校长办公室:0553-8795000/3913500
招生咨询:0553-3913567
人才招聘:0553-8795011
搜索
学院官网
首页
部门简介
人员简介
关于组织申报2025年国家社会科学基金高校思想政治理论课研究专项的通知
校企协同育人才,走访关怀促成长 电气与电子工程学院开展实习走访活动
访企拓岗专项活动之艺术设计学院师生参与 “千名学子看繁昌”活动
关于组织申报2025年度芜湖市计划内自筹资金项目的通知
固高科技股份有限公司董事吕恕一行来校考察座谈
艺术设计学院成功开展2025年暑期企业实习走访专项活动
关于组织申报2025年度安徽信息工程学院高层次人才科研启动经费第一批项目的通知
关于公布安徽信息工程学院概念验证中心首批立项项目名单的通知
安徽信息工程学院赴宁波开展校企交流活动聚力拓展就业新空间
【论文期刊】中国科学引文数据库(CSCD)来源期刊列表(2025-2026 年度)
关于组织申报2025年度安徽省哲学社会科学规划项目的通知
实习走访促合作 就业领航谱新篇 计算机(大数据)学院顺利完成实习走访工作
精准对接企业需求 助力毕业生高质量就业 通识教育与外国语学院赴合肥启迪未来教育开展访企拓岗活动
访企拓岗促就业 合作共赢谋发展 管理工程学院赴长三角企业开展校企合作签约授牌
携手长三角 共育新英才 管理工程学院走访实习基地 深化校企协同育人
凝聚共识 深化互信 机械工程学院赴芜湖毅昌科技有限公司走访交流
安徽信息工程学院赴青阳县开展校企人才培养合作对接交流活动
关于组织申报2025年度芜湖市技术研发中心的通知
我校举办概念验证中心项目入库评审会
管理工程学院与合肥翎羊跨境电子商务有限公司开展校企合作交流
安徽信息工程学院与安徽飞数科技有限公司共探校企合作新路径
深化产教融合 共谱发展新篇 安徽信息工程学院与科大讯飞举行校企合作交流会
产教融合结硕果 校企携手育英才 第二届汇川生态链结业仪式暨校企实习双选会成功举办
通识教育与外国语学院赴企业开展校企合作英文配音实践活动
机械工程学院组织学子赴普莱默电子(芜湖)有限公司参观学习
数字王国与艺术设计学院共建岗前培训体系 校企协同培育数字创意产业新生力量
校企合作共助力 护航毕业生求职路
安徽信息工程学院科技成果登记统计表(2018年-2025年6月)
深化产教融合 共谱发展新篇 安徽信息工程学院与科大讯飞举行校企合作交流会
关于第十六届安徽省百所高校百万大学生科普创意创新大赛校赛推荐情况的通知
关于组织申报安徽省教育科学研究项目2025年度教育政策研究专项课题的通知
【校内文件】《安徽信息工程学院科学研究工作量管理办法》 校科字〔2025〕9号
关于印发《安徽信息工程学院科学研究工作量管理办法》的通知
2024年度安徽省科学技术奖项目公示(二)
2024年度安徽省科学技术奖项目公示(一)
【校内文件】《安徽信息工程学院技术研发工作量核算办法》 校科字〔2025〕8号
关于印发《安徽信息工程学院技术研发工作量核算办法》的通知
我校召开2025年上半年科研工作会议
校企合作创新初探:我校与安徽文化旅游投资集团有限责任公司举行首次合作专题交流会
芜湖市发改委、中国管理科学学会一行来校考察交流 共探低空经济合作新篇
深化产教融合 共筑创新生态 电气与电子工程学院赴科大讯飞硬件中心开展洽谈合作
校企协同再发力 实习通道启新程 电气与电子工程学院成功举办2022级企业实习专场宣讲会
企业进校 送岗上门 助力打通就业最后一公里
产教融合促发展 校企协同育人才 管理工程学院2022级企业实习双选会圆满落幕
【双百大赛】我校举办第十六届安徽省“双百大赛”专家宣讲会
我校举办第十六届安徽省“双百大赛”专家宣讲会
2024年度安徽省科学技术奖项目公示
芜湖市发改委、中国管理科学学会一行来校考察交流 共探低空经济合作新篇
关于2025年度安徽省自然科学基金项目推荐情况的公示
计算机(大数据)学院与深圳慧通商务有限公司开展合作交流
精准送岗助实习 校企共筑成才路 计算机(大数据)学院举办实习宣讲会
机械工程学院组织企业进校招聘
机械工程学院与芜湖中瑞弹簧有限公司开展校企合作交流
校企共筑育人梦 实习双选启新航
艺术设计学院赴繁昌区人力资源服务产业园深化校企合作 共绘产教融合新蓝图
校企携手深化产教融合 共育物流与供应链新人才
机械工程学院赴六安舒城、霍邱县开展“访企拓岗促就业”专项行动
机械工程学院走访芜湖古戈尔自动化科技有限公司
【校内文件】安徽信息工程学院高层次人才科研启动经费管理办法(2025年修订版) 校人字〔2025〕27 号
海螺集团与安信工开展校企合作座谈交流 共探产学研融合新路径
海螺集团与安信工开展校企合作座谈交流 共探产学研融合新路径
关于开展2024年度安徽省科学技术奖提名工作的通知
【转发】《中共安徽省委宣传部关于做好省重点培育智库申报工作的通知》
【双百大赛】《关于举办第十六届安徽省百所高校百万大学生科普创意创新大赛的通知》
【转发】《关于举办第十六届安徽省百所高校百万大学生科普创意创新大赛的通知》
关于组织申报2025年度安徽省科技创新战略与软科学研究专项重大项目的通知
【校内政策】《安徽信息工程学院教学科研软件使用与管理办法》校教字〔2025〕11号
深化产教融合 共筑人才桥梁 计算机(大数据)学院赴奇瑞信息技术有限公司开展校企合作交流
企业宣讲进校园 校企联动促就业 计算机(大数据)学院成功举办校园招聘宣讲会
我校2025届毕业生春季首场综合型双选会圆满落幕
机械工程学院携手人本股份有限公司成功举办校园招聘宣讲会
安徽信息工程学院赴苏州深化校企合作 校企协同共育智能制造新质人才
我校与安徽师范大学、科大讯飞共建“AI+高等教育研究院”签约仪式圆满举行
机械工程学院携手人本股份有限公司成功举办校园招聘宣讲会
芜湖市人民政府、海螺集团一行来访 共商产学研深度融合
关于公布2024年度安徽信息工程学院校级科技创新平台和科研团队立项建设名单的通知
关于组织申报2025年度安徽省自然科学基金项目的通知
管理工程学院与合肥顶津食品有限公司校外实习基地协议成功签订
机械工程学院与宝银特材科技股份有限公司开展校企合作交流
第二届“汇川生态链订单班·汇英行动”正式启动
安徽信息工程学院参加2025届上海高校春季促就业系列招聘会暨就业育人联盟专项活动
机械工程学院赴合肥地区企业走访调研
深化产教融合 校企合作共育英才 机械工程学院持续推进产教融合工作
强化校企联动 深化产教融合 机械工程学院走访芜湖联诺电器有限公司
通识教育与外国语学院赴湾沚开展访企拓岗专项行动 深化职业教育与语言服务协同创新
校企共话合作 携手共育英才 深圳慧通商务有限公司与计算机与软件工程学院开展合作交流
【转发】关于组织开展重点新材料研发及应用国家科技重大专项2025年度项目(公开竞争类)申报工作的通知
关于组织申报2025年全国教育科学规划年度项目的通知
关于开展概念验证中心项目遴选的通知
聚焦“知识产权与人工智能”,向侵权说“不” 我校举办2025年知识产权宣传周系列活动
聚焦“知识产权与人工智能”,向侵权说“不” 我校举办2025年知识产权宣传周系列活动
关于组织申报2025年度省领导圈定课题的通知
省哲社项目五连捷!艺术设计学院省级哲社项目立项再续华章
安徽信息工程学院赴义乌开展访企拓岗行动 探索“英语+职业技能”人才培养新路径
我校与德力西电气有限公司开展深度校企对接
安信工携手镜湖区打造城市艺术新地标 哪吒主题文化墙绘就文旅融合新图景
助力区域发展 深化产教融合育人模式 机械工程学院前往芜湖市企业调研
管理工程学院与美的集团呼叫中心举行校企合作洽谈会
校企携手探循环 同心共创筑未来 艺术设计学院开展校企合作专项行动
深化校企合作 共促产教融合 电气与电子工程学院赴安徽智质工程技术有限公司开展项目洽谈
广州仕霞网络科技有限公司来校深入交流横向项目合作
校企联动促就业 多元合作助发展 计算机(大数据)学院与多家知名企业开展系列交流活动
通识教育与外国语学院赴合肥企业开展访企拓岗行动
强合作 促就业 艺术设计学院开展访企拓岗就业专项行动
跨出校门挖需求 双向交流拓新途 机械工程学院开展系列访企拓岗
【校内文件】《安徽信息工程学院纵向科研项目及经费管理办法》 校科字〔2025〕5号
【校内文件】《安徽信息工程学院联合培养硕士研究生工作管理办法(试行)》 校科字〔2025〕4号
安徽信息工程学院科技成果登记统计表(2018年-2024年12月)
硬核科技,智创未来:信工学子“发明力”大揭秘!
硬核科技,智创未来:信工学子“发明力”大揭秘!
校企协同打造智能制造新标杆 安徽信息工程学院与汇川技术擘画智能制造产业学院蓝图
跨出校门挖需求 双向交流拓新途 机械工程学院开展系列访企拓岗
强合作 促就业 艺术设计学院开展访企拓岗就业专项行动
校企联袂育英才 产教融合助发展 通识教育与外国语学院赴弋江区商务局洽谈校企合作
关于安徽省教育厅科研项目、人才项目、校级青年科研基金项目和校级“三全育人”“管理改进”项目结题验收的通知
【论文期刊】关于规范各二级学院英文名称使用的通知
计算机(大数据)学院与合肥真萍电子科技有限公司开展交流座谈
关于转发《关于举办安徽省第七届大学生防震减灾科普作品大赛的通知》的通知
关于组织申报2025年度国家社会科学基金年度项目的通知
校企联袂育英才 产教融合助发展 通识教育与外国语学院赴弋江区商务局洽谈校企合作
计算机(大数据)学院走访外企德科与飞数科技开展专业建设与人才培养专题调研
主动出击拓岗位 校企携手促就业 计算机(大数据)学院赴合肥开展访企拓岗
通识教育与外国语学院赴合肥爱秀教育咨询有限公司开展访企拓岗暨授牌签约仪式
通识教育与外国语学院与德力西电气(芜湖)有限公司共商英语专业实习就业合作
精准对接促就业 产研融合谋发展 计算机(大数据)学院与安徽人励通科技有限公司开展合作交流
深化产教融合 赋能智造未来
深化校企合作 共探科技创新新路径 电气与电子工程学院走访调研黄山旭友电子科技有限公司
机械工程学院前往弋江区企业调研
安徽财经大学副校长王兵来我校调研交流
安徽信息工程学院2025年春季电子电气行业暨“沪宁杭皖”专场招聘会圆满举行
安徽信息工程学院发明专利数量位居全国民办本科院校第三
全国民办本科院校发明专利授权数量统计报告发布 安信工排名全国第三、全省第一
全国民办本科院校发明专利授权数量统计报告发布 安信工排名全国第三、全省第一
【论文期刊】被冒用期刊名录(持续更新中)
关于2024年度安徽信息工程学院高层次人才科研启动经费项目立项的通知
关于2024年度安徽信息工程学院青年科研基金项目立项的通知
安徽信息工程学院发明专利数量位居全国民办本科院校第三
【转发】教育部社科司关于征集2025年度教育部哲学社会科学研究重大课题攻关项目选题的通知
我校承办鸠兹科创湾场景应用发布会,推动校政企深度合作
政企校三方共筑智能制造人才高地 中科仙络与芜湖智能制造产业学院深化产教融合合作
【转发】教育部社科司关于2025年高校思政课教师研究专项一般项目申报工作的通知
义乌市卓毓网络科技有限公司到访通识教育与外国语学院开展校企合作座谈会
深化产教融合 共育智造人才
创新驱动 合作共赢 电气与电子工程学院与德孚公司共商产学研协同发展
【转发】2025年度国家社科基金艺术学重大项目招标公告
【转发】2025年度国家社科基金艺术学年度项目申报公告
深化校企合作 携手就业育人 艺术设计学院走访实习基地
关于组织申报2025年度教育部人文社会科学研究一般项目、中国特色社会主义理论体系研究专项、高校辅导员研究专项的通知
关于摸排申报2024年安徽省科学技术奖项目的通知
培育科研新生力 助推学科新高度 电气与电子工程学院举办国家自然科学基金申报专题讲座
电气与电子工程学院与联宝科技共探产教融合新路径:"联菁计划"赋能智能制造人才生态
纵向项目申报时间表(截至20250220)
紫云英创新创业学院实干迎新局 携手思贝克共铸高绩效团队新篇章
【转发】一文读懂2025年国家自然科学基金限项新旧政策对比
安徽信息工程学院2025年春季首场校园双选会成功举办 近千名毕业生与百家名企共启职场新篇章
关于成立安徽信息工程学院软件工程技术中心的通知
祝贺我校技术与创新支持中心(TISC)通过运行评估, 创新服务能力获认可
【转发】《关于2025年度公开征集市科技咨询专家及更新已入库专家信息的通知》的通知
我校荣登2024年安徽省发明专利百强榜第39名,展望未来新篇章
学校召开科研工作会议
关于表彰2024年度科研成果的决定
关于进一步规范职称评审申报资格及论文要求的通知
关于进一步规范职称评审申报资格及论文要求的通知
深化校企合作 共筑工业自动化人才高地 电气与电子工程学院与苏州迅德斯开展“汇川生态链”洽谈
李震副校长带队调研湾沚区企业,共谋校企合作新篇章
深化产教融合 电气与电子工程学院走访苏州企业探索校企合作新路径
我校计算机(大数据)学院与湾沚区数据资源管理局顺利开展合作签约
学校召开校级科研平台及团队答辩评审会
学校召开校级科研平台及团队答辩评审会
通识教育与外国语学院赴湾沚区志华教育开展访企拓岗行动
【专利创新创业大赛】关于安徽信息工程学院第九届大学生专利创新大赛奖励的决定
关于安徽信息工程学院第九届大学生专利创新大赛奖励的决定
我校科技创新成果在全国发明展览会·“一带一路”暨金砖国家技能发展与技术创新大赛荣获佳绩
我校科技创新成果在全国发明展览会·“一带一路”暨金砖国家技能发展与技术创新大赛荣获佳绩
我校科技创新成果在全国发明展览会·“一带一路”暨金砖国家技能发展与技术创新大赛荣获佳绩
【专利创新创业大赛】专利成就梦想,创新引领未来 我校成功举办第九届大学生专利创新大赛
专利成就梦想,创新引领未来 我校成功举办第九届大学生专利创新大赛
我校与科大讯飞共同揭牌鸿蒙人才培养基地
携手企业拓岗位 共谋发展促双赢 管理工程学院省外考察交流行
华为技术有限公司与爱上云(上海)技术有限公司来我校考察交流
副校长章敏凤一行赴滁州地区开展校企合作交流
【专利创新创业大赛】关于举行安徽信息工程学院第九届大学生专利创新大赛决赛的通知
关于举行安徽信息工程学院第九届大学生专利创新大赛决赛的通知
产教融合 创新驱动:赋能新质生产力 2024产教融合高质量发展论坛顺利召开
关于组织申报2024年度安徽信息工程学院青年科研基金项目的通知
学校举办省科技进步奖申报专题培训会
我校计算机与软件工程学院青年教师蔡兵在《IEEE Transactions on Multimedia》《Information Sciences》等国际权威期刊上发表重要研究成果
我校计算机与软件工程学院青年教师蔡兵在《IEEE Transactions on Multimedia》《Information Sciences》等国际权威期刊上发表重要研究成果
我校计算机与软件工程学院青年教师蔡兵在《IEEE Transactions on Multimedia》《Information Sciences》等国际权威期刊上发表重要研究成果
关于开展2024年度科研成果统计工作的通知
关于新版专利管理系统切换上线的通知
我校技术转移机构年度绩效考核获得良好
携手共建拓岗位 搭筑平台促发展 通识教育与外国语学院赴义乌访企拓岗
我校技术转移机构年度绩效考核获得良好
计算机(大数据)学院赴安徽中鑫航科技发展有限公司考察交流
计算机(大数据)学院赴三微电子科技(苏州)有限公司开展访企拓岗促就业
通识教育与外国语学院赴芜湖市教育培训协会开展访企拓岗暨实习基地共建座谈会
电子与电子工程学院开展系列实习走访调研
我校TISC举办“玩转专利——从专利看创新”专题讲座
安徽信息工程学院专利成果转化清单(2024.1-9)
我校科技创新成果在第76届德国纽伦堡国际发明展荣获佳绩
我校科技创新成果在第76届德国纽伦堡国际发明展荣获佳绩
我校科技创新成果在第76届德国纽伦堡国际发明展荣获佳绩
电气与电子工程学院赴苏州灵猴机器人有限公司开展访企拓岗活动
寻根溯源铭初心 开启智慧教育3.0 ——校领导班子和中层管理人员赴科大讯飞总部考察交流
“协同联动拓岗位 凝心聚力促就业” 安徽信息工程学院2025届毕业生“秋季校园招聘月” 首场招聘活动顺利举行
我校召开科研工作与学科建设会议
精准促进就业 学校联合芜湖湖南商会开展学生面对面交流活动
探索专业方向 拓宽认知维度 通识教育与外国语学院开展企业认知与实习走访活动
艺术设计学院成功举办2025届毕业生企业宣讲会
芜湖智能制造产业学院学子走进酷哇科技探索科技前沿
管理工程学院举办专利申报及专利创新创业大赛专题讲座
【专利创新创业大赛】关于组织参加全国机器人高价值专利创新创业大赛芜湖大学生分赛暨举办第九届安徽信息工程学院大学生专利创新大赛的通知
关于组织参加全国机器人高价值专利创新创业大赛芜湖大学生分赛暨举办第九届安徽信息工程学院大学生专利创新大赛的通知
科大讯飞高级副总裁、安徽信息工程学院董事长聂小林等一行来校调研
关于公布我校2024年度市技术研发中心备案名单的通知
关于公布我校2024年度市技术研发中心备案名单的通知
安徽信息工程学院科技成果登记统计表(2018年-2024年10月)
2024年软件著作权登记(1-9月)
通识教育与外国语学院与弋江区商务局及企业开展校政企合作对接活动
关于组织申报“十五五”芜湖市科技创新战略研究专项的通知
中国海峡(晋江)人才市场携晋江市重点企业来校开展校政企合作对接活动
关于组织申报“十五五”芜湖市科技创新战略研究专项的通知
关于2024年度江淮英才培养计划团队项目推荐情况的公示
关于2024年度江淮英才培养计划团队项目推荐情况的公示
关于组织申报教育部哲学社会科学研究专项(全国教育大会精神研究)的通知
电气与电子工程学院与埃夫特召开人才培养对接会
关于组织申报教育部哲学社会科学研究专项(全国教育大会精神研究)的通知
电气与电子工程学院走访芜湖威迈斯新能源有限公司共话校企合作新篇章
关于组织申报2024年度安徽省哲学社会科学规划项目的通知
关于组织申报2024年度安徽省哲学社会科学规划项目的通知
我校召开校企共建联合实验室论证会
我校召开校企共建联合实验室论证会
【双百大赛】关于第十五届安徽省百所高校百万大学生科普创意创新大赛校赛推荐情况的通知
我校首批教师获聘专业型硕士研究生导师
关于组织申报2024年度安徽省社会科学创新发展研究课题的通知
计算机(大数据)学院开展访企拓岗 深化校企合作新篇章
第二届芜湖智能制造产业学院学子深入伯泰克 共话职场第一步
“就”在你身边“职”为你服务 安徽信息工程学院2024年秋季芜湖市企业专场招聘会顺利举行
关于第十五届安徽省百所高校百万大学生科普创意创新大赛校赛推荐情况的通知
关于组织申报2024年度安徽省社会科学创新发展研究课题的通知
管理工程学院秋季首场招聘宣讲会圆满成功
我校与酷哇科技有限公司共建项目式实习基地校企合作再上新台阶
我校与芜湖埃泰克汽车电子股份有限公司共建项目式实习基地 推进校企合作新篇章
关于公布2024年度安徽省高校科研项目立项的通知
关于公布2024年度安徽省高校科研项目立项的通知
第二届芜湖智能制造产业学院正式开班
计算机(大数据)学院暑期开展访企拓岗 深化校企合作
安徽信息工程学院管理工程学院圆满举行教师挂职聘任仪式
筑梦未来 共绘卓越蓝图 管理工程学院深度探访实习基地 开启校企合作新篇章
管理工程学院与上海高顿集团共建项目式实习基地
关于2024年度安徽省自然科学基金项目推荐情况的公示
关于2024年度安徽省自然科学基金项目推荐情况的公示
管理工程学院与芜湖悠派护理用品科技股份有限公司开展校企合作交流
关于组织申报2024年芜湖市科技特派员的通知
电气与电子工程学院与苏州汇川技术有限公司、苏州迅德斯自动化科技有限公司顺利开展“汇川生态链”人才培养项目
关于组织申报2024年度安徽省自然科学基金项目的通知
关于组织申报2024年度安徽省自然科学基金项目的通知
关于组织申报2024年安徽省科技创新攻坚计划项目的通知
关于组织申报2024年安徽省科技创新攻坚计划项目的通知
关于组织申报2024年度芜湖市技术研发中心的通知
合肥工业大学计算机与信息系副主任刘建副教授一行受邀来我校开展科研交流讲座
芜湖市发明协会高校分会工作会议在我校召开
安徽信息工程学院科技成果登记统计表(2018年-2024年6月)
艺术设计学院开展访企拓岗专项活动
关于印发《安徽信息工程学院学术不端行为处理办法(2024年修订版)》的通知
【校内文件】《安徽信息工程学院学术不端行为处理办法(2024年修订版)》
我校参加长三角G60科创走廊科技成果转化概念验证中心交流与科创分享会
河海大学单连春教授受邀来我校开展科研讲座
科大讯飞获国家科学技术进步奖一等奖
科大讯飞获国家科学技术进步奖一等奖
2023年度国家科学技术奖励名单
【双百大赛】我校举办第十五届安徽省“双百大赛”宣讲会
我校举办第十五届安徽省“双百大赛”宣讲会
章敏凤副校长一行赴芜湖市弋江区开展新能源汽车产业学院建设研讨
2024年软件著作权登记(1-5月)
【双百大赛】关于举办第十五届安徽省百所高校百万大学生科普创意创新大赛的通知
校政企融合发展 助力高质量就业 我校与湾沚区人社局举办实习就业人才合作培养交流会
主动上门为企服务 精准开展海外知识产权纠纷应对指导工作
副校长汪忠国带队开展管理工程学院“访企拓岗”活动
艺术设计学院开展访企拓岗就业专项行动
关于组织申报2024年度教育部哲学社会科学研究后期资助项目的通知
学校召开概念验证中心建设专题研讨会 探索科技成果转化新路径
关于组织申报2024年度教育部哲学社会科学研究后期资助项目的通知
【芜湖日报】全市唯一 安信工入选首批“概念验证中心”名单
我校入选首批长三角G60科创走廊科技成果转化概念验证中心
关于2024年度省教育厅高校科研项目评审结果的公示
关于2024年度省教育厅高校科研项目评审结果的公示
我校暨芜湖市第一张“数据知识产权登记证书”诞生
【转发】关于举办第十五届安徽省百所高校百万大学生科普创意创新大赛的通知
【会议通知】科会字〔2024〕1号:关于举办“基金类项目申请撰写要领”讲座的通知
我校TISC承办芜湖市“专利转化运用”专题讲座
关于组织申报2024年度安徽省教育科学研究项目的通知
管理工程学院到安徽得壹能源科技有限公司走访交流
关于组织申报2024年度安徽省教育科学研究项目的通知
艺术设计学院赴宁国科技局及企业深入交流学习
关于组织申报2024年度全国教育科学规划项目的通知
芜湖智能制造产业学院组织学生深入企业参观学习
关于组织申报2024年度全国教育科学规划项目的通知
关于组织申报中共安徽省委教育工委 安徽省教育厅2024年高校“三全育人”综合改革和思想政治能力提升计划项目的通知
关于组织申报中共安徽省委教育工委 安徽省教育厅2024年高校“三全育人”综合改革和思想政治能力提升计划项目的通知
海外知识产权纠纷应对指导安徽分中心检索预警部在芜揭牌
中国版权保护中心:关于调整软件版权登记证书事项的通告
海外知识产权纠纷应对指导安徽分中心检索预警部在我校揭牌
我校知识产权工作入选安徽省知识产权公共服务十大典型案例
我校应邀参加2024年宁波前湾新区校企合作交流大会
我校参加安徽省乡村建设高校联盟第一届理事会
通识教育与外国语学院开展访企拓岗促就业专项行动
我校技术与创新支持中心加盟国内首个TISC联盟
我校与昆山旅游度假区管理委员会校地人才合作协议签约仪式顺利举行
管理工程学院邀请企业来校开展专场宣讲招聘活动
管理工程学院与蓓慈电器有限公司开展校企合作交流
亚信科技、迈特望科技有限公司一行来计算机(大数据)学院走访交流
关于公布我校新认定及复审认定的芜湖市技术研发中心的通知
广东利元亨智能装备股份有限公司研究院院长杜义贤教授应邀来校开展学术交流活动
【学习分享】国家社科基金申报培训会
关于组织申报2024年度国家社会科学基金年度项目的通知
关于组织申报2024年度国家社会科学基金年度项目的通知
搭校企供需对接平台 共促高质量充分就业
融合产教绘蓝图 共塑精英育才源 芜湖智能制造产业学院与安徽成飞集成瑞鹄汽车模具有限公司产教融合开新局
计算机(大数据)学院周鸣争院长一行走访芜湖捷讯信息技术有限公司
电气与电子工程学院诚邀合肥工业大学教授团队召开科研工作推进会
管理工程学院与芜湖飞科电器有限公司、芜湖天锐捷精密电子设备有限公司开展合作交流
浙江湾区机器人技术有限公司与机械工程学院、电气与电子工程学院工程师联合培养计划研讨交流会圆满结束
访企拓岗促就业 共建基地强培养
【论文】2024年《国际期刊预警名单》
校企合作谱新篇 共谋发展促就业 管理工程学院赴亚务航空科技(芜湖)有限公司交流考察
【转发】2024年《国际期刊预警名单》
【转发】《安徽省高等学校年度科研计划编制与管理办法(试行)》的通知 皖教科〔2024〕2号
【转发】关于举办安徽省第六届大学生防震减灾科普作品大赛的通知
章敏凤副校长一行赴芜湖市汽车产业生态建设发展中心深入调研
访企拓岗促合作 共谋发展绘新篇 管理工程学院走访奇瑞商用车与芜湖泰和管业
访企拓岗搭桥梁 校企合作谋发展 计算机(大数据)学院和芜湖奇瑞控股集团有限公司开展合作交流会谈
关于安徽省教育厅科研项目及人才项目到期结题和延期结题验收工作的通知
关于组织申报2024年度教育部人文社会科学研究一般项目、中国特色社会主义理论体系研究专项、高校辅导员研究专项及高校思政课教师研究专项一般项目的通知 科字〔2024〕3号
关于组织申报2024年度教育部人文社会科学研究一般项目、中国特色社会主义理论体系研究专项、高校辅导员研究专项及高校思政课教师研究专项一般项目的通知
深化合作 共育未来 管理工程学院到安徽楚江投资集团有限公司交流洽谈
关于安徽省教育厅科研项目及人才项目到期结题和延期结题验收工作的通知
关于开展安徽信息工程学院校级科技创新平台和科研团队阶段性检查的通知
安徽省知识产权事业发展中心、芜湖市市场监督管理局(知识产权局)领导莅临我校调研指导
校企携手 共谋发展 计算机(大数据)学院深入开展“访企拓岗促就业”专项行动
访企业以拓岗位 促就业而谋新篇 管理工程学院与安徽佩吉智能科技共绘校企合作新图景
携手共进 共塑未来 电气与电子工程学院开展系列访企拓岗专项行动(三)
校企携手 铸梦未来 电气与电子工程学院开展“博众订单班”宣讲活动
访企拓岗强化就业 校企合作共绘新篇 管理工程学院携手安徽智联达共绘人才培养就业新篇章
安徽大学知识产权信息服务中心主任储节旺一行来我校TISC考察交流
访企拓岗促合作 校企携手育英才 电气与电子工程学院开展系列访企拓岗专项行动(二)
访企拓岗促就业 合作共赢谋新篇 电气与电子工程学院开展系列访企拓岗专项行动(一)
安徽信息工程学院科技创新平台一览表
安徽信息工程学院专利成果转化清单(2023.9-12)
2023年软件著作权登记(1-12月)
艺术设计学院开展访企拓岗促就业专项行动
两项国际金奖!安信工科技创新成果闪耀德国纽伦堡国际发明展
破浪前行!我校跻身安徽省发明专利百强榜前50强
校企合作促双赢 向深向实育人才 电气与电子工程学院和中信科移动公司交流洽谈现代产业学院建设
破浪前行!我校跻身安徽省发明专利百强榜前50强
校企携手共发展 机械工程学院与宣城立讯精密工业有限公司举行合作交流会谈
关于表彰2023年度科研成果的决定
我校获批芜湖市首个概念验证中心 打通科技成果转化“最初一公里”
安徽信息工程学院科技成果登记统计表(2018年-2023年12月)
安徽信息工程学院与马瑞利汽车零部件(芜湖)有限公司举行校企合作交流会暨签约仪式
【转发】转发安徽省科技厅 教育厅关于征集担任科技企业科技副总意向人员的通知
【转发】关于转发国家知识产权局规范申请专利行为的规定的通知
关于组织申报2023年度安徽省哲学社会科学规划项目的通知
【转发】关于第十二届芜湖大学生专利创新创业大赛奖励的决定 芜专赛委〔2023〕6 号
【专利创新创业大赛】关于第十二届芜湖大学生专利创新创业大赛奖励的决定 芜专赛委〔2023〕6 号
第十二届芜湖市大学生专利创新创业大赛
关于2023年度安徽信息工程学院青年科研基金项目、“三全育人”“管理改进”科研专项项目立项的通知
深挖校企契合点 交流合作谋发展 电气与电子工程学院赴珠海迈科智能调研学习
关于2023年度安徽信息工程学院青年科研基金项目、三全育人管理改进科研专项项目评审结果的公示
关于组织申报2023年芜湖市科技特派员的通知
关于公布2023年度芜湖市科技项目立项的通知
关于安徽信息工程学院第八届大学生专利创新大赛奖励的决定
校企合作促发展 产教融合赢未来 吴敏校长一行赴楚江集团考察交流
【专利创新创业大赛】专利创新 竞争未来 学校成功举办第八届大学生专利创新大赛决赛暨第75届德国纽伦堡国际发明展获奖作品颁奖仪式
专利创新 竞争未来 学校成功举办第八届大学生专利创新大赛决赛暨第75届德国纽伦堡国际发明展获奖作品颁奖仪式
关于开展2023年度科研成果统计工作的通知
深挖校企契合点 交流合作谋发展 电气与电子工程学院赴珠海迈科智能调研学习
校企合作促发展 产教融合赢未来 吴敏校长一行赴楚江集团考察交流
【双百大赛】我校作品荣获第十四届安徽省百所高校百万大学生科普创意创新大赛一等奖
我校作品荣获第十四届安徽省百所高校百万大学生科普创意创新大赛一等奖
关于举行安徽信息工程学院第八届大学生专利创新大赛决赛暨第75届德国纽伦堡国际发明展获奖作品颁奖的通知
【芜湖日报】芜湖发明”闪耀第75届德国纽伦堡国际发明展
访企拓岗促就业 合作共赢谱新篇 通识学院赴江苏常州开展重点企业访企拓岗活动
关于组织申报2023年度芜湖市技术研发中心的通知
学科交流谋发展 开拓眼界促创新 艺术设计学院赴深圳大学与深圳职业技术大学考察交流
计算机(大数据)学院副教授朱洪军喜获国家重点实验室开放课题基金项目立项资助
两项国际金奖!我校科技创新成果闪耀德国纽伦堡国际发明展
【芜湖日报】安信工两项发明斩获国际金奖
计算机(大数据)学院副教授朱洪军喜获国家重点实验室开放课题基金项目立项资助
访企拓岗促就业 互利共赢促发展 管理工程学院赴省外企事业单位考察交流
两项国际金奖!安信工科技创新成果闪耀德国纽伦堡国际发明展
马鞍山学院科研工作负责人一行来访我校交流科研管理工作
企业参观提认知 实习实践富经验 通识教育与外国语学院开展2021级学生认知实习—企业游学沙龙活动
安徽信息工程学院专利成果转化清单(2023.4-8)
安徽信息工程学院科技成果登记统计表(2018年-2023年10月)
安徽发布《知识产权专员工作指南》地方标准
优秀企业进校园 双向交流促发展 管理学院校企深度融合交流会
关于组织申报2023年度安徽信息工程学院科研团队的通知
关于组织申报2023年度安徽信息工程学院校级科技创新平台的通知
工业互联网产业学院深入企业颁发“产业教授”聘书 推动产学研深度融合
我校技术与创新支持中心(TISC)牵头编制的安徽省地方标准《知识产权专员工作指南》正式发布
关于组织申报2023年度安徽省科技创新战略与软科学研究专项项目的通知
校企合作启新篇 实践育人创未来 管理工程学院与芜湖东昊网络科技有限公司进行深度合作
湾沚区市场监督局(知识产权局)领导莅临TISC调研
校领导带队走访芜湖经开区企业进一步推动智能制造产业学院与企业的深度合作
校领导带队走访芜湖经开区企业进一步推动智能制造产业学院与企业的深度合作
关于第十四届安徽省百所高校百万大学生科普创意创新大赛校赛推荐情况的通知
艺术设计学院赴厦门铂爵旅拍文化集团有限公司、通时迪力网络科技有限公司开展访企拓岗交流活动
关于组织申报2023年度安徽省教育厅高校协同创新项目的通知
筑梦科研 共谋发展 2023年度通识教育与外国语学院校级青年科研基金项目申报交流会顺利开展
我校赴芜湖经济技术开发区及鸠江区开展访企拓岗走访交流活动
筑梦科研 共谋发展 2023年度通识教育与外国语学院校级青年科研基金项目申报交流会顺利开展
关于公布2023年度安徽省高校科研项目立项的通知
关于组织申报教育部2024年度高校思想政治工作质量提升综合改革与精品建设项目的通知
关于组织申报2023年度安徽信息工程学院“三全育人”“管理改进”科研专项项目的通知
关于组织申报2023年度安徽信息工程学院青年科研基金项目的通知
关于组织申报教育部产学合作协同育人项目(2023年5月)的通知
关于公布2023年度安徽省高校科研项目立项的通知
关于组织申报教育部2024年度高校思想政治工作质量提升综合改革与精品建设项目的通知
电气与电子工程学院与东南大学毫米波全国重点实验室等单位洽谈合作
关于组织申报2023年度安徽信息工程学院“三全育人”“管理改进”科研专项项目的通知
关于组织申报2023年度安徽信息工程学院青年科研基金项目的通知
我校举办第十四届安徽省百所高校百万大学生科普创意创新大赛宣讲会
中国发明协会、芜湖市发明协会专家一行莅临我校参观指导
校企签约合作 推动实习就业 管理工程学院走访江苏每养科技有限公司
另辟蹊径探索 校企合作共赢 通识教育与外国语学院走访深圳火星语盟科技股份有限公司长沙翻译基地
【转发】关于2023年度公开征集市科技咨询专家及更新已入库专家信息的通知
深化产教融合 助推产业发展 安徽信息工程学院芜湖智能制造产业学院正式揭牌
深化产教融合 助推产业发展 安徽信息工程学院芜湖智能制造产业学院正式揭牌
探索校企合作 共谋人才培养 管理工程学院到南陵县走访企业
管理工程学院走访融汇、泰科、榫卯三家企业
我校受邀参加第二届元宇宙背景下人工智能产教融合论坛暨全国现代产业学院建设研讨会
产教融合深度推进 校企合作共同发展 通识教育与外国语学院走访芜湖禾田汽车工业有限公司
登记注册“直通车” 现场免费“帮代办”—— 湾沚区市场监管局受邀为我校学子提供创业服务
关于组织申报教育部产学合作协同育人项目(2023年5月)的通知
学校举办《人工智能技术变革对知识产权制度的影响:趋势与对策》专题讲座
关于开展论文学术不端自查和挂名现象清理工作的通知
计算机(大数据)学院代表参加2023年东莞市校企合作洽谈会
【智汇中江】关于第三届“智汇中江”芜湖市大学生科技创新创业大赛奖励的决定
关于举办《人工智能技术变革对知识产权制度的影响:趋势与对策》讲座的通知
我校学子在第二届芜湖马鞍山高校大学生专利检索分析大赛喜获佳绩
我校与安徽工程大学达成联合培养硕士研究生工作意向
吴敏校长带队前往江北新区进行考察交流
学校举办《星火认知大模型掀起人工智能全新浪潮》专题讲座
校企携手合作 助推地方产业发展 — 我校与协鑫集成科技股份有限公司签订战略合作协议
【智汇中江】我校学子在第三届“智汇中江”芜湖市大学生科技创新创业大赛中喜获佳绩
安徽信息工程学院科技成果登记统计表(2018年-2023年3月)
校企携手合作 助推地方产业发展 — 我校与协鑫集成科技股份有限公司签订战略合作协议
关于举办《星火认知大模型掀起人工智能全新浪潮》讲座的通知
访企拓岗促就业 校企合作谋新篇 汪忠国副校长带队前往安徽楚江科技新材料股份有限公司进行交流洽谈
第三届“智汇中江”芜湖市大学生科技创新创业大赛
我校学子在第三届“智汇中江”芜湖市大学生科技创新创业大赛中喜获佳绩
关于组织参加第十二届芜湖大学生专利创新创业大赛暨举办第八届安徽信息工程学院大学生专利创新大赛的通知
关于组织申报2023年安徽省劳动教育研究课题的通知
我校组织学子参加2050志愿者恳谈会
产业教授进课堂 产教融合新篇章 亚务集团董事长走进《新媒体营销》课堂
百舸争流奋楫先 蓄势扬帆破浪行 机械工程学院举办科研工作推进会
2023年度通识教育与外国语学院教科研项目申报交流会顺利举行
深化产教融合 推进校企合作 管理工程学院走访芜湖东昊网络科技有限公司
校企合作谋共赢 共谱创新新华章 芜湖市富鑫钢铁有限公司来管理工程学院交流洽谈
【转发】《关于举办第十四届安徽省百所高校百万大学生科普创意创新大赛的通知》的通知
关于组织申报2023年度芜湖市重点研发与成果转化、应用基础研究、科小、“两强一增”、研发平台、创新环境(软科学)研究六类项目的通知
访企拓岗促就业 校企合作共发展 管理工程学院到厦门市集美区企业交流校企合作
电气与电子工程学院同大唐移动通信设备有限公司开展校企合作交流
【专利检索分析大赛】2023年第二届“芜湖马鞍山高校大学生专利检索分析大赛”决赛入围名单
强化知识产权保护意识,激发自主研发创新热情 我校开展 “专利代理师进校园——专利咨询面对面”活动
北航芜湖通航创新产业园有限公司一行来管理工程学院洽谈产学研合作事宜
【转发】《关于发布2023年安徽省重大科技攻关专项“揭榜挂帅”类项目榜单的通知》
关于组织申报2023年度全国教育科学规划课题的通知
机械工程学院赴芜湖禾田汽车工业有限公司调研
关于组织申报2023年度安徽省重点研究与开发计划项目的通知
关于组织申报2023年度省重大基础研究项目的通知
关于组织申报2023年度安徽省自然科学基金项目的通知
【智汇中江】关于组织参加第三届“智汇中江”芜湖市大学生科技创新创业大赛的通知
面向市场 多方位对接合作 “访企拓岗”促就业 机械工程学院走访玉柴联合动力股份有限公司
安徽信息工程学院技术与创新支持中心(TISC)为安徽省知识产权“放管服”释放更多创新动能
我校技术与创新支持中心(TISC)代表参加中科大知识产权发展论坛(第十五期)交流活动
关于组织申报中共安徽省委教育工委 安徽省教育厅2023年高校“三全育人”综合改革和思想政治能力提升计划项目的通知
关于组织参加第三届“智汇中江”芜湖市大学生科技创新创业大赛的通知
【转发】关于《安徽省级实验室体系重组行动实施方案(试行)》的通知
关于2023年度安徽省教育厅高校科研项目评审结果的公示
学校召开科研工作座谈会
关于2023年度安徽省教育厅高校科研项目评审结果的公示
集思广益,共研共进——艺术设计学院举办教育部人文社科项目申报经验交流会
校企合作再深入,携手共进育人才——电气与电子工程学院积极推进校企合作交流
校携企,开新局——艺术设计学院联合安徽省电子竞技协会开展直播行业调研会
访企拓岗促就业,互利共赢向未来——电气与电子工程学院参加宁波前湾新区校企合作交流大会
关于组织申报2023年度国家社科基金项目的通知
安徽信息工程学院专利成果转化清单(2023.3)
校企对接促融合,协同育人谋发展——电气与电子工程学院举行校企合作对接会
连续七年芜湖高校第一 专利成果高居全省头部
亚信科技、迈特望科技有限公司一行来计算机(大数据)学院参观交流
关于组织申报2023年度教育部人文社会科学研究专项任务项目(高校辅导员研究)的通知
关于组织申报2023年度教育部人文社会科学研究一般项目的通知
【专利检索分析大赛】第二届芜湖马鞍山高校大学生专利检索分析大赛开始报名
强化交流合作,携手共同发展—— 滁州市市场监督管理局(知识产权局)、滁州学院领导 莅临我校考察技术与创新支持中心(TISC)
西南科技大学技术与创新支持中心(TISC)主任张勇一行来我校TISC考察交流
关于批准2022年度安徽信息工程学院校级科技创新平台和科研团队立项建设的通知
央视新闻频道报道我校师生科研创新活动
安徽信息工程学院科技成果登记统计表(2018年-2022年12月)
安徽信息工程学院专利成果转化清单(2019.4-2023.1)
安徽信息工程学院技术与创新支持中心(TISC)为安徽省知识产权“放管服”释放更多创新动能
校企座谈促发展,合作共赢谱新篇——艺术设计学院前往芜湖市东昊网络科技有限公司走访交流
深化校政企合作,共育产业人才—章敏凤副校长一行到经开区产教研融合基地考察
深化校政企合作,共育产业人才——章敏凤副校长一行到经开区产教研融合基地考察
凝聚共识鼓人心 踔厉奋发向未来——机械工程学院举办科研工作座谈会
访企拓岗促就业 校企融合谋发展——管理工程学院到芜湖市富鑫钢铁有限公司考察交流
关于安徽省教育厅科研项目及人才项目到期结题和延期结题验收工作的通知
我校举办《芜湖市工业互联网人才培育行动方案》 政策解读会
“校政企”三方合力 共谱发展新蓝图
“校政企”三方合力 共谱发展新蓝图
关于组织申报2023年度安徽省高校科研计划项目的通知
关于组织申报2023年度安徽省高校科研计划项目的通知
关于2022年度安徽信息工程学院科研团队和科技创新平台评审结果的公示
我校召开校级科研团队及平台答辩评审会
专利创新三年三大步 ——“2022年安徽省发明专利百强排行榜”我校跃升至第53位
专利创新三年三大步 ——“2022年安徽省发明专利百强排行榜”我校跃升至第53位
【转发】国家科学技术奖励条例(国务院令第731号第三次修订)
我校9个项目获得教育部2021年产学合作协同育人项目立项
2022年软件著作权登记(7-12月)
关于组织2023年度国家自然科学基金项目申请的通知
踔厉奋发新征程,校企合作开新篇——电气与电子工程学院举行校企合作对接会
合作求发展,创新赢未来 ——电气与电子工程学院与西电芜湖研究院展开深度合作
关于表彰2022年度科研成果的决定
【转发通知】“学习贯彻党的二十大精神”专项课题招标公告 皖社科规划办〔2022〕18号
新华网 | 东吴智库:中国应用型本科高校2022年度综合竞争力报告之二——发明专利授权报告
【转发通知】关于第十一届芜湖大学生专利创新创业大赛奖励的决定
【专利创新创业大赛】我校学生在第十一届芜湖大学生专利创新创业大赛中荣获佳绩
我校在全国应用型本科高校综合竞争力不断提升
我校学生在第十一届芜湖大学生专利创新创新大赛中荣获佳绩
TISC承办2022年芜湖市知识产权专员能力提升培训暨首届芜湖市知识产权专员专利检索大赛
关于公布2022年度安徽省高校科研项目立项的通知
关于2022年度安徽信息工程学院“三全育人”“管理改进”科研专项项目立项的通知
关于安徽信息工程学院第七届大学生专利创新大赛奖励的决定
【专利创新创业大赛】“专利创新 竞争未来” ——我校成功举办安信工第七届大学生专利创新大赛
“专利创新 竞争未来” ——我校成功举办安信工第七届大学生专利创新大赛
政校行企多方协同,共促产业学院发展 ——羚羊平台和产业学院一行赴芜湖市经信局交流
关于2022年度安徽信息工程学院“三全育人”“管理改进”科研专项评审结果的公示
关于2022年度省教育厅高校科研项目评审结果的公示
我校喜获教育部人文社会科学研究规划基金、青年基金项目
关于举行安徽信息工程学院第七届大学生专利创新大赛决赛的通知
【转发通知】关于组织申报2022年度安徽省科技创新战略与软科学研究专项第二批项目的通知
关于开展2022年度科研成果统计工作的通知
安徽信息工程学院科技成果登记统计表(2018年-2022年10月)
关于印发《安徽信息工程学院校企合作管理办法(暂行)》的通知
【校内文件】《安徽信息工程学院校企合作管理办法(暂行)》
助力科研,听其“自然”——电气与电子工程学院开展自然科学基金申请专题讲座
【转发通知】关于下达2022年度芜湖市科技项目的通知
【转发通知】教育部办公厅:关于启动2023年度高校思想政治工作质量提升综合改革与精品建设项目申报工作的通知
【转发通知】关于开展2022年度安徽省重点实验室申报工作的通知
我校首个牵头起草的安徽省地方标准制获批立项
我校举行科研工作布置会
埃泰克汽车电子(芜湖)有限公司副总经理陈湧一行来我校考察回访
关于2022年度安徽信息工程学院青年科研基金项目立项的通知
2022年软件著作权登记(4-9月)
安徽信息工程学院科技成果登记统计表(2018年-2022年9月)
关于2022年度安徽信息工程学院青年科研基金项目评审结果的公示
关于2022年度安徽信息工程学院青年科研基金项目评审结果的公示
加快产业学院建设,推动产教融合 ——章敏凤副校长一行赴安徽瑞祥工业有限公司调研
我校喜获教育部人文社会科学研究规划基金、青年基金项目
加快产业学院建设,推动产教融合 ——章敏凤副校长一行赴安徽瑞祥工业有限公司调研
合肥工业大学微电子学院及湾沚区政府一行来我校考察交流
深化产教融合协同育人 推进产业学院精准落地 吴敏校长一行赴埃泰克汽车电子(芜湖)有限公司调研
深度推进产业学院建设 吴敏校长一行赴埃夫特智能装备股份有限公司调研
安徽信息工程学院科技成果登记统计表(2018年-2022年8月)
关于2022年度省教育厅高校科研项目评审结果的公示
芜湖市“中国视谷”建设专项工作领导小组办公室副主任胡兴宏等一行来我校考察交流
【双百大赛】全国科普宣传周活动之第十三届安徽省百所高校百万大学生科普创意创新大赛专家宣讲会
全国科普宣传周活动之第十三届安徽省百所高校百万大学生科普创意创新大赛专家宣讲会
机械工程学院顺利举办2022年度高校科研计划项目评审会
关于公布我校新认定及复审认定的芜湖市工程技术研究中心的通知
我校又新获5个芜湖市工程技术研究中心实现二级学院全覆盖
【转发通知】关于公布教育部产学合作协同育人项目指南通过企业名单(2022年7月)的通知
关于组织申报2022年度安徽信息工程学院 “三全育人”“管理改进”科研专项项目的通知
【校内文件】《安徽信息工程学院 “三全育人”“管理改进”科研专项管理办法》
关于安徽信息工程学院第二届学术委员会成员调整的通知
关于组织申报2022年度安徽省高校科研计划项目的通知
湾沚区《中华人民共和国专利法》现场执法检查组一行来我校检查指导
关于组织填报《企业横向课题承接意向征集表》的通知
关于组织申报2022年度教育部哲学社会科学研究重大课题攻关项目和高校思想政治理论课教师研究专项重大课题攻关项目的通知
关于组织参加第十一届芜湖大学生专利创新创业大赛暨举办第七届安徽信息工程学院大学生专利创新大赛的通知
芜湖日报:知识产权赋能芜湖高质量发展
【转发通知】《关于发布2022年芜湖市重大科技成果工程化项目“揭榜挂帅”榜单的通知》的通知
【转发通知】《关于发布2022年度芜湖市核心技术攻关项目“揭榜挂帅”榜单的通知》的通知
【转发通知】关于“习近平生态文明思想的安徽实践”论文征集启事的通知
【转发通知】关于组织申报2022年度教育部 “春晖计划”合作科研项目的通知
关于组织申报2022年度安徽信息工程学院科研团队的通知
关于组织申报2022年度安徽信息工程学院校级科技创新平台的通知
【转发通知】关于公布教育部产学合作协同育人项目指南通过企业名单(2022年5月)的通知
我校牵头的一项地方标准顺利通过行业专家技术审查
安徽信息工程学院科技成果登记统计表(2018年-2022年6月)
【转发通知】关于举办第十三届安徽省百所高校百万大学生科普创意创新大赛的通知
计算机(大数据)学院顺利开展“羚羊科产进校园”校园经理人培训活动
【转发通知】关于第二届"智汇中江"芜湖市大学生科技创新创业大赛奖励的决定
我校承担的两个安徽省重点研究与开发计划项目顺利通过验收
“智汇中江”芜湖市大学生科技创新创业大赛
【智汇中江】我校在第二届“智汇中江”芜湖市大学生科技创新创业大赛喜获佳绩
我校在第二届“智汇中江”芜湖市大学生科技创新创业大赛喜获佳绩
首届芜湖马鞍山高校大学生专利检索分析大赛
【专利检索分析大赛】关于首届芜湖马鞍山高校大学生专利检索分析大赛奖励的决定
【转发通知】关于首届芜湖马鞍山高校大学生专利检索分析大赛奖励的决定
【转发通知】关于组织参加第二届“智汇中江”芜湖市大学生科技创新创业大赛决赛通知
管理工程学院与芜湖泰和管业股份有限公司校企合作签约仪式成功举行
我校成功举办2022年首届芜湖马鞍山高校大学生专利检索分析大赛
【专利检索分析大赛】我校成功举办2022年首届芜湖马鞍山高校大学生专利检索分析大赛
【专利检索分析大赛】2022年首届芜湖马鞍山高校大学生专利检索分析大赛决赛名单公布
关于组织申报2022年度安徽信息工程学院青年科研基金项目的通知
我校开展“标准化与科技创新”专题培训
走进科技,你我同行——艺术设计学院举办专题讲座
科技引领 “纵”“横”捭阖——电气与电子工程学院首届“科研活动月”拉开帷幕
关于组织参加第二届“智汇中江”芜湖市大学生科技创新创业大赛的通知
关于组织申报2022年度安徽省哲学社会科学规划项目的通知
深入推进校企合作——管理工程学院开展企业走访调研活动
关于组织申报2022年度安徽省科技创新战略与软科学研究专项项目的通知
大江晚报:安徽信息工程学院这个案例全国首批 全省唯一
副校长王彬深入计算机(大数据)学院开展软件工程学科建设指导工作
【校内文件】《安徽信息工程学院科研团队建设方案》
【校内文件】《安徽信息工程学院青年科研基金项目管理办法》
【校内文件】《安徽信息工程学院科技创新平台建设与管理办法》
我校组织参加省教育厅召开的哲学社会科学重点实验室建设专题辅导线上会
【专利检索分析大赛】2022年首届芜湖马鞍山高校大学生专利检索分析大赛安信工集训队名单公布
2022年软件著作权登记(1-3月)
计算机(大数据)学院组织召开横向科研项目及教科研奖励办法宣贯会
【专利检索分析大赛】关于组织参加2022年首届芜湖马鞍山高校大学生专利检索分析大赛的通知
2021年软件著作权登记(7-12月)
2021年度安徽信息工程学院专利统计分析
项目管理提质量 科研办法促发展——艺术设计学院召开横向项目及教科研奖励办法宣贯交流会
管理工程学院组织召开横向科研项目及教科研奖励办法宣贯会
我校TISC知识产权信息服务案例获评2022年首批全国知识产权信息服务优秀案例
关于组织申报2022年教育部产学合作协同育人项目(2022年3月)的通知
【专利检索分析大赛】我校参加2022年incoPat专利检索大赛“未来IP专家”高校精英赛决赛晋级名单公布
关于组织申报2022年度高等学校科学研究优秀成果奖(科学技术)的通知
关于组织参加2022年首届芜湖马鞍山高校大学生专利检索分析大赛的通知
机械工程学院召开横向项目管理办法和教科研奖励办法 ( 修订版 ) 宣贯会
2022年安徽信息工程学院知识产权宣传周系列活动方案
安徽信息工程学院科技成果登记统计表(2018年-2022年4月)
关于组织高校科研人员全面入驻工业互联网平台的通知
通识学院顺利召开横向项目管理办法和教科研奖励办法修订版宣贯交流会
“一体多翼”构建产学研合作新机制 ——电气与电子工程学院走访重点企业,推进产学研深入发展
【校内文件】《安徽信息工程学院教科研奖励办法》(2022年修订版)
【校内文件】《安徽信息工程学院横向科研项目及经费管理办法》(2022年修订版)
关于组织申报2022年度省领导圈定课题的通知
关于组织申报2022年芜湖市重点研发、科技成果转化、应用基础研究、创新环境(软科学)研究四类项目的通知
关于组织申报2022年度芜湖市地方标准制(修)订计划项目的通知
走访百年老店耿福兴 积极探求校企合作新路径
弘扬工匠精神,探寻深度合作——机械工程学院赴多家企业开展调研交流活动
创新校企融合发展新模式,打造校企融合育人新样板 ——我校入选2021年产教融合校企合作典型案例和2021-2022年度“校企合作·双百计划”典型案例
关于组织申报2022年度安徽省地方标准制(修)订计划项目的通知
关于组织申报2019-2020年度安徽省社会科学奖(社科类)的通知
【专利检索分析大赛】2022incoPat新科技检索大赛“未来IP专家”高校精英赛报名通道正式启动
“校政企”三方合力 共谱发展新蓝图
关于组织申报全市科技特派员及安徽省科技 特派员(团)备选入库的通知
我校召开申报芜湖市工程技术研究中心工作推进会
深化校企合作、推进协同育人—电气学院教师赴企业调研交流
关于组织申报芜湖市工程技术研究中心的通知
关于组织参加第八届全国青年科普创新实验暨作品大赛(安徽赛区)的通知
聚焦行业应用,深化校企合作——电气与电子工程学院赴伯泰克公司开展校企交流
【转发通知】安徽省教育厅:关于做好2022年度高校与合肥综合性国家科学中心协同创新项目申报的通知
关于组织参加2021年度安徽省优秀科普微视频的通知
关于组织申报2022年安徽省“三全育人”试点省建设暨高校思想政治能力提升计划项目的通知
校企合作,聚力共建—计算机(大数据)学院与南京释加软件科技有限公司举行校企合作座谈会
关于组织申报安徽省教育科学研究项目2022年度课题的通知
关于组织申报2022年度国家社科基金项目的通知
关于组织申报2022年度国家知识产权局暨省知识产权局课题研究项目的通知
电气与电子工程学院召开科研管理工作研讨会
【转发通知】《安徽省教育厅关于申报全国教育科学规划2022年度课题有关工作的通知》
【转发通知】安徽省教育厅关于申报全国教育科学规划2022年度课题有关工作的通知
围绕知识产权“十四五”规划目标,我校发明专利百强榜前进31位
围绕知识产权“十四五”规划目标,我校发明专利百强榜前进31位
【转发通知】《教育部社科司关于2022年度高校思想政治理论课教师研究专项一般项目申报工作的通知》的通知
【转发通知】《教育部社科司关于2022年度教育部人文社会科学研究项目(一般和专项任务)申报工作的通知》的通知
【转发通知】2021年安徽省发明专利百强排行榜公布
关于组织2022年度国家自然科学基金项目申请的通知
关于表彰2021年度科研成果的决定
【转发通知】关于2022年度国家自然科学基金项目申请与结题等有关事项的通告
关于组织申报第九届安徽省专利奖的通知
关于安徽信息工程学院2021年度高层次人才科研启动项目立项的通知
关于转发省教育厅2021年度高校科研项目立项的通知
安徽信息工程学院科技成果登记统计表(2018年-2021年12月)
【专利创新创业大赛】谱创新发展恢弘曲 筑知识产权强国梦 学校承办第十届芜湖大学生专利创新创业大赛决赛取得圆满成功
【转发】芜湖市产业创新中心成功举办中级技术经纪人培训班
【转发通知】关于第十届芜湖大学生专利创新创业大赛奖励的决定
安徽省市场监督管理局副局长、知识产权局局长程胤等一行来学校考察指导
连续六年芜湖高校第一 专利成果高居全省头部
谱创新发展恢弘曲 筑知识产权强国梦 学校承办第十届芜湖大学生专利创新创业大赛决赛取得圆满成功
关于开展2021年度科研成果统计工作的通知
芜湖市市场监督管理局(知识产权局)领导考察技术与创新支持中心(TISC)
教育部印发贯彻落实《三部委关于提升高等学校专利质量,促进转化运用的若干意见》典型经验的通知
【转发通知】关于举行第十届芜湖大学生专利创新创业大赛决赛暨颁奖大会的通知
关于安徽信息工程学院第六届大学生专利创新大赛奖励的决定
激发创意活力 增强创新动能 我校成功举办第六届大学生专利创新大赛
我校当选为芜湖市知识产权保护协会理事单位
我校参加全省知识产权公共服务体系建设 暨知识产权专员工作会议
校企合作 聚力共赢——艺术设计学院与芜湖东昊网络科技有限公司举行校企合作座谈会
关于组织申报2022年度省科技重大专项项目的通知
关于组织申报2022年安徽省重点研究与开发计划项目的通知
关于举行安徽信息工程学院第六届大学生专利创新大赛决赛的通知
我校牵头的一项地方标准获批立项
第十届芜湖市大学生专利创新创业大赛 复赛评审工作顺利结束
【专利创新创业大赛】第十届芜湖市大学生专利创新创业大赛 复赛评审工作顺利结束
【转发通知】关于发布2021年市重大科技成果工程化揭榜挂帅项目榜单的通知
祝贺我校首个国家级创新平台 技术与创新支持中心(TISC)正式获批运行
我校技术与创新支持中心(TISC) 承办芜湖市知识产权工作专题培训
【转发通知】2020年芜湖市工程技术研究中心创新能力评价工作开展
【转发通知】关于开展2021年市科技特派员选派推荐工作的通知
关于组织申报2022年度安徽省自然科学基金项目的通知
关于申请2021年度高层次人才科研项目 、预研资助经费的通知
关于组织申报2021年度安徽省高校科学研究项目的通知
2021年软件著作权登记(5-6月)
2021年软件著作权登记(3月下)
2021年软件著作权登记(3月上)
2021年软件著作权登记(2月)
2021年软件著作权(1月)
2020年软件著作权登记
2019年软件著作权(下半年)
2019年软件著作权(上半年)
2018年软件著作权登记
【转发通知】第五届全国机器人专利创新创业大赛公告
成果转移转化存在四大堵点,打造四大科创平台,助力科技成果转移转化
转发《关于发布2021年度芜湖市核心技术攻关项目“揭榜挂帅”榜单的通知》的通知
安徽信息工程学院科技成果登记统计表(2018年-2021年8月)
关于组织高校科研人员认领企业技术需求的通知
关于组织申报2021年度安徽省科技创新战略与软科学研究专项项目的通知
科技处组织“教育部产学合作协同育人项目培训会”
我校被认定为首批安徽省知识产权信息公共服务网点单位
关于组织申报2021年教育部产学合作协同育人项目(2021年7月)的通知
关于组织申报国家教育考试科研规划2021年度课题的通知
关于组织申报2021年度安徽省社会科学创新发展研究课题的通知
【转发通知】“学习贯彻习近平总书记‘七一’重要讲话精神”专项课题招标公告
2020年度安徽信息工程学院专利统计分析
合格评估五说五讲活动之——科技处说部门
关于转发《关于举办第十二届安徽省百所高校 百万大学生科普创意创新大赛的通知》的通知
我校在首届“智汇中江”芜湖市科技创新创业大赛喜获佳绩
【智汇中江】我校在首届“智汇中江”芜湖市科技创新创业大赛喜获佳绩
首届“智汇中江”芜湖市大学生科技创新创业大赛校级选拔赛圆满落幕
安徽信息工程学院技术与创新支持中心(TISC)举办“专利检索运用能力”培训会
严查国家高新技术企业!确保非正常专利不被利用骗取各类优惠政策!
【校内文件】《安徽信息工程学院教科研奖励办法(2020年修订版)》
我校与安徽誉特双节能技术有限公司举行产学研合作签约仪式
关于安徽省版权局及安徽省教育厅关于开展第二届安徽省大学生版权征文活动的通知
我校首次申报的省领导圈定课题获得立项
我校学生作品荣获2020年安徽省优秀科普微视频
关于我校组织参加首届“智汇中江”芜湖市大学生科技创新创业大赛参赛项目汇总
关于组织申报2021年芜湖市科技计划应用基础及创新环境研究项目的通知
关于组织参加第十届芜湖大学生专利创新创业大赛暨举办第六届安徽信息工程学院大学生专利创新大赛的通知
专利转让的途径和注意事项
关于组织申报2021年度安徽省哲学社会科学规划项目的通知
我校参加第七届全国青年科普创新实验暨作品大赛安徽赛区获佳绩
【转发通知】关于转发全国社科工作办《2021年国家社科基金冷门绝学研究专项申报公告》的通知
【转发】关于转发全国社科工作办《2021年国家社科基金冷门绝学研究专项申报公告》的通知
我校组织第十届芜湖大学生专利创新创业大赛专利比赛管理系统培训会
【转发通知】关于增补省社科规划项目评审专家与补充已有专家信息的通知
【转发通知】关于贯彻国家自主创新示范区政策开展市重大科技项目申报工作的通知
【宣传海报】组织参加首届“智汇中江”芜湖市大学生科技创新创业大赛
关于组织参加首届“智汇中江”芜湖市大学生科技创新创业大赛的通知
关于组织申报2021年度省领导圈定课题的通知
我校参与完成的一项科技成果荣获安徽省科技进步一等奖
2020年全国高等院校英语教学优秀学术论文二等奖
2020年全国高等院校英语教学优秀学术论文一等奖
技术与创新支持安信工中心(TISC)联合北航芜湖通航创新园 2021年知识产权进企业活动圆满落幕
2021年知识产权周系列活动之知识产权进高校
安徽信息工程学院科技成果登记统计表(2018年-2021年4月)
关于组织申报2021年芜湖市科技计划重点研发和科技成果转化项目的通知
【转发通知】2020年度安徽省科学技术奖获奖项目(人员)名单公布
“技术与创新支持中心(TISC)” 举办中小企业创新过程中专利运用保护能力提升培训
关于开展安徽信息工程学院2021年知识产权宣传周系列活动的通知
第七届安徽省专利优秀奖
我校3个项目获得教育部2020年产学合作协同育人项目立项
我校积极协助省科技厅做好2021年度“双随机、一公开”项目检查工作
成果转化热浪来袭,唤醒"沉睡专利"的魔咒是什么?
科技项目“揭榜挂帅”是什么意思?
TISC中心举办“初识专利”专场培训
关于举办2021年中小企业创新过程中的专利运用保护 能力提升培训班的通知
关于规范申请专利行为的通知
关于组织申报2021年度高校思想政治理论课教师研究专项的通知
关于组织申报2021年度国家社会科学基金项目的通知
我校1项发明专利首获安徽省专利奖
关于组织申报2021年教育部人文社科研究高校辅导员专项的通知
关于组织申报2021年教育部人文社科研究一般项目的通知
关于组织申报2021年安徽省科技重大专项项目的通知
我校首个安徽省社科规划项目成果免于鉴定顺利通过结题验收
关于组织2021年度国家自然科学基金项目申请的通知
关于表彰2020年度科研成果的决定
十三五积累显成效,发明专利进百强
安徽信息工程学院科技成果登记统计表(2018年-2020年12月)
连续五年芜湖高校第一 专利成果高居全省头部
【专利创新创业大赛】关于第九届芜湖大学生专利创新创业大赛奖励的决定
【专利创新创业大赛】专利创新实力派 五项第一展风采 ——信工学子在第九届芜湖大学生专利创新创业大赛中再创佳绩
由我校自主研制的“6L-1130”型滤清器干式测漏设备顺利通过企业验收
送服务 纾困难 增实效 促发展 ——记我校三位专家参加安徽省“四送一服”双千工程
广泛开展校企合作 服务地方经济发展 ——我校校领导走访芜湖县科技企业
校领导再赴奇瑞 校企合作谋新篇
推校企合作上台阶 促产教融合上水平 ——校领导带队走访格力电器
格力牵手安信工 开启合作新征程 我校与格力电器(芜湖)有限公司举行校企合作签约仪式
我校2个安徽省社会科学创新发展研究课题顺利结项
【转发通知】关于开展第八届安徽省专利奖评选工作的通知
安徽省教育厅关于2020年度高校科学研究项目立项的通知
关于组织申报中国高校产学研创新基金2020年第二批课题的通知
【专利创新创业大赛】关于安徽信息工程学院第五届大学生专利创新大赛奖励的通知
关于安徽信息工程学院第五届大学生专利创新大赛奖励的通知
专利创新实力派 五项第一展风采 ——信工学子在第九届芜湖大学生专利创新创业大赛中再创佳绩
关于组织申报2021年度安徽省重点研究与开发计划项目的通知
【专利创新创业大赛】扬创新风帆 谱专利新篇 我校成功举办第五届大学生专利创新大赛
WIPO发布《世界知识产权指标》报告:2019年商标和工业品外观设计申请活动增加;专利申请呈现罕见的下降
我校技术与创新支持中心(TISC) 启动“高质量专利培养计划”专项培训
我校参与的国家“科技创新2030重大项目-智能语音开放创新平台”正式获批立项
关于开展2020年度科研成果统计工作的通知
关于举行安徽信息工程学院第五届大学生专利创新大赛决赛的通知
科技处组织2018年芜湖市科技计划重点研发项目验收评审会
科技处组织2018年芜湖市科技计划重点研发项目验收评审会
我校受邀参加2020年芜湖市大院大所合作暨科技成果对接会
我校受邀参加安徽省第九届装备制造产品(芜湖)产需对接会
【转发通知】第四届全国机器人专利创新创业大赛复赛名单公布
关于组织申报2021年度安徽省自然科学基金项目(第一批次)的通知
关于组织省教育厅高校科研项目、人才项目结题验收和开展中期检查的通知
安徽信息工程学院科技成果登记统计表(2018年-2020年10月)
中国知识产权报报道我校“营造氛围 助推创新创业”
我校首个安徽省科技重大专项项目通过验收
我校首个安徽省科技重大专项项目通过验收
【会议通知】关于参加2020年度安徽省教育厅高校科研项目评审会的通知
我校首个安徽省科技重大专项项目通过验收
“科普在身边”参观展示活动
我校顺利举办2020年湾沚区“全国科普日”主场活动启动仪式
人民网报道我校“产学研合作推动科研成果转化”
人民网报道我校“产学研合作推动科研成果转化”
人民网报道我校“产学研合作推动科研成果转化”
中国知识产权报报道我校知识产权创新创业工作
经济日报报道我校“打造产学研高地 促进知识产权转化运营”
【转发通知】安徽省教育厅关于2020年度高校科学研究项目申报工作的通知
经济日报报道我校“打造产学研高地 促进知识产权转化运营”
我校赴合肥汇众知识产权管理有限公司学习TISC筹建工作
【转发通知】国家知识产权局办公室关于启动第四批技术与创新支持中心(TISC)筹建工作的通知
又一新突破,安徽信息工程学院首获安徽省专利奖
关于组织申报2020年安徽省科技重大专项项目的通知
关于组织申报中国高校产学研创新基金2020年第一批课题的通知
转发省社科规划办关于增补省社科规划项目评审专家与补充已有专家信息通知的通知
关于组织申报2020年芜湖市工程技术研究中心的通知
关于组织申报2020年度高校思想政治理论课教师研究专项的通知
【转发通知】关于开展在孵企业购置研发仪器设备补助申报工作的通知
我校前往南陵县科技局参加 “四送一服”科技创新要素专项对接会暨科技成果对接会
我校3个项目获2020年芜湖市科技计划立项支持
【转发通知】关于做好2020年度安徽省哲学社会科学规划项目申报工作的通知
2020年我校省自然科学基金项目取得零的突破
2020年我校省自然科学基金项目取得零的突破
校政合作 推动共赢 我校与绩溪县人民政府签署战略合作协议
2017年软件著作权登记
【转发通知】关于第九届皖江地区历史文化研讨会的征文通知
我校赴安徽农业大学考察学习高校知识产权贯标工作
关于组织申报安徽省教育科学研究项目2020年度课题的通知
关于组织参加第九届芜湖大学生专利创新创业大赛暨举办安徽信息工程学院第五届大学生专利创新创业大赛的通知
我校赴安徽农业大学考察学习高校知识产权贯标工作
【转发通知】“红色文化研讨会”征文通知
关于组织申报2020年度文化艺术和旅游研究项目信息化发展专项的通知
【转发】关于发布安徽省企业技术难题和技术需求的通知
【转发通知】安徽省市场监管局 安徽省教育厅关于组织开展国家知识产权试点示范高校建设工作的通知
【转发通知】国家知识产权局办公室关于启动第四批技术与创新支持中心(TISC)候选机构推荐工作的通知
【转发通知】安徽省发展改革委关于开展2020年省工程研究中心和工程实验室申报及验收评估工作的通知
“安信工科技云讲堂”开讲
战疫情 高校智慧校园信息化助力安信工专利申请逆势增长
关于转发《安徽省科学技术厅关于征集高校、科研院所可研究与开发科学技术的通知》的通知
关于组织申报2020年芜湖市科技计划项目的通知
“科普中国”平台助推校园科普活动
【专利创新创业大赛】连续四年芜湖高校第一 专利成果高居全省头部
【专利创新创业大赛】创意迭出 精彩纷呈 我校成功举办第四届大学生专利创新大赛
【专利创新创业大赛】我校学子在第七届芜湖大学生专利创新创业大赛中连创佳绩
【专利创新创业大赛】凝聚力量 放飞梦想 我校第三届大学生专利创新大赛隆重举行
【专利创新创业大赛】第七届芜湖大学生专利创新创业大赛开赛
大学生创新能力培养的重要载体——专利
【专利创新创业大赛】我院芜湖大学生专利创新创业大赛再创佳绩、计算机系匡磊成功冲击特等奖
【专利创新创业大赛】第二届大学生专利创新创业大赛结硕果
【贺信】吴敏院长对我院在第五届芜湖大学生专利创新创业大赛取得的成绩表示祝贺
【专利创新创业大赛】我院学子在第五届芜湖大学生专利创新创业大赛中荣获佳绩
【媒体关注 ● 芜湖日报】大学生专利创新创业大赛落幕
【媒体关注 ● 大江晚报】第五届芜湖大学生专利创新大赛收官
【专利创新创业大赛】第五届芜湖大学生专利创新创业大赛圆满收官
【专利创新创业大赛】伴随式学习 个性化辅导
【专利创新创业大赛】微信投票火爆 第五届芜湖大学生专利创新创业大赛揭晓进入倒计时
【专利创新创业大赛】群策群力 紧密联动 我院积极筹备第五届芜湖大学生专利创新创业大赛决赛工作
【专利创新创业大赛】第五届芜湖大学生专利创新创业大赛复赛在我院文津校区顺利开赛
【专利创新创业大赛】我院举办首届大学生专利创新创业大赛
【专利创新创业大赛】第五届芜湖大学生专利创新创业大赛组委会第三次会议在我院召开
【专利创新创业大赛】提高效率 学业创新两不误:我院头脑风暴比赛优秀作品采访
【专利创新创业大赛】关注细节: “智佳优创”获“创意风暴”特等奖缘由解析
【专利创新创业大赛】专利大赛为培养人才注入新能量:基础教学部立德更树人
【专利创新创业大赛】让“智慧之火”照亮创新之路:计算机与软件工程系“四招”并进促大赛不断推进
【专利创新创业大赛】开篇寄语
【专利创新创业大赛】创意迭出 放飞梦想:我院专利大赛“创意”风暴震撼开启
【专利创新创业大赛】创新激荡 智慧迸发:管理工程系专利大赛不断向纵深推进
【专利创新创业大赛】重“量”求“质”:信息工程系全方位解读创新真谛
【专利创新创业大赛】创意赢发明 创新谋未来:机械工程系大赛组曲(通讯)
我院专利申请授权工作初显成效
【专利创新创业大赛】行动快 措施力 效果好:我院专利大赛的组织工作获市组委会好评
【专利创新创业大赛】我院召开“大学生专利创新创业大赛”工作推进会
连续四年芜湖高校第一 专利成果高居全省头部
【专利创新创业大赛】第五届芜湖大学生专利创新创业大赛工作推进会在我院召开
【专利创新创业大赛】我院学子在第四届芜湖大学生专利创新大赛中获历史最好成绩
关于组织2020年度安徽省高校科学研究项目预申报工作的通知
关于组织2020年度国家自然科学基金项目申请的通知
我校发明专利授权数首次进入全省高校十强
我校合作承办芜湖市技术经纪人培训会
我校合作承办芜湖市技术经纪人培训会
服务地方经济发展,推动产学研融合发展——我校参加2019芜湖县产学研合作暨科技成果发布会
【专利创新创业大赛】电气与电子工程学院举行第八届芜湖大学生专利创新大赛选拔赛
【专利创新创业大赛】我校启动第八届芜湖大学生专利创新大赛和安徽信息工程学院第四届大学生专利创新大赛的组织工作
我校师生在2018年第三届全国机器人专利创新创业大赛中获佳绩
我校受邀参加庆祝改革开放四十周年安徽省科技创新成果展
我校承担的16项省教育厅高校科学研究重点项目全部通过结题验收
科普协会招新活动圆满结束
电气与电子工程学院举行第八届芜湖大学生专利创新大赛选拔赛
我校启动第八届芜湖大学生专利创新大赛和安徽信息工程学院第四届大学生专利创新大赛的组织工作
我校承担的16项省教育厅高校科学研究重点项目全部通过结题验收
【校内文件】《安徽信息工程学院委托师生开发智慧校园及信息化项目专项管理暂行办法》
我校一项芜湖市重点研发计划项目通过验收
我校两项芜湖市创新环境软科学项目验收通过
我校2019年省高校科学研究项目立项数又有新突破
我校顺利完成2019年度省教育厅高校科学研究项目评审工作
我校两项芜湖市软科学项目顺利通过验收并获优秀等级
新年新突破——我校在2019年安徽省重点研究与开发计划项目面上攻关专项中又获新突破
关于举办安徽信息工程学院第四届大学生专利创新创业大赛的通知
关于组织申报2020年度教育部人文社会科学研究一般项目的通知
2019年校政企科技合作对接交流系列活动圆满落幕
2019年校政企科技合作对接交流系列活动圆满落幕
2019年安信工校政企科技合作对接交流系列活动持续开展
我校一项芜湖市重点研发计划项目通过验收
我校两项芜湖市创新环境软科学项目验收通过
关于组织申报2020年度安徽省自然科学基金项目的通知
安徽省教育厅关于下达2019年度高校优秀拔尖人才培养资助项目的通知
关于转发安徽省教育厅2019年度高校科学研究项目立项的通知
2019年校政企科技合作对接交流系列活动拉开序幕
我校2019年省高校科学研究项目立项数又有新突破
关于组织申报2019年安徽省社会科学创新发展研究课题的通知
关于组织申报2019年度安徽省哲学社会科学规划项目的通知
我校顺利完成2019年度省教育厅高校科学研究项目评审工作
关于组织申报2019年市科技计划项目的通知
我校两项芜湖市软科学项目顺利通过验收并获优秀等级
新年新突破——我校在2019年安徽省重点研究与开发计划项目面上攻关专项中又获新佳绩
关于组织申报2019年度安徽省高校科学研究项目的通知
关于组织国家自然科学基金区域创新发展联合基金2019年度项目申报的通知
关于组织第八届高等学校科学研究优秀成果奖(人文社会科学)申报的通知
关于组织2019年度国家社会科学基金项目申报的通知
关于组织2019年度国家自然科学基金项目申报的通知
科技处参加安徽省教育厅产教融合合作委员会第一次工作会议
安徽省教育厅关于2017年度高校人文社会科学研究项目立项的通知(皖教秘科【2017】11号)
安徽省教育厅关于2017年度高校自然科学研究项目立项的通知(皖教秘科【2017】12号)
关于下达芜湖市2016年度科技计划项目的通知(芜科计【2016】23号)
安徽省教育厅关于2016年度安徽高校自然科学研究项目立项的通知(皖教秘科【2016】11号 )
安徽省教育厅关于2016年度安徽高校人文社会科学研究项目立项的通知(皖教秘科【2016】10号 )
关于下达芜湖市2015年度科技计划项目的通知(芜科计【2015】18号)
安徽省教育厅关于下达2015年度高校自然科学研究项目及经费的通知(皖教秘科【2015】33号)
安徽省教育厅关于2015年度高校人文社科研究项目立项的通知(皖教秘科【2015】30号)
【校内文件】安徽信息工程学院科技成果转化管理暂行办法
【校内文件】安徽信息工程学院专利管理暂行办法
联系我们
科技处职责
关于转发安徽省教育厅2018年度高校科学研究项目立项的通知
2018年安徽省社会科学创新发展研究课题我校又获新的突破
【专利创新创业大赛】第七届芜湖大学生专利创新创新大赛开赛
我校三个科研项目通过评审获得芜湖市2018年度科技计划项目立项
英国克兰菲尔德大学何红梅教授应邀来我校举办专题讲座
我校在安徽省2018年度重点研究与开发计划项目中又实现新的突破
科技处带队参加人工智能助力芜湖智造专家报告会
【名师讲席】关于“人工智能和机器人——过去,现在和未来”的讲座
关于组织申报2018年度安徽省哲学社会科学规划项目的通知
校领导带队深入企业考察交流 促进产学研合作深度融合
关于开展2013~2016年度安徽省社会科学奖(社科类)评奖工作的通知
关于转发安徽省教育厅2018年度高校科学研究项目立项的通知
关于组织申报2018年市科技计划项目的通知
我院获批组建2个市级工程技术研究中心
我校获批芜湖市首个概念验证中心 打通科技成果转化“最初一公里”
安徽信息工程学院2022年度学术论文发表一览表
关于2022年度安徽信息工程学院科研团队和科技创新平台评审结果的公示
我校又新获5个芜湖市工程技术研究中心实现二级学院全覆盖
我校TISC知识产权信息服务案例获评2022年首批全国知识产权信息服务优秀案例
我校召开申报芜湖市工程技术研究中心工作推进会
安徽信息工程学院2016-2021年论文成果
我校现代制造业软件科技企业孵化器被认定为省级科技企业孵化器
我校牵头的一项地方标准获批立项
祝贺我校首个国家级创新平台 技术与创新支持中心(TISC)正式获批运行
我校被认定为首批安徽省知识产权信息公共服务网点单位
我校新增2个芜湖市工程技术研究中心
十三五积累显成效,发明专利进百强
又一新突破,安徽信息工程学院首获安徽省专利奖
领略创新魅力 感受专利乐趣 “社团干部培训之创业与专利” 专题讲座
专利管理系统使用说明
战疫情高校智慧校园信息化助力专利申请逆势增长
我校现代制造业软件科技企业孵化器被认列入2019年度省级科技企业孵化器培育名单
2016-2020年论文成果
我校发明专利授权数首次进入全省高校十强
我校首个安徽省教育厅工程技术研究中心获批立项建设
我校2个工程技术研究中心被列入2017年市级工程技术研究中心组建备案计划
我校1个工程技术研究中心被列入2017年市级工程技术研究中心组建备案计划
我校创业与就业竞争力促进中心被认定为2016年度第二批市级科技企业孵化器
创新教育结硕果:我院发明专利授权实现零的突破
【转发】2025经济专业技术资格考试知识产权专业知识和实务(初级) 考试大纲
【转发】《专利池建设运行工作指引》解读
【转发】国家知识产权局 科技部 工业和信息化部 国务院国资委 市场监管总局 中国科学院 《专利池建设运行工作指引》
【转发】国际专利分类使用指南(2025版)
【案例分享】中华全国专利代理师协会全国典型发明专利 撰写案例撰写经验分享系列三十
【案例分享】中华全国专利代理师协会全国典型发明专利 撰写案例撰写经验分享系列二十九
【案例分享】中华全国专利代理师协会全国典型发明专利 撰写案例撰写经验分享系列二十八
【案例分享】中华全国专利代理师协会全国典型发明专利 撰写案例撰写经验分享系列二十七
【案例分享】中华全国专利代理师协会全国典型发明专利 撰写案例撰写经验分享系列二十六
【案例分享】中华全国专利代理师协会全国典型发明专利 撰写案例撰写经验分享系列二十五
【案例分享】中华全国专利代理师协会全国典型发明专利撰写案例撰写经验分享系列二十四
中华全国专利代理师协会全国典型发明专利撰写案例撰写经验分享系列二十三
【案例分享】中华全国专利代理师协会全国典型发明专利撰写案例撰写经验分享系列二十二
【案例分享】中华全国专利代理师协会全国典型发明专利撰写案例撰写经验分享系列二十一
【案例分享】中华全国专利代理师协会全国典型发明专利撰写案例撰写经验分享系列二十
【转发】一文了解人工智能、大数据专利申请客体审查判断思路
【转发】《芜湖市支持“鸠兹科创湾”建设若干举措》发布
【转发】国知发服字〔2025〕5号 各省、自治区、直辖市和新疆生产建设兵团知识产权、教育、科技、市场监管、版权主管部门,金融监管总局各监管局,中国科学院院属各单位: 为深入贯彻落实党中央、国务院关于优化营商环境的决策部署和对知识产权工作的总体要求,及时响应社会公众和经营主体期盼,持续降低制度性交
【转发】芜湖市人民政府关于印发芜湖市加快推进智造名城建设若干举措的通知
【转发】国家知识产权局办公室关于印发《知识产权数据使用手册及开放目录》的通知
【转发】中共中央 国务院印发《教育强国建设规划纲要(2024-2035年)》
【转发】一文读懂2025年国家自然科学基金限项新旧政策对比
【转发】中共中央 国务院印发《教育强国建设规划纲要(2024—2035年)》
【转发】湾沚区人才招引政策十八条
【转发】芜湖市惠企政策精选
【转发】关于《专利风险预警工作规范》团体标准公开征求意见的通知
【转发】技术合同认定登记管理办法(征求意见稿)工科函〔2024〕986号
【案例分享】中华全国专利代理师协会全国典型发明专利撰写案例撰写经验分享系列十九
【案例分享】中华全国专利代理师协会全国典型发明专利撰写案例撰写经验分享系列十八
【案例分享】中华全国专利代理师协会全国典型发明专利撰写案例撰写经验分享系列十七
【案例分享】中华全国专利代理师协会全国典型发明专利撰写案例撰写经验分享系列十六
【案例分享】中华全国专利代理师协会全国典型发明专利撰写案例撰写经验分享系列十五
【案例分享】中华全国专利代理师协会全国典型发明专利撰写案例撰写经验分享系列十四
【案例分享】中华全国专利代理师协会全国典型发明专利撰写案例撰写经验分享系列十三
【案例分享】中华全国专利代理师协会全国典型发明专利撰写案例撰写经验分享系列十二
【案例分享】中华全国专利代理师协会全国典型发明专利撰写案例撰写经验分享系列十一
【案例分享】中华全国专利代理师协会全国典型发明专利撰写案例撰写经验分享系列十
【案例分享】中华全国专利代理师协会全国典型发明专利撰写案例撰写经验分享系列九
【案例分享】中华全国专利代理师协会全国典型发明专利撰写案例撰写经验分享系列八
【案例分享】中华全国专利代理师协会全国典型发明专利撰写案例撰写经验分享系列七
【案例分享】中华全国专利代理师协会全国典型发明专利撰写案例撰写经验分享系列六
【案例分享】中华全国专利代理师协会全国典型发明专利撰写案例撰写经验分享系列五
【案例分享】中华全国专利代理师协会全国典型发明专利撰写案例撰写经验分享系列四
【案例分享】中华全国专利代理师协会全国典型发明专利撰写案例撰写经验分享系列三
【案例分享】中华全国专利代理师协会全国典型发明专利撰写案例撰写经验分享系列二
【案例分享】中华全国专利代理师协会全国典型发明专利撰写案例撰写经验分享系列一
【转发】国知局:关于发布修订版专利申请请求类表格和电子申请数据标准规范的通知
【转发】《科技成果转化常见问题工作手册(2024年版)》
【转发】《科研单位科研诚信管理制度示范文本》及解读
【转发】【图解】国家知识产权局专利信息公共服务资源
【转发】【图解】国家知识产权局专利信息公共服务资源
【政策解读】《芜湖市深化科技创新体制机制改革加快科技成果转化应用体系建设行动实施方案(试行)》解读
【转发】芜湖市人民政府关于印发《芜湖市深化科技创新体制机制改革加快科技成果转化应用体系建设行动实施方案(试行)》的通知 芜政〔2023〕6号
【转发】2024年度芜湖市高等研究院产学研合作项目申报指南
【转发】《关于推进重点产业知识产权强链增效的若干措施》
【转发】《关于推进重点产业知识产权强链增效的若干措施》解读
【转发】《专利开放许可实施纠纷调解工作办法(试行)》
【转发】《专利开放许可实施纠纷调解工作办法(试行)》解读
【政策解读】专利开放许可业务常见问题解答①丨专利开放许可声明的提出
【政策解读】专利开放许可业务常见问题解答②丨专利开放许可实施合同备案
【政策解读】专利开放许可业务常见问题解答③丨专利开放许可声明的撤回
【政策解读】专利开放许可业务常见问题解答④丨相关法律手续业务的办理
【转发】安徽省未来产业发展行动方案(征求意见稿)
【转发】《关于规范和加强高校横向科研项目管理的指导意见 ( 暂行 )》
【转发】国知局:全面推进专利开放许可制度实施工作
【转发】《2023年全球知识产权保护指数报告》全文发布
【转发】国家知识产权局发布2023年度知识产权行政保护典型案例
【转发】芜湖市2024年市级财政支持产业科技若干政策 芜政【2024】50号
【转发】国家知识产权信息公共服务网点备案实施办法(修订)
【转发】湾沚区“产学研创”人才政策有新变
【转发】《国家科学技术奖励条例》 中华人民共和国国务院令 第782号
【转发】《安徽省数据知识产权登记办法(试行)》
【转发】《2024年知识产权强国建设推进计划》
【转发】国知局:关于专利证书改版的公告(第581号)
【转发】《安徽省教育科学研究项目实施办法》 皖教办〔2024〕27号
【转发】【政策解读】《专利产业化促进中小企业成长计划实施方案》解读
【转发】《安徽省高等学校年度科研计划编制与管理办法(试行)》的通知 皖教科〔2024〕2号
【转发】《安徽省开展高校科研机构存量专利筛选推介工作实施方案(2023-2025年)》皖市监知促函〔2024〕4号
【转发】高校和科研机构存量专利盘活工作方案 国知发运字〔2024〕5号
【转发】芜湖市湾沚区人民政府办公室:湾沚区建设科技创新新高地若干政策
【转发】专利和集成电路布图设计缴费服务指南
【转发】专利开放许可
【转发】芜湖市湾沚区促进航空航天(低空经济)高质量发展扶持政策
【转发】湾沚区关于促进人才安居乐业推进航空新城建设的意见
【转发】规范申请专利行为的规定(2023)
【转发】规范申请专利行为的规定(2023)
【转发】安徽高校服务新能源汽车产业集群建设三年行动方案(2023-2025年)
【转发】《湾沚区“产学研创”人才政策18条实施细则》
【转发】【政策解读】《负责任研究行为规范指引(2023)》的解读
【转发】《负责任研究行为规范指引(2023)》
【转发】专利审查指南(2023)
【转发】专利审查指南(2023)
【转发】李强签署国务院令 公布《国务院关于修改〈中华人民共和国专利法实施细则〉的决定》
【转发】《关于施行修改后的专利法及其实施细则相关审查业务处理的过渡办法》解读
【转发】【政策解读】《关于施行修改后的专利法及其实施细则相关审查业务处理的过渡办法》解读
【转发】关于专利权期限补偿和专利开放许可相关行政复议事项的公告(第560号)
【转发】《施行修改后的专利法及其实施细则相关审查业务处理过渡办法》
【转发】《施行修改后的专利法及其实施细则相关审查业务处理过渡办法》
【转发】《中华人民共和国专利法实施细则》2023
【转发】《中华人民共和国专利法实施细则》2023
【转发】安徽省科技成果登记填报、审核细则(20221128)
【转发】安徽省科技成果登记明白纸(试行)202308
【转发】国家知识产权局2022年度报告
【转发】《专利转化运用专项行动方案(2023—2025年)》(图解)
【转发】《高价值专利价值评估规范》(DB32/T 4585—2023)
【转发】《高价值专利价值评估规范》(DB32/T 4585—2023)
【转发】《关于实用新型专利保护客体判断的指引》
【转发】国知局:《关于实用新型专利保护客体判断的指引》发布
【转发】国知局:《关于外观设计国际注册申请的指引》发布
【转发】《知识产权专员工作指南》(DB34/T 4549—2023)
【转发】国家知识产权局办公室关于公布2022年度及近五年备案的专利实施许可合同有关数据的通知
【转发】国家知识产权局 司法部关于加强新时代专利侵权纠纷行政裁决工作的意见
【转发】知识产权公共服务普惠工程实施方案(2023—2025年)
【转发】知识产权公共服务普惠工程实施方案(2023—2025年)
【转发】安徽省知识产权保护中心关于开展专利快速预审服务首批申请主体备案及代理机构注册工作的通知
【转发】绿色技术专利分类体系 国知办发规字〔2023〕30号
【转发】关于支持直播电商产业高质量发展的若干政策规定
【转发】芜湖市促进商贸流通业发展若干政策规定
【转发】芜湖市促进现代服务业发展政策规定
【转发】芜湖市重大招商项目“一事一议”实施办法
【转发】芜湖市扶持高层次科技人才团队创新创业实施办法
【转发】关于加快推进芜湖市国家自主创新示范区建设的若干政策规定
【转发】芜湖市扶持产业发展政策(2022-2023年)
【转发】《知识产权助力产业创新发展行动方案(2023─2027年)》
【转发】《知识产权助力产业创新发展行动方案(2023─2027年)》
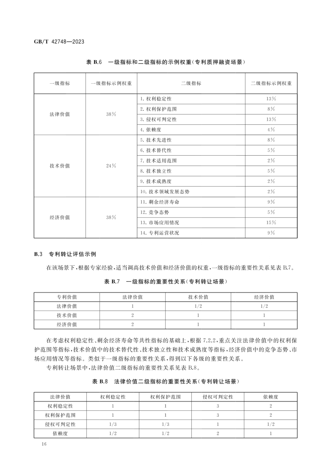
【转发】专利评估指引
专利评估指引(标准号:GB/T 42748-2023)
【转发】芜湖市湾沚区科技创新奖励政策“二十条”
【转发】芜湖市科技项目管理办法(修订) 芜科办〔2023〕12号
【转发】芜湖市科技项目实施验收细则(修订) 芜科办〔2023〕13号
浅析实用新型的保护客体问题
【政策解读】高校、科研院所薪酬改革启动,薪酬分配向两类人员倾斜
【政策解读】科技部等联合发布《研发费用加计扣除政策执行指引(2.0版)》
【转发】研发费用加计扣除政策执行指引(2.0版)
【转发】专利和集成电路布图设计缴费服务指南
【转发】高价值专利培育布局工作指南
【转发】《禁止滥用知识产权排除、限制竞争行为规定》 国家市场监督管理总局令第79号
【转发】ISO 56005《创新管理 - 知识产权管理指南》快问快答
【转发】高价值专利评价方法
【转发】高价值专利培育工作规范
专利权无效有哪些原因,企业如何用宣告专利权无效制度
地理标志商标注册申请15问
市场监管总局关于《关于标准必要专利领域的反垄断指南(征求意见稿)》公开征求意见的公告
2022年度执行的PCT申请国际阶段费用的人民币标准
澳门特区申请人在内地发明专利优先审查申请试点项目将于2023年7月正式实施
《专利(申请)权转让合同模板及签订指引》《专利实施许可合同模板及签订指引》解读
国家知识产权局办公室关于印发专利转让许可合同模板及签订指引的通知
【转发】《芜湖市湾沚区科技创新体系建设若干政策》湾科字〔2022〕5号
【转发】湾沚区“产学研创”人才政策十八条
非正常申请专利行为认定及认定后的办事指南
国家知识产权局2023年工作要点
专利代理师资格考试办法(国家市场监督管理总局令第7号)
国知局:关于规范提交专利电子申请指引的通知
安徽省开展专利侵权纠纷先裁决后调解省级试点
国知局:关于规范提交专利电子申请指引的通知
国家知识产权局办公室 工业和信息化部办公厅关于组织开展创新管理知识产权国际标准实施试点的通知
国家知识产权局关于印发《系统治理商标恶意注册促进高质量发展工作方案(2023—2025年)》的通知
经济专业技术资格考试知识产权专业知识和实务(初级)考试大纲
经济专业技术资格考试经济基础知识(初级)考试大纲
经济专业技术资格考试经济基础知识(中级)考试大纲
经济专业技术资格考试知识产权专业知识和实务(中级)考试大纲
【图解】一同见证,安徽省知识产权新时代十年!
【转发】《安徽省级实验室体系重组行动实施方案(试行)》
国家知识产权局关于印发“千企百城”商标品牌价值提升行动方案(2023—2025年)的通知
2023年全国知识产权宣传周活动主题海报发布
最高人民法院知识产权法庭典型案例(2022)
2023年度专利代理师资格考试公告(第525号)
关于公布《2023年专利代理师资格考试大纲》的通知
国家知识产权局关于印发《专利代理信用评价管理办法(试行)》的通知
【转发】高校知识产权管理规范
【图解】2023年,这样推动知识产权高质量发展
《推动知识产权高质量发展年度工作指引(2023)》印发
【转发】《推动知识产权高质量发展年度工作指引(2023)》印发
国家知识产权局:《2023年全国知识产权行政保护工作方案》
国家知识产权局:《知识产权政务服务事项办事指南》的公告(第519号)
国家知识产权局:关于印发2023年全国知识产权行政保护工作方案的通知 国知发保字〔2023〕4号
【转发】国家知识产权局:关于印发2023年全国知识产权行政保护工作方案的通知 国知发保字〔2023〕4号
国知局:关于全面推行专利证书电子化的公告(第515号)
国家知识产权局举办2023年2月例行新闻发布会
经济专业技术资格考试 高级经济实务(知识产权) 考试大纲
《质量强国建设纲要》印发,涉及这些知识产权内容
【转发】国家知识产权局办公室:关于印发专利导航工程实施评价方案的通知 国知办发运字〔2023〕4号
【转发】国家知识产权局办公室关于印发专利导航工程实施评价方案的通知 国知办发运字〔2023〕4号
【转发】17部门印发《关于加快推动知识产权服务业高质量发展的意见》 国知发运字〔2022〕47号
【政策解读】一图读懂 17部门联合印发意见 加快推动知识产权服务业高质量发展
【转发】《芜湖市常态化产学研合作工作方案》 芜科办〔2022〕74号
浅谈高价值专利培育中的“布局”和“挖掘”
《2022年中国专利调查报告》全文发布!
《绿色低碳技术专利分类体系》
【转发】《绿色低碳技术专利分类体系》 国知办函规字〔2022〕1044号
《知识产权保护规范化市场创建示范管理办法》
【转发】《知识产权保护规范化市场创建示范管理办法》 国知办发保字〔2022〕64号
【政策解读】《知识产权保护规范化市场创建示范管理办法》解读
《知识产权行政保护案件请示办理工作办法》印发
【政策解读】专利产品备案常见问题解答
【政策解读】《关于加强知识产权鉴定工作衔接的意见》
再谈外观设计专利之“组件产品”和“套件产品”
功能性特征专利规则的统一性研究
国家知识产权局办公室:关于组织开展专利产品备案工作的通知
国家知识产权局办公室:关于公布2022年知识产权信息服务优秀案例的通知
国家知识产权局 国家市场监督管理总局:关于开展商标代理行业专项整治行动的通知
国家知识产权局办公室 司法部办公厅:关于推介第二批全国专利侵权纠纷行政裁决建设典型经验做法的通知
【转发】国家知识产权局:《商标代理监督管理规定》
【政策解读】图解:13条知识产权措施助力专精特新中小企业创新发展
专利导航,企业能拿它来做什么?
专利开放许可十问十答
国务院,知识产权战略实施工作部际联席会议办公室:关于印送知识产权强国建设第一批典型案例的函
国知局:拟增加商标依职权撤销规定
【转发】国家知识产权局:《专利开放许可使用费估算指引》(试行) 国知办发运字〔2022〕56号
【转发】国知局 工信部:《关于知识产权助力专精特新中小企业创新发展的若干措施》 国知发运字〔2022〕38号
国知局 工信部:知识产权助力专精特新中小企业创新发展若干措施!
国家知识产权局:编制印发《专利开放许可使用费估算指引》
专利开放许可九问答
浅议专利侵权诉讼中赔偿数额的计算及证明责任
国家知识产权局行政裁决案件线上口头审理办法(征求意见稿)公开征求意见
国知局:将专利质量和转化运用等指标作为职称晋升、绩效考核、岗位聘任等重要依据!
商标局:地理标志商标注册申请15问
数看知识产权这十年丨一图读懂
【政策解读】《安徽省深化科技创新体制机制改革加快科技成果转化应用体系建设行动方案》
关于就《专利代理信用评价管理办法(公开征求意见稿)》公开征求意见的通知
国家知识产权局办公室:关于确定首批国家级专利导航工程支撑服务机构的通知
【转发】《国家技术转移体系建设方案》 国发〔2017〕44号
国知局办公室:关于举办首届全国知识产权公共服务机构专利检索分析大赛的通知
【转发】《芜湖市工程技术研究中心认定管理办法》
图解:数说知识产权转化运用工作成效
【转发】科技部 财政部关于印发《企业技术创新能力提升行动方案(2022—2023年)》的通知 国科发区〔2022〕220号
【政策解读】安徽省深化科技创新体制机制改革加快科技成果转化应用体系建设行动方案
【政策解读】图解:安徽省深化科技创新体制机制改革加快科技成果转化应用体系建设行动方案
【转发】安徽省深化科技创新体制机制改革加快科技成果转化应用体系建设行动方案 皖政〔2022〕64号
【政策解读】推动高校支撑服务企业高质量发展 ——三部门解读“千校万企”协同创新伙伴行动
【转发】关于组织开展 “千校万企”协同创新伙伴行动的通知
9张图,带你了解2022年上半年知识产权相关工作统计数据
2022年专利代理师资格考试大纲
7月1日起,这些知识产权政策开始实施!
《国家知识产权保护示范区建设方案》解读
国知局:关于印发《国家知识产权保护示范区建设方案》的通知
专利代理师考试常见问题解答:2022年各考点及港澳地区联系方式及其他相关事宜
专利代理师考试常见问题解答:专利代理师资格授予
专利代理师考试常见问题解答:港澳台地区人员报名和考试
专利代理师考试常见问题解答:考试
专利申请12个关键流程点,把握好了事倍功半
官方解答:专利年费缴纳期限延长有关问题!
专利代理师考试常见问题解答:报名程序
专利代理师考试常见问题解答:报考条件
2022年专利代理师资格考试公告
这篇文章告诉您,商标注册没有捷径
【转发】《安徽省科学技术普及条例》
【转发】《安徽省科学技术进步条例》
【转发】《安徽创新型省份建设促进条例》及解读
【转发】《中华人民共和国科学技术普及法》
【转发】《中华人民共和国科学技术进步法 》 中华人民共和国主席令 第一〇三号
国知局:关于开通外观设计国际申请业务的通知
国知局:关于加入海牙协定后相关业务处理暂行办法的公告 | 附解读
中国已加入《海牙协定》,外观设计专利可通过海牙体系进入90+国家寻求保护
【政策解读】《海牙用户指南》(2022年2月修订)
一图概览《海牙协定》
【转发】《关于改革完善省级财政科研经费管理的若干措施》 国办发〔2021〕32号
强保护时代下,企业如何通过专利保护提高产品竞争力?
关注!《国家知识产权局知识产权信用管理规定》明确6种失信行为
国知局公布1-2月知识产权数据,实用新型专利授权量同比增长44.21%
【政策解读】《推动知识产权高质量发展年度工作指引(2022)》
国知局批复:外观设计专利权评价报告不能证明被控侵权设计与现有设计是否相同或实质相同
两会IP热点汇总
科技部:科技型中小企业评价知识产权有这些指标!
国家市场监管总局:《全国商业秘密保护创新试点工作方案》全文发布!
【政策解读】2022年度国家自然科学基金项目指南及申请规定发布
一图读懂《知识产权公共服务“十四五”规划》
一图读懂:2022年全国知识产权工作怎么做?8个方面重点工作
《知识产权人才“十四五”规划》发布!到2025年,执业代理师4万人,知识产权师2万人
2022.1.1日起施行,新修订《中华人民共和国科学技术进步法》多处提及知识产权
【转发】《中华人民共和国科学技术进步法》
国务院办公厅关于新形势下进一步加强督查激励的通知
教育部印发贯彻落实《三部委关于提升高等学校专利质量,促进转化运用的若干意见》典型经验的通知
我国已建成101家TISC和80家高校国家知识产权信息服务中心
《提升中小企业竞争力若干措施》印发,提出这些知识产权举措……
国家知识产权局公告 第四六二号《商标审查审理指南》全文发布
这7种行为被国知局认定为失信行为
【转发】国家知识产权局关于《专利权质押登记办法》的公告(第461号)
安徽省人民政府令第303号
【转发】国务院关于印发“十四五”国家知识产权保护和运用规划的通知
一图读懂“十四五”国家知识产权保护和运用规划
一文读懂《产学研合作协议知识产权相关条款制定指引(试行)》
三部门联合印发《产学研合作协议知识产权相关条款制定指引(试行)》
【转发】国办印发《关于进一步支持大学生创新创业的指导意见》,明确做好大学生创新项目的知识产权确权、保护等工作
和解!OPPO与夏普签订交叉许可协议,结束全球诉讼
一图读懂《知识产权强国建设纲要(2021-2035年)》
中共中央国务院印发《知识产权强国建设纲要(2021-2035年)》
芜湖“紫云英人才计划”(图解)
科技成果评价的主体包括哪些?
浅议专利侵权纠纷中的禁止反悔原则与“明确否定”情形
国家知识产权局:我国累计认定地理标志保护产品2482个
新学期已开始,软件类专利权人该学会面对“万物互联”时代了!
知识产权安全是国家安全的主战场
2022年申请国家高新技术企业,请从现在开始准备
专利,让城市“更智慧”
申长雨:发明专利做好控增量、提质量,实用新型做好制度改革
最高院知产法庭:公知常识性证据的认定
故意侵犯知识产权;提交非正常专利申请等将列入严重违法失信名单!2021.9.1日起施行
中汽咨询发布“2021汽车专利创新指数”
国家知识产权局何志敏:提高知识产权公共服务能力,助力汽车产业创新发展
加强科学发现权保护 促进基础研究蓬勃发展
【转发】安徽省财政厅 安徽省科学技术厅关于印发《安徽省支持科技创新若干政策专项资金管理办法》的通知
国家知识产权局关于印发《知识产权公共服务能力提升工程工作方案》的通知
国知局公布1-6月知识产权数据 发明授权量同比增长55.9%
你真的了解专利布局吗?总结五大专利布局方法及策略
国务院发文:评职称、评科技奖将纳入新指标!
国家知识产权局办公室关于加强专利导航工作的通知
2021年5月全国高校专利分析
3D打印已实现批量化制造的5个案例
中国高新技术企业认定需要15-18个专利?
2021年中国专利申请量和授权率增速放缓
《2021年专利代理师资格考试大纲》全文发布
国知局回复进一步加大知识产权保护力度
印花税法来了,明年7月实施:商标注册证和专利权证将不用交印花税了
严查国家高新技术企业!确保非正常专利不被利用骗取各类优惠政策!
专利惩罚性赔偿上岗!这些情形将会被判惩罚性赔偿
国家知识产权局进一步整治非正常专利申请代理行为
2021年知识产权贯标补贴政策汇总
《中华人民共和国专利法》2020全文
6月1日起施行《专利法》《著作权法》《专利导航指南》等新法规
知识产权不再是锦上添花,将决定企业的兴衰存亡
国知局:6月1日起,这4种情形属于重大专利侵权纠纷!
关于施行修改后专利法的9个问题
专利人成功之路专栏|技术转移和专利运营的关系是什么?
为什么有些科转人的科技成果转化会越做越“不自信”?!
国之功勋,院士千古!袁隆平先生的一生为人类留下了什么?
国知局2021年工作要点
6G通信技术专利发展状况报告》发布,有何亮点?
地方高校的破局!如何把科研成果转化为教学资源?
国知局:持续压缩商标专利审查周期、加强审查监管
国知局:合理调整专利收费有助于专利质量提升
科技成果转移转化有哪三个痛点?
国家知识产权局2020年度报告
高校5金8银! 第二十二届中国专利奖评审结果公布
国知局印发《通知》:不得直接将专利申请、授权数量作为享受奖励或资质资格评定政策的主要条件
国知局:《关于技术调查官参与专利、集成电路布图设计侵权纠纷行政裁决办案的若干规定(暂行)》全文发布!
国知局:6月底前各地要全面取消专利、商标申请阶段的资助和奖励
实用新型审查趋势:打击低质量申请,同日申请专利政策调整
国知局回应:如何界定“高价值发明专利”及实践中如何考核?
全球专利分析市场规模2027年将达16亿美元
2020年发明授权率为47.3%,实用新型授权率为90.4%,外观授权率为95.1%
2020年度专利复审无效十大案件来了
一图了解科交会成果
关注!知识产权信息赋能中小企业创新发展十大案例
市场监管总局:2020年知识产权执法行动典型案例
技术成果转化税收优惠政策,请收好!
爱迪生不是发明大王,而是成果转化的高手
如何落实“十四五”规划里的高价值专利目标?申局长回应
2020年中国知识产权保护状况白皮书发布
“专利泡沫”何其多 专利造假“产业链”
公安部发布打击侵犯知识产权犯罪典型案例
关于专利权作价入股的程序及相关注意事项
勾勒局部外观设计专利画像
2020年中国法院10大知识产权案件和50件典型案例
《产学研合作协议知识产权相关条款制定指引》及其使用指南解读
柔性制造下,AI+软件为中国机器人行业带来弯道超车新机遇!
产业|2021年AI将改变制造业的6大应用趋势
“小猪上吊”专利给我们的启示
高校科研成果转化合同额下降,中国科技成果转化难在哪?
黎子辉:高校专利申请前评估工作体系的构建
《关于推动科研组织知识产权高质量发展的指导意见》解读
关注!财政部 国家知识产权局实施专利转化专项计划政策解读
浅析专利申请前查新检索的意义及思路
国知局 中国科学院等四部门发布:推动科研组织知识产权高质量发展
@大学生们:一文看懂如何申请专利!
国知局明确5种“高价值发明专利”!
国家知识产权局关于进一步严格规范专利申请行为的通知
WIPO发布《世界知识产权指标》报告:2019年商标和工业品外观设计申请活动增加;专利申请呈现罕见的下降
【转发】《专利导航指南》系列国家标准解读
【转发】《专利导航指南》国家标准全文!2021.6.1日起实施
【转发】第四届全国机器人专利创新创业大赛复赛名单公布
【转发】国家知识产权局办公室关于印发《知识产权信息公共服务工作指引》的通知
【转发】国家知识产权局办公室关于印发《知识产权信息公共服务工作指引》的通知
【转发】聚焦新修改专利法之你问我答
【转发】国知局:《中华人民共和国专利法》二十九处修改全文
【政策解读】安徽省自然科学基金管理办法(修订)
【转发】关于印发《芜湖市工程技术研究中心认定管理办法》的通知
【转发】《关于规范高等学校 SCI论文相关指标使用 树立正确评价导向的若干意见》 教科技〔2020〕2号
【转发】安徽省人民政府关于支持人工智能产业创新发展若干政策的通知(皖政〔2020〕14号)
【转发】《高等学校区块链技术创新行动计划》
【转发】提升高等学校专利质量促进转化运用的若干意见
【论文期刊】2025年《国际期刊预警名单》
【论文期刊】中文核心期刊要目总览(2023版)
【论文期刊】中文核心期刊要目总览(2023版)
【校企合作】《安徽信息工程学院与企业共建联合实验室申请表(模版)》
【横向项目】技术咨询合同(模板)
【横向项目】技术开发(合作)合同(模板)
【横向项目】安徽信息工程学院横向项目全流程包
【横向项目】技术开发(委托)合同 (模板)
【横向项目】技术服务合同(模板)
【论文期刊】2024年《国际期刊预警名单》
【论文期刊】2023年《国际期刊预警名单(试行)》
【论文期刊】2021年《国际期刊预警名单(试行)》
【论文期刊】2020年《国际期刊预警名单(试行)》
【知识产权】安徽信息工程学院知识产权信息确认函(2024版)
【转发】安徽省科技成果登记系统操作手册
安徽信息工程学院劳务费发放表
【论文期刊】中国科学引文数据库(CSCD)来源期刊列表(2023-2024 年度)
【校企合作】校企合作项目合同(协议)审批表
【校企合作】校企合作项目立项申请书
【横向项目】横向项目验收合格绩效发放表
【知识产权】软件著作权申请表
【横向项目】安徽信息工程学院横向项目材料、设备采购(外协加工)申请表
【横向项目】安徽信息工程学院横向项目材料、设备采购(外协加工)采购记录审批表
【论文期刊】中文核心期刊要目总览(2020版)
【论文期刊】CSSCI扩展版来源期刊目录(2021-2022)
【论文期刊】CSSCI来源期刊目录(2021-2022)
【横向项目】产学合作协同育人项目平台学校用户操作指南
【孵化器】安信工科技企业孵化器入驻协议模板
【横向项目】安徽信息工程学院横向项目结题意见书
【横向项目】安徽信息工程学院技术合同审批单(模板)
【横向项目】产学研合作项目(横向课题)进展情况报告书(模版)
【横向项目】产学研合作项目真实性确认函(模版)
【成果登记】“羚羊”工业互联网平台成果登记
【论文期刊】中国科学引文数据库(CSCD)来源期刊列表(2021-2022年度)
【知识产权】专利技术交底材料填写模板(外观设计)
【知识产权】专利技术交底材料填写模板(发明或实用新型)
【论文期刊】《中文核心期刊要目总览》(2017年版)
【横向项目】安徽省科学技术情报研究所科技查新
【横向项目】芜湖市科技创新服务中心科技查新委托单
【论文期刊】CSSCI 来源期刊(2019-2020)目录
【论文期刊】CSSCI 扩展版来源期刊(2019 年-2020 年)目录
【论文期刊】中国科学引文数据库来源期刊列表(2019-2020年度)
【论文期刊】中文核心期刊目录(2014年版)
【论文期刊】中国科学引文数据库来源期刊列表(2017—2018 年度)
部门职责
关于组织申报2025年国家社会科学基金高校思想政治理论课研究专项的通知
校企协同育人才,走访关怀促成长 电气与电子工程学院开展实习走访活动
访企拓岗专项活动之艺术设计学院师生参与 “千名学子看繁昌”活动
关于组织申报2025年度芜湖市计划内自筹资金项目的通知
固高科技股份有限公司董事吕恕一行来校考察座谈
艺术设计学院成功开展2025年暑期企业实习走访专项活动
关于组织申报2025年度安徽信息工程学院高层次人才科研启动经费第一批项目的通知
关于公布安徽信息工程学院概念验证中心首批立项项目名单的通知
安徽信息工程学院赴宁波开展校企交流活动聚力拓展就业新空间
【论文期刊】中国科学引文数据库(CSCD)来源期刊列表(2025-2026 年度)
关于组织申报2025年度安徽省哲学社会科学规划项目的通知
实习走访促合作 就业领航谱新篇 计算机(大数据)学院顺利完成实习走访工作
精准对接企业需求 助力毕业生高质量就业 通识教育与外国语学院赴合肥启迪未来教育开展访企拓岗活动
访企拓岗促就业 合作共赢谋发展 管理工程学院赴长三角企业开展校企合作签约授牌
携手长三角 共育新英才 管理工程学院走访实习基地 深化校企协同育人
凝聚共识 深化互信 机械工程学院赴芜湖毅昌科技有限公司走访交流
安徽信息工程学院赴青阳县开展校企人才培养合作对接交流活动
关于组织申报2025年度芜湖市技术研发中心的通知
我校举办概念验证中心项目入库评审会
管理工程学院与合肥翎羊跨境电子商务有限公司开展校企合作交流
安徽信息工程学院与安徽飞数科技有限公司共探校企合作新路径
深化产教融合 共谱发展新篇 安徽信息工程学院与科大讯飞举行校企合作交流会
产教融合结硕果 校企携手育英才 第二届汇川生态链结业仪式暨校企实习双选会成功举办
通识教育与外国语学院赴企业开展校企合作英文配音实践活动
机械工程学院组织学子赴普莱默电子(芜湖)有限公司参观学习
数字王国与艺术设计学院共建岗前培训体系 校企协同培育数字创意产业新生力量
校企合作共助力 护航毕业生求职路
安徽信息工程学院科技成果登记统计表(2018年-2025年6月)
深化产教融合 共谱发展新篇 安徽信息工程学院与科大讯飞举行校企合作交流会
关于第十六届安徽省百所高校百万大学生科普创意创新大赛校赛推荐情况的通知
关于组织申报安徽省教育科学研究项目2025年度教育政策研究专项课题的通知
【校内文件】《安徽信息工程学院科学研究工作量管理办法》 校科字〔2025〕9号
关于印发《安徽信息工程学院科学研究工作量管理办法》的通知
2024年度安徽省科学技术奖项目公示(二)
2024年度安徽省科学技术奖项目公示(一)
【校内文件】《安徽信息工程学院技术研发工作量核算办法》 校科字〔2025〕8号
关于印发《安徽信息工程学院技术研发工作量核算办法》的通知
我校召开2025年上半年科研工作会议
校企合作创新初探:我校与安徽文化旅游投资集团有限责任公司举行首次合作专题交流会
芜湖市发改委、中国管理科学学会一行来校考察交流 共探低空经济合作新篇
深化产教融合 共筑创新生态 电气与电子工程学院赴科大讯飞硬件中心开展洽谈合作
校企协同再发力 实习通道启新程 电气与电子工程学院成功举办2022级企业实习专场宣讲会
企业进校 送岗上门 助力打通就业最后一公里
产教融合促发展 校企协同育人才 管理工程学院2022级企业实习双选会圆满落幕
【双百大赛】我校举办第十六届安徽省“双百大赛”专家宣讲会
我校举办第十六届安徽省“双百大赛”专家宣讲会
2024年度安徽省科学技术奖项目公示
芜湖市发改委、中国管理科学学会一行来校考察交流 共探低空经济合作新篇
关于2025年度安徽省自然科学基金项目推荐情况的公示
计算机(大数据)学院与深圳慧通商务有限公司开展合作交流
精准送岗助实习 校企共筑成才路 计算机(大数据)学院举办实习宣讲会
机械工程学院组织企业进校招聘
机械工程学院与芜湖中瑞弹簧有限公司开展校企合作交流
校企共筑育人梦 实习双选启新航
艺术设计学院赴繁昌区人力资源服务产业园深化校企合作 共绘产教融合新蓝图
校企携手深化产教融合 共育物流与供应链新人才
机械工程学院赴六安舒城、霍邱县开展“访企拓岗促就业”专项行动
机械工程学院走访芜湖古戈尔自动化科技有限公司
【校内文件】安徽信息工程学院高层次人才科研启动经费管理办法(2025年修订版) 校人字〔2025〕27 号
海螺集团与安信工开展校企合作座谈交流 共探产学研融合新路径
海螺集团与安信工开展校企合作座谈交流 共探产学研融合新路径
关于开展2024年度安徽省科学技术奖提名工作的通知
【转发】《中共安徽省委宣传部关于做好省重点培育智库申报工作的通知》
【双百大赛】《关于举办第十六届安徽省百所高校百万大学生科普创意创新大赛的通知》
【转发】《关于举办第十六届安徽省百所高校百万大学生科普创意创新大赛的通知》
关于组织申报2025年度安徽省科技创新战略与软科学研究专项重大项目的通知
【校内政策】《安徽信息工程学院教学科研软件使用与管理办法》校教字〔2025〕11号
深化产教融合 共筑人才桥梁 计算机(大数据)学院赴奇瑞信息技术有限公司开展校企合作交流
企业宣讲进校园 校企联动促就业 计算机(大数据)学院成功举办校园招聘宣讲会
我校2025届毕业生春季首场综合型双选会圆满落幕
机械工程学院携手人本股份有限公司成功举办校园招聘宣讲会
安徽信息工程学院赴苏州深化校企合作 校企协同共育智能制造新质人才
我校与安徽师范大学、科大讯飞共建“AI+高等教育研究院”签约仪式圆满举行
机械工程学院携手人本股份有限公司成功举办校园招聘宣讲会
芜湖市人民政府、海螺集团一行来访 共商产学研深度融合
关于公布2024年度安徽信息工程学院校级科技创新平台和科研团队立项建设名单的通知
关于组织申报2025年度安徽省自然科学基金项目的通知
管理工程学院与合肥顶津食品有限公司校外实习基地协议成功签订
机械工程学院与宝银特材科技股份有限公司开展校企合作交流
第二届“汇川生态链订单班·汇英行动”正式启动
安徽信息工程学院参加2025届上海高校春季促就业系列招聘会暨就业育人联盟专项活动
机械工程学院赴合肥地区企业走访调研
深化产教融合 校企合作共育英才 机械工程学院持续推进产教融合工作
强化校企联动 深化产教融合 机械工程学院走访芜湖联诺电器有限公司
通识教育与外国语学院赴湾沚开展访企拓岗专项行动 深化职业教育与语言服务协同创新
校企共话合作 携手共育英才 深圳慧通商务有限公司与计算机与软件工程学院开展合作交流
【转发】关于组织开展重点新材料研发及应用国家科技重大专项2025年度项目(公开竞争类)申报工作的通知
关于组织申报2025年全国教育科学规划年度项目的通知
关于开展概念验证中心项目遴选的通知
聚焦“知识产权与人工智能”,向侵权说“不” 我校举办2025年知识产权宣传周系列活动
聚焦“知识产权与人工智能”,向侵权说“不” 我校举办2025年知识产权宣传周系列活动
关于组织申报2025年度省领导圈定课题的通知
省哲社项目五连捷!艺术设计学院省级哲社项目立项再续华章
安徽信息工程学院赴义乌开展访企拓岗行动 探索“英语+职业技能”人才培养新路径
我校与德力西电气有限公司开展深度校企对接
安信工携手镜湖区打造城市艺术新地标 哪吒主题文化墙绘就文旅融合新图景
助力区域发展 深化产教融合育人模式 机械工程学院前往芜湖市企业调研
管理工程学院与美的集团呼叫中心举行校企合作洽谈会
校企携手探循环 同心共创筑未来 艺术设计学院开展校企合作专项行动
深化校企合作 共促产教融合 电气与电子工程学院赴安徽智质工程技术有限公司开展项目洽谈
广州仕霞网络科技有限公司来校深入交流横向项目合作
校企联动促就业 多元合作助发展 计算机(大数据)学院与多家知名企业开展系列交流活动
通识教育与外国语学院赴合肥企业开展访企拓岗行动
强合作 促就业 艺术设计学院开展访企拓岗就业专项行动
跨出校门挖需求 双向交流拓新途 机械工程学院开展系列访企拓岗
【校内文件】《安徽信息工程学院纵向科研项目及经费管理办法》 校科字〔2025〕5号
【校内文件】《安徽信息工程学院联合培养硕士研究生工作管理办法(试行)》 校科字〔2025〕4号
安徽信息工程学院科技成果登记统计表(2018年-2024年12月)
硬核科技,智创未来:信工学子“发明力”大揭秘!
硬核科技,智创未来:信工学子“发明力”大揭秘!
校企协同打造智能制造新标杆 安徽信息工程学院与汇川技术擘画智能制造产业学院蓝图
跨出校门挖需求 双向交流拓新途 机械工程学院开展系列访企拓岗
强合作 促就业 艺术设计学院开展访企拓岗就业专项行动
校企联袂育英才 产教融合助发展 通识教育与外国语学院赴弋江区商务局洽谈校企合作
关于安徽省教育厅科研项目、人才项目、校级青年科研基金项目和校级“三全育人”“管理改进”项目结题验收的通知
【论文期刊】关于规范各二级学院英文名称使用的通知
计算机(大数据)学院与合肥真萍电子科技有限公司开展交流座谈
关于转发《关于举办安徽省第七届大学生防震减灾科普作品大赛的通知》的通知
关于组织申报2025年度国家社会科学基金年度项目的通知
校企联袂育英才 产教融合助发展 通识教育与外国语学院赴弋江区商务局洽谈校企合作
计算机(大数据)学院走访外企德科与飞数科技开展专业建设与人才培养专题调研
主动出击拓岗位 校企携手促就业 计算机(大数据)学院赴合肥开展访企拓岗
通识教育与外国语学院赴合肥爱秀教育咨询有限公司开展访企拓岗暨授牌签约仪式
通识教育与外国语学院与德力西电气(芜湖)有限公司共商英语专业实习就业合作
精准对接促就业 产研融合谋发展 计算机(大数据)学院与安徽人励通科技有限公司开展合作交流
深化产教融合 赋能智造未来
深化校企合作 共探科技创新新路径 电气与电子工程学院走访调研黄山旭友电子科技有限公司
机械工程学院前往弋江区企业调研
安徽财经大学副校长王兵来我校调研交流
安徽信息工程学院2025年春季电子电气行业暨“沪宁杭皖”专场招聘会圆满举行
安徽信息工程学院发明专利数量位居全国民办本科院校第三
全国民办本科院校发明专利授权数量统计报告发布 安信工排名全国第三、全省第一
全国民办本科院校发明专利授权数量统计报告发布 安信工排名全国第三、全省第一
【论文期刊】被冒用期刊名录(持续更新中)
关于2024年度安徽信息工程学院高层次人才科研启动经费项目立项的通知
关于2024年度安徽信息工程学院青年科研基金项目立项的通知
安徽信息工程学院发明专利数量位居全国民办本科院校第三
【转发】教育部社科司关于征集2025年度教育部哲学社会科学研究重大课题攻关项目选题的通知
我校承办鸠兹科创湾场景应用发布会,推动校政企深度合作
政企校三方共筑智能制造人才高地 中科仙络与芜湖智能制造产业学院深化产教融合合作
【转发】教育部社科司关于2025年高校思政课教师研究专项一般项目申报工作的通知
义乌市卓毓网络科技有限公司到访通识教育与外国语学院开展校企合作座谈会
深化产教融合 共育智造人才
创新驱动 合作共赢 电气与电子工程学院与德孚公司共商产学研协同发展
【转发】2025年度国家社科基金艺术学重大项目招标公告
【转发】2025年度国家社科基金艺术学年度项目申报公告
深化校企合作 携手就业育人 艺术设计学院走访实习基地
关于组织申报2025年度教育部人文社会科学研究一般项目、中国特色社会主义理论体系研究专项、高校辅导员研究专项的通知
关于摸排申报2024年安徽省科学技术奖项目的通知
培育科研新生力 助推学科新高度 电气与电子工程学院举办国家自然科学基金申报专题讲座
电气与电子工程学院与联宝科技共探产教融合新路径:"联菁计划"赋能智能制造人才生态
纵向项目申报时间表(截至20250220)
紫云英创新创业学院实干迎新局 携手思贝克共铸高绩效团队新篇章
【转发】一文读懂2025年国家自然科学基金限项新旧政策对比
安徽信息工程学院2025年春季首场校园双选会成功举办 近千名毕业生与百家名企共启职场新篇章
关于成立安徽信息工程学院软件工程技术中心的通知
祝贺我校技术与创新支持中心(TISC)通过运行评估, 创新服务能力获认可
【转发】《关于2025年度公开征集市科技咨询专家及更新已入库专家信息的通知》的通知
我校荣登2024年安徽省发明专利百强榜第39名,展望未来新篇章
学校召开科研工作会议
关于表彰2024年度科研成果的决定
关于进一步规范职称评审申报资格及论文要求的通知
关于进一步规范职称评审申报资格及论文要求的通知
深化校企合作 共筑工业自动化人才高地 电气与电子工程学院与苏州迅德斯开展“汇川生态链”洽谈
李震副校长带队调研湾沚区企业,共谋校企合作新篇章
深化产教融合 电气与电子工程学院走访苏州企业探索校企合作新路径
我校计算机(大数据)学院与湾沚区数据资源管理局顺利开展合作签约
学校召开校级科研平台及团队答辩评审会
学校召开校级科研平台及团队答辩评审会
通识教育与外国语学院赴湾沚区志华教育开展访企拓岗行动
【专利创新创业大赛】关于安徽信息工程学院第九届大学生专利创新大赛奖励的决定
关于安徽信息工程学院第九届大学生专利创新大赛奖励的决定
我校科技创新成果在全国发明展览会·“一带一路”暨金砖国家技能发展与技术创新大赛荣获佳绩
我校科技创新成果在全国发明展览会·“一带一路”暨金砖国家技能发展与技术创新大赛荣获佳绩
我校科技创新成果在全国发明展览会·“一带一路”暨金砖国家技能发展与技术创新大赛荣获佳绩
【专利创新创业大赛】专利成就梦想,创新引领未来 我校成功举办第九届大学生专利创新大赛
专利成就梦想,创新引领未来 我校成功举办第九届大学生专利创新大赛
我校与科大讯飞共同揭牌鸿蒙人才培养基地
携手企业拓岗位 共谋发展促双赢 管理工程学院省外考察交流行
华为技术有限公司与爱上云(上海)技术有限公司来我校考察交流
副校长章敏凤一行赴滁州地区开展校企合作交流
【专利创新创业大赛】关于举行安徽信息工程学院第九届大学生专利创新大赛决赛的通知
关于举行安徽信息工程学院第九届大学生专利创新大赛决赛的通知
产教融合 创新驱动:赋能新质生产力 2024产教融合高质量发展论坛顺利召开
关于组织申报2024年度安徽信息工程学院青年科研基金项目的通知
学校举办省科技进步奖申报专题培训会
我校计算机与软件工程学院青年教师蔡兵在《IEEE Transactions on Multimedia》《Information Sciences》等国际权威期刊上发表重要研究成果
我校计算机与软件工程学院青年教师蔡兵在《IEEE Transactions on Multimedia》《Information Sciences》等国际权威期刊上发表重要研究成果
我校计算机与软件工程学院青年教师蔡兵在《IEEE Transactions on Multimedia》《Information Sciences》等国际权威期刊上发表重要研究成果
关于开展2024年度科研成果统计工作的通知
关于新版专利管理系统切换上线的通知
我校技术转移机构年度绩效考核获得良好
携手共建拓岗位 搭筑平台促发展 通识教育与外国语学院赴义乌访企拓岗
我校技术转移机构年度绩效考核获得良好
计算机(大数据)学院赴安徽中鑫航科技发展有限公司考察交流
计算机(大数据)学院赴三微电子科技(苏州)有限公司开展访企拓岗促就业
通识教育与外国语学院赴芜湖市教育培训协会开展访企拓岗暨实习基地共建座谈会
电子与电子工程学院开展系列实习走访调研
我校TISC举办“玩转专利——从专利看创新”专题讲座
安徽信息工程学院专利成果转化清单(2024.1-9)
我校科技创新成果在第76届德国纽伦堡国际发明展荣获佳绩
我校科技创新成果在第76届德国纽伦堡国际发明展荣获佳绩
我校科技创新成果在第76届德国纽伦堡国际发明展荣获佳绩
电气与电子工程学院赴苏州灵猴机器人有限公司开展访企拓岗活动
寻根溯源铭初心 开启智慧教育3.0 ——校领导班子和中层管理人员赴科大讯飞总部考察交流
“协同联动拓岗位 凝心聚力促就业” 安徽信息工程学院2025届毕业生“秋季校园招聘月” 首场招聘活动顺利举行
我校召开科研工作与学科建设会议
精准促进就业 学校联合芜湖湖南商会开展学生面对面交流活动
探索专业方向 拓宽认知维度 通识教育与外国语学院开展企业认知与实习走访活动
艺术设计学院成功举办2025届毕业生企业宣讲会
芜湖智能制造产业学院学子走进酷哇科技探索科技前沿
管理工程学院举办专利申报及专利创新创业大赛专题讲座
【专利创新创业大赛】关于组织参加全国机器人高价值专利创新创业大赛芜湖大学生分赛暨举办第九届安徽信息工程学院大学生专利创新大赛的通知
关于组织参加全国机器人高价值专利创新创业大赛芜湖大学生分赛暨举办第九届安徽信息工程学院大学生专利创新大赛的通知
科大讯飞高级副总裁、安徽信息工程学院董事长聂小林等一行来校调研
关于公布我校2024年度市技术研发中心备案名单的通知
关于公布我校2024年度市技术研发中心备案名单的通知
安徽信息工程学院科技成果登记统计表(2018年-2024年10月)
2024年软件著作权登记(1-9月)
通识教育与外国语学院与弋江区商务局及企业开展校政企合作对接活动
关于组织申报“十五五”芜湖市科技创新战略研究专项的通知
中国海峡(晋江)人才市场携晋江市重点企业来校开展校政企合作对接活动
关于组织申报“十五五”芜湖市科技创新战略研究专项的通知
关于2024年度江淮英才培养计划团队项目推荐情况的公示
关于2024年度江淮英才培养计划团队项目推荐情况的公示
关于组织申报教育部哲学社会科学研究专项(全国教育大会精神研究)的通知
电气与电子工程学院与埃夫特召开人才培养对接会
关于组织申报教育部哲学社会科学研究专项(全国教育大会精神研究)的通知
电气与电子工程学院走访芜湖威迈斯新能源有限公司共话校企合作新篇章
关于组织申报2024年度安徽省哲学社会科学规划项目的通知
关于组织申报2024年度安徽省哲学社会科学规划项目的通知
我校召开校企共建联合实验室论证会
我校召开校企共建联合实验室论证会
【双百大赛】关于第十五届安徽省百所高校百万大学生科普创意创新大赛校赛推荐情况的通知
我校首批教师获聘专业型硕士研究生导师
关于组织申报2024年度安徽省社会科学创新发展研究课题的通知
计算机(大数据)学院开展访企拓岗 深化校企合作新篇章
第二届芜湖智能制造产业学院学子深入伯泰克 共话职场第一步
“就”在你身边“职”为你服务 安徽信息工程学院2024年秋季芜湖市企业专场招聘会顺利举行
关于第十五届安徽省百所高校百万大学生科普创意创新大赛校赛推荐情况的通知
关于组织申报2024年度安徽省社会科学创新发展研究课题的通知
管理工程学院秋季首场招聘宣讲会圆满成功
我校与酷哇科技有限公司共建项目式实习基地校企合作再上新台阶
我校与芜湖埃泰克汽车电子股份有限公司共建项目式实习基地 推进校企合作新篇章
关于公布2024年度安徽省高校科研项目立项的通知
关于公布2024年度安徽省高校科研项目立项的通知
第二届芜湖智能制造产业学院正式开班
计算机(大数据)学院暑期开展访企拓岗 深化校企合作
安徽信息工程学院管理工程学院圆满举行教师挂职聘任仪式
筑梦未来 共绘卓越蓝图 管理工程学院深度探访实习基地 开启校企合作新篇章
管理工程学院与上海高顿集团共建项目式实习基地
关于2024年度安徽省自然科学基金项目推荐情况的公示
关于2024年度安徽省自然科学基金项目推荐情况的公示
管理工程学院与芜湖悠派护理用品科技股份有限公司开展校企合作交流
关于组织申报2024年芜湖市科技特派员的通知
电气与电子工程学院与苏州汇川技术有限公司、苏州迅德斯自动化科技有限公司顺利开展“汇川生态链”人才培养项目
关于组织申报2024年度安徽省自然科学基金项目的通知
关于组织申报2024年度安徽省自然科学基金项目的通知
关于组织申报2024年安徽省科技创新攻坚计划项目的通知
关于组织申报2024年安徽省科技创新攻坚计划项目的通知
关于组织申报2024年度芜湖市技术研发中心的通知
合肥工业大学计算机与信息系副主任刘建副教授一行受邀来我校开展科研交流讲座
芜湖市发明协会高校分会工作会议在我校召开
安徽信息工程学院科技成果登记统计表(2018年-2024年6月)
艺术设计学院开展访企拓岗专项活动
关于印发《安徽信息工程学院学术不端行为处理办法(2024年修订版)》的通知
【校内文件】《安徽信息工程学院学术不端行为处理办法(2024年修订版)》
我校参加长三角G60科创走廊科技成果转化概念验证中心交流与科创分享会
河海大学单连春教授受邀来我校开展科研讲座
科大讯飞获国家科学技术进步奖一等奖
科大讯飞获国家科学技术进步奖一等奖
2023年度国家科学技术奖励名单
【双百大赛】我校举办第十五届安徽省“双百大赛”宣讲会
我校举办第十五届安徽省“双百大赛”宣讲会
章敏凤副校长一行赴芜湖市弋江区开展新能源汽车产业学院建设研讨
2024年软件著作权登记(1-5月)
【双百大赛】关于举办第十五届安徽省百所高校百万大学生科普创意创新大赛的通知
校政企融合发展 助力高质量就业 我校与湾沚区人社局举办实习就业人才合作培养交流会
主动上门为企服务 精准开展海外知识产权纠纷应对指导工作
副校长汪忠国带队开展管理工程学院“访企拓岗”活动
艺术设计学院开展访企拓岗就业专项行动
关于组织申报2024年度教育部哲学社会科学研究后期资助项目的通知
学校召开概念验证中心建设专题研讨会 探索科技成果转化新路径
关于组织申报2024年度教育部哲学社会科学研究后期资助项目的通知
【芜湖日报】全市唯一 安信工入选首批“概念验证中心”名单
我校入选首批长三角G60科创走廊科技成果转化概念验证中心
关于2024年度省教育厅高校科研项目评审结果的公示
关于2024年度省教育厅高校科研项目评审结果的公示
我校暨芜湖市第一张“数据知识产权登记证书”诞生
【转发】关于举办第十五届安徽省百所高校百万大学生科普创意创新大赛的通知
【会议通知】科会字〔2024〕1号:关于举办“基金类项目申请撰写要领”讲座的通知
我校TISC承办芜湖市“专利转化运用”专题讲座
关于组织申报2024年度安徽省教育科学研究项目的通知
管理工程学院到安徽得壹能源科技有限公司走访交流
关于组织申报2024年度安徽省教育科学研究项目的通知
艺术设计学院赴宁国科技局及企业深入交流学习
关于组织申报2024年度全国教育科学规划项目的通知
芜湖智能制造产业学院组织学生深入企业参观学习
关于组织申报2024年度全国教育科学规划项目的通知
关于组织申报中共安徽省委教育工委 安徽省教育厅2024年高校“三全育人”综合改革和思想政治能力提升计划项目的通知
关于组织申报中共安徽省委教育工委 安徽省教育厅2024年高校“三全育人”综合改革和思想政治能力提升计划项目的通知
海外知识产权纠纷应对指导安徽分中心检索预警部在芜揭牌
中国版权保护中心:关于调整软件版权登记证书事项的通告
海外知识产权纠纷应对指导安徽分中心检索预警部在我校揭牌
我校知识产权工作入选安徽省知识产权公共服务十大典型案例
我校应邀参加2024年宁波前湾新区校企合作交流大会
我校参加安徽省乡村建设高校联盟第一届理事会
通识教育与外国语学院开展访企拓岗促就业专项行动
我校技术与创新支持中心加盟国内首个TISC联盟
我校与昆山旅游度假区管理委员会校地人才合作协议签约仪式顺利举行
管理工程学院邀请企业来校开展专场宣讲招聘活动
管理工程学院与蓓慈电器有限公司开展校企合作交流
亚信科技、迈特望科技有限公司一行来计算机(大数据)学院走访交流
关于公布我校新认定及复审认定的芜湖市技术研发中心的通知
广东利元亨智能装备股份有限公司研究院院长杜义贤教授应邀来校开展学术交流活动
【学习分享】国家社科基金申报培训会
关于组织申报2024年度国家社会科学基金年度项目的通知
关于组织申报2024年度国家社会科学基金年度项目的通知
搭校企供需对接平台 共促高质量充分就业
融合产教绘蓝图 共塑精英育才源 芜湖智能制造产业学院与安徽成飞集成瑞鹄汽车模具有限公司产教融合开新局
计算机(大数据)学院周鸣争院长一行走访芜湖捷讯信息技术有限公司
电气与电子工程学院诚邀合肥工业大学教授团队召开科研工作推进会
管理工程学院与芜湖飞科电器有限公司、芜湖天锐捷精密电子设备有限公司开展合作交流
浙江湾区机器人技术有限公司与机械工程学院、电气与电子工程学院工程师联合培养计划研讨交流会圆满结束
访企拓岗促就业 共建基地强培养
【论文】2024年《国际期刊预警名单》
校企合作谱新篇 共谋发展促就业 管理工程学院赴亚务航空科技(芜湖)有限公司交流考察
【转发】2024年《国际期刊预警名单》
【转发】《安徽省高等学校年度科研计划编制与管理办法(试行)》的通知 皖教科〔2024〕2号
【转发】关于举办安徽省第六届大学生防震减灾科普作品大赛的通知
章敏凤副校长一行赴芜湖市汽车产业生态建设发展中心深入调研
访企拓岗促合作 共谋发展绘新篇 管理工程学院走访奇瑞商用车与芜湖泰和管业
访企拓岗搭桥梁 校企合作谋发展 计算机(大数据)学院和芜湖奇瑞控股集团有限公司开展合作交流会谈
关于安徽省教育厅科研项目及人才项目到期结题和延期结题验收工作的通知
关于组织申报2024年度教育部人文社会科学研究一般项目、中国特色社会主义理论体系研究专项、高校辅导员研究专项及高校思政课教师研究专项一般项目的通知 科字〔2024〕3号
关于组织申报2024年度教育部人文社会科学研究一般项目、中国特色社会主义理论体系研究专项、高校辅导员研究专项及高校思政课教师研究专项一般项目的通知
深化合作 共育未来 管理工程学院到安徽楚江投资集团有限公司交流洽谈
关于安徽省教育厅科研项目及人才项目到期结题和延期结题验收工作的通知
关于开展安徽信息工程学院校级科技创新平台和科研团队阶段性检查的通知
安徽省知识产权事业发展中心、芜湖市市场监督管理局(知识产权局)领导莅临我校调研指导
校企携手 共谋发展 计算机(大数据)学院深入开展“访企拓岗促就业”专项行动
访企业以拓岗位 促就业而谋新篇 管理工程学院与安徽佩吉智能科技共绘校企合作新图景
携手共进 共塑未来 电气与电子工程学院开展系列访企拓岗专项行动(三)
校企携手 铸梦未来 电气与电子工程学院开展“博众订单班”宣讲活动
访企拓岗强化就业 校企合作共绘新篇 管理工程学院携手安徽智联达共绘人才培养就业新篇章
安徽大学知识产权信息服务中心主任储节旺一行来我校TISC考察交流
访企拓岗促合作 校企携手育英才 电气与电子工程学院开展系列访企拓岗专项行动(二)
访企拓岗促就业 合作共赢谋新篇 电气与电子工程学院开展系列访企拓岗专项行动(一)
安徽信息工程学院科技创新平台一览表
安徽信息工程学院专利成果转化清单(2023.9-12)
2023年软件著作权登记(1-12月)
艺术设计学院开展访企拓岗促就业专项行动
两项国际金奖!安信工科技创新成果闪耀德国纽伦堡国际发明展
破浪前行!我校跻身安徽省发明专利百强榜前50强
校企合作促双赢 向深向实育人才 电气与电子工程学院和中信科移动公司交流洽谈现代产业学院建设
破浪前行!我校跻身安徽省发明专利百强榜前50强
校企携手共发展 机械工程学院与宣城立讯精密工业有限公司举行合作交流会谈
关于表彰2023年度科研成果的决定
我校获批芜湖市首个概念验证中心 打通科技成果转化“最初一公里”
安徽信息工程学院科技成果登记统计表(2018年-2023年12月)
安徽信息工程学院与马瑞利汽车零部件(芜湖)有限公司举行校企合作交流会暨签约仪式
【转发】转发安徽省科技厅 教育厅关于征集担任科技企业科技副总意向人员的通知
【转发】关于转发国家知识产权局规范申请专利行为的规定的通知
关于组织申报2023年度安徽省哲学社会科学规划项目的通知
【转发】关于第十二届芜湖大学生专利创新创业大赛奖励的决定 芜专赛委〔2023〕6 号
【专利创新创业大赛】关于第十二届芜湖大学生专利创新创业大赛奖励的决定 芜专赛委〔2023〕6 号
第十二届芜湖市大学生专利创新创业大赛
关于2023年度安徽信息工程学院青年科研基金项目、“三全育人”“管理改进”科研专项项目立项的通知
深挖校企契合点 交流合作谋发展 电气与电子工程学院赴珠海迈科智能调研学习
关于2023年度安徽信息工程学院青年科研基金项目、三全育人管理改进科研专项项目评审结果的公示
关于组织申报2023年芜湖市科技特派员的通知
关于公布2023年度芜湖市科技项目立项的通知
关于安徽信息工程学院第八届大学生专利创新大赛奖励的决定
校企合作促发展 产教融合赢未来 吴敏校长一行赴楚江集团考察交流
【专利创新创业大赛】专利创新 竞争未来 学校成功举办第八届大学生专利创新大赛决赛暨第75届德国纽伦堡国际发明展获奖作品颁奖仪式
专利创新 竞争未来 学校成功举办第八届大学生专利创新大赛决赛暨第75届德国纽伦堡国际发明展获奖作品颁奖仪式
关于开展2023年度科研成果统计工作的通知
深挖校企契合点 交流合作谋发展 电气与电子工程学院赴珠海迈科智能调研学习
校企合作促发展 产教融合赢未来 吴敏校长一行赴楚江集团考察交流
【双百大赛】我校作品荣获第十四届安徽省百所高校百万大学生科普创意创新大赛一等奖
我校作品荣获第十四届安徽省百所高校百万大学生科普创意创新大赛一等奖
关于举行安徽信息工程学院第八届大学生专利创新大赛决赛暨第75届德国纽伦堡国际发明展获奖作品颁奖的通知
【芜湖日报】芜湖发明”闪耀第75届德国纽伦堡国际发明展
访企拓岗促就业 合作共赢谱新篇 通识学院赴江苏常州开展重点企业访企拓岗活动
关于组织申报2023年度芜湖市技术研发中心的通知
学科交流谋发展 开拓眼界促创新 艺术设计学院赴深圳大学与深圳职业技术大学考察交流
计算机(大数据)学院副教授朱洪军喜获国家重点实验室开放课题基金项目立项资助
两项国际金奖!我校科技创新成果闪耀德国纽伦堡国际发明展
【芜湖日报】安信工两项发明斩获国际金奖
计算机(大数据)学院副教授朱洪军喜获国家重点实验室开放课题基金项目立项资助
访企拓岗促就业 互利共赢促发展 管理工程学院赴省外企事业单位考察交流
两项国际金奖!安信工科技创新成果闪耀德国纽伦堡国际发明展
马鞍山学院科研工作负责人一行来访我校交流科研管理工作
企业参观提认知 实习实践富经验 通识教育与外国语学院开展2021级学生认知实习—企业游学沙龙活动
安徽信息工程学院专利成果转化清单(2023.4-8)
安徽信息工程学院科技成果登记统计表(2018年-2023年10月)
安徽发布《知识产权专员工作指南》地方标准
优秀企业进校园 双向交流促发展 管理学院校企深度融合交流会
关于组织申报2023年度安徽信息工程学院科研团队的通知
关于组织申报2023年度安徽信息工程学院校级科技创新平台的通知
工业互联网产业学院深入企业颁发“产业教授”聘书 推动产学研深度融合
我校技术与创新支持中心(TISC)牵头编制的安徽省地方标准《知识产权专员工作指南》正式发布
关于组织申报2023年度安徽省科技创新战略与软科学研究专项项目的通知
校企合作启新篇 实践育人创未来 管理工程学院与芜湖东昊网络科技有限公司进行深度合作
湾沚区市场监督局(知识产权局)领导莅临TISC调研
校领导带队走访芜湖经开区企业进一步推动智能制造产业学院与企业的深度合作
校领导带队走访芜湖经开区企业进一步推动智能制造产业学院与企业的深度合作
关于第十四届安徽省百所高校百万大学生科普创意创新大赛校赛推荐情况的通知
艺术设计学院赴厦门铂爵旅拍文化集团有限公司、通时迪力网络科技有限公司开展访企拓岗交流活动
关于组织申报2023年度安徽省教育厅高校协同创新项目的通知
筑梦科研 共谋发展 2023年度通识教育与外国语学院校级青年科研基金项目申报交流会顺利开展
我校赴芜湖经济技术开发区及鸠江区开展访企拓岗走访交流活动
筑梦科研 共谋发展 2023年度通识教育与外国语学院校级青年科研基金项目申报交流会顺利开展
关于公布2023年度安徽省高校科研项目立项的通知
关于组织申报教育部2024年度高校思想政治工作质量提升综合改革与精品建设项目的通知
关于组织申报2023年度安徽信息工程学院“三全育人”“管理改进”科研专项项目的通知
关于组织申报2023年度安徽信息工程学院青年科研基金项目的通知
关于组织申报教育部产学合作协同育人项目(2023年5月)的通知
关于公布2023年度安徽省高校科研项目立项的通知
关于组织申报教育部2024年度高校思想政治工作质量提升综合改革与精品建设项目的通知
电气与电子工程学院与东南大学毫米波全国重点实验室等单位洽谈合作
关于组织申报2023年度安徽信息工程学院“三全育人”“管理改进”科研专项项目的通知
关于组织申报2023年度安徽信息工程学院青年科研基金项目的通知
我校举办第十四届安徽省百所高校百万大学生科普创意创新大赛宣讲会
中国发明协会、芜湖市发明协会专家一行莅临我校参观指导
校企签约合作 推动实习就业 管理工程学院走访江苏每养科技有限公司
另辟蹊径探索 校企合作共赢 通识教育与外国语学院走访深圳火星语盟科技股份有限公司长沙翻译基地
【转发】关于2023年度公开征集市科技咨询专家及更新已入库专家信息的通知
深化产教融合 助推产业发展 安徽信息工程学院芜湖智能制造产业学院正式揭牌
深化产教融合 助推产业发展 安徽信息工程学院芜湖智能制造产业学院正式揭牌
探索校企合作 共谋人才培养 管理工程学院到南陵县走访企业
管理工程学院走访融汇、泰科、榫卯三家企业
我校受邀参加第二届元宇宙背景下人工智能产教融合论坛暨全国现代产业学院建设研讨会
产教融合深度推进 校企合作共同发展 通识教育与外国语学院走访芜湖禾田汽车工业有限公司
登记注册“直通车” 现场免费“帮代办”—— 湾沚区市场监管局受邀为我校学子提供创业服务
关于组织申报教育部产学合作协同育人项目(2023年5月)的通知
学校举办《人工智能技术变革对知识产权制度的影响:趋势与对策》专题讲座
关于开展论文学术不端自查和挂名现象清理工作的通知
计算机(大数据)学院代表参加2023年东莞市校企合作洽谈会
【智汇中江】关于第三届“智汇中江”芜湖市大学生科技创新创业大赛奖励的决定
关于举办《人工智能技术变革对知识产权制度的影响:趋势与对策》讲座的通知
我校学子在第二届芜湖马鞍山高校大学生专利检索分析大赛喜获佳绩
我校与安徽工程大学达成联合培养硕士研究生工作意向
吴敏校长带队前往江北新区进行考察交流
学校举办《星火认知大模型掀起人工智能全新浪潮》专题讲座
校企携手合作 助推地方产业发展 — 我校与协鑫集成科技股份有限公司签订战略合作协议
【智汇中江】我校学子在第三届“智汇中江”芜湖市大学生科技创新创业大赛中喜获佳绩
安徽信息工程学院科技成果登记统计表(2018年-2023年3月)
校企携手合作 助推地方产业发展 — 我校与协鑫集成科技股份有限公司签订战略合作协议
关于举办《星火认知大模型掀起人工智能全新浪潮》讲座的通知
访企拓岗促就业 校企合作谋新篇 汪忠国副校长带队前往安徽楚江科技新材料股份有限公司进行交流洽谈
第三届“智汇中江”芜湖市大学生科技创新创业大赛
我校学子在第三届“智汇中江”芜湖市大学生科技创新创业大赛中喜获佳绩
关于组织参加第十二届芜湖大学生专利创新创业大赛暨举办第八届安徽信息工程学院大学生专利创新大赛的通知
关于组织申报2023年安徽省劳动教育研究课题的通知
我校组织学子参加2050志愿者恳谈会
产业教授进课堂 产教融合新篇章 亚务集团董事长走进《新媒体营销》课堂
百舸争流奋楫先 蓄势扬帆破浪行 机械工程学院举办科研工作推进会
2023年度通识教育与外国语学院教科研项目申报交流会顺利举行
深化产教融合 推进校企合作 管理工程学院走访芜湖东昊网络科技有限公司
校企合作谋共赢 共谱创新新华章 芜湖市富鑫钢铁有限公司来管理工程学院交流洽谈
【转发】《关于举办第十四届安徽省百所高校百万大学生科普创意创新大赛的通知》的通知
关于组织申报2023年度芜湖市重点研发与成果转化、应用基础研究、科小、“两强一增”、研发平台、创新环境(软科学)研究六类项目的通知
访企拓岗促就业 校企合作共发展 管理工程学院到厦门市集美区企业交流校企合作
电气与电子工程学院同大唐移动通信设备有限公司开展校企合作交流
【专利检索分析大赛】2023年第二届“芜湖马鞍山高校大学生专利检索分析大赛”决赛入围名单
强化知识产权保护意识,激发自主研发创新热情 我校开展 “专利代理师进校园——专利咨询面对面”活动
北航芜湖通航创新产业园有限公司一行来管理工程学院洽谈产学研合作事宜
【转发】《关于发布2023年安徽省重大科技攻关专项“揭榜挂帅”类项目榜单的通知》
关于组织申报2023年度全国教育科学规划课题的通知
机械工程学院赴芜湖禾田汽车工业有限公司调研
关于组织申报2023年度安徽省重点研究与开发计划项目的通知
关于组织申报2023年度省重大基础研究项目的通知
关于组织申报2023年度安徽省自然科学基金项目的通知
【智汇中江】关于组织参加第三届“智汇中江”芜湖市大学生科技创新创业大赛的通知
面向市场 多方位对接合作 “访企拓岗”促就业 机械工程学院走访玉柴联合动力股份有限公司
安徽信息工程学院技术与创新支持中心(TISC)为安徽省知识产权“放管服”释放更多创新动能
我校技术与创新支持中心(TISC)代表参加中科大知识产权发展论坛(第十五期)交流活动
关于组织申报中共安徽省委教育工委 安徽省教育厅2023年高校“三全育人”综合改革和思想政治能力提升计划项目的通知
关于组织参加第三届“智汇中江”芜湖市大学生科技创新创业大赛的通知
【转发】关于《安徽省级实验室体系重组行动实施方案(试行)》的通知
关于2023年度安徽省教育厅高校科研项目评审结果的公示
学校召开科研工作座谈会
关于2023年度安徽省教育厅高校科研项目评审结果的公示
集思广益,共研共进——艺术设计学院举办教育部人文社科项目申报经验交流会
校企合作再深入,携手共进育人才——电气与电子工程学院积极推进校企合作交流
校携企,开新局——艺术设计学院联合安徽省电子竞技协会开展直播行业调研会
访企拓岗促就业,互利共赢向未来——电气与电子工程学院参加宁波前湾新区校企合作交流大会
关于组织申报2023年度国家社科基金项目的通知
安徽信息工程学院专利成果转化清单(2023.3)
校企对接促融合,协同育人谋发展——电气与电子工程学院举行校企合作对接会
连续七年芜湖高校第一 专利成果高居全省头部
亚信科技、迈特望科技有限公司一行来计算机(大数据)学院参观交流
关于组织申报2023年度教育部人文社会科学研究专项任务项目(高校辅导员研究)的通知
关于组织申报2023年度教育部人文社会科学研究一般项目的通知
【专利检索分析大赛】第二届芜湖马鞍山高校大学生专利检索分析大赛开始报名
强化交流合作,携手共同发展—— 滁州市市场监督管理局(知识产权局)、滁州学院领导 莅临我校考察技术与创新支持中心(TISC)
西南科技大学技术与创新支持中心(TISC)主任张勇一行来我校TISC考察交流
关于批准2022年度安徽信息工程学院校级科技创新平台和科研团队立项建设的通知
央视新闻频道报道我校师生科研创新活动
安徽信息工程学院科技成果登记统计表(2018年-2022年12月)
安徽信息工程学院专利成果转化清单(2019.4-2023.1)
安徽信息工程学院技术与创新支持中心(TISC)为安徽省知识产权“放管服”释放更多创新动能
校企座谈促发展,合作共赢谱新篇——艺术设计学院前往芜湖市东昊网络科技有限公司走访交流
深化校政企合作,共育产业人才—章敏凤副校长一行到经开区产教研融合基地考察
深化校政企合作,共育产业人才——章敏凤副校长一行到经开区产教研融合基地考察
凝聚共识鼓人心 踔厉奋发向未来——机械工程学院举办科研工作座谈会
访企拓岗促就业 校企融合谋发展——管理工程学院到芜湖市富鑫钢铁有限公司考察交流
关于安徽省教育厅科研项目及人才项目到期结题和延期结题验收工作的通知
我校举办《芜湖市工业互联网人才培育行动方案》 政策解读会
“校政企”三方合力 共谱发展新蓝图
“校政企”三方合力 共谱发展新蓝图
关于组织申报2023年度安徽省高校科研计划项目的通知
关于组织申报2023年度安徽省高校科研计划项目的通知
关于2022年度安徽信息工程学院科研团队和科技创新平台评审结果的公示
我校召开校级科研团队及平台答辩评审会
专利创新三年三大步 ——“2022年安徽省发明专利百强排行榜”我校跃升至第53位
专利创新三年三大步 ——“2022年安徽省发明专利百强排行榜”我校跃升至第53位
【转发】国家科学技术奖励条例(国务院令第731号第三次修订)
我校9个项目获得教育部2021年产学合作协同育人项目立项
2022年软件著作权登记(7-12月)
关于组织2023年度国家自然科学基金项目申请的通知
踔厉奋发新征程,校企合作开新篇——电气与电子工程学院举行校企合作对接会
合作求发展,创新赢未来 ——电气与电子工程学院与西电芜湖研究院展开深度合作
关于表彰2022年度科研成果的决定
【转发通知】“学习贯彻党的二十大精神”专项课题招标公告 皖社科规划办〔2022〕18号
新华网 | 东吴智库:中国应用型本科高校2022年度综合竞争力报告之二——发明专利授权报告
【转发通知】关于第十一届芜湖大学生专利创新创业大赛奖励的决定
【专利创新创业大赛】我校学生在第十一届芜湖大学生专利创新创业大赛中荣获佳绩
我校在全国应用型本科高校综合竞争力不断提升
我校学生在第十一届芜湖大学生专利创新创新大赛中荣获佳绩
TISC承办2022年芜湖市知识产权专员能力提升培训暨首届芜湖市知识产权专员专利检索大赛
关于公布2022年度安徽省高校科研项目立项的通知
关于2022年度安徽信息工程学院“三全育人”“管理改进”科研专项项目立项的通知
关于安徽信息工程学院第七届大学生专利创新大赛奖励的决定
【专利创新创业大赛】“专利创新 竞争未来” ——我校成功举办安信工第七届大学生专利创新大赛
“专利创新 竞争未来” ——我校成功举办安信工第七届大学生专利创新大赛
政校行企多方协同,共促产业学院发展 ——羚羊平台和产业学院一行赴芜湖市经信局交流
关于2022年度安徽信息工程学院“三全育人”“管理改进”科研专项评审结果的公示
关于2022年度省教育厅高校科研项目评审结果的公示
我校喜获教育部人文社会科学研究规划基金、青年基金项目
关于举行安徽信息工程学院第七届大学生专利创新大赛决赛的通知
【转发通知】关于组织申报2022年度安徽省科技创新战略与软科学研究专项第二批项目的通知
关于开展2022年度科研成果统计工作的通知
安徽信息工程学院科技成果登记统计表(2018年-2022年10月)
关于印发《安徽信息工程学院校企合作管理办法(暂行)》的通知
【校内文件】《安徽信息工程学院校企合作管理办法(暂行)》
助力科研,听其“自然”——电气与电子工程学院开展自然科学基金申请专题讲座
【转发通知】关于下达2022年度芜湖市科技项目的通知
【转发通知】教育部办公厅:关于启动2023年度高校思想政治工作质量提升综合改革与精品建设项目申报工作的通知
【转发通知】关于开展2022年度安徽省重点实验室申报工作的通知
我校首个牵头起草的安徽省地方标准制获批立项
我校举行科研工作布置会
埃泰克汽车电子(芜湖)有限公司副总经理陈湧一行来我校考察回访
关于2022年度安徽信息工程学院青年科研基金项目立项的通知
2022年软件著作权登记(4-9月)
安徽信息工程学院科技成果登记统计表(2018年-2022年9月)
关于2022年度安徽信息工程学院青年科研基金项目评审结果的公示
关于2022年度安徽信息工程学院青年科研基金项目评审结果的公示
加快产业学院建设,推动产教融合 ——章敏凤副校长一行赴安徽瑞祥工业有限公司调研
我校喜获教育部人文社会科学研究规划基金、青年基金项目
加快产业学院建设,推动产教融合 ——章敏凤副校长一行赴安徽瑞祥工业有限公司调研
合肥工业大学微电子学院及湾沚区政府一行来我校考察交流
深化产教融合协同育人 推进产业学院精准落地 吴敏校长一行赴埃泰克汽车电子(芜湖)有限公司调研
深度推进产业学院建设 吴敏校长一行赴埃夫特智能装备股份有限公司调研
安徽信息工程学院科技成果登记统计表(2018年-2022年8月)
关于2022年度省教育厅高校科研项目评审结果的公示
芜湖市“中国视谷”建设专项工作领导小组办公室副主任胡兴宏等一行来我校考察交流
【双百大赛】全国科普宣传周活动之第十三届安徽省百所高校百万大学生科普创意创新大赛专家宣讲会
全国科普宣传周活动之第十三届安徽省百所高校百万大学生科普创意创新大赛专家宣讲会
机械工程学院顺利举办2022年度高校科研计划项目评审会
关于公布我校新认定及复审认定的芜湖市工程技术研究中心的通知
我校又新获5个芜湖市工程技术研究中心实现二级学院全覆盖
【转发通知】关于公布教育部产学合作协同育人项目指南通过企业名单(2022年7月)的通知
关于组织申报2022年度安徽信息工程学院 “三全育人”“管理改进”科研专项项目的通知
【校内文件】《安徽信息工程学院 “三全育人”“管理改进”科研专项管理办法》
关于安徽信息工程学院第二届学术委员会成员调整的通知
关于组织申报2022年度安徽省高校科研计划项目的通知
湾沚区《中华人民共和国专利法》现场执法检查组一行来我校检查指导
关于组织填报《企业横向课题承接意向征集表》的通知
关于组织申报2022年度教育部哲学社会科学研究重大课题攻关项目和高校思想政治理论课教师研究专项重大课题攻关项目的通知
关于组织参加第十一届芜湖大学生专利创新创业大赛暨举办第七届安徽信息工程学院大学生专利创新大赛的通知
芜湖日报:知识产权赋能芜湖高质量发展
【转发通知】《关于发布2022年芜湖市重大科技成果工程化项目“揭榜挂帅”榜单的通知》的通知
【转发通知】《关于发布2022年度芜湖市核心技术攻关项目“揭榜挂帅”榜单的通知》的通知
【转发通知】关于“习近平生态文明思想的安徽实践”论文征集启事的通知
【转发通知】关于组织申报2022年度教育部 “春晖计划”合作科研项目的通知
关于组织申报2022年度安徽信息工程学院科研团队的通知
关于组织申报2022年度安徽信息工程学院校级科技创新平台的通知
【转发通知】关于公布教育部产学合作协同育人项目指南通过企业名单(2022年5月)的通知
我校牵头的一项地方标准顺利通过行业专家技术审查
安徽信息工程学院科技成果登记统计表(2018年-2022年6月)
【转发通知】关于举办第十三届安徽省百所高校百万大学生科普创意创新大赛的通知
计算机(大数据)学院顺利开展“羚羊科产进校园”校园经理人培训活动
【转发通知】关于第二届"智汇中江"芜湖市大学生科技创新创业大赛奖励的决定
我校承担的两个安徽省重点研究与开发计划项目顺利通过验收
“智汇中江”芜湖市大学生科技创新创业大赛
【智汇中江】我校在第二届“智汇中江”芜湖市大学生科技创新创业大赛喜获佳绩
我校在第二届“智汇中江”芜湖市大学生科技创新创业大赛喜获佳绩
首届芜湖马鞍山高校大学生专利检索分析大赛
【专利检索分析大赛】关于首届芜湖马鞍山高校大学生专利检索分析大赛奖励的决定
【转发通知】关于首届芜湖马鞍山高校大学生专利检索分析大赛奖励的决定
【转发通知】关于组织参加第二届“智汇中江”芜湖市大学生科技创新创业大赛决赛通知
管理工程学院与芜湖泰和管业股份有限公司校企合作签约仪式成功举行
我校成功举办2022年首届芜湖马鞍山高校大学生专利检索分析大赛
【专利检索分析大赛】我校成功举办2022年首届芜湖马鞍山高校大学生专利检索分析大赛
【专利检索分析大赛】2022年首届芜湖马鞍山高校大学生专利检索分析大赛决赛名单公布
关于组织申报2022年度安徽信息工程学院青年科研基金项目的通知
我校开展“标准化与科技创新”专题培训
走进科技,你我同行——艺术设计学院举办专题讲座
科技引领 “纵”“横”捭阖——电气与电子工程学院首届“科研活动月”拉开帷幕
关于组织参加第二届“智汇中江”芜湖市大学生科技创新创业大赛的通知
关于组织申报2022年度安徽省哲学社会科学规划项目的通知
深入推进校企合作——管理工程学院开展企业走访调研活动
关于组织申报2022年度安徽省科技创新战略与软科学研究专项项目的通知
大江晚报:安徽信息工程学院这个案例全国首批 全省唯一
副校长王彬深入计算机(大数据)学院开展软件工程学科建设指导工作
【校内文件】《安徽信息工程学院科研团队建设方案》
【校内文件】《安徽信息工程学院青年科研基金项目管理办法》
【校内文件】《安徽信息工程学院科技创新平台建设与管理办法》
我校组织参加省教育厅召开的哲学社会科学重点实验室建设专题辅导线上会
【专利检索分析大赛】2022年首届芜湖马鞍山高校大学生专利检索分析大赛安信工集训队名单公布
2022年软件著作权登记(1-3月)
计算机(大数据)学院组织召开横向科研项目及教科研奖励办法宣贯会
【专利检索分析大赛】关于组织参加2022年首届芜湖马鞍山高校大学生专利检索分析大赛的通知
2021年软件著作权登记(7-12月)
2021年度安徽信息工程学院专利统计分析
项目管理提质量 科研办法促发展——艺术设计学院召开横向项目及教科研奖励办法宣贯交流会
管理工程学院组织召开横向科研项目及教科研奖励办法宣贯会
我校TISC知识产权信息服务案例获评2022年首批全国知识产权信息服务优秀案例
关于组织申报2022年教育部产学合作协同育人项目(2022年3月)的通知
【专利检索分析大赛】我校参加2022年incoPat专利检索大赛“未来IP专家”高校精英赛决赛晋级名单公布
关于组织申报2022年度高等学校科学研究优秀成果奖(科学技术)的通知
关于组织参加2022年首届芜湖马鞍山高校大学生专利检索分析大赛的通知
机械工程学院召开横向项目管理办法和教科研奖励办法 ( 修订版 ) 宣贯会
2022年安徽信息工程学院知识产权宣传周系列活动方案
安徽信息工程学院科技成果登记统计表(2018年-2022年4月)
关于组织高校科研人员全面入驻工业互联网平台的通知
通识学院顺利召开横向项目管理办法和教科研奖励办法修订版宣贯交流会
“一体多翼”构建产学研合作新机制 ——电气与电子工程学院走访重点企业,推进产学研深入发展
【校内文件】《安徽信息工程学院教科研奖励办法》(2022年修订版)
【校内文件】《安徽信息工程学院横向科研项目及经费管理办法》(2022年修订版)
关于组织申报2022年度省领导圈定课题的通知
关于组织申报2022年芜湖市重点研发、科技成果转化、应用基础研究、创新环境(软科学)研究四类项目的通知
关于组织申报2022年度芜湖市地方标准制(修)订计划项目的通知
走访百年老店耿福兴 积极探求校企合作新路径
弘扬工匠精神,探寻深度合作——机械工程学院赴多家企业开展调研交流活动
创新校企融合发展新模式,打造校企融合育人新样板 ——我校入选2021年产教融合校企合作典型案例和2021-2022年度“校企合作·双百计划”典型案例
关于组织申报2022年度安徽省地方标准制(修)订计划项目的通知
关于组织申报2019-2020年度安徽省社会科学奖(社科类)的通知
【专利检索分析大赛】2022incoPat新科技检索大赛“未来IP专家”高校精英赛报名通道正式启动
“校政企”三方合力 共谱发展新蓝图
关于组织申报全市科技特派员及安徽省科技 特派员(团)备选入库的通知
我校召开申报芜湖市工程技术研究中心工作推进会
深化校企合作、推进协同育人—电气学院教师赴企业调研交流
关于组织申报芜湖市工程技术研究中心的通知
关于组织参加第八届全国青年科普创新实验暨作品大赛(安徽赛区)的通知
聚焦行业应用,深化校企合作——电气与电子工程学院赴伯泰克公司开展校企交流
【转发通知】安徽省教育厅:关于做好2022年度高校与合肥综合性国家科学中心协同创新项目申报的通知
关于组织参加2021年度安徽省优秀科普微视频的通知
关于组织申报2022年安徽省“三全育人”试点省建设暨高校思想政治能力提升计划项目的通知
校企合作,聚力共建—计算机(大数据)学院与南京释加软件科技有限公司举行校企合作座谈会
关于组织申报安徽省教育科学研究项目2022年度课题的通知
关于组织申报2022年度国家社科基金项目的通知
关于组织申报2022年度国家知识产权局暨省知识产权局课题研究项目的通知
电气与电子工程学院召开科研管理工作研讨会
【转发通知】《安徽省教育厅关于申报全国教育科学规划2022年度课题有关工作的通知》
【转发通知】安徽省教育厅关于申报全国教育科学规划2022年度课题有关工作的通知
围绕知识产权“十四五”规划目标,我校发明专利百强榜前进31位
围绕知识产权“十四五”规划目标,我校发明专利百强榜前进31位
【转发通知】《教育部社科司关于2022年度高校思想政治理论课教师研究专项一般项目申报工作的通知》的通知
【转发通知】《教育部社科司关于2022年度教育部人文社会科学研究项目(一般和专项任务)申报工作的通知》的通知
【转发通知】2021年安徽省发明专利百强排行榜公布
关于组织2022年度国家自然科学基金项目申请的通知
关于表彰2021年度科研成果的决定
【转发通知】关于2022年度国家自然科学基金项目申请与结题等有关事项的通告
关于组织申报第九届安徽省专利奖的通知
关于安徽信息工程学院2021年度高层次人才科研启动项目立项的通知
关于转发省教育厅2021年度高校科研项目立项的通知
安徽信息工程学院科技成果登记统计表(2018年-2021年12月)
【专利创新创业大赛】谱创新发展恢弘曲 筑知识产权强国梦 学校承办第十届芜湖大学生专利创新创业大赛决赛取得圆满成功
【转发】芜湖市产业创新中心成功举办中级技术经纪人培训班
【转发通知】关于第十届芜湖大学生专利创新创业大赛奖励的决定
安徽省市场监督管理局副局长、知识产权局局长程胤等一行来学校考察指导
连续六年芜湖高校第一 专利成果高居全省头部
谱创新发展恢弘曲 筑知识产权强国梦 学校承办第十届芜湖大学生专利创新创业大赛决赛取得圆满成功
关于开展2021年度科研成果统计工作的通知
芜湖市市场监督管理局(知识产权局)领导考察技术与创新支持中心(TISC)
教育部印发贯彻落实《三部委关于提升高等学校专利质量,促进转化运用的若干意见》典型经验的通知
【转发通知】关于举行第十届芜湖大学生专利创新创业大赛决赛暨颁奖大会的通知
关于安徽信息工程学院第六届大学生专利创新大赛奖励的决定
激发创意活力 增强创新动能 我校成功举办第六届大学生专利创新大赛
我校当选为芜湖市知识产权保护协会理事单位
我校参加全省知识产权公共服务体系建设 暨知识产权专员工作会议
校企合作 聚力共赢——艺术设计学院与芜湖东昊网络科技有限公司举行校企合作座谈会
关于组织申报2022年度省科技重大专项项目的通知
关于组织申报2022年安徽省重点研究与开发计划项目的通知
关于举行安徽信息工程学院第六届大学生专利创新大赛决赛的通知
我校牵头的一项地方标准获批立项
第十届芜湖市大学生专利创新创业大赛 复赛评审工作顺利结束
【专利创新创业大赛】第十届芜湖市大学生专利创新创业大赛 复赛评审工作顺利结束
【转发通知】关于发布2021年市重大科技成果工程化揭榜挂帅项目榜单的通知
祝贺我校首个国家级创新平台 技术与创新支持中心(TISC)正式获批运行
我校技术与创新支持中心(TISC) 承办芜湖市知识产权工作专题培训
【转发通知】2020年芜湖市工程技术研究中心创新能力评价工作开展
【转发通知】关于开展2021年市科技特派员选派推荐工作的通知
关于组织申报2022年度安徽省自然科学基金项目的通知
关于申请2021年度高层次人才科研项目 、预研资助经费的通知
关于组织申报2021年度安徽省高校科学研究项目的通知
2021年软件著作权登记(5-6月)
2021年软件著作权登记(3月下)
2021年软件著作权登记(3月上)
2021年软件著作权登记(2月)
2021年软件著作权(1月)
2020年软件著作权登记
2019年软件著作权(下半年)
2019年软件著作权(上半年)
2018年软件著作权登记
【转发通知】第五届全国机器人专利创新创业大赛公告
成果转移转化存在四大堵点,打造四大科创平台,助力科技成果转移转化
转发《关于发布2021年度芜湖市核心技术攻关项目“揭榜挂帅”榜单的通知》的通知
安徽信息工程学院科技成果登记统计表(2018年-2021年8月)
关于组织高校科研人员认领企业技术需求的通知
关于组织申报2021年度安徽省科技创新战略与软科学研究专项项目的通知
科技处组织“教育部产学合作协同育人项目培训会”
我校被认定为首批安徽省知识产权信息公共服务网点单位
关于组织申报2021年教育部产学合作协同育人项目(2021年7月)的通知
关于组织申报国家教育考试科研规划2021年度课题的通知
关于组织申报2021年度安徽省社会科学创新发展研究课题的通知
【转发通知】“学习贯彻习近平总书记‘七一’重要讲话精神”专项课题招标公告
2020年度安徽信息工程学院专利统计分析
合格评估五说五讲活动之——科技处说部门
关于转发《关于举办第十二届安徽省百所高校 百万大学生科普创意创新大赛的通知》的通知
我校在首届“智汇中江”芜湖市科技创新创业大赛喜获佳绩
【智汇中江】我校在首届“智汇中江”芜湖市科技创新创业大赛喜获佳绩
首届“智汇中江”芜湖市大学生科技创新创业大赛校级选拔赛圆满落幕
安徽信息工程学院技术与创新支持中心(TISC)举办“专利检索运用能力”培训会
严查国家高新技术企业!确保非正常专利不被利用骗取各类优惠政策!
【校内文件】《安徽信息工程学院教科研奖励办法(2020年修订版)》
我校与安徽誉特双节能技术有限公司举行产学研合作签约仪式
关于安徽省版权局及安徽省教育厅关于开展第二届安徽省大学生版权征文活动的通知
我校首次申报的省领导圈定课题获得立项
我校学生作品荣获2020年安徽省优秀科普微视频
关于我校组织参加首届“智汇中江”芜湖市大学生科技创新创业大赛参赛项目汇总
关于组织申报2021年芜湖市科技计划应用基础及创新环境研究项目的通知
关于组织参加第十届芜湖大学生专利创新创业大赛暨举办第六届安徽信息工程学院大学生专利创新大赛的通知
专利转让的途径和注意事项
关于组织申报2021年度安徽省哲学社会科学规划项目的通知
我校参加第七届全国青年科普创新实验暨作品大赛安徽赛区获佳绩
【转发通知】关于转发全国社科工作办《2021年国家社科基金冷门绝学研究专项申报公告》的通知
【转发】关于转发全国社科工作办《2021年国家社科基金冷门绝学研究专项申报公告》的通知
我校组织第十届芜湖大学生专利创新创业大赛专利比赛管理系统培训会
【转发通知】关于增补省社科规划项目评审专家与补充已有专家信息的通知
【转发通知】关于贯彻国家自主创新示范区政策开展市重大科技项目申报工作的通知
【宣传海报】组织参加首届“智汇中江”芜湖市大学生科技创新创业大赛
关于组织参加首届“智汇中江”芜湖市大学生科技创新创业大赛的通知
关于组织申报2021年度省领导圈定课题的通知
我校参与完成的一项科技成果荣获安徽省科技进步一等奖
2020年全国高等院校英语教学优秀学术论文二等奖
2020年全国高等院校英语教学优秀学术论文一等奖
技术与创新支持安信工中心(TISC)联合北航芜湖通航创新园 2021年知识产权进企业活动圆满落幕
2021年知识产权周系列活动之知识产权进高校
安徽信息工程学院科技成果登记统计表(2018年-2021年4月)
关于组织申报2021年芜湖市科技计划重点研发和科技成果转化项目的通知
【转发通知】2020年度安徽省科学技术奖获奖项目(人员)名单公布
“技术与创新支持中心(TISC)” 举办中小企业创新过程中专利运用保护能力提升培训
关于开展安徽信息工程学院2021年知识产权宣传周系列活动的通知
第七届安徽省专利优秀奖
我校3个项目获得教育部2020年产学合作协同育人项目立项
我校积极协助省科技厅做好2021年度“双随机、一公开”项目检查工作
成果转化热浪来袭,唤醒"沉睡专利"的魔咒是什么?
科技项目“揭榜挂帅”是什么意思?
TISC中心举办“初识专利”专场培训
关于举办2021年中小企业创新过程中的专利运用保护 能力提升培训班的通知
关于规范申请专利行为的通知
关于组织申报2021年度高校思想政治理论课教师研究专项的通知
关于组织申报2021年度国家社会科学基金项目的通知
我校1项发明专利首获安徽省专利奖
关于组织申报2021年教育部人文社科研究高校辅导员专项的通知
关于组织申报2021年教育部人文社科研究一般项目的通知
关于组织申报2021年安徽省科技重大专项项目的通知
我校首个安徽省社科规划项目成果免于鉴定顺利通过结题验收
关于组织2021年度国家自然科学基金项目申请的通知
关于表彰2020年度科研成果的决定
十三五积累显成效,发明专利进百强
安徽信息工程学院科技成果登记统计表(2018年-2020年12月)
连续五年芜湖高校第一 专利成果高居全省头部
【专利创新创业大赛】关于第九届芜湖大学生专利创新创业大赛奖励的决定
【专利创新创业大赛】专利创新实力派 五项第一展风采 ——信工学子在第九届芜湖大学生专利创新创业大赛中再创佳绩
由我校自主研制的“6L-1130”型滤清器干式测漏设备顺利通过企业验收
送服务 纾困难 增实效 促发展 ——记我校三位专家参加安徽省“四送一服”双千工程
广泛开展校企合作 服务地方经济发展 ——我校校领导走访芜湖县科技企业
校领导再赴奇瑞 校企合作谋新篇
推校企合作上台阶 促产教融合上水平 ——校领导带队走访格力电器
格力牵手安信工 开启合作新征程 我校与格力电器(芜湖)有限公司举行校企合作签约仪式
我校2个安徽省社会科学创新发展研究课题顺利结项
【转发通知】关于开展第八届安徽省专利奖评选工作的通知
安徽省教育厅关于2020年度高校科学研究项目立项的通知
关于组织申报中国高校产学研创新基金2020年第二批课题的通知
【专利创新创业大赛】关于安徽信息工程学院第五届大学生专利创新大赛奖励的通知
关于安徽信息工程学院第五届大学生专利创新大赛奖励的通知
专利创新实力派 五项第一展风采 ——信工学子在第九届芜湖大学生专利创新创业大赛中再创佳绩
关于组织申报2021年度安徽省重点研究与开发计划项目的通知
【专利创新创业大赛】扬创新风帆 谱专利新篇 我校成功举办第五届大学生专利创新大赛
WIPO发布《世界知识产权指标》报告:2019年商标和工业品外观设计申请活动增加;专利申请呈现罕见的下降
我校技术与创新支持中心(TISC) 启动“高质量专利培养计划”专项培训
我校参与的国家“科技创新2030重大项目-智能语音开放创新平台”正式获批立项
关于开展2020年度科研成果统计工作的通知
关于举行安徽信息工程学院第五届大学生专利创新大赛决赛的通知
科技处组织2018年芜湖市科技计划重点研发项目验收评审会
科技处组织2018年芜湖市科技计划重点研发项目验收评审会
我校受邀参加2020年芜湖市大院大所合作暨科技成果对接会
我校受邀参加安徽省第九届装备制造产品(芜湖)产需对接会
【转发通知】第四届全国机器人专利创新创业大赛复赛名单公布
关于组织申报2021年度安徽省自然科学基金项目(第一批次)的通知
关于组织省教育厅高校科研项目、人才项目结题验收和开展中期检查的通知
安徽信息工程学院科技成果登记统计表(2018年-2020年10月)
中国知识产权报报道我校“营造氛围 助推创新创业”
我校首个安徽省科技重大专项项目通过验收
我校首个安徽省科技重大专项项目通过验收
【会议通知】关于参加2020年度安徽省教育厅高校科研项目评审会的通知
我校首个安徽省科技重大专项项目通过验收
“科普在身边”参观展示活动
我校顺利举办2020年湾沚区“全国科普日”主场活动启动仪式
人民网报道我校“产学研合作推动科研成果转化”
人民网报道我校“产学研合作推动科研成果转化”
人民网报道我校“产学研合作推动科研成果转化”
中国知识产权报报道我校知识产权创新创业工作
经济日报报道我校“打造产学研高地 促进知识产权转化运营”
【转发通知】安徽省教育厅关于2020年度高校科学研究项目申报工作的通知
经济日报报道我校“打造产学研高地 促进知识产权转化运营”
我校赴合肥汇众知识产权管理有限公司学习TISC筹建工作
【转发通知】国家知识产权局办公室关于启动第四批技术与创新支持中心(TISC)筹建工作的通知
又一新突破,安徽信息工程学院首获安徽省专利奖
关于组织申报2020年安徽省科技重大专项项目的通知
关于组织申报中国高校产学研创新基金2020年第一批课题的通知
转发省社科规划办关于增补省社科规划项目评审专家与补充已有专家信息通知的通知
关于组织申报2020年芜湖市工程技术研究中心的通知
关于组织申报2020年度高校思想政治理论课教师研究专项的通知
【转发通知】关于开展在孵企业购置研发仪器设备补助申报工作的通知
我校前往南陵县科技局参加 “四送一服”科技创新要素专项对接会暨科技成果对接会
我校3个项目获2020年芜湖市科技计划立项支持
【转发通知】关于做好2020年度安徽省哲学社会科学规划项目申报工作的通知
2020年我校省自然科学基金项目取得零的突破
2020年我校省自然科学基金项目取得零的突破
校政合作 推动共赢 我校与绩溪县人民政府签署战略合作协议
2017年软件著作权登记
【转发通知】关于第九届皖江地区历史文化研讨会的征文通知
我校赴安徽农业大学考察学习高校知识产权贯标工作
关于组织申报安徽省教育科学研究项目2020年度课题的通知
关于组织参加第九届芜湖大学生专利创新创业大赛暨举办安徽信息工程学院第五届大学生专利创新创业大赛的通知
我校赴安徽农业大学考察学习高校知识产权贯标工作
【转发通知】“红色文化研讨会”征文通知
关于组织申报2020年度文化艺术和旅游研究项目信息化发展专项的通知
【转发】关于发布安徽省企业技术难题和技术需求的通知
【转发通知】安徽省市场监管局 安徽省教育厅关于组织开展国家知识产权试点示范高校建设工作的通知
【转发通知】国家知识产权局办公室关于启动第四批技术与创新支持中心(TISC)候选机构推荐工作的通知
【转发通知】安徽省发展改革委关于开展2020年省工程研究中心和工程实验室申报及验收评估工作的通知
“安信工科技云讲堂”开讲
战疫情 高校智慧校园信息化助力安信工专利申请逆势增长
关于转发《安徽省科学技术厅关于征集高校、科研院所可研究与开发科学技术的通知》的通知
关于组织申报2020年芜湖市科技计划项目的通知
“科普中国”平台助推校园科普活动
【专利创新创业大赛】连续四年芜湖高校第一 专利成果高居全省头部
【专利创新创业大赛】创意迭出 精彩纷呈 我校成功举办第四届大学生专利创新大赛
【专利创新创业大赛】我校学子在第七届芜湖大学生专利创新创业大赛中连创佳绩
【专利创新创业大赛】凝聚力量 放飞梦想 我校第三届大学生专利创新大赛隆重举行
【专利创新创业大赛】第七届芜湖大学生专利创新创业大赛开赛
大学生创新能力培养的重要载体——专利
【专利创新创业大赛】我院芜湖大学生专利创新创业大赛再创佳绩、计算机系匡磊成功冲击特等奖
【专利创新创业大赛】第二届大学生专利创新创业大赛结硕果
【贺信】吴敏院长对我院在第五届芜湖大学生专利创新创业大赛取得的成绩表示祝贺
【专利创新创业大赛】我院学子在第五届芜湖大学生专利创新创业大赛中荣获佳绩
【媒体关注 ● 芜湖日报】大学生专利创新创业大赛落幕
【媒体关注 ● 大江晚报】第五届芜湖大学生专利创新大赛收官
【专利创新创业大赛】第五届芜湖大学生专利创新创业大赛圆满收官
【专利创新创业大赛】伴随式学习 个性化辅导
【专利创新创业大赛】微信投票火爆 第五届芜湖大学生专利创新创业大赛揭晓进入倒计时
【专利创新创业大赛】群策群力 紧密联动 我院积极筹备第五届芜湖大学生专利创新创业大赛决赛工作
【专利创新创业大赛】第五届芜湖大学生专利创新创业大赛复赛在我院文津校区顺利开赛
【专利创新创业大赛】我院举办首届大学生专利创新创业大赛
【专利创新创业大赛】第五届芜湖大学生专利创新创业大赛组委会第三次会议在我院召开
【专利创新创业大赛】提高效率 学业创新两不误:我院头脑风暴比赛优秀作品采访
【专利创新创业大赛】关注细节: “智佳优创”获“创意风暴”特等奖缘由解析
【专利创新创业大赛】专利大赛为培养人才注入新能量:基础教学部立德更树人
【专利创新创业大赛】让“智慧之火”照亮创新之路:计算机与软件工程系“四招”并进促大赛不断推进
【专利创新创业大赛】开篇寄语
【专利创新创业大赛】创意迭出 放飞梦想:我院专利大赛“创意”风暴震撼开启
【专利创新创业大赛】创新激荡 智慧迸发:管理工程系专利大赛不断向纵深推进
【专利创新创业大赛】重“量”求“质”:信息工程系全方位解读创新真谛
【专利创新创业大赛】创意赢发明 创新谋未来:机械工程系大赛组曲(通讯)
我院专利申请授权工作初显成效
【专利创新创业大赛】行动快 措施力 效果好:我院专利大赛的组织工作获市组委会好评
【专利创新创业大赛】我院召开“大学生专利创新创业大赛”工作推进会
连续四年芜湖高校第一 专利成果高居全省头部
【专利创新创业大赛】第五届芜湖大学生专利创新创业大赛工作推进会在我院召开
【专利创新创业大赛】我院学子在第四届芜湖大学生专利创新大赛中获历史最好成绩
关于组织2020年度安徽省高校科学研究项目预申报工作的通知
关于组织2020年度国家自然科学基金项目申请的通知
我校发明专利授权数首次进入全省高校十强
我校合作承办芜湖市技术经纪人培训会
我校合作承办芜湖市技术经纪人培训会
服务地方经济发展,推动产学研融合发展——我校参加2019芜湖县产学研合作暨科技成果发布会
【专利创新创业大赛】电气与电子工程学院举行第八届芜湖大学生专利创新大赛选拔赛
【专利创新创业大赛】我校启动第八届芜湖大学生专利创新大赛和安徽信息工程学院第四届大学生专利创新大赛的组织工作
我校师生在2018年第三届全国机器人专利创新创业大赛中获佳绩
我校受邀参加庆祝改革开放四十周年安徽省科技创新成果展
我校承担的16项省教育厅高校科学研究重点项目全部通过结题验收
科普协会招新活动圆满结束
电气与电子工程学院举行第八届芜湖大学生专利创新大赛选拔赛
我校启动第八届芜湖大学生专利创新大赛和安徽信息工程学院第四届大学生专利创新大赛的组织工作
我校承担的16项省教育厅高校科学研究重点项目全部通过结题验收
【校内文件】《安徽信息工程学院委托师生开发智慧校园及信息化项目专项管理暂行办法》
我校一项芜湖市重点研发计划项目通过验收
我校两项芜湖市创新环境软科学项目验收通过
我校2019年省高校科学研究项目立项数又有新突破
我校顺利完成2019年度省教育厅高校科学研究项目评审工作
我校两项芜湖市软科学项目顺利通过验收并获优秀等级
新年新突破——我校在2019年安徽省重点研究与开发计划项目面上攻关专项中又获新突破
关于举办安徽信息工程学院第四届大学生专利创新创业大赛的通知
关于组织申报2020年度教育部人文社会科学研究一般项目的通知
2019年校政企科技合作对接交流系列活动圆满落幕
2019年校政企科技合作对接交流系列活动圆满落幕
2019年安信工校政企科技合作对接交流系列活动持续开展
我校一项芜湖市重点研发计划项目通过验收
我校两项芜湖市创新环境软科学项目验收通过
关于组织申报2020年度安徽省自然科学基金项目的通知
安徽省教育厅关于下达2019年度高校优秀拔尖人才培养资助项目的通知
关于转发安徽省教育厅2019年度高校科学研究项目立项的通知
2019年校政企科技合作对接交流系列活动拉开序幕
我校2019年省高校科学研究项目立项数又有新突破
关于组织申报2019年安徽省社会科学创新发展研究课题的通知
关于组织申报2019年度安徽省哲学社会科学规划项目的通知
我校顺利完成2019年度省教育厅高校科学研究项目评审工作
关于组织申报2019年市科技计划项目的通知
我校两项芜湖市软科学项目顺利通过验收并获优秀等级
新年新突破——我校在2019年安徽省重点研究与开发计划项目面上攻关专项中又获新佳绩
关于组织申报2019年度安徽省高校科学研究项目的通知
关于组织国家自然科学基金区域创新发展联合基金2019年度项目申报的通知
关于组织第八届高等学校科学研究优秀成果奖(人文社会科学)申报的通知
关于组织2019年度国家社会科学基金项目申报的通知
关于组织2019年度国家自然科学基金项目申报的通知
科技处参加安徽省教育厅产教融合合作委员会第一次工作会议
安徽省教育厅关于2017年度高校人文社会科学研究项目立项的通知(皖教秘科【2017】11号)
安徽省教育厅关于2017年度高校自然科学研究项目立项的通知(皖教秘科【2017】12号)
关于下达芜湖市2016年度科技计划项目的通知(芜科计【2016】23号)
安徽省教育厅关于2016年度安徽高校自然科学研究项目立项的通知(皖教秘科【2016】11号 )
安徽省教育厅关于2016年度安徽高校人文社会科学研究项目立项的通知(皖教秘科【2016】10号 )
关于下达芜湖市2015年度科技计划项目的通知(芜科计【2015】18号)
安徽省教育厅关于下达2015年度高校自然科学研究项目及经费的通知(皖教秘科【2015】33号)
安徽省教育厅关于2015年度高校人文社科研究项目立项的通知(皖教秘科【2015】30号)
【校内文件】安徽信息工程学院科技成果转化管理暂行办法
【校内文件】安徽信息工程学院专利管理暂行办法
联系我们
科技处职责
关于转发安徽省教育厅2018年度高校科学研究项目立项的通知
2018年安徽省社会科学创新发展研究课题我校又获新的突破
【专利创新创业大赛】第七届芜湖大学生专利创新创新大赛开赛
我校三个科研项目通过评审获得芜湖市2018年度科技计划项目立项
英国克兰菲尔德大学何红梅教授应邀来我校举办专题讲座
我校在安徽省2018年度重点研究与开发计划项目中又实现新的突破
科技处带队参加人工智能助力芜湖智造专家报告会
【名师讲席】关于“人工智能和机器人——过去,现在和未来”的讲座
关于组织申报2018年度安徽省哲学社会科学规划项目的通知
校领导带队深入企业考察交流 促进产学研合作深度融合
关于开展2013~2016年度安徽省社会科学奖(社科类)评奖工作的通知
关于转发安徽省教育厅2018年度高校科学研究项目立项的通知
关于组织申报2018年市科技计划项目的通知
我院获批组建2个市级工程技术研究中心
我校获批芜湖市首个概念验证中心 打通科技成果转化“最初一公里”
安徽信息工程学院2022年度学术论文发表一览表
关于2022年度安徽信息工程学院科研团队和科技创新平台评审结果的公示
我校又新获5个芜湖市工程技术研究中心实现二级学院全覆盖
我校TISC知识产权信息服务案例获评2022年首批全国知识产权信息服务优秀案例
我校召开申报芜湖市工程技术研究中心工作推进会
安徽信息工程学院2016-2021年论文成果
我校现代制造业软件科技企业孵化器被认定为省级科技企业孵化器
我校牵头的一项地方标准获批立项
祝贺我校首个国家级创新平台 技术与创新支持中心(TISC)正式获批运行
我校被认定为首批安徽省知识产权信息公共服务网点单位
我校新增2个芜湖市工程技术研究中心
十三五积累显成效,发明专利进百强
又一新突破,安徽信息工程学院首获安徽省专利奖
领略创新魅力 感受专利乐趣 “社团干部培训之创业与专利” 专题讲座
专利管理系统使用说明
战疫情高校智慧校园信息化助力专利申请逆势增长
我校现代制造业软件科技企业孵化器被认列入2019年度省级科技企业孵化器培育名单
2016-2020年论文成果
我校发明专利授权数首次进入全省高校十强
我校首个安徽省教育厅工程技术研究中心获批立项建设
我校2个工程技术研究中心被列入2017年市级工程技术研究中心组建备案计划
我校1个工程技术研究中心被列入2017年市级工程技术研究中心组建备案计划
我校创业与就业竞争力促进中心被认定为2016年度第二批市级科技企业孵化器
创新教育结硕果:我院发明专利授权实现零的突破
【转发】2025经济专业技术资格考试知识产权专业知识和实务(初级) 考试大纲
【转发】《专利池建设运行工作指引》解读
【转发】国家知识产权局 科技部 工业和信息化部 国务院国资委 市场监管总局 中国科学院 《专利池建设运行工作指引》
【转发】国际专利分类使用指南(2025版)
【案例分享】中华全国专利代理师协会全国典型发明专利 撰写案例撰写经验分享系列三十
【案例分享】中华全国专利代理师协会全国典型发明专利 撰写案例撰写经验分享系列二十九
【案例分享】中华全国专利代理师协会全国典型发明专利 撰写案例撰写经验分享系列二十八
【案例分享】中华全国专利代理师协会全国典型发明专利 撰写案例撰写经验分享系列二十七
【案例分享】中华全国专利代理师协会全国典型发明专利 撰写案例撰写经验分享系列二十六
【案例分享】中华全国专利代理师协会全国典型发明专利 撰写案例撰写经验分享系列二十五
【案例分享】中华全国专利代理师协会全国典型发明专利撰写案例撰写经验分享系列二十四
中华全国专利代理师协会全国典型发明专利撰写案例撰写经验分享系列二十三
【案例分享】中华全国专利代理师协会全国典型发明专利撰写案例撰写经验分享系列二十二
【案例分享】中华全国专利代理师协会全国典型发明专利撰写案例撰写经验分享系列二十一
【案例分享】中华全国专利代理师协会全国典型发明专利撰写案例撰写经验分享系列二十
【转发】一文了解人工智能、大数据专利申请客体审查判断思路
【转发】《芜湖市支持“鸠兹科创湾”建设若干举措》发布
【转发】国知发服字〔2025〕5号 各省、自治区、直辖市和新疆生产建设兵团知识产权、教育、科技、市场监管、版权主管部门,金融监管总局各监管局,中国科学院院属各单位: 为深入贯彻落实党中央、国务院关于优化营商环境的决策部署和对知识产权工作的总体要求,及时响应社会公众和经营主体期盼,持续降低制度性交
【转发】芜湖市人民政府关于印发芜湖市加快推进智造名城建设若干举措的通知
【转发】国家知识产权局办公室关于印发《知识产权数据使用手册及开放目录》的通知
【转发】中共中央 国务院印发《教育强国建设规划纲要(2024-2035年)》
【转发】一文读懂2025年国家自然科学基金限项新旧政策对比
【转发】中共中央 国务院印发《教育强国建设规划纲要(2024—2035年)》
【转发】湾沚区人才招引政策十八条
【转发】芜湖市惠企政策精选
【转发】关于《专利风险预警工作规范》团体标准公开征求意见的通知
【转发】技术合同认定登记管理办法(征求意见稿)工科函〔2024〕986号
【案例分享】中华全国专利代理师协会全国典型发明专利撰写案例撰写经验分享系列十九
【案例分享】中华全国专利代理师协会全国典型发明专利撰写案例撰写经验分享系列十八
【案例分享】中华全国专利代理师协会全国典型发明专利撰写案例撰写经验分享系列十七
【案例分享】中华全国专利代理师协会全国典型发明专利撰写案例撰写经验分享系列十六
【案例分享】中华全国专利代理师协会全国典型发明专利撰写案例撰写经验分享系列十五
【案例分享】中华全国专利代理师协会全国典型发明专利撰写案例撰写经验分享系列十四
【案例分享】中华全国专利代理师协会全国典型发明专利撰写案例撰写经验分享系列十三
【案例分享】中华全国专利代理师协会全国典型发明专利撰写案例撰写经验分享系列十二
【案例分享】中华全国专利代理师协会全国典型发明专利撰写案例撰写经验分享系列十一
【案例分享】中华全国专利代理师协会全国典型发明专利撰写案例撰写经验分享系列十
【案例分享】中华全国专利代理师协会全国典型发明专利撰写案例撰写经验分享系列九
【案例分享】中华全国专利代理师协会全国典型发明专利撰写案例撰写经验分享系列八
【案例分享】中华全国专利代理师协会全国典型发明专利撰写案例撰写经验分享系列七
【案例分享】中华全国专利代理师协会全国典型发明专利撰写案例撰写经验分享系列六
【案例分享】中华全国专利代理师协会全国典型发明专利撰写案例撰写经验分享系列五
【案例分享】中华全国专利代理师协会全国典型发明专利撰写案例撰写经验分享系列四
【案例分享】中华全国专利代理师协会全国典型发明专利撰写案例撰写经验分享系列三
【案例分享】中华全国专利代理师协会全国典型发明专利撰写案例撰写经验分享系列二
【案例分享】中华全国专利代理师协会全国典型发明专利撰写案例撰写经验分享系列一
【转发】国知局:关于发布修订版专利申请请求类表格和电子申请数据标准规范的通知
【转发】《科技成果转化常见问题工作手册(2024年版)》
【转发】《科研单位科研诚信管理制度示范文本》及解读
【转发】【图解】国家知识产权局专利信息公共服务资源
【转发】【图解】国家知识产权局专利信息公共服务资源
【政策解读】《芜湖市深化科技创新体制机制改革加快科技成果转化应用体系建设行动实施方案(试行)》解读
【转发】芜湖市人民政府关于印发《芜湖市深化科技创新体制机制改革加快科技成果转化应用体系建设行动实施方案(试行)》的通知 芜政〔2023〕6号
【转发】2024年度芜湖市高等研究院产学研合作项目申报指南
【转发】《关于推进重点产业知识产权强链增效的若干措施》
【转发】《关于推进重点产业知识产权强链增效的若干措施》解读
【转发】《专利开放许可实施纠纷调解工作办法(试行)》
【转发】《专利开放许可实施纠纷调解工作办法(试行)》解读
【政策解读】专利开放许可业务常见问题解答①丨专利开放许可声明的提出
【政策解读】专利开放许可业务常见问题解答②丨专利开放许可实施合同备案
【政策解读】专利开放许可业务常见问题解答③丨专利开放许可声明的撤回
【政策解读】专利开放许可业务常见问题解答④丨相关法律手续业务的办理
【转发】安徽省未来产业发展行动方案(征求意见稿)
【转发】《关于规范和加强高校横向科研项目管理的指导意见 ( 暂行 )》
【转发】国知局:全面推进专利开放许可制度实施工作
【转发】《2023年全球知识产权保护指数报告》全文发布
【转发】国家知识产权局发布2023年度知识产权行政保护典型案例
【转发】芜湖市2024年市级财政支持产业科技若干政策 芜政【2024】50号
【转发】国家知识产权信息公共服务网点备案实施办法(修订)
【转发】湾沚区“产学研创”人才政策有新变
【转发】《国家科学技术奖励条例》 中华人民共和国国务院令 第782号
【转发】《安徽省数据知识产权登记办法(试行)》
【转发】《2024年知识产权强国建设推进计划》
【转发】国知局:关于专利证书改版的公告(第581号)
【转发】《安徽省教育科学研究项目实施办法》 皖教办〔2024〕27号
【转发】【政策解读】《专利产业化促进中小企业成长计划实施方案》解读
【转发】《安徽省高等学校年度科研计划编制与管理办法(试行)》的通知 皖教科〔2024〕2号
【转发】《安徽省开展高校科研机构存量专利筛选推介工作实施方案(2023-2025年)》皖市监知促函〔2024〕4号
【转发】高校和科研机构存量专利盘活工作方案 国知发运字〔2024〕5号
【转发】芜湖市湾沚区人民政府办公室:湾沚区建设科技创新新高地若干政策
【转发】专利和集成电路布图设计缴费服务指南
【转发】专利开放许可
【转发】芜湖市湾沚区促进航空航天(低空经济)高质量发展扶持政策
【转发】湾沚区关于促进人才安居乐业推进航空新城建设的意见
【转发】规范申请专利行为的规定(2023)
【转发】规范申请专利行为的规定(2023)
【转发】安徽高校服务新能源汽车产业集群建设三年行动方案(2023-2025年)
【转发】《湾沚区“产学研创”人才政策18条实施细则》
【转发】【政策解读】《负责任研究行为规范指引(2023)》的解读
【转发】《负责任研究行为规范指引(2023)》
【转发】专利审查指南(2023)
【转发】专利审查指南(2023)
【转发】李强签署国务院令 公布《国务院关于修改〈中华人民共和国专利法实施细则〉的决定》
【转发】《关于施行修改后的专利法及其实施细则相关审查业务处理的过渡办法》解读
【转发】【政策解读】《关于施行修改后的专利法及其实施细则相关审查业务处理的过渡办法》解读
【转发】关于专利权期限补偿和专利开放许可相关行政复议事项的公告(第560号)
【转发】《施行修改后的专利法及其实施细则相关审查业务处理过渡办法》
【转发】《施行修改后的专利法及其实施细则相关审查业务处理过渡办法》
【转发】《中华人民共和国专利法实施细则》2023
【转发】《中华人民共和国专利法实施细则》2023
【转发】安徽省科技成果登记填报、审核细则(20221128)
【转发】安徽省科技成果登记明白纸(试行)202308
【转发】国家知识产权局2022年度报告
【转发】《专利转化运用专项行动方案(2023—2025年)》(图解)
【转发】《高价值专利价值评估规范》(DB32/T 4585—2023)
【转发】《高价值专利价值评估规范》(DB32/T 4585—2023)
【转发】《关于实用新型专利保护客体判断的指引》
【转发】国知局:《关于实用新型专利保护客体判断的指引》发布
【转发】国知局:《关于外观设计国际注册申请的指引》发布
【转发】《知识产权专员工作指南》(DB34/T 4549—2023)
【转发】国家知识产权局办公室关于公布2022年度及近五年备案的专利实施许可合同有关数据的通知
【转发】国家知识产权局 司法部关于加强新时代专利侵权纠纷行政裁决工作的意见
【转发】知识产权公共服务普惠工程实施方案(2023—2025年)
【转发】知识产权公共服务普惠工程实施方案(2023—2025年)
【转发】安徽省知识产权保护中心关于开展专利快速预审服务首批申请主体备案及代理机构注册工作的通知
【转发】绿色技术专利分类体系 国知办发规字〔2023〕30号
【转发】关于支持直播电商产业高质量发展的若干政策规定
【转发】芜湖市促进商贸流通业发展若干政策规定
【转发】芜湖市促进现代服务业发展政策规定
【转发】芜湖市重大招商项目“一事一议”实施办法
【转发】芜湖市扶持高层次科技人才团队创新创业实施办法
【转发】关于加快推进芜湖市国家自主创新示范区建设的若干政策规定
【转发】芜湖市扶持产业发展政策(2022-2023年)
【转发】《知识产权助力产业创新发展行动方案(2023─2027年)》
【转发】《知识产权助力产业创新发展行动方案(2023─2027年)》
【转发】专利评估指引
专利评估指引(标准号:GB/T 42748-2023)
【转发】芜湖市湾沚区科技创新奖励政策“二十条”
【转发】芜湖市科技项目管理办法(修订) 芜科办〔2023〕12号
【转发】芜湖市科技项目实施验收细则(修订) 芜科办〔2023〕13号
浅析实用新型的保护客体问题
【政策解读】高校、科研院所薪酬改革启动,薪酬分配向两类人员倾斜
【政策解读】科技部等联合发布《研发费用加计扣除政策执行指引(2.0版)》
【转发】研发费用加计扣除政策执行指引(2.0版)
【转发】专利和集成电路布图设计缴费服务指南
【转发】高价值专利培育布局工作指南
【转发】《禁止滥用知识产权排除、限制竞争行为规定》 国家市场监督管理总局令第79号
【转发】ISO 56005《创新管理 - 知识产权管理指南》快问快答
【转发】高价值专利评价方法
【转发】高价值专利培育工作规范
专利权无效有哪些原因,企业如何用宣告专利权无效制度
地理标志商标注册申请15问
市场监管总局关于《关于标准必要专利领域的反垄断指南(征求意见稿)》公开征求意见的公告
2022年度执行的PCT申请国际阶段费用的人民币标准
澳门特区申请人在内地发明专利优先审查申请试点项目将于2023年7月正式实施
《专利(申请)权转让合同模板及签订指引》《专利实施许可合同模板及签订指引》解读
国家知识产权局办公室关于印发专利转让许可合同模板及签订指引的通知
【转发】《芜湖市湾沚区科技创新体系建设若干政策》湾科字〔2022〕5号
【转发】湾沚区“产学研创”人才政策十八条
非正常申请专利行为认定及认定后的办事指南
国家知识产权局2023年工作要点
专利代理师资格考试办法(国家市场监督管理总局令第7号)
国知局:关于规范提交专利电子申请指引的通知
安徽省开展专利侵权纠纷先裁决后调解省级试点
国知局:关于规范提交专利电子申请指引的通知
国家知识产权局办公室 工业和信息化部办公厅关于组织开展创新管理知识产权国际标准实施试点的通知
国家知识产权局关于印发《系统治理商标恶意注册促进高质量发展工作方案(2023—2025年)》的通知
经济专业技术资格考试知识产权专业知识和实务(初级)考试大纲
经济专业技术资格考试经济基础知识(初级)考试大纲
经济专业技术资格考试经济基础知识(中级)考试大纲
经济专业技术资格考试知识产权专业知识和实务(中级)考试大纲
【图解】一同见证,安徽省知识产权新时代十年!
【转发】《安徽省级实验室体系重组行动实施方案(试行)》
国家知识产权局关于印发“千企百城”商标品牌价值提升行动方案(2023—2025年)的通知
2023年全国知识产权宣传周活动主题海报发布
最高人民法院知识产权法庭典型案例(2022)
2023年度专利代理师资格考试公告(第525号)
关于公布《2023年专利代理师资格考试大纲》的通知
国家知识产权局关于印发《专利代理信用评价管理办法(试行)》的通知
【转发】高校知识产权管理规范
【图解】2023年,这样推动知识产权高质量发展
《推动知识产权高质量发展年度工作指引(2023)》印发
【转发】《推动知识产权高质量发展年度工作指引(2023)》印发
国家知识产权局:《2023年全国知识产权行政保护工作方案》
国家知识产权局:《知识产权政务服务事项办事指南》的公告(第519号)
国家知识产权局:关于印发2023年全国知识产权行政保护工作方案的通知 国知发保字〔2023〕4号
【转发】国家知识产权局:关于印发2023年全国知识产权行政保护工作方案的通知 国知发保字〔2023〕4号
国知局:关于全面推行专利证书电子化的公告(第515号)
国家知识产权局举办2023年2月例行新闻发布会
经济专业技术资格考试 高级经济实务(知识产权) 考试大纲
《质量强国建设纲要》印发,涉及这些知识产权内容
【转发】国家知识产权局办公室:关于印发专利导航工程实施评价方案的通知 国知办发运字〔2023〕4号
【转发】国家知识产权局办公室关于印发专利导航工程实施评价方案的通知 国知办发运字〔2023〕4号
【转发】17部门印发《关于加快推动知识产权服务业高质量发展的意见》 国知发运字〔2022〕47号
【政策解读】一图读懂 17部门联合印发意见 加快推动知识产权服务业高质量发展
【转发】《芜湖市常态化产学研合作工作方案》 芜科办〔2022〕74号
浅谈高价值专利培育中的“布局”和“挖掘”
《2022年中国专利调查报告》全文发布!
《绿色低碳技术专利分类体系》
【转发】《绿色低碳技术专利分类体系》 国知办函规字〔2022〕1044号
《知识产权保护规范化市场创建示范管理办法》
【转发】《知识产权保护规范化市场创建示范管理办法》 国知办发保字〔2022〕64号
【政策解读】《知识产权保护规范化市场创建示范管理办法》解读
《知识产权行政保护案件请示办理工作办法》印发
【政策解读】专利产品备案常见问题解答
【政策解读】《关于加强知识产权鉴定工作衔接的意见》
再谈外观设计专利之“组件产品”和“套件产品”
功能性特征专利规则的统一性研究
国家知识产权局办公室:关于组织开展专利产品备案工作的通知
国家知识产权局办公室:关于公布2022年知识产权信息服务优秀案例的通知
国家知识产权局 国家市场监督管理总局:关于开展商标代理行业专项整治行动的通知
国家知识产权局办公室 司法部办公厅:关于推介第二批全国专利侵权纠纷行政裁决建设典型经验做法的通知
【转发】国家知识产权局:《商标代理监督管理规定》
【政策解读】图解:13条知识产权措施助力专精特新中小企业创新发展
专利导航,企业能拿它来做什么?
专利开放许可十问十答
国务院,知识产权战略实施工作部际联席会议办公室:关于印送知识产权强国建设第一批典型案例的函
国知局:拟增加商标依职权撤销规定
【转发】国家知识产权局:《专利开放许可使用费估算指引》(试行) 国知办发运字〔2022〕56号
【转发】国知局 工信部:《关于知识产权助力专精特新中小企业创新发展的若干措施》 国知发运字〔2022〕38号
国知局 工信部:知识产权助力专精特新中小企业创新发展若干措施!
国家知识产权局:编制印发《专利开放许可使用费估算指引》
专利开放许可九问答
浅议专利侵权诉讼中赔偿数额的计算及证明责任
国家知识产权局行政裁决案件线上口头审理办法(征求意见稿)公开征求意见
国知局:将专利质量和转化运用等指标作为职称晋升、绩效考核、岗位聘任等重要依据!
商标局:地理标志商标注册申请15问
数看知识产权这十年丨一图读懂
【政策解读】《安徽省深化科技创新体制机制改革加快科技成果转化应用体系建设行动方案》
关于就《专利代理信用评价管理办法(公开征求意见稿)》公开征求意见的通知
国家知识产权局办公室:关于确定首批国家级专利导航工程支撑服务机构的通知
【转发】《国家技术转移体系建设方案》 国发〔2017〕44号
国知局办公室:关于举办首届全国知识产权公共服务机构专利检索分析大赛的通知
【转发】《芜湖市工程技术研究中心认定管理办法》
图解:数说知识产权转化运用工作成效
【转发】科技部 财政部关于印发《企业技术创新能力提升行动方案(2022—2023年)》的通知 国科发区〔2022〕220号
【政策解读】安徽省深化科技创新体制机制改革加快科技成果转化应用体系建设行动方案
【政策解读】图解:安徽省深化科技创新体制机制改革加快科技成果转化应用体系建设行动方案
【转发】安徽省深化科技创新体制机制改革加快科技成果转化应用体系建设行动方案 皖政〔2022〕64号
【政策解读】推动高校支撑服务企业高质量发展 ——三部门解读“千校万企”协同创新伙伴行动
【转发】关于组织开展 “千校万企”协同创新伙伴行动的通知
9张图,带你了解2022年上半年知识产权相关工作统计数据
2022年专利代理师资格考试大纲
7月1日起,这些知识产权政策开始实施!
《国家知识产权保护示范区建设方案》解读
国知局:关于印发《国家知识产权保护示范区建设方案》的通知
专利代理师考试常见问题解答:2022年各考点及港澳地区联系方式及其他相关事宜
专利代理师考试常见问题解答:专利代理师资格授予
专利代理师考试常见问题解答:港澳台地区人员报名和考试
专利代理师考试常见问题解答:考试
专利申请12个关键流程点,把握好了事倍功半
官方解答:专利年费缴纳期限延长有关问题!
专利代理师考试常见问题解答:报名程序
专利代理师考试常见问题解答:报考条件
2022年专利代理师资格考试公告
这篇文章告诉您,商标注册没有捷径
【转发】《安徽省科学技术普及条例》
【转发】《安徽省科学技术进步条例》
【转发】《安徽创新型省份建设促进条例》及解读
【转发】《中华人民共和国科学技术普及法》
【转发】《中华人民共和国科学技术进步法 》 中华人民共和国主席令 第一〇三号
国知局:关于开通外观设计国际申请业务的通知
国知局:关于加入海牙协定后相关业务处理暂行办法的公告 | 附解读
中国已加入《海牙协定》,外观设计专利可通过海牙体系进入90+国家寻求保护
【政策解读】《海牙用户指南》(2022年2月修订)
一图概览《海牙协定》
【转发】《关于改革完善省级财政科研经费管理的若干措施》 国办发〔2021〕32号
强保护时代下,企业如何通过专利保护提高产品竞争力?
关注!《国家知识产权局知识产权信用管理规定》明确6种失信行为
国知局公布1-2月知识产权数据,实用新型专利授权量同比增长44.21%
【政策解读】《推动知识产权高质量发展年度工作指引(2022)》
国知局批复:外观设计专利权评价报告不能证明被控侵权设计与现有设计是否相同或实质相同
两会IP热点汇总
科技部:科技型中小企业评价知识产权有这些指标!
国家市场监管总局:《全国商业秘密保护创新试点工作方案》全文发布!
【政策解读】2022年度国家自然科学基金项目指南及申请规定发布
一图读懂《知识产权公共服务“十四五”规划》
一图读懂:2022年全国知识产权工作怎么做?8个方面重点工作
《知识产权人才“十四五”规划》发布!到2025年,执业代理师4万人,知识产权师2万人
2022.1.1日起施行,新修订《中华人民共和国科学技术进步法》多处提及知识产权
【转发】《中华人民共和国科学技术进步法》
国务院办公厅关于新形势下进一步加强督查激励的通知
教育部印发贯彻落实《三部委关于提升高等学校专利质量,促进转化运用的若干意见》典型经验的通知
我国已建成101家TISC和80家高校国家知识产权信息服务中心
《提升中小企业竞争力若干措施》印发,提出这些知识产权举措……
国家知识产权局公告 第四六二号《商标审查审理指南》全文发布
这7种行为被国知局认定为失信行为
【转发】国家知识产权局关于《专利权质押登记办法》的公告(第461号)
安徽省人民政府令第303号
【转发】国务院关于印发“十四五”国家知识产权保护和运用规划的通知
一图读懂“十四五”国家知识产权保护和运用规划
一文读懂《产学研合作协议知识产权相关条款制定指引(试行)》
三部门联合印发《产学研合作协议知识产权相关条款制定指引(试行)》
【转发】国办印发《关于进一步支持大学生创新创业的指导意见》,明确做好大学生创新项目的知识产权确权、保护等工作
和解!OPPO与夏普签订交叉许可协议,结束全球诉讼
一图读懂《知识产权强国建设纲要(2021-2035年)》
中共中央国务院印发《知识产权强国建设纲要(2021-2035年)》
芜湖“紫云英人才计划”(图解)
科技成果评价的主体包括哪些?
浅议专利侵权纠纷中的禁止反悔原则与“明确否定”情形
国家知识产权局:我国累计认定地理标志保护产品2482个
新学期已开始,软件类专利权人该学会面对“万物互联”时代了!
知识产权安全是国家安全的主战场
2022年申请国家高新技术企业,请从现在开始准备
专利,让城市“更智慧”
申长雨:发明专利做好控增量、提质量,实用新型做好制度改革
最高院知产法庭:公知常识性证据的认定
故意侵犯知识产权;提交非正常专利申请等将列入严重违法失信名单!2021.9.1日起施行
中汽咨询发布“2021汽车专利创新指数”
国家知识产权局何志敏:提高知识产权公共服务能力,助力汽车产业创新发展
加强科学发现权保护 促进基础研究蓬勃发展
【转发】安徽省财政厅 安徽省科学技术厅关于印发《安徽省支持科技创新若干政策专项资金管理办法》的通知
国家知识产权局关于印发《知识产权公共服务能力提升工程工作方案》的通知
国知局公布1-6月知识产权数据 发明授权量同比增长55.9%
你真的了解专利布局吗?总结五大专利布局方法及策略
国务院发文:评职称、评科技奖将纳入新指标!
国家知识产权局办公室关于加强专利导航工作的通知
2021年5月全国高校专利分析
3D打印已实现批量化制造的5个案例
中国高新技术企业认定需要15-18个专利?
2021年中国专利申请量和授权率增速放缓
《2021年专利代理师资格考试大纲》全文发布
国知局回复进一步加大知识产权保护力度
印花税法来了,明年7月实施:商标注册证和专利权证将不用交印花税了
严查国家高新技术企业!确保非正常专利不被利用骗取各类优惠政策!
专利惩罚性赔偿上岗!这些情形将会被判惩罚性赔偿
国家知识产权局进一步整治非正常专利申请代理行为
2021年知识产权贯标补贴政策汇总
《中华人民共和国专利法》2020全文
6月1日起施行《专利法》《著作权法》《专利导航指南》等新法规
知识产权不再是锦上添花,将决定企业的兴衰存亡
国知局:6月1日起,这4种情形属于重大专利侵权纠纷!
关于施行修改后专利法的9个问题
专利人成功之路专栏|技术转移和专利运营的关系是什么?
为什么有些科转人的科技成果转化会越做越“不自信”?!
国之功勋,院士千古!袁隆平先生的一生为人类留下了什么?
国知局2021年工作要点
6G通信技术专利发展状况报告》发布,有何亮点?
地方高校的破局!如何把科研成果转化为教学资源?
国知局:持续压缩商标专利审查周期、加强审查监管
国知局:合理调整专利收费有助于专利质量提升
科技成果转移转化有哪三个痛点?
国家知识产权局2020年度报告
高校5金8银! 第二十二届中国专利奖评审结果公布
国知局印发《通知》:不得直接将专利申请、授权数量作为享受奖励或资质资格评定政策的主要条件
国知局:《关于技术调查官参与专利、集成电路布图设计侵权纠纷行政裁决办案的若干规定(暂行)》全文发布!
国知局:6月底前各地要全面取消专利、商标申请阶段的资助和奖励
实用新型审查趋势:打击低质量申请,同日申请专利政策调整
国知局回应:如何界定“高价值发明专利”及实践中如何考核?
全球专利分析市场规模2027年将达16亿美元
2020年发明授权率为47.3%,实用新型授权率为90.4%,外观授权率为95.1%
2020年度专利复审无效十大案件来了
一图了解科交会成果
关注!知识产权信息赋能中小企业创新发展十大案例
市场监管总局:2020年知识产权执法行动典型案例
技术成果转化税收优惠政策,请收好!
爱迪生不是发明大王,而是成果转化的高手
如何落实“十四五”规划里的高价值专利目标?申局长回应
2020年中国知识产权保护状况白皮书发布
“专利泡沫”何其多 专利造假“产业链”
公安部发布打击侵犯知识产权犯罪典型案例
关于专利权作价入股的程序及相关注意事项
勾勒局部外观设计专利画像
2020年中国法院10大知识产权案件和50件典型案例
《产学研合作协议知识产权相关条款制定指引》及其使用指南解读
柔性制造下,AI+软件为中国机器人行业带来弯道超车新机遇!
产业|2021年AI将改变制造业的6大应用趋势
“小猪上吊”专利给我们的启示
高校科研成果转化合同额下降,中国科技成果转化难在哪?
黎子辉:高校专利申请前评估工作体系的构建
《关于推动科研组织知识产权高质量发展的指导意见》解读
关注!财政部 国家知识产权局实施专利转化专项计划政策解读
浅析专利申请前查新检索的意义及思路
国知局 中国科学院等四部门发布:推动科研组织知识产权高质量发展
@大学生们:一文看懂如何申请专利!
国知局明确5种“高价值发明专利”!
国家知识产权局关于进一步严格规范专利申请行为的通知
WIPO发布《世界知识产权指标》报告:2019年商标和工业品外观设计申请活动增加;专利申请呈现罕见的下降
【转发】《专利导航指南》系列国家标准解读
【转发】《专利导航指南》国家标准全文!2021.6.1日起实施
【转发】第四届全国机器人专利创新创业大赛复赛名单公布
【转发】国家知识产权局办公室关于印发《知识产权信息公共服务工作指引》的通知
【转发】国家知识产权局办公室关于印发《知识产权信息公共服务工作指引》的通知
【转发】聚焦新修改专利法之你问我答
【转发】国知局:《中华人民共和国专利法》二十九处修改全文
【政策解读】安徽省自然科学基金管理办法(修订)
【转发】关于印发《芜湖市工程技术研究中心认定管理办法》的通知
【转发】《关于规范高等学校 SCI论文相关指标使用 树立正确评价导向的若干意见》 教科技〔2020〕2号
【转发】安徽省人民政府关于支持人工智能产业创新发展若干政策的通知(皖政〔2020〕14号)
【转发】《高等学校区块链技术创新行动计划》
【转发】提升高等学校专利质量促进转化运用的若干意见
【论文期刊】2025年《国际期刊预警名单》
【论文期刊】中文核心期刊要目总览(2023版)
【论文期刊】中文核心期刊要目总览(2023版)
【校企合作】《安徽信息工程学院与企业共建联合实验室申请表(模版)》
【横向项目】技术咨询合同(模板)
【横向项目】技术开发(合作)合同(模板)
【横向项目】安徽信息工程学院横向项目全流程包
【横向项目】技术开发(委托)合同 (模板)
【横向项目】技术服务合同(模板)
【论文期刊】2024年《国际期刊预警名单》
【论文期刊】2023年《国际期刊预警名单(试行)》
【论文期刊】2021年《国际期刊预警名单(试行)》
【论文期刊】2020年《国际期刊预警名单(试行)》
【知识产权】安徽信息工程学院知识产权信息确认函(2024版)
【转发】安徽省科技成果登记系统操作手册
安徽信息工程学院劳务费发放表
【论文期刊】中国科学引文数据库(CSCD)来源期刊列表(2023-2024 年度)
【校企合作】校企合作项目合同(协议)审批表
【校企合作】校企合作项目立项申请书
【横向项目】横向项目验收合格绩效发放表
【知识产权】软件著作权申请表
【横向项目】安徽信息工程学院横向项目材料、设备采购(外协加工)申请表
【横向项目】安徽信息工程学院横向项目材料、设备采购(外协加工)采购记录审批表
【论文期刊】中文核心期刊要目总览(2020版)
【论文期刊】CSSCI扩展版来源期刊目录(2021-2022)
【论文期刊】CSSCI来源期刊目录(2021-2022)
【横向项目】产学合作协同育人项目平台学校用户操作指南
【孵化器】安信工科技企业孵化器入驻协议模板
【横向项目】安徽信息工程学院横向项目结题意见书
【横向项目】安徽信息工程学院技术合同审批单(模板)
【横向项目】产学研合作项目(横向课题)进展情况报告书(模版)
【横向项目】产学研合作项目真实性确认函(模版)
【成果登记】“羚羊”工业互联网平台成果登记
【论文期刊】中国科学引文数据库(CSCD)来源期刊列表(2021-2022年度)
【知识产权】专利技术交底材料填写模板(外观设计)
【知识产权】专利技术交底材料填写模板(发明或实用新型)
【论文期刊】《中文核心期刊要目总览》(2017年版)
【横向项目】安徽省科学技术情报研究所科技查新
【横向项目】芜湖市科技创新服务中心科技查新委托单
【论文期刊】CSSCI 来源期刊(2019-2020)目录
【论文期刊】CSSCI 扩展版来源期刊(2019 年-2020 年)目录
【论文期刊】中国科学引文数据库来源期刊列表(2019-2020年度)
【论文期刊】中文核心期刊目录(2014年版)
【论文期刊】中国科学引文数据库来源期刊列表(2017—2018 年度)
通知公告
科研成果
纵向科研项目
关于组织申报2025年国家社会科学基金高校思想政治理论课研究专项的通知
校企协同育人才,走访关怀促成长 电气与电子工程学院开展实习走访活动
访企拓岗专项活动之艺术设计学院师生参与 “千名学子看繁昌”活动
关于组织申报2025年度芜湖市计划内自筹资金项目的通知
固高科技股份有限公司董事吕恕一行来校考察座谈
艺术设计学院成功开展2025年暑期企业实习走访专项活动
关于组织申报2025年度安徽信息工程学院高层次人才科研启动经费第一批项目的通知
关于公布安徽信息工程学院概念验证中心首批立项项目名单的通知
安徽信息工程学院赴宁波开展校企交流活动聚力拓展就业新空间
【论文期刊】中国科学引文数据库(CSCD)来源期刊列表(2025-2026 年度)
关于组织申报2025年度安徽省哲学社会科学规划项目的通知
实习走访促合作 就业领航谱新篇 计算机(大数据)学院顺利完成实习走访工作
精准对接企业需求 助力毕业生高质量就业 通识教育与外国语学院赴合肥启迪未来教育开展访企拓岗活动
访企拓岗促就业 合作共赢谋发展 管理工程学院赴长三角企业开展校企合作签约授牌
携手长三角 共育新英才 管理工程学院走访实习基地 深化校企协同育人
凝聚共识 深化互信 机械工程学院赴芜湖毅昌科技有限公司走访交流
安徽信息工程学院赴青阳县开展校企人才培养合作对接交流活动
关于组织申报2025年度芜湖市技术研发中心的通知
我校举办概念验证中心项目入库评审会
管理工程学院与合肥翎羊跨境电子商务有限公司开展校企合作交流
安徽信息工程学院与安徽飞数科技有限公司共探校企合作新路径
深化产教融合 共谱发展新篇 安徽信息工程学院与科大讯飞举行校企合作交流会
产教融合结硕果 校企携手育英才 第二届汇川生态链结业仪式暨校企实习双选会成功举办
通识教育与外国语学院赴企业开展校企合作英文配音实践活动
机械工程学院组织学子赴普莱默电子(芜湖)有限公司参观学习
数字王国与艺术设计学院共建岗前培训体系 校企协同培育数字创意产业新生力量
校企合作共助力 护航毕业生求职路
安徽信息工程学院科技成果登记统计表(2018年-2025年6月)
深化产教融合 共谱发展新篇 安徽信息工程学院与科大讯飞举行校企合作交流会
关于第十六届安徽省百所高校百万大学生科普创意创新大赛校赛推荐情况的通知
关于组织申报安徽省教育科学研究项目2025年度教育政策研究专项课题的通知
【校内文件】《安徽信息工程学院科学研究工作量管理办法》 校科字〔2025〕9号
关于印发《安徽信息工程学院科学研究工作量管理办法》的通知
2024年度安徽省科学技术奖项目公示(二)
2024年度安徽省科学技术奖项目公示(一)
【校内文件】《安徽信息工程学院技术研发工作量核算办法》 校科字〔2025〕8号
关于印发《安徽信息工程学院技术研发工作量核算办法》的通知
我校召开2025年上半年科研工作会议
校企合作创新初探:我校与安徽文化旅游投资集团有限责任公司举行首次合作专题交流会
芜湖市发改委、中国管理科学学会一行来校考察交流 共探低空经济合作新篇
深化产教融合 共筑创新生态 电气与电子工程学院赴科大讯飞硬件中心开展洽谈合作
校企协同再发力 实习通道启新程 电气与电子工程学院成功举办2022级企业实习专场宣讲会
企业进校 送岗上门 助力打通就业最后一公里
产教融合促发展 校企协同育人才 管理工程学院2022级企业实习双选会圆满落幕
【双百大赛】我校举办第十六届安徽省“双百大赛”专家宣讲会
我校举办第十六届安徽省“双百大赛”专家宣讲会
2024年度安徽省科学技术奖项目公示
芜湖市发改委、中国管理科学学会一行来校考察交流 共探低空经济合作新篇
关于2025年度安徽省自然科学基金项目推荐情况的公示
计算机(大数据)学院与深圳慧通商务有限公司开展合作交流
精准送岗助实习 校企共筑成才路 计算机(大数据)学院举办实习宣讲会
机械工程学院组织企业进校招聘
机械工程学院与芜湖中瑞弹簧有限公司开展校企合作交流
校企共筑育人梦 实习双选启新航
艺术设计学院赴繁昌区人力资源服务产业园深化校企合作 共绘产教融合新蓝图
校企携手深化产教融合 共育物流与供应链新人才
机械工程学院赴六安舒城、霍邱县开展“访企拓岗促就业”专项行动
机械工程学院走访芜湖古戈尔自动化科技有限公司
【校内文件】安徽信息工程学院高层次人才科研启动经费管理办法(2025年修订版) 校人字〔2025〕27 号
海螺集团与安信工开展校企合作座谈交流 共探产学研融合新路径
海螺集团与安信工开展校企合作座谈交流 共探产学研融合新路径
关于开展2024年度安徽省科学技术奖提名工作的通知
【转发】《中共安徽省委宣传部关于做好省重点培育智库申报工作的通知》
【双百大赛】《关于举办第十六届安徽省百所高校百万大学生科普创意创新大赛的通知》
【转发】《关于举办第十六届安徽省百所高校百万大学生科普创意创新大赛的通知》
关于组织申报2025年度安徽省科技创新战略与软科学研究专项重大项目的通知
【校内政策】《安徽信息工程学院教学科研软件使用与管理办法》校教字〔2025〕11号
深化产教融合 共筑人才桥梁 计算机(大数据)学院赴奇瑞信息技术有限公司开展校企合作交流
企业宣讲进校园 校企联动促就业 计算机(大数据)学院成功举办校园招聘宣讲会
我校2025届毕业生春季首场综合型双选会圆满落幕
机械工程学院携手人本股份有限公司成功举办校园招聘宣讲会
安徽信息工程学院赴苏州深化校企合作 校企协同共育智能制造新质人才
我校与安徽师范大学、科大讯飞共建“AI+高等教育研究院”签约仪式圆满举行
机械工程学院携手人本股份有限公司成功举办校园招聘宣讲会
芜湖市人民政府、海螺集团一行来访 共商产学研深度融合
关于公布2024年度安徽信息工程学院校级科技创新平台和科研团队立项建设名单的通知
关于组织申报2025年度安徽省自然科学基金项目的通知
管理工程学院与合肥顶津食品有限公司校外实习基地协议成功签订
机械工程学院与宝银特材科技股份有限公司开展校企合作交流
第二届“汇川生态链订单班·汇英行动”正式启动
安徽信息工程学院参加2025届上海高校春季促就业系列招聘会暨就业育人联盟专项活动
机械工程学院赴合肥地区企业走访调研
深化产教融合 校企合作共育英才 机械工程学院持续推进产教融合工作
强化校企联动 深化产教融合 机械工程学院走访芜湖联诺电器有限公司
通识教育与外国语学院赴湾沚开展访企拓岗专项行动 深化职业教育与语言服务协同创新
校企共话合作 携手共育英才 深圳慧通商务有限公司与计算机与软件工程学院开展合作交流
【转发】关于组织开展重点新材料研发及应用国家科技重大专项2025年度项目(公开竞争类)申报工作的通知
关于组织申报2025年全国教育科学规划年度项目的通知
关于开展概念验证中心项目遴选的通知
聚焦“知识产权与人工智能”,向侵权说“不” 我校举办2025年知识产权宣传周系列活动
聚焦“知识产权与人工智能”,向侵权说“不” 我校举办2025年知识产权宣传周系列活动
关于组织申报2025年度省领导圈定课题的通知
省哲社项目五连捷!艺术设计学院省级哲社项目立项再续华章
安徽信息工程学院赴义乌开展访企拓岗行动 探索“英语+职业技能”人才培养新路径
我校与德力西电气有限公司开展深度校企对接
安信工携手镜湖区打造城市艺术新地标 哪吒主题文化墙绘就文旅融合新图景
助力区域发展 深化产教融合育人模式 机械工程学院前往芜湖市企业调研
管理工程学院与美的集团呼叫中心举行校企合作洽谈会
校企携手探循环 同心共创筑未来 艺术设计学院开展校企合作专项行动
深化校企合作 共促产教融合 电气与电子工程学院赴安徽智质工程技术有限公司开展项目洽谈
广州仕霞网络科技有限公司来校深入交流横向项目合作
校企联动促就业 多元合作助发展 计算机(大数据)学院与多家知名企业开展系列交流活动
通识教育与外国语学院赴合肥企业开展访企拓岗行动
强合作 促就业 艺术设计学院开展访企拓岗就业专项行动
跨出校门挖需求 双向交流拓新途 机械工程学院开展系列访企拓岗
【校内文件】《安徽信息工程学院纵向科研项目及经费管理办法》 校科字〔2025〕5号
【校内文件】《安徽信息工程学院联合培养硕士研究生工作管理办法(试行)》 校科字〔2025〕4号
安徽信息工程学院科技成果登记统计表(2018年-2024年12月)
硬核科技,智创未来:信工学子“发明力”大揭秘!
硬核科技,智创未来:信工学子“发明力”大揭秘!
校企协同打造智能制造新标杆 安徽信息工程学院与汇川技术擘画智能制造产业学院蓝图
跨出校门挖需求 双向交流拓新途 机械工程学院开展系列访企拓岗
强合作 促就业 艺术设计学院开展访企拓岗就业专项行动
校企联袂育英才 产教融合助发展 通识教育与外国语学院赴弋江区商务局洽谈校企合作
关于安徽省教育厅科研项目、人才项目、校级青年科研基金项目和校级“三全育人”“管理改进”项目结题验收的通知
【论文期刊】关于规范各二级学院英文名称使用的通知
计算机(大数据)学院与合肥真萍电子科技有限公司开展交流座谈
关于转发《关于举办安徽省第七届大学生防震减灾科普作品大赛的通知》的通知
关于组织申报2025年度国家社会科学基金年度项目的通知
校企联袂育英才 产教融合助发展 通识教育与外国语学院赴弋江区商务局洽谈校企合作
计算机(大数据)学院走访外企德科与飞数科技开展专业建设与人才培养专题调研
主动出击拓岗位 校企携手促就业 计算机(大数据)学院赴合肥开展访企拓岗
通识教育与外国语学院赴合肥爱秀教育咨询有限公司开展访企拓岗暨授牌签约仪式
通识教育与外国语学院与德力西电气(芜湖)有限公司共商英语专业实习就业合作
精准对接促就业 产研融合谋发展 计算机(大数据)学院与安徽人励通科技有限公司开展合作交流
深化产教融合 赋能智造未来
深化校企合作 共探科技创新新路径 电气与电子工程学院走访调研黄山旭友电子科技有限公司
机械工程学院前往弋江区企业调研
安徽财经大学副校长王兵来我校调研交流
安徽信息工程学院2025年春季电子电气行业暨“沪宁杭皖”专场招聘会圆满举行
安徽信息工程学院发明专利数量位居全国民办本科院校第三
全国民办本科院校发明专利授权数量统计报告发布 安信工排名全国第三、全省第一
全国民办本科院校发明专利授权数量统计报告发布 安信工排名全国第三、全省第一
【论文期刊】被冒用期刊名录(持续更新中)
关于2024年度安徽信息工程学院高层次人才科研启动经费项目立项的通知
关于2024年度安徽信息工程学院青年科研基金项目立项的通知
安徽信息工程学院发明专利数量位居全国民办本科院校第三
【转发】教育部社科司关于征集2025年度教育部哲学社会科学研究重大课题攻关项目选题的通知
我校承办鸠兹科创湾场景应用发布会,推动校政企深度合作
政企校三方共筑智能制造人才高地 中科仙络与芜湖智能制造产业学院深化产教融合合作
【转发】教育部社科司关于2025年高校思政课教师研究专项一般项目申报工作的通知
义乌市卓毓网络科技有限公司到访通识教育与外国语学院开展校企合作座谈会
深化产教融合 共育智造人才
创新驱动 合作共赢 电气与电子工程学院与德孚公司共商产学研协同发展
【转发】2025年度国家社科基金艺术学重大项目招标公告
【转发】2025年度国家社科基金艺术学年度项目申报公告
深化校企合作 携手就业育人 艺术设计学院走访实习基地
关于组织申报2025年度教育部人文社会科学研究一般项目、中国特色社会主义理论体系研究专项、高校辅导员研究专项的通知
关于摸排申报2024年安徽省科学技术奖项目的通知
培育科研新生力 助推学科新高度 电气与电子工程学院举办国家自然科学基金申报专题讲座
电气与电子工程学院与联宝科技共探产教融合新路径:"联菁计划"赋能智能制造人才生态
纵向项目申报时间表(截至20250220)
紫云英创新创业学院实干迎新局 携手思贝克共铸高绩效团队新篇章
【转发】一文读懂2025年国家自然科学基金限项新旧政策对比
安徽信息工程学院2025年春季首场校园双选会成功举办 近千名毕业生与百家名企共启职场新篇章
关于成立安徽信息工程学院软件工程技术中心的通知
祝贺我校技术与创新支持中心(TISC)通过运行评估, 创新服务能力获认可
【转发】《关于2025年度公开征集市科技咨询专家及更新已入库专家信息的通知》的通知
我校荣登2024年安徽省发明专利百强榜第39名,展望未来新篇章
学校召开科研工作会议
关于表彰2024年度科研成果的决定
关于进一步规范职称评审申报资格及论文要求的通知
关于进一步规范职称评审申报资格及论文要求的通知
深化校企合作 共筑工业自动化人才高地 电气与电子工程学院与苏州迅德斯开展“汇川生态链”洽谈
李震副校长带队调研湾沚区企业,共谋校企合作新篇章
深化产教融合 电气与电子工程学院走访苏州企业探索校企合作新路径
我校计算机(大数据)学院与湾沚区数据资源管理局顺利开展合作签约
学校召开校级科研平台及团队答辩评审会
学校召开校级科研平台及团队答辩评审会
通识教育与外国语学院赴湾沚区志华教育开展访企拓岗行动
【专利创新创业大赛】关于安徽信息工程学院第九届大学生专利创新大赛奖励的决定
关于安徽信息工程学院第九届大学生专利创新大赛奖励的决定
我校科技创新成果在全国发明展览会·“一带一路”暨金砖国家技能发展与技术创新大赛荣获佳绩
我校科技创新成果在全国发明展览会·“一带一路”暨金砖国家技能发展与技术创新大赛荣获佳绩
我校科技创新成果在全国发明展览会·“一带一路”暨金砖国家技能发展与技术创新大赛荣获佳绩
【专利创新创业大赛】专利成就梦想,创新引领未来 我校成功举办第九届大学生专利创新大赛
专利成就梦想,创新引领未来 我校成功举办第九届大学生专利创新大赛
我校与科大讯飞共同揭牌鸿蒙人才培养基地
携手企业拓岗位 共谋发展促双赢 管理工程学院省外考察交流行
华为技术有限公司与爱上云(上海)技术有限公司来我校考察交流
副校长章敏凤一行赴滁州地区开展校企合作交流
【专利创新创业大赛】关于举行安徽信息工程学院第九届大学生专利创新大赛决赛的通知
关于举行安徽信息工程学院第九届大学生专利创新大赛决赛的通知
产教融合 创新驱动:赋能新质生产力 2024产教融合高质量发展论坛顺利召开
关于组织申报2024年度安徽信息工程学院青年科研基金项目的通知
学校举办省科技进步奖申报专题培训会
我校计算机与软件工程学院青年教师蔡兵在《IEEE Transactions on Multimedia》《Information Sciences》等国际权威期刊上发表重要研究成果
我校计算机与软件工程学院青年教师蔡兵在《IEEE Transactions on Multimedia》《Information Sciences》等国际权威期刊上发表重要研究成果
我校计算机与软件工程学院青年教师蔡兵在《IEEE Transactions on Multimedia》《Information Sciences》等国际权威期刊上发表重要研究成果
关于开展2024年度科研成果统计工作的通知
关于新版专利管理系统切换上线的通知
我校技术转移机构年度绩效考核获得良好
携手共建拓岗位 搭筑平台促发展 通识教育与外国语学院赴义乌访企拓岗
我校技术转移机构年度绩效考核获得良好
计算机(大数据)学院赴安徽中鑫航科技发展有限公司考察交流
计算机(大数据)学院赴三微电子科技(苏州)有限公司开展访企拓岗促就业
通识教育与外国语学院赴芜湖市教育培训协会开展访企拓岗暨实习基地共建座谈会
电子与电子工程学院开展系列实习走访调研
我校TISC举办“玩转专利——从专利看创新”专题讲座
安徽信息工程学院专利成果转化清单(2024.1-9)
我校科技创新成果在第76届德国纽伦堡国际发明展荣获佳绩
我校科技创新成果在第76届德国纽伦堡国际发明展荣获佳绩
我校科技创新成果在第76届德国纽伦堡国际发明展荣获佳绩
电气与电子工程学院赴苏州灵猴机器人有限公司开展访企拓岗活动
寻根溯源铭初心 开启智慧教育3.0 ——校领导班子和中层管理人员赴科大讯飞总部考察交流
“协同联动拓岗位 凝心聚力促就业” 安徽信息工程学院2025届毕业生“秋季校园招聘月” 首场招聘活动顺利举行
我校召开科研工作与学科建设会议
精准促进就业 学校联合芜湖湖南商会开展学生面对面交流活动
探索专业方向 拓宽认知维度 通识教育与外国语学院开展企业认知与实习走访活动
艺术设计学院成功举办2025届毕业生企业宣讲会
芜湖智能制造产业学院学子走进酷哇科技探索科技前沿
管理工程学院举办专利申报及专利创新创业大赛专题讲座
【专利创新创业大赛】关于组织参加全国机器人高价值专利创新创业大赛芜湖大学生分赛暨举办第九届安徽信息工程学院大学生专利创新大赛的通知
关于组织参加全国机器人高价值专利创新创业大赛芜湖大学生分赛暨举办第九届安徽信息工程学院大学生专利创新大赛的通知
科大讯飞高级副总裁、安徽信息工程学院董事长聂小林等一行来校调研
关于公布我校2024年度市技术研发中心备案名单的通知
关于公布我校2024年度市技术研发中心备案名单的通知
安徽信息工程学院科技成果登记统计表(2018年-2024年10月)
2024年软件著作权登记(1-9月)
通识教育与外国语学院与弋江区商务局及企业开展校政企合作对接活动
关于组织申报“十五五”芜湖市科技创新战略研究专项的通知
中国海峡(晋江)人才市场携晋江市重点企业来校开展校政企合作对接活动
关于组织申报“十五五”芜湖市科技创新战略研究专项的通知
关于2024年度江淮英才培养计划团队项目推荐情况的公示
关于2024年度江淮英才培养计划团队项目推荐情况的公示
关于组织申报教育部哲学社会科学研究专项(全国教育大会精神研究)的通知
电气与电子工程学院与埃夫特召开人才培养对接会
关于组织申报教育部哲学社会科学研究专项(全国教育大会精神研究)的通知
电气与电子工程学院走访芜湖威迈斯新能源有限公司共话校企合作新篇章
关于组织申报2024年度安徽省哲学社会科学规划项目的通知
关于组织申报2024年度安徽省哲学社会科学规划项目的通知
我校召开校企共建联合实验室论证会
我校召开校企共建联合实验室论证会
【双百大赛】关于第十五届安徽省百所高校百万大学生科普创意创新大赛校赛推荐情况的通知
我校首批教师获聘专业型硕士研究生导师
关于组织申报2024年度安徽省社会科学创新发展研究课题的通知
计算机(大数据)学院开展访企拓岗 深化校企合作新篇章
第二届芜湖智能制造产业学院学子深入伯泰克 共话职场第一步
“就”在你身边“职”为你服务 安徽信息工程学院2024年秋季芜湖市企业专场招聘会顺利举行
关于第十五届安徽省百所高校百万大学生科普创意创新大赛校赛推荐情况的通知
关于组织申报2024年度安徽省社会科学创新发展研究课题的通知
管理工程学院秋季首场招聘宣讲会圆满成功
我校与酷哇科技有限公司共建项目式实习基地校企合作再上新台阶
我校与芜湖埃泰克汽车电子股份有限公司共建项目式实习基地 推进校企合作新篇章
关于公布2024年度安徽省高校科研项目立项的通知
关于公布2024年度安徽省高校科研项目立项的通知
第二届芜湖智能制造产业学院正式开班
计算机(大数据)学院暑期开展访企拓岗 深化校企合作
安徽信息工程学院管理工程学院圆满举行教师挂职聘任仪式
筑梦未来 共绘卓越蓝图 管理工程学院深度探访实习基地 开启校企合作新篇章
管理工程学院与上海高顿集团共建项目式实习基地
关于2024年度安徽省自然科学基金项目推荐情况的公示
关于2024年度安徽省自然科学基金项目推荐情况的公示
管理工程学院与芜湖悠派护理用品科技股份有限公司开展校企合作交流
关于组织申报2024年芜湖市科技特派员的通知
电气与电子工程学院与苏州汇川技术有限公司、苏州迅德斯自动化科技有限公司顺利开展“汇川生态链”人才培养项目
关于组织申报2024年度安徽省自然科学基金项目的通知
关于组织申报2024年度安徽省自然科学基金项目的通知
关于组织申报2024年安徽省科技创新攻坚计划项目的通知
关于组织申报2024年安徽省科技创新攻坚计划项目的通知
关于组织申报2024年度芜湖市技术研发中心的通知
合肥工业大学计算机与信息系副主任刘建副教授一行受邀来我校开展科研交流讲座
芜湖市发明协会高校分会工作会议在我校召开
安徽信息工程学院科技成果登记统计表(2018年-2024年6月)
艺术设计学院开展访企拓岗专项活动
关于印发《安徽信息工程学院学术不端行为处理办法(2024年修订版)》的通知
【校内文件】《安徽信息工程学院学术不端行为处理办法(2024年修订版)》
我校参加长三角G60科创走廊科技成果转化概念验证中心交流与科创分享会
河海大学单连春教授受邀来我校开展科研讲座
科大讯飞获国家科学技术进步奖一等奖
科大讯飞获国家科学技术进步奖一等奖
2023年度国家科学技术奖励名单
【双百大赛】我校举办第十五届安徽省“双百大赛”宣讲会
我校举办第十五届安徽省“双百大赛”宣讲会
章敏凤副校长一行赴芜湖市弋江区开展新能源汽车产业学院建设研讨
2024年软件著作权登记(1-5月)
【双百大赛】关于举办第十五届安徽省百所高校百万大学生科普创意创新大赛的通知
校政企融合发展 助力高质量就业 我校与湾沚区人社局举办实习就业人才合作培养交流会
主动上门为企服务 精准开展海外知识产权纠纷应对指导工作
副校长汪忠国带队开展管理工程学院“访企拓岗”活动
艺术设计学院开展访企拓岗就业专项行动
关于组织申报2024年度教育部哲学社会科学研究后期资助项目的通知
学校召开概念验证中心建设专题研讨会 探索科技成果转化新路径
关于组织申报2024年度教育部哲学社会科学研究后期资助项目的通知
【芜湖日报】全市唯一 安信工入选首批“概念验证中心”名单
我校入选首批长三角G60科创走廊科技成果转化概念验证中心
关于2024年度省教育厅高校科研项目评审结果的公示
关于2024年度省教育厅高校科研项目评审结果的公示
我校暨芜湖市第一张“数据知识产权登记证书”诞生
【转发】关于举办第十五届安徽省百所高校百万大学生科普创意创新大赛的通知
【会议通知】科会字〔2024〕1号:关于举办“基金类项目申请撰写要领”讲座的通知
我校TISC承办芜湖市“专利转化运用”专题讲座
关于组织申报2024年度安徽省教育科学研究项目的通知
管理工程学院到安徽得壹能源科技有限公司走访交流
关于组织申报2024年度安徽省教育科学研究项目的通知
艺术设计学院赴宁国科技局及企业深入交流学习
关于组织申报2024年度全国教育科学规划项目的通知
芜湖智能制造产业学院组织学生深入企业参观学习
关于组织申报2024年度全国教育科学规划项目的通知
关于组织申报中共安徽省委教育工委 安徽省教育厅2024年高校“三全育人”综合改革和思想政治能力提升计划项目的通知
关于组织申报中共安徽省委教育工委 安徽省教育厅2024年高校“三全育人”综合改革和思想政治能力提升计划项目的通知
海外知识产权纠纷应对指导安徽分中心检索预警部在芜揭牌
中国版权保护中心:关于调整软件版权登记证书事项的通告
海外知识产权纠纷应对指导安徽分中心检索预警部在我校揭牌
我校知识产权工作入选安徽省知识产权公共服务十大典型案例
我校应邀参加2024年宁波前湾新区校企合作交流大会
我校参加安徽省乡村建设高校联盟第一届理事会
通识教育与外国语学院开展访企拓岗促就业专项行动
我校技术与创新支持中心加盟国内首个TISC联盟
我校与昆山旅游度假区管理委员会校地人才合作协议签约仪式顺利举行
管理工程学院邀请企业来校开展专场宣讲招聘活动
管理工程学院与蓓慈电器有限公司开展校企合作交流
亚信科技、迈特望科技有限公司一行来计算机(大数据)学院走访交流
关于公布我校新认定及复审认定的芜湖市技术研发中心的通知
广东利元亨智能装备股份有限公司研究院院长杜义贤教授应邀来校开展学术交流活动
【学习分享】国家社科基金申报培训会
关于组织申报2024年度国家社会科学基金年度项目的通知
关于组织申报2024年度国家社会科学基金年度项目的通知
搭校企供需对接平台 共促高质量充分就业
融合产教绘蓝图 共塑精英育才源 芜湖智能制造产业学院与安徽成飞集成瑞鹄汽车模具有限公司产教融合开新局
计算机(大数据)学院周鸣争院长一行走访芜湖捷讯信息技术有限公司
电气与电子工程学院诚邀合肥工业大学教授团队召开科研工作推进会
管理工程学院与芜湖飞科电器有限公司、芜湖天锐捷精密电子设备有限公司开展合作交流
浙江湾区机器人技术有限公司与机械工程学院、电气与电子工程学院工程师联合培养计划研讨交流会圆满结束
访企拓岗促就业 共建基地强培养
【论文】2024年《国际期刊预警名单》
校企合作谱新篇 共谋发展促就业 管理工程学院赴亚务航空科技(芜湖)有限公司交流考察
【转发】2024年《国际期刊预警名单》
【转发】《安徽省高等学校年度科研计划编制与管理办法(试行)》的通知 皖教科〔2024〕2号
【转发】关于举办安徽省第六届大学生防震减灾科普作品大赛的通知
章敏凤副校长一行赴芜湖市汽车产业生态建设发展中心深入调研
访企拓岗促合作 共谋发展绘新篇 管理工程学院走访奇瑞商用车与芜湖泰和管业
访企拓岗搭桥梁 校企合作谋发展 计算机(大数据)学院和芜湖奇瑞控股集团有限公司开展合作交流会谈
关于安徽省教育厅科研项目及人才项目到期结题和延期结题验收工作的通知
关于组织申报2024年度教育部人文社会科学研究一般项目、中国特色社会主义理论体系研究专项、高校辅导员研究专项及高校思政课教师研究专项一般项目的通知 科字〔2024〕3号
关于组织申报2024年度教育部人文社会科学研究一般项目、中国特色社会主义理论体系研究专项、高校辅导员研究专项及高校思政课教师研究专项一般项目的通知
深化合作 共育未来 管理工程学院到安徽楚江投资集团有限公司交流洽谈
关于安徽省教育厅科研项目及人才项目到期结题和延期结题验收工作的通知
关于开展安徽信息工程学院校级科技创新平台和科研团队阶段性检查的通知
安徽省知识产权事业发展中心、芜湖市市场监督管理局(知识产权局)领导莅临我校调研指导
校企携手 共谋发展 计算机(大数据)学院深入开展“访企拓岗促就业”专项行动
访企业以拓岗位 促就业而谋新篇 管理工程学院与安徽佩吉智能科技共绘校企合作新图景
携手共进 共塑未来 电气与电子工程学院开展系列访企拓岗专项行动(三)
校企携手 铸梦未来 电气与电子工程学院开展“博众订单班”宣讲活动
访企拓岗强化就业 校企合作共绘新篇 管理工程学院携手安徽智联达共绘人才培养就业新篇章
安徽大学知识产权信息服务中心主任储节旺一行来我校TISC考察交流
访企拓岗促合作 校企携手育英才 电气与电子工程学院开展系列访企拓岗专项行动(二)
访企拓岗促就业 合作共赢谋新篇 电气与电子工程学院开展系列访企拓岗专项行动(一)
安徽信息工程学院科技创新平台一览表
安徽信息工程学院专利成果转化清单(2023.9-12)
2023年软件著作权登记(1-12月)
艺术设计学院开展访企拓岗促就业专项行动
两项国际金奖!安信工科技创新成果闪耀德国纽伦堡国际发明展
破浪前行!我校跻身安徽省发明专利百强榜前50强
校企合作促双赢 向深向实育人才 电气与电子工程学院和中信科移动公司交流洽谈现代产业学院建设
破浪前行!我校跻身安徽省发明专利百强榜前50强
校企携手共发展 机械工程学院与宣城立讯精密工业有限公司举行合作交流会谈
关于表彰2023年度科研成果的决定
我校获批芜湖市首个概念验证中心 打通科技成果转化“最初一公里”
安徽信息工程学院科技成果登记统计表(2018年-2023年12月)
安徽信息工程学院与马瑞利汽车零部件(芜湖)有限公司举行校企合作交流会暨签约仪式
【转发】转发安徽省科技厅 教育厅关于征集担任科技企业科技副总意向人员的通知
【转发】关于转发国家知识产权局规范申请专利行为的规定的通知
关于组织申报2023年度安徽省哲学社会科学规划项目的通知
【转发】关于第十二届芜湖大学生专利创新创业大赛奖励的决定 芜专赛委〔2023〕6 号
【专利创新创业大赛】关于第十二届芜湖大学生专利创新创业大赛奖励的决定 芜专赛委〔2023〕6 号
第十二届芜湖市大学生专利创新创业大赛
关于2023年度安徽信息工程学院青年科研基金项目、“三全育人”“管理改进”科研专项项目立项的通知
深挖校企契合点 交流合作谋发展 电气与电子工程学院赴珠海迈科智能调研学习
关于2023年度安徽信息工程学院青年科研基金项目、三全育人管理改进科研专项项目评审结果的公示
关于组织申报2023年芜湖市科技特派员的通知
关于公布2023年度芜湖市科技项目立项的通知
关于安徽信息工程学院第八届大学生专利创新大赛奖励的决定
校企合作促发展 产教融合赢未来 吴敏校长一行赴楚江集团考察交流
【专利创新创业大赛】专利创新 竞争未来 学校成功举办第八届大学生专利创新大赛决赛暨第75届德国纽伦堡国际发明展获奖作品颁奖仪式
专利创新 竞争未来 学校成功举办第八届大学生专利创新大赛决赛暨第75届德国纽伦堡国际发明展获奖作品颁奖仪式
关于开展2023年度科研成果统计工作的通知
深挖校企契合点 交流合作谋发展 电气与电子工程学院赴珠海迈科智能调研学习
校企合作促发展 产教融合赢未来 吴敏校长一行赴楚江集团考察交流
【双百大赛】我校作品荣获第十四届安徽省百所高校百万大学生科普创意创新大赛一等奖
我校作品荣获第十四届安徽省百所高校百万大学生科普创意创新大赛一等奖
关于举行安徽信息工程学院第八届大学生专利创新大赛决赛暨第75届德国纽伦堡国际发明展获奖作品颁奖的通知
【芜湖日报】芜湖发明”闪耀第75届德国纽伦堡国际发明展
访企拓岗促就业 合作共赢谱新篇 通识学院赴江苏常州开展重点企业访企拓岗活动
关于组织申报2023年度芜湖市技术研发中心的通知
学科交流谋发展 开拓眼界促创新 艺术设计学院赴深圳大学与深圳职业技术大学考察交流
计算机(大数据)学院副教授朱洪军喜获国家重点实验室开放课题基金项目立项资助
两项国际金奖!我校科技创新成果闪耀德国纽伦堡国际发明展
【芜湖日报】安信工两项发明斩获国际金奖
计算机(大数据)学院副教授朱洪军喜获国家重点实验室开放课题基金项目立项资助
访企拓岗促就业 互利共赢促发展 管理工程学院赴省外企事业单位考察交流
两项国际金奖!安信工科技创新成果闪耀德国纽伦堡国际发明展
马鞍山学院科研工作负责人一行来访我校交流科研管理工作
企业参观提认知 实习实践富经验 通识教育与外国语学院开展2021级学生认知实习—企业游学沙龙活动
安徽信息工程学院专利成果转化清单(2023.4-8)
安徽信息工程学院科技成果登记统计表(2018年-2023年10月)
安徽发布《知识产权专员工作指南》地方标准
优秀企业进校园 双向交流促发展 管理学院校企深度融合交流会
关于组织申报2023年度安徽信息工程学院科研团队的通知
关于组织申报2023年度安徽信息工程学院校级科技创新平台的通知
工业互联网产业学院深入企业颁发“产业教授”聘书 推动产学研深度融合
我校技术与创新支持中心(TISC)牵头编制的安徽省地方标准《知识产权专员工作指南》正式发布
关于组织申报2023年度安徽省科技创新战略与软科学研究专项项目的通知
校企合作启新篇 实践育人创未来 管理工程学院与芜湖东昊网络科技有限公司进行深度合作
湾沚区市场监督局(知识产权局)领导莅临TISC调研
校领导带队走访芜湖经开区企业进一步推动智能制造产业学院与企业的深度合作
校领导带队走访芜湖经开区企业进一步推动智能制造产业学院与企业的深度合作
关于第十四届安徽省百所高校百万大学生科普创意创新大赛校赛推荐情况的通知
艺术设计学院赴厦门铂爵旅拍文化集团有限公司、通时迪力网络科技有限公司开展访企拓岗交流活动
关于组织申报2023年度安徽省教育厅高校协同创新项目的通知
筑梦科研 共谋发展 2023年度通识教育与外国语学院校级青年科研基金项目申报交流会顺利开展
我校赴芜湖经济技术开发区及鸠江区开展访企拓岗走访交流活动
筑梦科研 共谋发展 2023年度通识教育与外国语学院校级青年科研基金项目申报交流会顺利开展
关于公布2023年度安徽省高校科研项目立项的通知
关于组织申报教育部2024年度高校思想政治工作质量提升综合改革与精品建设项目的通知
关于组织申报2023年度安徽信息工程学院“三全育人”“管理改进”科研专项项目的通知
关于组织申报2023年度安徽信息工程学院青年科研基金项目的通知
关于组织申报教育部产学合作协同育人项目(2023年5月)的通知
关于公布2023年度安徽省高校科研项目立项的通知
关于组织申报教育部2024年度高校思想政治工作质量提升综合改革与精品建设项目的通知
电气与电子工程学院与东南大学毫米波全国重点实验室等单位洽谈合作
关于组织申报2023年度安徽信息工程学院“三全育人”“管理改进”科研专项项目的通知
关于组织申报2023年度安徽信息工程学院青年科研基金项目的通知
我校举办第十四届安徽省百所高校百万大学生科普创意创新大赛宣讲会
中国发明协会、芜湖市发明协会专家一行莅临我校参观指导
校企签约合作 推动实习就业 管理工程学院走访江苏每养科技有限公司
另辟蹊径探索 校企合作共赢 通识教育与外国语学院走访深圳火星语盟科技股份有限公司长沙翻译基地
【转发】关于2023年度公开征集市科技咨询专家及更新已入库专家信息的通知
深化产教融合 助推产业发展 安徽信息工程学院芜湖智能制造产业学院正式揭牌
深化产教融合 助推产业发展 安徽信息工程学院芜湖智能制造产业学院正式揭牌
探索校企合作 共谋人才培养 管理工程学院到南陵县走访企业
管理工程学院走访融汇、泰科、榫卯三家企业
我校受邀参加第二届元宇宙背景下人工智能产教融合论坛暨全国现代产业学院建设研讨会
产教融合深度推进 校企合作共同发展 通识教育与外国语学院走访芜湖禾田汽车工业有限公司
登记注册“直通车” 现场免费“帮代办”—— 湾沚区市场监管局受邀为我校学子提供创业服务
关于组织申报教育部产学合作协同育人项目(2023年5月)的通知
学校举办《人工智能技术变革对知识产权制度的影响:趋势与对策》专题讲座
关于开展论文学术不端自查和挂名现象清理工作的通知
计算机(大数据)学院代表参加2023年东莞市校企合作洽谈会
【智汇中江】关于第三届“智汇中江”芜湖市大学生科技创新创业大赛奖励的决定
关于举办《人工智能技术变革对知识产权制度的影响:趋势与对策》讲座的通知
我校学子在第二届芜湖马鞍山高校大学生专利检索分析大赛喜获佳绩
我校与安徽工程大学达成联合培养硕士研究生工作意向
吴敏校长带队前往江北新区进行考察交流
学校举办《星火认知大模型掀起人工智能全新浪潮》专题讲座
校企携手合作 助推地方产业发展 — 我校与协鑫集成科技股份有限公司签订战略合作协议
【智汇中江】我校学子在第三届“智汇中江”芜湖市大学生科技创新创业大赛中喜获佳绩
安徽信息工程学院科技成果登记统计表(2018年-2023年3月)
校企携手合作 助推地方产业发展 — 我校与协鑫集成科技股份有限公司签订战略合作协议
关于举办《星火认知大模型掀起人工智能全新浪潮》讲座的通知
访企拓岗促就业 校企合作谋新篇 汪忠国副校长带队前往安徽楚江科技新材料股份有限公司进行交流洽谈
第三届“智汇中江”芜湖市大学生科技创新创业大赛
我校学子在第三届“智汇中江”芜湖市大学生科技创新创业大赛中喜获佳绩
关于组织参加第十二届芜湖大学生专利创新创业大赛暨举办第八届安徽信息工程学院大学生专利创新大赛的通知
关于组织申报2023年安徽省劳动教育研究课题的通知
我校组织学子参加2050志愿者恳谈会
产业教授进课堂 产教融合新篇章 亚务集团董事长走进《新媒体营销》课堂
百舸争流奋楫先 蓄势扬帆破浪行 机械工程学院举办科研工作推进会
2023年度通识教育与外国语学院教科研项目申报交流会顺利举行
深化产教融合 推进校企合作 管理工程学院走访芜湖东昊网络科技有限公司
校企合作谋共赢 共谱创新新华章 芜湖市富鑫钢铁有限公司来管理工程学院交流洽谈
【转发】《关于举办第十四届安徽省百所高校百万大学生科普创意创新大赛的通知》的通知
关于组织申报2023年度芜湖市重点研发与成果转化、应用基础研究、科小、“两强一增”、研发平台、创新环境(软科学)研究六类项目的通知
访企拓岗促就业 校企合作共发展 管理工程学院到厦门市集美区企业交流校企合作
电气与电子工程学院同大唐移动通信设备有限公司开展校企合作交流
【专利检索分析大赛】2023年第二届“芜湖马鞍山高校大学生专利检索分析大赛”决赛入围名单
强化知识产权保护意识,激发自主研发创新热情 我校开展 “专利代理师进校园——专利咨询面对面”活动
北航芜湖通航创新产业园有限公司一行来管理工程学院洽谈产学研合作事宜
【转发】《关于发布2023年安徽省重大科技攻关专项“揭榜挂帅”类项目榜单的通知》
关于组织申报2023年度全国教育科学规划课题的通知
机械工程学院赴芜湖禾田汽车工业有限公司调研
关于组织申报2023年度安徽省重点研究与开发计划项目的通知
关于组织申报2023年度省重大基础研究项目的通知
关于组织申报2023年度安徽省自然科学基金项目的通知
【智汇中江】关于组织参加第三届“智汇中江”芜湖市大学生科技创新创业大赛的通知
面向市场 多方位对接合作 “访企拓岗”促就业 机械工程学院走访玉柴联合动力股份有限公司
安徽信息工程学院技术与创新支持中心(TISC)为安徽省知识产权“放管服”释放更多创新动能
我校技术与创新支持中心(TISC)代表参加中科大知识产权发展论坛(第十五期)交流活动
关于组织申报中共安徽省委教育工委 安徽省教育厅2023年高校“三全育人”综合改革和思想政治能力提升计划项目的通知
关于组织参加第三届“智汇中江”芜湖市大学生科技创新创业大赛的通知
【转发】关于《安徽省级实验室体系重组行动实施方案(试行)》的通知
关于2023年度安徽省教育厅高校科研项目评审结果的公示
学校召开科研工作座谈会
关于2023年度安徽省教育厅高校科研项目评审结果的公示
集思广益,共研共进——艺术设计学院举办教育部人文社科项目申报经验交流会
校企合作再深入,携手共进育人才——电气与电子工程学院积极推进校企合作交流
校携企,开新局——艺术设计学院联合安徽省电子竞技协会开展直播行业调研会
访企拓岗促就业,互利共赢向未来——电气与电子工程学院参加宁波前湾新区校企合作交流大会
关于组织申报2023年度国家社科基金项目的通知
安徽信息工程学院专利成果转化清单(2023.3)
校企对接促融合,协同育人谋发展——电气与电子工程学院举行校企合作对接会
连续七年芜湖高校第一 专利成果高居全省头部
亚信科技、迈特望科技有限公司一行来计算机(大数据)学院参观交流
关于组织申报2023年度教育部人文社会科学研究专项任务项目(高校辅导员研究)的通知
关于组织申报2023年度教育部人文社会科学研究一般项目的通知
【专利检索分析大赛】第二届芜湖马鞍山高校大学生专利检索分析大赛开始报名
强化交流合作,携手共同发展—— 滁州市市场监督管理局(知识产权局)、滁州学院领导 莅临我校考察技术与创新支持中心(TISC)
西南科技大学技术与创新支持中心(TISC)主任张勇一行来我校TISC考察交流
关于批准2022年度安徽信息工程学院校级科技创新平台和科研团队立项建设的通知
央视新闻频道报道我校师生科研创新活动
安徽信息工程学院科技成果登记统计表(2018年-2022年12月)
安徽信息工程学院专利成果转化清单(2019.4-2023.1)
安徽信息工程学院技术与创新支持中心(TISC)为安徽省知识产权“放管服”释放更多创新动能
校企座谈促发展,合作共赢谱新篇——艺术设计学院前往芜湖市东昊网络科技有限公司走访交流
深化校政企合作,共育产业人才—章敏凤副校长一行到经开区产教研融合基地考察
深化校政企合作,共育产业人才——章敏凤副校长一行到经开区产教研融合基地考察
凝聚共识鼓人心 踔厉奋发向未来——机械工程学院举办科研工作座谈会
访企拓岗促就业 校企融合谋发展——管理工程学院到芜湖市富鑫钢铁有限公司考察交流
关于安徽省教育厅科研项目及人才项目到期结题和延期结题验收工作的通知
我校举办《芜湖市工业互联网人才培育行动方案》 政策解读会
“校政企”三方合力 共谱发展新蓝图
“校政企”三方合力 共谱发展新蓝图
关于组织申报2023年度安徽省高校科研计划项目的通知
关于组织申报2023年度安徽省高校科研计划项目的通知
关于2022年度安徽信息工程学院科研团队和科技创新平台评审结果的公示
我校召开校级科研团队及平台答辩评审会
专利创新三年三大步 ——“2022年安徽省发明专利百强排行榜”我校跃升至第53位
专利创新三年三大步 ——“2022年安徽省发明专利百强排行榜”我校跃升至第53位
【转发】国家科学技术奖励条例(国务院令第731号第三次修订)
我校9个项目获得教育部2021年产学合作协同育人项目立项
2022年软件著作权登记(7-12月)
关于组织2023年度国家自然科学基金项目申请的通知
踔厉奋发新征程,校企合作开新篇——电气与电子工程学院举行校企合作对接会
合作求发展,创新赢未来 ——电气与电子工程学院与西电芜湖研究院展开深度合作
关于表彰2022年度科研成果的决定
【转发通知】“学习贯彻党的二十大精神”专项课题招标公告 皖社科规划办〔2022〕18号
新华网 | 东吴智库:中国应用型本科高校2022年度综合竞争力报告之二——发明专利授权报告
【转发通知】关于第十一届芜湖大学生专利创新创业大赛奖励的决定
【专利创新创业大赛】我校学生在第十一届芜湖大学生专利创新创业大赛中荣获佳绩
我校在全国应用型本科高校综合竞争力不断提升
我校学生在第十一届芜湖大学生专利创新创新大赛中荣获佳绩
TISC承办2022年芜湖市知识产权专员能力提升培训暨首届芜湖市知识产权专员专利检索大赛
关于公布2022年度安徽省高校科研项目立项的通知
关于2022年度安徽信息工程学院“三全育人”“管理改进”科研专项项目立项的通知
关于安徽信息工程学院第七届大学生专利创新大赛奖励的决定
【专利创新创业大赛】“专利创新 竞争未来” ——我校成功举办安信工第七届大学生专利创新大赛
“专利创新 竞争未来” ——我校成功举办安信工第七届大学生专利创新大赛
政校行企多方协同,共促产业学院发展 ——羚羊平台和产业学院一行赴芜湖市经信局交流
关于2022年度安徽信息工程学院“三全育人”“管理改进”科研专项评审结果的公示
关于2022年度省教育厅高校科研项目评审结果的公示
我校喜获教育部人文社会科学研究规划基金、青年基金项目
关于举行安徽信息工程学院第七届大学生专利创新大赛决赛的通知
【转发通知】关于组织申报2022年度安徽省科技创新战略与软科学研究专项第二批项目的通知
关于开展2022年度科研成果统计工作的通知
安徽信息工程学院科技成果登记统计表(2018年-2022年10月)
关于印发《安徽信息工程学院校企合作管理办法(暂行)》的通知
【校内文件】《安徽信息工程学院校企合作管理办法(暂行)》
助力科研,听其“自然”——电气与电子工程学院开展自然科学基金申请专题讲座
【转发通知】关于下达2022年度芜湖市科技项目的通知
【转发通知】教育部办公厅:关于启动2023年度高校思想政治工作质量提升综合改革与精品建设项目申报工作的通知
【转发通知】关于开展2022年度安徽省重点实验室申报工作的通知
我校首个牵头起草的安徽省地方标准制获批立项
我校举行科研工作布置会
埃泰克汽车电子(芜湖)有限公司副总经理陈湧一行来我校考察回访
关于2022年度安徽信息工程学院青年科研基金项目立项的通知
2022年软件著作权登记(4-9月)
安徽信息工程学院科技成果登记统计表(2018年-2022年9月)
关于2022年度安徽信息工程学院青年科研基金项目评审结果的公示
关于2022年度安徽信息工程学院青年科研基金项目评审结果的公示
加快产业学院建设,推动产教融合 ——章敏凤副校长一行赴安徽瑞祥工业有限公司调研
我校喜获教育部人文社会科学研究规划基金、青年基金项目
加快产业学院建设,推动产教融合 ——章敏凤副校长一行赴安徽瑞祥工业有限公司调研
合肥工业大学微电子学院及湾沚区政府一行来我校考察交流
深化产教融合协同育人 推进产业学院精准落地 吴敏校长一行赴埃泰克汽车电子(芜湖)有限公司调研
深度推进产业学院建设 吴敏校长一行赴埃夫特智能装备股份有限公司调研
安徽信息工程学院科技成果登记统计表(2018年-2022年8月)
关于2022年度省教育厅高校科研项目评审结果的公示
芜湖市“中国视谷”建设专项工作领导小组办公室副主任胡兴宏等一行来我校考察交流
【双百大赛】全国科普宣传周活动之第十三届安徽省百所高校百万大学生科普创意创新大赛专家宣讲会
全国科普宣传周活动之第十三届安徽省百所高校百万大学生科普创意创新大赛专家宣讲会
机械工程学院顺利举办2022年度高校科研计划项目评审会
关于公布我校新认定及复审认定的芜湖市工程技术研究中心的通知
我校又新获5个芜湖市工程技术研究中心实现二级学院全覆盖
【转发通知】关于公布教育部产学合作协同育人项目指南通过企业名单(2022年7月)的通知
关于组织申报2022年度安徽信息工程学院 “三全育人”“管理改进”科研专项项目的通知
【校内文件】《安徽信息工程学院 “三全育人”“管理改进”科研专项管理办法》
关于安徽信息工程学院第二届学术委员会成员调整的通知
关于组织申报2022年度安徽省高校科研计划项目的通知
湾沚区《中华人民共和国专利法》现场执法检查组一行来我校检查指导
关于组织填报《企业横向课题承接意向征集表》的通知
关于组织申报2022年度教育部哲学社会科学研究重大课题攻关项目和高校思想政治理论课教师研究专项重大课题攻关项目的通知
关于组织参加第十一届芜湖大学生专利创新创业大赛暨举办第七届安徽信息工程学院大学生专利创新大赛的通知
芜湖日报:知识产权赋能芜湖高质量发展
【转发通知】《关于发布2022年芜湖市重大科技成果工程化项目“揭榜挂帅”榜单的通知》的通知
【转发通知】《关于发布2022年度芜湖市核心技术攻关项目“揭榜挂帅”榜单的通知》的通知
【转发通知】关于“习近平生态文明思想的安徽实践”论文征集启事的通知
【转发通知】关于组织申报2022年度教育部 “春晖计划”合作科研项目的通知
关于组织申报2022年度安徽信息工程学院科研团队的通知
关于组织申报2022年度安徽信息工程学院校级科技创新平台的通知
【转发通知】关于公布教育部产学合作协同育人项目指南通过企业名单(2022年5月)的通知
我校牵头的一项地方标准顺利通过行业专家技术审查
安徽信息工程学院科技成果登记统计表(2018年-2022年6月)
【转发通知】关于举办第十三届安徽省百所高校百万大学生科普创意创新大赛的通知
计算机(大数据)学院顺利开展“羚羊科产进校园”校园经理人培训活动
【转发通知】关于第二届"智汇中江"芜湖市大学生科技创新创业大赛奖励的决定
我校承担的两个安徽省重点研究与开发计划项目顺利通过验收
“智汇中江”芜湖市大学生科技创新创业大赛
【智汇中江】我校在第二届“智汇中江”芜湖市大学生科技创新创业大赛喜获佳绩
我校在第二届“智汇中江”芜湖市大学生科技创新创业大赛喜获佳绩
首届芜湖马鞍山高校大学生专利检索分析大赛
【专利检索分析大赛】关于首届芜湖马鞍山高校大学生专利检索分析大赛奖励的决定
【转发通知】关于首届芜湖马鞍山高校大学生专利检索分析大赛奖励的决定
【转发通知】关于组织参加第二届“智汇中江”芜湖市大学生科技创新创业大赛决赛通知
管理工程学院与芜湖泰和管业股份有限公司校企合作签约仪式成功举行
我校成功举办2022年首届芜湖马鞍山高校大学生专利检索分析大赛
【专利检索分析大赛】我校成功举办2022年首届芜湖马鞍山高校大学生专利检索分析大赛
【专利检索分析大赛】2022年首届芜湖马鞍山高校大学生专利检索分析大赛决赛名单公布
关于组织申报2022年度安徽信息工程学院青年科研基金项目的通知
我校开展“标准化与科技创新”专题培训
走进科技,你我同行——艺术设计学院举办专题讲座
科技引领 “纵”“横”捭阖——电气与电子工程学院首届“科研活动月”拉开帷幕
关于组织参加第二届“智汇中江”芜湖市大学生科技创新创业大赛的通知
关于组织申报2022年度安徽省哲学社会科学规划项目的通知
深入推进校企合作——管理工程学院开展企业走访调研活动
关于组织申报2022年度安徽省科技创新战略与软科学研究专项项目的通知
大江晚报:安徽信息工程学院这个案例全国首批 全省唯一
副校长王彬深入计算机(大数据)学院开展软件工程学科建设指导工作
【校内文件】《安徽信息工程学院科研团队建设方案》
【校内文件】《安徽信息工程学院青年科研基金项目管理办法》
【校内文件】《安徽信息工程学院科技创新平台建设与管理办法》
我校组织参加省教育厅召开的哲学社会科学重点实验室建设专题辅导线上会
【专利检索分析大赛】2022年首届芜湖马鞍山高校大学生专利检索分析大赛安信工集训队名单公布
2022年软件著作权登记(1-3月)
计算机(大数据)学院组织召开横向科研项目及教科研奖励办法宣贯会
【专利检索分析大赛】关于组织参加2022年首届芜湖马鞍山高校大学生专利检索分析大赛的通知
2021年软件著作权登记(7-12月)
2021年度安徽信息工程学院专利统计分析
项目管理提质量 科研办法促发展——艺术设计学院召开横向项目及教科研奖励办法宣贯交流会
管理工程学院组织召开横向科研项目及教科研奖励办法宣贯会
我校TISC知识产权信息服务案例获评2022年首批全国知识产权信息服务优秀案例
关于组织申报2022年教育部产学合作协同育人项目(2022年3月)的通知
【专利检索分析大赛】我校参加2022年incoPat专利检索大赛“未来IP专家”高校精英赛决赛晋级名单公布
关于组织申报2022年度高等学校科学研究优秀成果奖(科学技术)的通知
关于组织参加2022年首届芜湖马鞍山高校大学生专利检索分析大赛的通知
机械工程学院召开横向项目管理办法和教科研奖励办法 ( 修订版 ) 宣贯会
2022年安徽信息工程学院知识产权宣传周系列活动方案
安徽信息工程学院科技成果登记统计表(2018年-2022年4月)
关于组织高校科研人员全面入驻工业互联网平台的通知
通识学院顺利召开横向项目管理办法和教科研奖励办法修订版宣贯交流会
“一体多翼”构建产学研合作新机制 ——电气与电子工程学院走访重点企业,推进产学研深入发展
【校内文件】《安徽信息工程学院教科研奖励办法》(2022年修订版)
【校内文件】《安徽信息工程学院横向科研项目及经费管理办法》(2022年修订版)
关于组织申报2022年度省领导圈定课题的通知
关于组织申报2022年芜湖市重点研发、科技成果转化、应用基础研究、创新环境(软科学)研究四类项目的通知
关于组织申报2022年度芜湖市地方标准制(修)订计划项目的通知
走访百年老店耿福兴 积极探求校企合作新路径
弘扬工匠精神,探寻深度合作——机械工程学院赴多家企业开展调研交流活动
创新校企融合发展新模式,打造校企融合育人新样板 ——我校入选2021年产教融合校企合作典型案例和2021-2022年度“校企合作·双百计划”典型案例
关于组织申报2022年度安徽省地方标准制(修)订计划项目的通知
关于组织申报2019-2020年度安徽省社会科学奖(社科类)的通知
【专利检索分析大赛】2022incoPat新科技检索大赛“未来IP专家”高校精英赛报名通道正式启动
“校政企”三方合力 共谱发展新蓝图
关于组织申报全市科技特派员及安徽省科技 特派员(团)备选入库的通知
我校召开申报芜湖市工程技术研究中心工作推进会
深化校企合作、推进协同育人—电气学院教师赴企业调研交流
关于组织申报芜湖市工程技术研究中心的通知
关于组织参加第八届全国青年科普创新实验暨作品大赛(安徽赛区)的通知
聚焦行业应用,深化校企合作——电气与电子工程学院赴伯泰克公司开展校企交流
【转发通知】安徽省教育厅:关于做好2022年度高校与合肥综合性国家科学中心协同创新项目申报的通知
关于组织参加2021年度安徽省优秀科普微视频的通知
关于组织申报2022年安徽省“三全育人”试点省建设暨高校思想政治能力提升计划项目的通知
校企合作,聚力共建—计算机(大数据)学院与南京释加软件科技有限公司举行校企合作座谈会
关于组织申报安徽省教育科学研究项目2022年度课题的通知
关于组织申报2022年度国家社科基金项目的通知
关于组织申报2022年度国家知识产权局暨省知识产权局课题研究项目的通知
电气与电子工程学院召开科研管理工作研讨会
【转发通知】《安徽省教育厅关于申报全国教育科学规划2022年度课题有关工作的通知》
【转发通知】安徽省教育厅关于申报全国教育科学规划2022年度课题有关工作的通知
围绕知识产权“十四五”规划目标,我校发明专利百强榜前进31位
围绕知识产权“十四五”规划目标,我校发明专利百强榜前进31位
【转发通知】《教育部社科司关于2022年度高校思想政治理论课教师研究专项一般项目申报工作的通知》的通知
【转发通知】《教育部社科司关于2022年度教育部人文社会科学研究项目(一般和专项任务)申报工作的通知》的通知
【转发通知】2021年安徽省发明专利百强排行榜公布
关于组织2022年度国家自然科学基金项目申请的通知
关于表彰2021年度科研成果的决定
【转发通知】关于2022年度国家自然科学基金项目申请与结题等有关事项的通告
关于组织申报第九届安徽省专利奖的通知
关于安徽信息工程学院2021年度高层次人才科研启动项目立项的通知
关于转发省教育厅2021年度高校科研项目立项的通知
安徽信息工程学院科技成果登记统计表(2018年-2021年12月)
【专利创新创业大赛】谱创新发展恢弘曲 筑知识产权强国梦 学校承办第十届芜湖大学生专利创新创业大赛决赛取得圆满成功
【转发】芜湖市产业创新中心成功举办中级技术经纪人培训班
【转发通知】关于第十届芜湖大学生专利创新创业大赛奖励的决定
安徽省市场监督管理局副局长、知识产权局局长程胤等一行来学校考察指导
连续六年芜湖高校第一 专利成果高居全省头部
谱创新发展恢弘曲 筑知识产权强国梦 学校承办第十届芜湖大学生专利创新创业大赛决赛取得圆满成功
关于开展2021年度科研成果统计工作的通知
芜湖市市场监督管理局(知识产权局)领导考察技术与创新支持中心(TISC)
教育部印发贯彻落实《三部委关于提升高等学校专利质量,促进转化运用的若干意见》典型经验的通知
【转发通知】关于举行第十届芜湖大学生专利创新创业大赛决赛暨颁奖大会的通知
关于安徽信息工程学院第六届大学生专利创新大赛奖励的决定
激发创意活力 增强创新动能 我校成功举办第六届大学生专利创新大赛
我校当选为芜湖市知识产权保护协会理事单位
我校参加全省知识产权公共服务体系建设 暨知识产权专员工作会议
校企合作 聚力共赢——艺术设计学院与芜湖东昊网络科技有限公司举行校企合作座谈会
关于组织申报2022年度省科技重大专项项目的通知
关于组织申报2022年安徽省重点研究与开发计划项目的通知
关于举行安徽信息工程学院第六届大学生专利创新大赛决赛的通知
我校牵头的一项地方标准获批立项
第十届芜湖市大学生专利创新创业大赛 复赛评审工作顺利结束
【专利创新创业大赛】第十届芜湖市大学生专利创新创业大赛 复赛评审工作顺利结束
【转发通知】关于发布2021年市重大科技成果工程化揭榜挂帅项目榜单的通知
祝贺我校首个国家级创新平台 技术与创新支持中心(TISC)正式获批运行
我校技术与创新支持中心(TISC) 承办芜湖市知识产权工作专题培训
【转发通知】2020年芜湖市工程技术研究中心创新能力评价工作开展
【转发通知】关于开展2021年市科技特派员选派推荐工作的通知
关于组织申报2022年度安徽省自然科学基金项目的通知
关于申请2021年度高层次人才科研项目 、预研资助经费的通知
关于组织申报2021年度安徽省高校科学研究项目的通知
2021年软件著作权登记(5-6月)
2021年软件著作权登记(3月下)
2021年软件著作权登记(3月上)
2021年软件著作权登记(2月)
2021年软件著作权(1月)
2020年软件著作权登记
2019年软件著作权(下半年)
2019年软件著作权(上半年)
2018年软件著作权登记
【转发通知】第五届全国机器人专利创新创业大赛公告
成果转移转化存在四大堵点,打造四大科创平台,助力科技成果转移转化
转发《关于发布2021年度芜湖市核心技术攻关项目“揭榜挂帅”榜单的通知》的通知
安徽信息工程学院科技成果登记统计表(2018年-2021年8月)
关于组织高校科研人员认领企业技术需求的通知
关于组织申报2021年度安徽省科技创新战略与软科学研究专项项目的通知
科技处组织“教育部产学合作协同育人项目培训会”
我校被认定为首批安徽省知识产权信息公共服务网点单位
关于组织申报2021年教育部产学合作协同育人项目(2021年7月)的通知
关于组织申报国家教育考试科研规划2021年度课题的通知
关于组织申报2021年度安徽省社会科学创新发展研究课题的通知
【转发通知】“学习贯彻习近平总书记‘七一’重要讲话精神”专项课题招标公告
2020年度安徽信息工程学院专利统计分析
合格评估五说五讲活动之——科技处说部门
关于转发《关于举办第十二届安徽省百所高校 百万大学生科普创意创新大赛的通知》的通知
我校在首届“智汇中江”芜湖市科技创新创业大赛喜获佳绩
【智汇中江】我校在首届“智汇中江”芜湖市科技创新创业大赛喜获佳绩
首届“智汇中江”芜湖市大学生科技创新创业大赛校级选拔赛圆满落幕
安徽信息工程学院技术与创新支持中心(TISC)举办“专利检索运用能力”培训会
严查国家高新技术企业!确保非正常专利不被利用骗取各类优惠政策!
【校内文件】《安徽信息工程学院教科研奖励办法(2020年修订版)》
我校与安徽誉特双节能技术有限公司举行产学研合作签约仪式
关于安徽省版权局及安徽省教育厅关于开展第二届安徽省大学生版权征文活动的通知
我校首次申报的省领导圈定课题获得立项
我校学生作品荣获2020年安徽省优秀科普微视频
关于我校组织参加首届“智汇中江”芜湖市大学生科技创新创业大赛参赛项目汇总
关于组织申报2021年芜湖市科技计划应用基础及创新环境研究项目的通知
关于组织参加第十届芜湖大学生专利创新创业大赛暨举办第六届安徽信息工程学院大学生专利创新大赛的通知
专利转让的途径和注意事项
关于组织申报2021年度安徽省哲学社会科学规划项目的通知
我校参加第七届全国青年科普创新实验暨作品大赛安徽赛区获佳绩
【转发通知】关于转发全国社科工作办《2021年国家社科基金冷门绝学研究专项申报公告》的通知
【转发】关于转发全国社科工作办《2021年国家社科基金冷门绝学研究专项申报公告》的通知
我校组织第十届芜湖大学生专利创新创业大赛专利比赛管理系统培训会
【转发通知】关于增补省社科规划项目评审专家与补充已有专家信息的通知
【转发通知】关于贯彻国家自主创新示范区政策开展市重大科技项目申报工作的通知
【宣传海报】组织参加首届“智汇中江”芜湖市大学生科技创新创业大赛
关于组织参加首届“智汇中江”芜湖市大学生科技创新创业大赛的通知
关于组织申报2021年度省领导圈定课题的通知
我校参与完成的一项科技成果荣获安徽省科技进步一等奖
2020年全国高等院校英语教学优秀学术论文二等奖
2020年全国高等院校英语教学优秀学术论文一等奖
技术与创新支持安信工中心(TISC)联合北航芜湖通航创新园 2021年知识产权进企业活动圆满落幕
2021年知识产权周系列活动之知识产权进高校
安徽信息工程学院科技成果登记统计表(2018年-2021年4月)
关于组织申报2021年芜湖市科技计划重点研发和科技成果转化项目的通知
【转发通知】2020年度安徽省科学技术奖获奖项目(人员)名单公布
“技术与创新支持中心(TISC)” 举办中小企业创新过程中专利运用保护能力提升培训
关于开展安徽信息工程学院2021年知识产权宣传周系列活动的通知
第七届安徽省专利优秀奖
我校3个项目获得教育部2020年产学合作协同育人项目立项
我校积极协助省科技厅做好2021年度“双随机、一公开”项目检查工作
成果转化热浪来袭,唤醒"沉睡专利"的魔咒是什么?
科技项目“揭榜挂帅”是什么意思?
TISC中心举办“初识专利”专场培训
关于举办2021年中小企业创新过程中的专利运用保护 能力提升培训班的通知
关于规范申请专利行为的通知
关于组织申报2021年度高校思想政治理论课教师研究专项的通知
关于组织申报2021年度国家社会科学基金项目的通知
我校1项发明专利首获安徽省专利奖
关于组织申报2021年教育部人文社科研究高校辅导员专项的通知
关于组织申报2021年教育部人文社科研究一般项目的通知
关于组织申报2021年安徽省科技重大专项项目的通知
我校首个安徽省社科规划项目成果免于鉴定顺利通过结题验收
关于组织2021年度国家自然科学基金项目申请的通知
关于表彰2020年度科研成果的决定
十三五积累显成效,发明专利进百强
安徽信息工程学院科技成果登记统计表(2018年-2020年12月)
连续五年芜湖高校第一 专利成果高居全省头部
【专利创新创业大赛】关于第九届芜湖大学生专利创新创业大赛奖励的决定
【专利创新创业大赛】专利创新实力派 五项第一展风采 ——信工学子在第九届芜湖大学生专利创新创业大赛中再创佳绩
由我校自主研制的“6L-1130”型滤清器干式测漏设备顺利通过企业验收
送服务 纾困难 增实效 促发展 ——记我校三位专家参加安徽省“四送一服”双千工程
广泛开展校企合作 服务地方经济发展 ——我校校领导走访芜湖县科技企业
校领导再赴奇瑞 校企合作谋新篇
推校企合作上台阶 促产教融合上水平 ——校领导带队走访格力电器
格力牵手安信工 开启合作新征程 我校与格力电器(芜湖)有限公司举行校企合作签约仪式
我校2个安徽省社会科学创新发展研究课题顺利结项
【转发通知】关于开展第八届安徽省专利奖评选工作的通知
安徽省教育厅关于2020年度高校科学研究项目立项的通知
关于组织申报中国高校产学研创新基金2020年第二批课题的通知
【专利创新创业大赛】关于安徽信息工程学院第五届大学生专利创新大赛奖励的通知
关于安徽信息工程学院第五届大学生专利创新大赛奖励的通知
专利创新实力派 五项第一展风采 ——信工学子在第九届芜湖大学生专利创新创业大赛中再创佳绩
关于组织申报2021年度安徽省重点研究与开发计划项目的通知
【专利创新创业大赛】扬创新风帆 谱专利新篇 我校成功举办第五届大学生专利创新大赛
WIPO发布《世界知识产权指标》报告:2019年商标和工业品外观设计申请活动增加;专利申请呈现罕见的下降
我校技术与创新支持中心(TISC) 启动“高质量专利培养计划”专项培训
我校参与的国家“科技创新2030重大项目-智能语音开放创新平台”正式获批立项
关于开展2020年度科研成果统计工作的通知
关于举行安徽信息工程学院第五届大学生专利创新大赛决赛的通知
科技处组织2018年芜湖市科技计划重点研发项目验收评审会
科技处组织2018年芜湖市科技计划重点研发项目验收评审会
我校受邀参加2020年芜湖市大院大所合作暨科技成果对接会
我校受邀参加安徽省第九届装备制造产品(芜湖)产需对接会
【转发通知】第四届全国机器人专利创新创业大赛复赛名单公布
关于组织申报2021年度安徽省自然科学基金项目(第一批次)的通知
关于组织省教育厅高校科研项目、人才项目结题验收和开展中期检查的通知
安徽信息工程学院科技成果登记统计表(2018年-2020年10月)
中国知识产权报报道我校“营造氛围 助推创新创业”
我校首个安徽省科技重大专项项目通过验收
我校首个安徽省科技重大专项项目通过验收
【会议通知】关于参加2020年度安徽省教育厅高校科研项目评审会的通知
我校首个安徽省科技重大专项项目通过验收
“科普在身边”参观展示活动
我校顺利举办2020年湾沚区“全国科普日”主场活动启动仪式
人民网报道我校“产学研合作推动科研成果转化”
人民网报道我校“产学研合作推动科研成果转化”
人民网报道我校“产学研合作推动科研成果转化”
中国知识产权报报道我校知识产权创新创业工作
经济日报报道我校“打造产学研高地 促进知识产权转化运营”
【转发通知】安徽省教育厅关于2020年度高校科学研究项目申报工作的通知
经济日报报道我校“打造产学研高地 促进知识产权转化运营”
我校赴合肥汇众知识产权管理有限公司学习TISC筹建工作
【转发通知】国家知识产权局办公室关于启动第四批技术与创新支持中心(TISC)筹建工作的通知
又一新突破,安徽信息工程学院首获安徽省专利奖
关于组织申报2020年安徽省科技重大专项项目的通知
关于组织申报中国高校产学研创新基金2020年第一批课题的通知
转发省社科规划办关于增补省社科规划项目评审专家与补充已有专家信息通知的通知
关于组织申报2020年芜湖市工程技术研究中心的通知
关于组织申报2020年度高校思想政治理论课教师研究专项的通知
【转发通知】关于开展在孵企业购置研发仪器设备补助申报工作的通知
我校前往南陵县科技局参加 “四送一服”科技创新要素专项对接会暨科技成果对接会
我校3个项目获2020年芜湖市科技计划立项支持
【转发通知】关于做好2020年度安徽省哲学社会科学规划项目申报工作的通知
2020年我校省自然科学基金项目取得零的突破
2020年我校省自然科学基金项目取得零的突破
校政合作 推动共赢 我校与绩溪县人民政府签署战略合作协议
2017年软件著作权登记
【转发通知】关于第九届皖江地区历史文化研讨会的征文通知
我校赴安徽农业大学考察学习高校知识产权贯标工作
关于组织申报安徽省教育科学研究项目2020年度课题的通知
关于组织参加第九届芜湖大学生专利创新创业大赛暨举办安徽信息工程学院第五届大学生专利创新创业大赛的通知
我校赴安徽农业大学考察学习高校知识产权贯标工作
【转发通知】“红色文化研讨会”征文通知
关于组织申报2020年度文化艺术和旅游研究项目信息化发展专项的通知
【转发】关于发布安徽省企业技术难题和技术需求的通知
【转发通知】安徽省市场监管局 安徽省教育厅关于组织开展国家知识产权试点示范高校建设工作的通知
【转发通知】国家知识产权局办公室关于启动第四批技术与创新支持中心(TISC)候选机构推荐工作的通知
【转发通知】安徽省发展改革委关于开展2020年省工程研究中心和工程实验室申报及验收评估工作的通知
“安信工科技云讲堂”开讲
战疫情 高校智慧校园信息化助力安信工专利申请逆势增长
关于转发《安徽省科学技术厅关于征集高校、科研院所可研究与开发科学技术的通知》的通知
关于组织申报2020年芜湖市科技计划项目的通知
“科普中国”平台助推校园科普活动
【专利创新创业大赛】连续四年芜湖高校第一 专利成果高居全省头部
【专利创新创业大赛】创意迭出 精彩纷呈 我校成功举办第四届大学生专利创新大赛
【专利创新创业大赛】我校学子在第七届芜湖大学生专利创新创业大赛中连创佳绩
【专利创新创业大赛】凝聚力量 放飞梦想 我校第三届大学生专利创新大赛隆重举行
【专利创新创业大赛】第七届芜湖大学生专利创新创业大赛开赛
大学生创新能力培养的重要载体——专利
【专利创新创业大赛】我院芜湖大学生专利创新创业大赛再创佳绩、计算机系匡磊成功冲击特等奖
【专利创新创业大赛】第二届大学生专利创新创业大赛结硕果
【贺信】吴敏院长对我院在第五届芜湖大学生专利创新创业大赛取得的成绩表示祝贺
【专利创新创业大赛】我院学子在第五届芜湖大学生专利创新创业大赛中荣获佳绩
【媒体关注 ● 芜湖日报】大学生专利创新创业大赛落幕
【媒体关注 ● 大江晚报】第五届芜湖大学生专利创新大赛收官
【专利创新创业大赛】第五届芜湖大学生专利创新创业大赛圆满收官
【专利创新创业大赛】伴随式学习 个性化辅导
【专利创新创业大赛】微信投票火爆 第五届芜湖大学生专利创新创业大赛揭晓进入倒计时
【专利创新创业大赛】群策群力 紧密联动 我院积极筹备第五届芜湖大学生专利创新创业大赛决赛工作
【专利创新创业大赛】第五届芜湖大学生专利创新创业大赛复赛在我院文津校区顺利开赛
【专利创新创业大赛】我院举办首届大学生专利创新创业大赛
【专利创新创业大赛】第五届芜湖大学生专利创新创业大赛组委会第三次会议在我院召开
【专利创新创业大赛】提高效率 学业创新两不误:我院头脑风暴比赛优秀作品采访
【专利创新创业大赛】关注细节: “智佳优创”获“创意风暴”特等奖缘由解析
【专利创新创业大赛】专利大赛为培养人才注入新能量:基础教学部立德更树人
【专利创新创业大赛】让“智慧之火”照亮创新之路:计算机与软件工程系“四招”并进促大赛不断推进
【专利创新创业大赛】开篇寄语
【专利创新创业大赛】创意迭出 放飞梦想:我院专利大赛“创意”风暴震撼开启
【专利创新创业大赛】创新激荡 智慧迸发:管理工程系专利大赛不断向纵深推进
【专利创新创业大赛】重“量”求“质”:信息工程系全方位解读创新真谛
【专利创新创业大赛】创意赢发明 创新谋未来:机械工程系大赛组曲(通讯)
我院专利申请授权工作初显成效
【专利创新创业大赛】行动快 措施力 效果好:我院专利大赛的组织工作获市组委会好评
【专利创新创业大赛】我院召开“大学生专利创新创业大赛”工作推进会
连续四年芜湖高校第一 专利成果高居全省头部
【专利创新创业大赛】第五届芜湖大学生专利创新创业大赛工作推进会在我院召开
【专利创新创业大赛】我院学子在第四届芜湖大学生专利创新大赛中获历史最好成绩
关于组织2020年度安徽省高校科学研究项目预申报工作的通知
关于组织2020年度国家自然科学基金项目申请的通知
我校发明专利授权数首次进入全省高校十强
我校合作承办芜湖市技术经纪人培训会
我校合作承办芜湖市技术经纪人培训会
服务地方经济发展,推动产学研融合发展——我校参加2019芜湖县产学研合作暨科技成果发布会
【专利创新创业大赛】电气与电子工程学院举行第八届芜湖大学生专利创新大赛选拔赛
【专利创新创业大赛】我校启动第八届芜湖大学生专利创新大赛和安徽信息工程学院第四届大学生专利创新大赛的组织工作
我校师生在2018年第三届全国机器人专利创新创业大赛中获佳绩
我校受邀参加庆祝改革开放四十周年安徽省科技创新成果展
我校承担的16项省教育厅高校科学研究重点项目全部通过结题验收
科普协会招新活动圆满结束
电气与电子工程学院举行第八届芜湖大学生专利创新大赛选拔赛
我校启动第八届芜湖大学生专利创新大赛和安徽信息工程学院第四届大学生专利创新大赛的组织工作
我校承担的16项省教育厅高校科学研究重点项目全部通过结题验收
【校内文件】《安徽信息工程学院委托师生开发智慧校园及信息化项目专项管理暂行办法》
我校一项芜湖市重点研发计划项目通过验收
我校两项芜湖市创新环境软科学项目验收通过
我校2019年省高校科学研究项目立项数又有新突破
我校顺利完成2019年度省教育厅高校科学研究项目评审工作
我校两项芜湖市软科学项目顺利通过验收并获优秀等级
新年新突破——我校在2019年安徽省重点研究与开发计划项目面上攻关专项中又获新突破
关于举办安徽信息工程学院第四届大学生专利创新创业大赛的通知
关于组织申报2020年度教育部人文社会科学研究一般项目的通知
2019年校政企科技合作对接交流系列活动圆满落幕
2019年校政企科技合作对接交流系列活动圆满落幕
2019年安信工校政企科技合作对接交流系列活动持续开展
我校一项芜湖市重点研发计划项目通过验收
我校两项芜湖市创新环境软科学项目验收通过
关于组织申报2020年度安徽省自然科学基金项目的通知
安徽省教育厅关于下达2019年度高校优秀拔尖人才培养资助项目的通知
关于转发安徽省教育厅2019年度高校科学研究项目立项的通知
2019年校政企科技合作对接交流系列活动拉开序幕
我校2019年省高校科学研究项目立项数又有新突破
关于组织申报2019年安徽省社会科学创新发展研究课题的通知
关于组织申报2019年度安徽省哲学社会科学规划项目的通知
我校顺利完成2019年度省教育厅高校科学研究项目评审工作
关于组织申报2019年市科技计划项目的通知
我校两项芜湖市软科学项目顺利通过验收并获优秀等级
新年新突破——我校在2019年安徽省重点研究与开发计划项目面上攻关专项中又获新佳绩
关于组织申报2019年度安徽省高校科学研究项目的通知
关于组织国家自然科学基金区域创新发展联合基金2019年度项目申报的通知
关于组织第八届高等学校科学研究优秀成果奖(人文社会科学)申报的通知
关于组织2019年度国家社会科学基金项目申报的通知
关于组织2019年度国家自然科学基金项目申报的通知
科技处参加安徽省教育厅产教融合合作委员会第一次工作会议
安徽省教育厅关于2017年度高校人文社会科学研究项目立项的通知(皖教秘科【2017】11号)
安徽省教育厅关于2017年度高校自然科学研究项目立项的通知(皖教秘科【2017】12号)
关于下达芜湖市2016年度科技计划项目的通知(芜科计【2016】23号)
安徽省教育厅关于2016年度安徽高校自然科学研究项目立项的通知(皖教秘科【2016】11号 )
安徽省教育厅关于2016年度安徽高校人文社会科学研究项目立项的通知(皖教秘科【2016】10号 )
关于下达芜湖市2015年度科技计划项目的通知(芜科计【2015】18号)
安徽省教育厅关于下达2015年度高校自然科学研究项目及经费的通知(皖教秘科【2015】33号)
安徽省教育厅关于2015年度高校人文社科研究项目立项的通知(皖教秘科【2015】30号)
【校内文件】安徽信息工程学院科技成果转化管理暂行办法
【校内文件】安徽信息工程学院专利管理暂行办法
联系我们
科技处职责
关于转发安徽省教育厅2018年度高校科学研究项目立项的通知
2018年安徽省社会科学创新发展研究课题我校又获新的突破
【专利创新创业大赛】第七届芜湖大学生专利创新创新大赛开赛
我校三个科研项目通过评审获得芜湖市2018年度科技计划项目立项
英国克兰菲尔德大学何红梅教授应邀来我校举办专题讲座
我校在安徽省2018年度重点研究与开发计划项目中又实现新的突破
科技处带队参加人工智能助力芜湖智造专家报告会
【名师讲席】关于“人工智能和机器人——过去,现在和未来”的讲座
关于组织申报2018年度安徽省哲学社会科学规划项目的通知
校领导带队深入企业考察交流 促进产学研合作深度融合
关于开展2013~2016年度安徽省社会科学奖(社科类)评奖工作的通知
关于转发安徽省教育厅2018年度高校科学研究项目立项的通知
关于组织申报2018年市科技计划项目的通知
我院获批组建2个市级工程技术研究中心
我校获批芜湖市首个概念验证中心 打通科技成果转化“最初一公里”
安徽信息工程学院2022年度学术论文发表一览表
关于2022年度安徽信息工程学院科研团队和科技创新平台评审结果的公示
我校又新获5个芜湖市工程技术研究中心实现二级学院全覆盖
我校TISC知识产权信息服务案例获评2022年首批全国知识产权信息服务优秀案例
我校召开申报芜湖市工程技术研究中心工作推进会
安徽信息工程学院2016-2021年论文成果
我校现代制造业软件科技企业孵化器被认定为省级科技企业孵化器
我校牵头的一项地方标准获批立项
祝贺我校首个国家级创新平台 技术与创新支持中心(TISC)正式获批运行
我校被认定为首批安徽省知识产权信息公共服务网点单位
我校新增2个芜湖市工程技术研究中心
十三五积累显成效,发明专利进百强
又一新突破,安徽信息工程学院首获安徽省专利奖
领略创新魅力 感受专利乐趣 “社团干部培训之创业与专利” 专题讲座
专利管理系统使用说明
战疫情高校智慧校园信息化助力专利申请逆势增长
我校现代制造业软件科技企业孵化器被认列入2019年度省级科技企业孵化器培育名单
2016-2020年论文成果
我校发明专利授权数首次进入全省高校十强
我校首个安徽省教育厅工程技术研究中心获批立项建设
我校2个工程技术研究中心被列入2017年市级工程技术研究中心组建备案计划
我校1个工程技术研究中心被列入2017年市级工程技术研究中心组建备案计划
我校创业与就业竞争力促进中心被认定为2016年度第二批市级科技企业孵化器
创新教育结硕果:我院发明专利授权实现零的突破
【转发】2025经济专业技术资格考试知识产权专业知识和实务(初级) 考试大纲
【转发】《专利池建设运行工作指引》解读
【转发】国家知识产权局 科技部 工业和信息化部 国务院国资委 市场监管总局 中国科学院 《专利池建设运行工作指引》
【转发】国际专利分类使用指南(2025版)
【案例分享】中华全国专利代理师协会全国典型发明专利 撰写案例撰写经验分享系列三十
【案例分享】中华全国专利代理师协会全国典型发明专利 撰写案例撰写经验分享系列二十九
【案例分享】中华全国专利代理师协会全国典型发明专利 撰写案例撰写经验分享系列二十八
【案例分享】中华全国专利代理师协会全国典型发明专利 撰写案例撰写经验分享系列二十七
【案例分享】中华全国专利代理师协会全国典型发明专利 撰写案例撰写经验分享系列二十六
【案例分享】中华全国专利代理师协会全国典型发明专利 撰写案例撰写经验分享系列二十五
【案例分享】中华全国专利代理师协会全国典型发明专利撰写案例撰写经验分享系列二十四
中华全国专利代理师协会全国典型发明专利撰写案例撰写经验分享系列二十三
【案例分享】中华全国专利代理师协会全国典型发明专利撰写案例撰写经验分享系列二十二
【案例分享】中华全国专利代理师协会全国典型发明专利撰写案例撰写经验分享系列二十一
【案例分享】中华全国专利代理师协会全国典型发明专利撰写案例撰写经验分享系列二十
【转发】一文了解人工智能、大数据专利申请客体审查判断思路
【转发】《芜湖市支持“鸠兹科创湾”建设若干举措》发布
【转发】国知发服字〔2025〕5号 各省、自治区、直辖市和新疆生产建设兵团知识产权、教育、科技、市场监管、版权主管部门,金融监管总局各监管局,中国科学院院属各单位: 为深入贯彻落实党中央、国务院关于优化营商环境的决策部署和对知识产权工作的总体要求,及时响应社会公众和经营主体期盼,持续降低制度性交
【转发】芜湖市人民政府关于印发芜湖市加快推进智造名城建设若干举措的通知
【转发】国家知识产权局办公室关于印发《知识产权数据使用手册及开放目录》的通知
【转发】中共中央 国务院印发《教育强国建设规划纲要(2024-2035年)》
【转发】一文读懂2025年国家自然科学基金限项新旧政策对比
【转发】中共中央 国务院印发《教育强国建设规划纲要(2024—2035年)》
【转发】湾沚区人才招引政策十八条
【转发】芜湖市惠企政策精选
【转发】关于《专利风险预警工作规范》团体标准公开征求意见的通知
【转发】技术合同认定登记管理办法(征求意见稿)工科函〔2024〕986号
【案例分享】中华全国专利代理师协会全国典型发明专利撰写案例撰写经验分享系列十九
【案例分享】中华全国专利代理师协会全国典型发明专利撰写案例撰写经验分享系列十八
【案例分享】中华全国专利代理师协会全国典型发明专利撰写案例撰写经验分享系列十七
【案例分享】中华全国专利代理师协会全国典型发明专利撰写案例撰写经验分享系列十六
【案例分享】中华全国专利代理师协会全国典型发明专利撰写案例撰写经验分享系列十五
【案例分享】中华全国专利代理师协会全国典型发明专利撰写案例撰写经验分享系列十四
【案例分享】中华全国专利代理师协会全国典型发明专利撰写案例撰写经验分享系列十三
【案例分享】中华全国专利代理师协会全国典型发明专利撰写案例撰写经验分享系列十二
【案例分享】中华全国专利代理师协会全国典型发明专利撰写案例撰写经验分享系列十一
【案例分享】中华全国专利代理师协会全国典型发明专利撰写案例撰写经验分享系列十
【案例分享】中华全国专利代理师协会全国典型发明专利撰写案例撰写经验分享系列九
【案例分享】中华全国专利代理师协会全国典型发明专利撰写案例撰写经验分享系列八
【案例分享】中华全国专利代理师协会全国典型发明专利撰写案例撰写经验分享系列七
【案例分享】中华全国专利代理师协会全国典型发明专利撰写案例撰写经验分享系列六
【案例分享】中华全国专利代理师协会全国典型发明专利撰写案例撰写经验分享系列五
【案例分享】中华全国专利代理师协会全国典型发明专利撰写案例撰写经验分享系列四
【案例分享】中华全国专利代理师协会全国典型发明专利撰写案例撰写经验分享系列三
【案例分享】中华全国专利代理师协会全国典型发明专利撰写案例撰写经验分享系列二
【案例分享】中华全国专利代理师协会全国典型发明专利撰写案例撰写经验分享系列一
【转发】国知局:关于发布修订版专利申请请求类表格和电子申请数据标准规范的通知
【转发】《科技成果转化常见问题工作手册(2024年版)》
【转发】《科研单位科研诚信管理制度示范文本》及解读
【转发】【图解】国家知识产权局专利信息公共服务资源
【转发】【图解】国家知识产权局专利信息公共服务资源
【政策解读】《芜湖市深化科技创新体制机制改革加快科技成果转化应用体系建设行动实施方案(试行)》解读
【转发】芜湖市人民政府关于印发《芜湖市深化科技创新体制机制改革加快科技成果转化应用体系建设行动实施方案(试行)》的通知 芜政〔2023〕6号
【转发】2024年度芜湖市高等研究院产学研合作项目申报指南
【转发】《关于推进重点产业知识产权强链增效的若干措施》
【转发】《关于推进重点产业知识产权强链增效的若干措施》解读
【转发】《专利开放许可实施纠纷调解工作办法(试行)》
【转发】《专利开放许可实施纠纷调解工作办法(试行)》解读
【政策解读】专利开放许可业务常见问题解答①丨专利开放许可声明的提出
【政策解读】专利开放许可业务常见问题解答②丨专利开放许可实施合同备案
【政策解读】专利开放许可业务常见问题解答③丨专利开放许可声明的撤回
【政策解读】专利开放许可业务常见问题解答④丨相关法律手续业务的办理
【转发】安徽省未来产业发展行动方案(征求意见稿)
【转发】《关于规范和加强高校横向科研项目管理的指导意见 ( 暂行 )》
【转发】国知局:全面推进专利开放许可制度实施工作
【转发】《2023年全球知识产权保护指数报告》全文发布
【转发】国家知识产权局发布2023年度知识产权行政保护典型案例
【转发】芜湖市2024年市级财政支持产业科技若干政策 芜政【2024】50号
【转发】国家知识产权信息公共服务网点备案实施办法(修订)
【转发】湾沚区“产学研创”人才政策有新变
【转发】《国家科学技术奖励条例》 中华人民共和国国务院令 第782号
【转发】《安徽省数据知识产权登记办法(试行)》
【转发】《2024年知识产权强国建设推进计划》
【转发】国知局:关于专利证书改版的公告(第581号)
【转发】《安徽省教育科学研究项目实施办法》 皖教办〔2024〕27号
【转发】【政策解读】《专利产业化促进中小企业成长计划实施方案》解读
【转发】《安徽省高等学校年度科研计划编制与管理办法(试行)》的通知 皖教科〔2024〕2号
【转发】《安徽省开展高校科研机构存量专利筛选推介工作实施方案(2023-2025年)》皖市监知促函〔2024〕4号
【转发】高校和科研机构存量专利盘活工作方案 国知发运字〔2024〕5号
【转发】芜湖市湾沚区人民政府办公室:湾沚区建设科技创新新高地若干政策
【转发】专利和集成电路布图设计缴费服务指南
【转发】专利开放许可
【转发】芜湖市湾沚区促进航空航天(低空经济)高质量发展扶持政策
【转发】湾沚区关于促进人才安居乐业推进航空新城建设的意见
【转发】规范申请专利行为的规定(2023)
【转发】规范申请专利行为的规定(2023)
【转发】安徽高校服务新能源汽车产业集群建设三年行动方案(2023-2025年)
【转发】《湾沚区“产学研创”人才政策18条实施细则》
【转发】【政策解读】《负责任研究行为规范指引(2023)》的解读
【转发】《负责任研究行为规范指引(2023)》
【转发】专利审查指南(2023)
【转发】专利审查指南(2023)
【转发】李强签署国务院令 公布《国务院关于修改〈中华人民共和国专利法实施细则〉的决定》
【转发】《关于施行修改后的专利法及其实施细则相关审查业务处理的过渡办法》解读
【转发】【政策解读】《关于施行修改后的专利法及其实施细则相关审查业务处理的过渡办法》解读
【转发】关于专利权期限补偿和专利开放许可相关行政复议事项的公告(第560号)
【转发】《施行修改后的专利法及其实施细则相关审查业务处理过渡办法》
【转发】《施行修改后的专利法及其实施细则相关审查业务处理过渡办法》
【转发】《中华人民共和国专利法实施细则》2023
【转发】《中华人民共和国专利法实施细则》2023
【转发】安徽省科技成果登记填报、审核细则(20221128)
【转发】安徽省科技成果登记明白纸(试行)202308
【转发】国家知识产权局2022年度报告
【转发】《专利转化运用专项行动方案(2023—2025年)》(图解)
【转发】《高价值专利价值评估规范》(DB32/T 4585—2023)
【转发】《高价值专利价值评估规范》(DB32/T 4585—2023)
【转发】《关于实用新型专利保护客体判断的指引》
【转发】国知局:《关于实用新型专利保护客体判断的指引》发布
【转发】国知局:《关于外观设计国际注册申请的指引》发布
【转发】《知识产权专员工作指南》(DB34/T 4549—2023)
【转发】国家知识产权局办公室关于公布2022年度及近五年备案的专利实施许可合同有关数据的通知
【转发】国家知识产权局 司法部关于加强新时代专利侵权纠纷行政裁决工作的意见
【转发】知识产权公共服务普惠工程实施方案(2023—2025年)
【转发】知识产权公共服务普惠工程实施方案(2023—2025年)
【转发】安徽省知识产权保护中心关于开展专利快速预审服务首批申请主体备案及代理机构注册工作的通知
【转发】绿色技术专利分类体系 国知办发规字〔2023〕30号
【转发】关于支持直播电商产业高质量发展的若干政策规定
【转发】芜湖市促进商贸流通业发展若干政策规定
【转发】芜湖市促进现代服务业发展政策规定
【转发】芜湖市重大招商项目“一事一议”实施办法
【转发】芜湖市扶持高层次科技人才团队创新创业实施办法
【转发】关于加快推进芜湖市国家自主创新示范区建设的若干政策规定
【转发】芜湖市扶持产业发展政策(2022-2023年)
【转发】《知识产权助力产业创新发展行动方案(2023─2027年)》
【转发】《知识产权助力产业创新发展行动方案(2023─2027年)》
【转发】专利评估指引
专利评估指引(标准号:GB/T 42748-2023)
【转发】芜湖市湾沚区科技创新奖励政策“二十条”
【转发】芜湖市科技项目管理办法(修订) 芜科办〔2023〕12号
【转发】芜湖市科技项目实施验收细则(修订) 芜科办〔2023〕13号
浅析实用新型的保护客体问题
【政策解读】高校、科研院所薪酬改革启动,薪酬分配向两类人员倾斜
【政策解读】科技部等联合发布《研发费用加计扣除政策执行指引(2.0版)》
【转发】研发费用加计扣除政策执行指引(2.0版)
【转发】专利和集成电路布图设计缴费服务指南
【转发】高价值专利培育布局工作指南
【转发】《禁止滥用知识产权排除、限制竞争行为规定》 国家市场监督管理总局令第79号
【转发】ISO 56005《创新管理 - 知识产权管理指南》快问快答
【转发】高价值专利评价方法
【转发】高价值专利培育工作规范
专利权无效有哪些原因,企业如何用宣告专利权无效制度
地理标志商标注册申请15问
市场监管总局关于《关于标准必要专利领域的反垄断指南(征求意见稿)》公开征求意见的公告
2022年度执行的PCT申请国际阶段费用的人民币标准
澳门特区申请人在内地发明专利优先审查申请试点项目将于2023年7月正式实施
《专利(申请)权转让合同模板及签订指引》《专利实施许可合同模板及签订指引》解读
国家知识产权局办公室关于印发专利转让许可合同模板及签订指引的通知
【转发】《芜湖市湾沚区科技创新体系建设若干政策》湾科字〔2022〕5号
【转发】湾沚区“产学研创”人才政策十八条
非正常申请专利行为认定及认定后的办事指南
国家知识产权局2023年工作要点
专利代理师资格考试办法(国家市场监督管理总局令第7号)
国知局:关于规范提交专利电子申请指引的通知
安徽省开展专利侵权纠纷先裁决后调解省级试点
国知局:关于规范提交专利电子申请指引的通知
国家知识产权局办公室 工业和信息化部办公厅关于组织开展创新管理知识产权国际标准实施试点的通知
国家知识产权局关于印发《系统治理商标恶意注册促进高质量发展工作方案(2023—2025年)》的通知
经济专业技术资格考试知识产权专业知识和实务(初级)考试大纲
经济专业技术资格考试经济基础知识(初级)考试大纲
经济专业技术资格考试经济基础知识(中级)考试大纲
经济专业技术资格考试知识产权专业知识和实务(中级)考试大纲
【图解】一同见证,安徽省知识产权新时代十年!
【转发】《安徽省级实验室体系重组行动实施方案(试行)》
国家知识产权局关于印发“千企百城”商标品牌价值提升行动方案(2023—2025年)的通知
2023年全国知识产权宣传周活动主题海报发布
最高人民法院知识产权法庭典型案例(2022)
2023年度专利代理师资格考试公告(第525号)
关于公布《2023年专利代理师资格考试大纲》的通知
国家知识产权局关于印发《专利代理信用评价管理办法(试行)》的通知
【转发】高校知识产权管理规范
【图解】2023年,这样推动知识产权高质量发展
《推动知识产权高质量发展年度工作指引(2023)》印发
【转发】《推动知识产权高质量发展年度工作指引(2023)》印发
国家知识产权局:《2023年全国知识产权行政保护工作方案》
国家知识产权局:《知识产权政务服务事项办事指南》的公告(第519号)
国家知识产权局:关于印发2023年全国知识产权行政保护工作方案的通知 国知发保字〔2023〕4号
【转发】国家知识产权局:关于印发2023年全国知识产权行政保护工作方案的通知 国知发保字〔2023〕4号
国知局:关于全面推行专利证书电子化的公告(第515号)
国家知识产权局举办2023年2月例行新闻发布会
经济专业技术资格考试 高级经济实务(知识产权) 考试大纲
《质量强国建设纲要》印发,涉及这些知识产权内容
【转发】国家知识产权局办公室:关于印发专利导航工程实施评价方案的通知 国知办发运字〔2023〕4号
【转发】国家知识产权局办公室关于印发专利导航工程实施评价方案的通知 国知办发运字〔2023〕4号
【转发】17部门印发《关于加快推动知识产权服务业高质量发展的意见》 国知发运字〔2022〕47号
【政策解读】一图读懂 17部门联合印发意见 加快推动知识产权服务业高质量发展
【转发】《芜湖市常态化产学研合作工作方案》 芜科办〔2022〕74号
浅谈高价值专利培育中的“布局”和“挖掘”
《2022年中国专利调查报告》全文发布!
《绿色低碳技术专利分类体系》
【转发】《绿色低碳技术专利分类体系》 国知办函规字〔2022〕1044号
《知识产权保护规范化市场创建示范管理办法》
【转发】《知识产权保护规范化市场创建示范管理办法》 国知办发保字〔2022〕64号
【政策解读】《知识产权保护规范化市场创建示范管理办法》解读
《知识产权行政保护案件请示办理工作办法》印发
【政策解读】专利产品备案常见问题解答
【政策解读】《关于加强知识产权鉴定工作衔接的意见》
再谈外观设计专利之“组件产品”和“套件产品”
功能性特征专利规则的统一性研究
国家知识产权局办公室:关于组织开展专利产品备案工作的通知
国家知识产权局办公室:关于公布2022年知识产权信息服务优秀案例的通知
国家知识产权局 国家市场监督管理总局:关于开展商标代理行业专项整治行动的通知
国家知识产权局办公室 司法部办公厅:关于推介第二批全国专利侵权纠纷行政裁决建设典型经验做法的通知
【转发】国家知识产权局:《商标代理监督管理规定》
【政策解读】图解:13条知识产权措施助力专精特新中小企业创新发展
专利导航,企业能拿它来做什么?
专利开放许可十问十答
国务院,知识产权战略实施工作部际联席会议办公室:关于印送知识产权强国建设第一批典型案例的函
国知局:拟增加商标依职权撤销规定
【转发】国家知识产权局:《专利开放许可使用费估算指引》(试行) 国知办发运字〔2022〕56号
【转发】国知局 工信部:《关于知识产权助力专精特新中小企业创新发展的若干措施》 国知发运字〔2022〕38号
国知局 工信部:知识产权助力专精特新中小企业创新发展若干措施!
国家知识产权局:编制印发《专利开放许可使用费估算指引》
专利开放许可九问答
浅议专利侵权诉讼中赔偿数额的计算及证明责任
国家知识产权局行政裁决案件线上口头审理办法(征求意见稿)公开征求意见
国知局:将专利质量和转化运用等指标作为职称晋升、绩效考核、岗位聘任等重要依据!
商标局:地理标志商标注册申请15问
数看知识产权这十年丨一图读懂
【政策解读】《安徽省深化科技创新体制机制改革加快科技成果转化应用体系建设行动方案》
关于就《专利代理信用评价管理办法(公开征求意见稿)》公开征求意见的通知
国家知识产权局办公室:关于确定首批国家级专利导航工程支撑服务机构的通知
【转发】《国家技术转移体系建设方案》 国发〔2017〕44号
国知局办公室:关于举办首届全国知识产权公共服务机构专利检索分析大赛的通知
【转发】《芜湖市工程技术研究中心认定管理办法》
图解:数说知识产权转化运用工作成效
【转发】科技部 财政部关于印发《企业技术创新能力提升行动方案(2022—2023年)》的通知 国科发区〔2022〕220号
【政策解读】安徽省深化科技创新体制机制改革加快科技成果转化应用体系建设行动方案
【政策解读】图解:安徽省深化科技创新体制机制改革加快科技成果转化应用体系建设行动方案
【转发】安徽省深化科技创新体制机制改革加快科技成果转化应用体系建设行动方案 皖政〔2022〕64号
【政策解读】推动高校支撑服务企业高质量发展 ——三部门解读“千校万企”协同创新伙伴行动
【转发】关于组织开展 “千校万企”协同创新伙伴行动的通知
9张图,带你了解2022年上半年知识产权相关工作统计数据
2022年专利代理师资格考试大纲
7月1日起,这些知识产权政策开始实施!
《国家知识产权保护示范区建设方案》解读
国知局:关于印发《国家知识产权保护示范区建设方案》的通知
专利代理师考试常见问题解答:2022年各考点及港澳地区联系方式及其他相关事宜
专利代理师考试常见问题解答:专利代理师资格授予
专利代理师考试常见问题解答:港澳台地区人员报名和考试
专利代理师考试常见问题解答:考试
专利申请12个关键流程点,把握好了事倍功半
官方解答:专利年费缴纳期限延长有关问题!
专利代理师考试常见问题解答:报名程序
专利代理师考试常见问题解答:报考条件
2022年专利代理师资格考试公告
这篇文章告诉您,商标注册没有捷径
【转发】《安徽省科学技术普及条例》
【转发】《安徽省科学技术进步条例》
【转发】《安徽创新型省份建设促进条例》及解读
【转发】《中华人民共和国科学技术普及法》
【转发】《中华人民共和国科学技术进步法 》 中华人民共和国主席令 第一〇三号
国知局:关于开通外观设计国际申请业务的通知
国知局:关于加入海牙协定后相关业务处理暂行办法的公告 | 附解读
中国已加入《海牙协定》,外观设计专利可通过海牙体系进入90+国家寻求保护
【政策解读】《海牙用户指南》(2022年2月修订)
一图概览《海牙协定》
【转发】《关于改革完善省级财政科研经费管理的若干措施》 国办发〔2021〕32号
强保护时代下,企业如何通过专利保护提高产品竞争力?
关注!《国家知识产权局知识产权信用管理规定》明确6种失信行为
国知局公布1-2月知识产权数据,实用新型专利授权量同比增长44.21%
【政策解读】《推动知识产权高质量发展年度工作指引(2022)》
国知局批复:外观设计专利权评价报告不能证明被控侵权设计与现有设计是否相同或实质相同
两会IP热点汇总
科技部:科技型中小企业评价知识产权有这些指标!
国家市场监管总局:《全国商业秘密保护创新试点工作方案》全文发布!
【政策解读】2022年度国家自然科学基金项目指南及申请规定发布
一图读懂《知识产权公共服务“十四五”规划》
一图读懂:2022年全国知识产权工作怎么做?8个方面重点工作
《知识产权人才“十四五”规划》发布!到2025年,执业代理师4万人,知识产权师2万人
2022.1.1日起施行,新修订《中华人民共和国科学技术进步法》多处提及知识产权
【转发】《中华人民共和国科学技术进步法》
国务院办公厅关于新形势下进一步加强督查激励的通知
教育部印发贯彻落实《三部委关于提升高等学校专利质量,促进转化运用的若干意见》典型经验的通知
我国已建成101家TISC和80家高校国家知识产权信息服务中心
《提升中小企业竞争力若干措施》印发,提出这些知识产权举措……
国家知识产权局公告 第四六二号《商标审查审理指南》全文发布
这7种行为被国知局认定为失信行为
【转发】国家知识产权局关于《专利权质押登记办法》的公告(第461号)
安徽省人民政府令第303号
【转发】国务院关于印发“十四五”国家知识产权保护和运用规划的通知
一图读懂“十四五”国家知识产权保护和运用规划
一文读懂《产学研合作协议知识产权相关条款制定指引(试行)》
三部门联合印发《产学研合作协议知识产权相关条款制定指引(试行)》
【转发】国办印发《关于进一步支持大学生创新创业的指导意见》,明确做好大学生创新项目的知识产权确权、保护等工作
和解!OPPO与夏普签订交叉许可协议,结束全球诉讼
一图读懂《知识产权强国建设纲要(2021-2035年)》
中共中央国务院印发《知识产权强国建设纲要(2021-2035年)》
芜湖“紫云英人才计划”(图解)
科技成果评价的主体包括哪些?
浅议专利侵权纠纷中的禁止反悔原则与“明确否定”情形
国家知识产权局:我国累计认定地理标志保护产品2482个
新学期已开始,软件类专利权人该学会面对“万物互联”时代了!
知识产权安全是国家安全的主战场
2022年申请国家高新技术企业,请从现在开始准备
专利,让城市“更智慧”
申长雨:发明专利做好控增量、提质量,实用新型做好制度改革
最高院知产法庭:公知常识性证据的认定
故意侵犯知识产权;提交非正常专利申请等将列入严重违法失信名单!2021.9.1日起施行
中汽咨询发布“2021汽车专利创新指数”
国家知识产权局何志敏:提高知识产权公共服务能力,助力汽车产业创新发展
加强科学发现权保护 促进基础研究蓬勃发展
【转发】安徽省财政厅 安徽省科学技术厅关于印发《安徽省支持科技创新若干政策专项资金管理办法》的通知
国家知识产权局关于印发《知识产权公共服务能力提升工程工作方案》的通知
国知局公布1-6月知识产权数据 发明授权量同比增长55.9%
你真的了解专利布局吗?总结五大专利布局方法及策略
国务院发文:评职称、评科技奖将纳入新指标!
国家知识产权局办公室关于加强专利导航工作的通知
2021年5月全国高校专利分析
3D打印已实现批量化制造的5个案例
中国高新技术企业认定需要15-18个专利?
2021年中国专利申请量和授权率增速放缓
《2021年专利代理师资格考试大纲》全文发布
国知局回复进一步加大知识产权保护力度
印花税法来了,明年7月实施:商标注册证和专利权证将不用交印花税了
严查国家高新技术企业!确保非正常专利不被利用骗取各类优惠政策!
专利惩罚性赔偿上岗!这些情形将会被判惩罚性赔偿
国家知识产权局进一步整治非正常专利申请代理行为
2021年知识产权贯标补贴政策汇总
《中华人民共和国专利法》2020全文
6月1日起施行《专利法》《著作权法》《专利导航指南》等新法规
知识产权不再是锦上添花,将决定企业的兴衰存亡
国知局:6月1日起,这4种情形属于重大专利侵权纠纷!
关于施行修改后专利法的9个问题
专利人成功之路专栏|技术转移和专利运营的关系是什么?
为什么有些科转人的科技成果转化会越做越“不自信”?!
国之功勋,院士千古!袁隆平先生的一生为人类留下了什么?
国知局2021年工作要点
6G通信技术专利发展状况报告》发布,有何亮点?
地方高校的破局!如何把科研成果转化为教学资源?
国知局:持续压缩商标专利审查周期、加强审查监管
国知局:合理调整专利收费有助于专利质量提升
科技成果转移转化有哪三个痛点?
国家知识产权局2020年度报告
高校5金8银! 第二十二届中国专利奖评审结果公布
国知局印发《通知》:不得直接将专利申请、授权数量作为享受奖励或资质资格评定政策的主要条件
国知局:《关于技术调查官参与专利、集成电路布图设计侵权纠纷行政裁决办案的若干规定(暂行)》全文发布!
国知局:6月底前各地要全面取消专利、商标申请阶段的资助和奖励
实用新型审查趋势:打击低质量申请,同日申请专利政策调整
国知局回应:如何界定“高价值发明专利”及实践中如何考核?
全球专利分析市场规模2027年将达16亿美元
2020年发明授权率为47.3%,实用新型授权率为90.4%,外观授权率为95.1%
2020年度专利复审无效十大案件来了
一图了解科交会成果
关注!知识产权信息赋能中小企业创新发展十大案例
市场监管总局:2020年知识产权执法行动典型案例
技术成果转化税收优惠政策,请收好!
爱迪生不是发明大王,而是成果转化的高手
如何落实“十四五”规划里的高价值专利目标?申局长回应
2020年中国知识产权保护状况白皮书发布
“专利泡沫”何其多 专利造假“产业链”
公安部发布打击侵犯知识产权犯罪典型案例
关于专利权作价入股的程序及相关注意事项
勾勒局部外观设计专利画像
2020年中国法院10大知识产权案件和50件典型案例
《产学研合作协议知识产权相关条款制定指引》及其使用指南解读
柔性制造下,AI+软件为中国机器人行业带来弯道超车新机遇!
产业|2021年AI将改变制造业的6大应用趋势
“小猪上吊”专利给我们的启示
高校科研成果转化合同额下降,中国科技成果转化难在哪?
黎子辉:高校专利申请前评估工作体系的构建
《关于推动科研组织知识产权高质量发展的指导意见》解读
关注!财政部 国家知识产权局实施专利转化专项计划政策解读
浅析专利申请前查新检索的意义及思路
国知局 中国科学院等四部门发布:推动科研组织知识产权高质量发展
@大学生们:一文看懂如何申请专利!
国知局明确5种“高价值发明专利”!
国家知识产权局关于进一步严格规范专利申请行为的通知
WIPO发布《世界知识产权指标》报告:2019年商标和工业品外观设计申请活动增加;专利申请呈现罕见的下降
【转发】《专利导航指南》系列国家标准解读
【转发】《专利导航指南》国家标准全文!2021.6.1日起实施
【转发】第四届全国机器人专利创新创业大赛复赛名单公布
【转发】国家知识产权局办公室关于印发《知识产权信息公共服务工作指引》的通知
【转发】国家知识产权局办公室关于印发《知识产权信息公共服务工作指引》的通知
【转发】聚焦新修改专利法之你问我答
【转发】国知局:《中华人民共和国专利法》二十九处修改全文
【政策解读】安徽省自然科学基金管理办法(修订)
【转发】关于印发《芜湖市工程技术研究中心认定管理办法》的通知
【转发】《关于规范高等学校 SCI论文相关指标使用 树立正确评价导向的若干意见》 教科技〔2020〕2号
【转发】安徽省人民政府关于支持人工智能产业创新发展若干政策的通知(皖政〔2020〕14号)
【转发】《高等学校区块链技术创新行动计划》
【转发】提升高等学校专利质量促进转化运用的若干意见
【论文期刊】2025年《国际期刊预警名单》
【论文期刊】中文核心期刊要目总览(2023版)
【论文期刊】中文核心期刊要目总览(2023版)
【校企合作】《安徽信息工程学院与企业共建联合实验室申请表(模版)》
【横向项目】技术咨询合同(模板)
【横向项目】技术开发(合作)合同(模板)
【横向项目】安徽信息工程学院横向项目全流程包
【横向项目】技术开发(委托)合同 (模板)
【横向项目】技术服务合同(模板)
【论文期刊】2024年《国际期刊预警名单》
【论文期刊】2023年《国际期刊预警名单(试行)》
【论文期刊】2021年《国际期刊预警名单(试行)》
【论文期刊】2020年《国际期刊预警名单(试行)》
【知识产权】安徽信息工程学院知识产权信息确认函(2024版)
【转发】安徽省科技成果登记系统操作手册
安徽信息工程学院劳务费发放表
【论文期刊】中国科学引文数据库(CSCD)来源期刊列表(2023-2024 年度)
【校企合作】校企合作项目合同(协议)审批表
【校企合作】校企合作项目立项申请书
【横向项目】横向项目验收合格绩效发放表
【知识产权】软件著作权申请表
【横向项目】安徽信息工程学院横向项目材料、设备采购(外协加工)申请表
【横向项目】安徽信息工程学院横向项目材料、设备采购(外协加工)采购记录审批表
【论文期刊】中文核心期刊要目总览(2020版)
【论文期刊】CSSCI扩展版来源期刊目录(2021-2022)
【论文期刊】CSSCI来源期刊目录(2021-2022)
【横向项目】产学合作协同育人项目平台学校用户操作指南
【孵化器】安信工科技企业孵化器入驻协议模板
【横向项目】安徽信息工程学院横向项目结题意见书
【横向项目】安徽信息工程学院技术合同审批单(模板)
【横向项目】产学研合作项目(横向课题)进展情况报告书(模版)
【横向项目】产学研合作项目真实性确认函(模版)
【成果登记】“羚羊”工业互联网平台成果登记
【论文期刊】中国科学引文数据库(CSCD)来源期刊列表(2021-2022年度)
【知识产权】专利技术交底材料填写模板(外观设计)
【知识产权】专利技术交底材料填写模板(发明或实用新型)
【论文期刊】《中文核心期刊要目总览》(2017年版)
【横向项目】安徽省科学技术情报研究所科技查新
【横向项目】芜湖市科技创新服务中心科技查新委托单
【论文期刊】CSSCI 来源期刊(2019-2020)目录
【论文期刊】CSSCI 扩展版来源期刊(2019 年-2020 年)目录
【论文期刊】中国科学引文数据库来源期刊列表(2019-2020年度)
【论文期刊】中文核心期刊目录(2014年版)
【论文期刊】中国科学引文数据库来源期刊列表(2017—2018 年度)
论文著作
关于组织申报2025年国家社会科学基金高校思想政治理论课研究专项的通知
校企协同育人才,走访关怀促成长 电气与电子工程学院开展实习走访活动
访企拓岗专项活动之艺术设计学院师生参与 “千名学子看繁昌”活动
关于组织申报2025年度芜湖市计划内自筹资金项目的通知
固高科技股份有限公司董事吕恕一行来校考察座谈
艺术设计学院成功开展2025年暑期企业实习走访专项活动
关于组织申报2025年度安徽信息工程学院高层次人才科研启动经费第一批项目的通知
关于公布安徽信息工程学院概念验证中心首批立项项目名单的通知
安徽信息工程学院赴宁波开展校企交流活动聚力拓展就业新空间
【论文期刊】中国科学引文数据库(CSCD)来源期刊列表(2025-2026 年度)
关于组织申报2025年度安徽省哲学社会科学规划项目的通知
实习走访促合作 就业领航谱新篇 计算机(大数据)学院顺利完成实习走访工作
精准对接企业需求 助力毕业生高质量就业 通识教育与外国语学院赴合肥启迪未来教育开展访企拓岗活动
访企拓岗促就业 合作共赢谋发展 管理工程学院赴长三角企业开展校企合作签约授牌
携手长三角 共育新英才 管理工程学院走访实习基地 深化校企协同育人
凝聚共识 深化互信 机械工程学院赴芜湖毅昌科技有限公司走访交流
安徽信息工程学院赴青阳县开展校企人才培养合作对接交流活动
关于组织申报2025年度芜湖市技术研发中心的通知
我校举办概念验证中心项目入库评审会
管理工程学院与合肥翎羊跨境电子商务有限公司开展校企合作交流
安徽信息工程学院与安徽飞数科技有限公司共探校企合作新路径
深化产教融合 共谱发展新篇 安徽信息工程学院与科大讯飞举行校企合作交流会
产教融合结硕果 校企携手育英才 第二届汇川生态链结业仪式暨校企实习双选会成功举办
通识教育与外国语学院赴企业开展校企合作英文配音实践活动
机械工程学院组织学子赴普莱默电子(芜湖)有限公司参观学习
数字王国与艺术设计学院共建岗前培训体系 校企协同培育数字创意产业新生力量
校企合作共助力 护航毕业生求职路
安徽信息工程学院科技成果登记统计表(2018年-2025年6月)
深化产教融合 共谱发展新篇 安徽信息工程学院与科大讯飞举行校企合作交流会
关于第十六届安徽省百所高校百万大学生科普创意创新大赛校赛推荐情况的通知
关于组织申报安徽省教育科学研究项目2025年度教育政策研究专项课题的通知
【校内文件】《安徽信息工程学院科学研究工作量管理办法》 校科字〔2025〕9号
关于印发《安徽信息工程学院科学研究工作量管理办法》的通知
2024年度安徽省科学技术奖项目公示(二)
2024年度安徽省科学技术奖项目公示(一)
【校内文件】《安徽信息工程学院技术研发工作量核算办法》 校科字〔2025〕8号
关于印发《安徽信息工程学院技术研发工作量核算办法》的通知
我校召开2025年上半年科研工作会议
校企合作创新初探:我校与安徽文化旅游投资集团有限责任公司举行首次合作专题交流会
芜湖市发改委、中国管理科学学会一行来校考察交流 共探低空经济合作新篇
深化产教融合 共筑创新生态 电气与电子工程学院赴科大讯飞硬件中心开展洽谈合作
校企协同再发力 实习通道启新程 电气与电子工程学院成功举办2022级企业实习专场宣讲会
企业进校 送岗上门 助力打通就业最后一公里
产教融合促发展 校企协同育人才 管理工程学院2022级企业实习双选会圆满落幕
【双百大赛】我校举办第十六届安徽省“双百大赛”专家宣讲会
我校举办第十六届安徽省“双百大赛”专家宣讲会
2024年度安徽省科学技术奖项目公示
芜湖市发改委、中国管理科学学会一行来校考察交流 共探低空经济合作新篇
关于2025年度安徽省自然科学基金项目推荐情况的公示
计算机(大数据)学院与深圳慧通商务有限公司开展合作交流
精准送岗助实习 校企共筑成才路 计算机(大数据)学院举办实习宣讲会
机械工程学院组织企业进校招聘
机械工程学院与芜湖中瑞弹簧有限公司开展校企合作交流
校企共筑育人梦 实习双选启新航
艺术设计学院赴繁昌区人力资源服务产业园深化校企合作 共绘产教融合新蓝图
校企携手深化产教融合 共育物流与供应链新人才
机械工程学院赴六安舒城、霍邱县开展“访企拓岗促就业”专项行动
机械工程学院走访芜湖古戈尔自动化科技有限公司
【校内文件】安徽信息工程学院高层次人才科研启动经费管理办法(2025年修订版) 校人字〔2025〕27 号
海螺集团与安信工开展校企合作座谈交流 共探产学研融合新路径
海螺集团与安信工开展校企合作座谈交流 共探产学研融合新路径
关于开展2024年度安徽省科学技术奖提名工作的通知
【转发】《中共安徽省委宣传部关于做好省重点培育智库申报工作的通知》
【双百大赛】《关于举办第十六届安徽省百所高校百万大学生科普创意创新大赛的通知》
【转发】《关于举办第十六届安徽省百所高校百万大学生科普创意创新大赛的通知》
关于组织申报2025年度安徽省科技创新战略与软科学研究专项重大项目的通知
【校内政策】《安徽信息工程学院教学科研软件使用与管理办法》校教字〔2025〕11号
深化产教融合 共筑人才桥梁 计算机(大数据)学院赴奇瑞信息技术有限公司开展校企合作交流
企业宣讲进校园 校企联动促就业 计算机(大数据)学院成功举办校园招聘宣讲会
我校2025届毕业生春季首场综合型双选会圆满落幕
机械工程学院携手人本股份有限公司成功举办校园招聘宣讲会
安徽信息工程学院赴苏州深化校企合作 校企协同共育智能制造新质人才
我校与安徽师范大学、科大讯飞共建“AI+高等教育研究院”签约仪式圆满举行
机械工程学院携手人本股份有限公司成功举办校园招聘宣讲会
芜湖市人民政府、海螺集团一行来访 共商产学研深度融合
关于公布2024年度安徽信息工程学院校级科技创新平台和科研团队立项建设名单的通知
关于组织申报2025年度安徽省自然科学基金项目的通知
管理工程学院与合肥顶津食品有限公司校外实习基地协议成功签订
机械工程学院与宝银特材科技股份有限公司开展校企合作交流
第二届“汇川生态链订单班·汇英行动”正式启动
安徽信息工程学院参加2025届上海高校春季促就业系列招聘会暨就业育人联盟专项活动
机械工程学院赴合肥地区企业走访调研
深化产教融合 校企合作共育英才 机械工程学院持续推进产教融合工作
强化校企联动 深化产教融合 机械工程学院走访芜湖联诺电器有限公司
通识教育与外国语学院赴湾沚开展访企拓岗专项行动 深化职业教育与语言服务协同创新
校企共话合作 携手共育英才 深圳慧通商务有限公司与计算机与软件工程学院开展合作交流
【转发】关于组织开展重点新材料研发及应用国家科技重大专项2025年度项目(公开竞争类)申报工作的通知
关于组织申报2025年全国教育科学规划年度项目的通知
关于开展概念验证中心项目遴选的通知
聚焦“知识产权与人工智能”,向侵权说“不” 我校举办2025年知识产权宣传周系列活动
聚焦“知识产权与人工智能”,向侵权说“不” 我校举办2025年知识产权宣传周系列活动
关于组织申报2025年度省领导圈定课题的通知
省哲社项目五连捷!艺术设计学院省级哲社项目立项再续华章
安徽信息工程学院赴义乌开展访企拓岗行动 探索“英语+职业技能”人才培养新路径
我校与德力西电气有限公司开展深度校企对接
安信工携手镜湖区打造城市艺术新地标 哪吒主题文化墙绘就文旅融合新图景
助力区域发展 深化产教融合育人模式 机械工程学院前往芜湖市企业调研
管理工程学院与美的集团呼叫中心举行校企合作洽谈会
校企携手探循环 同心共创筑未来 艺术设计学院开展校企合作专项行动
深化校企合作 共促产教融合 电气与电子工程学院赴安徽智质工程技术有限公司开展项目洽谈
广州仕霞网络科技有限公司来校深入交流横向项目合作
校企联动促就业 多元合作助发展 计算机(大数据)学院与多家知名企业开展系列交流活动
通识教育与外国语学院赴合肥企业开展访企拓岗行动
强合作 促就业 艺术设计学院开展访企拓岗就业专项行动
跨出校门挖需求 双向交流拓新途 机械工程学院开展系列访企拓岗
【校内文件】《安徽信息工程学院纵向科研项目及经费管理办法》 校科字〔2025〕5号
【校内文件】《安徽信息工程学院联合培养硕士研究生工作管理办法(试行)》 校科字〔2025〕4号
安徽信息工程学院科技成果登记统计表(2018年-2024年12月)
硬核科技,智创未来:信工学子“发明力”大揭秘!
硬核科技,智创未来:信工学子“发明力”大揭秘!
校企协同打造智能制造新标杆 安徽信息工程学院与汇川技术擘画智能制造产业学院蓝图
跨出校门挖需求 双向交流拓新途 机械工程学院开展系列访企拓岗
强合作 促就业 艺术设计学院开展访企拓岗就业专项行动
校企联袂育英才 产教融合助发展 通识教育与外国语学院赴弋江区商务局洽谈校企合作
关于安徽省教育厅科研项目、人才项目、校级青年科研基金项目和校级“三全育人”“管理改进”项目结题验收的通知
【论文期刊】关于规范各二级学院英文名称使用的通知
计算机(大数据)学院与合肥真萍电子科技有限公司开展交流座谈
关于转发《关于举办安徽省第七届大学生防震减灾科普作品大赛的通知》的通知
关于组织申报2025年度国家社会科学基金年度项目的通知
校企联袂育英才 产教融合助发展 通识教育与外国语学院赴弋江区商务局洽谈校企合作
计算机(大数据)学院走访外企德科与飞数科技开展专业建设与人才培养专题调研
主动出击拓岗位 校企携手促就业 计算机(大数据)学院赴合肥开展访企拓岗
通识教育与外国语学院赴合肥爱秀教育咨询有限公司开展访企拓岗暨授牌签约仪式
通识教育与外国语学院与德力西电气(芜湖)有限公司共商英语专业实习就业合作
精准对接促就业 产研融合谋发展 计算机(大数据)学院与安徽人励通科技有限公司开展合作交流
深化产教融合 赋能智造未来
深化校企合作 共探科技创新新路径 电气与电子工程学院走访调研黄山旭友电子科技有限公司
机械工程学院前往弋江区企业调研
安徽财经大学副校长王兵来我校调研交流
安徽信息工程学院2025年春季电子电气行业暨“沪宁杭皖”专场招聘会圆满举行
安徽信息工程学院发明专利数量位居全国民办本科院校第三
全国民办本科院校发明专利授权数量统计报告发布 安信工排名全国第三、全省第一
全国民办本科院校发明专利授权数量统计报告发布 安信工排名全国第三、全省第一
【论文期刊】被冒用期刊名录(持续更新中)
关于2024年度安徽信息工程学院高层次人才科研启动经费项目立项的通知
关于2024年度安徽信息工程学院青年科研基金项目立项的通知
安徽信息工程学院发明专利数量位居全国民办本科院校第三
【转发】教育部社科司关于征集2025年度教育部哲学社会科学研究重大课题攻关项目选题的通知
我校承办鸠兹科创湾场景应用发布会,推动校政企深度合作
政企校三方共筑智能制造人才高地 中科仙络与芜湖智能制造产业学院深化产教融合合作
【转发】教育部社科司关于2025年高校思政课教师研究专项一般项目申报工作的通知
义乌市卓毓网络科技有限公司到访通识教育与外国语学院开展校企合作座谈会
深化产教融合 共育智造人才
创新驱动 合作共赢 电气与电子工程学院与德孚公司共商产学研协同发展
【转发】2025年度国家社科基金艺术学重大项目招标公告
【转发】2025年度国家社科基金艺术学年度项目申报公告
深化校企合作 携手就业育人 艺术设计学院走访实习基地
关于组织申报2025年度教育部人文社会科学研究一般项目、中国特色社会主义理论体系研究专项、高校辅导员研究专项的通知
关于摸排申报2024年安徽省科学技术奖项目的通知
培育科研新生力 助推学科新高度 电气与电子工程学院举办国家自然科学基金申报专题讲座
电气与电子工程学院与联宝科技共探产教融合新路径:"联菁计划"赋能智能制造人才生态
纵向项目申报时间表(截至20250220)
紫云英创新创业学院实干迎新局 携手思贝克共铸高绩效团队新篇章
【转发】一文读懂2025年国家自然科学基金限项新旧政策对比
安徽信息工程学院2025年春季首场校园双选会成功举办 近千名毕业生与百家名企共启职场新篇章
关于成立安徽信息工程学院软件工程技术中心的通知
祝贺我校技术与创新支持中心(TISC)通过运行评估, 创新服务能力获认可
【转发】《关于2025年度公开征集市科技咨询专家及更新已入库专家信息的通知》的通知
我校荣登2024年安徽省发明专利百强榜第39名,展望未来新篇章
学校召开科研工作会议
关于表彰2024年度科研成果的决定
关于进一步规范职称评审申报资格及论文要求的通知
关于进一步规范职称评审申报资格及论文要求的通知
深化校企合作 共筑工业自动化人才高地 电气与电子工程学院与苏州迅德斯开展“汇川生态链”洽谈
李震副校长带队调研湾沚区企业,共谋校企合作新篇章
深化产教融合 电气与电子工程学院走访苏州企业探索校企合作新路径
我校计算机(大数据)学院与湾沚区数据资源管理局顺利开展合作签约
学校召开校级科研平台及团队答辩评审会
学校召开校级科研平台及团队答辩评审会
通识教育与外国语学院赴湾沚区志华教育开展访企拓岗行动
【专利创新创业大赛】关于安徽信息工程学院第九届大学生专利创新大赛奖励的决定
关于安徽信息工程学院第九届大学生专利创新大赛奖励的决定
我校科技创新成果在全国发明展览会·“一带一路”暨金砖国家技能发展与技术创新大赛荣获佳绩
我校科技创新成果在全国发明展览会·“一带一路”暨金砖国家技能发展与技术创新大赛荣获佳绩
我校科技创新成果在全国发明展览会·“一带一路”暨金砖国家技能发展与技术创新大赛荣获佳绩
【专利创新创业大赛】专利成就梦想,创新引领未来 我校成功举办第九届大学生专利创新大赛
专利成就梦想,创新引领未来 我校成功举办第九届大学生专利创新大赛
我校与科大讯飞共同揭牌鸿蒙人才培养基地
携手企业拓岗位 共谋发展促双赢 管理工程学院省外考察交流行
华为技术有限公司与爱上云(上海)技术有限公司来我校考察交流
副校长章敏凤一行赴滁州地区开展校企合作交流
【专利创新创业大赛】关于举行安徽信息工程学院第九届大学生专利创新大赛决赛的通知
关于举行安徽信息工程学院第九届大学生专利创新大赛决赛的通知
产教融合 创新驱动:赋能新质生产力 2024产教融合高质量发展论坛顺利召开
关于组织申报2024年度安徽信息工程学院青年科研基金项目的通知
学校举办省科技进步奖申报专题培训会
我校计算机与软件工程学院青年教师蔡兵在《IEEE Transactions on Multimedia》《Information Sciences》等国际权威期刊上发表重要研究成果
我校计算机与软件工程学院青年教师蔡兵在《IEEE Transactions on Multimedia》《Information Sciences》等国际权威期刊上发表重要研究成果
我校计算机与软件工程学院青年教师蔡兵在《IEEE Transactions on Multimedia》《Information Sciences》等国际权威期刊上发表重要研究成果
关于开展2024年度科研成果统计工作的通知
关于新版专利管理系统切换上线的通知
我校技术转移机构年度绩效考核获得良好
携手共建拓岗位 搭筑平台促发展 通识教育与外国语学院赴义乌访企拓岗
我校技术转移机构年度绩效考核获得良好
计算机(大数据)学院赴安徽中鑫航科技发展有限公司考察交流
计算机(大数据)学院赴三微电子科技(苏州)有限公司开展访企拓岗促就业
通识教育与外国语学院赴芜湖市教育培训协会开展访企拓岗暨实习基地共建座谈会
电子与电子工程学院开展系列实习走访调研
我校TISC举办“玩转专利——从专利看创新”专题讲座
安徽信息工程学院专利成果转化清单(2024.1-9)
我校科技创新成果在第76届德国纽伦堡国际发明展荣获佳绩
我校科技创新成果在第76届德国纽伦堡国际发明展荣获佳绩
我校科技创新成果在第76届德国纽伦堡国际发明展荣获佳绩
电气与电子工程学院赴苏州灵猴机器人有限公司开展访企拓岗活动
寻根溯源铭初心 开启智慧教育3.0 ——校领导班子和中层管理人员赴科大讯飞总部考察交流
“协同联动拓岗位 凝心聚力促就业” 安徽信息工程学院2025届毕业生“秋季校园招聘月” 首场招聘活动顺利举行
我校召开科研工作与学科建设会议
精准促进就业 学校联合芜湖湖南商会开展学生面对面交流活动
探索专业方向 拓宽认知维度 通识教育与外国语学院开展企业认知与实习走访活动
艺术设计学院成功举办2025届毕业生企业宣讲会
芜湖智能制造产业学院学子走进酷哇科技探索科技前沿
管理工程学院举办专利申报及专利创新创业大赛专题讲座
【专利创新创业大赛】关于组织参加全国机器人高价值专利创新创业大赛芜湖大学生分赛暨举办第九届安徽信息工程学院大学生专利创新大赛的通知
关于组织参加全国机器人高价值专利创新创业大赛芜湖大学生分赛暨举办第九届安徽信息工程学院大学生专利创新大赛的通知
科大讯飞高级副总裁、安徽信息工程学院董事长聂小林等一行来校调研
关于公布我校2024年度市技术研发中心备案名单的通知
关于公布我校2024年度市技术研发中心备案名单的通知
安徽信息工程学院科技成果登记统计表(2018年-2024年10月)
2024年软件著作权登记(1-9月)
通识教育与外国语学院与弋江区商务局及企业开展校政企合作对接活动
关于组织申报“十五五”芜湖市科技创新战略研究专项的通知
中国海峡(晋江)人才市场携晋江市重点企业来校开展校政企合作对接活动
关于组织申报“十五五”芜湖市科技创新战略研究专项的通知
关于2024年度江淮英才培养计划团队项目推荐情况的公示
关于2024年度江淮英才培养计划团队项目推荐情况的公示
关于组织申报教育部哲学社会科学研究专项(全国教育大会精神研究)的通知
电气与电子工程学院与埃夫特召开人才培养对接会
关于组织申报教育部哲学社会科学研究专项(全国教育大会精神研究)的通知
电气与电子工程学院走访芜湖威迈斯新能源有限公司共话校企合作新篇章
关于组织申报2024年度安徽省哲学社会科学规划项目的通知
关于组织申报2024年度安徽省哲学社会科学规划项目的通知
我校召开校企共建联合实验室论证会
我校召开校企共建联合实验室论证会
【双百大赛】关于第十五届安徽省百所高校百万大学生科普创意创新大赛校赛推荐情况的通知
我校首批教师获聘专业型硕士研究生导师
关于组织申报2024年度安徽省社会科学创新发展研究课题的通知
计算机(大数据)学院开展访企拓岗 深化校企合作新篇章
第二届芜湖智能制造产业学院学子深入伯泰克 共话职场第一步
“就”在你身边“职”为你服务 安徽信息工程学院2024年秋季芜湖市企业专场招聘会顺利举行
关于第十五届安徽省百所高校百万大学生科普创意创新大赛校赛推荐情况的通知
关于组织申报2024年度安徽省社会科学创新发展研究课题的通知
管理工程学院秋季首场招聘宣讲会圆满成功
我校与酷哇科技有限公司共建项目式实习基地校企合作再上新台阶
我校与芜湖埃泰克汽车电子股份有限公司共建项目式实习基地 推进校企合作新篇章
关于公布2024年度安徽省高校科研项目立项的通知
关于公布2024年度安徽省高校科研项目立项的通知
第二届芜湖智能制造产业学院正式开班
计算机(大数据)学院暑期开展访企拓岗 深化校企合作
安徽信息工程学院管理工程学院圆满举行教师挂职聘任仪式
筑梦未来 共绘卓越蓝图 管理工程学院深度探访实习基地 开启校企合作新篇章
管理工程学院与上海高顿集团共建项目式实习基地
关于2024年度安徽省自然科学基金项目推荐情况的公示
关于2024年度安徽省自然科学基金项目推荐情况的公示
管理工程学院与芜湖悠派护理用品科技股份有限公司开展校企合作交流
关于组织申报2024年芜湖市科技特派员的通知
电气与电子工程学院与苏州汇川技术有限公司、苏州迅德斯自动化科技有限公司顺利开展“汇川生态链”人才培养项目
关于组织申报2024年度安徽省自然科学基金项目的通知
关于组织申报2024年度安徽省自然科学基金项目的通知
关于组织申报2024年安徽省科技创新攻坚计划项目的通知
关于组织申报2024年安徽省科技创新攻坚计划项目的通知
关于组织申报2024年度芜湖市技术研发中心的通知
合肥工业大学计算机与信息系副主任刘建副教授一行受邀来我校开展科研交流讲座
芜湖市发明协会高校分会工作会议在我校召开
安徽信息工程学院科技成果登记统计表(2018年-2024年6月)
艺术设计学院开展访企拓岗专项活动
关于印发《安徽信息工程学院学术不端行为处理办法(2024年修订版)》的通知
【校内文件】《安徽信息工程学院学术不端行为处理办法(2024年修订版)》
我校参加长三角G60科创走廊科技成果转化概念验证中心交流与科创分享会
河海大学单连春教授受邀来我校开展科研讲座
科大讯飞获国家科学技术进步奖一等奖
科大讯飞获国家科学技术进步奖一等奖
2023年度国家科学技术奖励名单
【双百大赛】我校举办第十五届安徽省“双百大赛”宣讲会
我校举办第十五届安徽省“双百大赛”宣讲会
章敏凤副校长一行赴芜湖市弋江区开展新能源汽车产业学院建设研讨
2024年软件著作权登记(1-5月)
【双百大赛】关于举办第十五届安徽省百所高校百万大学生科普创意创新大赛的通知
校政企融合发展 助力高质量就业 我校与湾沚区人社局举办实习就业人才合作培养交流会
主动上门为企服务 精准开展海外知识产权纠纷应对指导工作
副校长汪忠国带队开展管理工程学院“访企拓岗”活动
艺术设计学院开展访企拓岗就业专项行动
关于组织申报2024年度教育部哲学社会科学研究后期资助项目的通知
学校召开概念验证中心建设专题研讨会 探索科技成果转化新路径
关于组织申报2024年度教育部哲学社会科学研究后期资助项目的通知
【芜湖日报】全市唯一 安信工入选首批“概念验证中心”名单
我校入选首批长三角G60科创走廊科技成果转化概念验证中心
关于2024年度省教育厅高校科研项目评审结果的公示
关于2024年度省教育厅高校科研项目评审结果的公示
我校暨芜湖市第一张“数据知识产权登记证书”诞生
【转发】关于举办第十五届安徽省百所高校百万大学生科普创意创新大赛的通知
【会议通知】科会字〔2024〕1号:关于举办“基金类项目申请撰写要领”讲座的通知
我校TISC承办芜湖市“专利转化运用”专题讲座
关于组织申报2024年度安徽省教育科学研究项目的通知
管理工程学院到安徽得壹能源科技有限公司走访交流
关于组织申报2024年度安徽省教育科学研究项目的通知
艺术设计学院赴宁国科技局及企业深入交流学习
关于组织申报2024年度全国教育科学规划项目的通知
芜湖智能制造产业学院组织学生深入企业参观学习
关于组织申报2024年度全国教育科学规划项目的通知
关于组织申报中共安徽省委教育工委 安徽省教育厅2024年高校“三全育人”综合改革和思想政治能力提升计划项目的通知
关于组织申报中共安徽省委教育工委 安徽省教育厅2024年高校“三全育人”综合改革和思想政治能力提升计划项目的通知
海外知识产权纠纷应对指导安徽分中心检索预警部在芜揭牌
中国版权保护中心:关于调整软件版权登记证书事项的通告
海外知识产权纠纷应对指导安徽分中心检索预警部在我校揭牌
我校知识产权工作入选安徽省知识产权公共服务十大典型案例
我校应邀参加2024年宁波前湾新区校企合作交流大会
我校参加安徽省乡村建设高校联盟第一届理事会
通识教育与外国语学院开展访企拓岗促就业专项行动
我校技术与创新支持中心加盟国内首个TISC联盟
我校与昆山旅游度假区管理委员会校地人才合作协议签约仪式顺利举行
管理工程学院邀请企业来校开展专场宣讲招聘活动
管理工程学院与蓓慈电器有限公司开展校企合作交流
亚信科技、迈特望科技有限公司一行来计算机(大数据)学院走访交流
关于公布我校新认定及复审认定的芜湖市技术研发中心的通知
广东利元亨智能装备股份有限公司研究院院长杜义贤教授应邀来校开展学术交流活动
【学习分享】国家社科基金申报培训会
关于组织申报2024年度国家社会科学基金年度项目的通知
关于组织申报2024年度国家社会科学基金年度项目的通知
搭校企供需对接平台 共促高质量充分就业
融合产教绘蓝图 共塑精英育才源 芜湖智能制造产业学院与安徽成飞集成瑞鹄汽车模具有限公司产教融合开新局
计算机(大数据)学院周鸣争院长一行走访芜湖捷讯信息技术有限公司
电气与电子工程学院诚邀合肥工业大学教授团队召开科研工作推进会
管理工程学院与芜湖飞科电器有限公司、芜湖天锐捷精密电子设备有限公司开展合作交流
浙江湾区机器人技术有限公司与机械工程学院、电气与电子工程学院工程师联合培养计划研讨交流会圆满结束
访企拓岗促就业 共建基地强培养
【论文】2024年《国际期刊预警名单》
校企合作谱新篇 共谋发展促就业 管理工程学院赴亚务航空科技(芜湖)有限公司交流考察
【转发】2024年《国际期刊预警名单》
【转发】《安徽省高等学校年度科研计划编制与管理办法(试行)》的通知 皖教科〔2024〕2号
【转发】关于举办安徽省第六届大学生防震减灾科普作品大赛的通知
章敏凤副校长一行赴芜湖市汽车产业生态建设发展中心深入调研
访企拓岗促合作 共谋发展绘新篇 管理工程学院走访奇瑞商用车与芜湖泰和管业
访企拓岗搭桥梁 校企合作谋发展 计算机(大数据)学院和芜湖奇瑞控股集团有限公司开展合作交流会谈
关于安徽省教育厅科研项目及人才项目到期结题和延期结题验收工作的通知
关于组织申报2024年度教育部人文社会科学研究一般项目、中国特色社会主义理论体系研究专项、高校辅导员研究专项及高校思政课教师研究专项一般项目的通知 科字〔2024〕3号
关于组织申报2024年度教育部人文社会科学研究一般项目、中国特色社会主义理论体系研究专项、高校辅导员研究专项及高校思政课教师研究专项一般项目的通知
深化合作 共育未来 管理工程学院到安徽楚江投资集团有限公司交流洽谈
关于安徽省教育厅科研项目及人才项目到期结题和延期结题验收工作的通知
关于开展安徽信息工程学院校级科技创新平台和科研团队阶段性检查的通知
安徽省知识产权事业发展中心、芜湖市市场监督管理局(知识产权局)领导莅临我校调研指导
校企携手 共谋发展 计算机(大数据)学院深入开展“访企拓岗促就业”专项行动
访企业以拓岗位 促就业而谋新篇 管理工程学院与安徽佩吉智能科技共绘校企合作新图景
携手共进 共塑未来 电气与电子工程学院开展系列访企拓岗专项行动(三)
校企携手 铸梦未来 电气与电子工程学院开展“博众订单班”宣讲活动
访企拓岗强化就业 校企合作共绘新篇 管理工程学院携手安徽智联达共绘人才培养就业新篇章
安徽大学知识产权信息服务中心主任储节旺一行来我校TISC考察交流
访企拓岗促合作 校企携手育英才 电气与电子工程学院开展系列访企拓岗专项行动(二)
访企拓岗促就业 合作共赢谋新篇 电气与电子工程学院开展系列访企拓岗专项行动(一)
安徽信息工程学院科技创新平台一览表
安徽信息工程学院专利成果转化清单(2023.9-12)
2023年软件著作权登记(1-12月)
艺术设计学院开展访企拓岗促就业专项行动
两项国际金奖!安信工科技创新成果闪耀德国纽伦堡国际发明展
破浪前行!我校跻身安徽省发明专利百强榜前50强
校企合作促双赢 向深向实育人才 电气与电子工程学院和中信科移动公司交流洽谈现代产业学院建设
破浪前行!我校跻身安徽省发明专利百强榜前50强
校企携手共发展 机械工程学院与宣城立讯精密工业有限公司举行合作交流会谈
关于表彰2023年度科研成果的决定
我校获批芜湖市首个概念验证中心 打通科技成果转化“最初一公里”
安徽信息工程学院科技成果登记统计表(2018年-2023年12月)
安徽信息工程学院与马瑞利汽车零部件(芜湖)有限公司举行校企合作交流会暨签约仪式
【转发】转发安徽省科技厅 教育厅关于征集担任科技企业科技副总意向人员的通知
【转发】关于转发国家知识产权局规范申请专利行为的规定的通知
关于组织申报2023年度安徽省哲学社会科学规划项目的通知
【转发】关于第十二届芜湖大学生专利创新创业大赛奖励的决定 芜专赛委〔2023〕6 号
【专利创新创业大赛】关于第十二届芜湖大学生专利创新创业大赛奖励的决定 芜专赛委〔2023〕6 号
第十二届芜湖市大学生专利创新创业大赛
关于2023年度安徽信息工程学院青年科研基金项目、“三全育人”“管理改进”科研专项项目立项的通知
深挖校企契合点 交流合作谋发展 电气与电子工程学院赴珠海迈科智能调研学习
关于2023年度安徽信息工程学院青年科研基金项目、三全育人管理改进科研专项项目评审结果的公示
关于组织申报2023年芜湖市科技特派员的通知
关于公布2023年度芜湖市科技项目立项的通知
关于安徽信息工程学院第八届大学生专利创新大赛奖励的决定
校企合作促发展 产教融合赢未来 吴敏校长一行赴楚江集团考察交流
【专利创新创业大赛】专利创新 竞争未来 学校成功举办第八届大学生专利创新大赛决赛暨第75届德国纽伦堡国际发明展获奖作品颁奖仪式
专利创新 竞争未来 学校成功举办第八届大学生专利创新大赛决赛暨第75届德国纽伦堡国际发明展获奖作品颁奖仪式
关于开展2023年度科研成果统计工作的通知
深挖校企契合点 交流合作谋发展 电气与电子工程学院赴珠海迈科智能调研学习
校企合作促发展 产教融合赢未来 吴敏校长一行赴楚江集团考察交流
【双百大赛】我校作品荣获第十四届安徽省百所高校百万大学生科普创意创新大赛一等奖
我校作品荣获第十四届安徽省百所高校百万大学生科普创意创新大赛一等奖
关于举行安徽信息工程学院第八届大学生专利创新大赛决赛暨第75届德国纽伦堡国际发明展获奖作品颁奖的通知
【芜湖日报】芜湖发明”闪耀第75届德国纽伦堡国际发明展
访企拓岗促就业 合作共赢谱新篇 通识学院赴江苏常州开展重点企业访企拓岗活动
关于组织申报2023年度芜湖市技术研发中心的通知
学科交流谋发展 开拓眼界促创新 艺术设计学院赴深圳大学与深圳职业技术大学考察交流
计算机(大数据)学院副教授朱洪军喜获国家重点实验室开放课题基金项目立项资助
两项国际金奖!我校科技创新成果闪耀德国纽伦堡国际发明展
【芜湖日报】安信工两项发明斩获国际金奖
计算机(大数据)学院副教授朱洪军喜获国家重点实验室开放课题基金项目立项资助
访企拓岗促就业 互利共赢促发展 管理工程学院赴省外企事业单位考察交流
两项国际金奖!安信工科技创新成果闪耀德国纽伦堡国际发明展
马鞍山学院科研工作负责人一行来访我校交流科研管理工作
企业参观提认知 实习实践富经验 通识教育与外国语学院开展2021级学生认知实习—企业游学沙龙活动
安徽信息工程学院专利成果转化清单(2023.4-8)
安徽信息工程学院科技成果登记统计表(2018年-2023年10月)
安徽发布《知识产权专员工作指南》地方标准
优秀企业进校园 双向交流促发展 管理学院校企深度融合交流会
关于组织申报2023年度安徽信息工程学院科研团队的通知
关于组织申报2023年度安徽信息工程学院校级科技创新平台的通知
工业互联网产业学院深入企业颁发“产业教授”聘书 推动产学研深度融合
我校技术与创新支持中心(TISC)牵头编制的安徽省地方标准《知识产权专员工作指南》正式发布
关于组织申报2023年度安徽省科技创新战略与软科学研究专项项目的通知
校企合作启新篇 实践育人创未来 管理工程学院与芜湖东昊网络科技有限公司进行深度合作
湾沚区市场监督局(知识产权局)领导莅临TISC调研
校领导带队走访芜湖经开区企业进一步推动智能制造产业学院与企业的深度合作
校领导带队走访芜湖经开区企业进一步推动智能制造产业学院与企业的深度合作
关于第十四届安徽省百所高校百万大学生科普创意创新大赛校赛推荐情况的通知
艺术设计学院赴厦门铂爵旅拍文化集团有限公司、通时迪力网络科技有限公司开展访企拓岗交流活动
关于组织申报2023年度安徽省教育厅高校协同创新项目的通知
筑梦科研 共谋发展 2023年度通识教育与外国语学院校级青年科研基金项目申报交流会顺利开展
我校赴芜湖经济技术开发区及鸠江区开展访企拓岗走访交流活动
筑梦科研 共谋发展 2023年度通识教育与外国语学院校级青年科研基金项目申报交流会顺利开展
关于公布2023年度安徽省高校科研项目立项的通知
关于组织申报教育部2024年度高校思想政治工作质量提升综合改革与精品建设项目的通知
关于组织申报2023年度安徽信息工程学院“三全育人”“管理改进”科研专项项目的通知
关于组织申报2023年度安徽信息工程学院青年科研基金项目的通知
关于组织申报教育部产学合作协同育人项目(2023年5月)的通知
关于公布2023年度安徽省高校科研项目立项的通知
关于组织申报教育部2024年度高校思想政治工作质量提升综合改革与精品建设项目的通知
电气与电子工程学院与东南大学毫米波全国重点实验室等单位洽谈合作
关于组织申报2023年度安徽信息工程学院“三全育人”“管理改进”科研专项项目的通知
关于组织申报2023年度安徽信息工程学院青年科研基金项目的通知
我校举办第十四届安徽省百所高校百万大学生科普创意创新大赛宣讲会
中国发明协会、芜湖市发明协会专家一行莅临我校参观指导
校企签约合作 推动实习就业 管理工程学院走访江苏每养科技有限公司
另辟蹊径探索 校企合作共赢 通识教育与外国语学院走访深圳火星语盟科技股份有限公司长沙翻译基地
【转发】关于2023年度公开征集市科技咨询专家及更新已入库专家信息的通知
深化产教融合 助推产业发展 安徽信息工程学院芜湖智能制造产业学院正式揭牌
深化产教融合 助推产业发展 安徽信息工程学院芜湖智能制造产业学院正式揭牌
探索校企合作 共谋人才培养 管理工程学院到南陵县走访企业
管理工程学院走访融汇、泰科、榫卯三家企业
我校受邀参加第二届元宇宙背景下人工智能产教融合论坛暨全国现代产业学院建设研讨会
产教融合深度推进 校企合作共同发展 通识教育与外国语学院走访芜湖禾田汽车工业有限公司
登记注册“直通车” 现场免费“帮代办”—— 湾沚区市场监管局受邀为我校学子提供创业服务
关于组织申报教育部产学合作协同育人项目(2023年5月)的通知
学校举办《人工智能技术变革对知识产权制度的影响:趋势与对策》专题讲座
关于开展论文学术不端自查和挂名现象清理工作的通知
计算机(大数据)学院代表参加2023年东莞市校企合作洽谈会
【智汇中江】关于第三届“智汇中江”芜湖市大学生科技创新创业大赛奖励的决定
关于举办《人工智能技术变革对知识产权制度的影响:趋势与对策》讲座的通知
我校学子在第二届芜湖马鞍山高校大学生专利检索分析大赛喜获佳绩
我校与安徽工程大学达成联合培养硕士研究生工作意向
吴敏校长带队前往江北新区进行考察交流
学校举办《星火认知大模型掀起人工智能全新浪潮》专题讲座
校企携手合作 助推地方产业发展 — 我校与协鑫集成科技股份有限公司签订战略合作协议
【智汇中江】我校学子在第三届“智汇中江”芜湖市大学生科技创新创业大赛中喜获佳绩
安徽信息工程学院科技成果登记统计表(2018年-2023年3月)
校企携手合作 助推地方产业发展 — 我校与协鑫集成科技股份有限公司签订战略合作协议
关于举办《星火认知大模型掀起人工智能全新浪潮》讲座的通知
访企拓岗促就业 校企合作谋新篇 汪忠国副校长带队前往安徽楚江科技新材料股份有限公司进行交流洽谈
第三届“智汇中江”芜湖市大学生科技创新创业大赛
我校学子在第三届“智汇中江”芜湖市大学生科技创新创业大赛中喜获佳绩
关于组织参加第十二届芜湖大学生专利创新创业大赛暨举办第八届安徽信息工程学院大学生专利创新大赛的通知
关于组织申报2023年安徽省劳动教育研究课题的通知
我校组织学子参加2050志愿者恳谈会
产业教授进课堂 产教融合新篇章 亚务集团董事长走进《新媒体营销》课堂
百舸争流奋楫先 蓄势扬帆破浪行 机械工程学院举办科研工作推进会
2023年度通识教育与外国语学院教科研项目申报交流会顺利举行
深化产教融合 推进校企合作 管理工程学院走访芜湖东昊网络科技有限公司
校企合作谋共赢 共谱创新新华章 芜湖市富鑫钢铁有限公司来管理工程学院交流洽谈
【转发】《关于举办第十四届安徽省百所高校百万大学生科普创意创新大赛的通知》的通知
关于组织申报2023年度芜湖市重点研发与成果转化、应用基础研究、科小、“两强一增”、研发平台、创新环境(软科学)研究六类项目的通知
访企拓岗促就业 校企合作共发展 管理工程学院到厦门市集美区企业交流校企合作
电气与电子工程学院同大唐移动通信设备有限公司开展校企合作交流
【专利检索分析大赛】2023年第二届“芜湖马鞍山高校大学生专利检索分析大赛”决赛入围名单
强化知识产权保护意识,激发自主研发创新热情 我校开展 “专利代理师进校园——专利咨询面对面”活动
北航芜湖通航创新产业园有限公司一行来管理工程学院洽谈产学研合作事宜
【转发】《关于发布2023年安徽省重大科技攻关专项“揭榜挂帅”类项目榜单的通知》
关于组织申报2023年度全国教育科学规划课题的通知
机械工程学院赴芜湖禾田汽车工业有限公司调研
关于组织申报2023年度安徽省重点研究与开发计划项目的通知
关于组织申报2023年度省重大基础研究项目的通知
关于组织申报2023年度安徽省自然科学基金项目的通知
【智汇中江】关于组织参加第三届“智汇中江”芜湖市大学生科技创新创业大赛的通知
面向市场 多方位对接合作 “访企拓岗”促就业 机械工程学院走访玉柴联合动力股份有限公司
安徽信息工程学院技术与创新支持中心(TISC)为安徽省知识产权“放管服”释放更多创新动能
我校技术与创新支持中心(TISC)代表参加中科大知识产权发展论坛(第十五期)交流活动
关于组织申报中共安徽省委教育工委 安徽省教育厅2023年高校“三全育人”综合改革和思想政治能力提升计划项目的通知
关于组织参加第三届“智汇中江”芜湖市大学生科技创新创业大赛的通知
【转发】关于《安徽省级实验室体系重组行动实施方案(试行)》的通知
关于2023年度安徽省教育厅高校科研项目评审结果的公示
学校召开科研工作座谈会
关于2023年度安徽省教育厅高校科研项目评审结果的公示
集思广益,共研共进——艺术设计学院举办教育部人文社科项目申报经验交流会
校企合作再深入,携手共进育人才——电气与电子工程学院积极推进校企合作交流
校携企,开新局——艺术设计学院联合安徽省电子竞技协会开展直播行业调研会
访企拓岗促就业,互利共赢向未来——电气与电子工程学院参加宁波前湾新区校企合作交流大会
关于组织申报2023年度国家社科基金项目的通知
安徽信息工程学院专利成果转化清单(2023.3)
校企对接促融合,协同育人谋发展——电气与电子工程学院举行校企合作对接会
连续七年芜湖高校第一 专利成果高居全省头部
亚信科技、迈特望科技有限公司一行来计算机(大数据)学院参观交流
关于组织申报2023年度教育部人文社会科学研究专项任务项目(高校辅导员研究)的通知
关于组织申报2023年度教育部人文社会科学研究一般项目的通知
【专利检索分析大赛】第二届芜湖马鞍山高校大学生专利检索分析大赛开始报名
强化交流合作,携手共同发展—— 滁州市市场监督管理局(知识产权局)、滁州学院领导 莅临我校考察技术与创新支持中心(TISC)
西南科技大学技术与创新支持中心(TISC)主任张勇一行来我校TISC考察交流
关于批准2022年度安徽信息工程学院校级科技创新平台和科研团队立项建设的通知
央视新闻频道报道我校师生科研创新活动
安徽信息工程学院科技成果登记统计表(2018年-2022年12月)
安徽信息工程学院专利成果转化清单(2019.4-2023.1)
安徽信息工程学院技术与创新支持中心(TISC)为安徽省知识产权“放管服”释放更多创新动能
校企座谈促发展,合作共赢谱新篇——艺术设计学院前往芜湖市东昊网络科技有限公司走访交流
深化校政企合作,共育产业人才—章敏凤副校长一行到经开区产教研融合基地考察
深化校政企合作,共育产业人才——章敏凤副校长一行到经开区产教研融合基地考察
凝聚共识鼓人心 踔厉奋发向未来——机械工程学院举办科研工作座谈会
访企拓岗促就业 校企融合谋发展——管理工程学院到芜湖市富鑫钢铁有限公司考察交流
关于安徽省教育厅科研项目及人才项目到期结题和延期结题验收工作的通知
我校举办《芜湖市工业互联网人才培育行动方案》 政策解读会
“校政企”三方合力 共谱发展新蓝图
“校政企”三方合力 共谱发展新蓝图
关于组织申报2023年度安徽省高校科研计划项目的通知
关于组织申报2023年度安徽省高校科研计划项目的通知
关于2022年度安徽信息工程学院科研团队和科技创新平台评审结果的公示
我校召开校级科研团队及平台答辩评审会
专利创新三年三大步 ——“2022年安徽省发明专利百强排行榜”我校跃升至第53位
专利创新三年三大步 ——“2022年安徽省发明专利百强排行榜”我校跃升至第53位
【转发】国家科学技术奖励条例(国务院令第731号第三次修订)
我校9个项目获得教育部2021年产学合作协同育人项目立项
2022年软件著作权登记(7-12月)
关于组织2023年度国家自然科学基金项目申请的通知
踔厉奋发新征程,校企合作开新篇——电气与电子工程学院举行校企合作对接会
合作求发展,创新赢未来 ——电气与电子工程学院与西电芜湖研究院展开深度合作
关于表彰2022年度科研成果的决定
【转发通知】“学习贯彻党的二十大精神”专项课题招标公告 皖社科规划办〔2022〕18号
新华网 | 东吴智库:中国应用型本科高校2022年度综合竞争力报告之二——发明专利授权报告
【转发通知】关于第十一届芜湖大学生专利创新创业大赛奖励的决定
【专利创新创业大赛】我校学生在第十一届芜湖大学生专利创新创业大赛中荣获佳绩
我校在全国应用型本科高校综合竞争力不断提升
我校学生在第十一届芜湖大学生专利创新创新大赛中荣获佳绩
TISC承办2022年芜湖市知识产权专员能力提升培训暨首届芜湖市知识产权专员专利检索大赛
关于公布2022年度安徽省高校科研项目立项的通知
关于2022年度安徽信息工程学院“三全育人”“管理改进”科研专项项目立项的通知
关于安徽信息工程学院第七届大学生专利创新大赛奖励的决定
【专利创新创业大赛】“专利创新 竞争未来” ——我校成功举办安信工第七届大学生专利创新大赛
“专利创新 竞争未来” ——我校成功举办安信工第七届大学生专利创新大赛
政校行企多方协同,共促产业学院发展 ——羚羊平台和产业学院一行赴芜湖市经信局交流
关于2022年度安徽信息工程学院“三全育人”“管理改进”科研专项评审结果的公示
关于2022年度省教育厅高校科研项目评审结果的公示
我校喜获教育部人文社会科学研究规划基金、青年基金项目
关于举行安徽信息工程学院第七届大学生专利创新大赛决赛的通知
【转发通知】关于组织申报2022年度安徽省科技创新战略与软科学研究专项第二批项目的通知
关于开展2022年度科研成果统计工作的通知
安徽信息工程学院科技成果登记统计表(2018年-2022年10月)
关于印发《安徽信息工程学院校企合作管理办法(暂行)》的通知
【校内文件】《安徽信息工程学院校企合作管理办法(暂行)》
助力科研,听其“自然”——电气与电子工程学院开展自然科学基金申请专题讲座
【转发通知】关于下达2022年度芜湖市科技项目的通知
【转发通知】教育部办公厅:关于启动2023年度高校思想政治工作质量提升综合改革与精品建设项目申报工作的通知
【转发通知】关于开展2022年度安徽省重点实验室申报工作的通知
我校首个牵头起草的安徽省地方标准制获批立项
我校举行科研工作布置会
埃泰克汽车电子(芜湖)有限公司副总经理陈湧一行来我校考察回访
关于2022年度安徽信息工程学院青年科研基金项目立项的通知
2022年软件著作权登记(4-9月)
安徽信息工程学院科技成果登记统计表(2018年-2022年9月)
关于2022年度安徽信息工程学院青年科研基金项目评审结果的公示
关于2022年度安徽信息工程学院青年科研基金项目评审结果的公示
加快产业学院建设,推动产教融合 ——章敏凤副校长一行赴安徽瑞祥工业有限公司调研
我校喜获教育部人文社会科学研究规划基金、青年基金项目
加快产业学院建设,推动产教融合 ——章敏凤副校长一行赴安徽瑞祥工业有限公司调研
合肥工业大学微电子学院及湾沚区政府一行来我校考察交流
深化产教融合协同育人 推进产业学院精准落地 吴敏校长一行赴埃泰克汽车电子(芜湖)有限公司调研
深度推进产业学院建设 吴敏校长一行赴埃夫特智能装备股份有限公司调研
安徽信息工程学院科技成果登记统计表(2018年-2022年8月)
关于2022年度省教育厅高校科研项目评审结果的公示
芜湖市“中国视谷”建设专项工作领导小组办公室副主任胡兴宏等一行来我校考察交流
【双百大赛】全国科普宣传周活动之第十三届安徽省百所高校百万大学生科普创意创新大赛专家宣讲会
全国科普宣传周活动之第十三届安徽省百所高校百万大学生科普创意创新大赛专家宣讲会
机械工程学院顺利举办2022年度高校科研计划项目评审会
关于公布我校新认定及复审认定的芜湖市工程技术研究中心的通知
我校又新获5个芜湖市工程技术研究中心实现二级学院全覆盖
【转发通知】关于公布教育部产学合作协同育人项目指南通过企业名单(2022年7月)的通知
关于组织申报2022年度安徽信息工程学院 “三全育人”“管理改进”科研专项项目的通知
【校内文件】《安徽信息工程学院 “三全育人”“管理改进”科研专项管理办法》
关于安徽信息工程学院第二届学术委员会成员调整的通知
关于组织申报2022年度安徽省高校科研计划项目的通知
湾沚区《中华人民共和国专利法》现场执法检查组一行来我校检查指导
关于组织填报《企业横向课题承接意向征集表》的通知
关于组织申报2022年度教育部哲学社会科学研究重大课题攻关项目和高校思想政治理论课教师研究专项重大课题攻关项目的通知
关于组织参加第十一届芜湖大学生专利创新创业大赛暨举办第七届安徽信息工程学院大学生专利创新大赛的通知
芜湖日报:知识产权赋能芜湖高质量发展
【转发通知】《关于发布2022年芜湖市重大科技成果工程化项目“揭榜挂帅”榜单的通知》的通知
【转发通知】《关于发布2022年度芜湖市核心技术攻关项目“揭榜挂帅”榜单的通知》的通知
【转发通知】关于“习近平生态文明思想的安徽实践”论文征集启事的通知
【转发通知】关于组织申报2022年度教育部 “春晖计划”合作科研项目的通知
关于组织申报2022年度安徽信息工程学院科研团队的通知
关于组织申报2022年度安徽信息工程学院校级科技创新平台的通知
【转发通知】关于公布教育部产学合作协同育人项目指南通过企业名单(2022年5月)的通知
我校牵头的一项地方标准顺利通过行业专家技术审查
安徽信息工程学院科技成果登记统计表(2018年-2022年6月)
【转发通知】关于举办第十三届安徽省百所高校百万大学生科普创意创新大赛的通知
计算机(大数据)学院顺利开展“羚羊科产进校园”校园经理人培训活动
【转发通知】关于第二届"智汇中江"芜湖市大学生科技创新创业大赛奖励的决定
我校承担的两个安徽省重点研究与开发计划项目顺利通过验收
“智汇中江”芜湖市大学生科技创新创业大赛
【智汇中江】我校在第二届“智汇中江”芜湖市大学生科技创新创业大赛喜获佳绩
我校在第二届“智汇中江”芜湖市大学生科技创新创业大赛喜获佳绩
首届芜湖马鞍山高校大学生专利检索分析大赛
【专利检索分析大赛】关于首届芜湖马鞍山高校大学生专利检索分析大赛奖励的决定
【转发通知】关于首届芜湖马鞍山高校大学生专利检索分析大赛奖励的决定
【转发通知】关于组织参加第二届“智汇中江”芜湖市大学生科技创新创业大赛决赛通知
管理工程学院与芜湖泰和管业股份有限公司校企合作签约仪式成功举行
我校成功举办2022年首届芜湖马鞍山高校大学生专利检索分析大赛
【专利检索分析大赛】我校成功举办2022年首届芜湖马鞍山高校大学生专利检索分析大赛
【专利检索分析大赛】2022年首届芜湖马鞍山高校大学生专利检索分析大赛决赛名单公布
关于组织申报2022年度安徽信息工程学院青年科研基金项目的通知
我校开展“标准化与科技创新”专题培训
走进科技,你我同行——艺术设计学院举办专题讲座
科技引领 “纵”“横”捭阖——电气与电子工程学院首届“科研活动月”拉开帷幕
关于组织参加第二届“智汇中江”芜湖市大学生科技创新创业大赛的通知
关于组织申报2022年度安徽省哲学社会科学规划项目的通知
深入推进校企合作——管理工程学院开展企业走访调研活动
关于组织申报2022年度安徽省科技创新战略与软科学研究专项项目的通知
大江晚报:安徽信息工程学院这个案例全国首批 全省唯一
副校长王彬深入计算机(大数据)学院开展软件工程学科建设指导工作
【校内文件】《安徽信息工程学院科研团队建设方案》
【校内文件】《安徽信息工程学院青年科研基金项目管理办法》
【校内文件】《安徽信息工程学院科技创新平台建设与管理办法》
我校组织参加省教育厅召开的哲学社会科学重点实验室建设专题辅导线上会
【专利检索分析大赛】2022年首届芜湖马鞍山高校大学生专利检索分析大赛安信工集训队名单公布
2022年软件著作权登记(1-3月)
计算机(大数据)学院组织召开横向科研项目及教科研奖励办法宣贯会
【专利检索分析大赛】关于组织参加2022年首届芜湖马鞍山高校大学生专利检索分析大赛的通知
2021年软件著作权登记(7-12月)
2021年度安徽信息工程学院专利统计分析
项目管理提质量 科研办法促发展——艺术设计学院召开横向项目及教科研奖励办法宣贯交流会
管理工程学院组织召开横向科研项目及教科研奖励办法宣贯会
我校TISC知识产权信息服务案例获评2022年首批全国知识产权信息服务优秀案例
关于组织申报2022年教育部产学合作协同育人项目(2022年3月)的通知
【专利检索分析大赛】我校参加2022年incoPat专利检索大赛“未来IP专家”高校精英赛决赛晋级名单公布
关于组织申报2022年度高等学校科学研究优秀成果奖(科学技术)的通知
关于组织参加2022年首届芜湖马鞍山高校大学生专利检索分析大赛的通知
机械工程学院召开横向项目管理办法和教科研奖励办法 ( 修订版 ) 宣贯会
2022年安徽信息工程学院知识产权宣传周系列活动方案
安徽信息工程学院科技成果登记统计表(2018年-2022年4月)
关于组织高校科研人员全面入驻工业互联网平台的通知
通识学院顺利召开横向项目管理办法和教科研奖励办法修订版宣贯交流会
“一体多翼”构建产学研合作新机制 ——电气与电子工程学院走访重点企业,推进产学研深入发展
【校内文件】《安徽信息工程学院教科研奖励办法》(2022年修订版)
【校内文件】《安徽信息工程学院横向科研项目及经费管理办法》(2022年修订版)
关于组织申报2022年度省领导圈定课题的通知
关于组织申报2022年芜湖市重点研发、科技成果转化、应用基础研究、创新环境(软科学)研究四类项目的通知
关于组织申报2022年度芜湖市地方标准制(修)订计划项目的通知
走访百年老店耿福兴 积极探求校企合作新路径
弘扬工匠精神,探寻深度合作——机械工程学院赴多家企业开展调研交流活动
创新校企融合发展新模式,打造校企融合育人新样板 ——我校入选2021年产教融合校企合作典型案例和2021-2022年度“校企合作·双百计划”典型案例
关于组织申报2022年度安徽省地方标准制(修)订计划项目的通知
关于组织申报2019-2020年度安徽省社会科学奖(社科类)的通知
【专利检索分析大赛】2022incoPat新科技检索大赛“未来IP专家”高校精英赛报名通道正式启动
“校政企”三方合力 共谱发展新蓝图
关于组织申报全市科技特派员及安徽省科技 特派员(团)备选入库的通知
我校召开申报芜湖市工程技术研究中心工作推进会
深化校企合作、推进协同育人—电气学院教师赴企业调研交流
关于组织申报芜湖市工程技术研究中心的通知
关于组织参加第八届全国青年科普创新实验暨作品大赛(安徽赛区)的通知
聚焦行业应用,深化校企合作——电气与电子工程学院赴伯泰克公司开展校企交流
【转发通知】安徽省教育厅:关于做好2022年度高校与合肥综合性国家科学中心协同创新项目申报的通知
关于组织参加2021年度安徽省优秀科普微视频的通知
关于组织申报2022年安徽省“三全育人”试点省建设暨高校思想政治能力提升计划项目的通知
校企合作,聚力共建—计算机(大数据)学院与南京释加软件科技有限公司举行校企合作座谈会
关于组织申报安徽省教育科学研究项目2022年度课题的通知
关于组织申报2022年度国家社科基金项目的通知
关于组织申报2022年度国家知识产权局暨省知识产权局课题研究项目的通知
电气与电子工程学院召开科研管理工作研讨会
【转发通知】《安徽省教育厅关于申报全国教育科学规划2022年度课题有关工作的通知》
【转发通知】安徽省教育厅关于申报全国教育科学规划2022年度课题有关工作的通知
围绕知识产权“十四五”规划目标,我校发明专利百强榜前进31位
围绕知识产权“十四五”规划目标,我校发明专利百强榜前进31位
【转发通知】《教育部社科司关于2022年度高校思想政治理论课教师研究专项一般项目申报工作的通知》的通知
【转发通知】《教育部社科司关于2022年度教育部人文社会科学研究项目(一般和专项任务)申报工作的通知》的通知
【转发通知】2021年安徽省发明专利百强排行榜公布
关于组织2022年度国家自然科学基金项目申请的通知
关于表彰2021年度科研成果的决定
【转发通知】关于2022年度国家自然科学基金项目申请与结题等有关事项的通告
关于组织申报第九届安徽省专利奖的通知
关于安徽信息工程学院2021年度高层次人才科研启动项目立项的通知
关于转发省教育厅2021年度高校科研项目立项的通知
安徽信息工程学院科技成果登记统计表(2018年-2021年12月)
【专利创新创业大赛】谱创新发展恢弘曲 筑知识产权强国梦 学校承办第十届芜湖大学生专利创新创业大赛决赛取得圆满成功
【转发】芜湖市产业创新中心成功举办中级技术经纪人培训班
【转发通知】关于第十届芜湖大学生专利创新创业大赛奖励的决定
安徽省市场监督管理局副局长、知识产权局局长程胤等一行来学校考察指导
连续六年芜湖高校第一 专利成果高居全省头部
谱创新发展恢弘曲 筑知识产权强国梦 学校承办第十届芜湖大学生专利创新创业大赛决赛取得圆满成功
关于开展2021年度科研成果统计工作的通知
芜湖市市场监督管理局(知识产权局)领导考察技术与创新支持中心(TISC)
教育部印发贯彻落实《三部委关于提升高等学校专利质量,促进转化运用的若干意见》典型经验的通知
【转发通知】关于举行第十届芜湖大学生专利创新创业大赛决赛暨颁奖大会的通知
关于安徽信息工程学院第六届大学生专利创新大赛奖励的决定
激发创意活力 增强创新动能 我校成功举办第六届大学生专利创新大赛
我校当选为芜湖市知识产权保护协会理事单位
我校参加全省知识产权公共服务体系建设 暨知识产权专员工作会议
校企合作 聚力共赢——艺术设计学院与芜湖东昊网络科技有限公司举行校企合作座谈会
关于组织申报2022年度省科技重大专项项目的通知
关于组织申报2022年安徽省重点研究与开发计划项目的通知
关于举行安徽信息工程学院第六届大学生专利创新大赛决赛的通知
我校牵头的一项地方标准获批立项
第十届芜湖市大学生专利创新创业大赛 复赛评审工作顺利结束
【专利创新创业大赛】第十届芜湖市大学生专利创新创业大赛 复赛评审工作顺利结束
【转发通知】关于发布2021年市重大科技成果工程化揭榜挂帅项目榜单的通知
祝贺我校首个国家级创新平台 技术与创新支持中心(TISC)正式获批运行
我校技术与创新支持中心(TISC) 承办芜湖市知识产权工作专题培训
【转发通知】2020年芜湖市工程技术研究中心创新能力评价工作开展
【转发通知】关于开展2021年市科技特派员选派推荐工作的通知
关于组织申报2022年度安徽省自然科学基金项目的通知
关于申请2021年度高层次人才科研项目 、预研资助经费的通知
关于组织申报2021年度安徽省高校科学研究项目的通知
2021年软件著作权登记(5-6月)
2021年软件著作权登记(3月下)
2021年软件著作权登记(3月上)
2021年软件著作权登记(2月)
2021年软件著作权(1月)
2020年软件著作权登记
2019年软件著作权(下半年)
2019年软件著作权(上半年)
2018年软件著作权登记
【转发通知】第五届全国机器人专利创新创业大赛公告
成果转移转化存在四大堵点,打造四大科创平台,助力科技成果转移转化
转发《关于发布2021年度芜湖市核心技术攻关项目“揭榜挂帅”榜单的通知》的通知
安徽信息工程学院科技成果登记统计表(2018年-2021年8月)
关于组织高校科研人员认领企业技术需求的通知
关于组织申报2021年度安徽省科技创新战略与软科学研究专项项目的通知
科技处组织“教育部产学合作协同育人项目培训会”
我校被认定为首批安徽省知识产权信息公共服务网点单位
关于组织申报2021年教育部产学合作协同育人项目(2021年7月)的通知
关于组织申报国家教育考试科研规划2021年度课题的通知
关于组织申报2021年度安徽省社会科学创新发展研究课题的通知
【转发通知】“学习贯彻习近平总书记‘七一’重要讲话精神”专项课题招标公告
2020年度安徽信息工程学院专利统计分析
合格评估五说五讲活动之——科技处说部门
关于转发《关于举办第十二届安徽省百所高校 百万大学生科普创意创新大赛的通知》的通知
我校在首届“智汇中江”芜湖市科技创新创业大赛喜获佳绩
【智汇中江】我校在首届“智汇中江”芜湖市科技创新创业大赛喜获佳绩
首届“智汇中江”芜湖市大学生科技创新创业大赛校级选拔赛圆满落幕
安徽信息工程学院技术与创新支持中心(TISC)举办“专利检索运用能力”培训会
严查国家高新技术企业!确保非正常专利不被利用骗取各类优惠政策!
【校内文件】《安徽信息工程学院教科研奖励办法(2020年修订版)》
我校与安徽誉特双节能技术有限公司举行产学研合作签约仪式
关于安徽省版权局及安徽省教育厅关于开展第二届安徽省大学生版权征文活动的通知
我校首次申报的省领导圈定课题获得立项
我校学生作品荣获2020年安徽省优秀科普微视频
关于我校组织参加首届“智汇中江”芜湖市大学生科技创新创业大赛参赛项目汇总
关于组织申报2021年芜湖市科技计划应用基础及创新环境研究项目的通知
关于组织参加第十届芜湖大学生专利创新创业大赛暨举办第六届安徽信息工程学院大学生专利创新大赛的通知
专利转让的途径和注意事项
关于组织申报2021年度安徽省哲学社会科学规划项目的通知
我校参加第七届全国青年科普创新实验暨作品大赛安徽赛区获佳绩
【转发通知】关于转发全国社科工作办《2021年国家社科基金冷门绝学研究专项申报公告》的通知
【转发】关于转发全国社科工作办《2021年国家社科基金冷门绝学研究专项申报公告》的通知
我校组织第十届芜湖大学生专利创新创业大赛专利比赛管理系统培训会
【转发通知】关于增补省社科规划项目评审专家与补充已有专家信息的通知
【转发通知】关于贯彻国家自主创新示范区政策开展市重大科技项目申报工作的通知
【宣传海报】组织参加首届“智汇中江”芜湖市大学生科技创新创业大赛
关于组织参加首届“智汇中江”芜湖市大学生科技创新创业大赛的通知
关于组织申报2021年度省领导圈定课题的通知
我校参与完成的一项科技成果荣获安徽省科技进步一等奖
2020年全国高等院校英语教学优秀学术论文二等奖
2020年全国高等院校英语教学优秀学术论文一等奖
技术与创新支持安信工中心(TISC)联合北航芜湖通航创新园 2021年知识产权进企业活动圆满落幕
2021年知识产权周系列活动之知识产权进高校
安徽信息工程学院科技成果登记统计表(2018年-2021年4月)
关于组织申报2021年芜湖市科技计划重点研发和科技成果转化项目的通知
【转发通知】2020年度安徽省科学技术奖获奖项目(人员)名单公布
“技术与创新支持中心(TISC)” 举办中小企业创新过程中专利运用保护能力提升培训
关于开展安徽信息工程学院2021年知识产权宣传周系列活动的通知
第七届安徽省专利优秀奖
我校3个项目获得教育部2020年产学合作协同育人项目立项
我校积极协助省科技厅做好2021年度“双随机、一公开”项目检查工作
成果转化热浪来袭,唤醒"沉睡专利"的魔咒是什么?
科技项目“揭榜挂帅”是什么意思?
TISC中心举办“初识专利”专场培训
关于举办2021年中小企业创新过程中的专利运用保护 能力提升培训班的通知
关于规范申请专利行为的通知
关于组织申报2021年度高校思想政治理论课教师研究专项的通知
关于组织申报2021年度国家社会科学基金项目的通知
我校1项发明专利首获安徽省专利奖
关于组织申报2021年教育部人文社科研究高校辅导员专项的通知
关于组织申报2021年教育部人文社科研究一般项目的通知
关于组织申报2021年安徽省科技重大专项项目的通知
我校首个安徽省社科规划项目成果免于鉴定顺利通过结题验收
关于组织2021年度国家自然科学基金项目申请的通知
关于表彰2020年度科研成果的决定
十三五积累显成效,发明专利进百强
安徽信息工程学院科技成果登记统计表(2018年-2020年12月)
连续五年芜湖高校第一 专利成果高居全省头部
【专利创新创业大赛】关于第九届芜湖大学生专利创新创业大赛奖励的决定
【专利创新创业大赛】专利创新实力派 五项第一展风采 ——信工学子在第九届芜湖大学生专利创新创业大赛中再创佳绩
由我校自主研制的“6L-1130”型滤清器干式测漏设备顺利通过企业验收
送服务 纾困难 增实效 促发展 ——记我校三位专家参加安徽省“四送一服”双千工程
广泛开展校企合作 服务地方经济发展 ——我校校领导走访芜湖县科技企业
校领导再赴奇瑞 校企合作谋新篇
推校企合作上台阶 促产教融合上水平 ——校领导带队走访格力电器
格力牵手安信工 开启合作新征程 我校与格力电器(芜湖)有限公司举行校企合作签约仪式
我校2个安徽省社会科学创新发展研究课题顺利结项
【转发通知】关于开展第八届安徽省专利奖评选工作的通知
安徽省教育厅关于2020年度高校科学研究项目立项的通知
关于组织申报中国高校产学研创新基金2020年第二批课题的通知
【专利创新创业大赛】关于安徽信息工程学院第五届大学生专利创新大赛奖励的通知
关于安徽信息工程学院第五届大学生专利创新大赛奖励的通知
专利创新实力派 五项第一展风采 ——信工学子在第九届芜湖大学生专利创新创业大赛中再创佳绩
关于组织申报2021年度安徽省重点研究与开发计划项目的通知
【专利创新创业大赛】扬创新风帆 谱专利新篇 我校成功举办第五届大学生专利创新大赛
WIPO发布《世界知识产权指标》报告:2019年商标和工业品外观设计申请活动增加;专利申请呈现罕见的下降
我校技术与创新支持中心(TISC) 启动“高质量专利培养计划”专项培训
我校参与的国家“科技创新2030重大项目-智能语音开放创新平台”正式获批立项
关于开展2020年度科研成果统计工作的通知
关于举行安徽信息工程学院第五届大学生专利创新大赛决赛的通知
科技处组织2018年芜湖市科技计划重点研发项目验收评审会
科技处组织2018年芜湖市科技计划重点研发项目验收评审会
我校受邀参加2020年芜湖市大院大所合作暨科技成果对接会
我校受邀参加安徽省第九届装备制造产品(芜湖)产需对接会
【转发通知】第四届全国机器人专利创新创业大赛复赛名单公布
关于组织申报2021年度安徽省自然科学基金项目(第一批次)的通知
关于组织省教育厅高校科研项目、人才项目结题验收和开展中期检查的通知
安徽信息工程学院科技成果登记统计表(2018年-2020年10月)
中国知识产权报报道我校“营造氛围 助推创新创业”
我校首个安徽省科技重大专项项目通过验收
我校首个安徽省科技重大专项项目通过验收
【会议通知】关于参加2020年度安徽省教育厅高校科研项目评审会的通知
我校首个安徽省科技重大专项项目通过验收
“科普在身边”参观展示活动
我校顺利举办2020年湾沚区“全国科普日”主场活动启动仪式
人民网报道我校“产学研合作推动科研成果转化”
人民网报道我校“产学研合作推动科研成果转化”
人民网报道我校“产学研合作推动科研成果转化”
中国知识产权报报道我校知识产权创新创业工作
经济日报报道我校“打造产学研高地 促进知识产权转化运营”
【转发通知】安徽省教育厅关于2020年度高校科学研究项目申报工作的通知
经济日报报道我校“打造产学研高地 促进知识产权转化运营”
我校赴合肥汇众知识产权管理有限公司学习TISC筹建工作
【转发通知】国家知识产权局办公室关于启动第四批技术与创新支持中心(TISC)筹建工作的通知
又一新突破,安徽信息工程学院首获安徽省专利奖
关于组织申报2020年安徽省科技重大专项项目的通知
关于组织申报中国高校产学研创新基金2020年第一批课题的通知
转发省社科规划办关于增补省社科规划项目评审专家与补充已有专家信息通知的通知
关于组织申报2020年芜湖市工程技术研究中心的通知
关于组织申报2020年度高校思想政治理论课教师研究专项的通知
【转发通知】关于开展在孵企业购置研发仪器设备补助申报工作的通知
我校前往南陵县科技局参加 “四送一服”科技创新要素专项对接会暨科技成果对接会
我校3个项目获2020年芜湖市科技计划立项支持
【转发通知】关于做好2020年度安徽省哲学社会科学规划项目申报工作的通知
2020年我校省自然科学基金项目取得零的突破
2020年我校省自然科学基金项目取得零的突破
校政合作 推动共赢 我校与绩溪县人民政府签署战略合作协议
2017年软件著作权登记
【转发通知】关于第九届皖江地区历史文化研讨会的征文通知
我校赴安徽农业大学考察学习高校知识产权贯标工作
关于组织申报安徽省教育科学研究项目2020年度课题的通知
关于组织参加第九届芜湖大学生专利创新创业大赛暨举办安徽信息工程学院第五届大学生专利创新创业大赛的通知
我校赴安徽农业大学考察学习高校知识产权贯标工作
【转发通知】“红色文化研讨会”征文通知
关于组织申报2020年度文化艺术和旅游研究项目信息化发展专项的通知
【转发】关于发布安徽省企业技术难题和技术需求的通知
【转发通知】安徽省市场监管局 安徽省教育厅关于组织开展国家知识产权试点示范高校建设工作的通知
【转发通知】国家知识产权局办公室关于启动第四批技术与创新支持中心(TISC)候选机构推荐工作的通知
【转发通知】安徽省发展改革委关于开展2020年省工程研究中心和工程实验室申报及验收评估工作的通知
“安信工科技云讲堂”开讲
战疫情 高校智慧校园信息化助力安信工专利申请逆势增长
关于转发《安徽省科学技术厅关于征集高校、科研院所可研究与开发科学技术的通知》的通知
关于组织申报2020年芜湖市科技计划项目的通知
“科普中国”平台助推校园科普活动
【专利创新创业大赛】连续四年芜湖高校第一 专利成果高居全省头部
【专利创新创业大赛】创意迭出 精彩纷呈 我校成功举办第四届大学生专利创新大赛
【专利创新创业大赛】我校学子在第七届芜湖大学生专利创新创业大赛中连创佳绩
【专利创新创业大赛】凝聚力量 放飞梦想 我校第三届大学生专利创新大赛隆重举行
【专利创新创业大赛】第七届芜湖大学生专利创新创业大赛开赛
大学生创新能力培养的重要载体——专利
【专利创新创业大赛】我院芜湖大学生专利创新创业大赛再创佳绩、计算机系匡磊成功冲击特等奖
【专利创新创业大赛】第二届大学生专利创新创业大赛结硕果
【贺信】吴敏院长对我院在第五届芜湖大学生专利创新创业大赛取得的成绩表示祝贺
【专利创新创业大赛】我院学子在第五届芜湖大学生专利创新创业大赛中荣获佳绩
【媒体关注 ● 芜湖日报】大学生专利创新创业大赛落幕
【媒体关注 ● 大江晚报】第五届芜湖大学生专利创新大赛收官
【专利创新创业大赛】第五届芜湖大学生专利创新创业大赛圆满收官
【专利创新创业大赛】伴随式学习 个性化辅导
【专利创新创业大赛】微信投票火爆 第五届芜湖大学生专利创新创业大赛揭晓进入倒计时
【专利创新创业大赛】群策群力 紧密联动 我院积极筹备第五届芜湖大学生专利创新创业大赛决赛工作
【专利创新创业大赛】第五届芜湖大学生专利创新创业大赛复赛在我院文津校区顺利开赛
【专利创新创业大赛】我院举办首届大学生专利创新创业大赛
【专利创新创业大赛】第五届芜湖大学生专利创新创业大赛组委会第三次会议在我院召开
【专利创新创业大赛】提高效率 学业创新两不误:我院头脑风暴比赛优秀作品采访
【专利创新创业大赛】关注细节: “智佳优创”获“创意风暴”特等奖缘由解析
【专利创新创业大赛】专利大赛为培养人才注入新能量:基础教学部立德更树人
【专利创新创业大赛】让“智慧之火”照亮创新之路:计算机与软件工程系“四招”并进促大赛不断推进
【专利创新创业大赛】开篇寄语
【专利创新创业大赛】创意迭出 放飞梦想:我院专利大赛“创意”风暴震撼开启
【专利创新创业大赛】创新激荡 智慧迸发:管理工程系专利大赛不断向纵深推进
【专利创新创业大赛】重“量”求“质”:信息工程系全方位解读创新真谛
【专利创新创业大赛】创意赢发明 创新谋未来:机械工程系大赛组曲(通讯)
我院专利申请授权工作初显成效
【专利创新创业大赛】行动快 措施力 效果好:我院专利大赛的组织工作获市组委会好评
【专利创新创业大赛】我院召开“大学生专利创新创业大赛”工作推进会
连续四年芜湖高校第一 专利成果高居全省头部
【专利创新创业大赛】第五届芜湖大学生专利创新创业大赛工作推进会在我院召开
【专利创新创业大赛】我院学子在第四届芜湖大学生专利创新大赛中获历史最好成绩
关于组织2020年度安徽省高校科学研究项目预申报工作的通知
关于组织2020年度国家自然科学基金项目申请的通知
我校发明专利授权数首次进入全省高校十强
我校合作承办芜湖市技术经纪人培训会
我校合作承办芜湖市技术经纪人培训会
服务地方经济发展,推动产学研融合发展——我校参加2019芜湖县产学研合作暨科技成果发布会
【专利创新创业大赛】电气与电子工程学院举行第八届芜湖大学生专利创新大赛选拔赛
【专利创新创业大赛】我校启动第八届芜湖大学生专利创新大赛和安徽信息工程学院第四届大学生专利创新大赛的组织工作
我校师生在2018年第三届全国机器人专利创新创业大赛中获佳绩
我校受邀参加庆祝改革开放四十周年安徽省科技创新成果展
我校承担的16项省教育厅高校科学研究重点项目全部通过结题验收
科普协会招新活动圆满结束
电气与电子工程学院举行第八届芜湖大学生专利创新大赛选拔赛
我校启动第八届芜湖大学生专利创新大赛和安徽信息工程学院第四届大学生专利创新大赛的组织工作
我校承担的16项省教育厅高校科学研究重点项目全部通过结题验收
【校内文件】《安徽信息工程学院委托师生开发智慧校园及信息化项目专项管理暂行办法》
我校一项芜湖市重点研发计划项目通过验收
我校两项芜湖市创新环境软科学项目验收通过
我校2019年省高校科学研究项目立项数又有新突破
我校顺利完成2019年度省教育厅高校科学研究项目评审工作
我校两项芜湖市软科学项目顺利通过验收并获优秀等级
新年新突破——我校在2019年安徽省重点研究与开发计划项目面上攻关专项中又获新突破
关于举办安徽信息工程学院第四届大学生专利创新创业大赛的通知
关于组织申报2020年度教育部人文社会科学研究一般项目的通知
2019年校政企科技合作对接交流系列活动圆满落幕
2019年校政企科技合作对接交流系列活动圆满落幕
2019年安信工校政企科技合作对接交流系列活动持续开展
我校一项芜湖市重点研发计划项目通过验收
我校两项芜湖市创新环境软科学项目验收通过
关于组织申报2020年度安徽省自然科学基金项目的通知
安徽省教育厅关于下达2019年度高校优秀拔尖人才培养资助项目的通知
关于转发安徽省教育厅2019年度高校科学研究项目立项的通知
2019年校政企科技合作对接交流系列活动拉开序幕
我校2019年省高校科学研究项目立项数又有新突破
关于组织申报2019年安徽省社会科学创新发展研究课题的通知
关于组织申报2019年度安徽省哲学社会科学规划项目的通知
我校顺利完成2019年度省教育厅高校科学研究项目评审工作
关于组织申报2019年市科技计划项目的通知
我校两项芜湖市软科学项目顺利通过验收并获优秀等级
新年新突破——我校在2019年安徽省重点研究与开发计划项目面上攻关专项中又获新佳绩
关于组织申报2019年度安徽省高校科学研究项目的通知
关于组织国家自然科学基金区域创新发展联合基金2019年度项目申报的通知
关于组织第八届高等学校科学研究优秀成果奖(人文社会科学)申报的通知
关于组织2019年度国家社会科学基金项目申报的通知
关于组织2019年度国家自然科学基金项目申报的通知
科技处参加安徽省教育厅产教融合合作委员会第一次工作会议
安徽省教育厅关于2017年度高校人文社会科学研究项目立项的通知(皖教秘科【2017】11号)
安徽省教育厅关于2017年度高校自然科学研究项目立项的通知(皖教秘科【2017】12号)
关于下达芜湖市2016年度科技计划项目的通知(芜科计【2016】23号)
安徽省教育厅关于2016年度安徽高校自然科学研究项目立项的通知(皖教秘科【2016】11号 )
安徽省教育厅关于2016年度安徽高校人文社会科学研究项目立项的通知(皖教秘科【2016】10号 )
关于下达芜湖市2015年度科技计划项目的通知(芜科计【2015】18号)
安徽省教育厅关于下达2015年度高校自然科学研究项目及经费的通知(皖教秘科【2015】33号)
安徽省教育厅关于2015年度高校人文社科研究项目立项的通知(皖教秘科【2015】30号)
【校内文件】安徽信息工程学院科技成果转化管理暂行办法
【校内文件】安徽信息工程学院专利管理暂行办法
联系我们
科技处职责
关于转发安徽省教育厅2018年度高校科学研究项目立项的通知
2018年安徽省社会科学创新发展研究课题我校又获新的突破
【专利创新创业大赛】第七届芜湖大学生专利创新创新大赛开赛
我校三个科研项目通过评审获得芜湖市2018年度科技计划项目立项
英国克兰菲尔德大学何红梅教授应邀来我校举办专题讲座
我校在安徽省2018年度重点研究与开发计划项目中又实现新的突破
科技处带队参加人工智能助力芜湖智造专家报告会
【名师讲席】关于“人工智能和机器人——过去,现在和未来”的讲座
关于组织申报2018年度安徽省哲学社会科学规划项目的通知
校领导带队深入企业考察交流 促进产学研合作深度融合
关于开展2013~2016年度安徽省社会科学奖(社科类)评奖工作的通知
关于转发安徽省教育厅2018年度高校科学研究项目立项的通知
关于组织申报2018年市科技计划项目的通知
我院获批组建2个市级工程技术研究中心
我校获批芜湖市首个概念验证中心 打通科技成果转化“最初一公里”
安徽信息工程学院2022年度学术论文发表一览表
关于2022年度安徽信息工程学院科研团队和科技创新平台评审结果的公示
我校又新获5个芜湖市工程技术研究中心实现二级学院全覆盖
我校TISC知识产权信息服务案例获评2022年首批全国知识产权信息服务优秀案例
我校召开申报芜湖市工程技术研究中心工作推进会
安徽信息工程学院2016-2021年论文成果
我校现代制造业软件科技企业孵化器被认定为省级科技企业孵化器
我校牵头的一项地方标准获批立项
祝贺我校首个国家级创新平台 技术与创新支持中心(TISC)正式获批运行
我校被认定为首批安徽省知识产权信息公共服务网点单位
我校新增2个芜湖市工程技术研究中心
十三五积累显成效,发明专利进百强
又一新突破,安徽信息工程学院首获安徽省专利奖
领略创新魅力 感受专利乐趣 “社团干部培训之创业与专利” 专题讲座
专利管理系统使用说明
战疫情高校智慧校园信息化助力专利申请逆势增长
我校现代制造业软件科技企业孵化器被认列入2019年度省级科技企业孵化器培育名单
2016-2020年论文成果
我校发明专利授权数首次进入全省高校十强
我校首个安徽省教育厅工程技术研究中心获批立项建设
我校2个工程技术研究中心被列入2017年市级工程技术研究中心组建备案计划
我校1个工程技术研究中心被列入2017年市级工程技术研究中心组建备案计划
我校创业与就业竞争力促进中心被认定为2016年度第二批市级科技企业孵化器
创新教育结硕果:我院发明专利授权实现零的突破
【转发】2025经济专业技术资格考试知识产权专业知识和实务(初级) 考试大纲
【转发】《专利池建设运行工作指引》解读
【转发】国家知识产权局 科技部 工业和信息化部 国务院国资委 市场监管总局 中国科学院 《专利池建设运行工作指引》
【转发】国际专利分类使用指南(2025版)
【案例分享】中华全国专利代理师协会全国典型发明专利 撰写案例撰写经验分享系列三十
【案例分享】中华全国专利代理师协会全国典型发明专利 撰写案例撰写经验分享系列二十九
【案例分享】中华全国专利代理师协会全国典型发明专利 撰写案例撰写经验分享系列二十八
【案例分享】中华全国专利代理师协会全国典型发明专利 撰写案例撰写经验分享系列二十七
【案例分享】中华全国专利代理师协会全国典型发明专利 撰写案例撰写经验分享系列二十六
【案例分享】中华全国专利代理师协会全国典型发明专利 撰写案例撰写经验分享系列二十五
【案例分享】中华全国专利代理师协会全国典型发明专利撰写案例撰写经验分享系列二十四
中华全国专利代理师协会全国典型发明专利撰写案例撰写经验分享系列二十三
【案例分享】中华全国专利代理师协会全国典型发明专利撰写案例撰写经验分享系列二十二
【案例分享】中华全国专利代理师协会全国典型发明专利撰写案例撰写经验分享系列二十一
【案例分享】中华全国专利代理师协会全国典型发明专利撰写案例撰写经验分享系列二十
【转发】一文了解人工智能、大数据专利申请客体审查判断思路
【转发】《芜湖市支持“鸠兹科创湾”建设若干举措》发布
【转发】国知发服字〔2025〕5号 各省、自治区、直辖市和新疆生产建设兵团知识产权、教育、科技、市场监管、版权主管部门,金融监管总局各监管局,中国科学院院属各单位: 为深入贯彻落实党中央、国务院关于优化营商环境的决策部署和对知识产权工作的总体要求,及时响应社会公众和经营主体期盼,持续降低制度性交
【转发】芜湖市人民政府关于印发芜湖市加快推进智造名城建设若干举措的通知
【转发】国家知识产权局办公室关于印发《知识产权数据使用手册及开放目录》的通知
【转发】中共中央 国务院印发《教育强国建设规划纲要(2024-2035年)》
【转发】一文读懂2025年国家自然科学基金限项新旧政策对比
【转发】中共中央 国务院印发《教育强国建设规划纲要(2024—2035年)》
【转发】湾沚区人才招引政策十八条
【转发】芜湖市惠企政策精选
【转发】关于《专利风险预警工作规范》团体标准公开征求意见的通知
【转发】技术合同认定登记管理办法(征求意见稿)工科函〔2024〕986号
【案例分享】中华全国专利代理师协会全国典型发明专利撰写案例撰写经验分享系列十九
【案例分享】中华全国专利代理师协会全国典型发明专利撰写案例撰写经验分享系列十八
【案例分享】中华全国专利代理师协会全国典型发明专利撰写案例撰写经验分享系列十七
【案例分享】中华全国专利代理师协会全国典型发明专利撰写案例撰写经验分享系列十六
【案例分享】中华全国专利代理师协会全国典型发明专利撰写案例撰写经验分享系列十五
【案例分享】中华全国专利代理师协会全国典型发明专利撰写案例撰写经验分享系列十四
【案例分享】中华全国专利代理师协会全国典型发明专利撰写案例撰写经验分享系列十三
【案例分享】中华全国专利代理师协会全国典型发明专利撰写案例撰写经验分享系列十二
【案例分享】中华全国专利代理师协会全国典型发明专利撰写案例撰写经验分享系列十一
【案例分享】中华全国专利代理师协会全国典型发明专利撰写案例撰写经验分享系列十
【案例分享】中华全国专利代理师协会全国典型发明专利撰写案例撰写经验分享系列九
【案例分享】中华全国专利代理师协会全国典型发明专利撰写案例撰写经验分享系列八
【案例分享】中华全国专利代理师协会全国典型发明专利撰写案例撰写经验分享系列七
【案例分享】中华全国专利代理师协会全国典型发明专利撰写案例撰写经验分享系列六
【案例分享】中华全国专利代理师协会全国典型发明专利撰写案例撰写经验分享系列五
【案例分享】中华全国专利代理师协会全国典型发明专利撰写案例撰写经验分享系列四
【案例分享】中华全国专利代理师协会全国典型发明专利撰写案例撰写经验分享系列三
【案例分享】中华全国专利代理师协会全国典型发明专利撰写案例撰写经验分享系列二
【案例分享】中华全国专利代理师协会全国典型发明专利撰写案例撰写经验分享系列一
【转发】国知局:关于发布修订版专利申请请求类表格和电子申请数据标准规范的通知
【转发】《科技成果转化常见问题工作手册(2024年版)》
【转发】《科研单位科研诚信管理制度示范文本》及解读
【转发】【图解】国家知识产权局专利信息公共服务资源
【转发】【图解】国家知识产权局专利信息公共服务资源
【政策解读】《芜湖市深化科技创新体制机制改革加快科技成果转化应用体系建设行动实施方案(试行)》解读
【转发】芜湖市人民政府关于印发《芜湖市深化科技创新体制机制改革加快科技成果转化应用体系建设行动实施方案(试行)》的通知 芜政〔2023〕6号
【转发】2024年度芜湖市高等研究院产学研合作项目申报指南
【转发】《关于推进重点产业知识产权强链增效的若干措施》
【转发】《关于推进重点产业知识产权强链增效的若干措施》解读
【转发】《专利开放许可实施纠纷调解工作办法(试行)》
【转发】《专利开放许可实施纠纷调解工作办法(试行)》解读
【政策解读】专利开放许可业务常见问题解答①丨专利开放许可声明的提出
【政策解读】专利开放许可业务常见问题解答②丨专利开放许可实施合同备案
【政策解读】专利开放许可业务常见问题解答③丨专利开放许可声明的撤回
【政策解读】专利开放许可业务常见问题解答④丨相关法律手续业务的办理
【转发】安徽省未来产业发展行动方案(征求意见稿)
【转发】《关于规范和加强高校横向科研项目管理的指导意见 ( 暂行 )》
【转发】国知局:全面推进专利开放许可制度实施工作
【转发】《2023年全球知识产权保护指数报告》全文发布
【转发】国家知识产权局发布2023年度知识产权行政保护典型案例
【转发】芜湖市2024年市级财政支持产业科技若干政策 芜政【2024】50号
【转发】国家知识产权信息公共服务网点备案实施办法(修订)
【转发】湾沚区“产学研创”人才政策有新变
【转发】《国家科学技术奖励条例》 中华人民共和国国务院令 第782号
【转发】《安徽省数据知识产权登记办法(试行)》
【转发】《2024年知识产权强国建设推进计划》
【转发】国知局:关于专利证书改版的公告(第581号)
【转发】《安徽省教育科学研究项目实施办法》 皖教办〔2024〕27号
【转发】【政策解读】《专利产业化促进中小企业成长计划实施方案》解读
【转发】《安徽省高等学校年度科研计划编制与管理办法(试行)》的通知 皖教科〔2024〕2号
【转发】《安徽省开展高校科研机构存量专利筛选推介工作实施方案(2023-2025年)》皖市监知促函〔2024〕4号
【转发】高校和科研机构存量专利盘活工作方案 国知发运字〔2024〕5号
【转发】芜湖市湾沚区人民政府办公室:湾沚区建设科技创新新高地若干政策
【转发】专利和集成电路布图设计缴费服务指南
【转发】专利开放许可
【转发】芜湖市湾沚区促进航空航天(低空经济)高质量发展扶持政策
【转发】湾沚区关于促进人才安居乐业推进航空新城建设的意见
【转发】规范申请专利行为的规定(2023)
【转发】规范申请专利行为的规定(2023)
【转发】安徽高校服务新能源汽车产业集群建设三年行动方案(2023-2025年)
【转发】《湾沚区“产学研创”人才政策18条实施细则》
【转发】【政策解读】《负责任研究行为规范指引(2023)》的解读
【转发】《负责任研究行为规范指引(2023)》
【转发】专利审查指南(2023)
【转发】专利审查指南(2023)
【转发】李强签署国务院令 公布《国务院关于修改〈中华人民共和国专利法实施细则〉的决定》
【转发】《关于施行修改后的专利法及其实施细则相关审查业务处理的过渡办法》解读
【转发】【政策解读】《关于施行修改后的专利法及其实施细则相关审查业务处理的过渡办法》解读
【转发】关于专利权期限补偿和专利开放许可相关行政复议事项的公告(第560号)
【转发】《施行修改后的专利法及其实施细则相关审查业务处理过渡办法》
【转发】《施行修改后的专利法及其实施细则相关审查业务处理过渡办法》
【转发】《中华人民共和国专利法实施细则》2023
【转发】《中华人民共和国专利法实施细则》2023
【转发】安徽省科技成果登记填报、审核细则(20221128)
【转发】安徽省科技成果登记明白纸(试行)202308
【转发】国家知识产权局2022年度报告
【转发】《专利转化运用专项行动方案(2023—2025年)》(图解)
【转发】《高价值专利价值评估规范》(DB32/T 4585—2023)
【转发】《高价值专利价值评估规范》(DB32/T 4585—2023)
【转发】《关于实用新型专利保护客体判断的指引》
【转发】国知局:《关于实用新型专利保护客体判断的指引》发布
【转发】国知局:《关于外观设计国际注册申请的指引》发布
【转发】《知识产权专员工作指南》(DB34/T 4549—2023)
【转发】国家知识产权局办公室关于公布2022年度及近五年备案的专利实施许可合同有关数据的通知
【转发】国家知识产权局 司法部关于加强新时代专利侵权纠纷行政裁决工作的意见
【转发】知识产权公共服务普惠工程实施方案(2023—2025年)
【转发】知识产权公共服务普惠工程实施方案(2023—2025年)
【转发】安徽省知识产权保护中心关于开展专利快速预审服务首批申请主体备案及代理机构注册工作的通知
【转发】绿色技术专利分类体系 国知办发规字〔2023〕30号
【转发】关于支持直播电商产业高质量发展的若干政策规定
【转发】芜湖市促进商贸流通业发展若干政策规定
【转发】芜湖市促进现代服务业发展政策规定
【转发】芜湖市重大招商项目“一事一议”实施办法
【转发】芜湖市扶持高层次科技人才团队创新创业实施办法
【转发】关于加快推进芜湖市国家自主创新示范区建设的若干政策规定
【转发】芜湖市扶持产业发展政策(2022-2023年)
【转发】《知识产权助力产业创新发展行动方案(2023─2027年)》
【转发】《知识产权助力产业创新发展行动方案(2023─2027年)》
【转发】专利评估指引
专利评估指引(标准号:GB/T 42748-2023)
【转发】芜湖市湾沚区科技创新奖励政策“二十条”
【转发】芜湖市科技项目管理办法(修订) 芜科办〔2023〕12号
【转发】芜湖市科技项目实施验收细则(修订) 芜科办〔2023〕13号
浅析实用新型的保护客体问题
【政策解读】高校、科研院所薪酬改革启动,薪酬分配向两类人员倾斜
【政策解读】科技部等联合发布《研发费用加计扣除政策执行指引(2.0版)》
【转发】研发费用加计扣除政策执行指引(2.0版)
【转发】专利和集成电路布图设计缴费服务指南
【转发】高价值专利培育布局工作指南
【转发】《禁止滥用知识产权排除、限制竞争行为规定》 国家市场监督管理总局令第79号
【转发】ISO 56005《创新管理 - 知识产权管理指南》快问快答
【转发】高价值专利评价方法
【转发】高价值专利培育工作规范
专利权无效有哪些原因,企业如何用宣告专利权无效制度
地理标志商标注册申请15问
市场监管总局关于《关于标准必要专利领域的反垄断指南(征求意见稿)》公开征求意见的公告
2022年度执行的PCT申请国际阶段费用的人民币标准
澳门特区申请人在内地发明专利优先审查申请试点项目将于2023年7月正式实施
《专利(申请)权转让合同模板及签订指引》《专利实施许可合同模板及签订指引》解读
国家知识产权局办公室关于印发专利转让许可合同模板及签订指引的通知
【转发】《芜湖市湾沚区科技创新体系建设若干政策》湾科字〔2022〕5号
【转发】湾沚区“产学研创”人才政策十八条
非正常申请专利行为认定及认定后的办事指南
国家知识产权局2023年工作要点
专利代理师资格考试办法(国家市场监督管理总局令第7号)
国知局:关于规范提交专利电子申请指引的通知
安徽省开展专利侵权纠纷先裁决后调解省级试点
国知局:关于规范提交专利电子申请指引的通知
国家知识产权局办公室 工业和信息化部办公厅关于组织开展创新管理知识产权国际标准实施试点的通知
国家知识产权局关于印发《系统治理商标恶意注册促进高质量发展工作方案(2023—2025年)》的通知
经济专业技术资格考试知识产权专业知识和实务(初级)考试大纲
经济专业技术资格考试经济基础知识(初级)考试大纲
经济专业技术资格考试经济基础知识(中级)考试大纲
经济专业技术资格考试知识产权专业知识和实务(中级)考试大纲
【图解】一同见证,安徽省知识产权新时代十年!
【转发】《安徽省级实验室体系重组行动实施方案(试行)》
国家知识产权局关于印发“千企百城”商标品牌价值提升行动方案(2023—2025年)的通知
2023年全国知识产权宣传周活动主题海报发布
最高人民法院知识产权法庭典型案例(2022)
2023年度专利代理师资格考试公告(第525号)
关于公布《2023年专利代理师资格考试大纲》的通知
国家知识产权局关于印发《专利代理信用评价管理办法(试行)》的通知
【转发】高校知识产权管理规范
【图解】2023年,这样推动知识产权高质量发展
《推动知识产权高质量发展年度工作指引(2023)》印发
【转发】《推动知识产权高质量发展年度工作指引(2023)》印发
国家知识产权局:《2023年全国知识产权行政保护工作方案》
国家知识产权局:《知识产权政务服务事项办事指南》的公告(第519号)
国家知识产权局:关于印发2023年全国知识产权行政保护工作方案的通知 国知发保字〔2023〕4号
【转发】国家知识产权局:关于印发2023年全国知识产权行政保护工作方案的通知 国知发保字〔2023〕4号
国知局:关于全面推行专利证书电子化的公告(第515号)
国家知识产权局举办2023年2月例行新闻发布会
经济专业技术资格考试 高级经济实务(知识产权) 考试大纲
《质量强国建设纲要》印发,涉及这些知识产权内容
【转发】国家知识产权局办公室:关于印发专利导航工程实施评价方案的通知 国知办发运字〔2023〕4号
【转发】国家知识产权局办公室关于印发专利导航工程实施评价方案的通知 国知办发运字〔2023〕4号
【转发】17部门印发《关于加快推动知识产权服务业高质量发展的意见》 国知发运字〔2022〕47号
【政策解读】一图读懂 17部门联合印发意见 加快推动知识产权服务业高质量发展
【转发】《芜湖市常态化产学研合作工作方案》 芜科办〔2022〕74号
浅谈高价值专利培育中的“布局”和“挖掘”
《2022年中国专利调查报告》全文发布!
《绿色低碳技术专利分类体系》
【转发】《绿色低碳技术专利分类体系》 国知办函规字〔2022〕1044号
《知识产权保护规范化市场创建示范管理办法》
【转发】《知识产权保护规范化市场创建示范管理办法》 国知办发保字〔2022〕64号
【政策解读】《知识产权保护规范化市场创建示范管理办法》解读
《知识产权行政保护案件请示办理工作办法》印发
【政策解读】专利产品备案常见问题解答
【政策解读】《关于加强知识产权鉴定工作衔接的意见》
再谈外观设计专利之“组件产品”和“套件产品”
功能性特征专利规则的统一性研究
国家知识产权局办公室:关于组织开展专利产品备案工作的通知
国家知识产权局办公室:关于公布2022年知识产权信息服务优秀案例的通知
国家知识产权局 国家市场监督管理总局:关于开展商标代理行业专项整治行动的通知
国家知识产权局办公室 司法部办公厅:关于推介第二批全国专利侵权纠纷行政裁决建设典型经验做法的通知
【转发】国家知识产权局:《商标代理监督管理规定》
【政策解读】图解:13条知识产权措施助力专精特新中小企业创新发展
专利导航,企业能拿它来做什么?
专利开放许可十问十答
国务院,知识产权战略实施工作部际联席会议办公室:关于印送知识产权强国建设第一批典型案例的函
国知局:拟增加商标依职权撤销规定
【转发】国家知识产权局:《专利开放许可使用费估算指引》(试行) 国知办发运字〔2022〕56号
【转发】国知局 工信部:《关于知识产权助力专精特新中小企业创新发展的若干措施》 国知发运字〔2022〕38号
国知局 工信部:知识产权助力专精特新中小企业创新发展若干措施!
国家知识产权局:编制印发《专利开放许可使用费估算指引》
专利开放许可九问答
浅议专利侵权诉讼中赔偿数额的计算及证明责任
国家知识产权局行政裁决案件线上口头审理办法(征求意见稿)公开征求意见
国知局:将专利质量和转化运用等指标作为职称晋升、绩效考核、岗位聘任等重要依据!
商标局:地理标志商标注册申请15问
数看知识产权这十年丨一图读懂
【政策解读】《安徽省深化科技创新体制机制改革加快科技成果转化应用体系建设行动方案》
关于就《专利代理信用评价管理办法(公开征求意见稿)》公开征求意见的通知
国家知识产权局办公室:关于确定首批国家级专利导航工程支撑服务机构的通知
【转发】《国家技术转移体系建设方案》 国发〔2017〕44号
国知局办公室:关于举办首届全国知识产权公共服务机构专利检索分析大赛的通知
【转发】《芜湖市工程技术研究中心认定管理办法》
图解:数说知识产权转化运用工作成效
【转发】科技部 财政部关于印发《企业技术创新能力提升行动方案(2022—2023年)》的通知 国科发区〔2022〕220号
【政策解读】安徽省深化科技创新体制机制改革加快科技成果转化应用体系建设行动方案
【政策解读】图解:安徽省深化科技创新体制机制改革加快科技成果转化应用体系建设行动方案
【转发】安徽省深化科技创新体制机制改革加快科技成果转化应用体系建设行动方案 皖政〔2022〕64号
【政策解读】推动高校支撑服务企业高质量发展 ——三部门解读“千校万企”协同创新伙伴行动
【转发】关于组织开展 “千校万企”协同创新伙伴行动的通知
9张图,带你了解2022年上半年知识产权相关工作统计数据
2022年专利代理师资格考试大纲
7月1日起,这些知识产权政策开始实施!
《国家知识产权保护示范区建设方案》解读
国知局:关于印发《国家知识产权保护示范区建设方案》的通知
专利代理师考试常见问题解答:2022年各考点及港澳地区联系方式及其他相关事宜
专利代理师考试常见问题解答:专利代理师资格授予
专利代理师考试常见问题解答:港澳台地区人员报名和考试
专利代理师考试常见问题解答:考试
专利申请12个关键流程点,把握好了事倍功半
官方解答:专利年费缴纳期限延长有关问题!
专利代理师考试常见问题解答:报名程序
专利代理师考试常见问题解答:报考条件
2022年专利代理师资格考试公告
这篇文章告诉您,商标注册没有捷径
【转发】《安徽省科学技术普及条例》
【转发】《安徽省科学技术进步条例》
【转发】《安徽创新型省份建设促进条例》及解读
【转发】《中华人民共和国科学技术普及法》
【转发】《中华人民共和国科学技术进步法 》 中华人民共和国主席令 第一〇三号
国知局:关于开通外观设计国际申请业务的通知
国知局:关于加入海牙协定后相关业务处理暂行办法的公告 | 附解读
中国已加入《海牙协定》,外观设计专利可通过海牙体系进入90+国家寻求保护
【政策解读】《海牙用户指南》(2022年2月修订)
一图概览《海牙协定》
【转发】《关于改革完善省级财政科研经费管理的若干措施》 国办发〔2021〕32号
强保护时代下,企业如何通过专利保护提高产品竞争力?
关注!《国家知识产权局知识产权信用管理规定》明确6种失信行为
国知局公布1-2月知识产权数据,实用新型专利授权量同比增长44.21%
【政策解读】《推动知识产权高质量发展年度工作指引(2022)》
国知局批复:外观设计专利权评价报告不能证明被控侵权设计与现有设计是否相同或实质相同
两会IP热点汇总
科技部:科技型中小企业评价知识产权有这些指标!
国家市场监管总局:《全国商业秘密保护创新试点工作方案》全文发布!
【政策解读】2022年度国家自然科学基金项目指南及申请规定发布
一图读懂《知识产权公共服务“十四五”规划》
一图读懂:2022年全国知识产权工作怎么做?8个方面重点工作
《知识产权人才“十四五”规划》发布!到2025年,执业代理师4万人,知识产权师2万人
2022.1.1日起施行,新修订《中华人民共和国科学技术进步法》多处提及知识产权
【转发】《中华人民共和国科学技术进步法》
国务院办公厅关于新形势下进一步加强督查激励的通知
教育部印发贯彻落实《三部委关于提升高等学校专利质量,促进转化运用的若干意见》典型经验的通知
我国已建成101家TISC和80家高校国家知识产权信息服务中心
《提升中小企业竞争力若干措施》印发,提出这些知识产权举措……
国家知识产权局公告 第四六二号《商标审查审理指南》全文发布
这7种行为被国知局认定为失信行为
【转发】国家知识产权局关于《专利权质押登记办法》的公告(第461号)
安徽省人民政府令第303号
【转发】国务院关于印发“十四五”国家知识产权保护和运用规划的通知
一图读懂“十四五”国家知识产权保护和运用规划
一文读懂《产学研合作协议知识产权相关条款制定指引(试行)》
三部门联合印发《产学研合作协议知识产权相关条款制定指引(试行)》
【转发】国办印发《关于进一步支持大学生创新创业的指导意见》,明确做好大学生创新项目的知识产权确权、保护等工作
和解!OPPO与夏普签订交叉许可协议,结束全球诉讼
一图读懂《知识产权强国建设纲要(2021-2035年)》
中共中央国务院印发《知识产权强国建设纲要(2021-2035年)》
芜湖“紫云英人才计划”(图解)
科技成果评价的主体包括哪些?
浅议专利侵权纠纷中的禁止反悔原则与“明确否定”情形
国家知识产权局:我国累计认定地理标志保护产品2482个
新学期已开始,软件类专利权人该学会面对“万物互联”时代了!
知识产权安全是国家安全的主战场
2022年申请国家高新技术企业,请从现在开始准备
专利,让城市“更智慧”
申长雨:发明专利做好控增量、提质量,实用新型做好制度改革
最高院知产法庭:公知常识性证据的认定
故意侵犯知识产权;提交非正常专利申请等将列入严重违法失信名单!2021.9.1日起施行
中汽咨询发布“2021汽车专利创新指数”
国家知识产权局何志敏:提高知识产权公共服务能力,助力汽车产业创新发展
加强科学发现权保护 促进基础研究蓬勃发展
【转发】安徽省财政厅 安徽省科学技术厅关于印发《安徽省支持科技创新若干政策专项资金管理办法》的通知
国家知识产权局关于印发《知识产权公共服务能力提升工程工作方案》的通知
国知局公布1-6月知识产权数据 发明授权量同比增长55.9%
你真的了解专利布局吗?总结五大专利布局方法及策略
国务院发文:评职称、评科技奖将纳入新指标!
国家知识产权局办公室关于加强专利导航工作的通知
2021年5月全国高校专利分析
3D打印已实现批量化制造的5个案例
中国高新技术企业认定需要15-18个专利?
2021年中国专利申请量和授权率增速放缓
《2021年专利代理师资格考试大纲》全文发布
国知局回复进一步加大知识产权保护力度
印花税法来了,明年7月实施:商标注册证和专利权证将不用交印花税了
严查国家高新技术企业!确保非正常专利不被利用骗取各类优惠政策!
专利惩罚性赔偿上岗!这些情形将会被判惩罚性赔偿
国家知识产权局进一步整治非正常专利申请代理行为
2021年知识产权贯标补贴政策汇总
《中华人民共和国专利法》2020全文
6月1日起施行《专利法》《著作权法》《专利导航指南》等新法规
知识产权不再是锦上添花,将决定企业的兴衰存亡
国知局:6月1日起,这4种情形属于重大专利侵权纠纷!
关于施行修改后专利法的9个问题
专利人成功之路专栏|技术转移和专利运营的关系是什么?
为什么有些科转人的科技成果转化会越做越“不自信”?!
国之功勋,院士千古!袁隆平先生的一生为人类留下了什么?
国知局2021年工作要点
6G通信技术专利发展状况报告》发布,有何亮点?
地方高校的破局!如何把科研成果转化为教学资源?
国知局:持续压缩商标专利审查周期、加强审查监管
国知局:合理调整专利收费有助于专利质量提升
科技成果转移转化有哪三个痛点?
国家知识产权局2020年度报告
高校5金8银! 第二十二届中国专利奖评审结果公布
国知局印发《通知》:不得直接将专利申请、授权数量作为享受奖励或资质资格评定政策的主要条件
国知局:《关于技术调查官参与专利、集成电路布图设计侵权纠纷行政裁决办案的若干规定(暂行)》全文发布!
国知局:6月底前各地要全面取消专利、商标申请阶段的资助和奖励
实用新型审查趋势:打击低质量申请,同日申请专利政策调整
国知局回应:如何界定“高价值发明专利”及实践中如何考核?
全球专利分析市场规模2027年将达16亿美元
2020年发明授权率为47.3%,实用新型授权率为90.4%,外观授权率为95.1%
2020年度专利复审无效十大案件来了
一图了解科交会成果
关注!知识产权信息赋能中小企业创新发展十大案例
市场监管总局:2020年知识产权执法行动典型案例
技术成果转化税收优惠政策,请收好!
爱迪生不是发明大王,而是成果转化的高手
如何落实“十四五”规划里的高价值专利目标?申局长回应
2020年中国知识产权保护状况白皮书发布
“专利泡沫”何其多 专利造假“产业链”
公安部发布打击侵犯知识产权犯罪典型案例
关于专利权作价入股的程序及相关注意事项
勾勒局部外观设计专利画像
2020年中国法院10大知识产权案件和50件典型案例
《产学研合作协议知识产权相关条款制定指引》及其使用指南解读
柔性制造下,AI+软件为中国机器人行业带来弯道超车新机遇!
产业|2021年AI将改变制造业的6大应用趋势
“小猪上吊”专利给我们的启示
高校科研成果转化合同额下降,中国科技成果转化难在哪?
黎子辉:高校专利申请前评估工作体系的构建
《关于推动科研组织知识产权高质量发展的指导意见》解读
关注!财政部 国家知识产权局实施专利转化专项计划政策解读
浅析专利申请前查新检索的意义及思路
国知局 中国科学院等四部门发布:推动科研组织知识产权高质量发展
@大学生们:一文看懂如何申请专利!
国知局明确5种“高价值发明专利”!
国家知识产权局关于进一步严格规范专利申请行为的通知
WIPO发布《世界知识产权指标》报告:2019年商标和工业品外观设计申请活动增加;专利申请呈现罕见的下降
【转发】《专利导航指南》系列国家标准解读
【转发】《专利导航指南》国家标准全文!2021.6.1日起实施
【转发】第四届全国机器人专利创新创业大赛复赛名单公布
【转发】国家知识产权局办公室关于印发《知识产权信息公共服务工作指引》的通知
【转发】国家知识产权局办公室关于印发《知识产权信息公共服务工作指引》的通知
【转发】聚焦新修改专利法之你问我答
【转发】国知局:《中华人民共和国专利法》二十九处修改全文
【政策解读】安徽省自然科学基金管理办法(修订)
【转发】关于印发《芜湖市工程技术研究中心认定管理办法》的通知
【转发】《关于规范高等学校 SCI论文相关指标使用 树立正确评价导向的若干意见》 教科技〔2020〕2号
【转发】安徽省人民政府关于支持人工智能产业创新发展若干政策的通知(皖政〔2020〕14号)
【转发】《高等学校区块链技术创新行动计划》
【转发】提升高等学校专利质量促进转化运用的若干意见
【论文期刊】2025年《国际期刊预警名单》
【论文期刊】中文核心期刊要目总览(2023版)
【论文期刊】中文核心期刊要目总览(2023版)
【校企合作】《安徽信息工程学院与企业共建联合实验室申请表(模版)》
【横向项目】技术咨询合同(模板)
【横向项目】技术开发(合作)合同(模板)
【横向项目】安徽信息工程学院横向项目全流程包
【横向项目】技术开发(委托)合同 (模板)
【横向项目】技术服务合同(模板)
【论文期刊】2024年《国际期刊预警名单》
【论文期刊】2023年《国际期刊预警名单(试行)》
【论文期刊】2021年《国际期刊预警名单(试行)》
【论文期刊】2020年《国际期刊预警名单(试行)》
【知识产权】安徽信息工程学院知识产权信息确认函(2024版)
【转发】安徽省科技成果登记系统操作手册
安徽信息工程学院劳务费发放表
【论文期刊】中国科学引文数据库(CSCD)来源期刊列表(2023-2024 年度)
【校企合作】校企合作项目合同(协议)审批表
【校企合作】校企合作项目立项申请书
【横向项目】横向项目验收合格绩效发放表
【知识产权】软件著作权申请表
【横向项目】安徽信息工程学院横向项目材料、设备采购(外协加工)申请表
【横向项目】安徽信息工程学院横向项目材料、设备采购(外协加工)采购记录审批表
【论文期刊】中文核心期刊要目总览(2020版)
【论文期刊】CSSCI扩展版来源期刊目录(2021-2022)
【论文期刊】CSSCI来源期刊目录(2021-2022)
【横向项目】产学合作协同育人项目平台学校用户操作指南
【孵化器】安信工科技企业孵化器入驻协议模板
【横向项目】安徽信息工程学院横向项目结题意见书
【横向项目】安徽信息工程学院技术合同审批单(模板)
【横向项目】产学研合作项目(横向课题)进展情况报告书(模版)
【横向项目】产学研合作项目真实性确认函(模版)
【成果登记】“羚羊”工业互联网平台成果登记
【论文期刊】中国科学引文数据库(CSCD)来源期刊列表(2021-2022年度)
【知识产权】专利技术交底材料填写模板(外观设计)
【知识产权】专利技术交底材料填写模板(发明或实用新型)
【论文期刊】《中文核心期刊要目总览》(2017年版)
【横向项目】安徽省科学技术情报研究所科技查新
【横向项目】芜湖市科技创新服务中心科技查新委托单
【论文期刊】CSSCI 来源期刊(2019-2020)目录
【论文期刊】CSSCI 扩展版来源期刊(2019 年-2020 年)目录
【论文期刊】中国科学引文数据库来源期刊列表(2019-2020年度)
【论文期刊】中文核心期刊目录(2014年版)
【论文期刊】中国科学引文数据库来源期刊列表(2017—2018 年度)
科技获奖
关于组织申报2025年国家社会科学基金高校思想政治理论课研究专项的通知
校企协同育人才,走访关怀促成长 电气与电子工程学院开展实习走访活动
访企拓岗专项活动之艺术设计学院师生参与 “千名学子看繁昌”活动
关于组织申报2025年度芜湖市计划内自筹资金项目的通知
固高科技股份有限公司董事吕恕一行来校考察座谈
艺术设计学院成功开展2025年暑期企业实习走访专项活动
关于组织申报2025年度安徽信息工程学院高层次人才科研启动经费第一批项目的通知
关于公布安徽信息工程学院概念验证中心首批立项项目名单的通知
安徽信息工程学院赴宁波开展校企交流活动聚力拓展就业新空间
【论文期刊】中国科学引文数据库(CSCD)来源期刊列表(2025-2026 年度)
关于组织申报2025年度安徽省哲学社会科学规划项目的通知
实习走访促合作 就业领航谱新篇 计算机(大数据)学院顺利完成实习走访工作
精准对接企业需求 助力毕业生高质量就业 通识教育与外国语学院赴合肥启迪未来教育开展访企拓岗活动
访企拓岗促就业 合作共赢谋发展 管理工程学院赴长三角企业开展校企合作签约授牌
携手长三角 共育新英才 管理工程学院走访实习基地 深化校企协同育人
凝聚共识 深化互信 机械工程学院赴芜湖毅昌科技有限公司走访交流
安徽信息工程学院赴青阳县开展校企人才培养合作对接交流活动
关于组织申报2025年度芜湖市技术研发中心的通知
我校举办概念验证中心项目入库评审会
管理工程学院与合肥翎羊跨境电子商务有限公司开展校企合作交流
安徽信息工程学院与安徽飞数科技有限公司共探校企合作新路径
深化产教融合 共谱发展新篇 安徽信息工程学院与科大讯飞举行校企合作交流会
产教融合结硕果 校企携手育英才 第二届汇川生态链结业仪式暨校企实习双选会成功举办
通识教育与外国语学院赴企业开展校企合作英文配音实践活动
机械工程学院组织学子赴普莱默电子(芜湖)有限公司参观学习
数字王国与艺术设计学院共建岗前培训体系 校企协同培育数字创意产业新生力量
校企合作共助力 护航毕业生求职路
安徽信息工程学院科技成果登记统计表(2018年-2025年6月)
深化产教融合 共谱发展新篇 安徽信息工程学院与科大讯飞举行校企合作交流会
关于第十六届安徽省百所高校百万大学生科普创意创新大赛校赛推荐情况的通知
关于组织申报安徽省教育科学研究项目2025年度教育政策研究专项课题的通知
【校内文件】《安徽信息工程学院科学研究工作量管理办法》 校科字〔2025〕9号
关于印发《安徽信息工程学院科学研究工作量管理办法》的通知
2024年度安徽省科学技术奖项目公示(二)
2024年度安徽省科学技术奖项目公示(一)
【校内文件】《安徽信息工程学院技术研发工作量核算办法》 校科字〔2025〕8号
关于印发《安徽信息工程学院技术研发工作量核算办法》的通知
我校召开2025年上半年科研工作会议
校企合作创新初探:我校与安徽文化旅游投资集团有限责任公司举行首次合作专题交流会
芜湖市发改委、中国管理科学学会一行来校考察交流 共探低空经济合作新篇
深化产教融合 共筑创新生态 电气与电子工程学院赴科大讯飞硬件中心开展洽谈合作
校企协同再发力 实习通道启新程 电气与电子工程学院成功举办2022级企业实习专场宣讲会
企业进校 送岗上门 助力打通就业最后一公里
产教融合促发展 校企协同育人才 管理工程学院2022级企业实习双选会圆满落幕
【双百大赛】我校举办第十六届安徽省“双百大赛”专家宣讲会
我校举办第十六届安徽省“双百大赛”专家宣讲会
2024年度安徽省科学技术奖项目公示
芜湖市发改委、中国管理科学学会一行来校考察交流 共探低空经济合作新篇
关于2025年度安徽省自然科学基金项目推荐情况的公示
计算机(大数据)学院与深圳慧通商务有限公司开展合作交流
精准送岗助实习 校企共筑成才路 计算机(大数据)学院举办实习宣讲会
机械工程学院组织企业进校招聘
机械工程学院与芜湖中瑞弹簧有限公司开展校企合作交流
校企共筑育人梦 实习双选启新航
艺术设计学院赴繁昌区人力资源服务产业园深化校企合作 共绘产教融合新蓝图
校企携手深化产教融合 共育物流与供应链新人才
机械工程学院赴六安舒城、霍邱县开展“访企拓岗促就业”专项行动
机械工程学院走访芜湖古戈尔自动化科技有限公司
【校内文件】安徽信息工程学院高层次人才科研启动经费管理办法(2025年修订版) 校人字〔2025〕27 号
海螺集团与安信工开展校企合作座谈交流 共探产学研融合新路径
海螺集团与安信工开展校企合作座谈交流 共探产学研融合新路径
关于开展2024年度安徽省科学技术奖提名工作的通知
【转发】《中共安徽省委宣传部关于做好省重点培育智库申报工作的通知》
【双百大赛】《关于举办第十六届安徽省百所高校百万大学生科普创意创新大赛的通知》
【转发】《关于举办第十六届安徽省百所高校百万大学生科普创意创新大赛的通知》
关于组织申报2025年度安徽省科技创新战略与软科学研究专项重大项目的通知
【校内政策】《安徽信息工程学院教学科研软件使用与管理办法》校教字〔2025〕11号
深化产教融合 共筑人才桥梁 计算机(大数据)学院赴奇瑞信息技术有限公司开展校企合作交流
企业宣讲进校园 校企联动促就业 计算机(大数据)学院成功举办校园招聘宣讲会
我校2025届毕业生春季首场综合型双选会圆满落幕
机械工程学院携手人本股份有限公司成功举办校园招聘宣讲会
安徽信息工程学院赴苏州深化校企合作 校企协同共育智能制造新质人才
我校与安徽师范大学、科大讯飞共建“AI+高等教育研究院”签约仪式圆满举行
机械工程学院携手人本股份有限公司成功举办校园招聘宣讲会
芜湖市人民政府、海螺集团一行来访 共商产学研深度融合
关于公布2024年度安徽信息工程学院校级科技创新平台和科研团队立项建设名单的通知
关于组织申报2025年度安徽省自然科学基金项目的通知
管理工程学院与合肥顶津食品有限公司校外实习基地协议成功签订
机械工程学院与宝银特材科技股份有限公司开展校企合作交流
第二届“汇川生态链订单班·汇英行动”正式启动
安徽信息工程学院参加2025届上海高校春季促就业系列招聘会暨就业育人联盟专项活动
机械工程学院赴合肥地区企业走访调研
深化产教融合 校企合作共育英才 机械工程学院持续推进产教融合工作
强化校企联动 深化产教融合 机械工程学院走访芜湖联诺电器有限公司
通识教育与外国语学院赴湾沚开展访企拓岗专项行动 深化职业教育与语言服务协同创新
校企共话合作 携手共育英才 深圳慧通商务有限公司与计算机与软件工程学院开展合作交流
【转发】关于组织开展重点新材料研发及应用国家科技重大专项2025年度项目(公开竞争类)申报工作的通知
关于组织申报2025年全国教育科学规划年度项目的通知
关于开展概念验证中心项目遴选的通知
聚焦“知识产权与人工智能”,向侵权说“不” 我校举办2025年知识产权宣传周系列活动
聚焦“知识产权与人工智能”,向侵权说“不” 我校举办2025年知识产权宣传周系列活动
关于组织申报2025年度省领导圈定课题的通知
省哲社项目五连捷!艺术设计学院省级哲社项目立项再续华章
安徽信息工程学院赴义乌开展访企拓岗行动 探索“英语+职业技能”人才培养新路径
我校与德力西电气有限公司开展深度校企对接
安信工携手镜湖区打造城市艺术新地标 哪吒主题文化墙绘就文旅融合新图景
助力区域发展 深化产教融合育人模式 机械工程学院前往芜湖市企业调研
管理工程学院与美的集团呼叫中心举行校企合作洽谈会
校企携手探循环 同心共创筑未来 艺术设计学院开展校企合作专项行动
深化校企合作 共促产教融合 电气与电子工程学院赴安徽智质工程技术有限公司开展项目洽谈
广州仕霞网络科技有限公司来校深入交流横向项目合作
校企联动促就业 多元合作助发展 计算机(大数据)学院与多家知名企业开展系列交流活动
通识教育与外国语学院赴合肥企业开展访企拓岗行动
强合作 促就业 艺术设计学院开展访企拓岗就业专项行动
跨出校门挖需求 双向交流拓新途 机械工程学院开展系列访企拓岗
【校内文件】《安徽信息工程学院纵向科研项目及经费管理办法》 校科字〔2025〕5号
【校内文件】《安徽信息工程学院联合培养硕士研究生工作管理办法(试行)》 校科字〔2025〕4号
安徽信息工程学院科技成果登记统计表(2018年-2024年12月)
硬核科技,智创未来:信工学子“发明力”大揭秘!
硬核科技,智创未来:信工学子“发明力”大揭秘!
校企协同打造智能制造新标杆 安徽信息工程学院与汇川技术擘画智能制造产业学院蓝图
跨出校门挖需求 双向交流拓新途 机械工程学院开展系列访企拓岗
强合作 促就业 艺术设计学院开展访企拓岗就业专项行动
校企联袂育英才 产教融合助发展 通识教育与外国语学院赴弋江区商务局洽谈校企合作
关于安徽省教育厅科研项目、人才项目、校级青年科研基金项目和校级“三全育人”“管理改进”项目结题验收的通知
【论文期刊】关于规范各二级学院英文名称使用的通知
计算机(大数据)学院与合肥真萍电子科技有限公司开展交流座谈
关于转发《关于举办安徽省第七届大学生防震减灾科普作品大赛的通知》的通知
关于组织申报2025年度国家社会科学基金年度项目的通知
校企联袂育英才 产教融合助发展 通识教育与外国语学院赴弋江区商务局洽谈校企合作
计算机(大数据)学院走访外企德科与飞数科技开展专业建设与人才培养专题调研
主动出击拓岗位 校企携手促就业 计算机(大数据)学院赴合肥开展访企拓岗
通识教育与外国语学院赴合肥爱秀教育咨询有限公司开展访企拓岗暨授牌签约仪式
通识教育与外国语学院与德力西电气(芜湖)有限公司共商英语专业实习就业合作
精准对接促就业 产研融合谋发展 计算机(大数据)学院与安徽人励通科技有限公司开展合作交流
深化产教融合 赋能智造未来
深化校企合作 共探科技创新新路径 电气与电子工程学院走访调研黄山旭友电子科技有限公司
机械工程学院前往弋江区企业调研
安徽财经大学副校长王兵来我校调研交流
安徽信息工程学院2025年春季电子电气行业暨“沪宁杭皖”专场招聘会圆满举行
安徽信息工程学院发明专利数量位居全国民办本科院校第三
全国民办本科院校发明专利授权数量统计报告发布 安信工排名全国第三、全省第一
全国民办本科院校发明专利授权数量统计报告发布 安信工排名全国第三、全省第一
【论文期刊】被冒用期刊名录(持续更新中)
关于2024年度安徽信息工程学院高层次人才科研启动经费项目立项的通知
关于2024年度安徽信息工程学院青年科研基金项目立项的通知
安徽信息工程学院发明专利数量位居全国民办本科院校第三
【转发】教育部社科司关于征集2025年度教育部哲学社会科学研究重大课题攻关项目选题的通知
我校承办鸠兹科创湾场景应用发布会,推动校政企深度合作
政企校三方共筑智能制造人才高地 中科仙络与芜湖智能制造产业学院深化产教融合合作
【转发】教育部社科司关于2025年高校思政课教师研究专项一般项目申报工作的通知
义乌市卓毓网络科技有限公司到访通识教育与外国语学院开展校企合作座谈会
深化产教融合 共育智造人才
创新驱动 合作共赢 电气与电子工程学院与德孚公司共商产学研协同发展
【转发】2025年度国家社科基金艺术学重大项目招标公告
【转发】2025年度国家社科基金艺术学年度项目申报公告
深化校企合作 携手就业育人 艺术设计学院走访实习基地
关于组织申报2025年度教育部人文社会科学研究一般项目、中国特色社会主义理论体系研究专项、高校辅导员研究专项的通知
关于摸排申报2024年安徽省科学技术奖项目的通知
培育科研新生力 助推学科新高度 电气与电子工程学院举办国家自然科学基金申报专题讲座
电气与电子工程学院与联宝科技共探产教融合新路径:"联菁计划"赋能智能制造人才生态
纵向项目申报时间表(截至20250220)
紫云英创新创业学院实干迎新局 携手思贝克共铸高绩效团队新篇章
【转发】一文读懂2025年国家自然科学基金限项新旧政策对比
安徽信息工程学院2025年春季首场校园双选会成功举办 近千名毕业生与百家名企共启职场新篇章
关于成立安徽信息工程学院软件工程技术中心的通知
祝贺我校技术与创新支持中心(TISC)通过运行评估, 创新服务能力获认可
【转发】《关于2025年度公开征集市科技咨询专家及更新已入库专家信息的通知》的通知
我校荣登2024年安徽省发明专利百强榜第39名,展望未来新篇章
学校召开科研工作会议
关于表彰2024年度科研成果的决定
关于进一步规范职称评审申报资格及论文要求的通知
关于进一步规范职称评审申报资格及论文要求的通知
深化校企合作 共筑工业自动化人才高地 电气与电子工程学院与苏州迅德斯开展“汇川生态链”洽谈
李震副校长带队调研湾沚区企业,共谋校企合作新篇章
深化产教融合 电气与电子工程学院走访苏州企业探索校企合作新路径
我校计算机(大数据)学院与湾沚区数据资源管理局顺利开展合作签约
学校召开校级科研平台及团队答辩评审会
学校召开校级科研平台及团队答辩评审会
通识教育与外国语学院赴湾沚区志华教育开展访企拓岗行动
【专利创新创业大赛】关于安徽信息工程学院第九届大学生专利创新大赛奖励的决定
关于安徽信息工程学院第九届大学生专利创新大赛奖励的决定
我校科技创新成果在全国发明展览会·“一带一路”暨金砖国家技能发展与技术创新大赛荣获佳绩
我校科技创新成果在全国发明展览会·“一带一路”暨金砖国家技能发展与技术创新大赛荣获佳绩
我校科技创新成果在全国发明展览会·“一带一路”暨金砖国家技能发展与技术创新大赛荣获佳绩
【专利创新创业大赛】专利成就梦想,创新引领未来 我校成功举办第九届大学生专利创新大赛
专利成就梦想,创新引领未来 我校成功举办第九届大学生专利创新大赛
我校与科大讯飞共同揭牌鸿蒙人才培养基地
携手企业拓岗位 共谋发展促双赢 管理工程学院省外考察交流行
华为技术有限公司与爱上云(上海)技术有限公司来我校考察交流
副校长章敏凤一行赴滁州地区开展校企合作交流
【专利创新创业大赛】关于举行安徽信息工程学院第九届大学生专利创新大赛决赛的通知
关于举行安徽信息工程学院第九届大学生专利创新大赛决赛的通知
产教融合 创新驱动:赋能新质生产力 2024产教融合高质量发展论坛顺利召开
关于组织申报2024年度安徽信息工程学院青年科研基金项目的通知
学校举办省科技进步奖申报专题培训会
我校计算机与软件工程学院青年教师蔡兵在《IEEE Transactions on Multimedia》《Information Sciences》等国际权威期刊上发表重要研究成果
我校计算机与软件工程学院青年教师蔡兵在《IEEE Transactions on Multimedia》《Information Sciences》等国际权威期刊上发表重要研究成果
我校计算机与软件工程学院青年教师蔡兵在《IEEE Transactions on Multimedia》《Information Sciences》等国际权威期刊上发表重要研究成果
关于开展2024年度科研成果统计工作的通知
关于新版专利管理系统切换上线的通知
我校技术转移机构年度绩效考核获得良好
携手共建拓岗位 搭筑平台促发展 通识教育与外国语学院赴义乌访企拓岗
我校技术转移机构年度绩效考核获得良好
计算机(大数据)学院赴安徽中鑫航科技发展有限公司考察交流
计算机(大数据)学院赴三微电子科技(苏州)有限公司开展访企拓岗促就业
通识教育与外国语学院赴芜湖市教育培训协会开展访企拓岗暨实习基地共建座谈会
电子与电子工程学院开展系列实习走访调研
我校TISC举办“玩转专利——从专利看创新”专题讲座
安徽信息工程学院专利成果转化清单(2024.1-9)
我校科技创新成果在第76届德国纽伦堡国际发明展荣获佳绩
我校科技创新成果在第76届德国纽伦堡国际发明展荣获佳绩
我校科技创新成果在第76届德国纽伦堡国际发明展荣获佳绩
电气与电子工程学院赴苏州灵猴机器人有限公司开展访企拓岗活动
寻根溯源铭初心 开启智慧教育3.0 ——校领导班子和中层管理人员赴科大讯飞总部考察交流
“协同联动拓岗位 凝心聚力促就业” 安徽信息工程学院2025届毕业生“秋季校园招聘月” 首场招聘活动顺利举行
我校召开科研工作与学科建设会议
精准促进就业 学校联合芜湖湖南商会开展学生面对面交流活动
探索专业方向 拓宽认知维度 通识教育与外国语学院开展企业认知与实习走访活动
艺术设计学院成功举办2025届毕业生企业宣讲会
芜湖智能制造产业学院学子走进酷哇科技探索科技前沿
管理工程学院举办专利申报及专利创新创业大赛专题讲座
【专利创新创业大赛】关于组织参加全国机器人高价值专利创新创业大赛芜湖大学生分赛暨举办第九届安徽信息工程学院大学生专利创新大赛的通知
关于组织参加全国机器人高价值专利创新创业大赛芜湖大学生分赛暨举办第九届安徽信息工程学院大学生专利创新大赛的通知
科大讯飞高级副总裁、安徽信息工程学院董事长聂小林等一行来校调研
关于公布我校2024年度市技术研发中心备案名单的通知
关于公布我校2024年度市技术研发中心备案名单的通知
安徽信息工程学院科技成果登记统计表(2018年-2024年10月)
2024年软件著作权登记(1-9月)
通识教育与外国语学院与弋江区商务局及企业开展校政企合作对接活动
关于组织申报“十五五”芜湖市科技创新战略研究专项的通知
中国海峡(晋江)人才市场携晋江市重点企业来校开展校政企合作对接活动
关于组织申报“十五五”芜湖市科技创新战略研究专项的通知
关于2024年度江淮英才培养计划团队项目推荐情况的公示
关于2024年度江淮英才培养计划团队项目推荐情况的公示
关于组织申报教育部哲学社会科学研究专项(全国教育大会精神研究)的通知
电气与电子工程学院与埃夫特召开人才培养对接会
关于组织申报教育部哲学社会科学研究专项(全国教育大会精神研究)的通知
电气与电子工程学院走访芜湖威迈斯新能源有限公司共话校企合作新篇章
关于组织申报2024年度安徽省哲学社会科学规划项目的通知
关于组织申报2024年度安徽省哲学社会科学规划项目的通知
我校召开校企共建联合实验室论证会
我校召开校企共建联合实验室论证会
【双百大赛】关于第十五届安徽省百所高校百万大学生科普创意创新大赛校赛推荐情况的通知
我校首批教师获聘专业型硕士研究生导师
关于组织申报2024年度安徽省社会科学创新发展研究课题的通知
计算机(大数据)学院开展访企拓岗 深化校企合作新篇章
第二届芜湖智能制造产业学院学子深入伯泰克 共话职场第一步
“就”在你身边“职”为你服务 安徽信息工程学院2024年秋季芜湖市企业专场招聘会顺利举行
关于第十五届安徽省百所高校百万大学生科普创意创新大赛校赛推荐情况的通知
关于组织申报2024年度安徽省社会科学创新发展研究课题的通知
管理工程学院秋季首场招聘宣讲会圆满成功
我校与酷哇科技有限公司共建项目式实习基地校企合作再上新台阶
我校与芜湖埃泰克汽车电子股份有限公司共建项目式实习基地 推进校企合作新篇章
关于公布2024年度安徽省高校科研项目立项的通知
关于公布2024年度安徽省高校科研项目立项的通知
第二届芜湖智能制造产业学院正式开班
计算机(大数据)学院暑期开展访企拓岗 深化校企合作
安徽信息工程学院管理工程学院圆满举行教师挂职聘任仪式
筑梦未来 共绘卓越蓝图 管理工程学院深度探访实习基地 开启校企合作新篇章
管理工程学院与上海高顿集团共建项目式实习基地
关于2024年度安徽省自然科学基金项目推荐情况的公示
关于2024年度安徽省自然科学基金项目推荐情况的公示
管理工程学院与芜湖悠派护理用品科技股份有限公司开展校企合作交流
关于组织申报2024年芜湖市科技特派员的通知
电气与电子工程学院与苏州汇川技术有限公司、苏州迅德斯自动化科技有限公司顺利开展“汇川生态链”人才培养项目
关于组织申报2024年度安徽省自然科学基金项目的通知
关于组织申报2024年度安徽省自然科学基金项目的通知
关于组织申报2024年安徽省科技创新攻坚计划项目的通知
关于组织申报2024年安徽省科技创新攻坚计划项目的通知
关于组织申报2024年度芜湖市技术研发中心的通知
合肥工业大学计算机与信息系副主任刘建副教授一行受邀来我校开展科研交流讲座
芜湖市发明协会高校分会工作会议在我校召开
安徽信息工程学院科技成果登记统计表(2018年-2024年6月)
艺术设计学院开展访企拓岗专项活动
关于印发《安徽信息工程学院学术不端行为处理办法(2024年修订版)》的通知
【校内文件】《安徽信息工程学院学术不端行为处理办法(2024年修订版)》
我校参加长三角G60科创走廊科技成果转化概念验证中心交流与科创分享会
河海大学单连春教授受邀来我校开展科研讲座
科大讯飞获国家科学技术进步奖一等奖
科大讯飞获国家科学技术进步奖一等奖
2023年度国家科学技术奖励名单
【双百大赛】我校举办第十五届安徽省“双百大赛”宣讲会
我校举办第十五届安徽省“双百大赛”宣讲会
章敏凤副校长一行赴芜湖市弋江区开展新能源汽车产业学院建设研讨
2024年软件著作权登记(1-5月)
【双百大赛】关于举办第十五届安徽省百所高校百万大学生科普创意创新大赛的通知
校政企融合发展 助力高质量就业 我校与湾沚区人社局举办实习就业人才合作培养交流会
主动上门为企服务 精准开展海外知识产权纠纷应对指导工作
副校长汪忠国带队开展管理工程学院“访企拓岗”活动
艺术设计学院开展访企拓岗就业专项行动
关于组织申报2024年度教育部哲学社会科学研究后期资助项目的通知
学校召开概念验证中心建设专题研讨会 探索科技成果转化新路径
关于组织申报2024年度教育部哲学社会科学研究后期资助项目的通知
【芜湖日报】全市唯一 安信工入选首批“概念验证中心”名单
我校入选首批长三角G60科创走廊科技成果转化概念验证中心
关于2024年度省教育厅高校科研项目评审结果的公示
关于2024年度省教育厅高校科研项目评审结果的公示
我校暨芜湖市第一张“数据知识产权登记证书”诞生
【转发】关于举办第十五届安徽省百所高校百万大学生科普创意创新大赛的通知
【会议通知】科会字〔2024〕1号:关于举办“基金类项目申请撰写要领”讲座的通知
我校TISC承办芜湖市“专利转化运用”专题讲座
关于组织申报2024年度安徽省教育科学研究项目的通知
管理工程学院到安徽得壹能源科技有限公司走访交流
关于组织申报2024年度安徽省教育科学研究项目的通知
艺术设计学院赴宁国科技局及企业深入交流学习
关于组织申报2024年度全国教育科学规划项目的通知
芜湖智能制造产业学院组织学生深入企业参观学习
关于组织申报2024年度全国教育科学规划项目的通知
关于组织申报中共安徽省委教育工委 安徽省教育厅2024年高校“三全育人”综合改革和思想政治能力提升计划项目的通知
关于组织申报中共安徽省委教育工委 安徽省教育厅2024年高校“三全育人”综合改革和思想政治能力提升计划项目的通知
海外知识产权纠纷应对指导安徽分中心检索预警部在芜揭牌
中国版权保护中心:关于调整软件版权登记证书事项的通告
海外知识产权纠纷应对指导安徽分中心检索预警部在我校揭牌
我校知识产权工作入选安徽省知识产权公共服务十大典型案例
我校应邀参加2024年宁波前湾新区校企合作交流大会
我校参加安徽省乡村建设高校联盟第一届理事会
通识教育与外国语学院开展访企拓岗促就业专项行动
我校技术与创新支持中心加盟国内首个TISC联盟
我校与昆山旅游度假区管理委员会校地人才合作协议签约仪式顺利举行
管理工程学院邀请企业来校开展专场宣讲招聘活动
管理工程学院与蓓慈电器有限公司开展校企合作交流
亚信科技、迈特望科技有限公司一行来计算机(大数据)学院走访交流
关于公布我校新认定及复审认定的芜湖市技术研发中心的通知
广东利元亨智能装备股份有限公司研究院院长杜义贤教授应邀来校开展学术交流活动
【学习分享】国家社科基金申报培训会
关于组织申报2024年度国家社会科学基金年度项目的通知
关于组织申报2024年度国家社会科学基金年度项目的通知
搭校企供需对接平台 共促高质量充分就业
融合产教绘蓝图 共塑精英育才源 芜湖智能制造产业学院与安徽成飞集成瑞鹄汽车模具有限公司产教融合开新局
计算机(大数据)学院周鸣争院长一行走访芜湖捷讯信息技术有限公司
电气与电子工程学院诚邀合肥工业大学教授团队召开科研工作推进会
管理工程学院与芜湖飞科电器有限公司、芜湖天锐捷精密电子设备有限公司开展合作交流
浙江湾区机器人技术有限公司与机械工程学院、电气与电子工程学院工程师联合培养计划研讨交流会圆满结束
访企拓岗促就业 共建基地强培养
【论文】2024年《国际期刊预警名单》
校企合作谱新篇 共谋发展促就业 管理工程学院赴亚务航空科技(芜湖)有限公司交流考察
【转发】2024年《国际期刊预警名单》
【转发】《安徽省高等学校年度科研计划编制与管理办法(试行)》的通知 皖教科〔2024〕2号
【转发】关于举办安徽省第六届大学生防震减灾科普作品大赛的通知
章敏凤副校长一行赴芜湖市汽车产业生态建设发展中心深入调研
访企拓岗促合作 共谋发展绘新篇 管理工程学院走访奇瑞商用车与芜湖泰和管业
访企拓岗搭桥梁 校企合作谋发展 计算机(大数据)学院和芜湖奇瑞控股集团有限公司开展合作交流会谈
关于安徽省教育厅科研项目及人才项目到期结题和延期结题验收工作的通知
关于组织申报2024年度教育部人文社会科学研究一般项目、中国特色社会主义理论体系研究专项、高校辅导员研究专项及高校思政课教师研究专项一般项目的通知 科字〔2024〕3号
关于组织申报2024年度教育部人文社会科学研究一般项目、中国特色社会主义理论体系研究专项、高校辅导员研究专项及高校思政课教师研究专项一般项目的通知
深化合作 共育未来 管理工程学院到安徽楚江投资集团有限公司交流洽谈
关于安徽省教育厅科研项目及人才项目到期结题和延期结题验收工作的通知
关于开展安徽信息工程学院校级科技创新平台和科研团队阶段性检查的通知
安徽省知识产权事业发展中心、芜湖市市场监督管理局(知识产权局)领导莅临我校调研指导
校企携手 共谋发展 计算机(大数据)学院深入开展“访企拓岗促就业”专项行动
访企业以拓岗位 促就业而谋新篇 管理工程学院与安徽佩吉智能科技共绘校企合作新图景
携手共进 共塑未来 电气与电子工程学院开展系列访企拓岗专项行动(三)
校企携手 铸梦未来 电气与电子工程学院开展“博众订单班”宣讲活动
访企拓岗强化就业 校企合作共绘新篇 管理工程学院携手安徽智联达共绘人才培养就业新篇章
安徽大学知识产权信息服务中心主任储节旺一行来我校TISC考察交流
访企拓岗促合作 校企携手育英才 电气与电子工程学院开展系列访企拓岗专项行动(二)
访企拓岗促就业 合作共赢谋新篇 电气与电子工程学院开展系列访企拓岗专项行动(一)
安徽信息工程学院科技创新平台一览表
安徽信息工程学院专利成果转化清单(2023.9-12)
2023年软件著作权登记(1-12月)
艺术设计学院开展访企拓岗促就业专项行动
两项国际金奖!安信工科技创新成果闪耀德国纽伦堡国际发明展
破浪前行!我校跻身安徽省发明专利百强榜前50强
校企合作促双赢 向深向实育人才 电气与电子工程学院和中信科移动公司交流洽谈现代产业学院建设
破浪前行!我校跻身安徽省发明专利百强榜前50强
校企携手共发展 机械工程学院与宣城立讯精密工业有限公司举行合作交流会谈
关于表彰2023年度科研成果的决定
我校获批芜湖市首个概念验证中心 打通科技成果转化“最初一公里”
安徽信息工程学院科技成果登记统计表(2018年-2023年12月)
安徽信息工程学院与马瑞利汽车零部件(芜湖)有限公司举行校企合作交流会暨签约仪式
【转发】转发安徽省科技厅 教育厅关于征集担任科技企业科技副总意向人员的通知
【转发】关于转发国家知识产权局规范申请专利行为的规定的通知
关于组织申报2023年度安徽省哲学社会科学规划项目的通知
【转发】关于第十二届芜湖大学生专利创新创业大赛奖励的决定 芜专赛委〔2023〕6 号
【专利创新创业大赛】关于第十二届芜湖大学生专利创新创业大赛奖励的决定 芜专赛委〔2023〕6 号
第十二届芜湖市大学生专利创新创业大赛
关于2023年度安徽信息工程学院青年科研基金项目、“三全育人”“管理改进”科研专项项目立项的通知
深挖校企契合点 交流合作谋发展 电气与电子工程学院赴珠海迈科智能调研学习
关于2023年度安徽信息工程学院青年科研基金项目、三全育人管理改进科研专项项目评审结果的公示
关于组织申报2023年芜湖市科技特派员的通知
关于公布2023年度芜湖市科技项目立项的通知
关于安徽信息工程学院第八届大学生专利创新大赛奖励的决定
校企合作促发展 产教融合赢未来 吴敏校长一行赴楚江集团考察交流
【专利创新创业大赛】专利创新 竞争未来 学校成功举办第八届大学生专利创新大赛决赛暨第75届德国纽伦堡国际发明展获奖作品颁奖仪式
专利创新 竞争未来 学校成功举办第八届大学生专利创新大赛决赛暨第75届德国纽伦堡国际发明展获奖作品颁奖仪式
关于开展2023年度科研成果统计工作的通知
深挖校企契合点 交流合作谋发展 电气与电子工程学院赴珠海迈科智能调研学习
校企合作促发展 产教融合赢未来 吴敏校长一行赴楚江集团考察交流
【双百大赛】我校作品荣获第十四届安徽省百所高校百万大学生科普创意创新大赛一等奖
我校作品荣获第十四届安徽省百所高校百万大学生科普创意创新大赛一等奖
关于举行安徽信息工程学院第八届大学生专利创新大赛决赛暨第75届德国纽伦堡国际发明展获奖作品颁奖的通知
【芜湖日报】芜湖发明”闪耀第75届德国纽伦堡国际发明展
访企拓岗促就业 合作共赢谱新篇 通识学院赴江苏常州开展重点企业访企拓岗活动
关于组织申报2023年度芜湖市技术研发中心的通知
学科交流谋发展 开拓眼界促创新 艺术设计学院赴深圳大学与深圳职业技术大学考察交流
计算机(大数据)学院副教授朱洪军喜获国家重点实验室开放课题基金项目立项资助
两项国际金奖!我校科技创新成果闪耀德国纽伦堡国际发明展
【芜湖日报】安信工两项发明斩获国际金奖
计算机(大数据)学院副教授朱洪军喜获国家重点实验室开放课题基金项目立项资助
访企拓岗促就业 互利共赢促发展 管理工程学院赴省外企事业单位考察交流
两项国际金奖!安信工科技创新成果闪耀德国纽伦堡国际发明展
马鞍山学院科研工作负责人一行来访我校交流科研管理工作
企业参观提认知 实习实践富经验 通识教育与外国语学院开展2021级学生认知实习—企业游学沙龙活动
安徽信息工程学院专利成果转化清单(2023.4-8)
安徽信息工程学院科技成果登记统计表(2018年-2023年10月)
安徽发布《知识产权专员工作指南》地方标准
优秀企业进校园 双向交流促发展 管理学院校企深度融合交流会
关于组织申报2023年度安徽信息工程学院科研团队的通知
关于组织申报2023年度安徽信息工程学院校级科技创新平台的通知
工业互联网产业学院深入企业颁发“产业教授”聘书 推动产学研深度融合
我校技术与创新支持中心(TISC)牵头编制的安徽省地方标准《知识产权专员工作指南》正式发布
关于组织申报2023年度安徽省科技创新战略与软科学研究专项项目的通知
校企合作启新篇 实践育人创未来 管理工程学院与芜湖东昊网络科技有限公司进行深度合作
湾沚区市场监督局(知识产权局)领导莅临TISC调研
校领导带队走访芜湖经开区企业进一步推动智能制造产业学院与企业的深度合作
校领导带队走访芜湖经开区企业进一步推动智能制造产业学院与企业的深度合作
关于第十四届安徽省百所高校百万大学生科普创意创新大赛校赛推荐情况的通知
艺术设计学院赴厦门铂爵旅拍文化集团有限公司、通时迪力网络科技有限公司开展访企拓岗交流活动
关于组织申报2023年度安徽省教育厅高校协同创新项目的通知
筑梦科研 共谋发展 2023年度通识教育与外国语学院校级青年科研基金项目申报交流会顺利开展
我校赴芜湖经济技术开发区及鸠江区开展访企拓岗走访交流活动
筑梦科研 共谋发展 2023年度通识教育与外国语学院校级青年科研基金项目申报交流会顺利开展
关于公布2023年度安徽省高校科研项目立项的通知
关于组织申报教育部2024年度高校思想政治工作质量提升综合改革与精品建设项目的通知
关于组织申报2023年度安徽信息工程学院“三全育人”“管理改进”科研专项项目的通知
关于组织申报2023年度安徽信息工程学院青年科研基金项目的通知
关于组织申报教育部产学合作协同育人项目(2023年5月)的通知
关于公布2023年度安徽省高校科研项目立项的通知
关于组织申报教育部2024年度高校思想政治工作质量提升综合改革与精品建设项目的通知
电气与电子工程学院与东南大学毫米波全国重点实验室等单位洽谈合作
关于组织申报2023年度安徽信息工程学院“三全育人”“管理改进”科研专项项目的通知
关于组织申报2023年度安徽信息工程学院青年科研基金项目的通知
我校举办第十四届安徽省百所高校百万大学生科普创意创新大赛宣讲会
中国发明协会、芜湖市发明协会专家一行莅临我校参观指导
校企签约合作 推动实习就业 管理工程学院走访江苏每养科技有限公司
另辟蹊径探索 校企合作共赢 通识教育与外国语学院走访深圳火星语盟科技股份有限公司长沙翻译基地
【转发】关于2023年度公开征集市科技咨询专家及更新已入库专家信息的通知
深化产教融合 助推产业发展 安徽信息工程学院芜湖智能制造产业学院正式揭牌
深化产教融合 助推产业发展 安徽信息工程学院芜湖智能制造产业学院正式揭牌
探索校企合作 共谋人才培养 管理工程学院到南陵县走访企业
管理工程学院走访融汇、泰科、榫卯三家企业
我校受邀参加第二届元宇宙背景下人工智能产教融合论坛暨全国现代产业学院建设研讨会
产教融合深度推进 校企合作共同发展 通识教育与外国语学院走访芜湖禾田汽车工业有限公司
登记注册“直通车” 现场免费“帮代办”—— 湾沚区市场监管局受邀为我校学子提供创业服务
关于组织申报教育部产学合作协同育人项目(2023年5月)的通知
学校举办《人工智能技术变革对知识产权制度的影响:趋势与对策》专题讲座
关于开展论文学术不端自查和挂名现象清理工作的通知
计算机(大数据)学院代表参加2023年东莞市校企合作洽谈会
【智汇中江】关于第三届“智汇中江”芜湖市大学生科技创新创业大赛奖励的决定
关于举办《人工智能技术变革对知识产权制度的影响:趋势与对策》讲座的通知
我校学子在第二届芜湖马鞍山高校大学生专利检索分析大赛喜获佳绩
我校与安徽工程大学达成联合培养硕士研究生工作意向
吴敏校长带队前往江北新区进行考察交流
学校举办《星火认知大模型掀起人工智能全新浪潮》专题讲座
校企携手合作 助推地方产业发展 — 我校与协鑫集成科技股份有限公司签订战略合作协议
【智汇中江】我校学子在第三届“智汇中江”芜湖市大学生科技创新创业大赛中喜获佳绩
安徽信息工程学院科技成果登记统计表(2018年-2023年3月)
校企携手合作 助推地方产业发展 — 我校与协鑫集成科技股份有限公司签订战略合作协议
关于举办《星火认知大模型掀起人工智能全新浪潮》讲座的通知
访企拓岗促就业 校企合作谋新篇 汪忠国副校长带队前往安徽楚江科技新材料股份有限公司进行交流洽谈
第三届“智汇中江”芜湖市大学生科技创新创业大赛
我校学子在第三届“智汇中江”芜湖市大学生科技创新创业大赛中喜获佳绩
关于组织参加第十二届芜湖大学生专利创新创业大赛暨举办第八届安徽信息工程学院大学生专利创新大赛的通知
关于组织申报2023年安徽省劳动教育研究课题的通知
我校组织学子参加2050志愿者恳谈会
产业教授进课堂 产教融合新篇章 亚务集团董事长走进《新媒体营销》课堂
百舸争流奋楫先 蓄势扬帆破浪行 机械工程学院举办科研工作推进会
2023年度通识教育与外国语学院教科研项目申报交流会顺利举行
深化产教融合 推进校企合作 管理工程学院走访芜湖东昊网络科技有限公司
校企合作谋共赢 共谱创新新华章 芜湖市富鑫钢铁有限公司来管理工程学院交流洽谈
【转发】《关于举办第十四届安徽省百所高校百万大学生科普创意创新大赛的通知》的通知
关于组织申报2023年度芜湖市重点研发与成果转化、应用基础研究、科小、“两强一增”、研发平台、创新环境(软科学)研究六类项目的通知
访企拓岗促就业 校企合作共发展 管理工程学院到厦门市集美区企业交流校企合作
电气与电子工程学院同大唐移动通信设备有限公司开展校企合作交流
【专利检索分析大赛】2023年第二届“芜湖马鞍山高校大学生专利检索分析大赛”决赛入围名单
强化知识产权保护意识,激发自主研发创新热情 我校开展 “专利代理师进校园——专利咨询面对面”活动
北航芜湖通航创新产业园有限公司一行来管理工程学院洽谈产学研合作事宜
【转发】《关于发布2023年安徽省重大科技攻关专项“揭榜挂帅”类项目榜单的通知》
关于组织申报2023年度全国教育科学规划课题的通知
机械工程学院赴芜湖禾田汽车工业有限公司调研
关于组织申报2023年度安徽省重点研究与开发计划项目的通知
关于组织申报2023年度省重大基础研究项目的通知
关于组织申报2023年度安徽省自然科学基金项目的通知
【智汇中江】关于组织参加第三届“智汇中江”芜湖市大学生科技创新创业大赛的通知
面向市场 多方位对接合作 “访企拓岗”促就业 机械工程学院走访玉柴联合动力股份有限公司
安徽信息工程学院技术与创新支持中心(TISC)为安徽省知识产权“放管服”释放更多创新动能
我校技术与创新支持中心(TISC)代表参加中科大知识产权发展论坛(第十五期)交流活动
关于组织申报中共安徽省委教育工委 安徽省教育厅2023年高校“三全育人”综合改革和思想政治能力提升计划项目的通知
关于组织参加第三届“智汇中江”芜湖市大学生科技创新创业大赛的通知
【转发】关于《安徽省级实验室体系重组行动实施方案(试行)》的通知
关于2023年度安徽省教育厅高校科研项目评审结果的公示
学校召开科研工作座谈会
关于2023年度安徽省教育厅高校科研项目评审结果的公示
集思广益,共研共进——艺术设计学院举办教育部人文社科项目申报经验交流会
校企合作再深入,携手共进育人才——电气与电子工程学院积极推进校企合作交流
校携企,开新局——艺术设计学院联合安徽省电子竞技协会开展直播行业调研会
访企拓岗促就业,互利共赢向未来——电气与电子工程学院参加宁波前湾新区校企合作交流大会
关于组织申报2023年度国家社科基金项目的通知
安徽信息工程学院专利成果转化清单(2023.3)
校企对接促融合,协同育人谋发展——电气与电子工程学院举行校企合作对接会
连续七年芜湖高校第一 专利成果高居全省头部
亚信科技、迈特望科技有限公司一行来计算机(大数据)学院参观交流
关于组织申报2023年度教育部人文社会科学研究专项任务项目(高校辅导员研究)的通知
关于组织申报2023年度教育部人文社会科学研究一般项目的通知
【专利检索分析大赛】第二届芜湖马鞍山高校大学生专利检索分析大赛开始报名
强化交流合作,携手共同发展—— 滁州市市场监督管理局(知识产权局)、滁州学院领导 莅临我校考察技术与创新支持中心(TISC)
西南科技大学技术与创新支持中心(TISC)主任张勇一行来我校TISC考察交流
关于批准2022年度安徽信息工程学院校级科技创新平台和科研团队立项建设的通知
央视新闻频道报道我校师生科研创新活动
安徽信息工程学院科技成果登记统计表(2018年-2022年12月)
安徽信息工程学院专利成果转化清单(2019.4-2023.1)
安徽信息工程学院技术与创新支持中心(TISC)为安徽省知识产权“放管服”释放更多创新动能
校企座谈促发展,合作共赢谱新篇——艺术设计学院前往芜湖市东昊网络科技有限公司走访交流
深化校政企合作,共育产业人才—章敏凤副校长一行到经开区产教研融合基地考察
深化校政企合作,共育产业人才——章敏凤副校长一行到经开区产教研融合基地考察
凝聚共识鼓人心 踔厉奋发向未来——机械工程学院举办科研工作座谈会
访企拓岗促就业 校企融合谋发展——管理工程学院到芜湖市富鑫钢铁有限公司考察交流
关于安徽省教育厅科研项目及人才项目到期结题和延期结题验收工作的通知
我校举办《芜湖市工业互联网人才培育行动方案》 政策解读会
“校政企”三方合力 共谱发展新蓝图
“校政企”三方合力 共谱发展新蓝图
关于组织申报2023年度安徽省高校科研计划项目的通知
关于组织申报2023年度安徽省高校科研计划项目的通知
关于2022年度安徽信息工程学院科研团队和科技创新平台评审结果的公示
我校召开校级科研团队及平台答辩评审会
专利创新三年三大步 ——“2022年安徽省发明专利百强排行榜”我校跃升至第53位
专利创新三年三大步 ——“2022年安徽省发明专利百强排行榜”我校跃升至第53位
【转发】国家科学技术奖励条例(国务院令第731号第三次修订)
我校9个项目获得教育部2021年产学合作协同育人项目立项
2022年软件著作权登记(7-12月)
关于组织2023年度国家自然科学基金项目申请的通知
踔厉奋发新征程,校企合作开新篇——电气与电子工程学院举行校企合作对接会
合作求发展,创新赢未来 ——电气与电子工程学院与西电芜湖研究院展开深度合作
关于表彰2022年度科研成果的决定
【转发通知】“学习贯彻党的二十大精神”专项课题招标公告 皖社科规划办〔2022〕18号
新华网 | 东吴智库:中国应用型本科高校2022年度综合竞争力报告之二——发明专利授权报告
【转发通知】关于第十一届芜湖大学生专利创新创业大赛奖励的决定
【专利创新创业大赛】我校学生在第十一届芜湖大学生专利创新创业大赛中荣获佳绩
我校在全国应用型本科高校综合竞争力不断提升
我校学生在第十一届芜湖大学生专利创新创新大赛中荣获佳绩
TISC承办2022年芜湖市知识产权专员能力提升培训暨首届芜湖市知识产权专员专利检索大赛
关于公布2022年度安徽省高校科研项目立项的通知
关于2022年度安徽信息工程学院“三全育人”“管理改进”科研专项项目立项的通知
关于安徽信息工程学院第七届大学生专利创新大赛奖励的决定
【专利创新创业大赛】“专利创新 竞争未来” ——我校成功举办安信工第七届大学生专利创新大赛
“专利创新 竞争未来” ——我校成功举办安信工第七届大学生专利创新大赛
政校行企多方协同,共促产业学院发展 ——羚羊平台和产业学院一行赴芜湖市经信局交流
关于2022年度安徽信息工程学院“三全育人”“管理改进”科研专项评审结果的公示
关于2022年度省教育厅高校科研项目评审结果的公示
我校喜获教育部人文社会科学研究规划基金、青年基金项目
关于举行安徽信息工程学院第七届大学生专利创新大赛决赛的通知
【转发通知】关于组织申报2022年度安徽省科技创新战略与软科学研究专项第二批项目的通知
关于开展2022年度科研成果统计工作的通知
安徽信息工程学院科技成果登记统计表(2018年-2022年10月)
关于印发《安徽信息工程学院校企合作管理办法(暂行)》的通知
【校内文件】《安徽信息工程学院校企合作管理办法(暂行)》
助力科研,听其“自然”——电气与电子工程学院开展自然科学基金申请专题讲座
【转发通知】关于下达2022年度芜湖市科技项目的通知
【转发通知】教育部办公厅:关于启动2023年度高校思想政治工作质量提升综合改革与精品建设项目申报工作的通知
【转发通知】关于开展2022年度安徽省重点实验室申报工作的通知
我校首个牵头起草的安徽省地方标准制获批立项
我校举行科研工作布置会
埃泰克汽车电子(芜湖)有限公司副总经理陈湧一行来我校考察回访
关于2022年度安徽信息工程学院青年科研基金项目立项的通知
2022年软件著作权登记(4-9月)
安徽信息工程学院科技成果登记统计表(2018年-2022年9月)
关于2022年度安徽信息工程学院青年科研基金项目评审结果的公示
关于2022年度安徽信息工程学院青年科研基金项目评审结果的公示
加快产业学院建设,推动产教融合 ——章敏凤副校长一行赴安徽瑞祥工业有限公司调研
我校喜获教育部人文社会科学研究规划基金、青年基金项目
加快产业学院建设,推动产教融合 ——章敏凤副校长一行赴安徽瑞祥工业有限公司调研
合肥工业大学微电子学院及湾沚区政府一行来我校考察交流
深化产教融合协同育人 推进产业学院精准落地 吴敏校长一行赴埃泰克汽车电子(芜湖)有限公司调研
深度推进产业学院建设 吴敏校长一行赴埃夫特智能装备股份有限公司调研
安徽信息工程学院科技成果登记统计表(2018年-2022年8月)
关于2022年度省教育厅高校科研项目评审结果的公示
芜湖市“中国视谷”建设专项工作领导小组办公室副主任胡兴宏等一行来我校考察交流
【双百大赛】全国科普宣传周活动之第十三届安徽省百所高校百万大学生科普创意创新大赛专家宣讲会
全国科普宣传周活动之第十三届安徽省百所高校百万大学生科普创意创新大赛专家宣讲会
机械工程学院顺利举办2022年度高校科研计划项目评审会
关于公布我校新认定及复审认定的芜湖市工程技术研究中心的通知
我校又新获5个芜湖市工程技术研究中心实现二级学院全覆盖
【转发通知】关于公布教育部产学合作协同育人项目指南通过企业名单(2022年7月)的通知
关于组织申报2022年度安徽信息工程学院 “三全育人”“管理改进”科研专项项目的通知
【校内文件】《安徽信息工程学院 “三全育人”“管理改进”科研专项管理办法》
关于安徽信息工程学院第二届学术委员会成员调整的通知
关于组织申报2022年度安徽省高校科研计划项目的通知
湾沚区《中华人民共和国专利法》现场执法检查组一行来我校检查指导
关于组织填报《企业横向课题承接意向征集表》的通知
关于组织申报2022年度教育部哲学社会科学研究重大课题攻关项目和高校思想政治理论课教师研究专项重大课题攻关项目的通知
关于组织参加第十一届芜湖大学生专利创新创业大赛暨举办第七届安徽信息工程学院大学生专利创新大赛的通知
芜湖日报:知识产权赋能芜湖高质量发展
【转发通知】《关于发布2022年芜湖市重大科技成果工程化项目“揭榜挂帅”榜单的通知》的通知
【转发通知】《关于发布2022年度芜湖市核心技术攻关项目“揭榜挂帅”榜单的通知》的通知
【转发通知】关于“习近平生态文明思想的安徽实践”论文征集启事的通知
【转发通知】关于组织申报2022年度教育部 “春晖计划”合作科研项目的通知
关于组织申报2022年度安徽信息工程学院科研团队的通知
关于组织申报2022年度安徽信息工程学院校级科技创新平台的通知
【转发通知】关于公布教育部产学合作协同育人项目指南通过企业名单(2022年5月)的通知
我校牵头的一项地方标准顺利通过行业专家技术审查
安徽信息工程学院科技成果登记统计表(2018年-2022年6月)
【转发通知】关于举办第十三届安徽省百所高校百万大学生科普创意创新大赛的通知
计算机(大数据)学院顺利开展“羚羊科产进校园”校园经理人培训活动
【转发通知】关于第二届"智汇中江"芜湖市大学生科技创新创业大赛奖励的决定
我校承担的两个安徽省重点研究与开发计划项目顺利通过验收
“智汇中江”芜湖市大学生科技创新创业大赛
【智汇中江】我校在第二届“智汇中江”芜湖市大学生科技创新创业大赛喜获佳绩
我校在第二届“智汇中江”芜湖市大学生科技创新创业大赛喜获佳绩
首届芜湖马鞍山高校大学生专利检索分析大赛
【专利检索分析大赛】关于首届芜湖马鞍山高校大学生专利检索分析大赛奖励的决定
【转发通知】关于首届芜湖马鞍山高校大学生专利检索分析大赛奖励的决定
【转发通知】关于组织参加第二届“智汇中江”芜湖市大学生科技创新创业大赛决赛通知
管理工程学院与芜湖泰和管业股份有限公司校企合作签约仪式成功举行
我校成功举办2022年首届芜湖马鞍山高校大学生专利检索分析大赛
【专利检索分析大赛】我校成功举办2022年首届芜湖马鞍山高校大学生专利检索分析大赛
【专利检索分析大赛】2022年首届芜湖马鞍山高校大学生专利检索分析大赛决赛名单公布
关于组织申报2022年度安徽信息工程学院青年科研基金项目的通知
我校开展“标准化与科技创新”专题培训
走进科技,你我同行——艺术设计学院举办专题讲座
科技引领 “纵”“横”捭阖——电气与电子工程学院首届“科研活动月”拉开帷幕
关于组织参加第二届“智汇中江”芜湖市大学生科技创新创业大赛的通知
关于组织申报2022年度安徽省哲学社会科学规划项目的通知
深入推进校企合作——管理工程学院开展企业走访调研活动
关于组织申报2022年度安徽省科技创新战略与软科学研究专项项目的通知
大江晚报:安徽信息工程学院这个案例全国首批 全省唯一
副校长王彬深入计算机(大数据)学院开展软件工程学科建设指导工作
【校内文件】《安徽信息工程学院科研团队建设方案》
【校内文件】《安徽信息工程学院青年科研基金项目管理办法》
【校内文件】《安徽信息工程学院科技创新平台建设与管理办法》
我校组织参加省教育厅召开的哲学社会科学重点实验室建设专题辅导线上会
【专利检索分析大赛】2022年首届芜湖马鞍山高校大学生专利检索分析大赛安信工集训队名单公布
2022年软件著作权登记(1-3月)
计算机(大数据)学院组织召开横向科研项目及教科研奖励办法宣贯会
【专利检索分析大赛】关于组织参加2022年首届芜湖马鞍山高校大学生专利检索分析大赛的通知
2021年软件著作权登记(7-12月)
2021年度安徽信息工程学院专利统计分析
项目管理提质量 科研办法促发展——艺术设计学院召开横向项目及教科研奖励办法宣贯交流会
管理工程学院组织召开横向科研项目及教科研奖励办法宣贯会
我校TISC知识产权信息服务案例获评2022年首批全国知识产权信息服务优秀案例
关于组织申报2022年教育部产学合作协同育人项目(2022年3月)的通知
【专利检索分析大赛】我校参加2022年incoPat专利检索大赛“未来IP专家”高校精英赛决赛晋级名单公布
关于组织申报2022年度高等学校科学研究优秀成果奖(科学技术)的通知
关于组织参加2022年首届芜湖马鞍山高校大学生专利检索分析大赛的通知
机械工程学院召开横向项目管理办法和教科研奖励办法 ( 修订版 ) 宣贯会
2022年安徽信息工程学院知识产权宣传周系列活动方案
安徽信息工程学院科技成果登记统计表(2018年-2022年4月)
关于组织高校科研人员全面入驻工业互联网平台的通知
通识学院顺利召开横向项目管理办法和教科研奖励办法修订版宣贯交流会
“一体多翼”构建产学研合作新机制 ——电气与电子工程学院走访重点企业,推进产学研深入发展
【校内文件】《安徽信息工程学院教科研奖励办法》(2022年修订版)
【校内文件】《安徽信息工程学院横向科研项目及经费管理办法》(2022年修订版)
关于组织申报2022年度省领导圈定课题的通知
关于组织申报2022年芜湖市重点研发、科技成果转化、应用基础研究、创新环境(软科学)研究四类项目的通知
关于组织申报2022年度芜湖市地方标准制(修)订计划项目的通知
走访百年老店耿福兴 积极探求校企合作新路径
弘扬工匠精神,探寻深度合作——机械工程学院赴多家企业开展调研交流活动
创新校企融合发展新模式,打造校企融合育人新样板 ——我校入选2021年产教融合校企合作典型案例和2021-2022年度“校企合作·双百计划”典型案例
关于组织申报2022年度安徽省地方标准制(修)订计划项目的通知
关于组织申报2019-2020年度安徽省社会科学奖(社科类)的通知
【专利检索分析大赛】2022incoPat新科技检索大赛“未来IP专家”高校精英赛报名通道正式启动
“校政企”三方合力 共谱发展新蓝图
关于组织申报全市科技特派员及安徽省科技 特派员(团)备选入库的通知
我校召开申报芜湖市工程技术研究中心工作推进会
深化校企合作、推进协同育人—电气学院教师赴企业调研交流
关于组织申报芜湖市工程技术研究中心的通知
关于组织参加第八届全国青年科普创新实验暨作品大赛(安徽赛区)的通知
聚焦行业应用,深化校企合作——电气与电子工程学院赴伯泰克公司开展校企交流
【转发通知】安徽省教育厅:关于做好2022年度高校与合肥综合性国家科学中心协同创新项目申报的通知
关于组织参加2021年度安徽省优秀科普微视频的通知
关于组织申报2022年安徽省“三全育人”试点省建设暨高校思想政治能力提升计划项目的通知
校企合作,聚力共建—计算机(大数据)学院与南京释加软件科技有限公司举行校企合作座谈会
关于组织申报安徽省教育科学研究项目2022年度课题的通知
关于组织申报2022年度国家社科基金项目的通知
关于组织申报2022年度国家知识产权局暨省知识产权局课题研究项目的通知
电气与电子工程学院召开科研管理工作研讨会
【转发通知】《安徽省教育厅关于申报全国教育科学规划2022年度课题有关工作的通知》
【转发通知】安徽省教育厅关于申报全国教育科学规划2022年度课题有关工作的通知
围绕知识产权“十四五”规划目标,我校发明专利百强榜前进31位
围绕知识产权“十四五”规划目标,我校发明专利百强榜前进31位
【转发通知】《教育部社科司关于2022年度高校思想政治理论课教师研究专项一般项目申报工作的通知》的通知
【转发通知】《教育部社科司关于2022年度教育部人文社会科学研究项目(一般和专项任务)申报工作的通知》的通知
【转发通知】2021年安徽省发明专利百强排行榜公布
关于组织2022年度国家自然科学基金项目申请的通知
关于表彰2021年度科研成果的决定
【转发通知】关于2022年度国家自然科学基金项目申请与结题等有关事项的通告
关于组织申报第九届安徽省专利奖的通知
关于安徽信息工程学院2021年度高层次人才科研启动项目立项的通知
关于转发省教育厅2021年度高校科研项目立项的通知
安徽信息工程学院科技成果登记统计表(2018年-2021年12月)
【专利创新创业大赛】谱创新发展恢弘曲 筑知识产权强国梦 学校承办第十届芜湖大学生专利创新创业大赛决赛取得圆满成功
【转发】芜湖市产业创新中心成功举办中级技术经纪人培训班
【转发通知】关于第十届芜湖大学生专利创新创业大赛奖励的决定
安徽省市场监督管理局副局长、知识产权局局长程胤等一行来学校考察指导
连续六年芜湖高校第一 专利成果高居全省头部
谱创新发展恢弘曲 筑知识产权强国梦 学校承办第十届芜湖大学生专利创新创业大赛决赛取得圆满成功
关于开展2021年度科研成果统计工作的通知
芜湖市市场监督管理局(知识产权局)领导考察技术与创新支持中心(TISC)
教育部印发贯彻落实《三部委关于提升高等学校专利质量,促进转化运用的若干意见》典型经验的通知
【转发通知】关于举行第十届芜湖大学生专利创新创业大赛决赛暨颁奖大会的通知
关于安徽信息工程学院第六届大学生专利创新大赛奖励的决定
激发创意活力 增强创新动能 我校成功举办第六届大学生专利创新大赛
我校当选为芜湖市知识产权保护协会理事单位
我校参加全省知识产权公共服务体系建设 暨知识产权专员工作会议
校企合作 聚力共赢——艺术设计学院与芜湖东昊网络科技有限公司举行校企合作座谈会
关于组织申报2022年度省科技重大专项项目的通知
关于组织申报2022年安徽省重点研究与开发计划项目的通知
关于举行安徽信息工程学院第六届大学生专利创新大赛决赛的通知
我校牵头的一项地方标准获批立项
第十届芜湖市大学生专利创新创业大赛 复赛评审工作顺利结束
【专利创新创业大赛】第十届芜湖市大学生专利创新创业大赛 复赛评审工作顺利结束
【转发通知】关于发布2021年市重大科技成果工程化揭榜挂帅项目榜单的通知
祝贺我校首个国家级创新平台 技术与创新支持中心(TISC)正式获批运行
我校技术与创新支持中心(TISC) 承办芜湖市知识产权工作专题培训
【转发通知】2020年芜湖市工程技术研究中心创新能力评价工作开展
【转发通知】关于开展2021年市科技特派员选派推荐工作的通知
关于组织申报2022年度安徽省自然科学基金项目的通知
关于申请2021年度高层次人才科研项目 、预研资助经费的通知
关于组织申报2021年度安徽省高校科学研究项目的通知
2021年软件著作权登记(5-6月)
2021年软件著作权登记(3月下)
2021年软件著作权登记(3月上)
2021年软件著作权登记(2月)
2021年软件著作权(1月)
2020年软件著作权登记
2019年软件著作权(下半年)
2019年软件著作权(上半年)
2018年软件著作权登记
【转发通知】第五届全国机器人专利创新创业大赛公告
成果转移转化存在四大堵点,打造四大科创平台,助力科技成果转移转化
转发《关于发布2021年度芜湖市核心技术攻关项目“揭榜挂帅”榜单的通知》的通知
安徽信息工程学院科技成果登记统计表(2018年-2021年8月)
关于组织高校科研人员认领企业技术需求的通知
关于组织申报2021年度安徽省科技创新战略与软科学研究专项项目的通知
科技处组织“教育部产学合作协同育人项目培训会”
我校被认定为首批安徽省知识产权信息公共服务网点单位
关于组织申报2021年教育部产学合作协同育人项目(2021年7月)的通知
关于组织申报国家教育考试科研规划2021年度课题的通知
关于组织申报2021年度安徽省社会科学创新发展研究课题的通知
【转发通知】“学习贯彻习近平总书记‘七一’重要讲话精神”专项课题招标公告
2020年度安徽信息工程学院专利统计分析
合格评估五说五讲活动之——科技处说部门
关于转发《关于举办第十二届安徽省百所高校 百万大学生科普创意创新大赛的通知》的通知
我校在首届“智汇中江”芜湖市科技创新创业大赛喜获佳绩
【智汇中江】我校在首届“智汇中江”芜湖市科技创新创业大赛喜获佳绩
首届“智汇中江”芜湖市大学生科技创新创业大赛校级选拔赛圆满落幕
安徽信息工程学院技术与创新支持中心(TISC)举办“专利检索运用能力”培训会
严查国家高新技术企业!确保非正常专利不被利用骗取各类优惠政策!
【校内文件】《安徽信息工程学院教科研奖励办法(2020年修订版)》
我校与安徽誉特双节能技术有限公司举行产学研合作签约仪式
关于安徽省版权局及安徽省教育厅关于开展第二届安徽省大学生版权征文活动的通知
我校首次申报的省领导圈定课题获得立项
我校学生作品荣获2020年安徽省优秀科普微视频
关于我校组织参加首届“智汇中江”芜湖市大学生科技创新创业大赛参赛项目汇总
关于组织申报2021年芜湖市科技计划应用基础及创新环境研究项目的通知
关于组织参加第十届芜湖大学生专利创新创业大赛暨举办第六届安徽信息工程学院大学生专利创新大赛的通知
专利转让的途径和注意事项
关于组织申报2021年度安徽省哲学社会科学规划项目的通知
我校参加第七届全国青年科普创新实验暨作品大赛安徽赛区获佳绩
【转发通知】关于转发全国社科工作办《2021年国家社科基金冷门绝学研究专项申报公告》的通知
【转发】关于转发全国社科工作办《2021年国家社科基金冷门绝学研究专项申报公告》的通知
我校组织第十届芜湖大学生专利创新创业大赛专利比赛管理系统培训会
【转发通知】关于增补省社科规划项目评审专家与补充已有专家信息的通知
【转发通知】关于贯彻国家自主创新示范区政策开展市重大科技项目申报工作的通知
【宣传海报】组织参加首届“智汇中江”芜湖市大学生科技创新创业大赛
关于组织参加首届“智汇中江”芜湖市大学生科技创新创业大赛的通知
关于组织申报2021年度省领导圈定课题的通知
我校参与完成的一项科技成果荣获安徽省科技进步一等奖
2020年全国高等院校英语教学优秀学术论文二等奖
2020年全国高等院校英语教学优秀学术论文一等奖
技术与创新支持安信工中心(TISC)联合北航芜湖通航创新园 2021年知识产权进企业活动圆满落幕
2021年知识产权周系列活动之知识产权进高校
安徽信息工程学院科技成果登记统计表(2018年-2021年4月)
关于组织申报2021年芜湖市科技计划重点研发和科技成果转化项目的通知
【转发通知】2020年度安徽省科学技术奖获奖项目(人员)名单公布
“技术与创新支持中心(TISC)” 举办中小企业创新过程中专利运用保护能力提升培训
关于开展安徽信息工程学院2021年知识产权宣传周系列活动的通知
第七届安徽省专利优秀奖
我校3个项目获得教育部2020年产学合作协同育人项目立项
我校积极协助省科技厅做好2021年度“双随机、一公开”项目检查工作
成果转化热浪来袭,唤醒"沉睡专利"的魔咒是什么?
科技项目“揭榜挂帅”是什么意思?
TISC中心举办“初识专利”专场培训
关于举办2021年中小企业创新过程中的专利运用保护 能力提升培训班的通知
关于规范申请专利行为的通知
关于组织申报2021年度高校思想政治理论课教师研究专项的通知
关于组织申报2021年度国家社会科学基金项目的通知
我校1项发明专利首获安徽省专利奖
关于组织申报2021年教育部人文社科研究高校辅导员专项的通知
关于组织申报2021年教育部人文社科研究一般项目的通知
关于组织申报2021年安徽省科技重大专项项目的通知
我校首个安徽省社科规划项目成果免于鉴定顺利通过结题验收
关于组织2021年度国家自然科学基金项目申请的通知
关于表彰2020年度科研成果的决定
十三五积累显成效,发明专利进百强
安徽信息工程学院科技成果登记统计表(2018年-2020年12月)
连续五年芜湖高校第一 专利成果高居全省头部
【专利创新创业大赛】关于第九届芜湖大学生专利创新创业大赛奖励的决定
【专利创新创业大赛】专利创新实力派 五项第一展风采 ——信工学子在第九届芜湖大学生专利创新创业大赛中再创佳绩
由我校自主研制的“6L-1130”型滤清器干式测漏设备顺利通过企业验收
送服务 纾困难 增实效 促发展 ——记我校三位专家参加安徽省“四送一服”双千工程
广泛开展校企合作 服务地方经济发展 ——我校校领导走访芜湖县科技企业
校领导再赴奇瑞 校企合作谋新篇
推校企合作上台阶 促产教融合上水平 ——校领导带队走访格力电器
格力牵手安信工 开启合作新征程 我校与格力电器(芜湖)有限公司举行校企合作签约仪式
我校2个安徽省社会科学创新发展研究课题顺利结项
【转发通知】关于开展第八届安徽省专利奖评选工作的通知
安徽省教育厅关于2020年度高校科学研究项目立项的通知
关于组织申报中国高校产学研创新基金2020年第二批课题的通知
【专利创新创业大赛】关于安徽信息工程学院第五届大学生专利创新大赛奖励的通知
关于安徽信息工程学院第五届大学生专利创新大赛奖励的通知
专利创新实力派 五项第一展风采 ——信工学子在第九届芜湖大学生专利创新创业大赛中再创佳绩
关于组织申报2021年度安徽省重点研究与开发计划项目的通知
【专利创新创业大赛】扬创新风帆 谱专利新篇 我校成功举办第五届大学生专利创新大赛
WIPO发布《世界知识产权指标》报告:2019年商标和工业品外观设计申请活动增加;专利申请呈现罕见的下降
我校技术与创新支持中心(TISC) 启动“高质量专利培养计划”专项培训
我校参与的国家“科技创新2030重大项目-智能语音开放创新平台”正式获批立项
关于开展2020年度科研成果统计工作的通知
关于举行安徽信息工程学院第五届大学生专利创新大赛决赛的通知
科技处组织2018年芜湖市科技计划重点研发项目验收评审会
科技处组织2018年芜湖市科技计划重点研发项目验收评审会
我校受邀参加2020年芜湖市大院大所合作暨科技成果对接会
我校受邀参加安徽省第九届装备制造产品(芜湖)产需对接会
【转发通知】第四届全国机器人专利创新创业大赛复赛名单公布
关于组织申报2021年度安徽省自然科学基金项目(第一批次)的通知
关于组织省教育厅高校科研项目、人才项目结题验收和开展中期检查的通知
安徽信息工程学院科技成果登记统计表(2018年-2020年10月)
中国知识产权报报道我校“营造氛围 助推创新创业”
我校首个安徽省科技重大专项项目通过验收
我校首个安徽省科技重大专项项目通过验收
【会议通知】关于参加2020年度安徽省教育厅高校科研项目评审会的通知
我校首个安徽省科技重大专项项目通过验收
“科普在身边”参观展示活动
我校顺利举办2020年湾沚区“全国科普日”主场活动启动仪式
人民网报道我校“产学研合作推动科研成果转化”
人民网报道我校“产学研合作推动科研成果转化”
人民网报道我校“产学研合作推动科研成果转化”
中国知识产权报报道我校知识产权创新创业工作
经济日报报道我校“打造产学研高地 促进知识产权转化运营”
【转发通知】安徽省教育厅关于2020年度高校科学研究项目申报工作的通知
经济日报报道我校“打造产学研高地 促进知识产权转化运营”
我校赴合肥汇众知识产权管理有限公司学习TISC筹建工作
【转发通知】国家知识产权局办公室关于启动第四批技术与创新支持中心(TISC)筹建工作的通知
又一新突破,安徽信息工程学院首获安徽省专利奖
关于组织申报2020年安徽省科技重大专项项目的通知
关于组织申报中国高校产学研创新基金2020年第一批课题的通知
转发省社科规划办关于增补省社科规划项目评审专家与补充已有专家信息通知的通知
关于组织申报2020年芜湖市工程技术研究中心的通知
关于组织申报2020年度高校思想政治理论课教师研究专项的通知
【转发通知】关于开展在孵企业购置研发仪器设备补助申报工作的通知
我校前往南陵县科技局参加 “四送一服”科技创新要素专项对接会暨科技成果对接会
我校3个项目获2020年芜湖市科技计划立项支持
【转发通知】关于做好2020年度安徽省哲学社会科学规划项目申报工作的通知
2020年我校省自然科学基金项目取得零的突破
2020年我校省自然科学基金项目取得零的突破
校政合作 推动共赢 我校与绩溪县人民政府签署战略合作协议
2017年软件著作权登记
【转发通知】关于第九届皖江地区历史文化研讨会的征文通知
我校赴安徽农业大学考察学习高校知识产权贯标工作
关于组织申报安徽省教育科学研究项目2020年度课题的通知
关于组织参加第九届芜湖大学生专利创新创业大赛暨举办安徽信息工程学院第五届大学生专利创新创业大赛的通知
我校赴安徽农业大学考察学习高校知识产权贯标工作
【转发通知】“红色文化研讨会”征文通知
关于组织申报2020年度文化艺术和旅游研究项目信息化发展专项的通知
【转发】关于发布安徽省企业技术难题和技术需求的通知
【转发通知】安徽省市场监管局 安徽省教育厅关于组织开展国家知识产权试点示范高校建设工作的通知
【转发通知】国家知识产权局办公室关于启动第四批技术与创新支持中心(TISC)候选机构推荐工作的通知
【转发通知】安徽省发展改革委关于开展2020年省工程研究中心和工程实验室申报及验收评估工作的通知
“安信工科技云讲堂”开讲
战疫情 高校智慧校园信息化助力安信工专利申请逆势增长
关于转发《安徽省科学技术厅关于征集高校、科研院所可研究与开发科学技术的通知》的通知
关于组织申报2020年芜湖市科技计划项目的通知
“科普中国”平台助推校园科普活动
【专利创新创业大赛】连续四年芜湖高校第一 专利成果高居全省头部
【专利创新创业大赛】创意迭出 精彩纷呈 我校成功举办第四届大学生专利创新大赛
【专利创新创业大赛】我校学子在第七届芜湖大学生专利创新创业大赛中连创佳绩
【专利创新创业大赛】凝聚力量 放飞梦想 我校第三届大学生专利创新大赛隆重举行
【专利创新创业大赛】第七届芜湖大学生专利创新创业大赛开赛
大学生创新能力培养的重要载体——专利
【专利创新创业大赛】我院芜湖大学生专利创新创业大赛再创佳绩、计算机系匡磊成功冲击特等奖
【专利创新创业大赛】第二届大学生专利创新创业大赛结硕果
【贺信】吴敏院长对我院在第五届芜湖大学生专利创新创业大赛取得的成绩表示祝贺
【专利创新创业大赛】我院学子在第五届芜湖大学生专利创新创业大赛中荣获佳绩
【媒体关注 ● 芜湖日报】大学生专利创新创业大赛落幕
【媒体关注 ● 大江晚报】第五届芜湖大学生专利创新大赛收官
【专利创新创业大赛】第五届芜湖大学生专利创新创业大赛圆满收官
【专利创新创业大赛】伴随式学习 个性化辅导
【专利创新创业大赛】微信投票火爆 第五届芜湖大学生专利创新创业大赛揭晓进入倒计时
【专利创新创业大赛】群策群力 紧密联动 我院积极筹备第五届芜湖大学生专利创新创业大赛决赛工作
【专利创新创业大赛】第五届芜湖大学生专利创新创业大赛复赛在我院文津校区顺利开赛
【专利创新创业大赛】我院举办首届大学生专利创新创业大赛
【专利创新创业大赛】第五届芜湖大学生专利创新创业大赛组委会第三次会议在我院召开
【专利创新创业大赛】提高效率 学业创新两不误:我院头脑风暴比赛优秀作品采访
【专利创新创业大赛】关注细节: “智佳优创”获“创意风暴”特等奖缘由解析
【专利创新创业大赛】专利大赛为培养人才注入新能量:基础教学部立德更树人
【专利创新创业大赛】让“智慧之火”照亮创新之路:计算机与软件工程系“四招”并进促大赛不断推进
【专利创新创业大赛】开篇寄语
【专利创新创业大赛】创意迭出 放飞梦想:我院专利大赛“创意”风暴震撼开启
【专利创新创业大赛】创新激荡 智慧迸发:管理工程系专利大赛不断向纵深推进
【专利创新创业大赛】重“量”求“质”:信息工程系全方位解读创新真谛
【专利创新创业大赛】创意赢发明 创新谋未来:机械工程系大赛组曲(通讯)
我院专利申请授权工作初显成效
【专利创新创业大赛】行动快 措施力 效果好:我院专利大赛的组织工作获市组委会好评
【专利创新创业大赛】我院召开“大学生专利创新创业大赛”工作推进会
连续四年芜湖高校第一 专利成果高居全省头部
【专利创新创业大赛】第五届芜湖大学生专利创新创业大赛工作推进会在我院召开
【专利创新创业大赛】我院学子在第四届芜湖大学生专利创新大赛中获历史最好成绩
关于组织2020年度安徽省高校科学研究项目预申报工作的通知
关于组织2020年度国家自然科学基金项目申请的通知
我校发明专利授权数首次进入全省高校十强
我校合作承办芜湖市技术经纪人培训会
我校合作承办芜湖市技术经纪人培训会
服务地方经济发展,推动产学研融合发展——我校参加2019芜湖县产学研合作暨科技成果发布会
【专利创新创业大赛】电气与电子工程学院举行第八届芜湖大学生专利创新大赛选拔赛
【专利创新创业大赛】我校启动第八届芜湖大学生专利创新大赛和安徽信息工程学院第四届大学生专利创新大赛的组织工作
我校师生在2018年第三届全国机器人专利创新创业大赛中获佳绩
我校受邀参加庆祝改革开放四十周年安徽省科技创新成果展
我校承担的16项省教育厅高校科学研究重点项目全部通过结题验收
科普协会招新活动圆满结束
电气与电子工程学院举行第八届芜湖大学生专利创新大赛选拔赛
我校启动第八届芜湖大学生专利创新大赛和安徽信息工程学院第四届大学生专利创新大赛的组织工作
我校承担的16项省教育厅高校科学研究重点项目全部通过结题验收
【校内文件】《安徽信息工程学院委托师生开发智慧校园及信息化项目专项管理暂行办法》
我校一项芜湖市重点研发计划项目通过验收
我校两项芜湖市创新环境软科学项目验收通过
我校2019年省高校科学研究项目立项数又有新突破
我校顺利完成2019年度省教育厅高校科学研究项目评审工作
我校两项芜湖市软科学项目顺利通过验收并获优秀等级
新年新突破——我校在2019年安徽省重点研究与开发计划项目面上攻关专项中又获新突破
关于举办安徽信息工程学院第四届大学生专利创新创业大赛的通知
关于组织申报2020年度教育部人文社会科学研究一般项目的通知
2019年校政企科技合作对接交流系列活动圆满落幕
2019年校政企科技合作对接交流系列活动圆满落幕
2019年安信工校政企科技合作对接交流系列活动持续开展
我校一项芜湖市重点研发计划项目通过验收
我校两项芜湖市创新环境软科学项目验收通过
关于组织申报2020年度安徽省自然科学基金项目的通知
安徽省教育厅关于下达2019年度高校优秀拔尖人才培养资助项目的通知
关于转发安徽省教育厅2019年度高校科学研究项目立项的通知
2019年校政企科技合作对接交流系列活动拉开序幕
我校2019年省高校科学研究项目立项数又有新突破
关于组织申报2019年安徽省社会科学创新发展研究课题的通知
关于组织申报2019年度安徽省哲学社会科学规划项目的通知
我校顺利完成2019年度省教育厅高校科学研究项目评审工作
关于组织申报2019年市科技计划项目的通知
我校两项芜湖市软科学项目顺利通过验收并获优秀等级
新年新突破——我校在2019年安徽省重点研究与开发计划项目面上攻关专项中又获新佳绩
关于组织申报2019年度安徽省高校科学研究项目的通知
关于组织国家自然科学基金区域创新发展联合基金2019年度项目申报的通知
关于组织第八届高等学校科学研究优秀成果奖(人文社会科学)申报的通知
关于组织2019年度国家社会科学基金项目申报的通知
关于组织2019年度国家自然科学基金项目申报的通知
科技处参加安徽省教育厅产教融合合作委员会第一次工作会议
安徽省教育厅关于2017年度高校人文社会科学研究项目立项的通知(皖教秘科【2017】11号)
安徽省教育厅关于2017年度高校自然科学研究项目立项的通知(皖教秘科【2017】12号)
关于下达芜湖市2016年度科技计划项目的通知(芜科计【2016】23号)
安徽省教育厅关于2016年度安徽高校自然科学研究项目立项的通知(皖教秘科【2016】11号 )
安徽省教育厅关于2016年度安徽高校人文社会科学研究项目立项的通知(皖教秘科【2016】10号 )
关于下达芜湖市2015年度科技计划项目的通知(芜科计【2015】18号)
安徽省教育厅关于下达2015年度高校自然科学研究项目及经费的通知(皖教秘科【2015】33号)
安徽省教育厅关于2015年度高校人文社科研究项目立项的通知(皖教秘科【2015】30号)
【校内文件】安徽信息工程学院科技成果转化管理暂行办法
【校内文件】安徽信息工程学院专利管理暂行办法
联系我们
科技处职责
关于转发安徽省教育厅2018年度高校科学研究项目立项的通知
2018年安徽省社会科学创新发展研究课题我校又获新的突破
【专利创新创业大赛】第七届芜湖大学生专利创新创新大赛开赛
我校三个科研项目通过评审获得芜湖市2018年度科技计划项目立项
英国克兰菲尔德大学何红梅教授应邀来我校举办专题讲座
我校在安徽省2018年度重点研究与开发计划项目中又实现新的突破
科技处带队参加人工智能助力芜湖智造专家报告会
【名师讲席】关于“人工智能和机器人——过去,现在和未来”的讲座
关于组织申报2018年度安徽省哲学社会科学规划项目的通知
校领导带队深入企业考察交流 促进产学研合作深度融合
关于开展2013~2016年度安徽省社会科学奖(社科类)评奖工作的通知
关于转发安徽省教育厅2018年度高校科学研究项目立项的通知
关于组织申报2018年市科技计划项目的通知
我院获批组建2个市级工程技术研究中心
我校获批芜湖市首个概念验证中心 打通科技成果转化“最初一公里”
安徽信息工程学院2022年度学术论文发表一览表
关于2022年度安徽信息工程学院科研团队和科技创新平台评审结果的公示
我校又新获5个芜湖市工程技术研究中心实现二级学院全覆盖
我校TISC知识产权信息服务案例获评2022年首批全国知识产权信息服务优秀案例
我校召开申报芜湖市工程技术研究中心工作推进会
安徽信息工程学院2016-2021年论文成果
我校现代制造业软件科技企业孵化器被认定为省级科技企业孵化器
我校牵头的一项地方标准获批立项
祝贺我校首个国家级创新平台 技术与创新支持中心(TISC)正式获批运行
我校被认定为首批安徽省知识产权信息公共服务网点单位
我校新增2个芜湖市工程技术研究中心
十三五积累显成效,发明专利进百强
又一新突破,安徽信息工程学院首获安徽省专利奖
领略创新魅力 感受专利乐趣 “社团干部培训之创业与专利” 专题讲座
专利管理系统使用说明
战疫情高校智慧校园信息化助力专利申请逆势增长
我校现代制造业软件科技企业孵化器被认列入2019年度省级科技企业孵化器培育名单
2016-2020年论文成果
我校发明专利授权数首次进入全省高校十强
我校首个安徽省教育厅工程技术研究中心获批立项建设
我校2个工程技术研究中心被列入2017年市级工程技术研究中心组建备案计划
我校1个工程技术研究中心被列入2017年市级工程技术研究中心组建备案计划
我校创业与就业竞争力促进中心被认定为2016年度第二批市级科技企业孵化器
创新教育结硕果:我院发明专利授权实现零的突破
【转发】2025经济专业技术资格考试知识产权专业知识和实务(初级) 考试大纲
【转发】《专利池建设运行工作指引》解读
【转发】国家知识产权局 科技部 工业和信息化部 国务院国资委 市场监管总局 中国科学院 《专利池建设运行工作指引》
【转发】国际专利分类使用指南(2025版)
【案例分享】中华全国专利代理师协会全国典型发明专利 撰写案例撰写经验分享系列三十
【案例分享】中华全国专利代理师协会全国典型发明专利 撰写案例撰写经验分享系列二十九
【案例分享】中华全国专利代理师协会全国典型发明专利 撰写案例撰写经验分享系列二十八
【案例分享】中华全国专利代理师协会全国典型发明专利 撰写案例撰写经验分享系列二十七
【案例分享】中华全国专利代理师协会全国典型发明专利 撰写案例撰写经验分享系列二十六
【案例分享】中华全国专利代理师协会全国典型发明专利 撰写案例撰写经验分享系列二十五
【案例分享】中华全国专利代理师协会全国典型发明专利撰写案例撰写经验分享系列二十四
中华全国专利代理师协会全国典型发明专利撰写案例撰写经验分享系列二十三
【案例分享】中华全国专利代理师协会全国典型发明专利撰写案例撰写经验分享系列二十二
【案例分享】中华全国专利代理师协会全国典型发明专利撰写案例撰写经验分享系列二十一
【案例分享】中华全国专利代理师协会全国典型发明专利撰写案例撰写经验分享系列二十
【转发】一文了解人工智能、大数据专利申请客体审查判断思路
【转发】《芜湖市支持“鸠兹科创湾”建设若干举措》发布
【转发】国知发服字〔2025〕5号 各省、自治区、直辖市和新疆生产建设兵团知识产权、教育、科技、市场监管、版权主管部门,金融监管总局各监管局,中国科学院院属各单位: 为深入贯彻落实党中央、国务院关于优化营商环境的决策部署和对知识产权工作的总体要求,及时响应社会公众和经营主体期盼,持续降低制度性交
【转发】芜湖市人民政府关于印发芜湖市加快推进智造名城建设若干举措的通知
【转发】国家知识产权局办公室关于印发《知识产权数据使用手册及开放目录》的通知
【转发】中共中央 国务院印发《教育强国建设规划纲要(2024-2035年)》
【转发】一文读懂2025年国家自然科学基金限项新旧政策对比
【转发】中共中央 国务院印发《教育强国建设规划纲要(2024—2035年)》
【转发】湾沚区人才招引政策十八条
【转发】芜湖市惠企政策精选
【转发】关于《专利风险预警工作规范》团体标准公开征求意见的通知
【转发】技术合同认定登记管理办法(征求意见稿)工科函〔2024〕986号
【案例分享】中华全国专利代理师协会全国典型发明专利撰写案例撰写经验分享系列十九
【案例分享】中华全国专利代理师协会全国典型发明专利撰写案例撰写经验分享系列十八
【案例分享】中华全国专利代理师协会全国典型发明专利撰写案例撰写经验分享系列十七
【案例分享】中华全国专利代理师协会全国典型发明专利撰写案例撰写经验分享系列十六
【案例分享】中华全国专利代理师协会全国典型发明专利撰写案例撰写经验分享系列十五
【案例分享】中华全国专利代理师协会全国典型发明专利撰写案例撰写经验分享系列十四
【案例分享】中华全国专利代理师协会全国典型发明专利撰写案例撰写经验分享系列十三
【案例分享】中华全国专利代理师协会全国典型发明专利撰写案例撰写经验分享系列十二
【案例分享】中华全国专利代理师协会全国典型发明专利撰写案例撰写经验分享系列十一
【案例分享】中华全国专利代理师协会全国典型发明专利撰写案例撰写经验分享系列十
【案例分享】中华全国专利代理师协会全国典型发明专利撰写案例撰写经验分享系列九
【案例分享】中华全国专利代理师协会全国典型发明专利撰写案例撰写经验分享系列八
【案例分享】中华全国专利代理师协会全国典型发明专利撰写案例撰写经验分享系列七
【案例分享】中华全国专利代理师协会全国典型发明专利撰写案例撰写经验分享系列六
【案例分享】中华全国专利代理师协会全国典型发明专利撰写案例撰写经验分享系列五
【案例分享】中华全国专利代理师协会全国典型发明专利撰写案例撰写经验分享系列四
【案例分享】中华全国专利代理师协会全国典型发明专利撰写案例撰写经验分享系列三
【案例分享】中华全国专利代理师协会全国典型发明专利撰写案例撰写经验分享系列二
【案例分享】中华全国专利代理师协会全国典型发明专利撰写案例撰写经验分享系列一
【转发】国知局:关于发布修订版专利申请请求类表格和电子申请数据标准规范的通知
【转发】《科技成果转化常见问题工作手册(2024年版)》
【转发】《科研单位科研诚信管理制度示范文本》及解读
【转发】【图解】国家知识产权局专利信息公共服务资源
【转发】【图解】国家知识产权局专利信息公共服务资源
【政策解读】《芜湖市深化科技创新体制机制改革加快科技成果转化应用体系建设行动实施方案(试行)》解读
【转发】芜湖市人民政府关于印发《芜湖市深化科技创新体制机制改革加快科技成果转化应用体系建设行动实施方案(试行)》的通知 芜政〔2023〕6号
【转发】2024年度芜湖市高等研究院产学研合作项目申报指南
【转发】《关于推进重点产业知识产权强链增效的若干措施》
【转发】《关于推进重点产业知识产权强链增效的若干措施》解读
【转发】《专利开放许可实施纠纷调解工作办法(试行)》
【转发】《专利开放许可实施纠纷调解工作办法(试行)》解读
【政策解读】专利开放许可业务常见问题解答①丨专利开放许可声明的提出
【政策解读】专利开放许可业务常见问题解答②丨专利开放许可实施合同备案
【政策解读】专利开放许可业务常见问题解答③丨专利开放许可声明的撤回
【政策解读】专利开放许可业务常见问题解答④丨相关法律手续业务的办理
【转发】安徽省未来产业发展行动方案(征求意见稿)
【转发】《关于规范和加强高校横向科研项目管理的指导意见 ( 暂行 )》
【转发】国知局:全面推进专利开放许可制度实施工作
【转发】《2023年全球知识产权保护指数报告》全文发布
【转发】国家知识产权局发布2023年度知识产权行政保护典型案例
【转发】芜湖市2024年市级财政支持产业科技若干政策 芜政【2024】50号
【转发】国家知识产权信息公共服务网点备案实施办法(修订)
【转发】湾沚区“产学研创”人才政策有新变
【转发】《国家科学技术奖励条例》 中华人民共和国国务院令 第782号
【转发】《安徽省数据知识产权登记办法(试行)》
【转发】《2024年知识产权强国建设推进计划》
【转发】国知局:关于专利证书改版的公告(第581号)
【转发】《安徽省教育科学研究项目实施办法》 皖教办〔2024〕27号
【转发】【政策解读】《专利产业化促进中小企业成长计划实施方案》解读
【转发】《安徽省高等学校年度科研计划编制与管理办法(试行)》的通知 皖教科〔2024〕2号
【转发】《安徽省开展高校科研机构存量专利筛选推介工作实施方案(2023-2025年)》皖市监知促函〔2024〕4号
【转发】高校和科研机构存量专利盘活工作方案 国知发运字〔2024〕5号
【转发】芜湖市湾沚区人民政府办公室:湾沚区建设科技创新新高地若干政策
【转发】专利和集成电路布图设计缴费服务指南
【转发】专利开放许可
【转发】芜湖市湾沚区促进航空航天(低空经济)高质量发展扶持政策
【转发】湾沚区关于促进人才安居乐业推进航空新城建设的意见
【转发】规范申请专利行为的规定(2023)
【转发】规范申请专利行为的规定(2023)
【转发】安徽高校服务新能源汽车产业集群建设三年行动方案(2023-2025年)
【转发】《湾沚区“产学研创”人才政策18条实施细则》
【转发】【政策解读】《负责任研究行为规范指引(2023)》的解读
【转发】《负责任研究行为规范指引(2023)》
【转发】专利审查指南(2023)
【转发】专利审查指南(2023)
【转发】李强签署国务院令 公布《国务院关于修改〈中华人民共和国专利法实施细则〉的决定》
【转发】《关于施行修改后的专利法及其实施细则相关审查业务处理的过渡办法》解读
【转发】【政策解读】《关于施行修改后的专利法及其实施细则相关审查业务处理的过渡办法》解读
【转发】关于专利权期限补偿和专利开放许可相关行政复议事项的公告(第560号)
【转发】《施行修改后的专利法及其实施细则相关审查业务处理过渡办法》
【转发】《施行修改后的专利法及其实施细则相关审查业务处理过渡办法》
【转发】《中华人民共和国专利法实施细则》2023
【转发】《中华人民共和国专利法实施细则》2023
【转发】安徽省科技成果登记填报、审核细则(20221128)
【转发】安徽省科技成果登记明白纸(试行)202308
【转发】国家知识产权局2022年度报告
【转发】《专利转化运用专项行动方案(2023—2025年)》(图解)
【转发】《高价值专利价值评估规范》(DB32/T 4585—2023)
【转发】《高价值专利价值评估规范》(DB32/T 4585—2023)
【转发】《关于实用新型专利保护客体判断的指引》
【转发】国知局:《关于实用新型专利保护客体判断的指引》发布
【转发】国知局:《关于外观设计国际注册申请的指引》发布
【转发】《知识产权专员工作指南》(DB34/T 4549—2023)
【转发】国家知识产权局办公室关于公布2022年度及近五年备案的专利实施许可合同有关数据的通知
【转发】国家知识产权局 司法部关于加强新时代专利侵权纠纷行政裁决工作的意见
【转发】知识产权公共服务普惠工程实施方案(2023—2025年)
【转发】知识产权公共服务普惠工程实施方案(2023—2025年)
【转发】安徽省知识产权保护中心关于开展专利快速预审服务首批申请主体备案及代理机构注册工作的通知
【转发】绿色技术专利分类体系 国知办发规字〔2023〕30号
【转发】关于支持直播电商产业高质量发展的若干政策规定
【转发】芜湖市促进商贸流通业发展若干政策规定
【转发】芜湖市促进现代服务业发展政策规定
【转发】芜湖市重大招商项目“一事一议”实施办法
【转发】芜湖市扶持高层次科技人才团队创新创业实施办法
【转发】关于加快推进芜湖市国家自主创新示范区建设的若干政策规定
【转发】芜湖市扶持产业发展政策(2022-2023年)
【转发】《知识产权助力产业创新发展行动方案(2023─2027年)》
【转发】《知识产权助力产业创新发展行动方案(2023─2027年)》
【转发】专利评估指引
专利评估指引(标准号:GB/T 42748-2023)
【转发】芜湖市湾沚区科技创新奖励政策“二十条”
【转发】芜湖市科技项目管理办法(修订) 芜科办〔2023〕12号
【转发】芜湖市科技项目实施验收细则(修订) 芜科办〔2023〕13号
浅析实用新型的保护客体问题
【政策解读】高校、科研院所薪酬改革启动,薪酬分配向两类人员倾斜
【政策解读】科技部等联合发布《研发费用加计扣除政策执行指引(2.0版)》
【转发】研发费用加计扣除政策执行指引(2.0版)
【转发】专利和集成电路布图设计缴费服务指南
【转发】高价值专利培育布局工作指南
【转发】《禁止滥用知识产权排除、限制竞争行为规定》 国家市场监督管理总局令第79号
【转发】ISO 56005《创新管理 - 知识产权管理指南》快问快答
【转发】高价值专利评价方法
【转发】高价值专利培育工作规范
专利权无效有哪些原因,企业如何用宣告专利权无效制度
地理标志商标注册申请15问
市场监管总局关于《关于标准必要专利领域的反垄断指南(征求意见稿)》公开征求意见的公告
2022年度执行的PCT申请国际阶段费用的人民币标准
澳门特区申请人在内地发明专利优先审查申请试点项目将于2023年7月正式实施
《专利(申请)权转让合同模板及签订指引》《专利实施许可合同模板及签订指引》解读
国家知识产权局办公室关于印发专利转让许可合同模板及签订指引的通知
【转发】《芜湖市湾沚区科技创新体系建设若干政策》湾科字〔2022〕5号
【转发】湾沚区“产学研创”人才政策十八条
非正常申请专利行为认定及认定后的办事指南
国家知识产权局2023年工作要点
专利代理师资格考试办法(国家市场监督管理总局令第7号)
国知局:关于规范提交专利电子申请指引的通知
安徽省开展专利侵权纠纷先裁决后调解省级试点
国知局:关于规范提交专利电子申请指引的通知
国家知识产权局办公室 工业和信息化部办公厅关于组织开展创新管理知识产权国际标准实施试点的通知
国家知识产权局关于印发《系统治理商标恶意注册促进高质量发展工作方案(2023—2025年)》的通知
经济专业技术资格考试知识产权专业知识和实务(初级)考试大纲
经济专业技术资格考试经济基础知识(初级)考试大纲
经济专业技术资格考试经济基础知识(中级)考试大纲
经济专业技术资格考试知识产权专业知识和实务(中级)考试大纲
【图解】一同见证,安徽省知识产权新时代十年!
【转发】《安徽省级实验室体系重组行动实施方案(试行)》
国家知识产权局关于印发“千企百城”商标品牌价值提升行动方案(2023—2025年)的通知
2023年全国知识产权宣传周活动主题海报发布
最高人民法院知识产权法庭典型案例(2022)
2023年度专利代理师资格考试公告(第525号)
关于公布《2023年专利代理师资格考试大纲》的通知
国家知识产权局关于印发《专利代理信用评价管理办法(试行)》的通知
【转发】高校知识产权管理规范
【图解】2023年,这样推动知识产权高质量发展
《推动知识产权高质量发展年度工作指引(2023)》印发
【转发】《推动知识产权高质量发展年度工作指引(2023)》印发
国家知识产权局:《2023年全国知识产权行政保护工作方案》
国家知识产权局:《知识产权政务服务事项办事指南》的公告(第519号)
国家知识产权局:关于印发2023年全国知识产权行政保护工作方案的通知 国知发保字〔2023〕4号
【转发】国家知识产权局:关于印发2023年全国知识产权行政保护工作方案的通知 国知发保字〔2023〕4号
国知局:关于全面推行专利证书电子化的公告(第515号)
国家知识产权局举办2023年2月例行新闻发布会
经济专业技术资格考试 高级经济实务(知识产权) 考试大纲
《质量强国建设纲要》印发,涉及这些知识产权内容
【转发】国家知识产权局办公室:关于印发专利导航工程实施评价方案的通知 国知办发运字〔2023〕4号
【转发】国家知识产权局办公室关于印发专利导航工程实施评价方案的通知 国知办发运字〔2023〕4号
【转发】17部门印发《关于加快推动知识产权服务业高质量发展的意见》 国知发运字〔2022〕47号
【政策解读】一图读懂 17部门联合印发意见 加快推动知识产权服务业高质量发展
【转发】《芜湖市常态化产学研合作工作方案》 芜科办〔2022〕74号
浅谈高价值专利培育中的“布局”和“挖掘”
《2022年中国专利调查报告》全文发布!
《绿色低碳技术专利分类体系》
【转发】《绿色低碳技术专利分类体系》 国知办函规字〔2022〕1044号
《知识产权保护规范化市场创建示范管理办法》
【转发】《知识产权保护规范化市场创建示范管理办法》 国知办发保字〔2022〕64号
【政策解读】《知识产权保护规范化市场创建示范管理办法》解读
《知识产权行政保护案件请示办理工作办法》印发
【政策解读】专利产品备案常见问题解答
【政策解读】《关于加强知识产权鉴定工作衔接的意见》
再谈外观设计专利之“组件产品”和“套件产品”
功能性特征专利规则的统一性研究
国家知识产权局办公室:关于组织开展专利产品备案工作的通知
国家知识产权局办公室:关于公布2022年知识产权信息服务优秀案例的通知
国家知识产权局 国家市场监督管理总局:关于开展商标代理行业专项整治行动的通知
国家知识产权局办公室 司法部办公厅:关于推介第二批全国专利侵权纠纷行政裁决建设典型经验做法的通知
【转发】国家知识产权局:《商标代理监督管理规定》
【政策解读】图解:13条知识产权措施助力专精特新中小企业创新发展
专利导航,企业能拿它来做什么?
专利开放许可十问十答
国务院,知识产权战略实施工作部际联席会议办公室:关于印送知识产权强国建设第一批典型案例的函
国知局:拟增加商标依职权撤销规定
【转发】国家知识产权局:《专利开放许可使用费估算指引》(试行) 国知办发运字〔2022〕56号
【转发】国知局 工信部:《关于知识产权助力专精特新中小企业创新发展的若干措施》 国知发运字〔2022〕38号
国知局 工信部:知识产权助力专精特新中小企业创新发展若干措施!
国家知识产权局:编制印发《专利开放许可使用费估算指引》
专利开放许可九问答
浅议专利侵权诉讼中赔偿数额的计算及证明责任
国家知识产权局行政裁决案件线上口头审理办法(征求意见稿)公开征求意见
国知局:将专利质量和转化运用等指标作为职称晋升、绩效考核、岗位聘任等重要依据!
商标局:地理标志商标注册申请15问
数看知识产权这十年丨一图读懂
【政策解读】《安徽省深化科技创新体制机制改革加快科技成果转化应用体系建设行动方案》
关于就《专利代理信用评价管理办法(公开征求意见稿)》公开征求意见的通知
国家知识产权局办公室:关于确定首批国家级专利导航工程支撑服务机构的通知
【转发】《国家技术转移体系建设方案》 国发〔2017〕44号
国知局办公室:关于举办首届全国知识产权公共服务机构专利检索分析大赛的通知
【转发】《芜湖市工程技术研究中心认定管理办法》
图解:数说知识产权转化运用工作成效
【转发】科技部 财政部关于印发《企业技术创新能力提升行动方案(2022—2023年)》的通知 国科发区〔2022〕220号
【政策解读】安徽省深化科技创新体制机制改革加快科技成果转化应用体系建设行动方案
【政策解读】图解:安徽省深化科技创新体制机制改革加快科技成果转化应用体系建设行动方案
【转发】安徽省深化科技创新体制机制改革加快科技成果转化应用体系建设行动方案 皖政〔2022〕64号
【政策解读】推动高校支撑服务企业高质量发展 ——三部门解读“千校万企”协同创新伙伴行动
【转发】关于组织开展 “千校万企”协同创新伙伴行动的通知
9张图,带你了解2022年上半年知识产权相关工作统计数据
2022年专利代理师资格考试大纲
7月1日起,这些知识产权政策开始实施!
《国家知识产权保护示范区建设方案》解读
国知局:关于印发《国家知识产权保护示范区建设方案》的通知
专利代理师考试常见问题解答:2022年各考点及港澳地区联系方式及其他相关事宜
专利代理师考试常见问题解答:专利代理师资格授予
专利代理师考试常见问题解答:港澳台地区人员报名和考试
专利代理师考试常见问题解答:考试
专利申请12个关键流程点,把握好了事倍功半
官方解答:专利年费缴纳期限延长有关问题!
专利代理师考试常见问题解答:报名程序
专利代理师考试常见问题解答:报考条件
2022年专利代理师资格考试公告
这篇文章告诉您,商标注册没有捷径
【转发】《安徽省科学技术普及条例》
【转发】《安徽省科学技术进步条例》
【转发】《安徽创新型省份建设促进条例》及解读
【转发】《中华人民共和国科学技术普及法》
【转发】《中华人民共和国科学技术进步法 》 中华人民共和国主席令 第一〇三号
国知局:关于开通外观设计国际申请业务的通知
国知局:关于加入海牙协定后相关业务处理暂行办法的公告 | 附解读
中国已加入《海牙协定》,外观设计专利可通过海牙体系进入90+国家寻求保护
【政策解读】《海牙用户指南》(2022年2月修订)
一图概览《海牙协定》
【转发】《关于改革完善省级财政科研经费管理的若干措施》 国办发〔2021〕32号
强保护时代下,企业如何通过专利保护提高产品竞争力?
关注!《国家知识产权局知识产权信用管理规定》明确6种失信行为
国知局公布1-2月知识产权数据,实用新型专利授权量同比增长44.21%
【政策解读】《推动知识产权高质量发展年度工作指引(2022)》
国知局批复:外观设计专利权评价报告不能证明被控侵权设计与现有设计是否相同或实质相同
两会IP热点汇总
科技部:科技型中小企业评价知识产权有这些指标!
国家市场监管总局:《全国商业秘密保护创新试点工作方案》全文发布!
【政策解读】2022年度国家自然科学基金项目指南及申请规定发布
一图读懂《知识产权公共服务“十四五”规划》
一图读懂:2022年全国知识产权工作怎么做?8个方面重点工作
《知识产权人才“十四五”规划》发布!到2025年,执业代理师4万人,知识产权师2万人
2022.1.1日起施行,新修订《中华人民共和国科学技术进步法》多处提及知识产权
【转发】《中华人民共和国科学技术进步法》
国务院办公厅关于新形势下进一步加强督查激励的通知
教育部印发贯彻落实《三部委关于提升高等学校专利质量,促进转化运用的若干意见》典型经验的通知
我国已建成101家TISC和80家高校国家知识产权信息服务中心
《提升中小企业竞争力若干措施》印发,提出这些知识产权举措……
国家知识产权局公告 第四六二号《商标审查审理指南》全文发布
这7种行为被国知局认定为失信行为
【转发】国家知识产权局关于《专利权质押登记办法》的公告(第461号)
安徽省人民政府令第303号
【转发】国务院关于印发“十四五”国家知识产权保护和运用规划的通知
一图读懂“十四五”国家知识产权保护和运用规划
一文读懂《产学研合作协议知识产权相关条款制定指引(试行)》
三部门联合印发《产学研合作协议知识产权相关条款制定指引(试行)》
【转发】国办印发《关于进一步支持大学生创新创业的指导意见》,明确做好大学生创新项目的知识产权确权、保护等工作
和解!OPPO与夏普签订交叉许可协议,结束全球诉讼
一图读懂《知识产权强国建设纲要(2021-2035年)》
中共中央国务院印发《知识产权强国建设纲要(2021-2035年)》
芜湖“紫云英人才计划”(图解)
科技成果评价的主体包括哪些?
浅议专利侵权纠纷中的禁止反悔原则与“明确否定”情形
国家知识产权局:我国累计认定地理标志保护产品2482个
新学期已开始,软件类专利权人该学会面对“万物互联”时代了!
知识产权安全是国家安全的主战场
2022年申请国家高新技术企业,请从现在开始准备
专利,让城市“更智慧”
申长雨:发明专利做好控增量、提质量,实用新型做好制度改革
最高院知产法庭:公知常识性证据的认定
故意侵犯知识产权;提交非正常专利申请等将列入严重违法失信名单!2021.9.1日起施行
中汽咨询发布“2021汽车专利创新指数”
国家知识产权局何志敏:提高知识产权公共服务能力,助力汽车产业创新发展
加强科学发现权保护 促进基础研究蓬勃发展
【转发】安徽省财政厅 安徽省科学技术厅关于印发《安徽省支持科技创新若干政策专项资金管理办法》的通知
国家知识产权局关于印发《知识产权公共服务能力提升工程工作方案》的通知
国知局公布1-6月知识产权数据 发明授权量同比增长55.9%
你真的了解专利布局吗?总结五大专利布局方法及策略
国务院发文:评职称、评科技奖将纳入新指标!
国家知识产权局办公室关于加强专利导航工作的通知
2021年5月全国高校专利分析
3D打印已实现批量化制造的5个案例
中国高新技术企业认定需要15-18个专利?
2021年中国专利申请量和授权率增速放缓
《2021年专利代理师资格考试大纲》全文发布
国知局回复进一步加大知识产权保护力度
印花税法来了,明年7月实施:商标注册证和专利权证将不用交印花税了
严查国家高新技术企业!确保非正常专利不被利用骗取各类优惠政策!
专利惩罚性赔偿上岗!这些情形将会被判惩罚性赔偿
国家知识产权局进一步整治非正常专利申请代理行为
2021年知识产权贯标补贴政策汇总
《中华人民共和国专利法》2020全文
6月1日起施行《专利法》《著作权法》《专利导航指南》等新法规
知识产权不再是锦上添花,将决定企业的兴衰存亡
国知局:6月1日起,这4种情形属于重大专利侵权纠纷!
关于施行修改后专利法的9个问题
专利人成功之路专栏|技术转移和专利运营的关系是什么?
为什么有些科转人的科技成果转化会越做越“不自信”?!
国之功勋,院士千古!袁隆平先生的一生为人类留下了什么?
国知局2021年工作要点
6G通信技术专利发展状况报告》发布,有何亮点?
地方高校的破局!如何把科研成果转化为教学资源?
国知局:持续压缩商标专利审查周期、加强审查监管
国知局:合理调整专利收费有助于专利质量提升
科技成果转移转化有哪三个痛点?
国家知识产权局2020年度报告
高校5金8银! 第二十二届中国专利奖评审结果公布
国知局印发《通知》:不得直接将专利申请、授权数量作为享受奖励或资质资格评定政策的主要条件
国知局:《关于技术调查官参与专利、集成电路布图设计侵权纠纷行政裁决办案的若干规定(暂行)》全文发布!
国知局:6月底前各地要全面取消专利、商标申请阶段的资助和奖励
实用新型审查趋势:打击低质量申请,同日申请专利政策调整
国知局回应:如何界定“高价值发明专利”及实践中如何考核?
全球专利分析市场规模2027年将达16亿美元
2020年发明授权率为47.3%,实用新型授权率为90.4%,外观授权率为95.1%
2020年度专利复审无效十大案件来了
一图了解科交会成果
关注!知识产权信息赋能中小企业创新发展十大案例
市场监管总局:2020年知识产权执法行动典型案例
技术成果转化税收优惠政策,请收好!
爱迪生不是发明大王,而是成果转化的高手
如何落实“十四五”规划里的高价值专利目标?申局长回应
2020年中国知识产权保护状况白皮书发布
“专利泡沫”何其多 专利造假“产业链”
公安部发布打击侵犯知识产权犯罪典型案例
关于专利权作价入股的程序及相关注意事项
勾勒局部外观设计专利画像
2020年中国法院10大知识产权案件和50件典型案例
《产学研合作协议知识产权相关条款制定指引》及其使用指南解读
柔性制造下,AI+软件为中国机器人行业带来弯道超车新机遇!
产业|2021年AI将改变制造业的6大应用趋势
“小猪上吊”专利给我们的启示
高校科研成果转化合同额下降,中国科技成果转化难在哪?
黎子辉:高校专利申请前评估工作体系的构建
《关于推动科研组织知识产权高质量发展的指导意见》解读
关注!财政部 国家知识产权局实施专利转化专项计划政策解读
浅析专利申请前查新检索的意义及思路
国知局 中国科学院等四部门发布:推动科研组织知识产权高质量发展
@大学生们:一文看懂如何申请专利!
国知局明确5种“高价值发明专利”!
国家知识产权局关于进一步严格规范专利申请行为的通知
WIPO发布《世界知识产权指标》报告:2019年商标和工业品外观设计申请活动增加;专利申请呈现罕见的下降
【转发】《专利导航指南》系列国家标准解读
【转发】《专利导航指南》国家标准全文!2021.6.1日起实施
【转发】第四届全国机器人专利创新创业大赛复赛名单公布
【转发】国家知识产权局办公室关于印发《知识产权信息公共服务工作指引》的通知
【转发】国家知识产权局办公室关于印发《知识产权信息公共服务工作指引》的通知
【转发】聚焦新修改专利法之你问我答
【转发】国知局:《中华人民共和国专利法》二十九处修改全文
【政策解读】安徽省自然科学基金管理办法(修订)
【转发】关于印发《芜湖市工程技术研究中心认定管理办法》的通知
【转发】《关于规范高等学校 SCI论文相关指标使用 树立正确评价导向的若干意见》 教科技〔2020〕2号
【转发】安徽省人民政府关于支持人工智能产业创新发展若干政策的通知(皖政〔2020〕14号)
【转发】《高等学校区块链技术创新行动计划》
【转发】提升高等学校专利质量促进转化运用的若干意见
【论文期刊】2025年《国际期刊预警名单》
【论文期刊】中文核心期刊要目总览(2023版)
【论文期刊】中文核心期刊要目总览(2023版)
【校企合作】《安徽信息工程学院与企业共建联合实验室申请表(模版)》
【横向项目】技术咨询合同(模板)
【横向项目】技术开发(合作)合同(模板)
【横向项目】安徽信息工程学院横向项目全流程包
【横向项目】技术开发(委托)合同 (模板)
【横向项目】技术服务合同(模板)
【论文期刊】2024年《国际期刊预警名单》
【论文期刊】2023年《国际期刊预警名单(试行)》
【论文期刊】2021年《国际期刊预警名单(试行)》
【论文期刊】2020年《国际期刊预警名单(试行)》
【知识产权】安徽信息工程学院知识产权信息确认函(2024版)
【转发】安徽省科技成果登记系统操作手册
安徽信息工程学院劳务费发放表
【论文期刊】中国科学引文数据库(CSCD)来源期刊列表(2023-2024 年度)
【校企合作】校企合作项目合同(协议)审批表
【校企合作】校企合作项目立项申请书
【横向项目】横向项目验收合格绩效发放表
【知识产权】软件著作权申请表
【横向项目】安徽信息工程学院横向项目材料、设备采购(外协加工)申请表
【横向项目】安徽信息工程学院横向项目材料、设备采购(外协加工)采购记录审批表
【论文期刊】中文核心期刊要目总览(2020版)
【论文期刊】CSSCI扩展版来源期刊目录(2021-2022)
【论文期刊】CSSCI来源期刊目录(2021-2022)
【横向项目】产学合作协同育人项目平台学校用户操作指南
【孵化器】安信工科技企业孵化器入驻协议模板
【横向项目】安徽信息工程学院横向项目结题意见书
【横向项目】安徽信息工程学院技术合同审批单(模板)
【横向项目】产学研合作项目(横向课题)进展情况报告书(模版)
【横向项目】产学研合作项目真实性确认函(模版)
【成果登记】“羚羊”工业互联网平台成果登记
【论文期刊】中国科学引文数据库(CSCD)来源期刊列表(2021-2022年度)
【知识产权】专利技术交底材料填写模板(外观设计)
【知识产权】专利技术交底材料填写模板(发明或实用新型)
【论文期刊】《中文核心期刊要目总览》(2017年版)
【横向项目】安徽省科学技术情报研究所科技查新
【横向项目】芜湖市科技创新服务中心科技查新委托单
【论文期刊】CSSCI 来源期刊(2019-2020)目录
【论文期刊】CSSCI 扩展版来源期刊(2019 年-2020 年)目录
【论文期刊】中国科学引文数据库来源期刊列表(2019-2020年度)
【论文期刊】中文核心期刊目录(2014年版)
【论文期刊】中国科学引文数据库来源期刊列表(2017—2018 年度)
科研成果登记
关于组织申报2025年国家社会科学基金高校思想政治理论课研究专项的通知
校企协同育人才,走访关怀促成长 电气与电子工程学院开展实习走访活动
访企拓岗专项活动之艺术设计学院师生参与 “千名学子看繁昌”活动
关于组织申报2025年度芜湖市计划内自筹资金项目的通知
固高科技股份有限公司董事吕恕一行来校考察座谈
艺术设计学院成功开展2025年暑期企业实习走访专项活动
关于组织申报2025年度安徽信息工程学院高层次人才科研启动经费第一批项目的通知
关于公布安徽信息工程学院概念验证中心首批立项项目名单的通知
安徽信息工程学院赴宁波开展校企交流活动聚力拓展就业新空间
【论文期刊】中国科学引文数据库(CSCD)来源期刊列表(2025-2026 年度)
关于组织申报2025年度安徽省哲学社会科学规划项目的通知
实习走访促合作 就业领航谱新篇 计算机(大数据)学院顺利完成实习走访工作
精准对接企业需求 助力毕业生高质量就业 通识教育与外国语学院赴合肥启迪未来教育开展访企拓岗活动
访企拓岗促就业 合作共赢谋发展 管理工程学院赴长三角企业开展校企合作签约授牌
携手长三角 共育新英才 管理工程学院走访实习基地 深化校企协同育人
凝聚共识 深化互信 机械工程学院赴芜湖毅昌科技有限公司走访交流
安徽信息工程学院赴青阳县开展校企人才培养合作对接交流活动
关于组织申报2025年度芜湖市技术研发中心的通知
我校举办概念验证中心项目入库评审会
管理工程学院与合肥翎羊跨境电子商务有限公司开展校企合作交流
安徽信息工程学院与安徽飞数科技有限公司共探校企合作新路径
深化产教融合 共谱发展新篇 安徽信息工程学院与科大讯飞举行校企合作交流会
产教融合结硕果 校企携手育英才 第二届汇川生态链结业仪式暨校企实习双选会成功举办
通识教育与外国语学院赴企业开展校企合作英文配音实践活动
机械工程学院组织学子赴普莱默电子(芜湖)有限公司参观学习
数字王国与艺术设计学院共建岗前培训体系 校企协同培育数字创意产业新生力量
校企合作共助力 护航毕业生求职路
安徽信息工程学院科技成果登记统计表(2018年-2025年6月)
深化产教融合 共谱发展新篇 安徽信息工程学院与科大讯飞举行校企合作交流会
关于第十六届安徽省百所高校百万大学生科普创意创新大赛校赛推荐情况的通知
关于组织申报安徽省教育科学研究项目2025年度教育政策研究专项课题的通知
【校内文件】《安徽信息工程学院科学研究工作量管理办法》 校科字〔2025〕9号
关于印发《安徽信息工程学院科学研究工作量管理办法》的通知
2024年度安徽省科学技术奖项目公示(二)
2024年度安徽省科学技术奖项目公示(一)
【校内文件】《安徽信息工程学院技术研发工作量核算办法》 校科字〔2025〕8号
关于印发《安徽信息工程学院技术研发工作量核算办法》的通知
我校召开2025年上半年科研工作会议
校企合作创新初探:我校与安徽文化旅游投资集团有限责任公司举行首次合作专题交流会
芜湖市发改委、中国管理科学学会一行来校考察交流 共探低空经济合作新篇
深化产教融合 共筑创新生态 电气与电子工程学院赴科大讯飞硬件中心开展洽谈合作
校企协同再发力 实习通道启新程 电气与电子工程学院成功举办2022级企业实习专场宣讲会
企业进校 送岗上门 助力打通就业最后一公里
产教融合促发展 校企协同育人才 管理工程学院2022级企业实习双选会圆满落幕
【双百大赛】我校举办第十六届安徽省“双百大赛”专家宣讲会
我校举办第十六届安徽省“双百大赛”专家宣讲会
2024年度安徽省科学技术奖项目公示
芜湖市发改委、中国管理科学学会一行来校考察交流 共探低空经济合作新篇
关于2025年度安徽省自然科学基金项目推荐情况的公示
计算机(大数据)学院与深圳慧通商务有限公司开展合作交流
精准送岗助实习 校企共筑成才路 计算机(大数据)学院举办实习宣讲会
机械工程学院组织企业进校招聘
机械工程学院与芜湖中瑞弹簧有限公司开展校企合作交流
校企共筑育人梦 实习双选启新航
艺术设计学院赴繁昌区人力资源服务产业园深化校企合作 共绘产教融合新蓝图
校企携手深化产教融合 共育物流与供应链新人才
机械工程学院赴六安舒城、霍邱县开展“访企拓岗促就业”专项行动
机械工程学院走访芜湖古戈尔自动化科技有限公司
【校内文件】安徽信息工程学院高层次人才科研启动经费管理办法(2025年修订版) 校人字〔2025〕27 号
海螺集团与安信工开展校企合作座谈交流 共探产学研融合新路径
海螺集团与安信工开展校企合作座谈交流 共探产学研融合新路径
关于开展2024年度安徽省科学技术奖提名工作的通知
【转发】《中共安徽省委宣传部关于做好省重点培育智库申报工作的通知》
【双百大赛】《关于举办第十六届安徽省百所高校百万大学生科普创意创新大赛的通知》
【转发】《关于举办第十六届安徽省百所高校百万大学生科普创意创新大赛的通知》
关于组织申报2025年度安徽省科技创新战略与软科学研究专项重大项目的通知
【校内政策】《安徽信息工程学院教学科研软件使用与管理办法》校教字〔2025〕11号
深化产教融合 共筑人才桥梁 计算机(大数据)学院赴奇瑞信息技术有限公司开展校企合作交流
企业宣讲进校园 校企联动促就业 计算机(大数据)学院成功举办校园招聘宣讲会
我校2025届毕业生春季首场综合型双选会圆满落幕
机械工程学院携手人本股份有限公司成功举办校园招聘宣讲会
安徽信息工程学院赴苏州深化校企合作 校企协同共育智能制造新质人才
我校与安徽师范大学、科大讯飞共建“AI+高等教育研究院”签约仪式圆满举行
机械工程学院携手人本股份有限公司成功举办校园招聘宣讲会
芜湖市人民政府、海螺集团一行来访 共商产学研深度融合
关于公布2024年度安徽信息工程学院校级科技创新平台和科研团队立项建设名单的通知
关于组织申报2025年度安徽省自然科学基金项目的通知
管理工程学院与合肥顶津食品有限公司校外实习基地协议成功签订
机械工程学院与宝银特材科技股份有限公司开展校企合作交流
第二届“汇川生态链订单班·汇英行动”正式启动
安徽信息工程学院参加2025届上海高校春季促就业系列招聘会暨就业育人联盟专项活动
机械工程学院赴合肥地区企业走访调研
深化产教融合 校企合作共育英才 机械工程学院持续推进产教融合工作
强化校企联动 深化产教融合 机械工程学院走访芜湖联诺电器有限公司
通识教育与外国语学院赴湾沚开展访企拓岗专项行动 深化职业教育与语言服务协同创新
校企共话合作 携手共育英才 深圳慧通商务有限公司与计算机与软件工程学院开展合作交流
【转发】关于组织开展重点新材料研发及应用国家科技重大专项2025年度项目(公开竞争类)申报工作的通知
关于组织申报2025年全国教育科学规划年度项目的通知
关于开展概念验证中心项目遴选的通知
聚焦“知识产权与人工智能”,向侵权说“不” 我校举办2025年知识产权宣传周系列活动
聚焦“知识产权与人工智能”,向侵权说“不” 我校举办2025年知识产权宣传周系列活动
关于组织申报2025年度省领导圈定课题的通知
省哲社项目五连捷!艺术设计学院省级哲社项目立项再续华章
安徽信息工程学院赴义乌开展访企拓岗行动 探索“英语+职业技能”人才培养新路径
我校与德力西电气有限公司开展深度校企对接
安信工携手镜湖区打造城市艺术新地标 哪吒主题文化墙绘就文旅融合新图景
助力区域发展 深化产教融合育人模式 机械工程学院前往芜湖市企业调研
管理工程学院与美的集团呼叫中心举行校企合作洽谈会
校企携手探循环 同心共创筑未来 艺术设计学院开展校企合作专项行动
深化校企合作 共促产教融合 电气与电子工程学院赴安徽智质工程技术有限公司开展项目洽谈
广州仕霞网络科技有限公司来校深入交流横向项目合作
校企联动促就业 多元合作助发展 计算机(大数据)学院与多家知名企业开展系列交流活动
通识教育与外国语学院赴合肥企业开展访企拓岗行动
强合作 促就业 艺术设计学院开展访企拓岗就业专项行动
跨出校门挖需求 双向交流拓新途 机械工程学院开展系列访企拓岗
【校内文件】《安徽信息工程学院纵向科研项目及经费管理办法》 校科字〔2025〕5号
【校内文件】《安徽信息工程学院联合培养硕士研究生工作管理办法(试行)》 校科字〔2025〕4号
安徽信息工程学院科技成果登记统计表(2018年-2024年12月)
硬核科技,智创未来:信工学子“发明力”大揭秘!
硬核科技,智创未来:信工学子“发明力”大揭秘!
校企协同打造智能制造新标杆 安徽信息工程学院与汇川技术擘画智能制造产业学院蓝图
跨出校门挖需求 双向交流拓新途 机械工程学院开展系列访企拓岗
强合作 促就业 艺术设计学院开展访企拓岗就业专项行动
校企联袂育英才 产教融合助发展 通识教育与外国语学院赴弋江区商务局洽谈校企合作
关于安徽省教育厅科研项目、人才项目、校级青年科研基金项目和校级“三全育人”“管理改进”项目结题验收的通知
【论文期刊】关于规范各二级学院英文名称使用的通知
计算机(大数据)学院与合肥真萍电子科技有限公司开展交流座谈
关于转发《关于举办安徽省第七届大学生防震减灾科普作品大赛的通知》的通知
关于组织申报2025年度国家社会科学基金年度项目的通知
校企联袂育英才 产教融合助发展 通识教育与外国语学院赴弋江区商务局洽谈校企合作
计算机(大数据)学院走访外企德科与飞数科技开展专业建设与人才培养专题调研
主动出击拓岗位 校企携手促就业 计算机(大数据)学院赴合肥开展访企拓岗
通识教育与外国语学院赴合肥爱秀教育咨询有限公司开展访企拓岗暨授牌签约仪式
通识教育与外国语学院与德力西电气(芜湖)有限公司共商英语专业实习就业合作
精准对接促就业 产研融合谋发展 计算机(大数据)学院与安徽人励通科技有限公司开展合作交流
深化产教融合 赋能智造未来
深化校企合作 共探科技创新新路径 电气与电子工程学院走访调研黄山旭友电子科技有限公司
机械工程学院前往弋江区企业调研
安徽财经大学副校长王兵来我校调研交流
安徽信息工程学院2025年春季电子电气行业暨“沪宁杭皖”专场招聘会圆满举行
安徽信息工程学院发明专利数量位居全国民办本科院校第三
全国民办本科院校发明专利授权数量统计报告发布 安信工排名全国第三、全省第一
全国民办本科院校发明专利授权数量统计报告发布 安信工排名全国第三、全省第一
【论文期刊】被冒用期刊名录(持续更新中)
关于2024年度安徽信息工程学院高层次人才科研启动经费项目立项的通知
关于2024年度安徽信息工程学院青年科研基金项目立项的通知
安徽信息工程学院发明专利数量位居全国民办本科院校第三
【转发】教育部社科司关于征集2025年度教育部哲学社会科学研究重大课题攻关项目选题的通知
我校承办鸠兹科创湾场景应用发布会,推动校政企深度合作
政企校三方共筑智能制造人才高地 中科仙络与芜湖智能制造产业学院深化产教融合合作
【转发】教育部社科司关于2025年高校思政课教师研究专项一般项目申报工作的通知
义乌市卓毓网络科技有限公司到访通识教育与外国语学院开展校企合作座谈会
深化产教融合 共育智造人才
创新驱动 合作共赢 电气与电子工程学院与德孚公司共商产学研协同发展
【转发】2025年度国家社科基金艺术学重大项目招标公告
【转发】2025年度国家社科基金艺术学年度项目申报公告
深化校企合作 携手就业育人 艺术设计学院走访实习基地
关于组织申报2025年度教育部人文社会科学研究一般项目、中国特色社会主义理论体系研究专项、高校辅导员研究专项的通知
关于摸排申报2024年安徽省科学技术奖项目的通知
培育科研新生力 助推学科新高度 电气与电子工程学院举办国家自然科学基金申报专题讲座
电气与电子工程学院与联宝科技共探产教融合新路径:"联菁计划"赋能智能制造人才生态
纵向项目申报时间表(截至20250220)
紫云英创新创业学院实干迎新局 携手思贝克共铸高绩效团队新篇章
【转发】一文读懂2025年国家自然科学基金限项新旧政策对比
安徽信息工程学院2025年春季首场校园双选会成功举办 近千名毕业生与百家名企共启职场新篇章
关于成立安徽信息工程学院软件工程技术中心的通知
祝贺我校技术与创新支持中心(TISC)通过运行评估, 创新服务能力获认可
【转发】《关于2025年度公开征集市科技咨询专家及更新已入库专家信息的通知》的通知
我校荣登2024年安徽省发明专利百强榜第39名,展望未来新篇章
学校召开科研工作会议
关于表彰2024年度科研成果的决定
关于进一步规范职称评审申报资格及论文要求的通知
关于进一步规范职称评审申报资格及论文要求的通知
深化校企合作 共筑工业自动化人才高地 电气与电子工程学院与苏州迅德斯开展“汇川生态链”洽谈
李震副校长带队调研湾沚区企业,共谋校企合作新篇章
深化产教融合 电气与电子工程学院走访苏州企业探索校企合作新路径
我校计算机(大数据)学院与湾沚区数据资源管理局顺利开展合作签约
学校召开校级科研平台及团队答辩评审会
学校召开校级科研平台及团队答辩评审会
通识教育与外国语学院赴湾沚区志华教育开展访企拓岗行动
【专利创新创业大赛】关于安徽信息工程学院第九届大学生专利创新大赛奖励的决定
关于安徽信息工程学院第九届大学生专利创新大赛奖励的决定
我校科技创新成果在全国发明展览会·“一带一路”暨金砖国家技能发展与技术创新大赛荣获佳绩
我校科技创新成果在全国发明展览会·“一带一路”暨金砖国家技能发展与技术创新大赛荣获佳绩
我校科技创新成果在全国发明展览会·“一带一路”暨金砖国家技能发展与技术创新大赛荣获佳绩
【专利创新创业大赛】专利成就梦想,创新引领未来 我校成功举办第九届大学生专利创新大赛
专利成就梦想,创新引领未来 我校成功举办第九届大学生专利创新大赛
我校与科大讯飞共同揭牌鸿蒙人才培养基地
携手企业拓岗位 共谋发展促双赢 管理工程学院省外考察交流行
华为技术有限公司与爱上云(上海)技术有限公司来我校考察交流
副校长章敏凤一行赴滁州地区开展校企合作交流
【专利创新创业大赛】关于举行安徽信息工程学院第九届大学生专利创新大赛决赛的通知
关于举行安徽信息工程学院第九届大学生专利创新大赛决赛的通知
产教融合 创新驱动:赋能新质生产力 2024产教融合高质量发展论坛顺利召开
关于组织申报2024年度安徽信息工程学院青年科研基金项目的通知
学校举办省科技进步奖申报专题培训会
我校计算机与软件工程学院青年教师蔡兵在《IEEE Transactions on Multimedia》《Information Sciences》等国际权威期刊上发表重要研究成果
我校计算机与软件工程学院青年教师蔡兵在《IEEE Transactions on Multimedia》《Information Sciences》等国际权威期刊上发表重要研究成果
我校计算机与软件工程学院青年教师蔡兵在《IEEE Transactions on Multimedia》《Information Sciences》等国际权威期刊上发表重要研究成果
关于开展2024年度科研成果统计工作的通知
关于新版专利管理系统切换上线的通知
我校技术转移机构年度绩效考核获得良好
携手共建拓岗位 搭筑平台促发展 通识教育与外国语学院赴义乌访企拓岗
我校技术转移机构年度绩效考核获得良好
计算机(大数据)学院赴安徽中鑫航科技发展有限公司考察交流
计算机(大数据)学院赴三微电子科技(苏州)有限公司开展访企拓岗促就业
通识教育与外国语学院赴芜湖市教育培训协会开展访企拓岗暨实习基地共建座谈会
电子与电子工程学院开展系列实习走访调研
我校TISC举办“玩转专利——从专利看创新”专题讲座
安徽信息工程学院专利成果转化清单(2024.1-9)
我校科技创新成果在第76届德国纽伦堡国际发明展荣获佳绩
我校科技创新成果在第76届德国纽伦堡国际发明展荣获佳绩
我校科技创新成果在第76届德国纽伦堡国际发明展荣获佳绩
电气与电子工程学院赴苏州灵猴机器人有限公司开展访企拓岗活动
寻根溯源铭初心 开启智慧教育3.0 ——校领导班子和中层管理人员赴科大讯飞总部考察交流
“协同联动拓岗位 凝心聚力促就业” 安徽信息工程学院2025届毕业生“秋季校园招聘月” 首场招聘活动顺利举行
我校召开科研工作与学科建设会议
精准促进就业 学校联合芜湖湖南商会开展学生面对面交流活动
探索专业方向 拓宽认知维度 通识教育与外国语学院开展企业认知与实习走访活动
艺术设计学院成功举办2025届毕业生企业宣讲会
芜湖智能制造产业学院学子走进酷哇科技探索科技前沿
管理工程学院举办专利申报及专利创新创业大赛专题讲座
【专利创新创业大赛】关于组织参加全国机器人高价值专利创新创业大赛芜湖大学生分赛暨举办第九届安徽信息工程学院大学生专利创新大赛的通知
关于组织参加全国机器人高价值专利创新创业大赛芜湖大学生分赛暨举办第九届安徽信息工程学院大学生专利创新大赛的通知
科大讯飞高级副总裁、安徽信息工程学院董事长聂小林等一行来校调研
关于公布我校2024年度市技术研发中心备案名单的通知
关于公布我校2024年度市技术研发中心备案名单的通知
安徽信息工程学院科技成果登记统计表(2018年-2024年10月)
2024年软件著作权登记(1-9月)
通识教育与外国语学院与弋江区商务局及企业开展校政企合作对接活动
关于组织申报“十五五”芜湖市科技创新战略研究专项的通知
中国海峡(晋江)人才市场携晋江市重点企业来校开展校政企合作对接活动
关于组织申报“十五五”芜湖市科技创新战略研究专项的通知
关于2024年度江淮英才培养计划团队项目推荐情况的公示
关于2024年度江淮英才培养计划团队项目推荐情况的公示
关于组织申报教育部哲学社会科学研究专项(全国教育大会精神研究)的通知
电气与电子工程学院与埃夫特召开人才培养对接会
关于组织申报教育部哲学社会科学研究专项(全国教育大会精神研究)的通知
电气与电子工程学院走访芜湖威迈斯新能源有限公司共话校企合作新篇章
关于组织申报2024年度安徽省哲学社会科学规划项目的通知
关于组织申报2024年度安徽省哲学社会科学规划项目的通知
我校召开校企共建联合实验室论证会
我校召开校企共建联合实验室论证会
【双百大赛】关于第十五届安徽省百所高校百万大学生科普创意创新大赛校赛推荐情况的通知
我校首批教师获聘专业型硕士研究生导师
关于组织申报2024年度安徽省社会科学创新发展研究课题的通知
计算机(大数据)学院开展访企拓岗 深化校企合作新篇章
第二届芜湖智能制造产业学院学子深入伯泰克 共话职场第一步
“就”在你身边“职”为你服务 安徽信息工程学院2024年秋季芜湖市企业专场招聘会顺利举行
关于第十五届安徽省百所高校百万大学生科普创意创新大赛校赛推荐情况的通知
关于组织申报2024年度安徽省社会科学创新发展研究课题的通知
管理工程学院秋季首场招聘宣讲会圆满成功
我校与酷哇科技有限公司共建项目式实习基地校企合作再上新台阶
我校与芜湖埃泰克汽车电子股份有限公司共建项目式实习基地 推进校企合作新篇章
关于公布2024年度安徽省高校科研项目立项的通知
关于公布2024年度安徽省高校科研项目立项的通知
第二届芜湖智能制造产业学院正式开班
计算机(大数据)学院暑期开展访企拓岗 深化校企合作
安徽信息工程学院管理工程学院圆满举行教师挂职聘任仪式
筑梦未来 共绘卓越蓝图 管理工程学院深度探访实习基地 开启校企合作新篇章
管理工程学院与上海高顿集团共建项目式实习基地
关于2024年度安徽省自然科学基金项目推荐情况的公示
关于2024年度安徽省自然科学基金项目推荐情况的公示
管理工程学院与芜湖悠派护理用品科技股份有限公司开展校企合作交流
关于组织申报2024年芜湖市科技特派员的通知
电气与电子工程学院与苏州汇川技术有限公司、苏州迅德斯自动化科技有限公司顺利开展“汇川生态链”人才培养项目
关于组织申报2024年度安徽省自然科学基金项目的通知
关于组织申报2024年度安徽省自然科学基金项目的通知
关于组织申报2024年安徽省科技创新攻坚计划项目的通知
关于组织申报2024年安徽省科技创新攻坚计划项目的通知
关于组织申报2024年度芜湖市技术研发中心的通知
合肥工业大学计算机与信息系副主任刘建副教授一行受邀来我校开展科研交流讲座
芜湖市发明协会高校分会工作会议在我校召开
安徽信息工程学院科技成果登记统计表(2018年-2024年6月)
艺术设计学院开展访企拓岗专项活动
关于印发《安徽信息工程学院学术不端行为处理办法(2024年修订版)》的通知
【校内文件】《安徽信息工程学院学术不端行为处理办法(2024年修订版)》
我校参加长三角G60科创走廊科技成果转化概念验证中心交流与科创分享会
河海大学单连春教授受邀来我校开展科研讲座
科大讯飞获国家科学技术进步奖一等奖
科大讯飞获国家科学技术进步奖一等奖
2023年度国家科学技术奖励名单
【双百大赛】我校举办第十五届安徽省“双百大赛”宣讲会
我校举办第十五届安徽省“双百大赛”宣讲会
章敏凤副校长一行赴芜湖市弋江区开展新能源汽车产业学院建设研讨
2024年软件著作权登记(1-5月)
【双百大赛】关于举办第十五届安徽省百所高校百万大学生科普创意创新大赛的通知
校政企融合发展 助力高质量就业 我校与湾沚区人社局举办实习就业人才合作培养交流会
主动上门为企服务 精准开展海外知识产权纠纷应对指导工作
副校长汪忠国带队开展管理工程学院“访企拓岗”活动
艺术设计学院开展访企拓岗就业专项行动
关于组织申报2024年度教育部哲学社会科学研究后期资助项目的通知
学校召开概念验证中心建设专题研讨会 探索科技成果转化新路径
关于组织申报2024年度教育部哲学社会科学研究后期资助项目的通知
【芜湖日报】全市唯一 安信工入选首批“概念验证中心”名单
我校入选首批长三角G60科创走廊科技成果转化概念验证中心
关于2024年度省教育厅高校科研项目评审结果的公示
关于2024年度省教育厅高校科研项目评审结果的公示
我校暨芜湖市第一张“数据知识产权登记证书”诞生
【转发】关于举办第十五届安徽省百所高校百万大学生科普创意创新大赛的通知
【会议通知】科会字〔2024〕1号:关于举办“基金类项目申请撰写要领”讲座的通知
我校TISC承办芜湖市“专利转化运用”专题讲座
关于组织申报2024年度安徽省教育科学研究项目的通知
管理工程学院到安徽得壹能源科技有限公司走访交流
关于组织申报2024年度安徽省教育科学研究项目的通知
艺术设计学院赴宁国科技局及企业深入交流学习
关于组织申报2024年度全国教育科学规划项目的通知
芜湖智能制造产业学院组织学生深入企业参观学习
关于组织申报2024年度全国教育科学规划项目的通知
关于组织申报中共安徽省委教育工委 安徽省教育厅2024年高校“三全育人”综合改革和思想政治能力提升计划项目的通知
关于组织申报中共安徽省委教育工委 安徽省教育厅2024年高校“三全育人”综合改革和思想政治能力提升计划项目的通知
海外知识产权纠纷应对指导安徽分中心检索预警部在芜揭牌
中国版权保护中心:关于调整软件版权登记证书事项的通告
海外知识产权纠纷应对指导安徽分中心检索预警部在我校揭牌
我校知识产权工作入选安徽省知识产权公共服务十大典型案例
我校应邀参加2024年宁波前湾新区校企合作交流大会
我校参加安徽省乡村建设高校联盟第一届理事会
通识教育与外国语学院开展访企拓岗促就业专项行动
我校技术与创新支持中心加盟国内首个TISC联盟
我校与昆山旅游度假区管理委员会校地人才合作协议签约仪式顺利举行
管理工程学院邀请企业来校开展专场宣讲招聘活动
管理工程学院与蓓慈电器有限公司开展校企合作交流
亚信科技、迈特望科技有限公司一行来计算机(大数据)学院走访交流
关于公布我校新认定及复审认定的芜湖市技术研发中心的通知
广东利元亨智能装备股份有限公司研究院院长杜义贤教授应邀来校开展学术交流活动
【学习分享】国家社科基金申报培训会
关于组织申报2024年度国家社会科学基金年度项目的通知
关于组织申报2024年度国家社会科学基金年度项目的通知
搭校企供需对接平台 共促高质量充分就业
融合产教绘蓝图 共塑精英育才源 芜湖智能制造产业学院与安徽成飞集成瑞鹄汽车模具有限公司产教融合开新局
计算机(大数据)学院周鸣争院长一行走访芜湖捷讯信息技术有限公司
电气与电子工程学院诚邀合肥工业大学教授团队召开科研工作推进会
管理工程学院与芜湖飞科电器有限公司、芜湖天锐捷精密电子设备有限公司开展合作交流
浙江湾区机器人技术有限公司与机械工程学院、电气与电子工程学院工程师联合培养计划研讨交流会圆满结束
访企拓岗促就业 共建基地强培养
【论文】2024年《国际期刊预警名单》
校企合作谱新篇 共谋发展促就业 管理工程学院赴亚务航空科技(芜湖)有限公司交流考察
【转发】2024年《国际期刊预警名单》
【转发】《安徽省高等学校年度科研计划编制与管理办法(试行)》的通知 皖教科〔2024〕2号
【转发】关于举办安徽省第六届大学生防震减灾科普作品大赛的通知
章敏凤副校长一行赴芜湖市汽车产业生态建设发展中心深入调研
访企拓岗促合作 共谋发展绘新篇 管理工程学院走访奇瑞商用车与芜湖泰和管业
访企拓岗搭桥梁 校企合作谋发展 计算机(大数据)学院和芜湖奇瑞控股集团有限公司开展合作交流会谈
关于安徽省教育厅科研项目及人才项目到期结题和延期结题验收工作的通知
关于组织申报2024年度教育部人文社会科学研究一般项目、中国特色社会主义理论体系研究专项、高校辅导员研究专项及高校思政课教师研究专项一般项目的通知 科字〔2024〕3号
关于组织申报2024年度教育部人文社会科学研究一般项目、中国特色社会主义理论体系研究专项、高校辅导员研究专项及高校思政课教师研究专项一般项目的通知
深化合作 共育未来 管理工程学院到安徽楚江投资集团有限公司交流洽谈
关于安徽省教育厅科研项目及人才项目到期结题和延期结题验收工作的通知
关于开展安徽信息工程学院校级科技创新平台和科研团队阶段性检查的通知
安徽省知识产权事业发展中心、芜湖市市场监督管理局(知识产权局)领导莅临我校调研指导
校企携手 共谋发展 计算机(大数据)学院深入开展“访企拓岗促就业”专项行动
访企业以拓岗位 促就业而谋新篇 管理工程学院与安徽佩吉智能科技共绘校企合作新图景
携手共进 共塑未来 电气与电子工程学院开展系列访企拓岗专项行动(三)
校企携手 铸梦未来 电气与电子工程学院开展“博众订单班”宣讲活动
访企拓岗强化就业 校企合作共绘新篇 管理工程学院携手安徽智联达共绘人才培养就业新篇章
安徽大学知识产权信息服务中心主任储节旺一行来我校TISC考察交流
访企拓岗促合作 校企携手育英才 电气与电子工程学院开展系列访企拓岗专项行动(二)
访企拓岗促就业 合作共赢谋新篇 电气与电子工程学院开展系列访企拓岗专项行动(一)
安徽信息工程学院科技创新平台一览表
安徽信息工程学院专利成果转化清单(2023.9-12)
2023年软件著作权登记(1-12月)
艺术设计学院开展访企拓岗促就业专项行动
两项国际金奖!安信工科技创新成果闪耀德国纽伦堡国际发明展
破浪前行!我校跻身安徽省发明专利百强榜前50强
校企合作促双赢 向深向实育人才 电气与电子工程学院和中信科移动公司交流洽谈现代产业学院建设
破浪前行!我校跻身安徽省发明专利百强榜前50强
校企携手共发展 机械工程学院与宣城立讯精密工业有限公司举行合作交流会谈
关于表彰2023年度科研成果的决定
我校获批芜湖市首个概念验证中心 打通科技成果转化“最初一公里”
安徽信息工程学院科技成果登记统计表(2018年-2023年12月)
安徽信息工程学院与马瑞利汽车零部件(芜湖)有限公司举行校企合作交流会暨签约仪式
【转发】转发安徽省科技厅 教育厅关于征集担任科技企业科技副总意向人员的通知
【转发】关于转发国家知识产权局规范申请专利行为的规定的通知
关于组织申报2023年度安徽省哲学社会科学规划项目的通知
【转发】关于第十二届芜湖大学生专利创新创业大赛奖励的决定 芜专赛委〔2023〕6 号
【专利创新创业大赛】关于第十二届芜湖大学生专利创新创业大赛奖励的决定 芜专赛委〔2023〕6 号
第十二届芜湖市大学生专利创新创业大赛
关于2023年度安徽信息工程学院青年科研基金项目、“三全育人”“管理改进”科研专项项目立项的通知
深挖校企契合点 交流合作谋发展 电气与电子工程学院赴珠海迈科智能调研学习
关于2023年度安徽信息工程学院青年科研基金项目、三全育人管理改进科研专项项目评审结果的公示
关于组织申报2023年芜湖市科技特派员的通知
关于公布2023年度芜湖市科技项目立项的通知
关于安徽信息工程学院第八届大学生专利创新大赛奖励的决定
校企合作促发展 产教融合赢未来 吴敏校长一行赴楚江集团考察交流
【专利创新创业大赛】专利创新 竞争未来 学校成功举办第八届大学生专利创新大赛决赛暨第75届德国纽伦堡国际发明展获奖作品颁奖仪式
专利创新 竞争未来 学校成功举办第八届大学生专利创新大赛决赛暨第75届德国纽伦堡国际发明展获奖作品颁奖仪式
关于开展2023年度科研成果统计工作的通知
深挖校企契合点 交流合作谋发展 电气与电子工程学院赴珠海迈科智能调研学习
校企合作促发展 产教融合赢未来 吴敏校长一行赴楚江集团考察交流
【双百大赛】我校作品荣获第十四届安徽省百所高校百万大学生科普创意创新大赛一等奖
我校作品荣获第十四届安徽省百所高校百万大学生科普创意创新大赛一等奖
关于举行安徽信息工程学院第八届大学生专利创新大赛决赛暨第75届德国纽伦堡国际发明展获奖作品颁奖的通知
【芜湖日报】芜湖发明”闪耀第75届德国纽伦堡国际发明展
访企拓岗促就业 合作共赢谱新篇 通识学院赴江苏常州开展重点企业访企拓岗活动
关于组织申报2023年度芜湖市技术研发中心的通知
学科交流谋发展 开拓眼界促创新 艺术设计学院赴深圳大学与深圳职业技术大学考察交流
计算机(大数据)学院副教授朱洪军喜获国家重点实验室开放课题基金项目立项资助
两项国际金奖!我校科技创新成果闪耀德国纽伦堡国际发明展
【芜湖日报】安信工两项发明斩获国际金奖
计算机(大数据)学院副教授朱洪军喜获国家重点实验室开放课题基金项目立项资助
访企拓岗促就业 互利共赢促发展 管理工程学院赴省外企事业单位考察交流
两项国际金奖!安信工科技创新成果闪耀德国纽伦堡国际发明展
马鞍山学院科研工作负责人一行来访我校交流科研管理工作
企业参观提认知 实习实践富经验 通识教育与外国语学院开展2021级学生认知实习—企业游学沙龙活动
安徽信息工程学院专利成果转化清单(2023.4-8)
安徽信息工程学院科技成果登记统计表(2018年-2023年10月)
安徽发布《知识产权专员工作指南》地方标准
优秀企业进校园 双向交流促发展 管理学院校企深度融合交流会
关于组织申报2023年度安徽信息工程学院科研团队的通知
关于组织申报2023年度安徽信息工程学院校级科技创新平台的通知
工业互联网产业学院深入企业颁发“产业教授”聘书 推动产学研深度融合
我校技术与创新支持中心(TISC)牵头编制的安徽省地方标准《知识产权专员工作指南》正式发布
关于组织申报2023年度安徽省科技创新战略与软科学研究专项项目的通知
校企合作启新篇 实践育人创未来 管理工程学院与芜湖东昊网络科技有限公司进行深度合作
湾沚区市场监督局(知识产权局)领导莅临TISC调研
校领导带队走访芜湖经开区企业进一步推动智能制造产业学院与企业的深度合作
校领导带队走访芜湖经开区企业进一步推动智能制造产业学院与企业的深度合作
关于第十四届安徽省百所高校百万大学生科普创意创新大赛校赛推荐情况的通知
艺术设计学院赴厦门铂爵旅拍文化集团有限公司、通时迪力网络科技有限公司开展访企拓岗交流活动
关于组织申报2023年度安徽省教育厅高校协同创新项目的通知
筑梦科研 共谋发展 2023年度通识教育与外国语学院校级青年科研基金项目申报交流会顺利开展
我校赴芜湖经济技术开发区及鸠江区开展访企拓岗走访交流活动
筑梦科研 共谋发展 2023年度通识教育与外国语学院校级青年科研基金项目申报交流会顺利开展
关于公布2023年度安徽省高校科研项目立项的通知
关于组织申报教育部2024年度高校思想政治工作质量提升综合改革与精品建设项目的通知
关于组织申报2023年度安徽信息工程学院“三全育人”“管理改进”科研专项项目的通知
关于组织申报2023年度安徽信息工程学院青年科研基金项目的通知
关于组织申报教育部产学合作协同育人项目(2023年5月)的通知
关于公布2023年度安徽省高校科研项目立项的通知
关于组织申报教育部2024年度高校思想政治工作质量提升综合改革与精品建设项目的通知
电气与电子工程学院与东南大学毫米波全国重点实验室等单位洽谈合作
关于组织申报2023年度安徽信息工程学院“三全育人”“管理改进”科研专项项目的通知
关于组织申报2023年度安徽信息工程学院青年科研基金项目的通知
我校举办第十四届安徽省百所高校百万大学生科普创意创新大赛宣讲会
中国发明协会、芜湖市发明协会专家一行莅临我校参观指导
校企签约合作 推动实习就业 管理工程学院走访江苏每养科技有限公司
另辟蹊径探索 校企合作共赢 通识教育与外国语学院走访深圳火星语盟科技股份有限公司长沙翻译基地
【转发】关于2023年度公开征集市科技咨询专家及更新已入库专家信息的通知
深化产教融合 助推产业发展 安徽信息工程学院芜湖智能制造产业学院正式揭牌
深化产教融合 助推产业发展 安徽信息工程学院芜湖智能制造产业学院正式揭牌
探索校企合作 共谋人才培养 管理工程学院到南陵县走访企业
管理工程学院走访融汇、泰科、榫卯三家企业
我校受邀参加第二届元宇宙背景下人工智能产教融合论坛暨全国现代产业学院建设研讨会
产教融合深度推进 校企合作共同发展 通识教育与外国语学院走访芜湖禾田汽车工业有限公司
登记注册“直通车” 现场免费“帮代办”—— 湾沚区市场监管局受邀为我校学子提供创业服务
关于组织申报教育部产学合作协同育人项目(2023年5月)的通知
学校举办《人工智能技术变革对知识产权制度的影响:趋势与对策》专题讲座
关于开展论文学术不端自查和挂名现象清理工作的通知
计算机(大数据)学院代表参加2023年东莞市校企合作洽谈会
【智汇中江】关于第三届“智汇中江”芜湖市大学生科技创新创业大赛奖励的决定
关于举办《人工智能技术变革对知识产权制度的影响:趋势与对策》讲座的通知
我校学子在第二届芜湖马鞍山高校大学生专利检索分析大赛喜获佳绩
我校与安徽工程大学达成联合培养硕士研究生工作意向
吴敏校长带队前往江北新区进行考察交流
学校举办《星火认知大模型掀起人工智能全新浪潮》专题讲座
校企携手合作 助推地方产业发展 — 我校与协鑫集成科技股份有限公司签订战略合作协议
【智汇中江】我校学子在第三届“智汇中江”芜湖市大学生科技创新创业大赛中喜获佳绩
安徽信息工程学院科技成果登记统计表(2018年-2023年3月)
校企携手合作 助推地方产业发展 — 我校与协鑫集成科技股份有限公司签订战略合作协议
关于举办《星火认知大模型掀起人工智能全新浪潮》讲座的通知
访企拓岗促就业 校企合作谋新篇 汪忠国副校长带队前往安徽楚江科技新材料股份有限公司进行交流洽谈
第三届“智汇中江”芜湖市大学生科技创新创业大赛
我校学子在第三届“智汇中江”芜湖市大学生科技创新创业大赛中喜获佳绩
关于组织参加第十二届芜湖大学生专利创新创业大赛暨举办第八届安徽信息工程学院大学生专利创新大赛的通知
关于组织申报2023年安徽省劳动教育研究课题的通知
我校组织学子参加2050志愿者恳谈会
产业教授进课堂 产教融合新篇章 亚务集团董事长走进《新媒体营销》课堂
百舸争流奋楫先 蓄势扬帆破浪行 机械工程学院举办科研工作推进会
2023年度通识教育与外国语学院教科研项目申报交流会顺利举行
深化产教融合 推进校企合作 管理工程学院走访芜湖东昊网络科技有限公司
校企合作谋共赢 共谱创新新华章 芜湖市富鑫钢铁有限公司来管理工程学院交流洽谈
【转发】《关于举办第十四届安徽省百所高校百万大学生科普创意创新大赛的通知》的通知
关于组织申报2023年度芜湖市重点研发与成果转化、应用基础研究、科小、“两强一增”、研发平台、创新环境(软科学)研究六类项目的通知
访企拓岗促就业 校企合作共发展 管理工程学院到厦门市集美区企业交流校企合作
电气与电子工程学院同大唐移动通信设备有限公司开展校企合作交流
【专利检索分析大赛】2023年第二届“芜湖马鞍山高校大学生专利检索分析大赛”决赛入围名单
强化知识产权保护意识,激发自主研发创新热情 我校开展 “专利代理师进校园——专利咨询面对面”活动
北航芜湖通航创新产业园有限公司一行来管理工程学院洽谈产学研合作事宜
【转发】《关于发布2023年安徽省重大科技攻关专项“揭榜挂帅”类项目榜单的通知》
关于组织申报2023年度全国教育科学规划课题的通知
机械工程学院赴芜湖禾田汽车工业有限公司调研
关于组织申报2023年度安徽省重点研究与开发计划项目的通知
关于组织申报2023年度省重大基础研究项目的通知
关于组织申报2023年度安徽省自然科学基金项目的通知
【智汇中江】关于组织参加第三届“智汇中江”芜湖市大学生科技创新创业大赛的通知
面向市场 多方位对接合作 “访企拓岗”促就业 机械工程学院走访玉柴联合动力股份有限公司
安徽信息工程学院技术与创新支持中心(TISC)为安徽省知识产权“放管服”释放更多创新动能
我校技术与创新支持中心(TISC)代表参加中科大知识产权发展论坛(第十五期)交流活动
关于组织申报中共安徽省委教育工委 安徽省教育厅2023年高校“三全育人”综合改革和思想政治能力提升计划项目的通知
关于组织参加第三届“智汇中江”芜湖市大学生科技创新创业大赛的通知
【转发】关于《安徽省级实验室体系重组行动实施方案(试行)》的通知
关于2023年度安徽省教育厅高校科研项目评审结果的公示
学校召开科研工作座谈会
关于2023年度安徽省教育厅高校科研项目评审结果的公示
集思广益,共研共进——艺术设计学院举办教育部人文社科项目申报经验交流会
校企合作再深入,携手共进育人才——电气与电子工程学院积极推进校企合作交流
校携企,开新局——艺术设计学院联合安徽省电子竞技协会开展直播行业调研会
访企拓岗促就业,互利共赢向未来——电气与电子工程学院参加宁波前湾新区校企合作交流大会
关于组织申报2023年度国家社科基金项目的通知
安徽信息工程学院专利成果转化清单(2023.3)
校企对接促融合,协同育人谋发展——电气与电子工程学院举行校企合作对接会
连续七年芜湖高校第一 专利成果高居全省头部
亚信科技、迈特望科技有限公司一行来计算机(大数据)学院参观交流
关于组织申报2023年度教育部人文社会科学研究专项任务项目(高校辅导员研究)的通知
关于组织申报2023年度教育部人文社会科学研究一般项目的通知
【专利检索分析大赛】第二届芜湖马鞍山高校大学生专利检索分析大赛开始报名
强化交流合作,携手共同发展—— 滁州市市场监督管理局(知识产权局)、滁州学院领导 莅临我校考察技术与创新支持中心(TISC)
西南科技大学技术与创新支持中心(TISC)主任张勇一行来我校TISC考察交流
关于批准2022年度安徽信息工程学院校级科技创新平台和科研团队立项建设的通知
央视新闻频道报道我校师生科研创新活动
安徽信息工程学院科技成果登记统计表(2018年-2022年12月)
安徽信息工程学院专利成果转化清单(2019.4-2023.1)
安徽信息工程学院技术与创新支持中心(TISC)为安徽省知识产权“放管服”释放更多创新动能
校企座谈促发展,合作共赢谱新篇——艺术设计学院前往芜湖市东昊网络科技有限公司走访交流
深化校政企合作,共育产业人才—章敏凤副校长一行到经开区产教研融合基地考察
深化校政企合作,共育产业人才——章敏凤副校长一行到经开区产教研融合基地考察
凝聚共识鼓人心 踔厉奋发向未来——机械工程学院举办科研工作座谈会
访企拓岗促就业 校企融合谋发展——管理工程学院到芜湖市富鑫钢铁有限公司考察交流
关于安徽省教育厅科研项目及人才项目到期结题和延期结题验收工作的通知
我校举办《芜湖市工业互联网人才培育行动方案》 政策解读会
“校政企”三方合力 共谱发展新蓝图
“校政企”三方合力 共谱发展新蓝图
关于组织申报2023年度安徽省高校科研计划项目的通知
关于组织申报2023年度安徽省高校科研计划项目的通知
关于2022年度安徽信息工程学院科研团队和科技创新平台评审结果的公示
我校召开校级科研团队及平台答辩评审会
专利创新三年三大步 ——“2022年安徽省发明专利百强排行榜”我校跃升至第53位
专利创新三年三大步 ——“2022年安徽省发明专利百强排行榜”我校跃升至第53位
【转发】国家科学技术奖励条例(国务院令第731号第三次修订)
我校9个项目获得教育部2021年产学合作协同育人项目立项
2022年软件著作权登记(7-12月)
关于组织2023年度国家自然科学基金项目申请的通知
踔厉奋发新征程,校企合作开新篇——电气与电子工程学院举行校企合作对接会
合作求发展,创新赢未来 ——电气与电子工程学院与西电芜湖研究院展开深度合作
关于表彰2022年度科研成果的决定
【转发通知】“学习贯彻党的二十大精神”专项课题招标公告 皖社科规划办〔2022〕18号
新华网 | 东吴智库:中国应用型本科高校2022年度综合竞争力报告之二——发明专利授权报告
【转发通知】关于第十一届芜湖大学生专利创新创业大赛奖励的决定
【专利创新创业大赛】我校学生在第十一届芜湖大学生专利创新创业大赛中荣获佳绩
我校在全国应用型本科高校综合竞争力不断提升
我校学生在第十一届芜湖大学生专利创新创新大赛中荣获佳绩
TISC承办2022年芜湖市知识产权专员能力提升培训暨首届芜湖市知识产权专员专利检索大赛
关于公布2022年度安徽省高校科研项目立项的通知
关于2022年度安徽信息工程学院“三全育人”“管理改进”科研专项项目立项的通知
关于安徽信息工程学院第七届大学生专利创新大赛奖励的决定
【专利创新创业大赛】“专利创新 竞争未来” ——我校成功举办安信工第七届大学生专利创新大赛
“专利创新 竞争未来” ——我校成功举办安信工第七届大学生专利创新大赛
政校行企多方协同,共促产业学院发展 ——羚羊平台和产业学院一行赴芜湖市经信局交流
关于2022年度安徽信息工程学院“三全育人”“管理改进”科研专项评审结果的公示
关于2022年度省教育厅高校科研项目评审结果的公示
我校喜获教育部人文社会科学研究规划基金、青年基金项目
关于举行安徽信息工程学院第七届大学生专利创新大赛决赛的通知
【转发通知】关于组织申报2022年度安徽省科技创新战略与软科学研究专项第二批项目的通知
关于开展2022年度科研成果统计工作的通知
安徽信息工程学院科技成果登记统计表(2018年-2022年10月)
关于印发《安徽信息工程学院校企合作管理办法(暂行)》的通知
【校内文件】《安徽信息工程学院校企合作管理办法(暂行)》
助力科研,听其“自然”——电气与电子工程学院开展自然科学基金申请专题讲座
【转发通知】关于下达2022年度芜湖市科技项目的通知
【转发通知】教育部办公厅:关于启动2023年度高校思想政治工作质量提升综合改革与精品建设项目申报工作的通知
【转发通知】关于开展2022年度安徽省重点实验室申报工作的通知
我校首个牵头起草的安徽省地方标准制获批立项
我校举行科研工作布置会
埃泰克汽车电子(芜湖)有限公司副总经理陈湧一行来我校考察回访
关于2022年度安徽信息工程学院青年科研基金项目立项的通知
2022年软件著作权登记(4-9月)
安徽信息工程学院科技成果登记统计表(2018年-2022年9月)
关于2022年度安徽信息工程学院青年科研基金项目评审结果的公示
关于2022年度安徽信息工程学院青年科研基金项目评审结果的公示
加快产业学院建设,推动产教融合 ——章敏凤副校长一行赴安徽瑞祥工业有限公司调研
我校喜获教育部人文社会科学研究规划基金、青年基金项目
加快产业学院建设,推动产教融合 ——章敏凤副校长一行赴安徽瑞祥工业有限公司调研
合肥工业大学微电子学院及湾沚区政府一行来我校考察交流
深化产教融合协同育人 推进产业学院精准落地 吴敏校长一行赴埃泰克汽车电子(芜湖)有限公司调研
深度推进产业学院建设 吴敏校长一行赴埃夫特智能装备股份有限公司调研
安徽信息工程学院科技成果登记统计表(2018年-2022年8月)
关于2022年度省教育厅高校科研项目评审结果的公示
芜湖市“中国视谷”建设专项工作领导小组办公室副主任胡兴宏等一行来我校考察交流
【双百大赛】全国科普宣传周活动之第十三届安徽省百所高校百万大学生科普创意创新大赛专家宣讲会
全国科普宣传周活动之第十三届安徽省百所高校百万大学生科普创意创新大赛专家宣讲会
机械工程学院顺利举办2022年度高校科研计划项目评审会
关于公布我校新认定及复审认定的芜湖市工程技术研究中心的通知
我校又新获5个芜湖市工程技术研究中心实现二级学院全覆盖
【转发通知】关于公布教育部产学合作协同育人项目指南通过企业名单(2022年7月)的通知
关于组织申报2022年度安徽信息工程学院 “三全育人”“管理改进”科研专项项目的通知
【校内文件】《安徽信息工程学院 “三全育人”“管理改进”科研专项管理办法》
关于安徽信息工程学院第二届学术委员会成员调整的通知
关于组织申报2022年度安徽省高校科研计划项目的通知
湾沚区《中华人民共和国专利法》现场执法检查组一行来我校检查指导
关于组织填报《企业横向课题承接意向征集表》的通知
关于组织申报2022年度教育部哲学社会科学研究重大课题攻关项目和高校思想政治理论课教师研究专项重大课题攻关项目的通知
关于组织参加第十一届芜湖大学生专利创新创业大赛暨举办第七届安徽信息工程学院大学生专利创新大赛的通知
芜湖日报:知识产权赋能芜湖高质量发展
【转发通知】《关于发布2022年芜湖市重大科技成果工程化项目“揭榜挂帅”榜单的通知》的通知
【转发通知】《关于发布2022年度芜湖市核心技术攻关项目“揭榜挂帅”榜单的通知》的通知
【转发通知】关于“习近平生态文明思想的安徽实践”论文征集启事的通知
【转发通知】关于组织申报2022年度教育部 “春晖计划”合作科研项目的通知
关于组织申报2022年度安徽信息工程学院科研团队的通知
关于组织申报2022年度安徽信息工程学院校级科技创新平台的通知
【转发通知】关于公布教育部产学合作协同育人项目指南通过企业名单(2022年5月)的通知
我校牵头的一项地方标准顺利通过行业专家技术审查
安徽信息工程学院科技成果登记统计表(2018年-2022年6月)
【转发通知】关于举办第十三届安徽省百所高校百万大学生科普创意创新大赛的通知
计算机(大数据)学院顺利开展“羚羊科产进校园”校园经理人培训活动
【转发通知】关于第二届"智汇中江"芜湖市大学生科技创新创业大赛奖励的决定
我校承担的两个安徽省重点研究与开发计划项目顺利通过验收
“智汇中江”芜湖市大学生科技创新创业大赛
【智汇中江】我校在第二届“智汇中江”芜湖市大学生科技创新创业大赛喜获佳绩
我校在第二届“智汇中江”芜湖市大学生科技创新创业大赛喜获佳绩
首届芜湖马鞍山高校大学生专利检索分析大赛
【专利检索分析大赛】关于首届芜湖马鞍山高校大学生专利检索分析大赛奖励的决定
【转发通知】关于首届芜湖马鞍山高校大学生专利检索分析大赛奖励的决定
【转发通知】关于组织参加第二届“智汇中江”芜湖市大学生科技创新创业大赛决赛通知
管理工程学院与芜湖泰和管业股份有限公司校企合作签约仪式成功举行
我校成功举办2022年首届芜湖马鞍山高校大学生专利检索分析大赛
【专利检索分析大赛】我校成功举办2022年首届芜湖马鞍山高校大学生专利检索分析大赛
【专利检索分析大赛】2022年首届芜湖马鞍山高校大学生专利检索分析大赛决赛名单公布
关于组织申报2022年度安徽信息工程学院青年科研基金项目的通知
我校开展“标准化与科技创新”专题培训
走进科技,你我同行——艺术设计学院举办专题讲座
科技引领 “纵”“横”捭阖——电气与电子工程学院首届“科研活动月”拉开帷幕
关于组织参加第二届“智汇中江”芜湖市大学生科技创新创业大赛的通知
关于组织申报2022年度安徽省哲学社会科学规划项目的通知
深入推进校企合作——管理工程学院开展企业走访调研活动
关于组织申报2022年度安徽省科技创新战略与软科学研究专项项目的通知
大江晚报:安徽信息工程学院这个案例全国首批 全省唯一
副校长王彬深入计算机(大数据)学院开展软件工程学科建设指导工作
【校内文件】《安徽信息工程学院科研团队建设方案》
【校内文件】《安徽信息工程学院青年科研基金项目管理办法》
【校内文件】《安徽信息工程学院科技创新平台建设与管理办法》
我校组织参加省教育厅召开的哲学社会科学重点实验室建设专题辅导线上会
【专利检索分析大赛】2022年首届芜湖马鞍山高校大学生专利检索分析大赛安信工集训队名单公布
2022年软件著作权登记(1-3月)
计算机(大数据)学院组织召开横向科研项目及教科研奖励办法宣贯会
【专利检索分析大赛】关于组织参加2022年首届芜湖马鞍山高校大学生专利检索分析大赛的通知
2021年软件著作权登记(7-12月)
2021年度安徽信息工程学院专利统计分析
项目管理提质量 科研办法促发展——艺术设计学院召开横向项目及教科研奖励办法宣贯交流会
管理工程学院组织召开横向科研项目及教科研奖励办法宣贯会
我校TISC知识产权信息服务案例获评2022年首批全国知识产权信息服务优秀案例
关于组织申报2022年教育部产学合作协同育人项目(2022年3月)的通知
【专利检索分析大赛】我校参加2022年incoPat专利检索大赛“未来IP专家”高校精英赛决赛晋级名单公布
关于组织申报2022年度高等学校科学研究优秀成果奖(科学技术)的通知
关于组织参加2022年首届芜湖马鞍山高校大学生专利检索分析大赛的通知
机械工程学院召开横向项目管理办法和教科研奖励办法 ( 修订版 ) 宣贯会
2022年安徽信息工程学院知识产权宣传周系列活动方案
安徽信息工程学院科技成果登记统计表(2018年-2022年4月)
关于组织高校科研人员全面入驻工业互联网平台的通知
通识学院顺利召开横向项目管理办法和教科研奖励办法修订版宣贯交流会
“一体多翼”构建产学研合作新机制 ——电气与电子工程学院走访重点企业,推进产学研深入发展
【校内文件】《安徽信息工程学院教科研奖励办法》(2022年修订版)
【校内文件】《安徽信息工程学院横向科研项目及经费管理办法》(2022年修订版)
关于组织申报2022年度省领导圈定课题的通知
关于组织申报2022年芜湖市重点研发、科技成果转化、应用基础研究、创新环境(软科学)研究四类项目的通知
关于组织申报2022年度芜湖市地方标准制(修)订计划项目的通知
走访百年老店耿福兴 积极探求校企合作新路径
弘扬工匠精神,探寻深度合作——机械工程学院赴多家企业开展调研交流活动
创新校企融合发展新模式,打造校企融合育人新样板 ——我校入选2021年产教融合校企合作典型案例和2021-2022年度“校企合作·双百计划”典型案例
关于组织申报2022年度安徽省地方标准制(修)订计划项目的通知
关于组织申报2019-2020年度安徽省社会科学奖(社科类)的通知
【专利检索分析大赛】2022incoPat新科技检索大赛“未来IP专家”高校精英赛报名通道正式启动
“校政企”三方合力 共谱发展新蓝图
关于组织申报全市科技特派员及安徽省科技 特派员(团)备选入库的通知
我校召开申报芜湖市工程技术研究中心工作推进会
深化校企合作、推进协同育人—电气学院教师赴企业调研交流
关于组织申报芜湖市工程技术研究中心的通知
关于组织参加第八届全国青年科普创新实验暨作品大赛(安徽赛区)的通知
聚焦行业应用,深化校企合作——电气与电子工程学院赴伯泰克公司开展校企交流
【转发通知】安徽省教育厅:关于做好2022年度高校与合肥综合性国家科学中心协同创新项目申报的通知
关于组织参加2021年度安徽省优秀科普微视频的通知
关于组织申报2022年安徽省“三全育人”试点省建设暨高校思想政治能力提升计划项目的通知
校企合作,聚力共建—计算机(大数据)学院与南京释加软件科技有限公司举行校企合作座谈会
关于组织申报安徽省教育科学研究项目2022年度课题的通知
关于组织申报2022年度国家社科基金项目的通知
关于组织申报2022年度国家知识产权局暨省知识产权局课题研究项目的通知
电气与电子工程学院召开科研管理工作研讨会
【转发通知】《安徽省教育厅关于申报全国教育科学规划2022年度课题有关工作的通知》
【转发通知】安徽省教育厅关于申报全国教育科学规划2022年度课题有关工作的通知
围绕知识产权“十四五”规划目标,我校发明专利百强榜前进31位
围绕知识产权“十四五”规划目标,我校发明专利百强榜前进31位
【转发通知】《教育部社科司关于2022年度高校思想政治理论课教师研究专项一般项目申报工作的通知》的通知
【转发通知】《教育部社科司关于2022年度教育部人文社会科学研究项目(一般和专项任务)申报工作的通知》的通知
【转发通知】2021年安徽省发明专利百强排行榜公布
关于组织2022年度国家自然科学基金项目申请的通知
关于表彰2021年度科研成果的决定
【转发通知】关于2022年度国家自然科学基金项目申请与结题等有关事项的通告
关于组织申报第九届安徽省专利奖的通知
关于安徽信息工程学院2021年度高层次人才科研启动项目立项的通知
关于转发省教育厅2021年度高校科研项目立项的通知
安徽信息工程学院科技成果登记统计表(2018年-2021年12月)
【专利创新创业大赛】谱创新发展恢弘曲 筑知识产权强国梦 学校承办第十届芜湖大学生专利创新创业大赛决赛取得圆满成功
【转发】芜湖市产业创新中心成功举办中级技术经纪人培训班
【转发通知】关于第十届芜湖大学生专利创新创业大赛奖励的决定
安徽省市场监督管理局副局长、知识产权局局长程胤等一行来学校考察指导
连续六年芜湖高校第一 专利成果高居全省头部
谱创新发展恢弘曲 筑知识产权强国梦 学校承办第十届芜湖大学生专利创新创业大赛决赛取得圆满成功
关于开展2021年度科研成果统计工作的通知
芜湖市市场监督管理局(知识产权局)领导考察技术与创新支持中心(TISC)
教育部印发贯彻落实《三部委关于提升高等学校专利质量,促进转化运用的若干意见》典型经验的通知
【转发通知】关于举行第十届芜湖大学生专利创新创业大赛决赛暨颁奖大会的通知
关于安徽信息工程学院第六届大学生专利创新大赛奖励的决定
激发创意活力 增强创新动能 我校成功举办第六届大学生专利创新大赛
我校当选为芜湖市知识产权保护协会理事单位
我校参加全省知识产权公共服务体系建设 暨知识产权专员工作会议
校企合作 聚力共赢——艺术设计学院与芜湖东昊网络科技有限公司举行校企合作座谈会
关于组织申报2022年度省科技重大专项项目的通知
关于组织申报2022年安徽省重点研究与开发计划项目的通知
关于举行安徽信息工程学院第六届大学生专利创新大赛决赛的通知
我校牵头的一项地方标准获批立项
第十届芜湖市大学生专利创新创业大赛 复赛评审工作顺利结束
【专利创新创业大赛】第十届芜湖市大学生专利创新创业大赛 复赛评审工作顺利结束
【转发通知】关于发布2021年市重大科技成果工程化揭榜挂帅项目榜单的通知
祝贺我校首个国家级创新平台 技术与创新支持中心(TISC)正式获批运行
我校技术与创新支持中心(TISC) 承办芜湖市知识产权工作专题培训
【转发通知】2020年芜湖市工程技术研究中心创新能力评价工作开展
【转发通知】关于开展2021年市科技特派员选派推荐工作的通知
关于组织申报2022年度安徽省自然科学基金项目的通知
关于申请2021年度高层次人才科研项目 、预研资助经费的通知
关于组织申报2021年度安徽省高校科学研究项目的通知
2021年软件著作权登记(5-6月)
2021年软件著作权登记(3月下)
2021年软件著作权登记(3月上)
2021年软件著作权登记(2月)
2021年软件著作权(1月)
2020年软件著作权登记
2019年软件著作权(下半年)
2019年软件著作权(上半年)
2018年软件著作权登记
【转发通知】第五届全国机器人专利创新创业大赛公告
成果转移转化存在四大堵点,打造四大科创平台,助力科技成果转移转化
转发《关于发布2021年度芜湖市核心技术攻关项目“揭榜挂帅”榜单的通知》的通知
安徽信息工程学院科技成果登记统计表(2018年-2021年8月)
关于组织高校科研人员认领企业技术需求的通知
关于组织申报2021年度安徽省科技创新战略与软科学研究专项项目的通知
科技处组织“教育部产学合作协同育人项目培训会”
我校被认定为首批安徽省知识产权信息公共服务网点单位
关于组织申报2021年教育部产学合作协同育人项目(2021年7月)的通知
关于组织申报国家教育考试科研规划2021年度课题的通知
关于组织申报2021年度安徽省社会科学创新发展研究课题的通知
【转发通知】“学习贯彻习近平总书记‘七一’重要讲话精神”专项课题招标公告
2020年度安徽信息工程学院专利统计分析
合格评估五说五讲活动之——科技处说部门
关于转发《关于举办第十二届安徽省百所高校 百万大学生科普创意创新大赛的通知》的通知
我校在首届“智汇中江”芜湖市科技创新创业大赛喜获佳绩
【智汇中江】我校在首届“智汇中江”芜湖市科技创新创业大赛喜获佳绩
首届“智汇中江”芜湖市大学生科技创新创业大赛校级选拔赛圆满落幕
安徽信息工程学院技术与创新支持中心(TISC)举办“专利检索运用能力”培训会
严查国家高新技术企业!确保非正常专利不被利用骗取各类优惠政策!
【校内文件】《安徽信息工程学院教科研奖励办法(2020年修订版)》
我校与安徽誉特双节能技术有限公司举行产学研合作签约仪式
关于安徽省版权局及安徽省教育厅关于开展第二届安徽省大学生版权征文活动的通知
我校首次申报的省领导圈定课题获得立项
我校学生作品荣获2020年安徽省优秀科普微视频
关于我校组织参加首届“智汇中江”芜湖市大学生科技创新创业大赛参赛项目汇总
关于组织申报2021年芜湖市科技计划应用基础及创新环境研究项目的通知
关于组织参加第十届芜湖大学生专利创新创业大赛暨举办第六届安徽信息工程学院大学生专利创新大赛的通知
专利转让的途径和注意事项
关于组织申报2021年度安徽省哲学社会科学规划项目的通知
我校参加第七届全国青年科普创新实验暨作品大赛安徽赛区获佳绩
【转发通知】关于转发全国社科工作办《2021年国家社科基金冷门绝学研究专项申报公告》的通知
【转发】关于转发全国社科工作办《2021年国家社科基金冷门绝学研究专项申报公告》的通知
我校组织第十届芜湖大学生专利创新创业大赛专利比赛管理系统培训会
【转发通知】关于增补省社科规划项目评审专家与补充已有专家信息的通知
【转发通知】关于贯彻国家自主创新示范区政策开展市重大科技项目申报工作的通知
【宣传海报】组织参加首届“智汇中江”芜湖市大学生科技创新创业大赛
关于组织参加首届“智汇中江”芜湖市大学生科技创新创业大赛的通知
关于组织申报2021年度省领导圈定课题的通知
我校参与完成的一项科技成果荣获安徽省科技进步一等奖
2020年全国高等院校英语教学优秀学术论文二等奖
2020年全国高等院校英语教学优秀学术论文一等奖
技术与创新支持安信工中心(TISC)联合北航芜湖通航创新园 2021年知识产权进企业活动圆满落幕
2021年知识产权周系列活动之知识产权进高校
安徽信息工程学院科技成果登记统计表(2018年-2021年4月)
关于组织申报2021年芜湖市科技计划重点研发和科技成果转化项目的通知
【转发通知】2020年度安徽省科学技术奖获奖项目(人员)名单公布
“技术与创新支持中心(TISC)” 举办中小企业创新过程中专利运用保护能力提升培训
关于开展安徽信息工程学院2021年知识产权宣传周系列活动的通知
第七届安徽省专利优秀奖
我校3个项目获得教育部2020年产学合作协同育人项目立项
我校积极协助省科技厅做好2021年度“双随机、一公开”项目检查工作
成果转化热浪来袭,唤醒"沉睡专利"的魔咒是什么?
科技项目“揭榜挂帅”是什么意思?
TISC中心举办“初识专利”专场培训
关于举办2021年中小企业创新过程中的专利运用保护 能力提升培训班的通知
关于规范申请专利行为的通知
关于组织申报2021年度高校思想政治理论课教师研究专项的通知
关于组织申报2021年度国家社会科学基金项目的通知
我校1项发明专利首获安徽省专利奖
关于组织申报2021年教育部人文社科研究高校辅导员专项的通知
关于组织申报2021年教育部人文社科研究一般项目的通知
关于组织申报2021年安徽省科技重大专项项目的通知
我校首个安徽省社科规划项目成果免于鉴定顺利通过结题验收
关于组织2021年度国家自然科学基金项目申请的通知
关于表彰2020年度科研成果的决定
十三五积累显成效,发明专利进百强
安徽信息工程学院科技成果登记统计表(2018年-2020年12月)
连续五年芜湖高校第一 专利成果高居全省头部
【专利创新创业大赛】关于第九届芜湖大学生专利创新创业大赛奖励的决定
【专利创新创业大赛】专利创新实力派 五项第一展风采 ——信工学子在第九届芜湖大学生专利创新创业大赛中再创佳绩
由我校自主研制的“6L-1130”型滤清器干式测漏设备顺利通过企业验收
送服务 纾困难 增实效 促发展 ——记我校三位专家参加安徽省“四送一服”双千工程
广泛开展校企合作 服务地方经济发展 ——我校校领导走访芜湖县科技企业
校领导再赴奇瑞 校企合作谋新篇
推校企合作上台阶 促产教融合上水平 ——校领导带队走访格力电器
格力牵手安信工 开启合作新征程 我校与格力电器(芜湖)有限公司举行校企合作签约仪式
我校2个安徽省社会科学创新发展研究课题顺利结项
【转发通知】关于开展第八届安徽省专利奖评选工作的通知
安徽省教育厅关于2020年度高校科学研究项目立项的通知
关于组织申报中国高校产学研创新基金2020年第二批课题的通知
【专利创新创业大赛】关于安徽信息工程学院第五届大学生专利创新大赛奖励的通知
关于安徽信息工程学院第五届大学生专利创新大赛奖励的通知
专利创新实力派 五项第一展风采 ——信工学子在第九届芜湖大学生专利创新创业大赛中再创佳绩
关于组织申报2021年度安徽省重点研究与开发计划项目的通知
【专利创新创业大赛】扬创新风帆 谱专利新篇 我校成功举办第五届大学生专利创新大赛
WIPO发布《世界知识产权指标》报告:2019年商标和工业品外观设计申请活动增加;专利申请呈现罕见的下降
我校技术与创新支持中心(TISC) 启动“高质量专利培养计划”专项培训
我校参与的国家“科技创新2030重大项目-智能语音开放创新平台”正式获批立项
关于开展2020年度科研成果统计工作的通知
关于举行安徽信息工程学院第五届大学生专利创新大赛决赛的通知
科技处组织2018年芜湖市科技计划重点研发项目验收评审会
科技处组织2018年芜湖市科技计划重点研发项目验收评审会
我校受邀参加2020年芜湖市大院大所合作暨科技成果对接会
我校受邀参加安徽省第九届装备制造产品(芜湖)产需对接会
【转发通知】第四届全国机器人专利创新创业大赛复赛名单公布
关于组织申报2021年度安徽省自然科学基金项目(第一批次)的通知
关于组织省教育厅高校科研项目、人才项目结题验收和开展中期检查的通知
安徽信息工程学院科技成果登记统计表(2018年-2020年10月)
中国知识产权报报道我校“营造氛围 助推创新创业”
我校首个安徽省科技重大专项项目通过验收
我校首个安徽省科技重大专项项目通过验收
【会议通知】关于参加2020年度安徽省教育厅高校科研项目评审会的通知
我校首个安徽省科技重大专项项目通过验收
“科普在身边”参观展示活动
我校顺利举办2020年湾沚区“全国科普日”主场活动启动仪式
人民网报道我校“产学研合作推动科研成果转化”
人民网报道我校“产学研合作推动科研成果转化”
人民网报道我校“产学研合作推动科研成果转化”
中国知识产权报报道我校知识产权创新创业工作
经济日报报道我校“打造产学研高地 促进知识产权转化运营”
【转发通知】安徽省教育厅关于2020年度高校科学研究项目申报工作的通知
经济日报报道我校“打造产学研高地 促进知识产权转化运营”
我校赴合肥汇众知识产权管理有限公司学习TISC筹建工作
【转发通知】国家知识产权局办公室关于启动第四批技术与创新支持中心(TISC)筹建工作的通知
又一新突破,安徽信息工程学院首获安徽省专利奖
关于组织申报2020年安徽省科技重大专项项目的通知
关于组织申报中国高校产学研创新基金2020年第一批课题的通知
转发省社科规划办关于增补省社科规划项目评审专家与补充已有专家信息通知的通知
关于组织申报2020年芜湖市工程技术研究中心的通知
关于组织申报2020年度高校思想政治理论课教师研究专项的通知
【转发通知】关于开展在孵企业购置研发仪器设备补助申报工作的通知
我校前往南陵县科技局参加 “四送一服”科技创新要素专项对接会暨科技成果对接会
我校3个项目获2020年芜湖市科技计划立项支持
【转发通知】关于做好2020年度安徽省哲学社会科学规划项目申报工作的通知
2020年我校省自然科学基金项目取得零的突破
2020年我校省自然科学基金项目取得零的突破
校政合作 推动共赢 我校与绩溪县人民政府签署战略合作协议
2017年软件著作权登记
【转发通知】关于第九届皖江地区历史文化研讨会的征文通知
我校赴安徽农业大学考察学习高校知识产权贯标工作
关于组织申报安徽省教育科学研究项目2020年度课题的通知
关于组织参加第九届芜湖大学生专利创新创业大赛暨举办安徽信息工程学院第五届大学生专利创新创业大赛的通知
我校赴安徽农业大学考察学习高校知识产权贯标工作
【转发通知】“红色文化研讨会”征文通知
关于组织申报2020年度文化艺术和旅游研究项目信息化发展专项的通知
【转发】关于发布安徽省企业技术难题和技术需求的通知
【转发通知】安徽省市场监管局 安徽省教育厅关于组织开展国家知识产权试点示范高校建设工作的通知
【转发通知】国家知识产权局办公室关于启动第四批技术与创新支持中心(TISC)候选机构推荐工作的通知
【转发通知】安徽省发展改革委关于开展2020年省工程研究中心和工程实验室申报及验收评估工作的通知
“安信工科技云讲堂”开讲
战疫情 高校智慧校园信息化助力安信工专利申请逆势增长
关于转发《安徽省科学技术厅关于征集高校、科研院所可研究与开发科学技术的通知》的通知
关于组织申报2020年芜湖市科技计划项目的通知
“科普中国”平台助推校园科普活动
【专利创新创业大赛】连续四年芜湖高校第一 专利成果高居全省头部
【专利创新创业大赛】创意迭出 精彩纷呈 我校成功举办第四届大学生专利创新大赛
【专利创新创业大赛】我校学子在第七届芜湖大学生专利创新创业大赛中连创佳绩
【专利创新创业大赛】凝聚力量 放飞梦想 我校第三届大学生专利创新大赛隆重举行
【专利创新创业大赛】第七届芜湖大学生专利创新创业大赛开赛
大学生创新能力培养的重要载体——专利
【专利创新创业大赛】我院芜湖大学生专利创新创业大赛再创佳绩、计算机系匡磊成功冲击特等奖
【专利创新创业大赛】第二届大学生专利创新创业大赛结硕果
【贺信】吴敏院长对我院在第五届芜湖大学生专利创新创业大赛取得的成绩表示祝贺
【专利创新创业大赛】我院学子在第五届芜湖大学生专利创新创业大赛中荣获佳绩
【媒体关注 ● 芜湖日报】大学生专利创新创业大赛落幕
【媒体关注 ● 大江晚报】第五届芜湖大学生专利创新大赛收官
【专利创新创业大赛】第五届芜湖大学生专利创新创业大赛圆满收官
【专利创新创业大赛】伴随式学习 个性化辅导
【专利创新创业大赛】微信投票火爆 第五届芜湖大学生专利创新创业大赛揭晓进入倒计时
【专利创新创业大赛】群策群力 紧密联动 我院积极筹备第五届芜湖大学生专利创新创业大赛决赛工作
【专利创新创业大赛】第五届芜湖大学生专利创新创业大赛复赛在我院文津校区顺利开赛
【专利创新创业大赛】我院举办首届大学生专利创新创业大赛
【专利创新创业大赛】第五届芜湖大学生专利创新创业大赛组委会第三次会议在我院召开
【专利创新创业大赛】提高效率 学业创新两不误:我院头脑风暴比赛优秀作品采访
【专利创新创业大赛】关注细节: “智佳优创”获“创意风暴”特等奖缘由解析
【专利创新创业大赛】专利大赛为培养人才注入新能量:基础教学部立德更树人
【专利创新创业大赛】让“智慧之火”照亮创新之路:计算机与软件工程系“四招”并进促大赛不断推进
【专利创新创业大赛】开篇寄语
【专利创新创业大赛】创意迭出 放飞梦想:我院专利大赛“创意”风暴震撼开启
【专利创新创业大赛】创新激荡 智慧迸发:管理工程系专利大赛不断向纵深推进
【专利创新创业大赛】重“量”求“质”:信息工程系全方位解读创新真谛
【专利创新创业大赛】创意赢发明 创新谋未来:机械工程系大赛组曲(通讯)
我院专利申请授权工作初显成效
【专利创新创业大赛】行动快 措施力 效果好:我院专利大赛的组织工作获市组委会好评
【专利创新创业大赛】我院召开“大学生专利创新创业大赛”工作推进会
连续四年芜湖高校第一 专利成果高居全省头部
【专利创新创业大赛】第五届芜湖大学生专利创新创业大赛工作推进会在我院召开
【专利创新创业大赛】我院学子在第四届芜湖大学生专利创新大赛中获历史最好成绩
关于组织2020年度安徽省高校科学研究项目预申报工作的通知
关于组织2020年度国家自然科学基金项目申请的通知
我校发明专利授权数首次进入全省高校十强
我校合作承办芜湖市技术经纪人培训会
我校合作承办芜湖市技术经纪人培训会
服务地方经济发展,推动产学研融合发展——我校参加2019芜湖县产学研合作暨科技成果发布会
【专利创新创业大赛】电气与电子工程学院举行第八届芜湖大学生专利创新大赛选拔赛
【专利创新创业大赛】我校启动第八届芜湖大学生专利创新大赛和安徽信息工程学院第四届大学生专利创新大赛的组织工作
我校师生在2018年第三届全国机器人专利创新创业大赛中获佳绩
我校受邀参加庆祝改革开放四十周年安徽省科技创新成果展
我校承担的16项省教育厅高校科学研究重点项目全部通过结题验收
科普协会招新活动圆满结束
电气与电子工程学院举行第八届芜湖大学生专利创新大赛选拔赛
我校启动第八届芜湖大学生专利创新大赛和安徽信息工程学院第四届大学生专利创新大赛的组织工作
我校承担的16项省教育厅高校科学研究重点项目全部通过结题验收
【校内文件】《安徽信息工程学院委托师生开发智慧校园及信息化项目专项管理暂行办法》
我校一项芜湖市重点研发计划项目通过验收
我校两项芜湖市创新环境软科学项目验收通过
我校2019年省高校科学研究项目立项数又有新突破
我校顺利完成2019年度省教育厅高校科学研究项目评审工作
我校两项芜湖市软科学项目顺利通过验收并获优秀等级
新年新突破——我校在2019年安徽省重点研究与开发计划项目面上攻关专项中又获新突破
关于举办安徽信息工程学院第四届大学生专利创新创业大赛的通知
关于组织申报2020年度教育部人文社会科学研究一般项目的通知
2019年校政企科技合作对接交流系列活动圆满落幕
2019年校政企科技合作对接交流系列活动圆满落幕
2019年安信工校政企科技合作对接交流系列活动持续开展
我校一项芜湖市重点研发计划项目通过验收
我校两项芜湖市创新环境软科学项目验收通过
关于组织申报2020年度安徽省自然科学基金项目的通知
安徽省教育厅关于下达2019年度高校优秀拔尖人才培养资助项目的通知
关于转发安徽省教育厅2019年度高校科学研究项目立项的通知
2019年校政企科技合作对接交流系列活动拉开序幕
我校2019年省高校科学研究项目立项数又有新突破
关于组织申报2019年安徽省社会科学创新发展研究课题的通知
关于组织申报2019年度安徽省哲学社会科学规划项目的通知
我校顺利完成2019年度省教育厅高校科学研究项目评审工作
关于组织申报2019年市科技计划项目的通知
我校两项芜湖市软科学项目顺利通过验收并获优秀等级
新年新突破——我校在2019年安徽省重点研究与开发计划项目面上攻关专项中又获新佳绩
关于组织申报2019年度安徽省高校科学研究项目的通知
关于组织国家自然科学基金区域创新发展联合基金2019年度项目申报的通知
关于组织第八届高等学校科学研究优秀成果奖(人文社会科学)申报的通知
关于组织2019年度国家社会科学基金项目申报的通知
关于组织2019年度国家自然科学基金项目申报的通知
科技处参加安徽省教育厅产教融合合作委员会第一次工作会议
安徽省教育厅关于2017年度高校人文社会科学研究项目立项的通知(皖教秘科【2017】11号)
安徽省教育厅关于2017年度高校自然科学研究项目立项的通知(皖教秘科【2017】12号)
关于下达芜湖市2016年度科技计划项目的通知(芜科计【2016】23号)
安徽省教育厅关于2016年度安徽高校自然科学研究项目立项的通知(皖教秘科【2016】11号 )
安徽省教育厅关于2016年度安徽高校人文社会科学研究项目立项的通知(皖教秘科【2016】10号 )
关于下达芜湖市2015年度科技计划项目的通知(芜科计【2015】18号)
安徽省教育厅关于下达2015年度高校自然科学研究项目及经费的通知(皖教秘科【2015】33号)
安徽省教育厅关于2015年度高校人文社科研究项目立项的通知(皖教秘科【2015】30号)
【校内文件】安徽信息工程学院科技成果转化管理暂行办法
【校内文件】安徽信息工程学院专利管理暂行办法
联系我们
科技处职责
关于转发安徽省教育厅2018年度高校科学研究项目立项的通知
2018年安徽省社会科学创新发展研究课题我校又获新的突破
【专利创新创业大赛】第七届芜湖大学生专利创新创新大赛开赛
我校三个科研项目通过评审获得芜湖市2018年度科技计划项目立项
英国克兰菲尔德大学何红梅教授应邀来我校举办专题讲座
我校在安徽省2018年度重点研究与开发计划项目中又实现新的突破
科技处带队参加人工智能助力芜湖智造专家报告会
【名师讲席】关于“人工智能和机器人——过去,现在和未来”的讲座
关于组织申报2018年度安徽省哲学社会科学规划项目的通知
校领导带队深入企业考察交流 促进产学研合作深度融合
关于开展2013~2016年度安徽省社会科学奖(社科类)评奖工作的通知
关于转发安徽省教育厅2018年度高校科学研究项目立项的通知
关于组织申报2018年市科技计划项目的通知
我院获批组建2个市级工程技术研究中心
我校获批芜湖市首个概念验证中心 打通科技成果转化“最初一公里”
安徽信息工程学院2022年度学术论文发表一览表
关于2022年度安徽信息工程学院科研团队和科技创新平台评审结果的公示
我校又新获5个芜湖市工程技术研究中心实现二级学院全覆盖
我校TISC知识产权信息服务案例获评2022年首批全国知识产权信息服务优秀案例
我校召开申报芜湖市工程技术研究中心工作推进会
安徽信息工程学院2016-2021年论文成果
我校现代制造业软件科技企业孵化器被认定为省级科技企业孵化器
我校牵头的一项地方标准获批立项
祝贺我校首个国家级创新平台 技术与创新支持中心(TISC)正式获批运行
我校被认定为首批安徽省知识产权信息公共服务网点单位
我校新增2个芜湖市工程技术研究中心
十三五积累显成效,发明专利进百强
又一新突破,安徽信息工程学院首获安徽省专利奖
领略创新魅力 感受专利乐趣 “社团干部培训之创业与专利” 专题讲座
专利管理系统使用说明
战疫情高校智慧校园信息化助力专利申请逆势增长
我校现代制造业软件科技企业孵化器被认列入2019年度省级科技企业孵化器培育名单
2016-2020年论文成果
我校发明专利授权数首次进入全省高校十强
我校首个安徽省教育厅工程技术研究中心获批立项建设
我校2个工程技术研究中心被列入2017年市级工程技术研究中心组建备案计划
我校1个工程技术研究中心被列入2017年市级工程技术研究中心组建备案计划
我校创业与就业竞争力促进中心被认定为2016年度第二批市级科技企业孵化器
创新教育结硕果:我院发明专利授权实现零的突破
【转发】2025经济专业技术资格考试知识产权专业知识和实务(初级) 考试大纲
【转发】《专利池建设运行工作指引》解读
【转发】国家知识产权局 科技部 工业和信息化部 国务院国资委 市场监管总局 中国科学院 《专利池建设运行工作指引》
【转发】国际专利分类使用指南(2025版)
【案例分享】中华全国专利代理师协会全国典型发明专利 撰写案例撰写经验分享系列三十
【案例分享】中华全国专利代理师协会全国典型发明专利 撰写案例撰写经验分享系列二十九
【案例分享】中华全国专利代理师协会全国典型发明专利 撰写案例撰写经验分享系列二十八
【案例分享】中华全国专利代理师协会全国典型发明专利 撰写案例撰写经验分享系列二十七
【案例分享】中华全国专利代理师协会全国典型发明专利 撰写案例撰写经验分享系列二十六
【案例分享】中华全国专利代理师协会全国典型发明专利 撰写案例撰写经验分享系列二十五
【案例分享】中华全国专利代理师协会全国典型发明专利撰写案例撰写经验分享系列二十四
中华全国专利代理师协会全国典型发明专利撰写案例撰写经验分享系列二十三
【案例分享】中华全国专利代理师协会全国典型发明专利撰写案例撰写经验分享系列二十二
【案例分享】中华全国专利代理师协会全国典型发明专利撰写案例撰写经验分享系列二十一
【案例分享】中华全国专利代理师协会全国典型发明专利撰写案例撰写经验分享系列二十
【转发】一文了解人工智能、大数据专利申请客体审查判断思路
【转发】《芜湖市支持“鸠兹科创湾”建设若干举措》发布
【转发】国知发服字〔2025〕5号 各省、自治区、直辖市和新疆生产建设兵团知识产权、教育、科技、市场监管、版权主管部门,金融监管总局各监管局,中国科学院院属各单位: 为深入贯彻落实党中央、国务院关于优化营商环境的决策部署和对知识产权工作的总体要求,及时响应社会公众和经营主体期盼,持续降低制度性交
【转发】芜湖市人民政府关于印发芜湖市加快推进智造名城建设若干举措的通知
【转发】国家知识产权局办公室关于印发《知识产权数据使用手册及开放目录》的通知
【转发】中共中央 国务院印发《教育强国建设规划纲要(2024-2035年)》
【转发】一文读懂2025年国家自然科学基金限项新旧政策对比
【转发】中共中央 国务院印发《教育强国建设规划纲要(2024—2035年)》
【转发】湾沚区人才招引政策十八条
【转发】芜湖市惠企政策精选
【转发】关于《专利风险预警工作规范》团体标准公开征求意见的通知
【转发】技术合同认定登记管理办法(征求意见稿)工科函〔2024〕986号
【案例分享】中华全国专利代理师协会全国典型发明专利撰写案例撰写经验分享系列十九
【案例分享】中华全国专利代理师协会全国典型发明专利撰写案例撰写经验分享系列十八
【案例分享】中华全国专利代理师协会全国典型发明专利撰写案例撰写经验分享系列十七
【案例分享】中华全国专利代理师协会全国典型发明专利撰写案例撰写经验分享系列十六
【案例分享】中华全国专利代理师协会全国典型发明专利撰写案例撰写经验分享系列十五
【案例分享】中华全国专利代理师协会全国典型发明专利撰写案例撰写经验分享系列十四
【案例分享】中华全国专利代理师协会全国典型发明专利撰写案例撰写经验分享系列十三
【案例分享】中华全国专利代理师协会全国典型发明专利撰写案例撰写经验分享系列十二
【案例分享】中华全国专利代理师协会全国典型发明专利撰写案例撰写经验分享系列十一
【案例分享】中华全国专利代理师协会全国典型发明专利撰写案例撰写经验分享系列十
【案例分享】中华全国专利代理师协会全国典型发明专利撰写案例撰写经验分享系列九
【案例分享】中华全国专利代理师协会全国典型发明专利撰写案例撰写经验分享系列八
【案例分享】中华全国专利代理师协会全国典型发明专利撰写案例撰写经验分享系列七
【案例分享】中华全国专利代理师协会全国典型发明专利撰写案例撰写经验分享系列六
【案例分享】中华全国专利代理师协会全国典型发明专利撰写案例撰写经验分享系列五
【案例分享】中华全国专利代理师协会全国典型发明专利撰写案例撰写经验分享系列四
【案例分享】中华全国专利代理师协会全国典型发明专利撰写案例撰写经验分享系列三
【案例分享】中华全国专利代理师协会全国典型发明专利撰写案例撰写经验分享系列二
【案例分享】中华全国专利代理师协会全国典型发明专利撰写案例撰写经验分享系列一
【转发】国知局:关于发布修订版专利申请请求类表格和电子申请数据标准规范的通知
【转发】《科技成果转化常见问题工作手册(2024年版)》
【转发】《科研单位科研诚信管理制度示范文本》及解读
【转发】【图解】国家知识产权局专利信息公共服务资源
【转发】【图解】国家知识产权局专利信息公共服务资源
【政策解读】《芜湖市深化科技创新体制机制改革加快科技成果转化应用体系建设行动实施方案(试行)》解读
【转发】芜湖市人民政府关于印发《芜湖市深化科技创新体制机制改革加快科技成果转化应用体系建设行动实施方案(试行)》的通知 芜政〔2023〕6号
【转发】2024年度芜湖市高等研究院产学研合作项目申报指南
【转发】《关于推进重点产业知识产权强链增效的若干措施》
【转发】《关于推进重点产业知识产权强链增效的若干措施》解读
【转发】《专利开放许可实施纠纷调解工作办法(试行)》
【转发】《专利开放许可实施纠纷调解工作办法(试行)》解读
【政策解读】专利开放许可业务常见问题解答①丨专利开放许可声明的提出
【政策解读】专利开放许可业务常见问题解答②丨专利开放许可实施合同备案
【政策解读】专利开放许可业务常见问题解答③丨专利开放许可声明的撤回
【政策解读】专利开放许可业务常见问题解答④丨相关法律手续业务的办理
【转发】安徽省未来产业发展行动方案(征求意见稿)
【转发】《关于规范和加强高校横向科研项目管理的指导意见 ( 暂行 )》
【转发】国知局:全面推进专利开放许可制度实施工作
【转发】《2023年全球知识产权保护指数报告》全文发布
【转发】国家知识产权局发布2023年度知识产权行政保护典型案例
【转发】芜湖市2024年市级财政支持产业科技若干政策 芜政【2024】50号
【转发】国家知识产权信息公共服务网点备案实施办法(修订)
【转发】湾沚区“产学研创”人才政策有新变
【转发】《国家科学技术奖励条例》 中华人民共和国国务院令 第782号
【转发】《安徽省数据知识产权登记办法(试行)》
【转发】《2024年知识产权强国建设推进计划》
【转发】国知局:关于专利证书改版的公告(第581号)
【转发】《安徽省教育科学研究项目实施办法》 皖教办〔2024〕27号
【转发】【政策解读】《专利产业化促进中小企业成长计划实施方案》解读
【转发】《安徽省高等学校年度科研计划编制与管理办法(试行)》的通知 皖教科〔2024〕2号
【转发】《安徽省开展高校科研机构存量专利筛选推介工作实施方案(2023-2025年)》皖市监知促函〔2024〕4号
【转发】高校和科研机构存量专利盘活工作方案 国知发运字〔2024〕5号
【转发】芜湖市湾沚区人民政府办公室:湾沚区建设科技创新新高地若干政策
【转发】专利和集成电路布图设计缴费服务指南
【转发】专利开放许可
【转发】芜湖市湾沚区促进航空航天(低空经济)高质量发展扶持政策
【转发】湾沚区关于促进人才安居乐业推进航空新城建设的意见
【转发】规范申请专利行为的规定(2023)
【转发】规范申请专利行为的规定(2023)
【转发】安徽高校服务新能源汽车产业集群建设三年行动方案(2023-2025年)
【转发】《湾沚区“产学研创”人才政策18条实施细则》
【转发】【政策解读】《负责任研究行为规范指引(2023)》的解读
【转发】《负责任研究行为规范指引(2023)》
【转发】专利审查指南(2023)
【转发】专利审查指南(2023)
【转发】李强签署国务院令 公布《国务院关于修改〈中华人民共和国专利法实施细则〉的决定》
【转发】《关于施行修改后的专利法及其实施细则相关审查业务处理的过渡办法》解读
【转发】【政策解读】《关于施行修改后的专利法及其实施细则相关审查业务处理的过渡办法》解读
【转发】关于专利权期限补偿和专利开放许可相关行政复议事项的公告(第560号)
【转发】《施行修改后的专利法及其实施细则相关审查业务处理过渡办法》
【转发】《施行修改后的专利法及其实施细则相关审查业务处理过渡办法》
【转发】《中华人民共和国专利法实施细则》2023
【转发】《中华人民共和国专利法实施细则》2023
【转发】安徽省科技成果登记填报、审核细则(20221128)
【转发】安徽省科技成果登记明白纸(试行)202308
【转发】国家知识产权局2022年度报告
【转发】《专利转化运用专项行动方案(2023—2025年)》(图解)
【转发】《高价值专利价值评估规范》(DB32/T 4585—2023)
【转发】《高价值专利价值评估规范》(DB32/T 4585—2023)
【转发】《关于实用新型专利保护客体判断的指引》
【转发】国知局:《关于实用新型专利保护客体判断的指引》发布
【转发】国知局:《关于外观设计国际注册申请的指引》发布
【转发】《知识产权专员工作指南》(DB34/T 4549—2023)
【转发】国家知识产权局办公室关于公布2022年度及近五年备案的专利实施许可合同有关数据的通知
【转发】国家知识产权局 司法部关于加强新时代专利侵权纠纷行政裁决工作的意见
【转发】知识产权公共服务普惠工程实施方案(2023—2025年)
【转发】知识产权公共服务普惠工程实施方案(2023—2025年)
【转发】安徽省知识产权保护中心关于开展专利快速预审服务首批申请主体备案及代理机构注册工作的通知
【转发】绿色技术专利分类体系 国知办发规字〔2023〕30号
【转发】关于支持直播电商产业高质量发展的若干政策规定
【转发】芜湖市促进商贸流通业发展若干政策规定
【转发】芜湖市促进现代服务业发展政策规定
【转发】芜湖市重大招商项目“一事一议”实施办法
【转发】芜湖市扶持高层次科技人才团队创新创业实施办法
【转发】关于加快推进芜湖市国家自主创新示范区建设的若干政策规定
【转发】芜湖市扶持产业发展政策(2022-2023年)
【转发】《知识产权助力产业创新发展行动方案(2023─2027年)》
【转发】《知识产权助力产业创新发展行动方案(2023─2027年)》
【转发】专利评估指引
专利评估指引(标准号:GB/T 42748-2023)
【转发】芜湖市湾沚区科技创新奖励政策“二十条”
【转发】芜湖市科技项目管理办法(修订) 芜科办〔2023〕12号
【转发】芜湖市科技项目实施验收细则(修订) 芜科办〔2023〕13号
浅析实用新型的保护客体问题
【政策解读】高校、科研院所薪酬改革启动,薪酬分配向两类人员倾斜
【政策解读】科技部等联合发布《研发费用加计扣除政策执行指引(2.0版)》
【转发】研发费用加计扣除政策执行指引(2.0版)
【转发】专利和集成电路布图设计缴费服务指南
【转发】高价值专利培育布局工作指南
【转发】《禁止滥用知识产权排除、限制竞争行为规定》 国家市场监督管理总局令第79号
【转发】ISO 56005《创新管理 - 知识产权管理指南》快问快答
【转发】高价值专利评价方法
【转发】高价值专利培育工作规范
专利权无效有哪些原因,企业如何用宣告专利权无效制度
地理标志商标注册申请15问
市场监管总局关于《关于标准必要专利领域的反垄断指南(征求意见稿)》公开征求意见的公告
2022年度执行的PCT申请国际阶段费用的人民币标准
澳门特区申请人在内地发明专利优先审查申请试点项目将于2023年7月正式实施
《专利(申请)权转让合同模板及签订指引》《专利实施许可合同模板及签订指引》解读
国家知识产权局办公室关于印发专利转让许可合同模板及签订指引的通知
【转发】《芜湖市湾沚区科技创新体系建设若干政策》湾科字〔2022〕5号
【转发】湾沚区“产学研创”人才政策十八条
非正常申请专利行为认定及认定后的办事指南
国家知识产权局2023年工作要点
专利代理师资格考试办法(国家市场监督管理总局令第7号)
国知局:关于规范提交专利电子申请指引的通知
安徽省开展专利侵权纠纷先裁决后调解省级试点
国知局:关于规范提交专利电子申请指引的通知
国家知识产权局办公室 工业和信息化部办公厅关于组织开展创新管理知识产权国际标准实施试点的通知
国家知识产权局关于印发《系统治理商标恶意注册促进高质量发展工作方案(2023—2025年)》的通知
经济专业技术资格考试知识产权专业知识和实务(初级)考试大纲
经济专业技术资格考试经济基础知识(初级)考试大纲
经济专业技术资格考试经济基础知识(中级)考试大纲
经济专业技术资格考试知识产权专业知识和实务(中级)考试大纲
【图解】一同见证,安徽省知识产权新时代十年!
【转发】《安徽省级实验室体系重组行动实施方案(试行)》
国家知识产权局关于印发“千企百城”商标品牌价值提升行动方案(2023—2025年)的通知
2023年全国知识产权宣传周活动主题海报发布
最高人民法院知识产权法庭典型案例(2022)
2023年度专利代理师资格考试公告(第525号)
关于公布《2023年专利代理师资格考试大纲》的通知
国家知识产权局关于印发《专利代理信用评价管理办法(试行)》的通知
【转发】高校知识产权管理规范
【图解】2023年,这样推动知识产权高质量发展
《推动知识产权高质量发展年度工作指引(2023)》印发
【转发】《推动知识产权高质量发展年度工作指引(2023)》印发
国家知识产权局:《2023年全国知识产权行政保护工作方案》
国家知识产权局:《知识产权政务服务事项办事指南》的公告(第519号)
国家知识产权局:关于印发2023年全国知识产权行政保护工作方案的通知 国知发保字〔2023〕4号
【转发】国家知识产权局:关于印发2023年全国知识产权行政保护工作方案的通知 国知发保字〔2023〕4号
国知局:关于全面推行专利证书电子化的公告(第515号)
国家知识产权局举办2023年2月例行新闻发布会
经济专业技术资格考试 高级经济实务(知识产权) 考试大纲
《质量强国建设纲要》印发,涉及这些知识产权内容
【转发】国家知识产权局办公室:关于印发专利导航工程实施评价方案的通知 国知办发运字〔2023〕4号
【转发】国家知识产权局办公室关于印发专利导航工程实施评价方案的通知 国知办发运字〔2023〕4号
【转发】17部门印发《关于加快推动知识产权服务业高质量发展的意见》 国知发运字〔2022〕47号
【政策解读】一图读懂 17部门联合印发意见 加快推动知识产权服务业高质量发展
【转发】《芜湖市常态化产学研合作工作方案》 芜科办〔2022〕74号
浅谈高价值专利培育中的“布局”和“挖掘”
《2022年中国专利调查报告》全文发布!
《绿色低碳技术专利分类体系》
【转发】《绿色低碳技术专利分类体系》 国知办函规字〔2022〕1044号
《知识产权保护规范化市场创建示范管理办法》
【转发】《知识产权保护规范化市场创建示范管理办法》 国知办发保字〔2022〕64号
【政策解读】《知识产权保护规范化市场创建示范管理办法》解读
《知识产权行政保护案件请示办理工作办法》印发
【政策解读】专利产品备案常见问题解答
【政策解读】《关于加强知识产权鉴定工作衔接的意见》
再谈外观设计专利之“组件产品”和“套件产品”
功能性特征专利规则的统一性研究
国家知识产权局办公室:关于组织开展专利产品备案工作的通知
国家知识产权局办公室:关于公布2022年知识产权信息服务优秀案例的通知
国家知识产权局 国家市场监督管理总局:关于开展商标代理行业专项整治行动的通知
国家知识产权局办公室 司法部办公厅:关于推介第二批全国专利侵权纠纷行政裁决建设典型经验做法的通知
【转发】国家知识产权局:《商标代理监督管理规定》
【政策解读】图解:13条知识产权措施助力专精特新中小企业创新发展
专利导航,企业能拿它来做什么?
专利开放许可十问十答
国务院,知识产权战略实施工作部际联席会议办公室:关于印送知识产权强国建设第一批典型案例的函
国知局:拟增加商标依职权撤销规定
【转发】国家知识产权局:《专利开放许可使用费估算指引》(试行) 国知办发运字〔2022〕56号
【转发】国知局 工信部:《关于知识产权助力专精特新中小企业创新发展的若干措施》 国知发运字〔2022〕38号
国知局 工信部:知识产权助力专精特新中小企业创新发展若干措施!
国家知识产权局:编制印发《专利开放许可使用费估算指引》
专利开放许可九问答
浅议专利侵权诉讼中赔偿数额的计算及证明责任
国家知识产权局行政裁决案件线上口头审理办法(征求意见稿)公开征求意见
国知局:将专利质量和转化运用等指标作为职称晋升、绩效考核、岗位聘任等重要依据!
商标局:地理标志商标注册申请15问
数看知识产权这十年丨一图读懂
【政策解读】《安徽省深化科技创新体制机制改革加快科技成果转化应用体系建设行动方案》
关于就《专利代理信用评价管理办法(公开征求意见稿)》公开征求意见的通知
国家知识产权局办公室:关于确定首批国家级专利导航工程支撑服务机构的通知
【转发】《国家技术转移体系建设方案》 国发〔2017〕44号
国知局办公室:关于举办首届全国知识产权公共服务机构专利检索分析大赛的通知
【转发】《芜湖市工程技术研究中心认定管理办法》
图解:数说知识产权转化运用工作成效
【转发】科技部 财政部关于印发《企业技术创新能力提升行动方案(2022—2023年)》的通知 国科发区〔2022〕220号
【政策解读】安徽省深化科技创新体制机制改革加快科技成果转化应用体系建设行动方案
【政策解读】图解:安徽省深化科技创新体制机制改革加快科技成果转化应用体系建设行动方案
【转发】安徽省深化科技创新体制机制改革加快科技成果转化应用体系建设行动方案 皖政〔2022〕64号
【政策解读】推动高校支撑服务企业高质量发展 ——三部门解读“千校万企”协同创新伙伴行动
【转发】关于组织开展 “千校万企”协同创新伙伴行动的通知
9张图,带你了解2022年上半年知识产权相关工作统计数据
2022年专利代理师资格考试大纲
7月1日起,这些知识产权政策开始实施!
《国家知识产权保护示范区建设方案》解读
国知局:关于印发《国家知识产权保护示范区建设方案》的通知
专利代理师考试常见问题解答:2022年各考点及港澳地区联系方式及其他相关事宜
专利代理师考试常见问题解答:专利代理师资格授予
专利代理师考试常见问题解答:港澳台地区人员报名和考试
专利代理师考试常见问题解答:考试
专利申请12个关键流程点,把握好了事倍功半
官方解答:专利年费缴纳期限延长有关问题!
专利代理师考试常见问题解答:报名程序
专利代理师考试常见问题解答:报考条件
2022年专利代理师资格考试公告
这篇文章告诉您,商标注册没有捷径
【转发】《安徽省科学技术普及条例》
【转发】《安徽省科学技术进步条例》
【转发】《安徽创新型省份建设促进条例》及解读
【转发】《中华人民共和国科学技术普及法》
【转发】《中华人民共和国科学技术进步法 》 中华人民共和国主席令 第一〇三号
国知局:关于开通外观设计国际申请业务的通知
国知局:关于加入海牙协定后相关业务处理暂行办法的公告 | 附解读
中国已加入《海牙协定》,外观设计专利可通过海牙体系进入90+国家寻求保护
【政策解读】《海牙用户指南》(2022年2月修订)
一图概览《海牙协定》
【转发】《关于改革完善省级财政科研经费管理的若干措施》 国办发〔2021〕32号
强保护时代下,企业如何通过专利保护提高产品竞争力?
关注!《国家知识产权局知识产权信用管理规定》明确6种失信行为
国知局公布1-2月知识产权数据,实用新型专利授权量同比增长44.21%
【政策解读】《推动知识产权高质量发展年度工作指引(2022)》
国知局批复:外观设计专利权评价报告不能证明被控侵权设计与现有设计是否相同或实质相同
两会IP热点汇总
科技部:科技型中小企业评价知识产权有这些指标!
国家市场监管总局:《全国商业秘密保护创新试点工作方案》全文发布!
【政策解读】2022年度国家自然科学基金项目指南及申请规定发布
一图读懂《知识产权公共服务“十四五”规划》
一图读懂:2022年全国知识产权工作怎么做?8个方面重点工作
《知识产权人才“十四五”规划》发布!到2025年,执业代理师4万人,知识产权师2万人
2022.1.1日起施行,新修订《中华人民共和国科学技术进步法》多处提及知识产权
【转发】《中华人民共和国科学技术进步法》
国务院办公厅关于新形势下进一步加强督查激励的通知
教育部印发贯彻落实《三部委关于提升高等学校专利质量,促进转化运用的若干意见》典型经验的通知
我国已建成101家TISC和80家高校国家知识产权信息服务中心
《提升中小企业竞争力若干措施》印发,提出这些知识产权举措……
国家知识产权局公告 第四六二号《商标审查审理指南》全文发布
这7种行为被国知局认定为失信行为
【转发】国家知识产权局关于《专利权质押登记办法》的公告(第461号)
安徽省人民政府令第303号
【转发】国务院关于印发“十四五”国家知识产权保护和运用规划的通知
一图读懂“十四五”国家知识产权保护和运用规划
一文读懂《产学研合作协议知识产权相关条款制定指引(试行)》
三部门联合印发《产学研合作协议知识产权相关条款制定指引(试行)》
【转发】国办印发《关于进一步支持大学生创新创业的指导意见》,明确做好大学生创新项目的知识产权确权、保护等工作
和解!OPPO与夏普签订交叉许可协议,结束全球诉讼
一图读懂《知识产权强国建设纲要(2021-2035年)》
中共中央国务院印发《知识产权强国建设纲要(2021-2035年)》
芜湖“紫云英人才计划”(图解)
科技成果评价的主体包括哪些?
浅议专利侵权纠纷中的禁止反悔原则与“明确否定”情形
国家知识产权局:我国累计认定地理标志保护产品2482个
新学期已开始,软件类专利权人该学会面对“万物互联”时代了!
知识产权安全是国家安全的主战场
2022年申请国家高新技术企业,请从现在开始准备
专利,让城市“更智慧”
申长雨:发明专利做好控增量、提质量,实用新型做好制度改革
最高院知产法庭:公知常识性证据的认定
故意侵犯知识产权;提交非正常专利申请等将列入严重违法失信名单!2021.9.1日起施行
中汽咨询发布“2021汽车专利创新指数”
国家知识产权局何志敏:提高知识产权公共服务能力,助力汽车产业创新发展
加强科学发现权保护 促进基础研究蓬勃发展
【转发】安徽省财政厅 安徽省科学技术厅关于印发《安徽省支持科技创新若干政策专项资金管理办法》的通知
国家知识产权局关于印发《知识产权公共服务能力提升工程工作方案》的通知
国知局公布1-6月知识产权数据 发明授权量同比增长55.9%
你真的了解专利布局吗?总结五大专利布局方法及策略
国务院发文:评职称、评科技奖将纳入新指标!
国家知识产权局办公室关于加强专利导航工作的通知
2021年5月全国高校专利分析
3D打印已实现批量化制造的5个案例
中国高新技术企业认定需要15-18个专利?
2021年中国专利申请量和授权率增速放缓
《2021年专利代理师资格考试大纲》全文发布
国知局回复进一步加大知识产权保护力度
印花税法来了,明年7月实施:商标注册证和专利权证将不用交印花税了
严查国家高新技术企业!确保非正常专利不被利用骗取各类优惠政策!
专利惩罚性赔偿上岗!这些情形将会被判惩罚性赔偿
国家知识产权局进一步整治非正常专利申请代理行为
2021年知识产权贯标补贴政策汇总
《中华人民共和国专利法》2020全文
6月1日起施行《专利法》《著作权法》《专利导航指南》等新法规
知识产权不再是锦上添花,将决定企业的兴衰存亡
国知局:6月1日起,这4种情形属于重大专利侵权纠纷!
关于施行修改后专利法的9个问题
专利人成功之路专栏|技术转移和专利运营的关系是什么?
为什么有些科转人的科技成果转化会越做越“不自信”?!
国之功勋,院士千古!袁隆平先生的一生为人类留下了什么?
国知局2021年工作要点
6G通信技术专利发展状况报告》发布,有何亮点?
地方高校的破局!如何把科研成果转化为教学资源?
国知局:持续压缩商标专利审查周期、加强审查监管
国知局:合理调整专利收费有助于专利质量提升
科技成果转移转化有哪三个痛点?
国家知识产权局2020年度报告
高校5金8银! 第二十二届中国专利奖评审结果公布
国知局印发《通知》:不得直接将专利申请、授权数量作为享受奖励或资质资格评定政策的主要条件
国知局:《关于技术调查官参与专利、集成电路布图设计侵权纠纷行政裁决办案的若干规定(暂行)》全文发布!
国知局:6月底前各地要全面取消专利、商标申请阶段的资助和奖励
实用新型审查趋势:打击低质量申请,同日申请专利政策调整
国知局回应:如何界定“高价值发明专利”及实践中如何考核?
全球专利分析市场规模2027年将达16亿美元
2020年发明授权率为47.3%,实用新型授权率为90.4%,外观授权率为95.1%
2020年度专利复审无效十大案件来了
一图了解科交会成果
关注!知识产权信息赋能中小企业创新发展十大案例
市场监管总局:2020年知识产权执法行动典型案例
技术成果转化税收优惠政策,请收好!
爱迪生不是发明大王,而是成果转化的高手
如何落实“十四五”规划里的高价值专利目标?申局长回应
2020年中国知识产权保护状况白皮书发布
“专利泡沫”何其多 专利造假“产业链”
公安部发布打击侵犯知识产权犯罪典型案例
关于专利权作价入股的程序及相关注意事项
勾勒局部外观设计专利画像
2020年中国法院10大知识产权案件和50件典型案例
《产学研合作协议知识产权相关条款制定指引》及其使用指南解读
柔性制造下,AI+软件为中国机器人行业带来弯道超车新机遇!
产业|2021年AI将改变制造业的6大应用趋势
“小猪上吊”专利给我们的启示
高校科研成果转化合同额下降,中国科技成果转化难在哪?
黎子辉:高校专利申请前评估工作体系的构建
《关于推动科研组织知识产权高质量发展的指导意见》解读
关注!财政部 国家知识产权局实施专利转化专项计划政策解读
浅析专利申请前查新检索的意义及思路
国知局 中国科学院等四部门发布:推动科研组织知识产权高质量发展
@大学生们:一文看懂如何申请专利!
国知局明确5种“高价值发明专利”!
国家知识产权局关于进一步严格规范专利申请行为的通知
WIPO发布《世界知识产权指标》报告:2019年商标和工业品外观设计申请活动增加;专利申请呈现罕见的下降
【转发】《专利导航指南》系列国家标准解读
【转发】《专利导航指南》国家标准全文!2021.6.1日起实施
【转发】第四届全国机器人专利创新创业大赛复赛名单公布
【转发】国家知识产权局办公室关于印发《知识产权信息公共服务工作指引》的通知
【转发】国家知识产权局办公室关于印发《知识产权信息公共服务工作指引》的通知
【转发】聚焦新修改专利法之你问我答
【转发】国知局:《中华人民共和国专利法》二十九处修改全文
【政策解读】安徽省自然科学基金管理办法(修订)
【转发】关于印发《芜湖市工程技术研究中心认定管理办法》的通知
【转发】《关于规范高等学校 SCI论文相关指标使用 树立正确评价导向的若干意见》 教科技〔2020〕2号
【转发】安徽省人民政府关于支持人工智能产业创新发展若干政策的通知(皖政〔2020〕14号)
【转发】《高等学校区块链技术创新行动计划》
【转发】提升高等学校专利质量促进转化运用的若干意见
【论文期刊】2025年《国际期刊预警名单》
【论文期刊】中文核心期刊要目总览(2023版)
【论文期刊】中文核心期刊要目总览(2023版)
【校企合作】《安徽信息工程学院与企业共建联合实验室申请表(模版)》
【横向项目】技术咨询合同(模板)
【横向项目】技术开发(合作)合同(模板)
【横向项目】安徽信息工程学院横向项目全流程包
【横向项目】技术开发(委托)合同 (模板)
【横向项目】技术服务合同(模板)
【论文期刊】2024年《国际期刊预警名单》
【论文期刊】2023年《国际期刊预警名单(试行)》
【论文期刊】2021年《国际期刊预警名单(试行)》
【论文期刊】2020年《国际期刊预警名单(试行)》
【知识产权】安徽信息工程学院知识产权信息确认函(2024版)
【转发】安徽省科技成果登记系统操作手册
安徽信息工程学院劳务费发放表
【论文期刊】中国科学引文数据库(CSCD)来源期刊列表(2023-2024 年度)
【校企合作】校企合作项目合同(协议)审批表
【校企合作】校企合作项目立项申请书
【横向项目】横向项目验收合格绩效发放表
【知识产权】软件著作权申请表
【横向项目】安徽信息工程学院横向项目材料、设备采购(外协加工)申请表
【横向项目】安徽信息工程学院横向项目材料、设备采购(外协加工)采购记录审批表
【论文期刊】中文核心期刊要目总览(2020版)
【论文期刊】CSSCI扩展版来源期刊目录(2021-2022)
【论文期刊】CSSCI来源期刊目录(2021-2022)
【横向项目】产学合作协同育人项目平台学校用户操作指南
【孵化器】安信工科技企业孵化器入驻协议模板
【横向项目】安徽信息工程学院横向项目结题意见书
【横向项目】安徽信息工程学院技术合同审批单(模板)
【横向项目】产学研合作项目(横向课题)进展情况报告书(模版)
【横向项目】产学研合作项目真实性确认函(模版)
【成果登记】“羚羊”工业互联网平台成果登记
【论文期刊】中国科学引文数据库(CSCD)来源期刊列表(2021-2022年度)
【知识产权】专利技术交底材料填写模板(外观设计)
【知识产权】专利技术交底材料填写模板(发明或实用新型)
【论文期刊】《中文核心期刊要目总览》(2017年版)
【横向项目】安徽省科学技术情报研究所科技查新
【横向项目】芜湖市科技创新服务中心科技查新委托单
【论文期刊】CSSCI 来源期刊(2019-2020)目录
【论文期刊】CSSCI 扩展版来源期刊(2019 年-2020 年)目录
【论文期刊】中国科学引文数据库来源期刊列表(2019-2020年度)
【论文期刊】中文核心期刊目录(2014年版)
【论文期刊】中国科学引文数据库来源期刊列表(2017—2018 年度)
知识产权
专利
关于组织申报2025年国家社会科学基金高校思想政治理论课研究专项的通知
校企协同育人才,走访关怀促成长 电气与电子工程学院开展实习走访活动
访企拓岗专项活动之艺术设计学院师生参与 “千名学子看繁昌”活动
关于组织申报2025年度芜湖市计划内自筹资金项目的通知
固高科技股份有限公司董事吕恕一行来校考察座谈
艺术设计学院成功开展2025年暑期企业实习走访专项活动
关于组织申报2025年度安徽信息工程学院高层次人才科研启动经费第一批项目的通知
关于公布安徽信息工程学院概念验证中心首批立项项目名单的通知
安徽信息工程学院赴宁波开展校企交流活动聚力拓展就业新空间
【论文期刊】中国科学引文数据库(CSCD)来源期刊列表(2025-2026 年度)
关于组织申报2025年度安徽省哲学社会科学规划项目的通知
实习走访促合作 就业领航谱新篇 计算机(大数据)学院顺利完成实习走访工作
精准对接企业需求 助力毕业生高质量就业 通识教育与外国语学院赴合肥启迪未来教育开展访企拓岗活动
访企拓岗促就业 合作共赢谋发展 管理工程学院赴长三角企业开展校企合作签约授牌
携手长三角 共育新英才 管理工程学院走访实习基地 深化校企协同育人
凝聚共识 深化互信 机械工程学院赴芜湖毅昌科技有限公司走访交流
安徽信息工程学院赴青阳县开展校企人才培养合作对接交流活动
关于组织申报2025年度芜湖市技术研发中心的通知
我校举办概念验证中心项目入库评审会
管理工程学院与合肥翎羊跨境电子商务有限公司开展校企合作交流
安徽信息工程学院与安徽飞数科技有限公司共探校企合作新路径
深化产教融合 共谱发展新篇 安徽信息工程学院与科大讯飞举行校企合作交流会
产教融合结硕果 校企携手育英才 第二届汇川生态链结业仪式暨校企实习双选会成功举办
通识教育与外国语学院赴企业开展校企合作英文配音实践活动
机械工程学院组织学子赴普莱默电子(芜湖)有限公司参观学习
数字王国与艺术设计学院共建岗前培训体系 校企协同培育数字创意产业新生力量
校企合作共助力 护航毕业生求职路
安徽信息工程学院科技成果登记统计表(2018年-2025年6月)
深化产教融合 共谱发展新篇 安徽信息工程学院与科大讯飞举行校企合作交流会
关于第十六届安徽省百所高校百万大学生科普创意创新大赛校赛推荐情况的通知
关于组织申报安徽省教育科学研究项目2025年度教育政策研究专项课题的通知
【校内文件】《安徽信息工程学院科学研究工作量管理办法》 校科字〔2025〕9号
关于印发《安徽信息工程学院科学研究工作量管理办法》的通知
2024年度安徽省科学技术奖项目公示(二)
2024年度安徽省科学技术奖项目公示(一)
【校内文件】《安徽信息工程学院技术研发工作量核算办法》 校科字〔2025〕8号
关于印发《安徽信息工程学院技术研发工作量核算办法》的通知
我校召开2025年上半年科研工作会议
校企合作创新初探:我校与安徽文化旅游投资集团有限责任公司举行首次合作专题交流会
芜湖市发改委、中国管理科学学会一行来校考察交流 共探低空经济合作新篇
深化产教融合 共筑创新生态 电气与电子工程学院赴科大讯飞硬件中心开展洽谈合作
校企协同再发力 实习通道启新程 电气与电子工程学院成功举办2022级企业实习专场宣讲会
企业进校 送岗上门 助力打通就业最后一公里
产教融合促发展 校企协同育人才 管理工程学院2022级企业实习双选会圆满落幕
【双百大赛】我校举办第十六届安徽省“双百大赛”专家宣讲会
我校举办第十六届安徽省“双百大赛”专家宣讲会
2024年度安徽省科学技术奖项目公示
芜湖市发改委、中国管理科学学会一行来校考察交流 共探低空经济合作新篇
关于2025年度安徽省自然科学基金项目推荐情况的公示
计算机(大数据)学院与深圳慧通商务有限公司开展合作交流
精准送岗助实习 校企共筑成才路 计算机(大数据)学院举办实习宣讲会
机械工程学院组织企业进校招聘
机械工程学院与芜湖中瑞弹簧有限公司开展校企合作交流
校企共筑育人梦 实习双选启新航
艺术设计学院赴繁昌区人力资源服务产业园深化校企合作 共绘产教融合新蓝图
校企携手深化产教融合 共育物流与供应链新人才
机械工程学院赴六安舒城、霍邱县开展“访企拓岗促就业”专项行动
机械工程学院走访芜湖古戈尔自动化科技有限公司
【校内文件】安徽信息工程学院高层次人才科研启动经费管理办法(2025年修订版) 校人字〔2025〕27 号
海螺集团与安信工开展校企合作座谈交流 共探产学研融合新路径
海螺集团与安信工开展校企合作座谈交流 共探产学研融合新路径
关于开展2024年度安徽省科学技术奖提名工作的通知
【转发】《中共安徽省委宣传部关于做好省重点培育智库申报工作的通知》
【双百大赛】《关于举办第十六届安徽省百所高校百万大学生科普创意创新大赛的通知》
【转发】《关于举办第十六届安徽省百所高校百万大学生科普创意创新大赛的通知》
关于组织申报2025年度安徽省科技创新战略与软科学研究专项重大项目的通知
【校内政策】《安徽信息工程学院教学科研软件使用与管理办法》校教字〔2025〕11号
深化产教融合 共筑人才桥梁 计算机(大数据)学院赴奇瑞信息技术有限公司开展校企合作交流
企业宣讲进校园 校企联动促就业 计算机(大数据)学院成功举办校园招聘宣讲会
我校2025届毕业生春季首场综合型双选会圆满落幕
机械工程学院携手人本股份有限公司成功举办校园招聘宣讲会
安徽信息工程学院赴苏州深化校企合作 校企协同共育智能制造新质人才
我校与安徽师范大学、科大讯飞共建“AI+高等教育研究院”签约仪式圆满举行
机械工程学院携手人本股份有限公司成功举办校园招聘宣讲会
芜湖市人民政府、海螺集团一行来访 共商产学研深度融合
关于公布2024年度安徽信息工程学院校级科技创新平台和科研团队立项建设名单的通知
关于组织申报2025年度安徽省自然科学基金项目的通知
管理工程学院与合肥顶津食品有限公司校外实习基地协议成功签订
机械工程学院与宝银特材科技股份有限公司开展校企合作交流
第二届“汇川生态链订单班·汇英行动”正式启动
安徽信息工程学院参加2025届上海高校春季促就业系列招聘会暨就业育人联盟专项活动
机械工程学院赴合肥地区企业走访调研
深化产教融合 校企合作共育英才 机械工程学院持续推进产教融合工作
强化校企联动 深化产教融合 机械工程学院走访芜湖联诺电器有限公司
通识教育与外国语学院赴湾沚开展访企拓岗专项行动 深化职业教育与语言服务协同创新
校企共话合作 携手共育英才 深圳慧通商务有限公司与计算机与软件工程学院开展合作交流
【转发】关于组织开展重点新材料研发及应用国家科技重大专项2025年度项目(公开竞争类)申报工作的通知
关于组织申报2025年全国教育科学规划年度项目的通知
关于开展概念验证中心项目遴选的通知
聚焦“知识产权与人工智能”,向侵权说“不” 我校举办2025年知识产权宣传周系列活动
聚焦“知识产权与人工智能”,向侵权说“不” 我校举办2025年知识产权宣传周系列活动
关于组织申报2025年度省领导圈定课题的通知
省哲社项目五连捷!艺术设计学院省级哲社项目立项再续华章
安徽信息工程学院赴义乌开展访企拓岗行动 探索“英语+职业技能”人才培养新路径
我校与德力西电气有限公司开展深度校企对接
安信工携手镜湖区打造城市艺术新地标 哪吒主题文化墙绘就文旅融合新图景
助力区域发展 深化产教融合育人模式 机械工程学院前往芜湖市企业调研
管理工程学院与美的集团呼叫中心举行校企合作洽谈会
校企携手探循环 同心共创筑未来 艺术设计学院开展校企合作专项行动
深化校企合作 共促产教融合 电气与电子工程学院赴安徽智质工程技术有限公司开展项目洽谈
广州仕霞网络科技有限公司来校深入交流横向项目合作
校企联动促就业 多元合作助发展 计算机(大数据)学院与多家知名企业开展系列交流活动
通识教育与外国语学院赴合肥企业开展访企拓岗行动
强合作 促就业 艺术设计学院开展访企拓岗就业专项行动
跨出校门挖需求 双向交流拓新途 机械工程学院开展系列访企拓岗
【校内文件】《安徽信息工程学院纵向科研项目及经费管理办法》 校科字〔2025〕5号
【校内文件】《安徽信息工程学院联合培养硕士研究生工作管理办法(试行)》 校科字〔2025〕4号
安徽信息工程学院科技成果登记统计表(2018年-2024年12月)
硬核科技,智创未来:信工学子“发明力”大揭秘!
硬核科技,智创未来:信工学子“发明力”大揭秘!
校企协同打造智能制造新标杆 安徽信息工程学院与汇川技术擘画智能制造产业学院蓝图
跨出校门挖需求 双向交流拓新途 机械工程学院开展系列访企拓岗
强合作 促就业 艺术设计学院开展访企拓岗就业专项行动
校企联袂育英才 产教融合助发展 通识教育与外国语学院赴弋江区商务局洽谈校企合作
关于安徽省教育厅科研项目、人才项目、校级青年科研基金项目和校级“三全育人”“管理改进”项目结题验收的通知
【论文期刊】关于规范各二级学院英文名称使用的通知
计算机(大数据)学院与合肥真萍电子科技有限公司开展交流座谈
关于转发《关于举办安徽省第七届大学生防震减灾科普作品大赛的通知》的通知
关于组织申报2025年度国家社会科学基金年度项目的通知
校企联袂育英才 产教融合助发展 通识教育与外国语学院赴弋江区商务局洽谈校企合作
计算机(大数据)学院走访外企德科与飞数科技开展专业建设与人才培养专题调研
主动出击拓岗位 校企携手促就业 计算机(大数据)学院赴合肥开展访企拓岗
通识教育与外国语学院赴合肥爱秀教育咨询有限公司开展访企拓岗暨授牌签约仪式
通识教育与外国语学院与德力西电气(芜湖)有限公司共商英语专业实习就业合作
精准对接促就业 产研融合谋发展 计算机(大数据)学院与安徽人励通科技有限公司开展合作交流
深化产教融合 赋能智造未来
深化校企合作 共探科技创新新路径 电气与电子工程学院走访调研黄山旭友电子科技有限公司
机械工程学院前往弋江区企业调研
安徽财经大学副校长王兵来我校调研交流
安徽信息工程学院2025年春季电子电气行业暨“沪宁杭皖”专场招聘会圆满举行
安徽信息工程学院发明专利数量位居全国民办本科院校第三
全国民办本科院校发明专利授权数量统计报告发布 安信工排名全国第三、全省第一
全国民办本科院校发明专利授权数量统计报告发布 安信工排名全国第三、全省第一
【论文期刊】被冒用期刊名录(持续更新中)
关于2024年度安徽信息工程学院高层次人才科研启动经费项目立项的通知
关于2024年度安徽信息工程学院青年科研基金项目立项的通知
安徽信息工程学院发明专利数量位居全国民办本科院校第三
【转发】教育部社科司关于征集2025年度教育部哲学社会科学研究重大课题攻关项目选题的通知
我校承办鸠兹科创湾场景应用发布会,推动校政企深度合作
政企校三方共筑智能制造人才高地 中科仙络与芜湖智能制造产业学院深化产教融合合作
【转发】教育部社科司关于2025年高校思政课教师研究专项一般项目申报工作的通知
义乌市卓毓网络科技有限公司到访通识教育与外国语学院开展校企合作座谈会
深化产教融合 共育智造人才
创新驱动 合作共赢 电气与电子工程学院与德孚公司共商产学研协同发展
【转发】2025年度国家社科基金艺术学重大项目招标公告
【转发】2025年度国家社科基金艺术学年度项目申报公告
深化校企合作 携手就业育人 艺术设计学院走访实习基地
关于组织申报2025年度教育部人文社会科学研究一般项目、中国特色社会主义理论体系研究专项、高校辅导员研究专项的通知
关于摸排申报2024年安徽省科学技术奖项目的通知
培育科研新生力 助推学科新高度 电气与电子工程学院举办国家自然科学基金申报专题讲座
电气与电子工程学院与联宝科技共探产教融合新路径:"联菁计划"赋能智能制造人才生态
纵向项目申报时间表(截至20250220)
紫云英创新创业学院实干迎新局 携手思贝克共铸高绩效团队新篇章
【转发】一文读懂2025年国家自然科学基金限项新旧政策对比
安徽信息工程学院2025年春季首场校园双选会成功举办 近千名毕业生与百家名企共启职场新篇章
关于成立安徽信息工程学院软件工程技术中心的通知
祝贺我校技术与创新支持中心(TISC)通过运行评估, 创新服务能力获认可
【转发】《关于2025年度公开征集市科技咨询专家及更新已入库专家信息的通知》的通知
我校荣登2024年安徽省发明专利百强榜第39名,展望未来新篇章
学校召开科研工作会议
关于表彰2024年度科研成果的决定
关于进一步规范职称评审申报资格及论文要求的通知
关于进一步规范职称评审申报资格及论文要求的通知
深化校企合作 共筑工业自动化人才高地 电气与电子工程学院与苏州迅德斯开展“汇川生态链”洽谈
李震副校长带队调研湾沚区企业,共谋校企合作新篇章
深化产教融合 电气与电子工程学院走访苏州企业探索校企合作新路径
我校计算机(大数据)学院与湾沚区数据资源管理局顺利开展合作签约
学校召开校级科研平台及团队答辩评审会
学校召开校级科研平台及团队答辩评审会
通识教育与外国语学院赴湾沚区志华教育开展访企拓岗行动
【专利创新创业大赛】关于安徽信息工程学院第九届大学生专利创新大赛奖励的决定
关于安徽信息工程学院第九届大学生专利创新大赛奖励的决定
我校科技创新成果在全国发明展览会·“一带一路”暨金砖国家技能发展与技术创新大赛荣获佳绩
我校科技创新成果在全国发明展览会·“一带一路”暨金砖国家技能发展与技术创新大赛荣获佳绩
我校科技创新成果在全国发明展览会·“一带一路”暨金砖国家技能发展与技术创新大赛荣获佳绩
【专利创新创业大赛】专利成就梦想,创新引领未来 我校成功举办第九届大学生专利创新大赛
专利成就梦想,创新引领未来 我校成功举办第九届大学生专利创新大赛
我校与科大讯飞共同揭牌鸿蒙人才培养基地
携手企业拓岗位 共谋发展促双赢 管理工程学院省外考察交流行
华为技术有限公司与爱上云(上海)技术有限公司来我校考察交流
副校长章敏凤一行赴滁州地区开展校企合作交流
【专利创新创业大赛】关于举行安徽信息工程学院第九届大学生专利创新大赛决赛的通知
关于举行安徽信息工程学院第九届大学生专利创新大赛决赛的通知
产教融合 创新驱动:赋能新质生产力 2024产教融合高质量发展论坛顺利召开
关于组织申报2024年度安徽信息工程学院青年科研基金项目的通知
学校举办省科技进步奖申报专题培训会
我校计算机与软件工程学院青年教师蔡兵在《IEEE Transactions on Multimedia》《Information Sciences》等国际权威期刊上发表重要研究成果
我校计算机与软件工程学院青年教师蔡兵在《IEEE Transactions on Multimedia》《Information Sciences》等国际权威期刊上发表重要研究成果
我校计算机与软件工程学院青年教师蔡兵在《IEEE Transactions on Multimedia》《Information Sciences》等国际权威期刊上发表重要研究成果
关于开展2024年度科研成果统计工作的通知
关于新版专利管理系统切换上线的通知
我校技术转移机构年度绩效考核获得良好
携手共建拓岗位 搭筑平台促发展 通识教育与外国语学院赴义乌访企拓岗
我校技术转移机构年度绩效考核获得良好
计算机(大数据)学院赴安徽中鑫航科技发展有限公司考察交流
计算机(大数据)学院赴三微电子科技(苏州)有限公司开展访企拓岗促就业
通识教育与外国语学院赴芜湖市教育培训协会开展访企拓岗暨实习基地共建座谈会
电子与电子工程学院开展系列实习走访调研
我校TISC举办“玩转专利——从专利看创新”专题讲座
安徽信息工程学院专利成果转化清单(2024.1-9)
我校科技创新成果在第76届德国纽伦堡国际发明展荣获佳绩
我校科技创新成果在第76届德国纽伦堡国际发明展荣获佳绩
我校科技创新成果在第76届德国纽伦堡国际发明展荣获佳绩
电气与电子工程学院赴苏州灵猴机器人有限公司开展访企拓岗活动
寻根溯源铭初心 开启智慧教育3.0 ——校领导班子和中层管理人员赴科大讯飞总部考察交流
“协同联动拓岗位 凝心聚力促就业” 安徽信息工程学院2025届毕业生“秋季校园招聘月” 首场招聘活动顺利举行
我校召开科研工作与学科建设会议
精准促进就业 学校联合芜湖湖南商会开展学生面对面交流活动
探索专业方向 拓宽认知维度 通识教育与外国语学院开展企业认知与实习走访活动
艺术设计学院成功举办2025届毕业生企业宣讲会
芜湖智能制造产业学院学子走进酷哇科技探索科技前沿
管理工程学院举办专利申报及专利创新创业大赛专题讲座
【专利创新创业大赛】关于组织参加全国机器人高价值专利创新创业大赛芜湖大学生分赛暨举办第九届安徽信息工程学院大学生专利创新大赛的通知
关于组织参加全国机器人高价值专利创新创业大赛芜湖大学生分赛暨举办第九届安徽信息工程学院大学生专利创新大赛的通知
科大讯飞高级副总裁、安徽信息工程学院董事长聂小林等一行来校调研
关于公布我校2024年度市技术研发中心备案名单的通知
关于公布我校2024年度市技术研发中心备案名单的通知
安徽信息工程学院科技成果登记统计表(2018年-2024年10月)
2024年软件著作权登记(1-9月)
通识教育与外国语学院与弋江区商务局及企业开展校政企合作对接活动
关于组织申报“十五五”芜湖市科技创新战略研究专项的通知
中国海峡(晋江)人才市场携晋江市重点企业来校开展校政企合作对接活动
关于组织申报“十五五”芜湖市科技创新战略研究专项的通知
关于2024年度江淮英才培养计划团队项目推荐情况的公示
关于2024年度江淮英才培养计划团队项目推荐情况的公示
关于组织申报教育部哲学社会科学研究专项(全国教育大会精神研究)的通知
电气与电子工程学院与埃夫特召开人才培养对接会
关于组织申报教育部哲学社会科学研究专项(全国教育大会精神研究)的通知
电气与电子工程学院走访芜湖威迈斯新能源有限公司共话校企合作新篇章
关于组织申报2024年度安徽省哲学社会科学规划项目的通知
关于组织申报2024年度安徽省哲学社会科学规划项目的通知
我校召开校企共建联合实验室论证会
我校召开校企共建联合实验室论证会
【双百大赛】关于第十五届安徽省百所高校百万大学生科普创意创新大赛校赛推荐情况的通知
我校首批教师获聘专业型硕士研究生导师
关于组织申报2024年度安徽省社会科学创新发展研究课题的通知
计算机(大数据)学院开展访企拓岗 深化校企合作新篇章
第二届芜湖智能制造产业学院学子深入伯泰克 共话职场第一步
“就”在你身边“职”为你服务 安徽信息工程学院2024年秋季芜湖市企业专场招聘会顺利举行
关于第十五届安徽省百所高校百万大学生科普创意创新大赛校赛推荐情况的通知
关于组织申报2024年度安徽省社会科学创新发展研究课题的通知
管理工程学院秋季首场招聘宣讲会圆满成功
我校与酷哇科技有限公司共建项目式实习基地校企合作再上新台阶
我校与芜湖埃泰克汽车电子股份有限公司共建项目式实习基地 推进校企合作新篇章
关于公布2024年度安徽省高校科研项目立项的通知
关于公布2024年度安徽省高校科研项目立项的通知
第二届芜湖智能制造产业学院正式开班
计算机(大数据)学院暑期开展访企拓岗 深化校企合作
安徽信息工程学院管理工程学院圆满举行教师挂职聘任仪式
筑梦未来 共绘卓越蓝图 管理工程学院深度探访实习基地 开启校企合作新篇章
管理工程学院与上海高顿集团共建项目式实习基地
关于2024年度安徽省自然科学基金项目推荐情况的公示
关于2024年度安徽省自然科学基金项目推荐情况的公示
管理工程学院与芜湖悠派护理用品科技股份有限公司开展校企合作交流
关于组织申报2024年芜湖市科技特派员的通知
电气与电子工程学院与苏州汇川技术有限公司、苏州迅德斯自动化科技有限公司顺利开展“汇川生态链”人才培养项目
关于组织申报2024年度安徽省自然科学基金项目的通知
关于组织申报2024年度安徽省自然科学基金项目的通知
关于组织申报2024年安徽省科技创新攻坚计划项目的通知
关于组织申报2024年安徽省科技创新攻坚计划项目的通知
关于组织申报2024年度芜湖市技术研发中心的通知
合肥工业大学计算机与信息系副主任刘建副教授一行受邀来我校开展科研交流讲座
芜湖市发明协会高校分会工作会议在我校召开
安徽信息工程学院科技成果登记统计表(2018年-2024年6月)
艺术设计学院开展访企拓岗专项活动
关于印发《安徽信息工程学院学术不端行为处理办法(2024年修订版)》的通知
【校内文件】《安徽信息工程学院学术不端行为处理办法(2024年修订版)》
我校参加长三角G60科创走廊科技成果转化概念验证中心交流与科创分享会
河海大学单连春教授受邀来我校开展科研讲座
科大讯飞获国家科学技术进步奖一等奖
科大讯飞获国家科学技术进步奖一等奖
2023年度国家科学技术奖励名单
【双百大赛】我校举办第十五届安徽省“双百大赛”宣讲会
我校举办第十五届安徽省“双百大赛”宣讲会
章敏凤副校长一行赴芜湖市弋江区开展新能源汽车产业学院建设研讨
2024年软件著作权登记(1-5月)
【双百大赛】关于举办第十五届安徽省百所高校百万大学生科普创意创新大赛的通知
校政企融合发展 助力高质量就业 我校与湾沚区人社局举办实习就业人才合作培养交流会
主动上门为企服务 精准开展海外知识产权纠纷应对指导工作
副校长汪忠国带队开展管理工程学院“访企拓岗”活动
艺术设计学院开展访企拓岗就业专项行动
关于组织申报2024年度教育部哲学社会科学研究后期资助项目的通知
学校召开概念验证中心建设专题研讨会 探索科技成果转化新路径
关于组织申报2024年度教育部哲学社会科学研究后期资助项目的通知
【芜湖日报】全市唯一 安信工入选首批“概念验证中心”名单
我校入选首批长三角G60科创走廊科技成果转化概念验证中心
关于2024年度省教育厅高校科研项目评审结果的公示
关于2024年度省教育厅高校科研项目评审结果的公示
我校暨芜湖市第一张“数据知识产权登记证书”诞生
【转发】关于举办第十五届安徽省百所高校百万大学生科普创意创新大赛的通知
【会议通知】科会字〔2024〕1号:关于举办“基金类项目申请撰写要领”讲座的通知
我校TISC承办芜湖市“专利转化运用”专题讲座
关于组织申报2024年度安徽省教育科学研究项目的通知
管理工程学院到安徽得壹能源科技有限公司走访交流
关于组织申报2024年度安徽省教育科学研究项目的通知
艺术设计学院赴宁国科技局及企业深入交流学习
关于组织申报2024年度全国教育科学规划项目的通知
芜湖智能制造产业学院组织学生深入企业参观学习
关于组织申报2024年度全国教育科学规划项目的通知
关于组织申报中共安徽省委教育工委 安徽省教育厅2024年高校“三全育人”综合改革和思想政治能力提升计划项目的通知
关于组织申报中共安徽省委教育工委 安徽省教育厅2024年高校“三全育人”综合改革和思想政治能力提升计划项目的通知
海外知识产权纠纷应对指导安徽分中心检索预警部在芜揭牌
中国版权保护中心:关于调整软件版权登记证书事项的通告
海外知识产权纠纷应对指导安徽分中心检索预警部在我校揭牌
我校知识产权工作入选安徽省知识产权公共服务十大典型案例
我校应邀参加2024年宁波前湾新区校企合作交流大会
我校参加安徽省乡村建设高校联盟第一届理事会
通识教育与外国语学院开展访企拓岗促就业专项行动
我校技术与创新支持中心加盟国内首个TISC联盟
我校与昆山旅游度假区管理委员会校地人才合作协议签约仪式顺利举行
管理工程学院邀请企业来校开展专场宣讲招聘活动
管理工程学院与蓓慈电器有限公司开展校企合作交流
亚信科技、迈特望科技有限公司一行来计算机(大数据)学院走访交流
关于公布我校新认定及复审认定的芜湖市技术研发中心的通知
广东利元亨智能装备股份有限公司研究院院长杜义贤教授应邀来校开展学术交流活动
【学习分享】国家社科基金申报培训会
关于组织申报2024年度国家社会科学基金年度项目的通知
关于组织申报2024年度国家社会科学基金年度项目的通知
搭校企供需对接平台 共促高质量充分就业
融合产教绘蓝图 共塑精英育才源 芜湖智能制造产业学院与安徽成飞集成瑞鹄汽车模具有限公司产教融合开新局
计算机(大数据)学院周鸣争院长一行走访芜湖捷讯信息技术有限公司
电气与电子工程学院诚邀合肥工业大学教授团队召开科研工作推进会
管理工程学院与芜湖飞科电器有限公司、芜湖天锐捷精密电子设备有限公司开展合作交流
浙江湾区机器人技术有限公司与机械工程学院、电气与电子工程学院工程师联合培养计划研讨交流会圆满结束
访企拓岗促就业 共建基地强培养
【论文】2024年《国际期刊预警名单》
校企合作谱新篇 共谋发展促就业 管理工程学院赴亚务航空科技(芜湖)有限公司交流考察
【转发】2024年《国际期刊预警名单》
【转发】《安徽省高等学校年度科研计划编制与管理办法(试行)》的通知 皖教科〔2024〕2号
【转发】关于举办安徽省第六届大学生防震减灾科普作品大赛的通知
章敏凤副校长一行赴芜湖市汽车产业生态建设发展中心深入调研
访企拓岗促合作 共谋发展绘新篇 管理工程学院走访奇瑞商用车与芜湖泰和管业
访企拓岗搭桥梁 校企合作谋发展 计算机(大数据)学院和芜湖奇瑞控股集团有限公司开展合作交流会谈
关于安徽省教育厅科研项目及人才项目到期结题和延期结题验收工作的通知
关于组织申报2024年度教育部人文社会科学研究一般项目、中国特色社会主义理论体系研究专项、高校辅导员研究专项及高校思政课教师研究专项一般项目的通知 科字〔2024〕3号
关于组织申报2024年度教育部人文社会科学研究一般项目、中国特色社会主义理论体系研究专项、高校辅导员研究专项及高校思政课教师研究专项一般项目的通知
深化合作 共育未来 管理工程学院到安徽楚江投资集团有限公司交流洽谈
关于安徽省教育厅科研项目及人才项目到期结题和延期结题验收工作的通知
关于开展安徽信息工程学院校级科技创新平台和科研团队阶段性检查的通知
安徽省知识产权事业发展中心、芜湖市市场监督管理局(知识产权局)领导莅临我校调研指导
校企携手 共谋发展 计算机(大数据)学院深入开展“访企拓岗促就业”专项行动
访企业以拓岗位 促就业而谋新篇 管理工程学院与安徽佩吉智能科技共绘校企合作新图景
携手共进 共塑未来 电气与电子工程学院开展系列访企拓岗专项行动(三)
校企携手 铸梦未来 电气与电子工程学院开展“博众订单班”宣讲活动
访企拓岗强化就业 校企合作共绘新篇 管理工程学院携手安徽智联达共绘人才培养就业新篇章
安徽大学知识产权信息服务中心主任储节旺一行来我校TISC考察交流
访企拓岗促合作 校企携手育英才 电气与电子工程学院开展系列访企拓岗专项行动(二)
访企拓岗促就业 合作共赢谋新篇 电气与电子工程学院开展系列访企拓岗专项行动(一)
安徽信息工程学院科技创新平台一览表
安徽信息工程学院专利成果转化清单(2023.9-12)
2023年软件著作权登记(1-12月)
艺术设计学院开展访企拓岗促就业专项行动
两项国际金奖!安信工科技创新成果闪耀德国纽伦堡国际发明展
破浪前行!我校跻身安徽省发明专利百强榜前50强
校企合作促双赢 向深向实育人才 电气与电子工程学院和中信科移动公司交流洽谈现代产业学院建设
破浪前行!我校跻身安徽省发明专利百强榜前50强
校企携手共发展 机械工程学院与宣城立讯精密工业有限公司举行合作交流会谈
关于表彰2023年度科研成果的决定
我校获批芜湖市首个概念验证中心 打通科技成果转化“最初一公里”
安徽信息工程学院科技成果登记统计表(2018年-2023年12月)
安徽信息工程学院与马瑞利汽车零部件(芜湖)有限公司举行校企合作交流会暨签约仪式
【转发】转发安徽省科技厅 教育厅关于征集担任科技企业科技副总意向人员的通知
【转发】关于转发国家知识产权局规范申请专利行为的规定的通知
关于组织申报2023年度安徽省哲学社会科学规划项目的通知
【转发】关于第十二届芜湖大学生专利创新创业大赛奖励的决定 芜专赛委〔2023〕6 号
【专利创新创业大赛】关于第十二届芜湖大学生专利创新创业大赛奖励的决定 芜专赛委〔2023〕6 号
第十二届芜湖市大学生专利创新创业大赛
关于2023年度安徽信息工程学院青年科研基金项目、“三全育人”“管理改进”科研专项项目立项的通知
深挖校企契合点 交流合作谋发展 电气与电子工程学院赴珠海迈科智能调研学习
关于2023年度安徽信息工程学院青年科研基金项目、三全育人管理改进科研专项项目评审结果的公示
关于组织申报2023年芜湖市科技特派员的通知
关于公布2023年度芜湖市科技项目立项的通知
关于安徽信息工程学院第八届大学生专利创新大赛奖励的决定
校企合作促发展 产教融合赢未来 吴敏校长一行赴楚江集团考察交流
【专利创新创业大赛】专利创新 竞争未来 学校成功举办第八届大学生专利创新大赛决赛暨第75届德国纽伦堡国际发明展获奖作品颁奖仪式
专利创新 竞争未来 学校成功举办第八届大学生专利创新大赛决赛暨第75届德国纽伦堡国际发明展获奖作品颁奖仪式
关于开展2023年度科研成果统计工作的通知
深挖校企契合点 交流合作谋发展 电气与电子工程学院赴珠海迈科智能调研学习
校企合作促发展 产教融合赢未来 吴敏校长一行赴楚江集团考察交流
【双百大赛】我校作品荣获第十四届安徽省百所高校百万大学生科普创意创新大赛一等奖
我校作品荣获第十四届安徽省百所高校百万大学生科普创意创新大赛一等奖
关于举行安徽信息工程学院第八届大学生专利创新大赛决赛暨第75届德国纽伦堡国际发明展获奖作品颁奖的通知
【芜湖日报】芜湖发明”闪耀第75届德国纽伦堡国际发明展
访企拓岗促就业 合作共赢谱新篇 通识学院赴江苏常州开展重点企业访企拓岗活动
关于组织申报2023年度芜湖市技术研发中心的通知
学科交流谋发展 开拓眼界促创新 艺术设计学院赴深圳大学与深圳职业技术大学考察交流
计算机(大数据)学院副教授朱洪军喜获国家重点实验室开放课题基金项目立项资助
两项国际金奖!我校科技创新成果闪耀德国纽伦堡国际发明展
【芜湖日报】安信工两项发明斩获国际金奖
计算机(大数据)学院副教授朱洪军喜获国家重点实验室开放课题基金项目立项资助
访企拓岗促就业 互利共赢促发展 管理工程学院赴省外企事业单位考察交流
两项国际金奖!安信工科技创新成果闪耀德国纽伦堡国际发明展
马鞍山学院科研工作负责人一行来访我校交流科研管理工作
企业参观提认知 实习实践富经验 通识教育与外国语学院开展2021级学生认知实习—企业游学沙龙活动
安徽信息工程学院专利成果转化清单(2023.4-8)
安徽信息工程学院科技成果登记统计表(2018年-2023年10月)
安徽发布《知识产权专员工作指南》地方标准
优秀企业进校园 双向交流促发展 管理学院校企深度融合交流会
关于组织申报2023年度安徽信息工程学院科研团队的通知
关于组织申报2023年度安徽信息工程学院校级科技创新平台的通知
工业互联网产业学院深入企业颁发“产业教授”聘书 推动产学研深度融合
我校技术与创新支持中心(TISC)牵头编制的安徽省地方标准《知识产权专员工作指南》正式发布
关于组织申报2023年度安徽省科技创新战略与软科学研究专项项目的通知
校企合作启新篇 实践育人创未来 管理工程学院与芜湖东昊网络科技有限公司进行深度合作
湾沚区市场监督局(知识产权局)领导莅临TISC调研
校领导带队走访芜湖经开区企业进一步推动智能制造产业学院与企业的深度合作
校领导带队走访芜湖经开区企业进一步推动智能制造产业学院与企业的深度合作
关于第十四届安徽省百所高校百万大学生科普创意创新大赛校赛推荐情况的通知
艺术设计学院赴厦门铂爵旅拍文化集团有限公司、通时迪力网络科技有限公司开展访企拓岗交流活动
关于组织申报2023年度安徽省教育厅高校协同创新项目的通知
筑梦科研 共谋发展 2023年度通识教育与外国语学院校级青年科研基金项目申报交流会顺利开展
我校赴芜湖经济技术开发区及鸠江区开展访企拓岗走访交流活动
筑梦科研 共谋发展 2023年度通识教育与外国语学院校级青年科研基金项目申报交流会顺利开展
关于公布2023年度安徽省高校科研项目立项的通知
关于组织申报教育部2024年度高校思想政治工作质量提升综合改革与精品建设项目的通知
关于组织申报2023年度安徽信息工程学院“三全育人”“管理改进”科研专项项目的通知
关于组织申报2023年度安徽信息工程学院青年科研基金项目的通知
关于组织申报教育部产学合作协同育人项目(2023年5月)的通知
关于公布2023年度安徽省高校科研项目立项的通知
关于组织申报教育部2024年度高校思想政治工作质量提升综合改革与精品建设项目的通知
电气与电子工程学院与东南大学毫米波全国重点实验室等单位洽谈合作
关于组织申报2023年度安徽信息工程学院“三全育人”“管理改进”科研专项项目的通知
关于组织申报2023年度安徽信息工程学院青年科研基金项目的通知
我校举办第十四届安徽省百所高校百万大学生科普创意创新大赛宣讲会
中国发明协会、芜湖市发明协会专家一行莅临我校参观指导
校企签约合作 推动实习就业 管理工程学院走访江苏每养科技有限公司
另辟蹊径探索 校企合作共赢 通识教育与外国语学院走访深圳火星语盟科技股份有限公司长沙翻译基地
【转发】关于2023年度公开征集市科技咨询专家及更新已入库专家信息的通知
深化产教融合 助推产业发展 安徽信息工程学院芜湖智能制造产业学院正式揭牌
深化产教融合 助推产业发展 安徽信息工程学院芜湖智能制造产业学院正式揭牌
探索校企合作 共谋人才培养 管理工程学院到南陵县走访企业
管理工程学院走访融汇、泰科、榫卯三家企业
我校受邀参加第二届元宇宙背景下人工智能产教融合论坛暨全国现代产业学院建设研讨会
产教融合深度推进 校企合作共同发展 通识教育与外国语学院走访芜湖禾田汽车工业有限公司
登记注册“直通车” 现场免费“帮代办”—— 湾沚区市场监管局受邀为我校学子提供创业服务
关于组织申报教育部产学合作协同育人项目(2023年5月)的通知
学校举办《人工智能技术变革对知识产权制度的影响:趋势与对策》专题讲座
关于开展论文学术不端自查和挂名现象清理工作的通知
计算机(大数据)学院代表参加2023年东莞市校企合作洽谈会
【智汇中江】关于第三届“智汇中江”芜湖市大学生科技创新创业大赛奖励的决定
关于举办《人工智能技术变革对知识产权制度的影响:趋势与对策》讲座的通知
我校学子在第二届芜湖马鞍山高校大学生专利检索分析大赛喜获佳绩
我校与安徽工程大学达成联合培养硕士研究生工作意向
吴敏校长带队前往江北新区进行考察交流
学校举办《星火认知大模型掀起人工智能全新浪潮》专题讲座
校企携手合作 助推地方产业发展 — 我校与协鑫集成科技股份有限公司签订战略合作协议
【智汇中江】我校学子在第三届“智汇中江”芜湖市大学生科技创新创业大赛中喜获佳绩
安徽信息工程学院科技成果登记统计表(2018年-2023年3月)
校企携手合作 助推地方产业发展 — 我校与协鑫集成科技股份有限公司签订战略合作协议
关于举办《星火认知大模型掀起人工智能全新浪潮》讲座的通知
访企拓岗促就业 校企合作谋新篇 汪忠国副校长带队前往安徽楚江科技新材料股份有限公司进行交流洽谈
第三届“智汇中江”芜湖市大学生科技创新创业大赛
我校学子在第三届“智汇中江”芜湖市大学生科技创新创业大赛中喜获佳绩
关于组织参加第十二届芜湖大学生专利创新创业大赛暨举办第八届安徽信息工程学院大学生专利创新大赛的通知
关于组织申报2023年安徽省劳动教育研究课题的通知
我校组织学子参加2050志愿者恳谈会
产业教授进课堂 产教融合新篇章 亚务集团董事长走进《新媒体营销》课堂
百舸争流奋楫先 蓄势扬帆破浪行 机械工程学院举办科研工作推进会
2023年度通识教育与外国语学院教科研项目申报交流会顺利举行
深化产教融合 推进校企合作 管理工程学院走访芜湖东昊网络科技有限公司
校企合作谋共赢 共谱创新新华章 芜湖市富鑫钢铁有限公司来管理工程学院交流洽谈
【转发】《关于举办第十四届安徽省百所高校百万大学生科普创意创新大赛的通知》的通知
关于组织申报2023年度芜湖市重点研发与成果转化、应用基础研究、科小、“两强一增”、研发平台、创新环境(软科学)研究六类项目的通知
访企拓岗促就业 校企合作共发展 管理工程学院到厦门市集美区企业交流校企合作
电气与电子工程学院同大唐移动通信设备有限公司开展校企合作交流
【专利检索分析大赛】2023年第二届“芜湖马鞍山高校大学生专利检索分析大赛”决赛入围名单
强化知识产权保护意识,激发自主研发创新热情 我校开展 “专利代理师进校园——专利咨询面对面”活动
北航芜湖通航创新产业园有限公司一行来管理工程学院洽谈产学研合作事宜
【转发】《关于发布2023年安徽省重大科技攻关专项“揭榜挂帅”类项目榜单的通知》
关于组织申报2023年度全国教育科学规划课题的通知
机械工程学院赴芜湖禾田汽车工业有限公司调研
关于组织申报2023年度安徽省重点研究与开发计划项目的通知
关于组织申报2023年度省重大基础研究项目的通知
关于组织申报2023年度安徽省自然科学基金项目的通知
【智汇中江】关于组织参加第三届“智汇中江”芜湖市大学生科技创新创业大赛的通知
面向市场 多方位对接合作 “访企拓岗”促就业 机械工程学院走访玉柴联合动力股份有限公司
安徽信息工程学院技术与创新支持中心(TISC)为安徽省知识产权“放管服”释放更多创新动能
我校技术与创新支持中心(TISC)代表参加中科大知识产权发展论坛(第十五期)交流活动
关于组织申报中共安徽省委教育工委 安徽省教育厅2023年高校“三全育人”综合改革和思想政治能力提升计划项目的通知
关于组织参加第三届“智汇中江”芜湖市大学生科技创新创业大赛的通知
【转发】关于《安徽省级实验室体系重组行动实施方案(试行)》的通知
关于2023年度安徽省教育厅高校科研项目评审结果的公示
学校召开科研工作座谈会
关于2023年度安徽省教育厅高校科研项目评审结果的公示
集思广益,共研共进——艺术设计学院举办教育部人文社科项目申报经验交流会
校企合作再深入,携手共进育人才——电气与电子工程学院积极推进校企合作交流
校携企,开新局——艺术设计学院联合安徽省电子竞技协会开展直播行业调研会
访企拓岗促就业,互利共赢向未来——电气与电子工程学院参加宁波前湾新区校企合作交流大会
关于组织申报2023年度国家社科基金项目的通知
安徽信息工程学院专利成果转化清单(2023.3)
校企对接促融合,协同育人谋发展——电气与电子工程学院举行校企合作对接会
连续七年芜湖高校第一 专利成果高居全省头部
亚信科技、迈特望科技有限公司一行来计算机(大数据)学院参观交流
关于组织申报2023年度教育部人文社会科学研究专项任务项目(高校辅导员研究)的通知
关于组织申报2023年度教育部人文社会科学研究一般项目的通知
【专利检索分析大赛】第二届芜湖马鞍山高校大学生专利检索分析大赛开始报名
强化交流合作,携手共同发展—— 滁州市市场监督管理局(知识产权局)、滁州学院领导 莅临我校考察技术与创新支持中心(TISC)
西南科技大学技术与创新支持中心(TISC)主任张勇一行来我校TISC考察交流
关于批准2022年度安徽信息工程学院校级科技创新平台和科研团队立项建设的通知
央视新闻频道报道我校师生科研创新活动
安徽信息工程学院科技成果登记统计表(2018年-2022年12月)
安徽信息工程学院专利成果转化清单(2019.4-2023.1)
安徽信息工程学院技术与创新支持中心(TISC)为安徽省知识产权“放管服”释放更多创新动能
校企座谈促发展,合作共赢谱新篇——艺术设计学院前往芜湖市东昊网络科技有限公司走访交流
深化校政企合作,共育产业人才—章敏凤副校长一行到经开区产教研融合基地考察
深化校政企合作,共育产业人才——章敏凤副校长一行到经开区产教研融合基地考察
凝聚共识鼓人心 踔厉奋发向未来——机械工程学院举办科研工作座谈会
访企拓岗促就业 校企融合谋发展——管理工程学院到芜湖市富鑫钢铁有限公司考察交流
关于安徽省教育厅科研项目及人才项目到期结题和延期结题验收工作的通知
我校举办《芜湖市工业互联网人才培育行动方案》 政策解读会
“校政企”三方合力 共谱发展新蓝图
“校政企”三方合力 共谱发展新蓝图
关于组织申报2023年度安徽省高校科研计划项目的通知
关于组织申报2023年度安徽省高校科研计划项目的通知
关于2022年度安徽信息工程学院科研团队和科技创新平台评审结果的公示
我校召开校级科研团队及平台答辩评审会
专利创新三年三大步 ——“2022年安徽省发明专利百强排行榜”我校跃升至第53位
专利创新三年三大步 ——“2022年安徽省发明专利百强排行榜”我校跃升至第53位
【转发】国家科学技术奖励条例(国务院令第731号第三次修订)
我校9个项目获得教育部2021年产学合作协同育人项目立项
2022年软件著作权登记(7-12月)
关于组织2023年度国家自然科学基金项目申请的通知
踔厉奋发新征程,校企合作开新篇——电气与电子工程学院举行校企合作对接会
合作求发展,创新赢未来 ——电气与电子工程学院与西电芜湖研究院展开深度合作
关于表彰2022年度科研成果的决定
【转发通知】“学习贯彻党的二十大精神”专项课题招标公告 皖社科规划办〔2022〕18号
新华网 | 东吴智库:中国应用型本科高校2022年度综合竞争力报告之二——发明专利授权报告
【转发通知】关于第十一届芜湖大学生专利创新创业大赛奖励的决定
【专利创新创业大赛】我校学生在第十一届芜湖大学生专利创新创业大赛中荣获佳绩
我校在全国应用型本科高校综合竞争力不断提升
我校学生在第十一届芜湖大学生专利创新创新大赛中荣获佳绩
TISC承办2022年芜湖市知识产权专员能力提升培训暨首届芜湖市知识产权专员专利检索大赛
关于公布2022年度安徽省高校科研项目立项的通知
关于2022年度安徽信息工程学院“三全育人”“管理改进”科研专项项目立项的通知
关于安徽信息工程学院第七届大学生专利创新大赛奖励的决定
【专利创新创业大赛】“专利创新 竞争未来” ——我校成功举办安信工第七届大学生专利创新大赛
“专利创新 竞争未来” ——我校成功举办安信工第七届大学生专利创新大赛
政校行企多方协同,共促产业学院发展 ——羚羊平台和产业学院一行赴芜湖市经信局交流
关于2022年度安徽信息工程学院“三全育人”“管理改进”科研专项评审结果的公示
关于2022年度省教育厅高校科研项目评审结果的公示
我校喜获教育部人文社会科学研究规划基金、青年基金项目
关于举行安徽信息工程学院第七届大学生专利创新大赛决赛的通知
【转发通知】关于组织申报2022年度安徽省科技创新战略与软科学研究专项第二批项目的通知
关于开展2022年度科研成果统计工作的通知
安徽信息工程学院科技成果登记统计表(2018年-2022年10月)
关于印发《安徽信息工程学院校企合作管理办法(暂行)》的通知
【校内文件】《安徽信息工程学院校企合作管理办法(暂行)》
助力科研,听其“自然”——电气与电子工程学院开展自然科学基金申请专题讲座
【转发通知】关于下达2022年度芜湖市科技项目的通知
【转发通知】教育部办公厅:关于启动2023年度高校思想政治工作质量提升综合改革与精品建设项目申报工作的通知
【转发通知】关于开展2022年度安徽省重点实验室申报工作的通知
我校首个牵头起草的安徽省地方标准制获批立项
我校举行科研工作布置会
埃泰克汽车电子(芜湖)有限公司副总经理陈湧一行来我校考察回访
关于2022年度安徽信息工程学院青年科研基金项目立项的通知
2022年软件著作权登记(4-9月)
安徽信息工程学院科技成果登记统计表(2018年-2022年9月)
关于2022年度安徽信息工程学院青年科研基金项目评审结果的公示
关于2022年度安徽信息工程学院青年科研基金项目评审结果的公示
加快产业学院建设,推动产教融合 ——章敏凤副校长一行赴安徽瑞祥工业有限公司调研
我校喜获教育部人文社会科学研究规划基金、青年基金项目
加快产业学院建设,推动产教融合 ——章敏凤副校长一行赴安徽瑞祥工业有限公司调研
合肥工业大学微电子学院及湾沚区政府一行来我校考察交流
深化产教融合协同育人 推进产业学院精准落地 吴敏校长一行赴埃泰克汽车电子(芜湖)有限公司调研
深度推进产业学院建设 吴敏校长一行赴埃夫特智能装备股份有限公司调研
安徽信息工程学院科技成果登记统计表(2018年-2022年8月)
关于2022年度省教育厅高校科研项目评审结果的公示
芜湖市“中国视谷”建设专项工作领导小组办公室副主任胡兴宏等一行来我校考察交流
【双百大赛】全国科普宣传周活动之第十三届安徽省百所高校百万大学生科普创意创新大赛专家宣讲会
全国科普宣传周活动之第十三届安徽省百所高校百万大学生科普创意创新大赛专家宣讲会
机械工程学院顺利举办2022年度高校科研计划项目评审会
关于公布我校新认定及复审认定的芜湖市工程技术研究中心的通知
我校又新获5个芜湖市工程技术研究中心实现二级学院全覆盖
【转发通知】关于公布教育部产学合作协同育人项目指南通过企业名单(2022年7月)的通知
关于组织申报2022年度安徽信息工程学院 “三全育人”“管理改进”科研专项项目的通知
【校内文件】《安徽信息工程学院 “三全育人”“管理改进”科研专项管理办法》
关于安徽信息工程学院第二届学术委员会成员调整的通知
关于组织申报2022年度安徽省高校科研计划项目的通知
湾沚区《中华人民共和国专利法》现场执法检查组一行来我校检查指导
关于组织填报《企业横向课题承接意向征集表》的通知
关于组织申报2022年度教育部哲学社会科学研究重大课题攻关项目和高校思想政治理论课教师研究专项重大课题攻关项目的通知
关于组织参加第十一届芜湖大学生专利创新创业大赛暨举办第七届安徽信息工程学院大学生专利创新大赛的通知
芜湖日报:知识产权赋能芜湖高质量发展
【转发通知】《关于发布2022年芜湖市重大科技成果工程化项目“揭榜挂帅”榜单的通知》的通知
【转发通知】《关于发布2022年度芜湖市核心技术攻关项目“揭榜挂帅”榜单的通知》的通知
【转发通知】关于“习近平生态文明思想的安徽实践”论文征集启事的通知
【转发通知】关于组织申报2022年度教育部 “春晖计划”合作科研项目的通知
关于组织申报2022年度安徽信息工程学院科研团队的通知
关于组织申报2022年度安徽信息工程学院校级科技创新平台的通知
【转发通知】关于公布教育部产学合作协同育人项目指南通过企业名单(2022年5月)的通知
我校牵头的一项地方标准顺利通过行业专家技术审查
安徽信息工程学院科技成果登记统计表(2018年-2022年6月)
【转发通知】关于举办第十三届安徽省百所高校百万大学生科普创意创新大赛的通知
计算机(大数据)学院顺利开展“羚羊科产进校园”校园经理人培训活动
【转发通知】关于第二届"智汇中江"芜湖市大学生科技创新创业大赛奖励的决定
我校承担的两个安徽省重点研究与开发计划项目顺利通过验收
“智汇中江”芜湖市大学生科技创新创业大赛
【智汇中江】我校在第二届“智汇中江”芜湖市大学生科技创新创业大赛喜获佳绩
我校在第二届“智汇中江”芜湖市大学生科技创新创业大赛喜获佳绩
首届芜湖马鞍山高校大学生专利检索分析大赛
【专利检索分析大赛】关于首届芜湖马鞍山高校大学生专利检索分析大赛奖励的决定
【转发通知】关于首届芜湖马鞍山高校大学生专利检索分析大赛奖励的决定
【转发通知】关于组织参加第二届“智汇中江”芜湖市大学生科技创新创业大赛决赛通知
管理工程学院与芜湖泰和管业股份有限公司校企合作签约仪式成功举行
我校成功举办2022年首届芜湖马鞍山高校大学生专利检索分析大赛
【专利检索分析大赛】我校成功举办2022年首届芜湖马鞍山高校大学生专利检索分析大赛
【专利检索分析大赛】2022年首届芜湖马鞍山高校大学生专利检索分析大赛决赛名单公布
关于组织申报2022年度安徽信息工程学院青年科研基金项目的通知
我校开展“标准化与科技创新”专题培训
走进科技,你我同行——艺术设计学院举办专题讲座
科技引领 “纵”“横”捭阖——电气与电子工程学院首届“科研活动月”拉开帷幕
关于组织参加第二届“智汇中江”芜湖市大学生科技创新创业大赛的通知
关于组织申报2022年度安徽省哲学社会科学规划项目的通知
深入推进校企合作——管理工程学院开展企业走访调研活动
关于组织申报2022年度安徽省科技创新战略与软科学研究专项项目的通知
大江晚报:安徽信息工程学院这个案例全国首批 全省唯一
副校长王彬深入计算机(大数据)学院开展软件工程学科建设指导工作
【校内文件】《安徽信息工程学院科研团队建设方案》
【校内文件】《安徽信息工程学院青年科研基金项目管理办法》
【校内文件】《安徽信息工程学院科技创新平台建设与管理办法》
我校组织参加省教育厅召开的哲学社会科学重点实验室建设专题辅导线上会
【专利检索分析大赛】2022年首届芜湖马鞍山高校大学生专利检索分析大赛安信工集训队名单公布
2022年软件著作权登记(1-3月)
计算机(大数据)学院组织召开横向科研项目及教科研奖励办法宣贯会
【专利检索分析大赛】关于组织参加2022年首届芜湖马鞍山高校大学生专利检索分析大赛的通知
2021年软件著作权登记(7-12月)
2021年度安徽信息工程学院专利统计分析
项目管理提质量 科研办法促发展——艺术设计学院召开横向项目及教科研奖励办法宣贯交流会
管理工程学院组织召开横向科研项目及教科研奖励办法宣贯会
我校TISC知识产权信息服务案例获评2022年首批全国知识产权信息服务优秀案例
关于组织申报2022年教育部产学合作协同育人项目(2022年3月)的通知
【专利检索分析大赛】我校参加2022年incoPat专利检索大赛“未来IP专家”高校精英赛决赛晋级名单公布
关于组织申报2022年度高等学校科学研究优秀成果奖(科学技术)的通知
关于组织参加2022年首届芜湖马鞍山高校大学生专利检索分析大赛的通知
机械工程学院召开横向项目管理办法和教科研奖励办法 ( 修订版 ) 宣贯会
2022年安徽信息工程学院知识产权宣传周系列活动方案
安徽信息工程学院科技成果登记统计表(2018年-2022年4月)
关于组织高校科研人员全面入驻工业互联网平台的通知
通识学院顺利召开横向项目管理办法和教科研奖励办法修订版宣贯交流会
“一体多翼”构建产学研合作新机制 ——电气与电子工程学院走访重点企业,推进产学研深入发展
【校内文件】《安徽信息工程学院教科研奖励办法》(2022年修订版)
【校内文件】《安徽信息工程学院横向科研项目及经费管理办法》(2022年修订版)
关于组织申报2022年度省领导圈定课题的通知
关于组织申报2022年芜湖市重点研发、科技成果转化、应用基础研究、创新环境(软科学)研究四类项目的通知
关于组织申报2022年度芜湖市地方标准制(修)订计划项目的通知
走访百年老店耿福兴 积极探求校企合作新路径
弘扬工匠精神,探寻深度合作——机械工程学院赴多家企业开展调研交流活动
创新校企融合发展新模式,打造校企融合育人新样板 ——我校入选2021年产教融合校企合作典型案例和2021-2022年度“校企合作·双百计划”典型案例
关于组织申报2022年度安徽省地方标准制(修)订计划项目的通知
关于组织申报2019-2020年度安徽省社会科学奖(社科类)的通知
【专利检索分析大赛】2022incoPat新科技检索大赛“未来IP专家”高校精英赛报名通道正式启动
“校政企”三方合力 共谱发展新蓝图
关于组织申报全市科技特派员及安徽省科技 特派员(团)备选入库的通知
我校召开申报芜湖市工程技术研究中心工作推进会
深化校企合作、推进协同育人—电气学院教师赴企业调研交流
关于组织申报芜湖市工程技术研究中心的通知
关于组织参加第八届全国青年科普创新实验暨作品大赛(安徽赛区)的通知
聚焦行业应用,深化校企合作——电气与电子工程学院赴伯泰克公司开展校企交流
【转发通知】安徽省教育厅:关于做好2022年度高校与合肥综合性国家科学中心协同创新项目申报的通知
关于组织参加2021年度安徽省优秀科普微视频的通知
关于组织申报2022年安徽省“三全育人”试点省建设暨高校思想政治能力提升计划项目的通知
校企合作,聚力共建—计算机(大数据)学院与南京释加软件科技有限公司举行校企合作座谈会
关于组织申报安徽省教育科学研究项目2022年度课题的通知
关于组织申报2022年度国家社科基金项目的通知
关于组织申报2022年度国家知识产权局暨省知识产权局课题研究项目的通知
电气与电子工程学院召开科研管理工作研讨会
【转发通知】《安徽省教育厅关于申报全国教育科学规划2022年度课题有关工作的通知》
【转发通知】安徽省教育厅关于申报全国教育科学规划2022年度课题有关工作的通知
围绕知识产权“十四五”规划目标,我校发明专利百强榜前进31位
围绕知识产权“十四五”规划目标,我校发明专利百强榜前进31位
【转发通知】《教育部社科司关于2022年度高校思想政治理论课教师研究专项一般项目申报工作的通知》的通知
【转发通知】《教育部社科司关于2022年度教育部人文社会科学研究项目(一般和专项任务)申报工作的通知》的通知
【转发通知】2021年安徽省发明专利百强排行榜公布
关于组织2022年度国家自然科学基金项目申请的通知
关于表彰2021年度科研成果的决定
【转发通知】关于2022年度国家自然科学基金项目申请与结题等有关事项的通告
关于组织申报第九届安徽省专利奖的通知
关于安徽信息工程学院2021年度高层次人才科研启动项目立项的通知
关于转发省教育厅2021年度高校科研项目立项的通知
安徽信息工程学院科技成果登记统计表(2018年-2021年12月)
【专利创新创业大赛】谱创新发展恢弘曲 筑知识产权强国梦 学校承办第十届芜湖大学生专利创新创业大赛决赛取得圆满成功
【转发】芜湖市产业创新中心成功举办中级技术经纪人培训班
【转发通知】关于第十届芜湖大学生专利创新创业大赛奖励的决定
安徽省市场监督管理局副局长、知识产权局局长程胤等一行来学校考察指导
连续六年芜湖高校第一 专利成果高居全省头部
谱创新发展恢弘曲 筑知识产权强国梦 学校承办第十届芜湖大学生专利创新创业大赛决赛取得圆满成功
关于开展2021年度科研成果统计工作的通知
芜湖市市场监督管理局(知识产权局)领导考察技术与创新支持中心(TISC)
教育部印发贯彻落实《三部委关于提升高等学校专利质量,促进转化运用的若干意见》典型经验的通知
【转发通知】关于举行第十届芜湖大学生专利创新创业大赛决赛暨颁奖大会的通知
关于安徽信息工程学院第六届大学生专利创新大赛奖励的决定
激发创意活力 增强创新动能 我校成功举办第六届大学生专利创新大赛
我校当选为芜湖市知识产权保护协会理事单位
我校参加全省知识产权公共服务体系建设 暨知识产权专员工作会议
校企合作 聚力共赢——艺术设计学院与芜湖东昊网络科技有限公司举行校企合作座谈会
关于组织申报2022年度省科技重大专项项目的通知
关于组织申报2022年安徽省重点研究与开发计划项目的通知
关于举行安徽信息工程学院第六届大学生专利创新大赛决赛的通知
我校牵头的一项地方标准获批立项
第十届芜湖市大学生专利创新创业大赛 复赛评审工作顺利结束
【专利创新创业大赛】第十届芜湖市大学生专利创新创业大赛 复赛评审工作顺利结束
【转发通知】关于发布2021年市重大科技成果工程化揭榜挂帅项目榜单的通知
祝贺我校首个国家级创新平台 技术与创新支持中心(TISC)正式获批运行
我校技术与创新支持中心(TISC) 承办芜湖市知识产权工作专题培训
【转发通知】2020年芜湖市工程技术研究中心创新能力评价工作开展
【转发通知】关于开展2021年市科技特派员选派推荐工作的通知
关于组织申报2022年度安徽省自然科学基金项目的通知
关于申请2021年度高层次人才科研项目 、预研资助经费的通知
关于组织申报2021年度安徽省高校科学研究项目的通知
2021年软件著作权登记(5-6月)
2021年软件著作权登记(3月下)
2021年软件著作权登记(3月上)
2021年软件著作权登记(2月)
2021年软件著作权(1月)
2020年软件著作权登记
2019年软件著作权(下半年)
2019年软件著作权(上半年)
2018年软件著作权登记
【转发通知】第五届全国机器人专利创新创业大赛公告
成果转移转化存在四大堵点,打造四大科创平台,助力科技成果转移转化
转发《关于发布2021年度芜湖市核心技术攻关项目“揭榜挂帅”榜单的通知》的通知
安徽信息工程学院科技成果登记统计表(2018年-2021年8月)
关于组织高校科研人员认领企业技术需求的通知
关于组织申报2021年度安徽省科技创新战略与软科学研究专项项目的通知
科技处组织“教育部产学合作协同育人项目培训会”
我校被认定为首批安徽省知识产权信息公共服务网点单位
关于组织申报2021年教育部产学合作协同育人项目(2021年7月)的通知
关于组织申报国家教育考试科研规划2021年度课题的通知
关于组织申报2021年度安徽省社会科学创新发展研究课题的通知
【转发通知】“学习贯彻习近平总书记‘七一’重要讲话精神”专项课题招标公告
2020年度安徽信息工程学院专利统计分析
合格评估五说五讲活动之——科技处说部门
关于转发《关于举办第十二届安徽省百所高校 百万大学生科普创意创新大赛的通知》的通知
我校在首届“智汇中江”芜湖市科技创新创业大赛喜获佳绩
【智汇中江】我校在首届“智汇中江”芜湖市科技创新创业大赛喜获佳绩
首届“智汇中江”芜湖市大学生科技创新创业大赛校级选拔赛圆满落幕
安徽信息工程学院技术与创新支持中心(TISC)举办“专利检索运用能力”培训会
严查国家高新技术企业!确保非正常专利不被利用骗取各类优惠政策!
【校内文件】《安徽信息工程学院教科研奖励办法(2020年修订版)》
我校与安徽誉特双节能技术有限公司举行产学研合作签约仪式
关于安徽省版权局及安徽省教育厅关于开展第二届安徽省大学生版权征文活动的通知
我校首次申报的省领导圈定课题获得立项
我校学生作品荣获2020年安徽省优秀科普微视频
关于我校组织参加首届“智汇中江”芜湖市大学生科技创新创业大赛参赛项目汇总
关于组织申报2021年芜湖市科技计划应用基础及创新环境研究项目的通知
关于组织参加第十届芜湖大学生专利创新创业大赛暨举办第六届安徽信息工程学院大学生专利创新大赛的通知
专利转让的途径和注意事项
关于组织申报2021年度安徽省哲学社会科学规划项目的通知
我校参加第七届全国青年科普创新实验暨作品大赛安徽赛区获佳绩
【转发通知】关于转发全国社科工作办《2021年国家社科基金冷门绝学研究专项申报公告》的通知
【转发】关于转发全国社科工作办《2021年国家社科基金冷门绝学研究专项申报公告》的通知
我校组织第十届芜湖大学生专利创新创业大赛专利比赛管理系统培训会
【转发通知】关于增补省社科规划项目评审专家与补充已有专家信息的通知
【转发通知】关于贯彻国家自主创新示范区政策开展市重大科技项目申报工作的通知
【宣传海报】组织参加首届“智汇中江”芜湖市大学生科技创新创业大赛
关于组织参加首届“智汇中江”芜湖市大学生科技创新创业大赛的通知
关于组织申报2021年度省领导圈定课题的通知
我校参与完成的一项科技成果荣获安徽省科技进步一等奖
2020年全国高等院校英语教学优秀学术论文二等奖
2020年全国高等院校英语教学优秀学术论文一等奖
技术与创新支持安信工中心(TISC)联合北航芜湖通航创新园 2021年知识产权进企业活动圆满落幕
2021年知识产权周系列活动之知识产权进高校
安徽信息工程学院科技成果登记统计表(2018年-2021年4月)
关于组织申报2021年芜湖市科技计划重点研发和科技成果转化项目的通知
【转发通知】2020年度安徽省科学技术奖获奖项目(人员)名单公布
“技术与创新支持中心(TISC)” 举办中小企业创新过程中专利运用保护能力提升培训
关于开展安徽信息工程学院2021年知识产权宣传周系列活动的通知
第七届安徽省专利优秀奖
我校3个项目获得教育部2020年产学合作协同育人项目立项
我校积极协助省科技厅做好2021年度“双随机、一公开”项目检查工作
成果转化热浪来袭,唤醒"沉睡专利"的魔咒是什么?
科技项目“揭榜挂帅”是什么意思?
TISC中心举办“初识专利”专场培训
关于举办2021年中小企业创新过程中的专利运用保护 能力提升培训班的通知
关于规范申请专利行为的通知
关于组织申报2021年度高校思想政治理论课教师研究专项的通知
关于组织申报2021年度国家社会科学基金项目的通知
我校1项发明专利首获安徽省专利奖
关于组织申报2021年教育部人文社科研究高校辅导员专项的通知
关于组织申报2021年教育部人文社科研究一般项目的通知
关于组织申报2021年安徽省科技重大专项项目的通知
我校首个安徽省社科规划项目成果免于鉴定顺利通过结题验收
关于组织2021年度国家自然科学基金项目申请的通知
关于表彰2020年度科研成果的决定
十三五积累显成效,发明专利进百强
安徽信息工程学院科技成果登记统计表(2018年-2020年12月)
连续五年芜湖高校第一 专利成果高居全省头部
【专利创新创业大赛】关于第九届芜湖大学生专利创新创业大赛奖励的决定
【专利创新创业大赛】专利创新实力派 五项第一展风采 ——信工学子在第九届芜湖大学生专利创新创业大赛中再创佳绩
由我校自主研制的“6L-1130”型滤清器干式测漏设备顺利通过企业验收
送服务 纾困难 增实效 促发展 ——记我校三位专家参加安徽省“四送一服”双千工程
广泛开展校企合作 服务地方经济发展 ——我校校领导走访芜湖县科技企业
校领导再赴奇瑞 校企合作谋新篇
推校企合作上台阶 促产教融合上水平 ——校领导带队走访格力电器
格力牵手安信工 开启合作新征程 我校与格力电器(芜湖)有限公司举行校企合作签约仪式
我校2个安徽省社会科学创新发展研究课题顺利结项
【转发通知】关于开展第八届安徽省专利奖评选工作的通知
安徽省教育厅关于2020年度高校科学研究项目立项的通知
关于组织申报中国高校产学研创新基金2020年第二批课题的通知
【专利创新创业大赛】关于安徽信息工程学院第五届大学生专利创新大赛奖励的通知
关于安徽信息工程学院第五届大学生专利创新大赛奖励的通知
专利创新实力派 五项第一展风采 ——信工学子在第九届芜湖大学生专利创新创业大赛中再创佳绩
关于组织申报2021年度安徽省重点研究与开发计划项目的通知
【专利创新创业大赛】扬创新风帆 谱专利新篇 我校成功举办第五届大学生专利创新大赛
WIPO发布《世界知识产权指标》报告:2019年商标和工业品外观设计申请活动增加;专利申请呈现罕见的下降
我校技术与创新支持中心(TISC) 启动“高质量专利培养计划”专项培训
我校参与的国家“科技创新2030重大项目-智能语音开放创新平台”正式获批立项
关于开展2020年度科研成果统计工作的通知
关于举行安徽信息工程学院第五届大学生专利创新大赛决赛的通知
科技处组织2018年芜湖市科技计划重点研发项目验收评审会
科技处组织2018年芜湖市科技计划重点研发项目验收评审会
我校受邀参加2020年芜湖市大院大所合作暨科技成果对接会
我校受邀参加安徽省第九届装备制造产品(芜湖)产需对接会
【转发通知】第四届全国机器人专利创新创业大赛复赛名单公布
关于组织申报2021年度安徽省自然科学基金项目(第一批次)的通知
关于组织省教育厅高校科研项目、人才项目结题验收和开展中期检查的通知
安徽信息工程学院科技成果登记统计表(2018年-2020年10月)
中国知识产权报报道我校“营造氛围 助推创新创业”
我校首个安徽省科技重大专项项目通过验收
我校首个安徽省科技重大专项项目通过验收
【会议通知】关于参加2020年度安徽省教育厅高校科研项目评审会的通知
我校首个安徽省科技重大专项项目通过验收
“科普在身边”参观展示活动
我校顺利举办2020年湾沚区“全国科普日”主场活动启动仪式
人民网报道我校“产学研合作推动科研成果转化”
人民网报道我校“产学研合作推动科研成果转化”
人民网报道我校“产学研合作推动科研成果转化”
中国知识产权报报道我校知识产权创新创业工作
经济日报报道我校“打造产学研高地 促进知识产权转化运营”
【转发通知】安徽省教育厅关于2020年度高校科学研究项目申报工作的通知
经济日报报道我校“打造产学研高地 促进知识产权转化运营”
我校赴合肥汇众知识产权管理有限公司学习TISC筹建工作
【转发通知】国家知识产权局办公室关于启动第四批技术与创新支持中心(TISC)筹建工作的通知
又一新突破,安徽信息工程学院首获安徽省专利奖
关于组织申报2020年安徽省科技重大专项项目的通知
关于组织申报中国高校产学研创新基金2020年第一批课题的通知
转发省社科规划办关于增补省社科规划项目评审专家与补充已有专家信息通知的通知
关于组织申报2020年芜湖市工程技术研究中心的通知
关于组织申报2020年度高校思想政治理论课教师研究专项的通知
【转发通知】关于开展在孵企业购置研发仪器设备补助申报工作的通知
我校前往南陵县科技局参加 “四送一服”科技创新要素专项对接会暨科技成果对接会
我校3个项目获2020年芜湖市科技计划立项支持
【转发通知】关于做好2020年度安徽省哲学社会科学规划项目申报工作的通知
2020年我校省自然科学基金项目取得零的突破
2020年我校省自然科学基金项目取得零的突破
校政合作 推动共赢 我校与绩溪县人民政府签署战略合作协议
2017年软件著作权登记
【转发通知】关于第九届皖江地区历史文化研讨会的征文通知
我校赴安徽农业大学考察学习高校知识产权贯标工作
关于组织申报安徽省教育科学研究项目2020年度课题的通知
关于组织参加第九届芜湖大学生专利创新创业大赛暨举办安徽信息工程学院第五届大学生专利创新创业大赛的通知
我校赴安徽农业大学考察学习高校知识产权贯标工作
【转发通知】“红色文化研讨会”征文通知
关于组织申报2020年度文化艺术和旅游研究项目信息化发展专项的通知
【转发】关于发布安徽省企业技术难题和技术需求的通知
【转发通知】安徽省市场监管局 安徽省教育厅关于组织开展国家知识产权试点示范高校建设工作的通知
【转发通知】国家知识产权局办公室关于启动第四批技术与创新支持中心(TISC)候选机构推荐工作的通知
【转发通知】安徽省发展改革委关于开展2020年省工程研究中心和工程实验室申报及验收评估工作的通知
“安信工科技云讲堂”开讲
战疫情 高校智慧校园信息化助力安信工专利申请逆势增长
关于转发《安徽省科学技术厅关于征集高校、科研院所可研究与开发科学技术的通知》的通知
关于组织申报2020年芜湖市科技计划项目的通知
“科普中国”平台助推校园科普活动
【专利创新创业大赛】连续四年芜湖高校第一 专利成果高居全省头部
【专利创新创业大赛】创意迭出 精彩纷呈 我校成功举办第四届大学生专利创新大赛
【专利创新创业大赛】我校学子在第七届芜湖大学生专利创新创业大赛中连创佳绩
【专利创新创业大赛】凝聚力量 放飞梦想 我校第三届大学生专利创新大赛隆重举行
【专利创新创业大赛】第七届芜湖大学生专利创新创业大赛开赛
大学生创新能力培养的重要载体——专利
【专利创新创业大赛】我院芜湖大学生专利创新创业大赛再创佳绩、计算机系匡磊成功冲击特等奖
【专利创新创业大赛】第二届大学生专利创新创业大赛结硕果
【贺信】吴敏院长对我院在第五届芜湖大学生专利创新创业大赛取得的成绩表示祝贺
【专利创新创业大赛】我院学子在第五届芜湖大学生专利创新创业大赛中荣获佳绩
【媒体关注 ● 芜湖日报】大学生专利创新创业大赛落幕
【媒体关注 ● 大江晚报】第五届芜湖大学生专利创新大赛收官
【专利创新创业大赛】第五届芜湖大学生专利创新创业大赛圆满收官
【专利创新创业大赛】伴随式学习 个性化辅导
【专利创新创业大赛】微信投票火爆 第五届芜湖大学生专利创新创业大赛揭晓进入倒计时
【专利创新创业大赛】群策群力 紧密联动 我院积极筹备第五届芜湖大学生专利创新创业大赛决赛工作
【专利创新创业大赛】第五届芜湖大学生专利创新创业大赛复赛在我院文津校区顺利开赛
【专利创新创业大赛】我院举办首届大学生专利创新创业大赛
【专利创新创业大赛】第五届芜湖大学生专利创新创业大赛组委会第三次会议在我院召开
【专利创新创业大赛】提高效率 学业创新两不误:我院头脑风暴比赛优秀作品采访
【专利创新创业大赛】关注细节: “智佳优创”获“创意风暴”特等奖缘由解析
【专利创新创业大赛】专利大赛为培养人才注入新能量:基础教学部立德更树人
【专利创新创业大赛】让“智慧之火”照亮创新之路:计算机与软件工程系“四招”并进促大赛不断推进
【专利创新创业大赛】开篇寄语
【专利创新创业大赛】创意迭出 放飞梦想:我院专利大赛“创意”风暴震撼开启
【专利创新创业大赛】创新激荡 智慧迸发:管理工程系专利大赛不断向纵深推进
【专利创新创业大赛】重“量”求“质”:信息工程系全方位解读创新真谛
【专利创新创业大赛】创意赢发明 创新谋未来:机械工程系大赛组曲(通讯)
我院专利申请授权工作初显成效
【专利创新创业大赛】行动快 措施力 效果好:我院专利大赛的组织工作获市组委会好评
【专利创新创业大赛】我院召开“大学生专利创新创业大赛”工作推进会
连续四年芜湖高校第一 专利成果高居全省头部
【专利创新创业大赛】第五届芜湖大学生专利创新创业大赛工作推进会在我院召开
【专利创新创业大赛】我院学子在第四届芜湖大学生专利创新大赛中获历史最好成绩
关于组织2020年度安徽省高校科学研究项目预申报工作的通知
关于组织2020年度国家自然科学基金项目申请的通知
我校发明专利授权数首次进入全省高校十强
我校合作承办芜湖市技术经纪人培训会
我校合作承办芜湖市技术经纪人培训会
服务地方经济发展,推动产学研融合发展——我校参加2019芜湖县产学研合作暨科技成果发布会
【专利创新创业大赛】电气与电子工程学院举行第八届芜湖大学生专利创新大赛选拔赛
【专利创新创业大赛】我校启动第八届芜湖大学生专利创新大赛和安徽信息工程学院第四届大学生专利创新大赛的组织工作
我校师生在2018年第三届全国机器人专利创新创业大赛中获佳绩
我校受邀参加庆祝改革开放四十周年安徽省科技创新成果展
我校承担的16项省教育厅高校科学研究重点项目全部通过结题验收
科普协会招新活动圆满结束
电气与电子工程学院举行第八届芜湖大学生专利创新大赛选拔赛
我校启动第八届芜湖大学生专利创新大赛和安徽信息工程学院第四届大学生专利创新大赛的组织工作
我校承担的16项省教育厅高校科学研究重点项目全部通过结题验收
【校内文件】《安徽信息工程学院委托师生开发智慧校园及信息化项目专项管理暂行办法》
我校一项芜湖市重点研发计划项目通过验收
我校两项芜湖市创新环境软科学项目验收通过
我校2019年省高校科学研究项目立项数又有新突破
我校顺利完成2019年度省教育厅高校科学研究项目评审工作
我校两项芜湖市软科学项目顺利通过验收并获优秀等级
新年新突破——我校在2019年安徽省重点研究与开发计划项目面上攻关专项中又获新突破
关于举办安徽信息工程学院第四届大学生专利创新创业大赛的通知
关于组织申报2020年度教育部人文社会科学研究一般项目的通知
2019年校政企科技合作对接交流系列活动圆满落幕
2019年校政企科技合作对接交流系列活动圆满落幕
2019年安信工校政企科技合作对接交流系列活动持续开展
我校一项芜湖市重点研发计划项目通过验收
我校两项芜湖市创新环境软科学项目验收通过
关于组织申报2020年度安徽省自然科学基金项目的通知
安徽省教育厅关于下达2019年度高校优秀拔尖人才培养资助项目的通知
关于转发安徽省教育厅2019年度高校科学研究项目立项的通知
2019年校政企科技合作对接交流系列活动拉开序幕
我校2019年省高校科学研究项目立项数又有新突破
关于组织申报2019年安徽省社会科学创新发展研究课题的通知
关于组织申报2019年度安徽省哲学社会科学规划项目的通知
我校顺利完成2019年度省教育厅高校科学研究项目评审工作
关于组织申报2019年市科技计划项目的通知
我校两项芜湖市软科学项目顺利通过验收并获优秀等级
新年新突破——我校在2019年安徽省重点研究与开发计划项目面上攻关专项中又获新佳绩
关于组织申报2019年度安徽省高校科学研究项目的通知
关于组织国家自然科学基金区域创新发展联合基金2019年度项目申报的通知
关于组织第八届高等学校科学研究优秀成果奖(人文社会科学)申报的通知
关于组织2019年度国家社会科学基金项目申报的通知
关于组织2019年度国家自然科学基金项目申报的通知
科技处参加安徽省教育厅产教融合合作委员会第一次工作会议
安徽省教育厅关于2017年度高校人文社会科学研究项目立项的通知(皖教秘科【2017】11号)
安徽省教育厅关于2017年度高校自然科学研究项目立项的通知(皖教秘科【2017】12号)
关于下达芜湖市2016年度科技计划项目的通知(芜科计【2016】23号)
安徽省教育厅关于2016年度安徽高校自然科学研究项目立项的通知(皖教秘科【2016】11号 )
安徽省教育厅关于2016年度安徽高校人文社会科学研究项目立项的通知(皖教秘科【2016】10号 )
关于下达芜湖市2015年度科技计划项目的通知(芜科计【2015】18号)
安徽省教育厅关于下达2015年度高校自然科学研究项目及经费的通知(皖教秘科【2015】33号)
安徽省教育厅关于2015年度高校人文社科研究项目立项的通知(皖教秘科【2015】30号)
【校内文件】安徽信息工程学院科技成果转化管理暂行办法
【校内文件】安徽信息工程学院专利管理暂行办法
联系我们
科技处职责
关于转发安徽省教育厅2018年度高校科学研究项目立项的通知
2018年安徽省社会科学创新发展研究课题我校又获新的突破
【专利创新创业大赛】第七届芜湖大学生专利创新创新大赛开赛
我校三个科研项目通过评审获得芜湖市2018年度科技计划项目立项
英国克兰菲尔德大学何红梅教授应邀来我校举办专题讲座
我校在安徽省2018年度重点研究与开发计划项目中又实现新的突破
科技处带队参加人工智能助力芜湖智造专家报告会
【名师讲席】关于“人工智能和机器人——过去,现在和未来”的讲座
关于组织申报2018年度安徽省哲学社会科学规划项目的通知
校领导带队深入企业考察交流 促进产学研合作深度融合
关于开展2013~2016年度安徽省社会科学奖(社科类)评奖工作的通知
关于转发安徽省教育厅2018年度高校科学研究项目立项的通知
关于组织申报2018年市科技计划项目的通知
我院获批组建2个市级工程技术研究中心
我校获批芜湖市首个概念验证中心 打通科技成果转化“最初一公里”
安徽信息工程学院2022年度学术论文发表一览表
关于2022年度安徽信息工程学院科研团队和科技创新平台评审结果的公示
我校又新获5个芜湖市工程技术研究中心实现二级学院全覆盖
我校TISC知识产权信息服务案例获评2022年首批全国知识产权信息服务优秀案例
我校召开申报芜湖市工程技术研究中心工作推进会
安徽信息工程学院2016-2021年论文成果
我校现代制造业软件科技企业孵化器被认定为省级科技企业孵化器
我校牵头的一项地方标准获批立项
祝贺我校首个国家级创新平台 技术与创新支持中心(TISC)正式获批运行
我校被认定为首批安徽省知识产权信息公共服务网点单位
我校新增2个芜湖市工程技术研究中心
十三五积累显成效,发明专利进百强
又一新突破,安徽信息工程学院首获安徽省专利奖
领略创新魅力 感受专利乐趣 “社团干部培训之创业与专利” 专题讲座
专利管理系统使用说明
战疫情高校智慧校园信息化助力专利申请逆势增长
我校现代制造业软件科技企业孵化器被认列入2019年度省级科技企业孵化器培育名单
2016-2020年论文成果
我校发明专利授权数首次进入全省高校十强
我校首个安徽省教育厅工程技术研究中心获批立项建设
我校2个工程技术研究中心被列入2017年市级工程技术研究中心组建备案计划
我校1个工程技术研究中心被列入2017年市级工程技术研究中心组建备案计划
我校创业与就业竞争力促进中心被认定为2016年度第二批市级科技企业孵化器
创新教育结硕果:我院发明专利授权实现零的突破
【转发】2025经济专业技术资格考试知识产权专业知识和实务(初级) 考试大纲
【转发】《专利池建设运行工作指引》解读
【转发】国家知识产权局 科技部 工业和信息化部 国务院国资委 市场监管总局 中国科学院 《专利池建设运行工作指引》
【转发】国际专利分类使用指南(2025版)
【案例分享】中华全国专利代理师协会全国典型发明专利 撰写案例撰写经验分享系列三十
【案例分享】中华全国专利代理师协会全国典型发明专利 撰写案例撰写经验分享系列二十九
【案例分享】中华全国专利代理师协会全国典型发明专利 撰写案例撰写经验分享系列二十八
【案例分享】中华全国专利代理师协会全国典型发明专利 撰写案例撰写经验分享系列二十七
【案例分享】中华全国专利代理师协会全国典型发明专利 撰写案例撰写经验分享系列二十六
【案例分享】中华全国专利代理师协会全国典型发明专利 撰写案例撰写经验分享系列二十五
【案例分享】中华全国专利代理师协会全国典型发明专利撰写案例撰写经验分享系列二十四
中华全国专利代理师协会全国典型发明专利撰写案例撰写经验分享系列二十三
【案例分享】中华全国专利代理师协会全国典型发明专利撰写案例撰写经验分享系列二十二
【案例分享】中华全国专利代理师协会全国典型发明专利撰写案例撰写经验分享系列二十一
【案例分享】中华全国专利代理师协会全国典型发明专利撰写案例撰写经验分享系列二十
【转发】一文了解人工智能、大数据专利申请客体审查判断思路
【转发】《芜湖市支持“鸠兹科创湾”建设若干举措》发布
【转发】国知发服字〔2025〕5号 各省、自治区、直辖市和新疆生产建设兵团知识产权、教育、科技、市场监管、版权主管部门,金融监管总局各监管局,中国科学院院属各单位: 为深入贯彻落实党中央、国务院关于优化营商环境的决策部署和对知识产权工作的总体要求,及时响应社会公众和经营主体期盼,持续降低制度性交
【转发】芜湖市人民政府关于印发芜湖市加快推进智造名城建设若干举措的通知
【转发】国家知识产权局办公室关于印发《知识产权数据使用手册及开放目录》的通知
【转发】中共中央 国务院印发《教育强国建设规划纲要(2024-2035年)》
【转发】一文读懂2025年国家自然科学基金限项新旧政策对比
【转发】中共中央 国务院印发《教育强国建设规划纲要(2024—2035年)》
【转发】湾沚区人才招引政策十八条
【转发】芜湖市惠企政策精选
【转发】关于《专利风险预警工作规范》团体标准公开征求意见的通知
【转发】技术合同认定登记管理办法(征求意见稿)工科函〔2024〕986号
【案例分享】中华全国专利代理师协会全国典型发明专利撰写案例撰写经验分享系列十九
【案例分享】中华全国专利代理师协会全国典型发明专利撰写案例撰写经验分享系列十八
【案例分享】中华全国专利代理师协会全国典型发明专利撰写案例撰写经验分享系列十七
【案例分享】中华全国专利代理师协会全国典型发明专利撰写案例撰写经验分享系列十六
【案例分享】中华全国专利代理师协会全国典型发明专利撰写案例撰写经验分享系列十五
【案例分享】中华全国专利代理师协会全国典型发明专利撰写案例撰写经验分享系列十四
【案例分享】中华全国专利代理师协会全国典型发明专利撰写案例撰写经验分享系列十三
【案例分享】中华全国专利代理师协会全国典型发明专利撰写案例撰写经验分享系列十二
【案例分享】中华全国专利代理师协会全国典型发明专利撰写案例撰写经验分享系列十一
【案例分享】中华全国专利代理师协会全国典型发明专利撰写案例撰写经验分享系列十
【案例分享】中华全国专利代理师协会全国典型发明专利撰写案例撰写经验分享系列九
【案例分享】中华全国专利代理师协会全国典型发明专利撰写案例撰写经验分享系列八
【案例分享】中华全国专利代理师协会全国典型发明专利撰写案例撰写经验分享系列七
【案例分享】中华全国专利代理师协会全国典型发明专利撰写案例撰写经验分享系列六
【案例分享】中华全国专利代理师协会全国典型发明专利撰写案例撰写经验分享系列五
【案例分享】中华全国专利代理师协会全国典型发明专利撰写案例撰写经验分享系列四
【案例分享】中华全国专利代理师协会全国典型发明专利撰写案例撰写经验分享系列三
【案例分享】中华全国专利代理师协会全国典型发明专利撰写案例撰写经验分享系列二
【案例分享】中华全国专利代理师协会全国典型发明专利撰写案例撰写经验分享系列一
【转发】国知局:关于发布修订版专利申请请求类表格和电子申请数据标准规范的通知
【转发】《科技成果转化常见问题工作手册(2024年版)》
【转发】《科研单位科研诚信管理制度示范文本》及解读
【转发】【图解】国家知识产权局专利信息公共服务资源
【转发】【图解】国家知识产权局专利信息公共服务资源
【政策解读】《芜湖市深化科技创新体制机制改革加快科技成果转化应用体系建设行动实施方案(试行)》解读
【转发】芜湖市人民政府关于印发《芜湖市深化科技创新体制机制改革加快科技成果转化应用体系建设行动实施方案(试行)》的通知 芜政〔2023〕6号
【转发】2024年度芜湖市高等研究院产学研合作项目申报指南
【转发】《关于推进重点产业知识产权强链增效的若干措施》
【转发】《关于推进重点产业知识产权强链增效的若干措施》解读
【转发】《专利开放许可实施纠纷调解工作办法(试行)》
【转发】《专利开放许可实施纠纷调解工作办法(试行)》解读
【政策解读】专利开放许可业务常见问题解答①丨专利开放许可声明的提出
【政策解读】专利开放许可业务常见问题解答②丨专利开放许可实施合同备案
【政策解读】专利开放许可业务常见问题解答③丨专利开放许可声明的撤回
【政策解读】专利开放许可业务常见问题解答④丨相关法律手续业务的办理
【转发】安徽省未来产业发展行动方案(征求意见稿)
【转发】《关于规范和加强高校横向科研项目管理的指导意见 ( 暂行 )》
【转发】国知局:全面推进专利开放许可制度实施工作
【转发】《2023年全球知识产权保护指数报告》全文发布
【转发】国家知识产权局发布2023年度知识产权行政保护典型案例
【转发】芜湖市2024年市级财政支持产业科技若干政策 芜政【2024】50号
【转发】国家知识产权信息公共服务网点备案实施办法(修订)
【转发】湾沚区“产学研创”人才政策有新变
【转发】《国家科学技术奖励条例》 中华人民共和国国务院令 第782号
【转发】《安徽省数据知识产权登记办法(试行)》
【转发】《2024年知识产权强国建设推进计划》
【转发】国知局:关于专利证书改版的公告(第581号)
【转发】《安徽省教育科学研究项目实施办法》 皖教办〔2024〕27号
【转发】【政策解读】《专利产业化促进中小企业成长计划实施方案》解读
【转发】《安徽省高等学校年度科研计划编制与管理办法(试行)》的通知 皖教科〔2024〕2号
【转发】《安徽省开展高校科研机构存量专利筛选推介工作实施方案(2023-2025年)》皖市监知促函〔2024〕4号
【转发】高校和科研机构存量专利盘活工作方案 国知发运字〔2024〕5号
【转发】芜湖市湾沚区人民政府办公室:湾沚区建设科技创新新高地若干政策
【转发】专利和集成电路布图设计缴费服务指南
【转发】专利开放许可
【转发】芜湖市湾沚区促进航空航天(低空经济)高质量发展扶持政策
【转发】湾沚区关于促进人才安居乐业推进航空新城建设的意见
【转发】规范申请专利行为的规定(2023)
【转发】规范申请专利行为的规定(2023)
【转发】安徽高校服务新能源汽车产业集群建设三年行动方案(2023-2025年)
【转发】《湾沚区“产学研创”人才政策18条实施细则》
【转发】【政策解读】《负责任研究行为规范指引(2023)》的解读
【转发】《负责任研究行为规范指引(2023)》
【转发】专利审查指南(2023)
【转发】专利审查指南(2023)
【转发】李强签署国务院令 公布《国务院关于修改〈中华人民共和国专利法实施细则〉的决定》
【转发】《关于施行修改后的专利法及其实施细则相关审查业务处理的过渡办法》解读
【转发】【政策解读】《关于施行修改后的专利法及其实施细则相关审查业务处理的过渡办法》解读
【转发】关于专利权期限补偿和专利开放许可相关行政复议事项的公告(第560号)
【转发】《施行修改后的专利法及其实施细则相关审查业务处理过渡办法》
【转发】《施行修改后的专利法及其实施细则相关审查业务处理过渡办法》
【转发】《中华人民共和国专利法实施细则》2023
【转发】《中华人民共和国专利法实施细则》2023
【转发】安徽省科技成果登记填报、审核细则(20221128)
【转发】安徽省科技成果登记明白纸(试行)202308
【转发】国家知识产权局2022年度报告
【转发】《专利转化运用专项行动方案(2023—2025年)》(图解)
【转发】《高价值专利价值评估规范》(DB32/T 4585—2023)
【转发】《高价值专利价值评估规范》(DB32/T 4585—2023)
【转发】《关于实用新型专利保护客体判断的指引》
【转发】国知局:《关于实用新型专利保护客体判断的指引》发布
【转发】国知局:《关于外观设计国际注册申请的指引》发布
【转发】《知识产权专员工作指南》(DB34/T 4549—2023)
【转发】国家知识产权局办公室关于公布2022年度及近五年备案的专利实施许可合同有关数据的通知
【转发】国家知识产权局 司法部关于加强新时代专利侵权纠纷行政裁决工作的意见
【转发】知识产权公共服务普惠工程实施方案(2023—2025年)
【转发】知识产权公共服务普惠工程实施方案(2023—2025年)
【转发】安徽省知识产权保护中心关于开展专利快速预审服务首批申请主体备案及代理机构注册工作的通知
【转发】绿色技术专利分类体系 国知办发规字〔2023〕30号
【转发】关于支持直播电商产业高质量发展的若干政策规定
【转发】芜湖市促进商贸流通业发展若干政策规定
【转发】芜湖市促进现代服务业发展政策规定
【转发】芜湖市重大招商项目“一事一议”实施办法
【转发】芜湖市扶持高层次科技人才团队创新创业实施办法
【转发】关于加快推进芜湖市国家自主创新示范区建设的若干政策规定
【转发】芜湖市扶持产业发展政策(2022-2023年)
【转发】《知识产权助力产业创新发展行动方案(2023─2027年)》
【转发】《知识产权助力产业创新发展行动方案(2023─2027年)》
【转发】专利评估指引
专利评估指引(标准号:GB/T 42748-2023)
【转发】芜湖市湾沚区科技创新奖励政策“二十条”
【转发】芜湖市科技项目管理办法(修订) 芜科办〔2023〕12号
【转发】芜湖市科技项目实施验收细则(修订) 芜科办〔2023〕13号
浅析实用新型的保护客体问题
【政策解读】高校、科研院所薪酬改革启动,薪酬分配向两类人员倾斜
【政策解读】科技部等联合发布《研发费用加计扣除政策执行指引(2.0版)》
【转发】研发费用加计扣除政策执行指引(2.0版)
【转发】专利和集成电路布图设计缴费服务指南
【转发】高价值专利培育布局工作指南
【转发】《禁止滥用知识产权排除、限制竞争行为规定》 国家市场监督管理总局令第79号
【转发】ISO 56005《创新管理 - 知识产权管理指南》快问快答
【转发】高价值专利评价方法
【转发】高价值专利培育工作规范
专利权无效有哪些原因,企业如何用宣告专利权无效制度
地理标志商标注册申请15问
市场监管总局关于《关于标准必要专利领域的反垄断指南(征求意见稿)》公开征求意见的公告
2022年度执行的PCT申请国际阶段费用的人民币标准
澳门特区申请人在内地发明专利优先审查申请试点项目将于2023年7月正式实施
《专利(申请)权转让合同模板及签订指引》《专利实施许可合同模板及签订指引》解读
国家知识产权局办公室关于印发专利转让许可合同模板及签订指引的通知
【转发】《芜湖市湾沚区科技创新体系建设若干政策》湾科字〔2022〕5号
【转发】湾沚区“产学研创”人才政策十八条
非正常申请专利行为认定及认定后的办事指南
国家知识产权局2023年工作要点
专利代理师资格考试办法(国家市场监督管理总局令第7号)
国知局:关于规范提交专利电子申请指引的通知
安徽省开展专利侵权纠纷先裁决后调解省级试点
国知局:关于规范提交专利电子申请指引的通知
国家知识产权局办公室 工业和信息化部办公厅关于组织开展创新管理知识产权国际标准实施试点的通知
国家知识产权局关于印发《系统治理商标恶意注册促进高质量发展工作方案(2023—2025年)》的通知
经济专业技术资格考试知识产权专业知识和实务(初级)考试大纲
经济专业技术资格考试经济基础知识(初级)考试大纲
经济专业技术资格考试经济基础知识(中级)考试大纲
经济专业技术资格考试知识产权专业知识和实务(中级)考试大纲
【图解】一同见证,安徽省知识产权新时代十年!
【转发】《安徽省级实验室体系重组行动实施方案(试行)》
国家知识产权局关于印发“千企百城”商标品牌价值提升行动方案(2023—2025年)的通知
2023年全国知识产权宣传周活动主题海报发布
最高人民法院知识产权法庭典型案例(2022)
2023年度专利代理师资格考试公告(第525号)
关于公布《2023年专利代理师资格考试大纲》的通知
国家知识产权局关于印发《专利代理信用评价管理办法(试行)》的通知
【转发】高校知识产权管理规范
【图解】2023年,这样推动知识产权高质量发展
《推动知识产权高质量发展年度工作指引(2023)》印发
【转发】《推动知识产权高质量发展年度工作指引(2023)》印发
国家知识产权局:《2023年全国知识产权行政保护工作方案》
国家知识产权局:《知识产权政务服务事项办事指南》的公告(第519号)
国家知识产权局:关于印发2023年全国知识产权行政保护工作方案的通知 国知发保字〔2023〕4号
【转发】国家知识产权局:关于印发2023年全国知识产权行政保护工作方案的通知 国知发保字〔2023〕4号
国知局:关于全面推行专利证书电子化的公告(第515号)
国家知识产权局举办2023年2月例行新闻发布会
经济专业技术资格考试 高级经济实务(知识产权) 考试大纲
《质量强国建设纲要》印发,涉及这些知识产权内容
【转发】国家知识产权局办公室:关于印发专利导航工程实施评价方案的通知 国知办发运字〔2023〕4号
【转发】国家知识产权局办公室关于印发专利导航工程实施评价方案的通知 国知办发运字〔2023〕4号
【转发】17部门印发《关于加快推动知识产权服务业高质量发展的意见》 国知发运字〔2022〕47号
【政策解读】一图读懂 17部门联合印发意见 加快推动知识产权服务业高质量发展
【转发】《芜湖市常态化产学研合作工作方案》 芜科办〔2022〕74号
浅谈高价值专利培育中的“布局”和“挖掘”
《2022年中国专利调查报告》全文发布!
《绿色低碳技术专利分类体系》
【转发】《绿色低碳技术专利分类体系》 国知办函规字〔2022〕1044号
《知识产权保护规范化市场创建示范管理办法》
【转发】《知识产权保护规范化市场创建示范管理办法》 国知办发保字〔2022〕64号
【政策解读】《知识产权保护规范化市场创建示范管理办法》解读
《知识产权行政保护案件请示办理工作办法》印发
【政策解读】专利产品备案常见问题解答
【政策解读】《关于加强知识产权鉴定工作衔接的意见》
再谈外观设计专利之“组件产品”和“套件产品”
功能性特征专利规则的统一性研究
国家知识产权局办公室:关于组织开展专利产品备案工作的通知
国家知识产权局办公室:关于公布2022年知识产权信息服务优秀案例的通知
国家知识产权局 国家市场监督管理总局:关于开展商标代理行业专项整治行动的通知
国家知识产权局办公室 司法部办公厅:关于推介第二批全国专利侵权纠纷行政裁决建设典型经验做法的通知
【转发】国家知识产权局:《商标代理监督管理规定》
【政策解读】图解:13条知识产权措施助力专精特新中小企业创新发展
专利导航,企业能拿它来做什么?
专利开放许可十问十答
国务院,知识产权战略实施工作部际联席会议办公室:关于印送知识产权强国建设第一批典型案例的函
国知局:拟增加商标依职权撤销规定
【转发】国家知识产权局:《专利开放许可使用费估算指引》(试行) 国知办发运字〔2022〕56号
【转发】国知局 工信部:《关于知识产权助力专精特新中小企业创新发展的若干措施》 国知发运字〔2022〕38号
国知局 工信部:知识产权助力专精特新中小企业创新发展若干措施!
国家知识产权局:编制印发《专利开放许可使用费估算指引》
专利开放许可九问答
浅议专利侵权诉讼中赔偿数额的计算及证明责任
国家知识产权局行政裁决案件线上口头审理办法(征求意见稿)公开征求意见
国知局:将专利质量和转化运用等指标作为职称晋升、绩效考核、岗位聘任等重要依据!
商标局:地理标志商标注册申请15问
数看知识产权这十年丨一图读懂
【政策解读】《安徽省深化科技创新体制机制改革加快科技成果转化应用体系建设行动方案》
关于就《专利代理信用评价管理办法(公开征求意见稿)》公开征求意见的通知
国家知识产权局办公室:关于确定首批国家级专利导航工程支撑服务机构的通知
【转发】《国家技术转移体系建设方案》 国发〔2017〕44号
国知局办公室:关于举办首届全国知识产权公共服务机构专利检索分析大赛的通知
【转发】《芜湖市工程技术研究中心认定管理办法》
图解:数说知识产权转化运用工作成效
【转发】科技部 财政部关于印发《企业技术创新能力提升行动方案(2022—2023年)》的通知 国科发区〔2022〕220号
【政策解读】安徽省深化科技创新体制机制改革加快科技成果转化应用体系建设行动方案
【政策解读】图解:安徽省深化科技创新体制机制改革加快科技成果转化应用体系建设行动方案
【转发】安徽省深化科技创新体制机制改革加快科技成果转化应用体系建设行动方案 皖政〔2022〕64号
【政策解读】推动高校支撑服务企业高质量发展 ——三部门解读“千校万企”协同创新伙伴行动
【转发】关于组织开展 “千校万企”协同创新伙伴行动的通知
9张图,带你了解2022年上半年知识产权相关工作统计数据
2022年专利代理师资格考试大纲
7月1日起,这些知识产权政策开始实施!
《国家知识产权保护示范区建设方案》解读
国知局:关于印发《国家知识产权保护示范区建设方案》的通知
专利代理师考试常见问题解答:2022年各考点及港澳地区联系方式及其他相关事宜
专利代理师考试常见问题解答:专利代理师资格授予
专利代理师考试常见问题解答:港澳台地区人员报名和考试
专利代理师考试常见问题解答:考试
专利申请12个关键流程点,把握好了事倍功半
官方解答:专利年费缴纳期限延长有关问题!
专利代理师考试常见问题解答:报名程序
专利代理师考试常见问题解答:报考条件
2022年专利代理师资格考试公告
这篇文章告诉您,商标注册没有捷径
【转发】《安徽省科学技术普及条例》
【转发】《安徽省科学技术进步条例》
【转发】《安徽创新型省份建设促进条例》及解读
【转发】《中华人民共和国科学技术普及法》
【转发】《中华人民共和国科学技术进步法 》 中华人民共和国主席令 第一〇三号
国知局:关于开通外观设计国际申请业务的通知
国知局:关于加入海牙协定后相关业务处理暂行办法的公告 | 附解读
中国已加入《海牙协定》,外观设计专利可通过海牙体系进入90+国家寻求保护
【政策解读】《海牙用户指南》(2022年2月修订)
一图概览《海牙协定》
【转发】《关于改革完善省级财政科研经费管理的若干措施》 国办发〔2021〕32号
强保护时代下,企业如何通过专利保护提高产品竞争力?
关注!《国家知识产权局知识产权信用管理规定》明确6种失信行为
国知局公布1-2月知识产权数据,实用新型专利授权量同比增长44.21%
【政策解读】《推动知识产权高质量发展年度工作指引(2022)》
国知局批复:外观设计专利权评价报告不能证明被控侵权设计与现有设计是否相同或实质相同
两会IP热点汇总
科技部:科技型中小企业评价知识产权有这些指标!
国家市场监管总局:《全国商业秘密保护创新试点工作方案》全文发布!
【政策解读】2022年度国家自然科学基金项目指南及申请规定发布
一图读懂《知识产权公共服务“十四五”规划》
一图读懂:2022年全国知识产权工作怎么做?8个方面重点工作
《知识产权人才“十四五”规划》发布!到2025年,执业代理师4万人,知识产权师2万人
2022.1.1日起施行,新修订《中华人民共和国科学技术进步法》多处提及知识产权
【转发】《中华人民共和国科学技术进步法》
国务院办公厅关于新形势下进一步加强督查激励的通知
教育部印发贯彻落实《三部委关于提升高等学校专利质量,促进转化运用的若干意见》典型经验的通知
我国已建成101家TISC和80家高校国家知识产权信息服务中心
《提升中小企业竞争力若干措施》印发,提出这些知识产权举措……
国家知识产权局公告 第四六二号《商标审查审理指南》全文发布
这7种行为被国知局认定为失信行为
【转发】国家知识产权局关于《专利权质押登记办法》的公告(第461号)
安徽省人民政府令第303号
【转发】国务院关于印发“十四五”国家知识产权保护和运用规划的通知
一图读懂“十四五”国家知识产权保护和运用规划
一文读懂《产学研合作协议知识产权相关条款制定指引(试行)》
三部门联合印发《产学研合作协议知识产权相关条款制定指引(试行)》
【转发】国办印发《关于进一步支持大学生创新创业的指导意见》,明确做好大学生创新项目的知识产权确权、保护等工作
和解!OPPO与夏普签订交叉许可协议,结束全球诉讼
一图读懂《知识产权强国建设纲要(2021-2035年)》
中共中央国务院印发《知识产权强国建设纲要(2021-2035年)》
芜湖“紫云英人才计划”(图解)
科技成果评价的主体包括哪些?
浅议专利侵权纠纷中的禁止反悔原则与“明确否定”情形
国家知识产权局:我国累计认定地理标志保护产品2482个
新学期已开始,软件类专利权人该学会面对“万物互联”时代了!
知识产权安全是国家安全的主战场
2022年申请国家高新技术企业,请从现在开始准备
专利,让城市“更智慧”
申长雨:发明专利做好控增量、提质量,实用新型做好制度改革
最高院知产法庭:公知常识性证据的认定
故意侵犯知识产权;提交非正常专利申请等将列入严重违法失信名单!2021.9.1日起施行
中汽咨询发布“2021汽车专利创新指数”
国家知识产权局何志敏:提高知识产权公共服务能力,助力汽车产业创新发展
加强科学发现权保护 促进基础研究蓬勃发展
【转发】安徽省财政厅 安徽省科学技术厅关于印发《安徽省支持科技创新若干政策专项资金管理办法》的通知
国家知识产权局关于印发《知识产权公共服务能力提升工程工作方案》的通知
国知局公布1-6月知识产权数据 发明授权量同比增长55.9%
你真的了解专利布局吗?总结五大专利布局方法及策略
国务院发文:评职称、评科技奖将纳入新指标!
国家知识产权局办公室关于加强专利导航工作的通知
2021年5月全国高校专利分析
3D打印已实现批量化制造的5个案例
中国高新技术企业认定需要15-18个专利?
2021年中国专利申请量和授权率增速放缓
《2021年专利代理师资格考试大纲》全文发布
国知局回复进一步加大知识产权保护力度
印花税法来了,明年7月实施:商标注册证和专利权证将不用交印花税了
严查国家高新技术企业!确保非正常专利不被利用骗取各类优惠政策!
专利惩罚性赔偿上岗!这些情形将会被判惩罚性赔偿
国家知识产权局进一步整治非正常专利申请代理行为
2021年知识产权贯标补贴政策汇总
《中华人民共和国专利法》2020全文
6月1日起施行《专利法》《著作权法》《专利导航指南》等新法规
知识产权不再是锦上添花,将决定企业的兴衰存亡
国知局:6月1日起,这4种情形属于重大专利侵权纠纷!
关于施行修改后专利法的9个问题
专利人成功之路专栏|技术转移和专利运营的关系是什么?
为什么有些科转人的科技成果转化会越做越“不自信”?!
国之功勋,院士千古!袁隆平先生的一生为人类留下了什么?
国知局2021年工作要点
6G通信技术专利发展状况报告》发布,有何亮点?
地方高校的破局!如何把科研成果转化为教学资源?
国知局:持续压缩商标专利审查周期、加强审查监管
国知局:合理调整专利收费有助于专利质量提升
科技成果转移转化有哪三个痛点?
国家知识产权局2020年度报告
高校5金8银! 第二十二届中国专利奖评审结果公布
国知局印发《通知》:不得直接将专利申请、授权数量作为享受奖励或资质资格评定政策的主要条件
国知局:《关于技术调查官参与专利、集成电路布图设计侵权纠纷行政裁决办案的若干规定(暂行)》全文发布!
国知局:6月底前各地要全面取消专利、商标申请阶段的资助和奖励
实用新型审查趋势:打击低质量申请,同日申请专利政策调整
国知局回应:如何界定“高价值发明专利”及实践中如何考核?
全球专利分析市场规模2027年将达16亿美元
2020年发明授权率为47.3%,实用新型授权率为90.4%,外观授权率为95.1%
2020年度专利复审无效十大案件来了
一图了解科交会成果
关注!知识产权信息赋能中小企业创新发展十大案例
市场监管总局:2020年知识产权执法行动典型案例
技术成果转化税收优惠政策,请收好!
爱迪生不是发明大王,而是成果转化的高手
如何落实“十四五”规划里的高价值专利目标?申局长回应
2020年中国知识产权保护状况白皮书发布
“专利泡沫”何其多 专利造假“产业链”
公安部发布打击侵犯知识产权犯罪典型案例
关于专利权作价入股的程序及相关注意事项
勾勒局部外观设计专利画像
2020年中国法院10大知识产权案件和50件典型案例
《产学研合作协议知识产权相关条款制定指引》及其使用指南解读
柔性制造下,AI+软件为中国机器人行业带来弯道超车新机遇!
产业|2021年AI将改变制造业的6大应用趋势
“小猪上吊”专利给我们的启示
高校科研成果转化合同额下降,中国科技成果转化难在哪?
黎子辉:高校专利申请前评估工作体系的构建
《关于推动科研组织知识产权高质量发展的指导意见》解读
关注!财政部 国家知识产权局实施专利转化专项计划政策解读
浅析专利申请前查新检索的意义及思路
国知局 中国科学院等四部门发布:推动科研组织知识产权高质量发展
@大学生们:一文看懂如何申请专利!
国知局明确5种“高价值发明专利”!
国家知识产权局关于进一步严格规范专利申请行为的通知
WIPO发布《世界知识产权指标》报告:2019年商标和工业品外观设计申请活动增加;专利申请呈现罕见的下降
【转发】《专利导航指南》系列国家标准解读
【转发】《专利导航指南》国家标准全文!2021.6.1日起实施
【转发】第四届全国机器人专利创新创业大赛复赛名单公布
【转发】国家知识产权局办公室关于印发《知识产权信息公共服务工作指引》的通知
【转发】国家知识产权局办公室关于印发《知识产权信息公共服务工作指引》的通知
【转发】聚焦新修改专利法之你问我答
【转发】国知局:《中华人民共和国专利法》二十九处修改全文
【政策解读】安徽省自然科学基金管理办法(修订)
【转发】关于印发《芜湖市工程技术研究中心认定管理办法》的通知
【转发】《关于规范高等学校 SCI论文相关指标使用 树立正确评价导向的若干意见》 教科技〔2020〕2号
【转发】安徽省人民政府关于支持人工智能产业创新发展若干政策的通知(皖政〔2020〕14号)
【转发】《高等学校区块链技术创新行动计划》
【转发】提升高等学校专利质量促进转化运用的若干意见
【论文期刊】2025年《国际期刊预警名单》
【论文期刊】中文核心期刊要目总览(2023版)
【论文期刊】中文核心期刊要目总览(2023版)
【校企合作】《安徽信息工程学院与企业共建联合实验室申请表(模版)》
【横向项目】技术咨询合同(模板)
【横向项目】技术开发(合作)合同(模板)
【横向项目】安徽信息工程学院横向项目全流程包
【横向项目】技术开发(委托)合同 (模板)
【横向项目】技术服务合同(模板)
【论文期刊】2024年《国际期刊预警名单》
【论文期刊】2023年《国际期刊预警名单(试行)》
【论文期刊】2021年《国际期刊预警名单(试行)》
【论文期刊】2020年《国际期刊预警名单(试行)》
【知识产权】安徽信息工程学院知识产权信息确认函(2024版)
【转发】安徽省科技成果登记系统操作手册
安徽信息工程学院劳务费发放表
【论文期刊】中国科学引文数据库(CSCD)来源期刊列表(2023-2024 年度)
【校企合作】校企合作项目合同(协议)审批表
【校企合作】校企合作项目立项申请书
【横向项目】横向项目验收合格绩效发放表
【知识产权】软件著作权申请表
【横向项目】安徽信息工程学院横向项目材料、设备采购(外协加工)申请表
【横向项目】安徽信息工程学院横向项目材料、设备采购(外协加工)采购记录审批表
【论文期刊】中文核心期刊要目总览(2020版)
【论文期刊】CSSCI扩展版来源期刊目录(2021-2022)
【论文期刊】CSSCI来源期刊目录(2021-2022)
【横向项目】产学合作协同育人项目平台学校用户操作指南
【孵化器】安信工科技企业孵化器入驻协议模板
【横向项目】安徽信息工程学院横向项目结题意见书
【横向项目】安徽信息工程学院技术合同审批单(模板)
【横向项目】产学研合作项目(横向课题)进展情况报告书(模版)
【横向项目】产学研合作项目真实性确认函(模版)
【成果登记】“羚羊”工业互联网平台成果登记
【论文期刊】中国科学引文数据库(CSCD)来源期刊列表(2021-2022年度)
【知识产权】专利技术交底材料填写模板(外观设计)
【知识产权】专利技术交底材料填写模板(发明或实用新型)
【论文期刊】《中文核心期刊要目总览》(2017年版)
【横向项目】安徽省科学技术情报研究所科技查新
【横向项目】芜湖市科技创新服务中心科技查新委托单
【论文期刊】CSSCI 来源期刊(2019-2020)目录
【论文期刊】CSSCI 扩展版来源期刊(2019 年-2020 年)目录
【论文期刊】中国科学引文数据库来源期刊列表(2019-2020年度)
【论文期刊】中文核心期刊目录(2014年版)
【论文期刊】中国科学引文数据库来源期刊列表(2017—2018 年度)
大学生专利大赛
关于组织申报2025年国家社会科学基金高校思想政治理论课研究专项的通知
校企协同育人才,走访关怀促成长 电气与电子工程学院开展实习走访活动
访企拓岗专项活动之艺术设计学院师生参与 “千名学子看繁昌”活动
关于组织申报2025年度芜湖市计划内自筹资金项目的通知
固高科技股份有限公司董事吕恕一行来校考察座谈
艺术设计学院成功开展2025年暑期企业实习走访专项活动
关于组织申报2025年度安徽信息工程学院高层次人才科研启动经费第一批项目的通知
关于公布安徽信息工程学院概念验证中心首批立项项目名单的通知
安徽信息工程学院赴宁波开展校企交流活动聚力拓展就业新空间
【论文期刊】中国科学引文数据库(CSCD)来源期刊列表(2025-2026 年度)
关于组织申报2025年度安徽省哲学社会科学规划项目的通知
实习走访促合作 就业领航谱新篇 计算机(大数据)学院顺利完成实习走访工作
精准对接企业需求 助力毕业生高质量就业 通识教育与外国语学院赴合肥启迪未来教育开展访企拓岗活动
访企拓岗促就业 合作共赢谋发展 管理工程学院赴长三角企业开展校企合作签约授牌
携手长三角 共育新英才 管理工程学院走访实习基地 深化校企协同育人
凝聚共识 深化互信 机械工程学院赴芜湖毅昌科技有限公司走访交流
安徽信息工程学院赴青阳县开展校企人才培养合作对接交流活动
关于组织申报2025年度芜湖市技术研发中心的通知
我校举办概念验证中心项目入库评审会
管理工程学院与合肥翎羊跨境电子商务有限公司开展校企合作交流
安徽信息工程学院与安徽飞数科技有限公司共探校企合作新路径
深化产教融合 共谱发展新篇 安徽信息工程学院与科大讯飞举行校企合作交流会
产教融合结硕果 校企携手育英才 第二届汇川生态链结业仪式暨校企实习双选会成功举办
通识教育与外国语学院赴企业开展校企合作英文配音实践活动
机械工程学院组织学子赴普莱默电子(芜湖)有限公司参观学习
数字王国与艺术设计学院共建岗前培训体系 校企协同培育数字创意产业新生力量
校企合作共助力 护航毕业生求职路
安徽信息工程学院科技成果登记统计表(2018年-2025年6月)
深化产教融合 共谱发展新篇 安徽信息工程学院与科大讯飞举行校企合作交流会
关于第十六届安徽省百所高校百万大学生科普创意创新大赛校赛推荐情况的通知
关于组织申报安徽省教育科学研究项目2025年度教育政策研究专项课题的通知
【校内文件】《安徽信息工程学院科学研究工作量管理办法》 校科字〔2025〕9号
关于印发《安徽信息工程学院科学研究工作量管理办法》的通知
2024年度安徽省科学技术奖项目公示(二)
2024年度安徽省科学技术奖项目公示(一)
【校内文件】《安徽信息工程学院技术研发工作量核算办法》 校科字〔2025〕8号
关于印发《安徽信息工程学院技术研发工作量核算办法》的通知
我校召开2025年上半年科研工作会议
校企合作创新初探:我校与安徽文化旅游投资集团有限责任公司举行首次合作专题交流会
芜湖市发改委、中国管理科学学会一行来校考察交流 共探低空经济合作新篇
深化产教融合 共筑创新生态 电气与电子工程学院赴科大讯飞硬件中心开展洽谈合作
校企协同再发力 实习通道启新程 电气与电子工程学院成功举办2022级企业实习专场宣讲会
企业进校 送岗上门 助力打通就业最后一公里
产教融合促发展 校企协同育人才 管理工程学院2022级企业实习双选会圆满落幕
【双百大赛】我校举办第十六届安徽省“双百大赛”专家宣讲会
我校举办第十六届安徽省“双百大赛”专家宣讲会
2024年度安徽省科学技术奖项目公示
芜湖市发改委、中国管理科学学会一行来校考察交流 共探低空经济合作新篇
关于2025年度安徽省自然科学基金项目推荐情况的公示
计算机(大数据)学院与深圳慧通商务有限公司开展合作交流
精准送岗助实习 校企共筑成才路 计算机(大数据)学院举办实习宣讲会
机械工程学院组织企业进校招聘
机械工程学院与芜湖中瑞弹簧有限公司开展校企合作交流
校企共筑育人梦 实习双选启新航
艺术设计学院赴繁昌区人力资源服务产业园深化校企合作 共绘产教融合新蓝图
校企携手深化产教融合 共育物流与供应链新人才
机械工程学院赴六安舒城、霍邱县开展“访企拓岗促就业”专项行动
机械工程学院走访芜湖古戈尔自动化科技有限公司
【校内文件】安徽信息工程学院高层次人才科研启动经费管理办法(2025年修订版) 校人字〔2025〕27 号
海螺集团与安信工开展校企合作座谈交流 共探产学研融合新路径
海螺集团与安信工开展校企合作座谈交流 共探产学研融合新路径
关于开展2024年度安徽省科学技术奖提名工作的通知
【转发】《中共安徽省委宣传部关于做好省重点培育智库申报工作的通知》
【双百大赛】《关于举办第十六届安徽省百所高校百万大学生科普创意创新大赛的通知》
【转发】《关于举办第十六届安徽省百所高校百万大学生科普创意创新大赛的通知》
关于组织申报2025年度安徽省科技创新战略与软科学研究专项重大项目的通知
【校内政策】《安徽信息工程学院教学科研软件使用与管理办法》校教字〔2025〕11号
深化产教融合 共筑人才桥梁 计算机(大数据)学院赴奇瑞信息技术有限公司开展校企合作交流
企业宣讲进校园 校企联动促就业 计算机(大数据)学院成功举办校园招聘宣讲会
我校2025届毕业生春季首场综合型双选会圆满落幕
机械工程学院携手人本股份有限公司成功举办校园招聘宣讲会
安徽信息工程学院赴苏州深化校企合作 校企协同共育智能制造新质人才
我校与安徽师范大学、科大讯飞共建“AI+高等教育研究院”签约仪式圆满举行
机械工程学院携手人本股份有限公司成功举办校园招聘宣讲会
芜湖市人民政府、海螺集团一行来访 共商产学研深度融合
关于公布2024年度安徽信息工程学院校级科技创新平台和科研团队立项建设名单的通知
关于组织申报2025年度安徽省自然科学基金项目的通知
管理工程学院与合肥顶津食品有限公司校外实习基地协议成功签订
机械工程学院与宝银特材科技股份有限公司开展校企合作交流
第二届“汇川生态链订单班·汇英行动”正式启动
安徽信息工程学院参加2025届上海高校春季促就业系列招聘会暨就业育人联盟专项活动
机械工程学院赴合肥地区企业走访调研
深化产教融合 校企合作共育英才 机械工程学院持续推进产教融合工作
强化校企联动 深化产教融合 机械工程学院走访芜湖联诺电器有限公司
通识教育与外国语学院赴湾沚开展访企拓岗专项行动 深化职业教育与语言服务协同创新
校企共话合作 携手共育英才 深圳慧通商务有限公司与计算机与软件工程学院开展合作交流
【转发】关于组织开展重点新材料研发及应用国家科技重大专项2025年度项目(公开竞争类)申报工作的通知
关于组织申报2025年全国教育科学规划年度项目的通知
关于开展概念验证中心项目遴选的通知
聚焦“知识产权与人工智能”,向侵权说“不” 我校举办2025年知识产权宣传周系列活动
聚焦“知识产权与人工智能”,向侵权说“不” 我校举办2025年知识产权宣传周系列活动
关于组织申报2025年度省领导圈定课题的通知
省哲社项目五连捷!艺术设计学院省级哲社项目立项再续华章
安徽信息工程学院赴义乌开展访企拓岗行动 探索“英语+职业技能”人才培养新路径
我校与德力西电气有限公司开展深度校企对接
安信工携手镜湖区打造城市艺术新地标 哪吒主题文化墙绘就文旅融合新图景
助力区域发展 深化产教融合育人模式 机械工程学院前往芜湖市企业调研
管理工程学院与美的集团呼叫中心举行校企合作洽谈会
校企携手探循环 同心共创筑未来 艺术设计学院开展校企合作专项行动
深化校企合作 共促产教融合 电气与电子工程学院赴安徽智质工程技术有限公司开展项目洽谈
广州仕霞网络科技有限公司来校深入交流横向项目合作
校企联动促就业 多元合作助发展 计算机(大数据)学院与多家知名企业开展系列交流活动
通识教育与外国语学院赴合肥企业开展访企拓岗行动
强合作 促就业 艺术设计学院开展访企拓岗就业专项行动
跨出校门挖需求 双向交流拓新途 机械工程学院开展系列访企拓岗
【校内文件】《安徽信息工程学院纵向科研项目及经费管理办法》 校科字〔2025〕5号
【校内文件】《安徽信息工程学院联合培养硕士研究生工作管理办法(试行)》 校科字〔2025〕4号
安徽信息工程学院科技成果登记统计表(2018年-2024年12月)
硬核科技,智创未来:信工学子“发明力”大揭秘!
硬核科技,智创未来:信工学子“发明力”大揭秘!
校企协同打造智能制造新标杆 安徽信息工程学院与汇川技术擘画智能制造产业学院蓝图
跨出校门挖需求 双向交流拓新途 机械工程学院开展系列访企拓岗
强合作 促就业 艺术设计学院开展访企拓岗就业专项行动
校企联袂育英才 产教融合助发展 通识教育与外国语学院赴弋江区商务局洽谈校企合作
关于安徽省教育厅科研项目、人才项目、校级青年科研基金项目和校级“三全育人”“管理改进”项目结题验收的通知
【论文期刊】关于规范各二级学院英文名称使用的通知
计算机(大数据)学院与合肥真萍电子科技有限公司开展交流座谈
关于转发《关于举办安徽省第七届大学生防震减灾科普作品大赛的通知》的通知
关于组织申报2025年度国家社会科学基金年度项目的通知
校企联袂育英才 产教融合助发展 通识教育与外国语学院赴弋江区商务局洽谈校企合作
计算机(大数据)学院走访外企德科与飞数科技开展专业建设与人才培养专题调研
主动出击拓岗位 校企携手促就业 计算机(大数据)学院赴合肥开展访企拓岗
通识教育与外国语学院赴合肥爱秀教育咨询有限公司开展访企拓岗暨授牌签约仪式
通识教育与外国语学院与德力西电气(芜湖)有限公司共商英语专业实习就业合作
精准对接促就业 产研融合谋发展 计算机(大数据)学院与安徽人励通科技有限公司开展合作交流
深化产教融合 赋能智造未来
深化校企合作 共探科技创新新路径 电气与电子工程学院走访调研黄山旭友电子科技有限公司
机械工程学院前往弋江区企业调研
安徽财经大学副校长王兵来我校调研交流
安徽信息工程学院2025年春季电子电气行业暨“沪宁杭皖”专场招聘会圆满举行
安徽信息工程学院发明专利数量位居全国民办本科院校第三
全国民办本科院校发明专利授权数量统计报告发布 安信工排名全国第三、全省第一
全国民办本科院校发明专利授权数量统计报告发布 安信工排名全国第三、全省第一
【论文期刊】被冒用期刊名录(持续更新中)
关于2024年度安徽信息工程学院高层次人才科研启动经费项目立项的通知
关于2024年度安徽信息工程学院青年科研基金项目立项的通知
安徽信息工程学院发明专利数量位居全国民办本科院校第三
【转发】教育部社科司关于征集2025年度教育部哲学社会科学研究重大课题攻关项目选题的通知
我校承办鸠兹科创湾场景应用发布会,推动校政企深度合作
政企校三方共筑智能制造人才高地 中科仙络与芜湖智能制造产业学院深化产教融合合作
【转发】教育部社科司关于2025年高校思政课教师研究专项一般项目申报工作的通知
义乌市卓毓网络科技有限公司到访通识教育与外国语学院开展校企合作座谈会
深化产教融合 共育智造人才
创新驱动 合作共赢 电气与电子工程学院与德孚公司共商产学研协同发展
【转发】2025年度国家社科基金艺术学重大项目招标公告
【转发】2025年度国家社科基金艺术学年度项目申报公告
深化校企合作 携手就业育人 艺术设计学院走访实习基地
关于组织申报2025年度教育部人文社会科学研究一般项目、中国特色社会主义理论体系研究专项、高校辅导员研究专项的通知
关于摸排申报2024年安徽省科学技术奖项目的通知
培育科研新生力 助推学科新高度 电气与电子工程学院举办国家自然科学基金申报专题讲座
电气与电子工程学院与联宝科技共探产教融合新路径:"联菁计划"赋能智能制造人才生态
纵向项目申报时间表(截至20250220)
紫云英创新创业学院实干迎新局 携手思贝克共铸高绩效团队新篇章
【转发】一文读懂2025年国家自然科学基金限项新旧政策对比
安徽信息工程学院2025年春季首场校园双选会成功举办 近千名毕业生与百家名企共启职场新篇章
关于成立安徽信息工程学院软件工程技术中心的通知
祝贺我校技术与创新支持中心(TISC)通过运行评估, 创新服务能力获认可
【转发】《关于2025年度公开征集市科技咨询专家及更新已入库专家信息的通知》的通知
我校荣登2024年安徽省发明专利百强榜第39名,展望未来新篇章
学校召开科研工作会议
关于表彰2024年度科研成果的决定
关于进一步规范职称评审申报资格及论文要求的通知
关于进一步规范职称评审申报资格及论文要求的通知
深化校企合作 共筑工业自动化人才高地 电气与电子工程学院与苏州迅德斯开展“汇川生态链”洽谈
李震副校长带队调研湾沚区企业,共谋校企合作新篇章
深化产教融合 电气与电子工程学院走访苏州企业探索校企合作新路径
我校计算机(大数据)学院与湾沚区数据资源管理局顺利开展合作签约
学校召开校级科研平台及团队答辩评审会
学校召开校级科研平台及团队答辩评审会
通识教育与外国语学院赴湾沚区志华教育开展访企拓岗行动
【专利创新创业大赛】关于安徽信息工程学院第九届大学生专利创新大赛奖励的决定
关于安徽信息工程学院第九届大学生专利创新大赛奖励的决定
我校科技创新成果在全国发明展览会·“一带一路”暨金砖国家技能发展与技术创新大赛荣获佳绩
我校科技创新成果在全国发明展览会·“一带一路”暨金砖国家技能发展与技术创新大赛荣获佳绩
我校科技创新成果在全国发明展览会·“一带一路”暨金砖国家技能发展与技术创新大赛荣获佳绩
【专利创新创业大赛】专利成就梦想,创新引领未来 我校成功举办第九届大学生专利创新大赛
专利成就梦想,创新引领未来 我校成功举办第九届大学生专利创新大赛
我校与科大讯飞共同揭牌鸿蒙人才培养基地
携手企业拓岗位 共谋发展促双赢 管理工程学院省外考察交流行
华为技术有限公司与爱上云(上海)技术有限公司来我校考察交流
副校长章敏凤一行赴滁州地区开展校企合作交流
【专利创新创业大赛】关于举行安徽信息工程学院第九届大学生专利创新大赛决赛的通知
关于举行安徽信息工程学院第九届大学生专利创新大赛决赛的通知
产教融合 创新驱动:赋能新质生产力 2024产教融合高质量发展论坛顺利召开
关于组织申报2024年度安徽信息工程学院青年科研基金项目的通知
学校举办省科技进步奖申报专题培训会
我校计算机与软件工程学院青年教师蔡兵在《IEEE Transactions on Multimedia》《Information Sciences》等国际权威期刊上发表重要研究成果
我校计算机与软件工程学院青年教师蔡兵在《IEEE Transactions on Multimedia》《Information Sciences》等国际权威期刊上发表重要研究成果
我校计算机与软件工程学院青年教师蔡兵在《IEEE Transactions on Multimedia》《Information Sciences》等国际权威期刊上发表重要研究成果
关于开展2024年度科研成果统计工作的通知
关于新版专利管理系统切换上线的通知
我校技术转移机构年度绩效考核获得良好
携手共建拓岗位 搭筑平台促发展 通识教育与外国语学院赴义乌访企拓岗
我校技术转移机构年度绩效考核获得良好
计算机(大数据)学院赴安徽中鑫航科技发展有限公司考察交流
计算机(大数据)学院赴三微电子科技(苏州)有限公司开展访企拓岗促就业
通识教育与外国语学院赴芜湖市教育培训协会开展访企拓岗暨实习基地共建座谈会
电子与电子工程学院开展系列实习走访调研
我校TISC举办“玩转专利——从专利看创新”专题讲座
安徽信息工程学院专利成果转化清单(2024.1-9)
我校科技创新成果在第76届德国纽伦堡国际发明展荣获佳绩
我校科技创新成果在第76届德国纽伦堡国际发明展荣获佳绩
我校科技创新成果在第76届德国纽伦堡国际发明展荣获佳绩
电气与电子工程学院赴苏州灵猴机器人有限公司开展访企拓岗活动
寻根溯源铭初心 开启智慧教育3.0 ——校领导班子和中层管理人员赴科大讯飞总部考察交流
“协同联动拓岗位 凝心聚力促就业” 安徽信息工程学院2025届毕业生“秋季校园招聘月” 首场招聘活动顺利举行
我校召开科研工作与学科建设会议
精准促进就业 学校联合芜湖湖南商会开展学生面对面交流活动
探索专业方向 拓宽认知维度 通识教育与外国语学院开展企业认知与实习走访活动
艺术设计学院成功举办2025届毕业生企业宣讲会
芜湖智能制造产业学院学子走进酷哇科技探索科技前沿
管理工程学院举办专利申报及专利创新创业大赛专题讲座
【专利创新创业大赛】关于组织参加全国机器人高价值专利创新创业大赛芜湖大学生分赛暨举办第九届安徽信息工程学院大学生专利创新大赛的通知
关于组织参加全国机器人高价值专利创新创业大赛芜湖大学生分赛暨举办第九届安徽信息工程学院大学生专利创新大赛的通知
科大讯飞高级副总裁、安徽信息工程学院董事长聂小林等一行来校调研
关于公布我校2024年度市技术研发中心备案名单的通知
关于公布我校2024年度市技术研发中心备案名单的通知
安徽信息工程学院科技成果登记统计表(2018年-2024年10月)
2024年软件著作权登记(1-9月)
通识教育与外国语学院与弋江区商务局及企业开展校政企合作对接活动
关于组织申报“十五五”芜湖市科技创新战略研究专项的通知
中国海峡(晋江)人才市场携晋江市重点企业来校开展校政企合作对接活动
关于组织申报“十五五”芜湖市科技创新战略研究专项的通知
关于2024年度江淮英才培养计划团队项目推荐情况的公示
关于2024年度江淮英才培养计划团队项目推荐情况的公示
关于组织申报教育部哲学社会科学研究专项(全国教育大会精神研究)的通知
电气与电子工程学院与埃夫特召开人才培养对接会
关于组织申报教育部哲学社会科学研究专项(全国教育大会精神研究)的通知
电气与电子工程学院走访芜湖威迈斯新能源有限公司共话校企合作新篇章
关于组织申报2024年度安徽省哲学社会科学规划项目的通知
关于组织申报2024年度安徽省哲学社会科学规划项目的通知
我校召开校企共建联合实验室论证会
我校召开校企共建联合实验室论证会
【双百大赛】关于第十五届安徽省百所高校百万大学生科普创意创新大赛校赛推荐情况的通知
我校首批教师获聘专业型硕士研究生导师
关于组织申报2024年度安徽省社会科学创新发展研究课题的通知
计算机(大数据)学院开展访企拓岗 深化校企合作新篇章
第二届芜湖智能制造产业学院学子深入伯泰克 共话职场第一步
“就”在你身边“职”为你服务 安徽信息工程学院2024年秋季芜湖市企业专场招聘会顺利举行
关于第十五届安徽省百所高校百万大学生科普创意创新大赛校赛推荐情况的通知
关于组织申报2024年度安徽省社会科学创新发展研究课题的通知
管理工程学院秋季首场招聘宣讲会圆满成功
我校与酷哇科技有限公司共建项目式实习基地校企合作再上新台阶
我校与芜湖埃泰克汽车电子股份有限公司共建项目式实习基地 推进校企合作新篇章
关于公布2024年度安徽省高校科研项目立项的通知
关于公布2024年度安徽省高校科研项目立项的通知
第二届芜湖智能制造产业学院正式开班
计算机(大数据)学院暑期开展访企拓岗 深化校企合作
安徽信息工程学院管理工程学院圆满举行教师挂职聘任仪式
筑梦未来 共绘卓越蓝图 管理工程学院深度探访实习基地 开启校企合作新篇章
管理工程学院与上海高顿集团共建项目式实习基地
关于2024年度安徽省自然科学基金项目推荐情况的公示
关于2024年度安徽省自然科学基金项目推荐情况的公示
管理工程学院与芜湖悠派护理用品科技股份有限公司开展校企合作交流
关于组织申报2024年芜湖市科技特派员的通知
电气与电子工程学院与苏州汇川技术有限公司、苏州迅德斯自动化科技有限公司顺利开展“汇川生态链”人才培养项目
关于组织申报2024年度安徽省自然科学基金项目的通知
关于组织申报2024年度安徽省自然科学基金项目的通知
关于组织申报2024年安徽省科技创新攻坚计划项目的通知
关于组织申报2024年安徽省科技创新攻坚计划项目的通知
关于组织申报2024年度芜湖市技术研发中心的通知
合肥工业大学计算机与信息系副主任刘建副教授一行受邀来我校开展科研交流讲座
芜湖市发明协会高校分会工作会议在我校召开
安徽信息工程学院科技成果登记统计表(2018年-2024年6月)
艺术设计学院开展访企拓岗专项活动
关于印发《安徽信息工程学院学术不端行为处理办法(2024年修订版)》的通知
【校内文件】《安徽信息工程学院学术不端行为处理办法(2024年修订版)》
我校参加长三角G60科创走廊科技成果转化概念验证中心交流与科创分享会
河海大学单连春教授受邀来我校开展科研讲座
科大讯飞获国家科学技术进步奖一等奖
科大讯飞获国家科学技术进步奖一等奖
2023年度国家科学技术奖励名单
【双百大赛】我校举办第十五届安徽省“双百大赛”宣讲会
我校举办第十五届安徽省“双百大赛”宣讲会
章敏凤副校长一行赴芜湖市弋江区开展新能源汽车产业学院建设研讨
2024年软件著作权登记(1-5月)
【双百大赛】关于举办第十五届安徽省百所高校百万大学生科普创意创新大赛的通知
校政企融合发展 助力高质量就业 我校与湾沚区人社局举办实习就业人才合作培养交流会
主动上门为企服务 精准开展海外知识产权纠纷应对指导工作
副校长汪忠国带队开展管理工程学院“访企拓岗”活动
艺术设计学院开展访企拓岗就业专项行动
关于组织申报2024年度教育部哲学社会科学研究后期资助项目的通知
学校召开概念验证中心建设专题研讨会 探索科技成果转化新路径
关于组织申报2024年度教育部哲学社会科学研究后期资助项目的通知
【芜湖日报】全市唯一 安信工入选首批“概念验证中心”名单
我校入选首批长三角G60科创走廊科技成果转化概念验证中心
关于2024年度省教育厅高校科研项目评审结果的公示
关于2024年度省教育厅高校科研项目评审结果的公示
我校暨芜湖市第一张“数据知识产权登记证书”诞生
【转发】关于举办第十五届安徽省百所高校百万大学生科普创意创新大赛的通知
【会议通知】科会字〔2024〕1号:关于举办“基金类项目申请撰写要领”讲座的通知
我校TISC承办芜湖市“专利转化运用”专题讲座
关于组织申报2024年度安徽省教育科学研究项目的通知
管理工程学院到安徽得壹能源科技有限公司走访交流
关于组织申报2024年度安徽省教育科学研究项目的通知
艺术设计学院赴宁国科技局及企业深入交流学习
关于组织申报2024年度全国教育科学规划项目的通知
芜湖智能制造产业学院组织学生深入企业参观学习
关于组织申报2024年度全国教育科学规划项目的通知
关于组织申报中共安徽省委教育工委 安徽省教育厅2024年高校“三全育人”综合改革和思想政治能力提升计划项目的通知
关于组织申报中共安徽省委教育工委 安徽省教育厅2024年高校“三全育人”综合改革和思想政治能力提升计划项目的通知
海外知识产权纠纷应对指导安徽分中心检索预警部在芜揭牌
中国版权保护中心:关于调整软件版权登记证书事项的通告
海外知识产权纠纷应对指导安徽分中心检索预警部在我校揭牌
我校知识产权工作入选安徽省知识产权公共服务十大典型案例
我校应邀参加2024年宁波前湾新区校企合作交流大会
我校参加安徽省乡村建设高校联盟第一届理事会
通识教育与外国语学院开展访企拓岗促就业专项行动
我校技术与创新支持中心加盟国内首个TISC联盟
我校与昆山旅游度假区管理委员会校地人才合作协议签约仪式顺利举行
管理工程学院邀请企业来校开展专场宣讲招聘活动
管理工程学院与蓓慈电器有限公司开展校企合作交流
亚信科技、迈特望科技有限公司一行来计算机(大数据)学院走访交流
关于公布我校新认定及复审认定的芜湖市技术研发中心的通知
广东利元亨智能装备股份有限公司研究院院长杜义贤教授应邀来校开展学术交流活动
【学习分享】国家社科基金申报培训会
关于组织申报2024年度国家社会科学基金年度项目的通知
关于组织申报2024年度国家社会科学基金年度项目的通知
搭校企供需对接平台 共促高质量充分就业
融合产教绘蓝图 共塑精英育才源 芜湖智能制造产业学院与安徽成飞集成瑞鹄汽车模具有限公司产教融合开新局
计算机(大数据)学院周鸣争院长一行走访芜湖捷讯信息技术有限公司
电气与电子工程学院诚邀合肥工业大学教授团队召开科研工作推进会
管理工程学院与芜湖飞科电器有限公司、芜湖天锐捷精密电子设备有限公司开展合作交流
浙江湾区机器人技术有限公司与机械工程学院、电气与电子工程学院工程师联合培养计划研讨交流会圆满结束
访企拓岗促就业 共建基地强培养
【论文】2024年《国际期刊预警名单》
校企合作谱新篇 共谋发展促就业 管理工程学院赴亚务航空科技(芜湖)有限公司交流考察
【转发】2024年《国际期刊预警名单》
【转发】《安徽省高等学校年度科研计划编制与管理办法(试行)》的通知 皖教科〔2024〕2号
【转发】关于举办安徽省第六届大学生防震减灾科普作品大赛的通知
章敏凤副校长一行赴芜湖市汽车产业生态建设发展中心深入调研
访企拓岗促合作 共谋发展绘新篇 管理工程学院走访奇瑞商用车与芜湖泰和管业
访企拓岗搭桥梁 校企合作谋发展 计算机(大数据)学院和芜湖奇瑞控股集团有限公司开展合作交流会谈
关于安徽省教育厅科研项目及人才项目到期结题和延期结题验收工作的通知
关于组织申报2024年度教育部人文社会科学研究一般项目、中国特色社会主义理论体系研究专项、高校辅导员研究专项及高校思政课教师研究专项一般项目的通知 科字〔2024〕3号
关于组织申报2024年度教育部人文社会科学研究一般项目、中国特色社会主义理论体系研究专项、高校辅导员研究专项及高校思政课教师研究专项一般项目的通知
深化合作 共育未来 管理工程学院到安徽楚江投资集团有限公司交流洽谈
关于安徽省教育厅科研项目及人才项目到期结题和延期结题验收工作的通知
关于开展安徽信息工程学院校级科技创新平台和科研团队阶段性检查的通知
安徽省知识产权事业发展中心、芜湖市市场监督管理局(知识产权局)领导莅临我校调研指导
校企携手 共谋发展 计算机(大数据)学院深入开展“访企拓岗促就业”专项行动
访企业以拓岗位 促就业而谋新篇 管理工程学院与安徽佩吉智能科技共绘校企合作新图景
携手共进 共塑未来 电气与电子工程学院开展系列访企拓岗专项行动(三)
校企携手 铸梦未来 电气与电子工程学院开展“博众订单班”宣讲活动
访企拓岗强化就业 校企合作共绘新篇 管理工程学院携手安徽智联达共绘人才培养就业新篇章
安徽大学知识产权信息服务中心主任储节旺一行来我校TISC考察交流
访企拓岗促合作 校企携手育英才 电气与电子工程学院开展系列访企拓岗专项行动(二)
访企拓岗促就业 合作共赢谋新篇 电气与电子工程学院开展系列访企拓岗专项行动(一)
安徽信息工程学院科技创新平台一览表
安徽信息工程学院专利成果转化清单(2023.9-12)
2023年软件著作权登记(1-12月)
艺术设计学院开展访企拓岗促就业专项行动
两项国际金奖!安信工科技创新成果闪耀德国纽伦堡国际发明展
破浪前行!我校跻身安徽省发明专利百强榜前50强
校企合作促双赢 向深向实育人才 电气与电子工程学院和中信科移动公司交流洽谈现代产业学院建设
破浪前行!我校跻身安徽省发明专利百强榜前50强
校企携手共发展 机械工程学院与宣城立讯精密工业有限公司举行合作交流会谈
关于表彰2023年度科研成果的决定
我校获批芜湖市首个概念验证中心 打通科技成果转化“最初一公里”
安徽信息工程学院科技成果登记统计表(2018年-2023年12月)
安徽信息工程学院与马瑞利汽车零部件(芜湖)有限公司举行校企合作交流会暨签约仪式
【转发】转发安徽省科技厅 教育厅关于征集担任科技企业科技副总意向人员的通知
【转发】关于转发国家知识产权局规范申请专利行为的规定的通知
关于组织申报2023年度安徽省哲学社会科学规划项目的通知
【转发】关于第十二届芜湖大学生专利创新创业大赛奖励的决定 芜专赛委〔2023〕6 号
【专利创新创业大赛】关于第十二届芜湖大学生专利创新创业大赛奖励的决定 芜专赛委〔2023〕6 号
第十二届芜湖市大学生专利创新创业大赛
关于2023年度安徽信息工程学院青年科研基金项目、“三全育人”“管理改进”科研专项项目立项的通知
深挖校企契合点 交流合作谋发展 电气与电子工程学院赴珠海迈科智能调研学习
关于2023年度安徽信息工程学院青年科研基金项目、三全育人管理改进科研专项项目评审结果的公示
关于组织申报2023年芜湖市科技特派员的通知
关于公布2023年度芜湖市科技项目立项的通知
关于安徽信息工程学院第八届大学生专利创新大赛奖励的决定
校企合作促发展 产教融合赢未来 吴敏校长一行赴楚江集团考察交流
【专利创新创业大赛】专利创新 竞争未来 学校成功举办第八届大学生专利创新大赛决赛暨第75届德国纽伦堡国际发明展获奖作品颁奖仪式
专利创新 竞争未来 学校成功举办第八届大学生专利创新大赛决赛暨第75届德国纽伦堡国际发明展获奖作品颁奖仪式
关于开展2023年度科研成果统计工作的通知
深挖校企契合点 交流合作谋发展 电气与电子工程学院赴珠海迈科智能调研学习
校企合作促发展 产教融合赢未来 吴敏校长一行赴楚江集团考察交流
【双百大赛】我校作品荣获第十四届安徽省百所高校百万大学生科普创意创新大赛一等奖
我校作品荣获第十四届安徽省百所高校百万大学生科普创意创新大赛一等奖
关于举行安徽信息工程学院第八届大学生专利创新大赛决赛暨第75届德国纽伦堡国际发明展获奖作品颁奖的通知
【芜湖日报】芜湖发明”闪耀第75届德国纽伦堡国际发明展
访企拓岗促就业 合作共赢谱新篇 通识学院赴江苏常州开展重点企业访企拓岗活动
关于组织申报2023年度芜湖市技术研发中心的通知
学科交流谋发展 开拓眼界促创新 艺术设计学院赴深圳大学与深圳职业技术大学考察交流
计算机(大数据)学院副教授朱洪军喜获国家重点实验室开放课题基金项目立项资助
两项国际金奖!我校科技创新成果闪耀德国纽伦堡国际发明展
【芜湖日报】安信工两项发明斩获国际金奖
计算机(大数据)学院副教授朱洪军喜获国家重点实验室开放课题基金项目立项资助
访企拓岗促就业 互利共赢促发展 管理工程学院赴省外企事业单位考察交流
两项国际金奖!安信工科技创新成果闪耀德国纽伦堡国际发明展
马鞍山学院科研工作负责人一行来访我校交流科研管理工作
企业参观提认知 实习实践富经验 通识教育与外国语学院开展2021级学生认知实习—企业游学沙龙活动
安徽信息工程学院专利成果转化清单(2023.4-8)
安徽信息工程学院科技成果登记统计表(2018年-2023年10月)
安徽发布《知识产权专员工作指南》地方标准
优秀企业进校园 双向交流促发展 管理学院校企深度融合交流会
关于组织申报2023年度安徽信息工程学院科研团队的通知
关于组织申报2023年度安徽信息工程学院校级科技创新平台的通知
工业互联网产业学院深入企业颁发“产业教授”聘书 推动产学研深度融合
我校技术与创新支持中心(TISC)牵头编制的安徽省地方标准《知识产权专员工作指南》正式发布
关于组织申报2023年度安徽省科技创新战略与软科学研究专项项目的通知
校企合作启新篇 实践育人创未来 管理工程学院与芜湖东昊网络科技有限公司进行深度合作
湾沚区市场监督局(知识产权局)领导莅临TISC调研
校领导带队走访芜湖经开区企业进一步推动智能制造产业学院与企业的深度合作
校领导带队走访芜湖经开区企业进一步推动智能制造产业学院与企业的深度合作
关于第十四届安徽省百所高校百万大学生科普创意创新大赛校赛推荐情况的通知
艺术设计学院赴厦门铂爵旅拍文化集团有限公司、通时迪力网络科技有限公司开展访企拓岗交流活动
关于组织申报2023年度安徽省教育厅高校协同创新项目的通知
筑梦科研 共谋发展 2023年度通识教育与外国语学院校级青年科研基金项目申报交流会顺利开展
我校赴芜湖经济技术开发区及鸠江区开展访企拓岗走访交流活动
筑梦科研 共谋发展 2023年度通识教育与外国语学院校级青年科研基金项目申报交流会顺利开展
关于公布2023年度安徽省高校科研项目立项的通知
关于组织申报教育部2024年度高校思想政治工作质量提升综合改革与精品建设项目的通知
关于组织申报2023年度安徽信息工程学院“三全育人”“管理改进”科研专项项目的通知
关于组织申报2023年度安徽信息工程学院青年科研基金项目的通知
关于组织申报教育部产学合作协同育人项目(2023年5月)的通知
关于公布2023年度安徽省高校科研项目立项的通知
关于组织申报教育部2024年度高校思想政治工作质量提升综合改革与精品建设项目的通知
电气与电子工程学院与东南大学毫米波全国重点实验室等单位洽谈合作
关于组织申报2023年度安徽信息工程学院“三全育人”“管理改进”科研专项项目的通知
关于组织申报2023年度安徽信息工程学院青年科研基金项目的通知
我校举办第十四届安徽省百所高校百万大学生科普创意创新大赛宣讲会
中国发明协会、芜湖市发明协会专家一行莅临我校参观指导
校企签约合作 推动实习就业 管理工程学院走访江苏每养科技有限公司
另辟蹊径探索 校企合作共赢 通识教育与外国语学院走访深圳火星语盟科技股份有限公司长沙翻译基地
【转发】关于2023年度公开征集市科技咨询专家及更新已入库专家信息的通知
深化产教融合 助推产业发展 安徽信息工程学院芜湖智能制造产业学院正式揭牌
深化产教融合 助推产业发展 安徽信息工程学院芜湖智能制造产业学院正式揭牌
探索校企合作 共谋人才培养 管理工程学院到南陵县走访企业
管理工程学院走访融汇、泰科、榫卯三家企业
我校受邀参加第二届元宇宙背景下人工智能产教融合论坛暨全国现代产业学院建设研讨会
产教融合深度推进 校企合作共同发展 通识教育与外国语学院走访芜湖禾田汽车工业有限公司
登记注册“直通车” 现场免费“帮代办”—— 湾沚区市场监管局受邀为我校学子提供创业服务
关于组织申报教育部产学合作协同育人项目(2023年5月)的通知
学校举办《人工智能技术变革对知识产权制度的影响:趋势与对策》专题讲座
关于开展论文学术不端自查和挂名现象清理工作的通知
计算机(大数据)学院代表参加2023年东莞市校企合作洽谈会
【智汇中江】关于第三届“智汇中江”芜湖市大学生科技创新创业大赛奖励的决定
关于举办《人工智能技术变革对知识产权制度的影响:趋势与对策》讲座的通知
我校学子在第二届芜湖马鞍山高校大学生专利检索分析大赛喜获佳绩
我校与安徽工程大学达成联合培养硕士研究生工作意向
吴敏校长带队前往江北新区进行考察交流
学校举办《星火认知大模型掀起人工智能全新浪潮》专题讲座
校企携手合作 助推地方产业发展 — 我校与协鑫集成科技股份有限公司签订战略合作协议
【智汇中江】我校学子在第三届“智汇中江”芜湖市大学生科技创新创业大赛中喜获佳绩
安徽信息工程学院科技成果登记统计表(2018年-2023年3月)
校企携手合作 助推地方产业发展 — 我校与协鑫集成科技股份有限公司签订战略合作协议
关于举办《星火认知大模型掀起人工智能全新浪潮》讲座的通知
访企拓岗促就业 校企合作谋新篇 汪忠国副校长带队前往安徽楚江科技新材料股份有限公司进行交流洽谈
第三届“智汇中江”芜湖市大学生科技创新创业大赛
我校学子在第三届“智汇中江”芜湖市大学生科技创新创业大赛中喜获佳绩
关于组织参加第十二届芜湖大学生专利创新创业大赛暨举办第八届安徽信息工程学院大学生专利创新大赛的通知
关于组织申报2023年安徽省劳动教育研究课题的通知
我校组织学子参加2050志愿者恳谈会
产业教授进课堂 产教融合新篇章 亚务集团董事长走进《新媒体营销》课堂
百舸争流奋楫先 蓄势扬帆破浪行 机械工程学院举办科研工作推进会
2023年度通识教育与外国语学院教科研项目申报交流会顺利举行
深化产教融合 推进校企合作 管理工程学院走访芜湖东昊网络科技有限公司
校企合作谋共赢 共谱创新新华章 芜湖市富鑫钢铁有限公司来管理工程学院交流洽谈
【转发】《关于举办第十四届安徽省百所高校百万大学生科普创意创新大赛的通知》的通知
关于组织申报2023年度芜湖市重点研发与成果转化、应用基础研究、科小、“两强一增”、研发平台、创新环境(软科学)研究六类项目的通知
访企拓岗促就业 校企合作共发展 管理工程学院到厦门市集美区企业交流校企合作
电气与电子工程学院同大唐移动通信设备有限公司开展校企合作交流
【专利检索分析大赛】2023年第二届“芜湖马鞍山高校大学生专利检索分析大赛”决赛入围名单
强化知识产权保护意识,激发自主研发创新热情 我校开展 “专利代理师进校园——专利咨询面对面”活动
北航芜湖通航创新产业园有限公司一行来管理工程学院洽谈产学研合作事宜
【转发】《关于发布2023年安徽省重大科技攻关专项“揭榜挂帅”类项目榜单的通知》
关于组织申报2023年度全国教育科学规划课题的通知
机械工程学院赴芜湖禾田汽车工业有限公司调研
关于组织申报2023年度安徽省重点研究与开发计划项目的通知
关于组织申报2023年度省重大基础研究项目的通知
关于组织申报2023年度安徽省自然科学基金项目的通知
【智汇中江】关于组织参加第三届“智汇中江”芜湖市大学生科技创新创业大赛的通知
面向市场 多方位对接合作 “访企拓岗”促就业 机械工程学院走访玉柴联合动力股份有限公司
安徽信息工程学院技术与创新支持中心(TISC)为安徽省知识产权“放管服”释放更多创新动能
我校技术与创新支持中心(TISC)代表参加中科大知识产权发展论坛(第十五期)交流活动
关于组织申报中共安徽省委教育工委 安徽省教育厅2023年高校“三全育人”综合改革和思想政治能力提升计划项目的通知
关于组织参加第三届“智汇中江”芜湖市大学生科技创新创业大赛的通知
【转发】关于《安徽省级实验室体系重组行动实施方案(试行)》的通知
关于2023年度安徽省教育厅高校科研项目评审结果的公示
学校召开科研工作座谈会
关于2023年度安徽省教育厅高校科研项目评审结果的公示
集思广益,共研共进——艺术设计学院举办教育部人文社科项目申报经验交流会
校企合作再深入,携手共进育人才——电气与电子工程学院积极推进校企合作交流
校携企,开新局——艺术设计学院联合安徽省电子竞技协会开展直播行业调研会
访企拓岗促就业,互利共赢向未来——电气与电子工程学院参加宁波前湾新区校企合作交流大会
关于组织申报2023年度国家社科基金项目的通知
安徽信息工程学院专利成果转化清单(2023.3)
校企对接促融合,协同育人谋发展——电气与电子工程学院举行校企合作对接会
连续七年芜湖高校第一 专利成果高居全省头部
亚信科技、迈特望科技有限公司一行来计算机(大数据)学院参观交流
关于组织申报2023年度教育部人文社会科学研究专项任务项目(高校辅导员研究)的通知
关于组织申报2023年度教育部人文社会科学研究一般项目的通知
【专利检索分析大赛】第二届芜湖马鞍山高校大学生专利检索分析大赛开始报名
强化交流合作,携手共同发展—— 滁州市市场监督管理局(知识产权局)、滁州学院领导 莅临我校考察技术与创新支持中心(TISC)
西南科技大学技术与创新支持中心(TISC)主任张勇一行来我校TISC考察交流
关于批准2022年度安徽信息工程学院校级科技创新平台和科研团队立项建设的通知
央视新闻频道报道我校师生科研创新活动
安徽信息工程学院科技成果登记统计表(2018年-2022年12月)
安徽信息工程学院专利成果转化清单(2019.4-2023.1)
安徽信息工程学院技术与创新支持中心(TISC)为安徽省知识产权“放管服”释放更多创新动能
校企座谈促发展,合作共赢谱新篇——艺术设计学院前往芜湖市东昊网络科技有限公司走访交流
深化校政企合作,共育产业人才—章敏凤副校长一行到经开区产教研融合基地考察
深化校政企合作,共育产业人才——章敏凤副校长一行到经开区产教研融合基地考察
凝聚共识鼓人心 踔厉奋发向未来——机械工程学院举办科研工作座谈会
访企拓岗促就业 校企融合谋发展——管理工程学院到芜湖市富鑫钢铁有限公司考察交流
关于安徽省教育厅科研项目及人才项目到期结题和延期结题验收工作的通知
我校举办《芜湖市工业互联网人才培育行动方案》 政策解读会
“校政企”三方合力 共谱发展新蓝图
“校政企”三方合力 共谱发展新蓝图
关于组织申报2023年度安徽省高校科研计划项目的通知
关于组织申报2023年度安徽省高校科研计划项目的通知
关于2022年度安徽信息工程学院科研团队和科技创新平台评审结果的公示
我校召开校级科研团队及平台答辩评审会
专利创新三年三大步 ——“2022年安徽省发明专利百强排行榜”我校跃升至第53位
专利创新三年三大步 ——“2022年安徽省发明专利百强排行榜”我校跃升至第53位
【转发】国家科学技术奖励条例(国务院令第731号第三次修订)
我校9个项目获得教育部2021年产学合作协同育人项目立项
2022年软件著作权登记(7-12月)
关于组织2023年度国家自然科学基金项目申请的通知
踔厉奋发新征程,校企合作开新篇——电气与电子工程学院举行校企合作对接会
合作求发展,创新赢未来 ——电气与电子工程学院与西电芜湖研究院展开深度合作
关于表彰2022年度科研成果的决定
【转发通知】“学习贯彻党的二十大精神”专项课题招标公告 皖社科规划办〔2022〕18号
新华网 | 东吴智库:中国应用型本科高校2022年度综合竞争力报告之二——发明专利授权报告
【转发通知】关于第十一届芜湖大学生专利创新创业大赛奖励的决定
【专利创新创业大赛】我校学生在第十一届芜湖大学生专利创新创业大赛中荣获佳绩
我校在全国应用型本科高校综合竞争力不断提升
我校学生在第十一届芜湖大学生专利创新创新大赛中荣获佳绩
TISC承办2022年芜湖市知识产权专员能力提升培训暨首届芜湖市知识产权专员专利检索大赛
关于公布2022年度安徽省高校科研项目立项的通知
关于2022年度安徽信息工程学院“三全育人”“管理改进”科研专项项目立项的通知
关于安徽信息工程学院第七届大学生专利创新大赛奖励的决定
【专利创新创业大赛】“专利创新 竞争未来” ——我校成功举办安信工第七届大学生专利创新大赛
“专利创新 竞争未来” ——我校成功举办安信工第七届大学生专利创新大赛
政校行企多方协同,共促产业学院发展 ——羚羊平台和产业学院一行赴芜湖市经信局交流
关于2022年度安徽信息工程学院“三全育人”“管理改进”科研专项评审结果的公示
关于2022年度省教育厅高校科研项目评审结果的公示
我校喜获教育部人文社会科学研究规划基金、青年基金项目
关于举行安徽信息工程学院第七届大学生专利创新大赛决赛的通知
【转发通知】关于组织申报2022年度安徽省科技创新战略与软科学研究专项第二批项目的通知
关于开展2022年度科研成果统计工作的通知
安徽信息工程学院科技成果登记统计表(2018年-2022年10月)
关于印发《安徽信息工程学院校企合作管理办法(暂行)》的通知
【校内文件】《安徽信息工程学院校企合作管理办法(暂行)》
助力科研,听其“自然”——电气与电子工程学院开展自然科学基金申请专题讲座
【转发通知】关于下达2022年度芜湖市科技项目的通知
【转发通知】教育部办公厅:关于启动2023年度高校思想政治工作质量提升综合改革与精品建设项目申报工作的通知
【转发通知】关于开展2022年度安徽省重点实验室申报工作的通知
我校首个牵头起草的安徽省地方标准制获批立项
我校举行科研工作布置会
埃泰克汽车电子(芜湖)有限公司副总经理陈湧一行来我校考察回访
关于2022年度安徽信息工程学院青年科研基金项目立项的通知
2022年软件著作权登记(4-9月)
安徽信息工程学院科技成果登记统计表(2018年-2022年9月)
关于2022年度安徽信息工程学院青年科研基金项目评审结果的公示
关于2022年度安徽信息工程学院青年科研基金项目评审结果的公示
加快产业学院建设,推动产教融合 ——章敏凤副校长一行赴安徽瑞祥工业有限公司调研
我校喜获教育部人文社会科学研究规划基金、青年基金项目
加快产业学院建设,推动产教融合 ——章敏凤副校长一行赴安徽瑞祥工业有限公司调研
合肥工业大学微电子学院及湾沚区政府一行来我校考察交流
深化产教融合协同育人 推进产业学院精准落地 吴敏校长一行赴埃泰克汽车电子(芜湖)有限公司调研
深度推进产业学院建设 吴敏校长一行赴埃夫特智能装备股份有限公司调研
安徽信息工程学院科技成果登记统计表(2018年-2022年8月)
关于2022年度省教育厅高校科研项目评审结果的公示
芜湖市“中国视谷”建设专项工作领导小组办公室副主任胡兴宏等一行来我校考察交流
【双百大赛】全国科普宣传周活动之第十三届安徽省百所高校百万大学生科普创意创新大赛专家宣讲会
全国科普宣传周活动之第十三届安徽省百所高校百万大学生科普创意创新大赛专家宣讲会
机械工程学院顺利举办2022年度高校科研计划项目评审会
关于公布我校新认定及复审认定的芜湖市工程技术研究中心的通知
我校又新获5个芜湖市工程技术研究中心实现二级学院全覆盖
【转发通知】关于公布教育部产学合作协同育人项目指南通过企业名单(2022年7月)的通知
关于组织申报2022年度安徽信息工程学院 “三全育人”“管理改进”科研专项项目的通知
【校内文件】《安徽信息工程学院 “三全育人”“管理改进”科研专项管理办法》
关于安徽信息工程学院第二届学术委员会成员调整的通知
关于组织申报2022年度安徽省高校科研计划项目的通知
湾沚区《中华人民共和国专利法》现场执法检查组一行来我校检查指导
关于组织填报《企业横向课题承接意向征集表》的通知
关于组织申报2022年度教育部哲学社会科学研究重大课题攻关项目和高校思想政治理论课教师研究专项重大课题攻关项目的通知
关于组织参加第十一届芜湖大学生专利创新创业大赛暨举办第七届安徽信息工程学院大学生专利创新大赛的通知
芜湖日报:知识产权赋能芜湖高质量发展
【转发通知】《关于发布2022年芜湖市重大科技成果工程化项目“揭榜挂帅”榜单的通知》的通知
【转发通知】《关于发布2022年度芜湖市核心技术攻关项目“揭榜挂帅”榜单的通知》的通知
【转发通知】关于“习近平生态文明思想的安徽实践”论文征集启事的通知
【转发通知】关于组织申报2022年度教育部 “春晖计划”合作科研项目的通知
关于组织申报2022年度安徽信息工程学院科研团队的通知
关于组织申报2022年度安徽信息工程学院校级科技创新平台的通知
【转发通知】关于公布教育部产学合作协同育人项目指南通过企业名单(2022年5月)的通知
我校牵头的一项地方标准顺利通过行业专家技术审查
安徽信息工程学院科技成果登记统计表(2018年-2022年6月)
【转发通知】关于举办第十三届安徽省百所高校百万大学生科普创意创新大赛的通知
计算机(大数据)学院顺利开展“羚羊科产进校园”校园经理人培训活动
【转发通知】关于第二届"智汇中江"芜湖市大学生科技创新创业大赛奖励的决定
我校承担的两个安徽省重点研究与开发计划项目顺利通过验收
“智汇中江”芜湖市大学生科技创新创业大赛
【智汇中江】我校在第二届“智汇中江”芜湖市大学生科技创新创业大赛喜获佳绩
我校在第二届“智汇中江”芜湖市大学生科技创新创业大赛喜获佳绩
首届芜湖马鞍山高校大学生专利检索分析大赛
【专利检索分析大赛】关于首届芜湖马鞍山高校大学生专利检索分析大赛奖励的决定
【转发通知】关于首届芜湖马鞍山高校大学生专利检索分析大赛奖励的决定
【转发通知】关于组织参加第二届“智汇中江”芜湖市大学生科技创新创业大赛决赛通知
管理工程学院与芜湖泰和管业股份有限公司校企合作签约仪式成功举行
我校成功举办2022年首届芜湖马鞍山高校大学生专利检索分析大赛
【专利检索分析大赛】我校成功举办2022年首届芜湖马鞍山高校大学生专利检索分析大赛
【专利检索分析大赛】2022年首届芜湖马鞍山高校大学生专利检索分析大赛决赛名单公布
关于组织申报2022年度安徽信息工程学院青年科研基金项目的通知
我校开展“标准化与科技创新”专题培训
走进科技,你我同行——艺术设计学院举办专题讲座
科技引领 “纵”“横”捭阖——电气与电子工程学院首届“科研活动月”拉开帷幕
关于组织参加第二届“智汇中江”芜湖市大学生科技创新创业大赛的通知
关于组织申报2022年度安徽省哲学社会科学规划项目的通知
深入推进校企合作——管理工程学院开展企业走访调研活动
关于组织申报2022年度安徽省科技创新战略与软科学研究专项项目的通知
大江晚报:安徽信息工程学院这个案例全国首批 全省唯一
副校长王彬深入计算机(大数据)学院开展软件工程学科建设指导工作
【校内文件】《安徽信息工程学院科研团队建设方案》
【校内文件】《安徽信息工程学院青年科研基金项目管理办法》
【校内文件】《安徽信息工程学院科技创新平台建设与管理办法》
我校组织参加省教育厅召开的哲学社会科学重点实验室建设专题辅导线上会
【专利检索分析大赛】2022年首届芜湖马鞍山高校大学生专利检索分析大赛安信工集训队名单公布
2022年软件著作权登记(1-3月)
计算机(大数据)学院组织召开横向科研项目及教科研奖励办法宣贯会
【专利检索分析大赛】关于组织参加2022年首届芜湖马鞍山高校大学生专利检索分析大赛的通知
2021年软件著作权登记(7-12月)
2021年度安徽信息工程学院专利统计分析
项目管理提质量 科研办法促发展——艺术设计学院召开横向项目及教科研奖励办法宣贯交流会
管理工程学院组织召开横向科研项目及教科研奖励办法宣贯会
我校TISC知识产权信息服务案例获评2022年首批全国知识产权信息服务优秀案例
关于组织申报2022年教育部产学合作协同育人项目(2022年3月)的通知
【专利检索分析大赛】我校参加2022年incoPat专利检索大赛“未来IP专家”高校精英赛决赛晋级名单公布
关于组织申报2022年度高等学校科学研究优秀成果奖(科学技术)的通知
关于组织参加2022年首届芜湖马鞍山高校大学生专利检索分析大赛的通知
机械工程学院召开横向项目管理办法和教科研奖励办法 ( 修订版 ) 宣贯会
2022年安徽信息工程学院知识产权宣传周系列活动方案
安徽信息工程学院科技成果登记统计表(2018年-2022年4月)
关于组织高校科研人员全面入驻工业互联网平台的通知
通识学院顺利召开横向项目管理办法和教科研奖励办法修订版宣贯交流会
“一体多翼”构建产学研合作新机制 ——电气与电子工程学院走访重点企业,推进产学研深入发展
【校内文件】《安徽信息工程学院教科研奖励办法》(2022年修订版)
【校内文件】《安徽信息工程学院横向科研项目及经费管理办法》(2022年修订版)
关于组织申报2022年度省领导圈定课题的通知
关于组织申报2022年芜湖市重点研发、科技成果转化、应用基础研究、创新环境(软科学)研究四类项目的通知
关于组织申报2022年度芜湖市地方标准制(修)订计划项目的通知
走访百年老店耿福兴 积极探求校企合作新路径
弘扬工匠精神,探寻深度合作——机械工程学院赴多家企业开展调研交流活动
创新校企融合发展新模式,打造校企融合育人新样板 ——我校入选2021年产教融合校企合作典型案例和2021-2022年度“校企合作·双百计划”典型案例
关于组织申报2022年度安徽省地方标准制(修)订计划项目的通知
关于组织申报2019-2020年度安徽省社会科学奖(社科类)的通知
【专利检索分析大赛】2022incoPat新科技检索大赛“未来IP专家”高校精英赛报名通道正式启动
“校政企”三方合力 共谱发展新蓝图
关于组织申报全市科技特派员及安徽省科技 特派员(团)备选入库的通知
我校召开申报芜湖市工程技术研究中心工作推进会
深化校企合作、推进协同育人—电气学院教师赴企业调研交流
关于组织申报芜湖市工程技术研究中心的通知
关于组织参加第八届全国青年科普创新实验暨作品大赛(安徽赛区)的通知
聚焦行业应用,深化校企合作——电气与电子工程学院赴伯泰克公司开展校企交流
【转发通知】安徽省教育厅:关于做好2022年度高校与合肥综合性国家科学中心协同创新项目申报的通知
关于组织参加2021年度安徽省优秀科普微视频的通知
关于组织申报2022年安徽省“三全育人”试点省建设暨高校思想政治能力提升计划项目的通知
校企合作,聚力共建—计算机(大数据)学院与南京释加软件科技有限公司举行校企合作座谈会
关于组织申报安徽省教育科学研究项目2022年度课题的通知
关于组织申报2022年度国家社科基金项目的通知
关于组织申报2022年度国家知识产权局暨省知识产权局课题研究项目的通知
电气与电子工程学院召开科研管理工作研讨会
【转发通知】《安徽省教育厅关于申报全国教育科学规划2022年度课题有关工作的通知》
【转发通知】安徽省教育厅关于申报全国教育科学规划2022年度课题有关工作的通知
围绕知识产权“十四五”规划目标,我校发明专利百强榜前进31位
围绕知识产权“十四五”规划目标,我校发明专利百强榜前进31位
【转发通知】《教育部社科司关于2022年度高校思想政治理论课教师研究专项一般项目申报工作的通知》的通知
【转发通知】《教育部社科司关于2022年度教育部人文社会科学研究项目(一般和专项任务)申报工作的通知》的通知
【转发通知】2021年安徽省发明专利百强排行榜公布
关于组织2022年度国家自然科学基金项目申请的通知
关于表彰2021年度科研成果的决定
【转发通知】关于2022年度国家自然科学基金项目申请与结题等有关事项的通告
关于组织申报第九届安徽省专利奖的通知
关于安徽信息工程学院2021年度高层次人才科研启动项目立项的通知
关于转发省教育厅2021年度高校科研项目立项的通知
安徽信息工程学院科技成果登记统计表(2018年-2021年12月)
【专利创新创业大赛】谱创新发展恢弘曲 筑知识产权强国梦 学校承办第十届芜湖大学生专利创新创业大赛决赛取得圆满成功
【转发】芜湖市产业创新中心成功举办中级技术经纪人培训班
【转发通知】关于第十届芜湖大学生专利创新创业大赛奖励的决定
安徽省市场监督管理局副局长、知识产权局局长程胤等一行来学校考察指导
连续六年芜湖高校第一 专利成果高居全省头部
谱创新发展恢弘曲 筑知识产权强国梦 学校承办第十届芜湖大学生专利创新创业大赛决赛取得圆满成功
关于开展2021年度科研成果统计工作的通知
芜湖市市场监督管理局(知识产权局)领导考察技术与创新支持中心(TISC)
教育部印发贯彻落实《三部委关于提升高等学校专利质量,促进转化运用的若干意见》典型经验的通知
【转发通知】关于举行第十届芜湖大学生专利创新创业大赛决赛暨颁奖大会的通知
关于安徽信息工程学院第六届大学生专利创新大赛奖励的决定
激发创意活力 增强创新动能 我校成功举办第六届大学生专利创新大赛
我校当选为芜湖市知识产权保护协会理事单位
我校参加全省知识产权公共服务体系建设 暨知识产权专员工作会议
校企合作 聚力共赢——艺术设计学院与芜湖东昊网络科技有限公司举行校企合作座谈会
关于组织申报2022年度省科技重大专项项目的通知
关于组织申报2022年安徽省重点研究与开发计划项目的通知
关于举行安徽信息工程学院第六届大学生专利创新大赛决赛的通知
我校牵头的一项地方标准获批立项
第十届芜湖市大学生专利创新创业大赛 复赛评审工作顺利结束
【专利创新创业大赛】第十届芜湖市大学生专利创新创业大赛 复赛评审工作顺利结束
【转发通知】关于发布2021年市重大科技成果工程化揭榜挂帅项目榜单的通知
祝贺我校首个国家级创新平台 技术与创新支持中心(TISC)正式获批运行
我校技术与创新支持中心(TISC) 承办芜湖市知识产权工作专题培训
【转发通知】2020年芜湖市工程技术研究中心创新能力评价工作开展
【转发通知】关于开展2021年市科技特派员选派推荐工作的通知
关于组织申报2022年度安徽省自然科学基金项目的通知
关于申请2021年度高层次人才科研项目 、预研资助经费的通知
关于组织申报2021年度安徽省高校科学研究项目的通知
2021年软件著作权登记(5-6月)
2021年软件著作权登记(3月下)
2021年软件著作权登记(3月上)
2021年软件著作权登记(2月)
2021年软件著作权(1月)
2020年软件著作权登记
2019年软件著作权(下半年)
2019年软件著作权(上半年)
2018年软件著作权登记
【转发通知】第五届全国机器人专利创新创业大赛公告
成果转移转化存在四大堵点,打造四大科创平台,助力科技成果转移转化
转发《关于发布2021年度芜湖市核心技术攻关项目“揭榜挂帅”榜单的通知》的通知
安徽信息工程学院科技成果登记统计表(2018年-2021年8月)
关于组织高校科研人员认领企业技术需求的通知
关于组织申报2021年度安徽省科技创新战略与软科学研究专项项目的通知
科技处组织“教育部产学合作协同育人项目培训会”
我校被认定为首批安徽省知识产权信息公共服务网点单位
关于组织申报2021年教育部产学合作协同育人项目(2021年7月)的通知
关于组织申报国家教育考试科研规划2021年度课题的通知
关于组织申报2021年度安徽省社会科学创新发展研究课题的通知
【转发通知】“学习贯彻习近平总书记‘七一’重要讲话精神”专项课题招标公告
2020年度安徽信息工程学院专利统计分析
合格评估五说五讲活动之——科技处说部门
关于转发《关于举办第十二届安徽省百所高校 百万大学生科普创意创新大赛的通知》的通知
我校在首届“智汇中江”芜湖市科技创新创业大赛喜获佳绩
【智汇中江】我校在首届“智汇中江”芜湖市科技创新创业大赛喜获佳绩
首届“智汇中江”芜湖市大学生科技创新创业大赛校级选拔赛圆满落幕
安徽信息工程学院技术与创新支持中心(TISC)举办“专利检索运用能力”培训会
严查国家高新技术企业!确保非正常专利不被利用骗取各类优惠政策!
【校内文件】《安徽信息工程学院教科研奖励办法(2020年修订版)》
我校与安徽誉特双节能技术有限公司举行产学研合作签约仪式
关于安徽省版权局及安徽省教育厅关于开展第二届安徽省大学生版权征文活动的通知
我校首次申报的省领导圈定课题获得立项
我校学生作品荣获2020年安徽省优秀科普微视频
关于我校组织参加首届“智汇中江”芜湖市大学生科技创新创业大赛参赛项目汇总
关于组织申报2021年芜湖市科技计划应用基础及创新环境研究项目的通知
关于组织参加第十届芜湖大学生专利创新创业大赛暨举办第六届安徽信息工程学院大学生专利创新大赛的通知
专利转让的途径和注意事项
关于组织申报2021年度安徽省哲学社会科学规划项目的通知
我校参加第七届全国青年科普创新实验暨作品大赛安徽赛区获佳绩
【转发通知】关于转发全国社科工作办《2021年国家社科基金冷门绝学研究专项申报公告》的通知
【转发】关于转发全国社科工作办《2021年国家社科基金冷门绝学研究专项申报公告》的通知
我校组织第十届芜湖大学生专利创新创业大赛专利比赛管理系统培训会
【转发通知】关于增补省社科规划项目评审专家与补充已有专家信息的通知
【转发通知】关于贯彻国家自主创新示范区政策开展市重大科技项目申报工作的通知
【宣传海报】组织参加首届“智汇中江”芜湖市大学生科技创新创业大赛
关于组织参加首届“智汇中江”芜湖市大学生科技创新创业大赛的通知
关于组织申报2021年度省领导圈定课题的通知
我校参与完成的一项科技成果荣获安徽省科技进步一等奖
2020年全国高等院校英语教学优秀学术论文二等奖
2020年全国高等院校英语教学优秀学术论文一等奖
技术与创新支持安信工中心(TISC)联合北航芜湖通航创新园 2021年知识产权进企业活动圆满落幕
2021年知识产权周系列活动之知识产权进高校
安徽信息工程学院科技成果登记统计表(2018年-2021年4月)
关于组织申报2021年芜湖市科技计划重点研发和科技成果转化项目的通知
【转发通知】2020年度安徽省科学技术奖获奖项目(人员)名单公布
“技术与创新支持中心(TISC)” 举办中小企业创新过程中专利运用保护能力提升培训
关于开展安徽信息工程学院2021年知识产权宣传周系列活动的通知
第七届安徽省专利优秀奖
我校3个项目获得教育部2020年产学合作协同育人项目立项
我校积极协助省科技厅做好2021年度“双随机、一公开”项目检查工作
成果转化热浪来袭,唤醒"沉睡专利"的魔咒是什么?
科技项目“揭榜挂帅”是什么意思?
TISC中心举办“初识专利”专场培训
关于举办2021年中小企业创新过程中的专利运用保护 能力提升培训班的通知
关于规范申请专利行为的通知
关于组织申报2021年度高校思想政治理论课教师研究专项的通知
关于组织申报2021年度国家社会科学基金项目的通知
我校1项发明专利首获安徽省专利奖
关于组织申报2021年教育部人文社科研究高校辅导员专项的通知
关于组织申报2021年教育部人文社科研究一般项目的通知
关于组织申报2021年安徽省科技重大专项项目的通知
我校首个安徽省社科规划项目成果免于鉴定顺利通过结题验收
关于组织2021年度国家自然科学基金项目申请的通知
关于表彰2020年度科研成果的决定
十三五积累显成效,发明专利进百强
安徽信息工程学院科技成果登记统计表(2018年-2020年12月)
连续五年芜湖高校第一 专利成果高居全省头部
【专利创新创业大赛】关于第九届芜湖大学生专利创新创业大赛奖励的决定
【专利创新创业大赛】专利创新实力派 五项第一展风采 ——信工学子在第九届芜湖大学生专利创新创业大赛中再创佳绩
由我校自主研制的“6L-1130”型滤清器干式测漏设备顺利通过企业验收
送服务 纾困难 增实效 促发展 ——记我校三位专家参加安徽省“四送一服”双千工程
广泛开展校企合作 服务地方经济发展 ——我校校领导走访芜湖县科技企业
校领导再赴奇瑞 校企合作谋新篇
推校企合作上台阶 促产教融合上水平 ——校领导带队走访格力电器
格力牵手安信工 开启合作新征程 我校与格力电器(芜湖)有限公司举行校企合作签约仪式
我校2个安徽省社会科学创新发展研究课题顺利结项
【转发通知】关于开展第八届安徽省专利奖评选工作的通知
安徽省教育厅关于2020年度高校科学研究项目立项的通知
关于组织申报中国高校产学研创新基金2020年第二批课题的通知
【专利创新创业大赛】关于安徽信息工程学院第五届大学生专利创新大赛奖励的通知
关于安徽信息工程学院第五届大学生专利创新大赛奖励的通知
专利创新实力派 五项第一展风采 ——信工学子在第九届芜湖大学生专利创新创业大赛中再创佳绩
关于组织申报2021年度安徽省重点研究与开发计划项目的通知
【专利创新创业大赛】扬创新风帆 谱专利新篇 我校成功举办第五届大学生专利创新大赛
WIPO发布《世界知识产权指标》报告:2019年商标和工业品外观设计申请活动增加;专利申请呈现罕见的下降
我校技术与创新支持中心(TISC) 启动“高质量专利培养计划”专项培训
我校参与的国家“科技创新2030重大项目-智能语音开放创新平台”正式获批立项
关于开展2020年度科研成果统计工作的通知
关于举行安徽信息工程学院第五届大学生专利创新大赛决赛的通知
科技处组织2018年芜湖市科技计划重点研发项目验收评审会
科技处组织2018年芜湖市科技计划重点研发项目验收评审会
我校受邀参加2020年芜湖市大院大所合作暨科技成果对接会
我校受邀参加安徽省第九届装备制造产品(芜湖)产需对接会
【转发通知】第四届全国机器人专利创新创业大赛复赛名单公布
关于组织申报2021年度安徽省自然科学基金项目(第一批次)的通知
关于组织省教育厅高校科研项目、人才项目结题验收和开展中期检查的通知
安徽信息工程学院科技成果登记统计表(2018年-2020年10月)
中国知识产权报报道我校“营造氛围 助推创新创业”
我校首个安徽省科技重大专项项目通过验收
我校首个安徽省科技重大专项项目通过验收
【会议通知】关于参加2020年度安徽省教育厅高校科研项目评审会的通知
我校首个安徽省科技重大专项项目通过验收
“科普在身边”参观展示活动
我校顺利举办2020年湾沚区“全国科普日”主场活动启动仪式
人民网报道我校“产学研合作推动科研成果转化”
人民网报道我校“产学研合作推动科研成果转化”
人民网报道我校“产学研合作推动科研成果转化”
中国知识产权报报道我校知识产权创新创业工作
经济日报报道我校“打造产学研高地 促进知识产权转化运营”
【转发通知】安徽省教育厅关于2020年度高校科学研究项目申报工作的通知
经济日报报道我校“打造产学研高地 促进知识产权转化运营”
我校赴合肥汇众知识产权管理有限公司学习TISC筹建工作
【转发通知】国家知识产权局办公室关于启动第四批技术与创新支持中心(TISC)筹建工作的通知
又一新突破,安徽信息工程学院首获安徽省专利奖
关于组织申报2020年安徽省科技重大专项项目的通知
关于组织申报中国高校产学研创新基金2020年第一批课题的通知
转发省社科规划办关于增补省社科规划项目评审专家与补充已有专家信息通知的通知
关于组织申报2020年芜湖市工程技术研究中心的通知
关于组织申报2020年度高校思想政治理论课教师研究专项的通知
【转发通知】关于开展在孵企业购置研发仪器设备补助申报工作的通知
我校前往南陵县科技局参加 “四送一服”科技创新要素专项对接会暨科技成果对接会
我校3个项目获2020年芜湖市科技计划立项支持
【转发通知】关于做好2020年度安徽省哲学社会科学规划项目申报工作的通知
2020年我校省自然科学基金项目取得零的突破
2020年我校省自然科学基金项目取得零的突破
校政合作 推动共赢 我校与绩溪县人民政府签署战略合作协议
2017年软件著作权登记
【转发通知】关于第九届皖江地区历史文化研讨会的征文通知
我校赴安徽农业大学考察学习高校知识产权贯标工作
关于组织申报安徽省教育科学研究项目2020年度课题的通知
关于组织参加第九届芜湖大学生专利创新创业大赛暨举办安徽信息工程学院第五届大学生专利创新创业大赛的通知
我校赴安徽农业大学考察学习高校知识产权贯标工作
【转发通知】“红色文化研讨会”征文通知
关于组织申报2020年度文化艺术和旅游研究项目信息化发展专项的通知
【转发】关于发布安徽省企业技术难题和技术需求的通知
【转发通知】安徽省市场监管局 安徽省教育厅关于组织开展国家知识产权试点示范高校建设工作的通知
【转发通知】国家知识产权局办公室关于启动第四批技术与创新支持中心(TISC)候选机构推荐工作的通知
【转发通知】安徽省发展改革委关于开展2020年省工程研究中心和工程实验室申报及验收评估工作的通知
“安信工科技云讲堂”开讲
战疫情 高校智慧校园信息化助力安信工专利申请逆势增长
关于转发《安徽省科学技术厅关于征集高校、科研院所可研究与开发科学技术的通知》的通知
关于组织申报2020年芜湖市科技计划项目的通知
“科普中国”平台助推校园科普活动
【专利创新创业大赛】连续四年芜湖高校第一 专利成果高居全省头部
【专利创新创业大赛】创意迭出 精彩纷呈 我校成功举办第四届大学生专利创新大赛
【专利创新创业大赛】我校学子在第七届芜湖大学生专利创新创业大赛中连创佳绩
【专利创新创业大赛】凝聚力量 放飞梦想 我校第三届大学生专利创新大赛隆重举行
【专利创新创业大赛】第七届芜湖大学生专利创新创业大赛开赛
大学生创新能力培养的重要载体——专利
【专利创新创业大赛】我院芜湖大学生专利创新创业大赛再创佳绩、计算机系匡磊成功冲击特等奖
【专利创新创业大赛】第二届大学生专利创新创业大赛结硕果
【贺信】吴敏院长对我院在第五届芜湖大学生专利创新创业大赛取得的成绩表示祝贺
【专利创新创业大赛】我院学子在第五届芜湖大学生专利创新创业大赛中荣获佳绩
【媒体关注 ● 芜湖日报】大学生专利创新创业大赛落幕
【媒体关注 ● 大江晚报】第五届芜湖大学生专利创新大赛收官
【专利创新创业大赛】第五届芜湖大学生专利创新创业大赛圆满收官
【专利创新创业大赛】伴随式学习 个性化辅导
【专利创新创业大赛】微信投票火爆 第五届芜湖大学生专利创新创业大赛揭晓进入倒计时
【专利创新创业大赛】群策群力 紧密联动 我院积极筹备第五届芜湖大学生专利创新创业大赛决赛工作
【专利创新创业大赛】第五届芜湖大学生专利创新创业大赛复赛在我院文津校区顺利开赛
【专利创新创业大赛】我院举办首届大学生专利创新创业大赛
【专利创新创业大赛】第五届芜湖大学生专利创新创业大赛组委会第三次会议在我院召开
【专利创新创业大赛】提高效率 学业创新两不误:我院头脑风暴比赛优秀作品采访
【专利创新创业大赛】关注细节: “智佳优创”获“创意风暴”特等奖缘由解析
【专利创新创业大赛】专利大赛为培养人才注入新能量:基础教学部立德更树人
【专利创新创业大赛】让“智慧之火”照亮创新之路:计算机与软件工程系“四招”并进促大赛不断推进
【专利创新创业大赛】开篇寄语
【专利创新创业大赛】创意迭出 放飞梦想:我院专利大赛“创意”风暴震撼开启
【专利创新创业大赛】创新激荡 智慧迸发:管理工程系专利大赛不断向纵深推进
【专利创新创业大赛】重“量”求“质”:信息工程系全方位解读创新真谛
【专利创新创业大赛】创意赢发明 创新谋未来:机械工程系大赛组曲(通讯)
我院专利申请授权工作初显成效
【专利创新创业大赛】行动快 措施力 效果好:我院专利大赛的组织工作获市组委会好评
【专利创新创业大赛】我院召开“大学生专利创新创业大赛”工作推进会
连续四年芜湖高校第一 专利成果高居全省头部
【专利创新创业大赛】第五届芜湖大学生专利创新创业大赛工作推进会在我院召开
【专利创新创业大赛】我院学子在第四届芜湖大学生专利创新大赛中获历史最好成绩
关于组织2020年度安徽省高校科学研究项目预申报工作的通知
关于组织2020年度国家自然科学基金项目申请的通知
我校发明专利授权数首次进入全省高校十强
我校合作承办芜湖市技术经纪人培训会
我校合作承办芜湖市技术经纪人培训会
服务地方经济发展,推动产学研融合发展——我校参加2019芜湖县产学研合作暨科技成果发布会
【专利创新创业大赛】电气与电子工程学院举行第八届芜湖大学生专利创新大赛选拔赛
【专利创新创业大赛】我校启动第八届芜湖大学生专利创新大赛和安徽信息工程学院第四届大学生专利创新大赛的组织工作
我校师生在2018年第三届全国机器人专利创新创业大赛中获佳绩
我校受邀参加庆祝改革开放四十周年安徽省科技创新成果展
我校承担的16项省教育厅高校科学研究重点项目全部通过结题验收
科普协会招新活动圆满结束
电气与电子工程学院举行第八届芜湖大学生专利创新大赛选拔赛
我校启动第八届芜湖大学生专利创新大赛和安徽信息工程学院第四届大学生专利创新大赛的组织工作
我校承担的16项省教育厅高校科学研究重点项目全部通过结题验收
【校内文件】《安徽信息工程学院委托师生开发智慧校园及信息化项目专项管理暂行办法》
我校一项芜湖市重点研发计划项目通过验收
我校两项芜湖市创新环境软科学项目验收通过
我校2019年省高校科学研究项目立项数又有新突破
我校顺利完成2019年度省教育厅高校科学研究项目评审工作
我校两项芜湖市软科学项目顺利通过验收并获优秀等级
新年新突破——我校在2019年安徽省重点研究与开发计划项目面上攻关专项中又获新突破
关于举办安徽信息工程学院第四届大学生专利创新创业大赛的通知
关于组织申报2020年度教育部人文社会科学研究一般项目的通知
2019年校政企科技合作对接交流系列活动圆满落幕
2019年校政企科技合作对接交流系列活动圆满落幕
2019年安信工校政企科技合作对接交流系列活动持续开展
我校一项芜湖市重点研发计划项目通过验收
我校两项芜湖市创新环境软科学项目验收通过
关于组织申报2020年度安徽省自然科学基金项目的通知
安徽省教育厅关于下达2019年度高校优秀拔尖人才培养资助项目的通知
关于转发安徽省教育厅2019年度高校科学研究项目立项的通知
2019年校政企科技合作对接交流系列活动拉开序幕
我校2019年省高校科学研究项目立项数又有新突破
关于组织申报2019年安徽省社会科学创新发展研究课题的通知
关于组织申报2019年度安徽省哲学社会科学规划项目的通知
我校顺利完成2019年度省教育厅高校科学研究项目评审工作
关于组织申报2019年市科技计划项目的通知
我校两项芜湖市软科学项目顺利通过验收并获优秀等级
新年新突破——我校在2019年安徽省重点研究与开发计划项目面上攻关专项中又获新佳绩
关于组织申报2019年度安徽省高校科学研究项目的通知
关于组织国家自然科学基金区域创新发展联合基金2019年度项目申报的通知
关于组织第八届高等学校科学研究优秀成果奖(人文社会科学)申报的通知
关于组织2019年度国家社会科学基金项目申报的通知
关于组织2019年度国家自然科学基金项目申报的通知
科技处参加安徽省教育厅产教融合合作委员会第一次工作会议
安徽省教育厅关于2017年度高校人文社会科学研究项目立项的通知(皖教秘科【2017】11号)
安徽省教育厅关于2017年度高校自然科学研究项目立项的通知(皖教秘科【2017】12号)
关于下达芜湖市2016年度科技计划项目的通知(芜科计【2016】23号)
安徽省教育厅关于2016年度安徽高校自然科学研究项目立项的通知(皖教秘科【2016】11号 )
安徽省教育厅关于2016年度安徽高校人文社会科学研究项目立项的通知(皖教秘科【2016】10号 )
关于下达芜湖市2015年度科技计划项目的通知(芜科计【2015】18号)
安徽省教育厅关于下达2015年度高校自然科学研究项目及经费的通知(皖教秘科【2015】33号)
安徽省教育厅关于2015年度高校人文社科研究项目立项的通知(皖教秘科【2015】30号)
【校内文件】安徽信息工程学院科技成果转化管理暂行办法
【校内文件】安徽信息工程学院专利管理暂行办法
联系我们
科技处职责
关于转发安徽省教育厅2018年度高校科学研究项目立项的通知
2018年安徽省社会科学创新发展研究课题我校又获新的突破
【专利创新创业大赛】第七届芜湖大学生专利创新创新大赛开赛
我校三个科研项目通过评审获得芜湖市2018年度科技计划项目立项
英国克兰菲尔德大学何红梅教授应邀来我校举办专题讲座
我校在安徽省2018年度重点研究与开发计划项目中又实现新的突破
科技处带队参加人工智能助力芜湖智造专家报告会
【名师讲席】关于“人工智能和机器人——过去,现在和未来”的讲座
关于组织申报2018年度安徽省哲学社会科学规划项目的通知
校领导带队深入企业考察交流 促进产学研合作深度融合
关于开展2013~2016年度安徽省社会科学奖(社科类)评奖工作的通知
关于转发安徽省教育厅2018年度高校科学研究项目立项的通知
关于组织申报2018年市科技计划项目的通知
我院获批组建2个市级工程技术研究中心
我校获批芜湖市首个概念验证中心 打通科技成果转化“最初一公里”
安徽信息工程学院2022年度学术论文发表一览表
关于2022年度安徽信息工程学院科研团队和科技创新平台评审结果的公示
我校又新获5个芜湖市工程技术研究中心实现二级学院全覆盖
我校TISC知识产权信息服务案例获评2022年首批全国知识产权信息服务优秀案例
我校召开申报芜湖市工程技术研究中心工作推进会
安徽信息工程学院2016-2021年论文成果
我校现代制造业软件科技企业孵化器被认定为省级科技企业孵化器
我校牵头的一项地方标准获批立项
祝贺我校首个国家级创新平台 技术与创新支持中心(TISC)正式获批运行
我校被认定为首批安徽省知识产权信息公共服务网点单位
我校新增2个芜湖市工程技术研究中心
十三五积累显成效,发明专利进百强
又一新突破,安徽信息工程学院首获安徽省专利奖
领略创新魅力 感受专利乐趣 “社团干部培训之创业与专利” 专题讲座
专利管理系统使用说明
战疫情高校智慧校园信息化助力专利申请逆势增长
我校现代制造业软件科技企业孵化器被认列入2019年度省级科技企业孵化器培育名单
2016-2020年论文成果
我校发明专利授权数首次进入全省高校十强
我校首个安徽省教育厅工程技术研究中心获批立项建设
我校2个工程技术研究中心被列入2017年市级工程技术研究中心组建备案计划
我校1个工程技术研究中心被列入2017年市级工程技术研究中心组建备案计划
我校创业与就业竞争力促进中心被认定为2016年度第二批市级科技企业孵化器
创新教育结硕果:我院发明专利授权实现零的突破
【转发】2025经济专业技术资格考试知识产权专业知识和实务(初级) 考试大纲
【转发】《专利池建设运行工作指引》解读
【转发】国家知识产权局 科技部 工业和信息化部 国务院国资委 市场监管总局 中国科学院 《专利池建设运行工作指引》
【转发】国际专利分类使用指南(2025版)
【案例分享】中华全国专利代理师协会全国典型发明专利 撰写案例撰写经验分享系列三十
【案例分享】中华全国专利代理师协会全国典型发明专利 撰写案例撰写经验分享系列二十九
【案例分享】中华全国专利代理师协会全国典型发明专利 撰写案例撰写经验分享系列二十八
【案例分享】中华全国专利代理师协会全国典型发明专利 撰写案例撰写经验分享系列二十七
【案例分享】中华全国专利代理师协会全国典型发明专利 撰写案例撰写经验分享系列二十六
【案例分享】中华全国专利代理师协会全国典型发明专利 撰写案例撰写经验分享系列二十五
【案例分享】中华全国专利代理师协会全国典型发明专利撰写案例撰写经验分享系列二十四
中华全国专利代理师协会全国典型发明专利撰写案例撰写经验分享系列二十三
【案例分享】中华全国专利代理师协会全国典型发明专利撰写案例撰写经验分享系列二十二
【案例分享】中华全国专利代理师协会全国典型发明专利撰写案例撰写经验分享系列二十一
【案例分享】中华全国专利代理师协会全国典型发明专利撰写案例撰写经验分享系列二十
【转发】一文了解人工智能、大数据专利申请客体审查判断思路
【转发】《芜湖市支持“鸠兹科创湾”建设若干举措》发布
【转发】国知发服字〔2025〕5号 各省、自治区、直辖市和新疆生产建设兵团知识产权、教育、科技、市场监管、版权主管部门,金融监管总局各监管局,中国科学院院属各单位: 为深入贯彻落实党中央、国务院关于优化营商环境的决策部署和对知识产权工作的总体要求,及时响应社会公众和经营主体期盼,持续降低制度性交
【转发】芜湖市人民政府关于印发芜湖市加快推进智造名城建设若干举措的通知
【转发】国家知识产权局办公室关于印发《知识产权数据使用手册及开放目录》的通知
【转发】中共中央 国务院印发《教育强国建设规划纲要(2024-2035年)》
【转发】一文读懂2025年国家自然科学基金限项新旧政策对比
【转发】中共中央 国务院印发《教育强国建设规划纲要(2024—2035年)》
【转发】湾沚区人才招引政策十八条
【转发】芜湖市惠企政策精选
【转发】关于《专利风险预警工作规范》团体标准公开征求意见的通知
【转发】技术合同认定登记管理办法(征求意见稿)工科函〔2024〕986号
【案例分享】中华全国专利代理师协会全国典型发明专利撰写案例撰写经验分享系列十九
【案例分享】中华全国专利代理师协会全国典型发明专利撰写案例撰写经验分享系列十八
【案例分享】中华全国专利代理师协会全国典型发明专利撰写案例撰写经验分享系列十七
【案例分享】中华全国专利代理师协会全国典型发明专利撰写案例撰写经验分享系列十六
【案例分享】中华全国专利代理师协会全国典型发明专利撰写案例撰写经验分享系列十五
【案例分享】中华全国专利代理师协会全国典型发明专利撰写案例撰写经验分享系列十四
【案例分享】中华全国专利代理师协会全国典型发明专利撰写案例撰写经验分享系列十三
【案例分享】中华全国专利代理师协会全国典型发明专利撰写案例撰写经验分享系列十二
【案例分享】中华全国专利代理师协会全国典型发明专利撰写案例撰写经验分享系列十一
【案例分享】中华全国专利代理师协会全国典型发明专利撰写案例撰写经验分享系列十
【案例分享】中华全国专利代理师协会全国典型发明专利撰写案例撰写经验分享系列九
【案例分享】中华全国专利代理师协会全国典型发明专利撰写案例撰写经验分享系列八
【案例分享】中华全国专利代理师协会全国典型发明专利撰写案例撰写经验分享系列七
【案例分享】中华全国专利代理师协会全国典型发明专利撰写案例撰写经验分享系列六
【案例分享】中华全国专利代理师协会全国典型发明专利撰写案例撰写经验分享系列五
【案例分享】中华全国专利代理师协会全国典型发明专利撰写案例撰写经验分享系列四
【案例分享】中华全国专利代理师协会全国典型发明专利撰写案例撰写经验分享系列三
【案例分享】中华全国专利代理师协会全国典型发明专利撰写案例撰写经验分享系列二
【案例分享】中华全国专利代理师协会全国典型发明专利撰写案例撰写经验分享系列一
【转发】国知局:关于发布修订版专利申请请求类表格和电子申请数据标准规范的通知
【转发】《科技成果转化常见问题工作手册(2024年版)》
【转发】《科研单位科研诚信管理制度示范文本》及解读
【转发】【图解】国家知识产权局专利信息公共服务资源
【转发】【图解】国家知识产权局专利信息公共服务资源
【政策解读】《芜湖市深化科技创新体制机制改革加快科技成果转化应用体系建设行动实施方案(试行)》解读
【转发】芜湖市人民政府关于印发《芜湖市深化科技创新体制机制改革加快科技成果转化应用体系建设行动实施方案(试行)》的通知 芜政〔2023〕6号
【转发】2024年度芜湖市高等研究院产学研合作项目申报指南
【转发】《关于推进重点产业知识产权强链增效的若干措施》
【转发】《关于推进重点产业知识产权强链增效的若干措施》解读
【转发】《专利开放许可实施纠纷调解工作办法(试行)》
【转发】《专利开放许可实施纠纷调解工作办法(试行)》解读
【政策解读】专利开放许可业务常见问题解答①丨专利开放许可声明的提出
【政策解读】专利开放许可业务常见问题解答②丨专利开放许可实施合同备案
【政策解读】专利开放许可业务常见问题解答③丨专利开放许可声明的撤回
【政策解读】专利开放许可业务常见问题解答④丨相关法律手续业务的办理
【转发】安徽省未来产业发展行动方案(征求意见稿)
【转发】《关于规范和加强高校横向科研项目管理的指导意见 ( 暂行 )》
【转发】国知局:全面推进专利开放许可制度实施工作
【转发】《2023年全球知识产权保护指数报告》全文发布
【转发】国家知识产权局发布2023年度知识产权行政保护典型案例
【转发】芜湖市2024年市级财政支持产业科技若干政策 芜政【2024】50号
【转发】国家知识产权信息公共服务网点备案实施办法(修订)
【转发】湾沚区“产学研创”人才政策有新变
【转发】《国家科学技术奖励条例》 中华人民共和国国务院令 第782号
【转发】《安徽省数据知识产权登记办法(试行)》
【转发】《2024年知识产权强国建设推进计划》
【转发】国知局:关于专利证书改版的公告(第581号)
【转发】《安徽省教育科学研究项目实施办法》 皖教办〔2024〕27号
【转发】【政策解读】《专利产业化促进中小企业成长计划实施方案》解读
【转发】《安徽省高等学校年度科研计划编制与管理办法(试行)》的通知 皖教科〔2024〕2号
【转发】《安徽省开展高校科研机构存量专利筛选推介工作实施方案(2023-2025年)》皖市监知促函〔2024〕4号
【转发】高校和科研机构存量专利盘活工作方案 国知发运字〔2024〕5号
【转发】芜湖市湾沚区人民政府办公室:湾沚区建设科技创新新高地若干政策
【转发】专利和集成电路布图设计缴费服务指南
【转发】专利开放许可
【转发】芜湖市湾沚区促进航空航天(低空经济)高质量发展扶持政策
【转发】湾沚区关于促进人才安居乐业推进航空新城建设的意见
【转发】规范申请专利行为的规定(2023)
【转发】规范申请专利行为的规定(2023)
【转发】安徽高校服务新能源汽车产业集群建设三年行动方案(2023-2025年)
【转发】《湾沚区“产学研创”人才政策18条实施细则》
【转发】【政策解读】《负责任研究行为规范指引(2023)》的解读
【转发】《负责任研究行为规范指引(2023)》
【转发】专利审查指南(2023)
【转发】专利审查指南(2023)
【转发】李强签署国务院令 公布《国务院关于修改〈中华人民共和国专利法实施细则〉的决定》
【转发】《关于施行修改后的专利法及其实施细则相关审查业务处理的过渡办法》解读
【转发】【政策解读】《关于施行修改后的专利法及其实施细则相关审查业务处理的过渡办法》解读
【转发】关于专利权期限补偿和专利开放许可相关行政复议事项的公告(第560号)
【转发】《施行修改后的专利法及其实施细则相关审查业务处理过渡办法》
【转发】《施行修改后的专利法及其实施细则相关审查业务处理过渡办法》
【转发】《中华人民共和国专利法实施细则》2023
【转发】《中华人民共和国专利法实施细则》2023
【转发】安徽省科技成果登记填报、审核细则(20221128)
【转发】安徽省科技成果登记明白纸(试行)202308
【转发】国家知识产权局2022年度报告
【转发】《专利转化运用专项行动方案(2023—2025年)》(图解)
【转发】《高价值专利价值评估规范》(DB32/T 4585—2023)
【转发】《高价值专利价值评估规范》(DB32/T 4585—2023)
【转发】《关于实用新型专利保护客体判断的指引》
【转发】国知局:《关于实用新型专利保护客体判断的指引》发布
【转发】国知局:《关于外观设计国际注册申请的指引》发布
【转发】《知识产权专员工作指南》(DB34/T 4549—2023)
【转发】国家知识产权局办公室关于公布2022年度及近五年备案的专利实施许可合同有关数据的通知
【转发】国家知识产权局 司法部关于加强新时代专利侵权纠纷行政裁决工作的意见
【转发】知识产权公共服务普惠工程实施方案(2023—2025年)
【转发】知识产权公共服务普惠工程实施方案(2023—2025年)
【转发】安徽省知识产权保护中心关于开展专利快速预审服务首批申请主体备案及代理机构注册工作的通知
【转发】绿色技术专利分类体系 国知办发规字〔2023〕30号
【转发】关于支持直播电商产业高质量发展的若干政策规定
【转发】芜湖市促进商贸流通业发展若干政策规定
【转发】芜湖市促进现代服务业发展政策规定
【转发】芜湖市重大招商项目“一事一议”实施办法
【转发】芜湖市扶持高层次科技人才团队创新创业实施办法
【转发】关于加快推进芜湖市国家自主创新示范区建设的若干政策规定
【转发】芜湖市扶持产业发展政策(2022-2023年)
【转发】《知识产权助力产业创新发展行动方案(2023─2027年)》
【转发】《知识产权助力产业创新发展行动方案(2023─2027年)》
【转发】专利评估指引
专利评估指引(标准号:GB/T 42748-2023)
【转发】芜湖市湾沚区科技创新奖励政策“二十条”
【转发】芜湖市科技项目管理办法(修订) 芜科办〔2023〕12号
【转发】芜湖市科技项目实施验收细则(修订) 芜科办〔2023〕13号
浅析实用新型的保护客体问题
【政策解读】高校、科研院所薪酬改革启动,薪酬分配向两类人员倾斜
【政策解读】科技部等联合发布《研发费用加计扣除政策执行指引(2.0版)》
【转发】研发费用加计扣除政策执行指引(2.0版)
【转发】专利和集成电路布图设计缴费服务指南
【转发】高价值专利培育布局工作指南
【转发】《禁止滥用知识产权排除、限制竞争行为规定》 国家市场监督管理总局令第79号
【转发】ISO 56005《创新管理 - 知识产权管理指南》快问快答
【转发】高价值专利评价方法
【转发】高价值专利培育工作规范
专利权无效有哪些原因,企业如何用宣告专利权无效制度
地理标志商标注册申请15问
市场监管总局关于《关于标准必要专利领域的反垄断指南(征求意见稿)》公开征求意见的公告
2022年度执行的PCT申请国际阶段费用的人民币标准
澳门特区申请人在内地发明专利优先审查申请试点项目将于2023年7月正式实施
《专利(申请)权转让合同模板及签订指引》《专利实施许可合同模板及签订指引》解读
国家知识产权局办公室关于印发专利转让许可合同模板及签订指引的通知
【转发】《芜湖市湾沚区科技创新体系建设若干政策》湾科字〔2022〕5号
【转发】湾沚区“产学研创”人才政策十八条
非正常申请专利行为认定及认定后的办事指南
国家知识产权局2023年工作要点
专利代理师资格考试办法(国家市场监督管理总局令第7号)
国知局:关于规范提交专利电子申请指引的通知
安徽省开展专利侵权纠纷先裁决后调解省级试点
国知局:关于规范提交专利电子申请指引的通知
国家知识产权局办公室 工业和信息化部办公厅关于组织开展创新管理知识产权国际标准实施试点的通知
国家知识产权局关于印发《系统治理商标恶意注册促进高质量发展工作方案(2023—2025年)》的通知
经济专业技术资格考试知识产权专业知识和实务(初级)考试大纲
经济专业技术资格考试经济基础知识(初级)考试大纲
经济专业技术资格考试经济基础知识(中级)考试大纲
经济专业技术资格考试知识产权专业知识和实务(中级)考试大纲
【图解】一同见证,安徽省知识产权新时代十年!
【转发】《安徽省级实验室体系重组行动实施方案(试行)》
国家知识产权局关于印发“千企百城”商标品牌价值提升行动方案(2023—2025年)的通知
2023年全国知识产权宣传周活动主题海报发布
最高人民法院知识产权法庭典型案例(2022)
2023年度专利代理师资格考试公告(第525号)
关于公布《2023年专利代理师资格考试大纲》的通知
国家知识产权局关于印发《专利代理信用评价管理办法(试行)》的通知
【转发】高校知识产权管理规范
【图解】2023年,这样推动知识产权高质量发展
《推动知识产权高质量发展年度工作指引(2023)》印发
【转发】《推动知识产权高质量发展年度工作指引(2023)》印发
国家知识产权局:《2023年全国知识产权行政保护工作方案》
国家知识产权局:《知识产权政务服务事项办事指南》的公告(第519号)
国家知识产权局:关于印发2023年全国知识产权行政保护工作方案的通知 国知发保字〔2023〕4号
【转发】国家知识产权局:关于印发2023年全国知识产权行政保护工作方案的通知 国知发保字〔2023〕4号
国知局:关于全面推行专利证书电子化的公告(第515号)
国家知识产权局举办2023年2月例行新闻发布会
经济专业技术资格考试 高级经济实务(知识产权) 考试大纲
《质量强国建设纲要》印发,涉及这些知识产权内容
【转发】国家知识产权局办公室:关于印发专利导航工程实施评价方案的通知 国知办发运字〔2023〕4号
【转发】国家知识产权局办公室关于印发专利导航工程实施评价方案的通知 国知办发运字〔2023〕4号
【转发】17部门印发《关于加快推动知识产权服务业高质量发展的意见》 国知发运字〔2022〕47号
【政策解读】一图读懂 17部门联合印发意见 加快推动知识产权服务业高质量发展
【转发】《芜湖市常态化产学研合作工作方案》 芜科办〔2022〕74号
浅谈高价值专利培育中的“布局”和“挖掘”
《2022年中国专利调查报告》全文发布!
《绿色低碳技术专利分类体系》
【转发】《绿色低碳技术专利分类体系》 国知办函规字〔2022〕1044号
《知识产权保护规范化市场创建示范管理办法》
【转发】《知识产权保护规范化市场创建示范管理办法》 国知办发保字〔2022〕64号
【政策解读】《知识产权保护规范化市场创建示范管理办法》解读
《知识产权行政保护案件请示办理工作办法》印发
【政策解读】专利产品备案常见问题解答
【政策解读】《关于加强知识产权鉴定工作衔接的意见》
再谈外观设计专利之“组件产品”和“套件产品”
功能性特征专利规则的统一性研究
国家知识产权局办公室:关于组织开展专利产品备案工作的通知
国家知识产权局办公室:关于公布2022年知识产权信息服务优秀案例的通知
国家知识产权局 国家市场监督管理总局:关于开展商标代理行业专项整治行动的通知
国家知识产权局办公室 司法部办公厅:关于推介第二批全国专利侵权纠纷行政裁决建设典型经验做法的通知
【转发】国家知识产权局:《商标代理监督管理规定》
【政策解读】图解:13条知识产权措施助力专精特新中小企业创新发展
专利导航,企业能拿它来做什么?
专利开放许可十问十答
国务院,知识产权战略实施工作部际联席会议办公室:关于印送知识产权强国建设第一批典型案例的函
国知局:拟增加商标依职权撤销规定
【转发】国家知识产权局:《专利开放许可使用费估算指引》(试行) 国知办发运字〔2022〕56号
【转发】国知局 工信部:《关于知识产权助力专精特新中小企业创新发展的若干措施》 国知发运字〔2022〕38号
国知局 工信部:知识产权助力专精特新中小企业创新发展若干措施!
国家知识产权局:编制印发《专利开放许可使用费估算指引》
专利开放许可九问答
浅议专利侵权诉讼中赔偿数额的计算及证明责任
国家知识产权局行政裁决案件线上口头审理办法(征求意见稿)公开征求意见
国知局:将专利质量和转化运用等指标作为职称晋升、绩效考核、岗位聘任等重要依据!
商标局:地理标志商标注册申请15问
数看知识产权这十年丨一图读懂
【政策解读】《安徽省深化科技创新体制机制改革加快科技成果转化应用体系建设行动方案》
关于就《专利代理信用评价管理办法(公开征求意见稿)》公开征求意见的通知
国家知识产权局办公室:关于确定首批国家级专利导航工程支撑服务机构的通知
【转发】《国家技术转移体系建设方案》 国发〔2017〕44号
国知局办公室:关于举办首届全国知识产权公共服务机构专利检索分析大赛的通知
【转发】《芜湖市工程技术研究中心认定管理办法》
图解:数说知识产权转化运用工作成效
【转发】科技部 财政部关于印发《企业技术创新能力提升行动方案(2022—2023年)》的通知 国科发区〔2022〕220号
【政策解读】安徽省深化科技创新体制机制改革加快科技成果转化应用体系建设行动方案
【政策解读】图解:安徽省深化科技创新体制机制改革加快科技成果转化应用体系建设行动方案
【转发】安徽省深化科技创新体制机制改革加快科技成果转化应用体系建设行动方案 皖政〔2022〕64号
【政策解读】推动高校支撑服务企业高质量发展 ——三部门解读“千校万企”协同创新伙伴行动
【转发】关于组织开展 “千校万企”协同创新伙伴行动的通知
9张图,带你了解2022年上半年知识产权相关工作统计数据
2022年专利代理师资格考试大纲
7月1日起,这些知识产权政策开始实施!
《国家知识产权保护示范区建设方案》解读
国知局:关于印发《国家知识产权保护示范区建设方案》的通知
专利代理师考试常见问题解答:2022年各考点及港澳地区联系方式及其他相关事宜
专利代理师考试常见问题解答:专利代理师资格授予
专利代理师考试常见问题解答:港澳台地区人员报名和考试
专利代理师考试常见问题解答:考试
专利申请12个关键流程点,把握好了事倍功半
官方解答:专利年费缴纳期限延长有关问题!
专利代理师考试常见问题解答:报名程序
专利代理师考试常见问题解答:报考条件
2022年专利代理师资格考试公告
这篇文章告诉您,商标注册没有捷径
【转发】《安徽省科学技术普及条例》
【转发】《安徽省科学技术进步条例》
【转发】《安徽创新型省份建设促进条例》及解读
【转发】《中华人民共和国科学技术普及法》
【转发】《中华人民共和国科学技术进步法 》 中华人民共和国主席令 第一〇三号
国知局:关于开通外观设计国际申请业务的通知
国知局:关于加入海牙协定后相关业务处理暂行办法的公告 | 附解读
中国已加入《海牙协定》,外观设计专利可通过海牙体系进入90+国家寻求保护
【政策解读】《海牙用户指南》(2022年2月修订)
一图概览《海牙协定》
【转发】《关于改革完善省级财政科研经费管理的若干措施》 国办发〔2021〕32号
强保护时代下,企业如何通过专利保护提高产品竞争力?
关注!《国家知识产权局知识产权信用管理规定》明确6种失信行为
国知局公布1-2月知识产权数据,实用新型专利授权量同比增长44.21%
【政策解读】《推动知识产权高质量发展年度工作指引(2022)》
国知局批复:外观设计专利权评价报告不能证明被控侵权设计与现有设计是否相同或实质相同
两会IP热点汇总
科技部:科技型中小企业评价知识产权有这些指标!
国家市场监管总局:《全国商业秘密保护创新试点工作方案》全文发布!
【政策解读】2022年度国家自然科学基金项目指南及申请规定发布
一图读懂《知识产权公共服务“十四五”规划》
一图读懂:2022年全国知识产权工作怎么做?8个方面重点工作
《知识产权人才“十四五”规划》发布!到2025年,执业代理师4万人,知识产权师2万人
2022.1.1日起施行,新修订《中华人民共和国科学技术进步法》多处提及知识产权
【转发】《中华人民共和国科学技术进步法》
国务院办公厅关于新形势下进一步加强督查激励的通知
教育部印发贯彻落实《三部委关于提升高等学校专利质量,促进转化运用的若干意见》典型经验的通知
我国已建成101家TISC和80家高校国家知识产权信息服务中心
《提升中小企业竞争力若干措施》印发,提出这些知识产权举措……
国家知识产权局公告 第四六二号《商标审查审理指南》全文发布
这7种行为被国知局认定为失信行为
【转发】国家知识产权局关于《专利权质押登记办法》的公告(第461号)
安徽省人民政府令第303号
【转发】国务院关于印发“十四五”国家知识产权保护和运用规划的通知
一图读懂“十四五”国家知识产权保护和运用规划
一文读懂《产学研合作协议知识产权相关条款制定指引(试行)》
三部门联合印发《产学研合作协议知识产权相关条款制定指引(试行)》
【转发】国办印发《关于进一步支持大学生创新创业的指导意见》,明确做好大学生创新项目的知识产权确权、保护等工作
和解!OPPO与夏普签订交叉许可协议,结束全球诉讼
一图读懂《知识产权强国建设纲要(2021-2035年)》
中共中央国务院印发《知识产权强国建设纲要(2021-2035年)》
芜湖“紫云英人才计划”(图解)
科技成果评价的主体包括哪些?
浅议专利侵权纠纷中的禁止反悔原则与“明确否定”情形
国家知识产权局:我国累计认定地理标志保护产品2482个
新学期已开始,软件类专利权人该学会面对“万物互联”时代了!
知识产权安全是国家安全的主战场
2022年申请国家高新技术企业,请从现在开始准备
专利,让城市“更智慧”
申长雨:发明专利做好控增量、提质量,实用新型做好制度改革
最高院知产法庭:公知常识性证据的认定
故意侵犯知识产权;提交非正常专利申请等将列入严重违法失信名单!2021.9.1日起施行
中汽咨询发布“2021汽车专利创新指数”
国家知识产权局何志敏:提高知识产权公共服务能力,助力汽车产业创新发展
加强科学发现权保护 促进基础研究蓬勃发展
【转发】安徽省财政厅 安徽省科学技术厅关于印发《安徽省支持科技创新若干政策专项资金管理办法》的通知
国家知识产权局关于印发《知识产权公共服务能力提升工程工作方案》的通知
国知局公布1-6月知识产权数据 发明授权量同比增长55.9%
你真的了解专利布局吗?总结五大专利布局方法及策略
国务院发文:评职称、评科技奖将纳入新指标!
国家知识产权局办公室关于加强专利导航工作的通知
2021年5月全国高校专利分析
3D打印已实现批量化制造的5个案例
中国高新技术企业认定需要15-18个专利?
2021年中国专利申请量和授权率增速放缓
《2021年专利代理师资格考试大纲》全文发布
国知局回复进一步加大知识产权保护力度
印花税法来了,明年7月实施:商标注册证和专利权证将不用交印花税了
严查国家高新技术企业!确保非正常专利不被利用骗取各类优惠政策!
专利惩罚性赔偿上岗!这些情形将会被判惩罚性赔偿
国家知识产权局进一步整治非正常专利申请代理行为
2021年知识产权贯标补贴政策汇总
《中华人民共和国专利法》2020全文
6月1日起施行《专利法》《著作权法》《专利导航指南》等新法规
知识产权不再是锦上添花,将决定企业的兴衰存亡
国知局:6月1日起,这4种情形属于重大专利侵权纠纷!
关于施行修改后专利法的9个问题
专利人成功之路专栏|技术转移和专利运营的关系是什么?
为什么有些科转人的科技成果转化会越做越“不自信”?!
国之功勋,院士千古!袁隆平先生的一生为人类留下了什么?
国知局2021年工作要点
6G通信技术专利发展状况报告》发布,有何亮点?
地方高校的破局!如何把科研成果转化为教学资源?
国知局:持续压缩商标专利审查周期、加强审查监管
国知局:合理调整专利收费有助于专利质量提升
科技成果转移转化有哪三个痛点?
国家知识产权局2020年度报告
高校5金8银! 第二十二届中国专利奖评审结果公布
国知局印发《通知》:不得直接将专利申请、授权数量作为享受奖励或资质资格评定政策的主要条件
国知局:《关于技术调查官参与专利、集成电路布图设计侵权纠纷行政裁决办案的若干规定(暂行)》全文发布!
国知局:6月底前各地要全面取消专利、商标申请阶段的资助和奖励
实用新型审查趋势:打击低质量申请,同日申请专利政策调整
国知局回应:如何界定“高价值发明专利”及实践中如何考核?
全球专利分析市场规模2027年将达16亿美元
2020年发明授权率为47.3%,实用新型授权率为90.4%,外观授权率为95.1%
2020年度专利复审无效十大案件来了
一图了解科交会成果
关注!知识产权信息赋能中小企业创新发展十大案例
市场监管总局:2020年知识产权执法行动典型案例
技术成果转化税收优惠政策,请收好!
爱迪生不是发明大王,而是成果转化的高手
如何落实“十四五”规划里的高价值专利目标?申局长回应
2020年中国知识产权保护状况白皮书发布
“专利泡沫”何其多 专利造假“产业链”
公安部发布打击侵犯知识产权犯罪典型案例
关于专利权作价入股的程序及相关注意事项
勾勒局部外观设计专利画像
2020年中国法院10大知识产权案件和50件典型案例
《产学研合作协议知识产权相关条款制定指引》及其使用指南解读
柔性制造下,AI+软件为中国机器人行业带来弯道超车新机遇!
产业|2021年AI将改变制造业的6大应用趋势
“小猪上吊”专利给我们的启示
高校科研成果转化合同额下降,中国科技成果转化难在哪?
黎子辉:高校专利申请前评估工作体系的构建
《关于推动科研组织知识产权高质量发展的指导意见》解读
关注!财政部 国家知识产权局实施专利转化专项计划政策解读
浅析专利申请前查新检索的意义及思路
国知局 中国科学院等四部门发布:推动科研组织知识产权高质量发展
@大学生们:一文看懂如何申请专利!
国知局明确5种“高价值发明专利”!
国家知识产权局关于进一步严格规范专利申请行为的通知
WIPO发布《世界知识产权指标》报告:2019年商标和工业品外观设计申请活动增加;专利申请呈现罕见的下降
【转发】《专利导航指南》系列国家标准解读
【转发】《专利导航指南》国家标准全文!2021.6.1日起实施
【转发】第四届全国机器人专利创新创业大赛复赛名单公布
【转发】国家知识产权局办公室关于印发《知识产权信息公共服务工作指引》的通知
【转发】国家知识产权局办公室关于印发《知识产权信息公共服务工作指引》的通知
【转发】聚焦新修改专利法之你问我答
【转发】国知局:《中华人民共和国专利法》二十九处修改全文
【政策解读】安徽省自然科学基金管理办法(修订)
【转发】关于印发《芜湖市工程技术研究中心认定管理办法》的通知
【转发】《关于规范高等学校 SCI论文相关指标使用 树立正确评价导向的若干意见》 教科技〔2020〕2号
【转发】安徽省人民政府关于支持人工智能产业创新发展若干政策的通知(皖政〔2020〕14号)
【转发】《高等学校区块链技术创新行动计划》
【转发】提升高等学校专利质量促进转化运用的若干意见
【论文期刊】2025年《国际期刊预警名单》
【论文期刊】中文核心期刊要目总览(2023版)
【论文期刊】中文核心期刊要目总览(2023版)
【校企合作】《安徽信息工程学院与企业共建联合实验室申请表(模版)》
【横向项目】技术咨询合同(模板)
【横向项目】技术开发(合作)合同(模板)
【横向项目】安徽信息工程学院横向项目全流程包
【横向项目】技术开发(委托)合同 (模板)
【横向项目】技术服务合同(模板)
【论文期刊】2024年《国际期刊预警名单》
【论文期刊】2023年《国际期刊预警名单(试行)》
【论文期刊】2021年《国际期刊预警名单(试行)》
【论文期刊】2020年《国际期刊预警名单(试行)》
【知识产权】安徽信息工程学院知识产权信息确认函(2024版)
【转发】安徽省科技成果登记系统操作手册
安徽信息工程学院劳务费发放表
【论文期刊】中国科学引文数据库(CSCD)来源期刊列表(2023-2024 年度)
【校企合作】校企合作项目合同(协议)审批表
【校企合作】校企合作项目立项申请书
【横向项目】横向项目验收合格绩效发放表
【知识产权】软件著作权申请表
【横向项目】安徽信息工程学院横向项目材料、设备采购(外协加工)申请表
【横向项目】安徽信息工程学院横向项目材料、设备采购(外协加工)采购记录审批表
【论文期刊】中文核心期刊要目总览(2020版)
【论文期刊】CSSCI扩展版来源期刊目录(2021-2022)
【论文期刊】CSSCI来源期刊目录(2021-2022)
【横向项目】产学合作协同育人项目平台学校用户操作指南
【孵化器】安信工科技企业孵化器入驻协议模板
【横向项目】安徽信息工程学院横向项目结题意见书
【横向项目】安徽信息工程学院技术合同审批单(模板)
【横向项目】产学研合作项目(横向课题)进展情况报告书(模版)
【横向项目】产学研合作项目真实性确认函(模版)
【成果登记】“羚羊”工业互联网平台成果登记
【论文期刊】中国科学引文数据库(CSCD)来源期刊列表(2021-2022年度)
【知识产权】专利技术交底材料填写模板(外观设计)
【知识产权】专利技术交底材料填写模板(发明或实用新型)
【论文期刊】《中文核心期刊要目总览》(2017年版)
【横向项目】安徽省科学技术情报研究所科技查新
【横向项目】芜湖市科技创新服务中心科技查新委托单
【论文期刊】CSSCI 来源期刊(2019-2020)目录
【论文期刊】CSSCI 扩展版来源期刊(2019 年-2020 年)目录
【论文期刊】中国科学引文数据库来源期刊列表(2019-2020年度)
【论文期刊】中文核心期刊目录(2014年版)
【论文期刊】中国科学引文数据库来源期刊列表(2017—2018 年度)
软件著作权
关于组织申报2025年国家社会科学基金高校思想政治理论课研究专项的通知
校企协同育人才,走访关怀促成长 电气与电子工程学院开展实习走访活动
访企拓岗专项活动之艺术设计学院师生参与 “千名学子看繁昌”活动
关于组织申报2025年度芜湖市计划内自筹资金项目的通知
固高科技股份有限公司董事吕恕一行来校考察座谈
艺术设计学院成功开展2025年暑期企业实习走访专项活动
关于组织申报2025年度安徽信息工程学院高层次人才科研启动经费第一批项目的通知
关于公布安徽信息工程学院概念验证中心首批立项项目名单的通知
安徽信息工程学院赴宁波开展校企交流活动聚力拓展就业新空间
【论文期刊】中国科学引文数据库(CSCD)来源期刊列表(2025-2026 年度)
关于组织申报2025年度安徽省哲学社会科学规划项目的通知
实习走访促合作 就业领航谱新篇 计算机(大数据)学院顺利完成实习走访工作
精准对接企业需求 助力毕业生高质量就业 通识教育与外国语学院赴合肥启迪未来教育开展访企拓岗活动
访企拓岗促就业 合作共赢谋发展 管理工程学院赴长三角企业开展校企合作签约授牌
携手长三角 共育新英才 管理工程学院走访实习基地 深化校企协同育人
凝聚共识 深化互信 机械工程学院赴芜湖毅昌科技有限公司走访交流
安徽信息工程学院赴青阳县开展校企人才培养合作对接交流活动
关于组织申报2025年度芜湖市技术研发中心的通知
我校举办概念验证中心项目入库评审会
管理工程学院与合肥翎羊跨境电子商务有限公司开展校企合作交流
安徽信息工程学院与安徽飞数科技有限公司共探校企合作新路径
深化产教融合 共谱发展新篇 安徽信息工程学院与科大讯飞举行校企合作交流会
产教融合结硕果 校企携手育英才 第二届汇川生态链结业仪式暨校企实习双选会成功举办
通识教育与外国语学院赴企业开展校企合作英文配音实践活动
机械工程学院组织学子赴普莱默电子(芜湖)有限公司参观学习
数字王国与艺术设计学院共建岗前培训体系 校企协同培育数字创意产业新生力量
校企合作共助力 护航毕业生求职路
安徽信息工程学院科技成果登记统计表(2018年-2025年6月)
深化产教融合 共谱发展新篇 安徽信息工程学院与科大讯飞举行校企合作交流会
关于第十六届安徽省百所高校百万大学生科普创意创新大赛校赛推荐情况的通知
关于组织申报安徽省教育科学研究项目2025年度教育政策研究专项课题的通知
【校内文件】《安徽信息工程学院科学研究工作量管理办法》 校科字〔2025〕9号
关于印发《安徽信息工程学院科学研究工作量管理办法》的通知
2024年度安徽省科学技术奖项目公示(二)
2024年度安徽省科学技术奖项目公示(一)
【校内文件】《安徽信息工程学院技术研发工作量核算办法》 校科字〔2025〕8号
关于印发《安徽信息工程学院技术研发工作量核算办法》的通知
我校召开2025年上半年科研工作会议
校企合作创新初探:我校与安徽文化旅游投资集团有限责任公司举行首次合作专题交流会
芜湖市发改委、中国管理科学学会一行来校考察交流 共探低空经济合作新篇
深化产教融合 共筑创新生态 电气与电子工程学院赴科大讯飞硬件中心开展洽谈合作
校企协同再发力 实习通道启新程 电气与电子工程学院成功举办2022级企业实习专场宣讲会
企业进校 送岗上门 助力打通就业最后一公里
产教融合促发展 校企协同育人才 管理工程学院2022级企业实习双选会圆满落幕
【双百大赛】我校举办第十六届安徽省“双百大赛”专家宣讲会
我校举办第十六届安徽省“双百大赛”专家宣讲会
2024年度安徽省科学技术奖项目公示
芜湖市发改委、中国管理科学学会一行来校考察交流 共探低空经济合作新篇
关于2025年度安徽省自然科学基金项目推荐情况的公示
计算机(大数据)学院与深圳慧通商务有限公司开展合作交流
精准送岗助实习 校企共筑成才路 计算机(大数据)学院举办实习宣讲会
机械工程学院组织企业进校招聘
机械工程学院与芜湖中瑞弹簧有限公司开展校企合作交流
校企共筑育人梦 实习双选启新航
艺术设计学院赴繁昌区人力资源服务产业园深化校企合作 共绘产教融合新蓝图
校企携手深化产教融合 共育物流与供应链新人才
机械工程学院赴六安舒城、霍邱县开展“访企拓岗促就业”专项行动
机械工程学院走访芜湖古戈尔自动化科技有限公司
【校内文件】安徽信息工程学院高层次人才科研启动经费管理办法(2025年修订版) 校人字〔2025〕27 号
海螺集团与安信工开展校企合作座谈交流 共探产学研融合新路径
海螺集团与安信工开展校企合作座谈交流 共探产学研融合新路径
关于开展2024年度安徽省科学技术奖提名工作的通知
【转发】《中共安徽省委宣传部关于做好省重点培育智库申报工作的通知》
【双百大赛】《关于举办第十六届安徽省百所高校百万大学生科普创意创新大赛的通知》
【转发】《关于举办第十六届安徽省百所高校百万大学生科普创意创新大赛的通知》
关于组织申报2025年度安徽省科技创新战略与软科学研究专项重大项目的通知
【校内政策】《安徽信息工程学院教学科研软件使用与管理办法》校教字〔2025〕11号
深化产教融合 共筑人才桥梁 计算机(大数据)学院赴奇瑞信息技术有限公司开展校企合作交流
企业宣讲进校园 校企联动促就业 计算机(大数据)学院成功举办校园招聘宣讲会
我校2025届毕业生春季首场综合型双选会圆满落幕
机械工程学院携手人本股份有限公司成功举办校园招聘宣讲会
安徽信息工程学院赴苏州深化校企合作 校企协同共育智能制造新质人才
我校与安徽师范大学、科大讯飞共建“AI+高等教育研究院”签约仪式圆满举行
机械工程学院携手人本股份有限公司成功举办校园招聘宣讲会
芜湖市人民政府、海螺集团一行来访 共商产学研深度融合
关于公布2024年度安徽信息工程学院校级科技创新平台和科研团队立项建设名单的通知
关于组织申报2025年度安徽省自然科学基金项目的通知
管理工程学院与合肥顶津食品有限公司校外实习基地协议成功签订
机械工程学院与宝银特材科技股份有限公司开展校企合作交流
第二届“汇川生态链订单班·汇英行动”正式启动
安徽信息工程学院参加2025届上海高校春季促就业系列招聘会暨就业育人联盟专项活动
机械工程学院赴合肥地区企业走访调研
深化产教融合 校企合作共育英才 机械工程学院持续推进产教融合工作
强化校企联动 深化产教融合 机械工程学院走访芜湖联诺电器有限公司
通识教育与外国语学院赴湾沚开展访企拓岗专项行动 深化职业教育与语言服务协同创新
校企共话合作 携手共育英才 深圳慧通商务有限公司与计算机与软件工程学院开展合作交流
【转发】关于组织开展重点新材料研发及应用国家科技重大专项2025年度项目(公开竞争类)申报工作的通知
关于组织申报2025年全国教育科学规划年度项目的通知
关于开展概念验证中心项目遴选的通知
聚焦“知识产权与人工智能”,向侵权说“不” 我校举办2025年知识产权宣传周系列活动
聚焦“知识产权与人工智能”,向侵权说“不” 我校举办2025年知识产权宣传周系列活动
关于组织申报2025年度省领导圈定课题的通知
省哲社项目五连捷!艺术设计学院省级哲社项目立项再续华章
安徽信息工程学院赴义乌开展访企拓岗行动 探索“英语+职业技能”人才培养新路径
我校与德力西电气有限公司开展深度校企对接
安信工携手镜湖区打造城市艺术新地标 哪吒主题文化墙绘就文旅融合新图景
助力区域发展 深化产教融合育人模式 机械工程学院前往芜湖市企业调研
管理工程学院与美的集团呼叫中心举行校企合作洽谈会
校企携手探循环 同心共创筑未来 艺术设计学院开展校企合作专项行动
深化校企合作 共促产教融合 电气与电子工程学院赴安徽智质工程技术有限公司开展项目洽谈
广州仕霞网络科技有限公司来校深入交流横向项目合作
校企联动促就业 多元合作助发展 计算机(大数据)学院与多家知名企业开展系列交流活动
通识教育与外国语学院赴合肥企业开展访企拓岗行动
强合作 促就业 艺术设计学院开展访企拓岗就业专项行动
跨出校门挖需求 双向交流拓新途 机械工程学院开展系列访企拓岗
【校内文件】《安徽信息工程学院纵向科研项目及经费管理办法》 校科字〔2025〕5号
【校内文件】《安徽信息工程学院联合培养硕士研究生工作管理办法(试行)》 校科字〔2025〕4号
安徽信息工程学院科技成果登记统计表(2018年-2024年12月)
硬核科技,智创未来:信工学子“发明力”大揭秘!
硬核科技,智创未来:信工学子“发明力”大揭秘!
校企协同打造智能制造新标杆 安徽信息工程学院与汇川技术擘画智能制造产业学院蓝图
跨出校门挖需求 双向交流拓新途 机械工程学院开展系列访企拓岗
强合作 促就业 艺术设计学院开展访企拓岗就业专项行动
校企联袂育英才 产教融合助发展 通识教育与外国语学院赴弋江区商务局洽谈校企合作
关于安徽省教育厅科研项目、人才项目、校级青年科研基金项目和校级“三全育人”“管理改进”项目结题验收的通知
【论文期刊】关于规范各二级学院英文名称使用的通知
计算机(大数据)学院与合肥真萍电子科技有限公司开展交流座谈
关于转发《关于举办安徽省第七届大学生防震减灾科普作品大赛的通知》的通知
关于组织申报2025年度国家社会科学基金年度项目的通知
校企联袂育英才 产教融合助发展 通识教育与外国语学院赴弋江区商务局洽谈校企合作
计算机(大数据)学院走访外企德科与飞数科技开展专业建设与人才培养专题调研
主动出击拓岗位 校企携手促就业 计算机(大数据)学院赴合肥开展访企拓岗
通识教育与外国语学院赴合肥爱秀教育咨询有限公司开展访企拓岗暨授牌签约仪式
通识教育与外国语学院与德力西电气(芜湖)有限公司共商英语专业实习就业合作
精准对接促就业 产研融合谋发展 计算机(大数据)学院与安徽人励通科技有限公司开展合作交流
深化产教融合 赋能智造未来
深化校企合作 共探科技创新新路径 电气与电子工程学院走访调研黄山旭友电子科技有限公司
机械工程学院前往弋江区企业调研
安徽财经大学副校长王兵来我校调研交流
安徽信息工程学院2025年春季电子电气行业暨“沪宁杭皖”专场招聘会圆满举行
安徽信息工程学院发明专利数量位居全国民办本科院校第三
全国民办本科院校发明专利授权数量统计报告发布 安信工排名全国第三、全省第一
全国民办本科院校发明专利授权数量统计报告发布 安信工排名全国第三、全省第一
【论文期刊】被冒用期刊名录(持续更新中)
关于2024年度安徽信息工程学院高层次人才科研启动经费项目立项的通知
关于2024年度安徽信息工程学院青年科研基金项目立项的通知
安徽信息工程学院发明专利数量位居全国民办本科院校第三
【转发】教育部社科司关于征集2025年度教育部哲学社会科学研究重大课题攻关项目选题的通知
我校承办鸠兹科创湾场景应用发布会,推动校政企深度合作
政企校三方共筑智能制造人才高地 中科仙络与芜湖智能制造产业学院深化产教融合合作
【转发】教育部社科司关于2025年高校思政课教师研究专项一般项目申报工作的通知
义乌市卓毓网络科技有限公司到访通识教育与外国语学院开展校企合作座谈会
深化产教融合 共育智造人才
创新驱动 合作共赢 电气与电子工程学院与德孚公司共商产学研协同发展
【转发】2025年度国家社科基金艺术学重大项目招标公告
【转发】2025年度国家社科基金艺术学年度项目申报公告
深化校企合作 携手就业育人 艺术设计学院走访实习基地
关于组织申报2025年度教育部人文社会科学研究一般项目、中国特色社会主义理论体系研究专项、高校辅导员研究专项的通知
关于摸排申报2024年安徽省科学技术奖项目的通知
培育科研新生力 助推学科新高度 电气与电子工程学院举办国家自然科学基金申报专题讲座
电气与电子工程学院与联宝科技共探产教融合新路径:"联菁计划"赋能智能制造人才生态
纵向项目申报时间表(截至20250220)
紫云英创新创业学院实干迎新局 携手思贝克共铸高绩效团队新篇章
【转发】一文读懂2025年国家自然科学基金限项新旧政策对比
安徽信息工程学院2025年春季首场校园双选会成功举办 近千名毕业生与百家名企共启职场新篇章
关于成立安徽信息工程学院软件工程技术中心的通知
祝贺我校技术与创新支持中心(TISC)通过运行评估, 创新服务能力获认可
【转发】《关于2025年度公开征集市科技咨询专家及更新已入库专家信息的通知》的通知
我校荣登2024年安徽省发明专利百强榜第39名,展望未来新篇章
学校召开科研工作会议
关于表彰2024年度科研成果的决定
关于进一步规范职称评审申报资格及论文要求的通知
关于进一步规范职称评审申报资格及论文要求的通知
深化校企合作 共筑工业自动化人才高地 电气与电子工程学院与苏州迅德斯开展“汇川生态链”洽谈
李震副校长带队调研湾沚区企业,共谋校企合作新篇章
深化产教融合 电气与电子工程学院走访苏州企业探索校企合作新路径
我校计算机(大数据)学院与湾沚区数据资源管理局顺利开展合作签约
学校召开校级科研平台及团队答辩评审会
学校召开校级科研平台及团队答辩评审会
通识教育与外国语学院赴湾沚区志华教育开展访企拓岗行动
【专利创新创业大赛】关于安徽信息工程学院第九届大学生专利创新大赛奖励的决定
关于安徽信息工程学院第九届大学生专利创新大赛奖励的决定
我校科技创新成果在全国发明展览会·“一带一路”暨金砖国家技能发展与技术创新大赛荣获佳绩
我校科技创新成果在全国发明展览会·“一带一路”暨金砖国家技能发展与技术创新大赛荣获佳绩
我校科技创新成果在全国发明展览会·“一带一路”暨金砖国家技能发展与技术创新大赛荣获佳绩
【专利创新创业大赛】专利成就梦想,创新引领未来 我校成功举办第九届大学生专利创新大赛
专利成就梦想,创新引领未来 我校成功举办第九届大学生专利创新大赛
我校与科大讯飞共同揭牌鸿蒙人才培养基地
携手企业拓岗位 共谋发展促双赢 管理工程学院省外考察交流行
华为技术有限公司与爱上云(上海)技术有限公司来我校考察交流
副校长章敏凤一行赴滁州地区开展校企合作交流
【专利创新创业大赛】关于举行安徽信息工程学院第九届大学生专利创新大赛决赛的通知
关于举行安徽信息工程学院第九届大学生专利创新大赛决赛的通知
产教融合 创新驱动:赋能新质生产力 2024产教融合高质量发展论坛顺利召开
关于组织申报2024年度安徽信息工程学院青年科研基金项目的通知
学校举办省科技进步奖申报专题培训会
我校计算机与软件工程学院青年教师蔡兵在《IEEE Transactions on Multimedia》《Information Sciences》等国际权威期刊上发表重要研究成果
我校计算机与软件工程学院青年教师蔡兵在《IEEE Transactions on Multimedia》《Information Sciences》等国际权威期刊上发表重要研究成果
我校计算机与软件工程学院青年教师蔡兵在《IEEE Transactions on Multimedia》《Information Sciences》等国际权威期刊上发表重要研究成果
关于开展2024年度科研成果统计工作的通知
关于新版专利管理系统切换上线的通知
我校技术转移机构年度绩效考核获得良好
携手共建拓岗位 搭筑平台促发展 通识教育与外国语学院赴义乌访企拓岗
我校技术转移机构年度绩效考核获得良好
计算机(大数据)学院赴安徽中鑫航科技发展有限公司考察交流
计算机(大数据)学院赴三微电子科技(苏州)有限公司开展访企拓岗促就业
通识教育与外国语学院赴芜湖市教育培训协会开展访企拓岗暨实习基地共建座谈会
电子与电子工程学院开展系列实习走访调研
我校TISC举办“玩转专利——从专利看创新”专题讲座
安徽信息工程学院专利成果转化清单(2024.1-9)
我校科技创新成果在第76届德国纽伦堡国际发明展荣获佳绩
我校科技创新成果在第76届德国纽伦堡国际发明展荣获佳绩
我校科技创新成果在第76届德国纽伦堡国际发明展荣获佳绩
电气与电子工程学院赴苏州灵猴机器人有限公司开展访企拓岗活动
寻根溯源铭初心 开启智慧教育3.0 ——校领导班子和中层管理人员赴科大讯飞总部考察交流
“协同联动拓岗位 凝心聚力促就业” 安徽信息工程学院2025届毕业生“秋季校园招聘月” 首场招聘活动顺利举行
我校召开科研工作与学科建设会议
精准促进就业 学校联合芜湖湖南商会开展学生面对面交流活动
探索专业方向 拓宽认知维度 通识教育与外国语学院开展企业认知与实习走访活动
艺术设计学院成功举办2025届毕业生企业宣讲会
芜湖智能制造产业学院学子走进酷哇科技探索科技前沿
管理工程学院举办专利申报及专利创新创业大赛专题讲座
【专利创新创业大赛】关于组织参加全国机器人高价值专利创新创业大赛芜湖大学生分赛暨举办第九届安徽信息工程学院大学生专利创新大赛的通知
关于组织参加全国机器人高价值专利创新创业大赛芜湖大学生分赛暨举办第九届安徽信息工程学院大学生专利创新大赛的通知
科大讯飞高级副总裁、安徽信息工程学院董事长聂小林等一行来校调研
关于公布我校2024年度市技术研发中心备案名单的通知
关于公布我校2024年度市技术研发中心备案名单的通知
安徽信息工程学院科技成果登记统计表(2018年-2024年10月)
2024年软件著作权登记(1-9月)
通识教育与外国语学院与弋江区商务局及企业开展校政企合作对接活动
关于组织申报“十五五”芜湖市科技创新战略研究专项的通知
中国海峡(晋江)人才市场携晋江市重点企业来校开展校政企合作对接活动
关于组织申报“十五五”芜湖市科技创新战略研究专项的通知
关于2024年度江淮英才培养计划团队项目推荐情况的公示
关于2024年度江淮英才培养计划团队项目推荐情况的公示
关于组织申报教育部哲学社会科学研究专项(全国教育大会精神研究)的通知
电气与电子工程学院与埃夫特召开人才培养对接会
关于组织申报教育部哲学社会科学研究专项(全国教育大会精神研究)的通知
电气与电子工程学院走访芜湖威迈斯新能源有限公司共话校企合作新篇章
关于组织申报2024年度安徽省哲学社会科学规划项目的通知
关于组织申报2024年度安徽省哲学社会科学规划项目的通知
我校召开校企共建联合实验室论证会
我校召开校企共建联合实验室论证会
【双百大赛】关于第十五届安徽省百所高校百万大学生科普创意创新大赛校赛推荐情况的通知
我校首批教师获聘专业型硕士研究生导师
关于组织申报2024年度安徽省社会科学创新发展研究课题的通知
计算机(大数据)学院开展访企拓岗 深化校企合作新篇章
第二届芜湖智能制造产业学院学子深入伯泰克 共话职场第一步
“就”在你身边“职”为你服务 安徽信息工程学院2024年秋季芜湖市企业专场招聘会顺利举行
关于第十五届安徽省百所高校百万大学生科普创意创新大赛校赛推荐情况的通知
关于组织申报2024年度安徽省社会科学创新发展研究课题的通知
管理工程学院秋季首场招聘宣讲会圆满成功
我校与酷哇科技有限公司共建项目式实习基地校企合作再上新台阶
我校与芜湖埃泰克汽车电子股份有限公司共建项目式实习基地 推进校企合作新篇章
关于公布2024年度安徽省高校科研项目立项的通知
关于公布2024年度安徽省高校科研项目立项的通知
第二届芜湖智能制造产业学院正式开班
计算机(大数据)学院暑期开展访企拓岗 深化校企合作
安徽信息工程学院管理工程学院圆满举行教师挂职聘任仪式
筑梦未来 共绘卓越蓝图 管理工程学院深度探访实习基地 开启校企合作新篇章
管理工程学院与上海高顿集团共建项目式实习基地
关于2024年度安徽省自然科学基金项目推荐情况的公示
关于2024年度安徽省自然科学基金项目推荐情况的公示
管理工程学院与芜湖悠派护理用品科技股份有限公司开展校企合作交流
关于组织申报2024年芜湖市科技特派员的通知
电气与电子工程学院与苏州汇川技术有限公司、苏州迅德斯自动化科技有限公司顺利开展“汇川生态链”人才培养项目
关于组织申报2024年度安徽省自然科学基金项目的通知
关于组织申报2024年度安徽省自然科学基金项目的通知
关于组织申报2024年安徽省科技创新攻坚计划项目的通知
关于组织申报2024年安徽省科技创新攻坚计划项目的通知
关于组织申报2024年度芜湖市技术研发中心的通知
合肥工业大学计算机与信息系副主任刘建副教授一行受邀来我校开展科研交流讲座
芜湖市发明协会高校分会工作会议在我校召开
安徽信息工程学院科技成果登记统计表(2018年-2024年6月)
艺术设计学院开展访企拓岗专项活动
关于印发《安徽信息工程学院学术不端行为处理办法(2024年修订版)》的通知
【校内文件】《安徽信息工程学院学术不端行为处理办法(2024年修订版)》
我校参加长三角G60科创走廊科技成果转化概念验证中心交流与科创分享会
河海大学单连春教授受邀来我校开展科研讲座
科大讯飞获国家科学技术进步奖一等奖
科大讯飞获国家科学技术进步奖一等奖
2023年度国家科学技术奖励名单
【双百大赛】我校举办第十五届安徽省“双百大赛”宣讲会
我校举办第十五届安徽省“双百大赛”宣讲会
章敏凤副校长一行赴芜湖市弋江区开展新能源汽车产业学院建设研讨
2024年软件著作权登记(1-5月)
【双百大赛】关于举办第十五届安徽省百所高校百万大学生科普创意创新大赛的通知
校政企融合发展 助力高质量就业 我校与湾沚区人社局举办实习就业人才合作培养交流会
主动上门为企服务 精准开展海外知识产权纠纷应对指导工作
副校长汪忠国带队开展管理工程学院“访企拓岗”活动
艺术设计学院开展访企拓岗就业专项行动
关于组织申报2024年度教育部哲学社会科学研究后期资助项目的通知
学校召开概念验证中心建设专题研讨会 探索科技成果转化新路径
关于组织申报2024年度教育部哲学社会科学研究后期资助项目的通知
【芜湖日报】全市唯一 安信工入选首批“概念验证中心”名单
我校入选首批长三角G60科创走廊科技成果转化概念验证中心
关于2024年度省教育厅高校科研项目评审结果的公示
关于2024年度省教育厅高校科研项目评审结果的公示
我校暨芜湖市第一张“数据知识产权登记证书”诞生
【转发】关于举办第十五届安徽省百所高校百万大学生科普创意创新大赛的通知
【会议通知】科会字〔2024〕1号:关于举办“基金类项目申请撰写要领”讲座的通知
我校TISC承办芜湖市“专利转化运用”专题讲座
关于组织申报2024年度安徽省教育科学研究项目的通知
管理工程学院到安徽得壹能源科技有限公司走访交流
关于组织申报2024年度安徽省教育科学研究项目的通知
艺术设计学院赴宁国科技局及企业深入交流学习
关于组织申报2024年度全国教育科学规划项目的通知
芜湖智能制造产业学院组织学生深入企业参观学习
关于组织申报2024年度全国教育科学规划项目的通知
关于组织申报中共安徽省委教育工委 安徽省教育厅2024年高校“三全育人”综合改革和思想政治能力提升计划项目的通知
关于组织申报中共安徽省委教育工委 安徽省教育厅2024年高校“三全育人”综合改革和思想政治能力提升计划项目的通知
海外知识产权纠纷应对指导安徽分中心检索预警部在芜揭牌
中国版权保护中心:关于调整软件版权登记证书事项的通告
海外知识产权纠纷应对指导安徽分中心检索预警部在我校揭牌
我校知识产权工作入选安徽省知识产权公共服务十大典型案例
我校应邀参加2024年宁波前湾新区校企合作交流大会
我校参加安徽省乡村建设高校联盟第一届理事会
通识教育与外国语学院开展访企拓岗促就业专项行动
我校技术与创新支持中心加盟国内首个TISC联盟
我校与昆山旅游度假区管理委员会校地人才合作协议签约仪式顺利举行
管理工程学院邀请企业来校开展专场宣讲招聘活动
管理工程学院与蓓慈电器有限公司开展校企合作交流
亚信科技、迈特望科技有限公司一行来计算机(大数据)学院走访交流
关于公布我校新认定及复审认定的芜湖市技术研发中心的通知
广东利元亨智能装备股份有限公司研究院院长杜义贤教授应邀来校开展学术交流活动
【学习分享】国家社科基金申报培训会
关于组织申报2024年度国家社会科学基金年度项目的通知
关于组织申报2024年度国家社会科学基金年度项目的通知
搭校企供需对接平台 共促高质量充分就业
融合产教绘蓝图 共塑精英育才源 芜湖智能制造产业学院与安徽成飞集成瑞鹄汽车模具有限公司产教融合开新局
计算机(大数据)学院周鸣争院长一行走访芜湖捷讯信息技术有限公司
电气与电子工程学院诚邀合肥工业大学教授团队召开科研工作推进会
管理工程学院与芜湖飞科电器有限公司、芜湖天锐捷精密电子设备有限公司开展合作交流
浙江湾区机器人技术有限公司与机械工程学院、电气与电子工程学院工程师联合培养计划研讨交流会圆满结束
访企拓岗促就业 共建基地强培养
【论文】2024年《国际期刊预警名单》
校企合作谱新篇 共谋发展促就业 管理工程学院赴亚务航空科技(芜湖)有限公司交流考察
【转发】2024年《国际期刊预警名单》
【转发】《安徽省高等学校年度科研计划编制与管理办法(试行)》的通知 皖教科〔2024〕2号
【转发】关于举办安徽省第六届大学生防震减灾科普作品大赛的通知
章敏凤副校长一行赴芜湖市汽车产业生态建设发展中心深入调研
访企拓岗促合作 共谋发展绘新篇 管理工程学院走访奇瑞商用车与芜湖泰和管业
访企拓岗搭桥梁 校企合作谋发展 计算机(大数据)学院和芜湖奇瑞控股集团有限公司开展合作交流会谈
关于安徽省教育厅科研项目及人才项目到期结题和延期结题验收工作的通知
关于组织申报2024年度教育部人文社会科学研究一般项目、中国特色社会主义理论体系研究专项、高校辅导员研究专项及高校思政课教师研究专项一般项目的通知 科字〔2024〕3号
关于组织申报2024年度教育部人文社会科学研究一般项目、中国特色社会主义理论体系研究专项、高校辅导员研究专项及高校思政课教师研究专项一般项目的通知
深化合作 共育未来 管理工程学院到安徽楚江投资集团有限公司交流洽谈
关于安徽省教育厅科研项目及人才项目到期结题和延期结题验收工作的通知
关于开展安徽信息工程学院校级科技创新平台和科研团队阶段性检查的通知
安徽省知识产权事业发展中心、芜湖市市场监督管理局(知识产权局)领导莅临我校调研指导
校企携手 共谋发展 计算机(大数据)学院深入开展“访企拓岗促就业”专项行动
访企业以拓岗位 促就业而谋新篇 管理工程学院与安徽佩吉智能科技共绘校企合作新图景
携手共进 共塑未来 电气与电子工程学院开展系列访企拓岗专项行动(三)
校企携手 铸梦未来 电气与电子工程学院开展“博众订单班”宣讲活动
访企拓岗强化就业 校企合作共绘新篇 管理工程学院携手安徽智联达共绘人才培养就业新篇章
安徽大学知识产权信息服务中心主任储节旺一行来我校TISC考察交流
访企拓岗促合作 校企携手育英才 电气与电子工程学院开展系列访企拓岗专项行动(二)
访企拓岗促就业 合作共赢谋新篇 电气与电子工程学院开展系列访企拓岗专项行动(一)
安徽信息工程学院科技创新平台一览表
安徽信息工程学院专利成果转化清单(2023.9-12)
2023年软件著作权登记(1-12月)
艺术设计学院开展访企拓岗促就业专项行动
两项国际金奖!安信工科技创新成果闪耀德国纽伦堡国际发明展
破浪前行!我校跻身安徽省发明专利百强榜前50强
校企合作促双赢 向深向实育人才 电气与电子工程学院和中信科移动公司交流洽谈现代产业学院建设
破浪前行!我校跻身安徽省发明专利百强榜前50强
校企携手共发展 机械工程学院与宣城立讯精密工业有限公司举行合作交流会谈
关于表彰2023年度科研成果的决定
我校获批芜湖市首个概念验证中心 打通科技成果转化“最初一公里”
安徽信息工程学院科技成果登记统计表(2018年-2023年12月)
安徽信息工程学院与马瑞利汽车零部件(芜湖)有限公司举行校企合作交流会暨签约仪式
【转发】转发安徽省科技厅 教育厅关于征集担任科技企业科技副总意向人员的通知
【转发】关于转发国家知识产权局规范申请专利行为的规定的通知
关于组织申报2023年度安徽省哲学社会科学规划项目的通知
【转发】关于第十二届芜湖大学生专利创新创业大赛奖励的决定 芜专赛委〔2023〕6 号
【专利创新创业大赛】关于第十二届芜湖大学生专利创新创业大赛奖励的决定 芜专赛委〔2023〕6 号
第十二届芜湖市大学生专利创新创业大赛
关于2023年度安徽信息工程学院青年科研基金项目、“三全育人”“管理改进”科研专项项目立项的通知
深挖校企契合点 交流合作谋发展 电气与电子工程学院赴珠海迈科智能调研学习
关于2023年度安徽信息工程学院青年科研基金项目、三全育人管理改进科研专项项目评审结果的公示
关于组织申报2023年芜湖市科技特派员的通知
关于公布2023年度芜湖市科技项目立项的通知
关于安徽信息工程学院第八届大学生专利创新大赛奖励的决定
校企合作促发展 产教融合赢未来 吴敏校长一行赴楚江集团考察交流
【专利创新创业大赛】专利创新 竞争未来 学校成功举办第八届大学生专利创新大赛决赛暨第75届德国纽伦堡国际发明展获奖作品颁奖仪式
专利创新 竞争未来 学校成功举办第八届大学生专利创新大赛决赛暨第75届德国纽伦堡国际发明展获奖作品颁奖仪式
关于开展2023年度科研成果统计工作的通知
深挖校企契合点 交流合作谋发展 电气与电子工程学院赴珠海迈科智能调研学习
校企合作促发展 产教融合赢未来 吴敏校长一行赴楚江集团考察交流
【双百大赛】我校作品荣获第十四届安徽省百所高校百万大学生科普创意创新大赛一等奖
我校作品荣获第十四届安徽省百所高校百万大学生科普创意创新大赛一等奖
关于举行安徽信息工程学院第八届大学生专利创新大赛决赛暨第75届德国纽伦堡国际发明展获奖作品颁奖的通知
【芜湖日报】芜湖发明”闪耀第75届德国纽伦堡国际发明展
访企拓岗促就业 合作共赢谱新篇 通识学院赴江苏常州开展重点企业访企拓岗活动
关于组织申报2023年度芜湖市技术研发中心的通知
学科交流谋发展 开拓眼界促创新 艺术设计学院赴深圳大学与深圳职业技术大学考察交流
计算机(大数据)学院副教授朱洪军喜获国家重点实验室开放课题基金项目立项资助
两项国际金奖!我校科技创新成果闪耀德国纽伦堡国际发明展
【芜湖日报】安信工两项发明斩获国际金奖
计算机(大数据)学院副教授朱洪军喜获国家重点实验室开放课题基金项目立项资助
访企拓岗促就业 互利共赢促发展 管理工程学院赴省外企事业单位考察交流
两项国际金奖!安信工科技创新成果闪耀德国纽伦堡国际发明展
马鞍山学院科研工作负责人一行来访我校交流科研管理工作
企业参观提认知 实习实践富经验 通识教育与外国语学院开展2021级学生认知实习—企业游学沙龙活动
安徽信息工程学院专利成果转化清单(2023.4-8)
安徽信息工程学院科技成果登记统计表(2018年-2023年10月)
安徽发布《知识产权专员工作指南》地方标准
优秀企业进校园 双向交流促发展 管理学院校企深度融合交流会
关于组织申报2023年度安徽信息工程学院科研团队的通知
关于组织申报2023年度安徽信息工程学院校级科技创新平台的通知
工业互联网产业学院深入企业颁发“产业教授”聘书 推动产学研深度融合
我校技术与创新支持中心(TISC)牵头编制的安徽省地方标准《知识产权专员工作指南》正式发布
关于组织申报2023年度安徽省科技创新战略与软科学研究专项项目的通知
校企合作启新篇 实践育人创未来 管理工程学院与芜湖东昊网络科技有限公司进行深度合作
湾沚区市场监督局(知识产权局)领导莅临TISC调研
校领导带队走访芜湖经开区企业进一步推动智能制造产业学院与企业的深度合作
校领导带队走访芜湖经开区企业进一步推动智能制造产业学院与企业的深度合作
关于第十四届安徽省百所高校百万大学生科普创意创新大赛校赛推荐情况的通知
艺术设计学院赴厦门铂爵旅拍文化集团有限公司、通时迪力网络科技有限公司开展访企拓岗交流活动
关于组织申报2023年度安徽省教育厅高校协同创新项目的通知
筑梦科研 共谋发展 2023年度通识教育与外国语学院校级青年科研基金项目申报交流会顺利开展
我校赴芜湖经济技术开发区及鸠江区开展访企拓岗走访交流活动
筑梦科研 共谋发展 2023年度通识教育与外国语学院校级青年科研基金项目申报交流会顺利开展
关于公布2023年度安徽省高校科研项目立项的通知
关于组织申报教育部2024年度高校思想政治工作质量提升综合改革与精品建设项目的通知
关于组织申报2023年度安徽信息工程学院“三全育人”“管理改进”科研专项项目的通知
关于组织申报2023年度安徽信息工程学院青年科研基金项目的通知
关于组织申报教育部产学合作协同育人项目(2023年5月)的通知
关于公布2023年度安徽省高校科研项目立项的通知
关于组织申报教育部2024年度高校思想政治工作质量提升综合改革与精品建设项目的通知
电气与电子工程学院与东南大学毫米波全国重点实验室等单位洽谈合作
关于组织申报2023年度安徽信息工程学院“三全育人”“管理改进”科研专项项目的通知
关于组织申报2023年度安徽信息工程学院青年科研基金项目的通知
我校举办第十四届安徽省百所高校百万大学生科普创意创新大赛宣讲会
中国发明协会、芜湖市发明协会专家一行莅临我校参观指导
校企签约合作 推动实习就业 管理工程学院走访江苏每养科技有限公司
另辟蹊径探索 校企合作共赢 通识教育与外国语学院走访深圳火星语盟科技股份有限公司长沙翻译基地
【转发】关于2023年度公开征集市科技咨询专家及更新已入库专家信息的通知
深化产教融合 助推产业发展 安徽信息工程学院芜湖智能制造产业学院正式揭牌
深化产教融合 助推产业发展 安徽信息工程学院芜湖智能制造产业学院正式揭牌
探索校企合作 共谋人才培养 管理工程学院到南陵县走访企业
管理工程学院走访融汇、泰科、榫卯三家企业
我校受邀参加第二届元宇宙背景下人工智能产教融合论坛暨全国现代产业学院建设研讨会
产教融合深度推进 校企合作共同发展 通识教育与外国语学院走访芜湖禾田汽车工业有限公司
登记注册“直通车” 现场免费“帮代办”—— 湾沚区市场监管局受邀为我校学子提供创业服务
关于组织申报教育部产学合作协同育人项目(2023年5月)的通知
学校举办《人工智能技术变革对知识产权制度的影响:趋势与对策》专题讲座
关于开展论文学术不端自查和挂名现象清理工作的通知
计算机(大数据)学院代表参加2023年东莞市校企合作洽谈会
【智汇中江】关于第三届“智汇中江”芜湖市大学生科技创新创业大赛奖励的决定
关于举办《人工智能技术变革对知识产权制度的影响:趋势与对策》讲座的通知
我校学子在第二届芜湖马鞍山高校大学生专利检索分析大赛喜获佳绩
我校与安徽工程大学达成联合培养硕士研究生工作意向
吴敏校长带队前往江北新区进行考察交流
学校举办《星火认知大模型掀起人工智能全新浪潮》专题讲座
校企携手合作 助推地方产业发展 — 我校与协鑫集成科技股份有限公司签订战略合作协议
【智汇中江】我校学子在第三届“智汇中江”芜湖市大学生科技创新创业大赛中喜获佳绩
安徽信息工程学院科技成果登记统计表(2018年-2023年3月)
校企携手合作 助推地方产业发展 — 我校与协鑫集成科技股份有限公司签订战略合作协议
关于举办《星火认知大模型掀起人工智能全新浪潮》讲座的通知
访企拓岗促就业 校企合作谋新篇 汪忠国副校长带队前往安徽楚江科技新材料股份有限公司进行交流洽谈
第三届“智汇中江”芜湖市大学生科技创新创业大赛
我校学子在第三届“智汇中江”芜湖市大学生科技创新创业大赛中喜获佳绩
关于组织参加第十二届芜湖大学生专利创新创业大赛暨举办第八届安徽信息工程学院大学生专利创新大赛的通知
关于组织申报2023年安徽省劳动教育研究课题的通知
我校组织学子参加2050志愿者恳谈会
产业教授进课堂 产教融合新篇章 亚务集团董事长走进《新媒体营销》课堂
百舸争流奋楫先 蓄势扬帆破浪行 机械工程学院举办科研工作推进会
2023年度通识教育与外国语学院教科研项目申报交流会顺利举行
深化产教融合 推进校企合作 管理工程学院走访芜湖东昊网络科技有限公司
校企合作谋共赢 共谱创新新华章 芜湖市富鑫钢铁有限公司来管理工程学院交流洽谈
【转发】《关于举办第十四届安徽省百所高校百万大学生科普创意创新大赛的通知》的通知
关于组织申报2023年度芜湖市重点研发与成果转化、应用基础研究、科小、“两强一增”、研发平台、创新环境(软科学)研究六类项目的通知
访企拓岗促就业 校企合作共发展 管理工程学院到厦门市集美区企业交流校企合作
电气与电子工程学院同大唐移动通信设备有限公司开展校企合作交流
【专利检索分析大赛】2023年第二届“芜湖马鞍山高校大学生专利检索分析大赛”决赛入围名单
强化知识产权保护意识,激发自主研发创新热情 我校开展 “专利代理师进校园——专利咨询面对面”活动
北航芜湖通航创新产业园有限公司一行来管理工程学院洽谈产学研合作事宜
【转发】《关于发布2023年安徽省重大科技攻关专项“揭榜挂帅”类项目榜单的通知》
关于组织申报2023年度全国教育科学规划课题的通知
机械工程学院赴芜湖禾田汽车工业有限公司调研
关于组织申报2023年度安徽省重点研究与开发计划项目的通知
关于组织申报2023年度省重大基础研究项目的通知
关于组织申报2023年度安徽省自然科学基金项目的通知
【智汇中江】关于组织参加第三届“智汇中江”芜湖市大学生科技创新创业大赛的通知
面向市场 多方位对接合作 “访企拓岗”促就业 机械工程学院走访玉柴联合动力股份有限公司
安徽信息工程学院技术与创新支持中心(TISC)为安徽省知识产权“放管服”释放更多创新动能
我校技术与创新支持中心(TISC)代表参加中科大知识产权发展论坛(第十五期)交流活动
关于组织申报中共安徽省委教育工委 安徽省教育厅2023年高校“三全育人”综合改革和思想政治能力提升计划项目的通知
关于组织参加第三届“智汇中江”芜湖市大学生科技创新创业大赛的通知
【转发】关于《安徽省级实验室体系重组行动实施方案(试行)》的通知
关于2023年度安徽省教育厅高校科研项目评审结果的公示
学校召开科研工作座谈会
关于2023年度安徽省教育厅高校科研项目评审结果的公示
集思广益,共研共进——艺术设计学院举办教育部人文社科项目申报经验交流会
校企合作再深入,携手共进育人才——电气与电子工程学院积极推进校企合作交流
校携企,开新局——艺术设计学院联合安徽省电子竞技协会开展直播行业调研会
访企拓岗促就业,互利共赢向未来——电气与电子工程学院参加宁波前湾新区校企合作交流大会
关于组织申报2023年度国家社科基金项目的通知
安徽信息工程学院专利成果转化清单(2023.3)
校企对接促融合,协同育人谋发展——电气与电子工程学院举行校企合作对接会
连续七年芜湖高校第一 专利成果高居全省头部
亚信科技、迈特望科技有限公司一行来计算机(大数据)学院参观交流
关于组织申报2023年度教育部人文社会科学研究专项任务项目(高校辅导员研究)的通知
关于组织申报2023年度教育部人文社会科学研究一般项目的通知
【专利检索分析大赛】第二届芜湖马鞍山高校大学生专利检索分析大赛开始报名
强化交流合作,携手共同发展—— 滁州市市场监督管理局(知识产权局)、滁州学院领导 莅临我校考察技术与创新支持中心(TISC)
西南科技大学技术与创新支持中心(TISC)主任张勇一行来我校TISC考察交流
关于批准2022年度安徽信息工程学院校级科技创新平台和科研团队立项建设的通知
央视新闻频道报道我校师生科研创新活动
安徽信息工程学院科技成果登记统计表(2018年-2022年12月)
安徽信息工程学院专利成果转化清单(2019.4-2023.1)
安徽信息工程学院技术与创新支持中心(TISC)为安徽省知识产权“放管服”释放更多创新动能
校企座谈促发展,合作共赢谱新篇——艺术设计学院前往芜湖市东昊网络科技有限公司走访交流
深化校政企合作,共育产业人才—章敏凤副校长一行到经开区产教研融合基地考察
深化校政企合作,共育产业人才——章敏凤副校长一行到经开区产教研融合基地考察
凝聚共识鼓人心 踔厉奋发向未来——机械工程学院举办科研工作座谈会
访企拓岗促就业 校企融合谋发展——管理工程学院到芜湖市富鑫钢铁有限公司考察交流
关于安徽省教育厅科研项目及人才项目到期结题和延期结题验收工作的通知
我校举办《芜湖市工业互联网人才培育行动方案》 政策解读会
“校政企”三方合力 共谱发展新蓝图
“校政企”三方合力 共谱发展新蓝图
关于组织申报2023年度安徽省高校科研计划项目的通知
关于组织申报2023年度安徽省高校科研计划项目的通知
关于2022年度安徽信息工程学院科研团队和科技创新平台评审结果的公示
我校召开校级科研团队及平台答辩评审会
专利创新三年三大步 ——“2022年安徽省发明专利百强排行榜”我校跃升至第53位
专利创新三年三大步 ——“2022年安徽省发明专利百强排行榜”我校跃升至第53位
【转发】国家科学技术奖励条例(国务院令第731号第三次修订)
我校9个项目获得教育部2021年产学合作协同育人项目立项
2022年软件著作权登记(7-12月)
关于组织2023年度国家自然科学基金项目申请的通知
踔厉奋发新征程,校企合作开新篇——电气与电子工程学院举行校企合作对接会
合作求发展,创新赢未来 ——电气与电子工程学院与西电芜湖研究院展开深度合作
关于表彰2022年度科研成果的决定
【转发通知】“学习贯彻党的二十大精神”专项课题招标公告 皖社科规划办〔2022〕18号
新华网 | 东吴智库:中国应用型本科高校2022年度综合竞争力报告之二——发明专利授权报告
【转发通知】关于第十一届芜湖大学生专利创新创业大赛奖励的决定
【专利创新创业大赛】我校学生在第十一届芜湖大学生专利创新创业大赛中荣获佳绩
我校在全国应用型本科高校综合竞争力不断提升
我校学生在第十一届芜湖大学生专利创新创新大赛中荣获佳绩
TISC承办2022年芜湖市知识产权专员能力提升培训暨首届芜湖市知识产权专员专利检索大赛
关于公布2022年度安徽省高校科研项目立项的通知
关于2022年度安徽信息工程学院“三全育人”“管理改进”科研专项项目立项的通知
关于安徽信息工程学院第七届大学生专利创新大赛奖励的决定
【专利创新创业大赛】“专利创新 竞争未来” ——我校成功举办安信工第七届大学生专利创新大赛
“专利创新 竞争未来” ——我校成功举办安信工第七届大学生专利创新大赛
政校行企多方协同,共促产业学院发展 ——羚羊平台和产业学院一行赴芜湖市经信局交流
关于2022年度安徽信息工程学院“三全育人”“管理改进”科研专项评审结果的公示
关于2022年度省教育厅高校科研项目评审结果的公示
我校喜获教育部人文社会科学研究规划基金、青年基金项目
关于举行安徽信息工程学院第七届大学生专利创新大赛决赛的通知
【转发通知】关于组织申报2022年度安徽省科技创新战略与软科学研究专项第二批项目的通知
关于开展2022年度科研成果统计工作的通知
安徽信息工程学院科技成果登记统计表(2018年-2022年10月)
关于印发《安徽信息工程学院校企合作管理办法(暂行)》的通知
【校内文件】《安徽信息工程学院校企合作管理办法(暂行)》
助力科研,听其“自然”——电气与电子工程学院开展自然科学基金申请专题讲座
【转发通知】关于下达2022年度芜湖市科技项目的通知
【转发通知】教育部办公厅:关于启动2023年度高校思想政治工作质量提升综合改革与精品建设项目申报工作的通知
【转发通知】关于开展2022年度安徽省重点实验室申报工作的通知
我校首个牵头起草的安徽省地方标准制获批立项
我校举行科研工作布置会
埃泰克汽车电子(芜湖)有限公司副总经理陈湧一行来我校考察回访
关于2022年度安徽信息工程学院青年科研基金项目立项的通知
2022年软件著作权登记(4-9月)
安徽信息工程学院科技成果登记统计表(2018年-2022年9月)
关于2022年度安徽信息工程学院青年科研基金项目评审结果的公示
关于2022年度安徽信息工程学院青年科研基金项目评审结果的公示
加快产业学院建设,推动产教融合 ——章敏凤副校长一行赴安徽瑞祥工业有限公司调研
我校喜获教育部人文社会科学研究规划基金、青年基金项目
加快产业学院建设,推动产教融合 ——章敏凤副校长一行赴安徽瑞祥工业有限公司调研
合肥工业大学微电子学院及湾沚区政府一行来我校考察交流
深化产教融合协同育人 推进产业学院精准落地 吴敏校长一行赴埃泰克汽车电子(芜湖)有限公司调研
深度推进产业学院建设 吴敏校长一行赴埃夫特智能装备股份有限公司调研
安徽信息工程学院科技成果登记统计表(2018年-2022年8月)
关于2022年度省教育厅高校科研项目评审结果的公示
芜湖市“中国视谷”建设专项工作领导小组办公室副主任胡兴宏等一行来我校考察交流
【双百大赛】全国科普宣传周活动之第十三届安徽省百所高校百万大学生科普创意创新大赛专家宣讲会
全国科普宣传周活动之第十三届安徽省百所高校百万大学生科普创意创新大赛专家宣讲会
机械工程学院顺利举办2022年度高校科研计划项目评审会
关于公布我校新认定及复审认定的芜湖市工程技术研究中心的通知
我校又新获5个芜湖市工程技术研究中心实现二级学院全覆盖
【转发通知】关于公布教育部产学合作协同育人项目指南通过企业名单(2022年7月)的通知
关于组织申报2022年度安徽信息工程学院 “三全育人”“管理改进”科研专项项目的通知
【校内文件】《安徽信息工程学院 “三全育人”“管理改进”科研专项管理办法》
关于安徽信息工程学院第二届学术委员会成员调整的通知
关于组织申报2022年度安徽省高校科研计划项目的通知
湾沚区《中华人民共和国专利法》现场执法检查组一行来我校检查指导
关于组织填报《企业横向课题承接意向征集表》的通知
关于组织申报2022年度教育部哲学社会科学研究重大课题攻关项目和高校思想政治理论课教师研究专项重大课题攻关项目的通知
关于组织参加第十一届芜湖大学生专利创新创业大赛暨举办第七届安徽信息工程学院大学生专利创新大赛的通知
芜湖日报:知识产权赋能芜湖高质量发展
【转发通知】《关于发布2022年芜湖市重大科技成果工程化项目“揭榜挂帅”榜单的通知》的通知
【转发通知】《关于发布2022年度芜湖市核心技术攻关项目“揭榜挂帅”榜单的通知》的通知
【转发通知】关于“习近平生态文明思想的安徽实践”论文征集启事的通知
【转发通知】关于组织申报2022年度教育部 “春晖计划”合作科研项目的通知
关于组织申报2022年度安徽信息工程学院科研团队的通知
关于组织申报2022年度安徽信息工程学院校级科技创新平台的通知
【转发通知】关于公布教育部产学合作协同育人项目指南通过企业名单(2022年5月)的通知
我校牵头的一项地方标准顺利通过行业专家技术审查
安徽信息工程学院科技成果登记统计表(2018年-2022年6月)
【转发通知】关于举办第十三届安徽省百所高校百万大学生科普创意创新大赛的通知
计算机(大数据)学院顺利开展“羚羊科产进校园”校园经理人培训活动
【转发通知】关于第二届"智汇中江"芜湖市大学生科技创新创业大赛奖励的决定
我校承担的两个安徽省重点研究与开发计划项目顺利通过验收
“智汇中江”芜湖市大学生科技创新创业大赛
【智汇中江】我校在第二届“智汇中江”芜湖市大学生科技创新创业大赛喜获佳绩
我校在第二届“智汇中江”芜湖市大学生科技创新创业大赛喜获佳绩
首届芜湖马鞍山高校大学生专利检索分析大赛
【专利检索分析大赛】关于首届芜湖马鞍山高校大学生专利检索分析大赛奖励的决定
【转发通知】关于首届芜湖马鞍山高校大学生专利检索分析大赛奖励的决定
【转发通知】关于组织参加第二届“智汇中江”芜湖市大学生科技创新创业大赛决赛通知
管理工程学院与芜湖泰和管业股份有限公司校企合作签约仪式成功举行
我校成功举办2022年首届芜湖马鞍山高校大学生专利检索分析大赛
【专利检索分析大赛】我校成功举办2022年首届芜湖马鞍山高校大学生专利检索分析大赛
【专利检索分析大赛】2022年首届芜湖马鞍山高校大学生专利检索分析大赛决赛名单公布
关于组织申报2022年度安徽信息工程学院青年科研基金项目的通知
我校开展“标准化与科技创新”专题培训
走进科技,你我同行——艺术设计学院举办专题讲座
科技引领 “纵”“横”捭阖——电气与电子工程学院首届“科研活动月”拉开帷幕
关于组织参加第二届“智汇中江”芜湖市大学生科技创新创业大赛的通知
关于组织申报2022年度安徽省哲学社会科学规划项目的通知
深入推进校企合作——管理工程学院开展企业走访调研活动
关于组织申报2022年度安徽省科技创新战略与软科学研究专项项目的通知
大江晚报:安徽信息工程学院这个案例全国首批 全省唯一
副校长王彬深入计算机(大数据)学院开展软件工程学科建设指导工作
【校内文件】《安徽信息工程学院科研团队建设方案》
【校内文件】《安徽信息工程学院青年科研基金项目管理办法》
【校内文件】《安徽信息工程学院科技创新平台建设与管理办法》
我校组织参加省教育厅召开的哲学社会科学重点实验室建设专题辅导线上会
【专利检索分析大赛】2022年首届芜湖马鞍山高校大学生专利检索分析大赛安信工集训队名单公布
2022年软件著作权登记(1-3月)
计算机(大数据)学院组织召开横向科研项目及教科研奖励办法宣贯会
【专利检索分析大赛】关于组织参加2022年首届芜湖马鞍山高校大学生专利检索分析大赛的通知
2021年软件著作权登记(7-12月)
2021年度安徽信息工程学院专利统计分析
项目管理提质量 科研办法促发展——艺术设计学院召开横向项目及教科研奖励办法宣贯交流会
管理工程学院组织召开横向科研项目及教科研奖励办法宣贯会
我校TISC知识产权信息服务案例获评2022年首批全国知识产权信息服务优秀案例
关于组织申报2022年教育部产学合作协同育人项目(2022年3月)的通知
【专利检索分析大赛】我校参加2022年incoPat专利检索大赛“未来IP专家”高校精英赛决赛晋级名单公布
关于组织申报2022年度高等学校科学研究优秀成果奖(科学技术)的通知
关于组织参加2022年首届芜湖马鞍山高校大学生专利检索分析大赛的通知
机械工程学院召开横向项目管理办法和教科研奖励办法 ( 修订版 ) 宣贯会
2022年安徽信息工程学院知识产权宣传周系列活动方案
安徽信息工程学院科技成果登记统计表(2018年-2022年4月)
关于组织高校科研人员全面入驻工业互联网平台的通知
通识学院顺利召开横向项目管理办法和教科研奖励办法修订版宣贯交流会
“一体多翼”构建产学研合作新机制 ——电气与电子工程学院走访重点企业,推进产学研深入发展
【校内文件】《安徽信息工程学院教科研奖励办法》(2022年修订版)
【校内文件】《安徽信息工程学院横向科研项目及经费管理办法》(2022年修订版)
关于组织申报2022年度省领导圈定课题的通知
关于组织申报2022年芜湖市重点研发、科技成果转化、应用基础研究、创新环境(软科学)研究四类项目的通知
关于组织申报2022年度芜湖市地方标准制(修)订计划项目的通知
走访百年老店耿福兴 积极探求校企合作新路径
弘扬工匠精神,探寻深度合作——机械工程学院赴多家企业开展调研交流活动
创新校企融合发展新模式,打造校企融合育人新样板 ——我校入选2021年产教融合校企合作典型案例和2021-2022年度“校企合作·双百计划”典型案例
关于组织申报2022年度安徽省地方标准制(修)订计划项目的通知
关于组织申报2019-2020年度安徽省社会科学奖(社科类)的通知
【专利检索分析大赛】2022incoPat新科技检索大赛“未来IP专家”高校精英赛报名通道正式启动
“校政企”三方合力 共谱发展新蓝图
关于组织申报全市科技特派员及安徽省科技 特派员(团)备选入库的通知
我校召开申报芜湖市工程技术研究中心工作推进会
深化校企合作、推进协同育人—电气学院教师赴企业调研交流
关于组织申报芜湖市工程技术研究中心的通知
关于组织参加第八届全国青年科普创新实验暨作品大赛(安徽赛区)的通知
聚焦行业应用,深化校企合作——电气与电子工程学院赴伯泰克公司开展校企交流
【转发通知】安徽省教育厅:关于做好2022年度高校与合肥综合性国家科学中心协同创新项目申报的通知
关于组织参加2021年度安徽省优秀科普微视频的通知
关于组织申报2022年安徽省“三全育人”试点省建设暨高校思想政治能力提升计划项目的通知
校企合作,聚力共建—计算机(大数据)学院与南京释加软件科技有限公司举行校企合作座谈会
关于组织申报安徽省教育科学研究项目2022年度课题的通知
关于组织申报2022年度国家社科基金项目的通知
关于组织申报2022年度国家知识产权局暨省知识产权局课题研究项目的通知
电气与电子工程学院召开科研管理工作研讨会
【转发通知】《安徽省教育厅关于申报全国教育科学规划2022年度课题有关工作的通知》
【转发通知】安徽省教育厅关于申报全国教育科学规划2022年度课题有关工作的通知
围绕知识产权“十四五”规划目标,我校发明专利百强榜前进31位
围绕知识产权“十四五”规划目标,我校发明专利百强榜前进31位
【转发通知】《教育部社科司关于2022年度高校思想政治理论课教师研究专项一般项目申报工作的通知》的通知
【转发通知】《教育部社科司关于2022年度教育部人文社会科学研究项目(一般和专项任务)申报工作的通知》的通知
【转发通知】2021年安徽省发明专利百强排行榜公布
关于组织2022年度国家自然科学基金项目申请的通知
关于表彰2021年度科研成果的决定
【转发通知】关于2022年度国家自然科学基金项目申请与结题等有关事项的通告
关于组织申报第九届安徽省专利奖的通知
关于安徽信息工程学院2021年度高层次人才科研启动项目立项的通知
关于转发省教育厅2021年度高校科研项目立项的通知
安徽信息工程学院科技成果登记统计表(2018年-2021年12月)
【专利创新创业大赛】谱创新发展恢弘曲 筑知识产权强国梦 学校承办第十届芜湖大学生专利创新创业大赛决赛取得圆满成功
【转发】芜湖市产业创新中心成功举办中级技术经纪人培训班
【转发通知】关于第十届芜湖大学生专利创新创业大赛奖励的决定
安徽省市场监督管理局副局长、知识产权局局长程胤等一行来学校考察指导
连续六年芜湖高校第一 专利成果高居全省头部
谱创新发展恢弘曲 筑知识产权强国梦 学校承办第十届芜湖大学生专利创新创业大赛决赛取得圆满成功
关于开展2021年度科研成果统计工作的通知
芜湖市市场监督管理局(知识产权局)领导考察技术与创新支持中心(TISC)
教育部印发贯彻落实《三部委关于提升高等学校专利质量,促进转化运用的若干意见》典型经验的通知
【转发通知】关于举行第十届芜湖大学生专利创新创业大赛决赛暨颁奖大会的通知
关于安徽信息工程学院第六届大学生专利创新大赛奖励的决定
激发创意活力 增强创新动能 我校成功举办第六届大学生专利创新大赛
我校当选为芜湖市知识产权保护协会理事单位
我校参加全省知识产权公共服务体系建设 暨知识产权专员工作会议
校企合作 聚力共赢——艺术设计学院与芜湖东昊网络科技有限公司举行校企合作座谈会
关于组织申报2022年度省科技重大专项项目的通知
关于组织申报2022年安徽省重点研究与开发计划项目的通知
关于举行安徽信息工程学院第六届大学生专利创新大赛决赛的通知
我校牵头的一项地方标准获批立项
第十届芜湖市大学生专利创新创业大赛 复赛评审工作顺利结束
【专利创新创业大赛】第十届芜湖市大学生专利创新创业大赛 复赛评审工作顺利结束
【转发通知】关于发布2021年市重大科技成果工程化揭榜挂帅项目榜单的通知
祝贺我校首个国家级创新平台 技术与创新支持中心(TISC)正式获批运行
我校技术与创新支持中心(TISC) 承办芜湖市知识产权工作专题培训
【转发通知】2020年芜湖市工程技术研究中心创新能力评价工作开展
【转发通知】关于开展2021年市科技特派员选派推荐工作的通知
关于组织申报2022年度安徽省自然科学基金项目的通知
关于申请2021年度高层次人才科研项目 、预研资助经费的通知
关于组织申报2021年度安徽省高校科学研究项目的通知
2021年软件著作权登记(5-6月)
2021年软件著作权登记(3月下)
2021年软件著作权登记(3月上)
2021年软件著作权登记(2月)
2021年软件著作权(1月)
2020年软件著作权登记
2019年软件著作权(下半年)
2019年软件著作权(上半年)
2018年软件著作权登记
【转发通知】第五届全国机器人专利创新创业大赛公告
成果转移转化存在四大堵点,打造四大科创平台,助力科技成果转移转化
转发《关于发布2021年度芜湖市核心技术攻关项目“揭榜挂帅”榜单的通知》的通知
安徽信息工程学院科技成果登记统计表(2018年-2021年8月)
关于组织高校科研人员认领企业技术需求的通知
关于组织申报2021年度安徽省科技创新战略与软科学研究专项项目的通知
科技处组织“教育部产学合作协同育人项目培训会”
我校被认定为首批安徽省知识产权信息公共服务网点单位
关于组织申报2021年教育部产学合作协同育人项目(2021年7月)的通知
关于组织申报国家教育考试科研规划2021年度课题的通知
关于组织申报2021年度安徽省社会科学创新发展研究课题的通知
【转发通知】“学习贯彻习近平总书记‘七一’重要讲话精神”专项课题招标公告
2020年度安徽信息工程学院专利统计分析
合格评估五说五讲活动之——科技处说部门
关于转发《关于举办第十二届安徽省百所高校 百万大学生科普创意创新大赛的通知》的通知
我校在首届“智汇中江”芜湖市科技创新创业大赛喜获佳绩
【智汇中江】我校在首届“智汇中江”芜湖市科技创新创业大赛喜获佳绩
首届“智汇中江”芜湖市大学生科技创新创业大赛校级选拔赛圆满落幕
安徽信息工程学院技术与创新支持中心(TISC)举办“专利检索运用能力”培训会
严查国家高新技术企业!确保非正常专利不被利用骗取各类优惠政策!
【校内文件】《安徽信息工程学院教科研奖励办法(2020年修订版)》
我校与安徽誉特双节能技术有限公司举行产学研合作签约仪式
关于安徽省版权局及安徽省教育厅关于开展第二届安徽省大学生版权征文活动的通知
我校首次申报的省领导圈定课题获得立项
我校学生作品荣获2020年安徽省优秀科普微视频
关于我校组织参加首届“智汇中江”芜湖市大学生科技创新创业大赛参赛项目汇总
关于组织申报2021年芜湖市科技计划应用基础及创新环境研究项目的通知
关于组织参加第十届芜湖大学生专利创新创业大赛暨举办第六届安徽信息工程学院大学生专利创新大赛的通知
专利转让的途径和注意事项
关于组织申报2021年度安徽省哲学社会科学规划项目的通知
我校参加第七届全国青年科普创新实验暨作品大赛安徽赛区获佳绩
【转发通知】关于转发全国社科工作办《2021年国家社科基金冷门绝学研究专项申报公告》的通知
【转发】关于转发全国社科工作办《2021年国家社科基金冷门绝学研究专项申报公告》的通知
我校组织第十届芜湖大学生专利创新创业大赛专利比赛管理系统培训会
【转发通知】关于增补省社科规划项目评审专家与补充已有专家信息的通知
【转发通知】关于贯彻国家自主创新示范区政策开展市重大科技项目申报工作的通知
【宣传海报】组织参加首届“智汇中江”芜湖市大学生科技创新创业大赛
关于组织参加首届“智汇中江”芜湖市大学生科技创新创业大赛的通知
关于组织申报2021年度省领导圈定课题的通知
我校参与完成的一项科技成果荣获安徽省科技进步一等奖
2020年全国高等院校英语教学优秀学术论文二等奖
2020年全国高等院校英语教学优秀学术论文一等奖
技术与创新支持安信工中心(TISC)联合北航芜湖通航创新园 2021年知识产权进企业活动圆满落幕
2021年知识产权周系列活动之知识产权进高校
安徽信息工程学院科技成果登记统计表(2018年-2021年4月)
关于组织申报2021年芜湖市科技计划重点研发和科技成果转化项目的通知
【转发通知】2020年度安徽省科学技术奖获奖项目(人员)名单公布
“技术与创新支持中心(TISC)” 举办中小企业创新过程中专利运用保护能力提升培训
关于开展安徽信息工程学院2021年知识产权宣传周系列活动的通知
第七届安徽省专利优秀奖
我校3个项目获得教育部2020年产学合作协同育人项目立项
我校积极协助省科技厅做好2021年度“双随机、一公开”项目检查工作
成果转化热浪来袭,唤醒"沉睡专利"的魔咒是什么?
科技项目“揭榜挂帅”是什么意思?
TISC中心举办“初识专利”专场培训
关于举办2021年中小企业创新过程中的专利运用保护 能力提升培训班的通知
关于规范申请专利行为的通知
关于组织申报2021年度高校思想政治理论课教师研究专项的通知
关于组织申报2021年度国家社会科学基金项目的通知
我校1项发明专利首获安徽省专利奖
关于组织申报2021年教育部人文社科研究高校辅导员专项的通知
关于组织申报2021年教育部人文社科研究一般项目的通知
关于组织申报2021年安徽省科技重大专项项目的通知
我校首个安徽省社科规划项目成果免于鉴定顺利通过结题验收
关于组织2021年度国家自然科学基金项目申请的通知
关于表彰2020年度科研成果的决定
十三五积累显成效,发明专利进百强
安徽信息工程学院科技成果登记统计表(2018年-2020年12月)
连续五年芜湖高校第一 专利成果高居全省头部
【专利创新创业大赛】关于第九届芜湖大学生专利创新创业大赛奖励的决定
【专利创新创业大赛】专利创新实力派 五项第一展风采 ——信工学子在第九届芜湖大学生专利创新创业大赛中再创佳绩
由我校自主研制的“6L-1130”型滤清器干式测漏设备顺利通过企业验收
送服务 纾困难 增实效 促发展 ——记我校三位专家参加安徽省“四送一服”双千工程
广泛开展校企合作 服务地方经济发展 ——我校校领导走访芜湖县科技企业
校领导再赴奇瑞 校企合作谋新篇
推校企合作上台阶 促产教融合上水平 ——校领导带队走访格力电器
格力牵手安信工 开启合作新征程 我校与格力电器(芜湖)有限公司举行校企合作签约仪式
我校2个安徽省社会科学创新发展研究课题顺利结项
【转发通知】关于开展第八届安徽省专利奖评选工作的通知
安徽省教育厅关于2020年度高校科学研究项目立项的通知
关于组织申报中国高校产学研创新基金2020年第二批课题的通知
【专利创新创业大赛】关于安徽信息工程学院第五届大学生专利创新大赛奖励的通知
关于安徽信息工程学院第五届大学生专利创新大赛奖励的通知
专利创新实力派 五项第一展风采 ——信工学子在第九届芜湖大学生专利创新创业大赛中再创佳绩
关于组织申报2021年度安徽省重点研究与开发计划项目的通知
【专利创新创业大赛】扬创新风帆 谱专利新篇 我校成功举办第五届大学生专利创新大赛
WIPO发布《世界知识产权指标》报告:2019年商标和工业品外观设计申请活动增加;专利申请呈现罕见的下降
我校技术与创新支持中心(TISC) 启动“高质量专利培养计划”专项培训
我校参与的国家“科技创新2030重大项目-智能语音开放创新平台”正式获批立项
关于开展2020年度科研成果统计工作的通知
关于举行安徽信息工程学院第五届大学生专利创新大赛决赛的通知
科技处组织2018年芜湖市科技计划重点研发项目验收评审会
科技处组织2018年芜湖市科技计划重点研发项目验收评审会
我校受邀参加2020年芜湖市大院大所合作暨科技成果对接会
我校受邀参加安徽省第九届装备制造产品(芜湖)产需对接会
【转发通知】第四届全国机器人专利创新创业大赛复赛名单公布
关于组织申报2021年度安徽省自然科学基金项目(第一批次)的通知
关于组织省教育厅高校科研项目、人才项目结题验收和开展中期检查的通知
安徽信息工程学院科技成果登记统计表(2018年-2020年10月)
中国知识产权报报道我校“营造氛围 助推创新创业”
我校首个安徽省科技重大专项项目通过验收
我校首个安徽省科技重大专项项目通过验收
【会议通知】关于参加2020年度安徽省教育厅高校科研项目评审会的通知
我校首个安徽省科技重大专项项目通过验收
“科普在身边”参观展示活动
我校顺利举办2020年湾沚区“全国科普日”主场活动启动仪式
人民网报道我校“产学研合作推动科研成果转化”
人民网报道我校“产学研合作推动科研成果转化”
人民网报道我校“产学研合作推动科研成果转化”
中国知识产权报报道我校知识产权创新创业工作
经济日报报道我校“打造产学研高地 促进知识产权转化运营”
【转发通知】安徽省教育厅关于2020年度高校科学研究项目申报工作的通知
经济日报报道我校“打造产学研高地 促进知识产权转化运营”
我校赴合肥汇众知识产权管理有限公司学习TISC筹建工作
【转发通知】国家知识产权局办公室关于启动第四批技术与创新支持中心(TISC)筹建工作的通知
又一新突破,安徽信息工程学院首获安徽省专利奖
关于组织申报2020年安徽省科技重大专项项目的通知
关于组织申报中国高校产学研创新基金2020年第一批课题的通知
转发省社科规划办关于增补省社科规划项目评审专家与补充已有专家信息通知的通知
关于组织申报2020年芜湖市工程技术研究中心的通知
关于组织申报2020年度高校思想政治理论课教师研究专项的通知
【转发通知】关于开展在孵企业购置研发仪器设备补助申报工作的通知
我校前往南陵县科技局参加 “四送一服”科技创新要素专项对接会暨科技成果对接会
我校3个项目获2020年芜湖市科技计划立项支持
【转发通知】关于做好2020年度安徽省哲学社会科学规划项目申报工作的通知
2020年我校省自然科学基金项目取得零的突破
2020年我校省自然科学基金项目取得零的突破
校政合作 推动共赢 我校与绩溪县人民政府签署战略合作协议
2017年软件著作权登记
【转发通知】关于第九届皖江地区历史文化研讨会的征文通知
我校赴安徽农业大学考察学习高校知识产权贯标工作
关于组织申报安徽省教育科学研究项目2020年度课题的通知
关于组织参加第九届芜湖大学生专利创新创业大赛暨举办安徽信息工程学院第五届大学生专利创新创业大赛的通知
我校赴安徽农业大学考察学习高校知识产权贯标工作
【转发通知】“红色文化研讨会”征文通知
关于组织申报2020年度文化艺术和旅游研究项目信息化发展专项的通知
【转发】关于发布安徽省企业技术难题和技术需求的通知
【转发通知】安徽省市场监管局 安徽省教育厅关于组织开展国家知识产权试点示范高校建设工作的通知
【转发通知】国家知识产权局办公室关于启动第四批技术与创新支持中心(TISC)候选机构推荐工作的通知
【转发通知】安徽省发展改革委关于开展2020年省工程研究中心和工程实验室申报及验收评估工作的通知
“安信工科技云讲堂”开讲
战疫情 高校智慧校园信息化助力安信工专利申请逆势增长
关于转发《安徽省科学技术厅关于征集高校、科研院所可研究与开发科学技术的通知》的通知
关于组织申报2020年芜湖市科技计划项目的通知
“科普中国”平台助推校园科普活动
【专利创新创业大赛】连续四年芜湖高校第一 专利成果高居全省头部
【专利创新创业大赛】创意迭出 精彩纷呈 我校成功举办第四届大学生专利创新大赛
【专利创新创业大赛】我校学子在第七届芜湖大学生专利创新创业大赛中连创佳绩
【专利创新创业大赛】凝聚力量 放飞梦想 我校第三届大学生专利创新大赛隆重举行
【专利创新创业大赛】第七届芜湖大学生专利创新创业大赛开赛
大学生创新能力培养的重要载体——专利
【专利创新创业大赛】我院芜湖大学生专利创新创业大赛再创佳绩、计算机系匡磊成功冲击特等奖
【专利创新创业大赛】第二届大学生专利创新创业大赛结硕果
【贺信】吴敏院长对我院在第五届芜湖大学生专利创新创业大赛取得的成绩表示祝贺
【专利创新创业大赛】我院学子在第五届芜湖大学生专利创新创业大赛中荣获佳绩
【媒体关注 ● 芜湖日报】大学生专利创新创业大赛落幕
【媒体关注 ● 大江晚报】第五届芜湖大学生专利创新大赛收官
【专利创新创业大赛】第五届芜湖大学生专利创新创业大赛圆满收官
【专利创新创业大赛】伴随式学习 个性化辅导
【专利创新创业大赛】微信投票火爆 第五届芜湖大学生专利创新创业大赛揭晓进入倒计时
【专利创新创业大赛】群策群力 紧密联动 我院积极筹备第五届芜湖大学生专利创新创业大赛决赛工作
【专利创新创业大赛】第五届芜湖大学生专利创新创业大赛复赛在我院文津校区顺利开赛
【专利创新创业大赛】我院举办首届大学生专利创新创业大赛
【专利创新创业大赛】第五届芜湖大学生专利创新创业大赛组委会第三次会议在我院召开
【专利创新创业大赛】提高效率 学业创新两不误:我院头脑风暴比赛优秀作品采访
【专利创新创业大赛】关注细节: “智佳优创”获“创意风暴”特等奖缘由解析
【专利创新创业大赛】专利大赛为培养人才注入新能量:基础教学部立德更树人
【专利创新创业大赛】让“智慧之火”照亮创新之路:计算机与软件工程系“四招”并进促大赛不断推进
【专利创新创业大赛】开篇寄语
【专利创新创业大赛】创意迭出 放飞梦想:我院专利大赛“创意”风暴震撼开启
【专利创新创业大赛】创新激荡 智慧迸发:管理工程系专利大赛不断向纵深推进
【专利创新创业大赛】重“量”求“质”:信息工程系全方位解读创新真谛
【专利创新创业大赛】创意赢发明 创新谋未来:机械工程系大赛组曲(通讯)
我院专利申请授权工作初显成效
【专利创新创业大赛】行动快 措施力 效果好:我院专利大赛的组织工作获市组委会好评
【专利创新创业大赛】我院召开“大学生专利创新创业大赛”工作推进会
连续四年芜湖高校第一 专利成果高居全省头部
【专利创新创业大赛】第五届芜湖大学生专利创新创业大赛工作推进会在我院召开
【专利创新创业大赛】我院学子在第四届芜湖大学生专利创新大赛中获历史最好成绩
关于组织2020年度安徽省高校科学研究项目预申报工作的通知
关于组织2020年度国家自然科学基金项目申请的通知
我校发明专利授权数首次进入全省高校十强
我校合作承办芜湖市技术经纪人培训会
我校合作承办芜湖市技术经纪人培训会
服务地方经济发展,推动产学研融合发展——我校参加2019芜湖县产学研合作暨科技成果发布会
【专利创新创业大赛】电气与电子工程学院举行第八届芜湖大学生专利创新大赛选拔赛
【专利创新创业大赛】我校启动第八届芜湖大学生专利创新大赛和安徽信息工程学院第四届大学生专利创新大赛的组织工作
我校师生在2018年第三届全国机器人专利创新创业大赛中获佳绩
我校受邀参加庆祝改革开放四十周年安徽省科技创新成果展
我校承担的16项省教育厅高校科学研究重点项目全部通过结题验收
科普协会招新活动圆满结束
电气与电子工程学院举行第八届芜湖大学生专利创新大赛选拔赛
我校启动第八届芜湖大学生专利创新大赛和安徽信息工程学院第四届大学生专利创新大赛的组织工作
我校承担的16项省教育厅高校科学研究重点项目全部通过结题验收
【校内文件】《安徽信息工程学院委托师生开发智慧校园及信息化项目专项管理暂行办法》
我校一项芜湖市重点研发计划项目通过验收
我校两项芜湖市创新环境软科学项目验收通过
我校2019年省高校科学研究项目立项数又有新突破
我校顺利完成2019年度省教育厅高校科学研究项目评审工作
我校两项芜湖市软科学项目顺利通过验收并获优秀等级
新年新突破——我校在2019年安徽省重点研究与开发计划项目面上攻关专项中又获新突破
关于举办安徽信息工程学院第四届大学生专利创新创业大赛的通知
关于组织申报2020年度教育部人文社会科学研究一般项目的通知
2019年校政企科技合作对接交流系列活动圆满落幕
2019年校政企科技合作对接交流系列活动圆满落幕
2019年安信工校政企科技合作对接交流系列活动持续开展
我校一项芜湖市重点研发计划项目通过验收
我校两项芜湖市创新环境软科学项目验收通过
关于组织申报2020年度安徽省自然科学基金项目的通知
安徽省教育厅关于下达2019年度高校优秀拔尖人才培养资助项目的通知
关于转发安徽省教育厅2019年度高校科学研究项目立项的通知
2019年校政企科技合作对接交流系列活动拉开序幕
我校2019年省高校科学研究项目立项数又有新突破
关于组织申报2019年安徽省社会科学创新发展研究课题的通知
关于组织申报2019年度安徽省哲学社会科学规划项目的通知
我校顺利完成2019年度省教育厅高校科学研究项目评审工作
关于组织申报2019年市科技计划项目的通知
我校两项芜湖市软科学项目顺利通过验收并获优秀等级
新年新突破——我校在2019年安徽省重点研究与开发计划项目面上攻关专项中又获新佳绩
关于组织申报2019年度安徽省高校科学研究项目的通知
关于组织国家自然科学基金区域创新发展联合基金2019年度项目申报的通知
关于组织第八届高等学校科学研究优秀成果奖(人文社会科学)申报的通知
关于组织2019年度国家社会科学基金项目申报的通知
关于组织2019年度国家自然科学基金项目申报的通知
科技处参加安徽省教育厅产教融合合作委员会第一次工作会议
安徽省教育厅关于2017年度高校人文社会科学研究项目立项的通知(皖教秘科【2017】11号)
安徽省教育厅关于2017年度高校自然科学研究项目立项的通知(皖教秘科【2017】12号)
关于下达芜湖市2016年度科技计划项目的通知(芜科计【2016】23号)
安徽省教育厅关于2016年度安徽高校自然科学研究项目立项的通知(皖教秘科【2016】11号 )
安徽省教育厅关于2016年度安徽高校人文社会科学研究项目立项的通知(皖教秘科【2016】10号 )
关于下达芜湖市2015年度科技计划项目的通知(芜科计【2015】18号)
安徽省教育厅关于下达2015年度高校自然科学研究项目及经费的通知(皖教秘科【2015】33号)
安徽省教育厅关于2015年度高校人文社科研究项目立项的通知(皖教秘科【2015】30号)
【校内文件】安徽信息工程学院科技成果转化管理暂行办法
【校内文件】安徽信息工程学院专利管理暂行办法
联系我们
科技处职责
关于转发安徽省教育厅2018年度高校科学研究项目立项的通知
2018年安徽省社会科学创新发展研究课题我校又获新的突破
【专利创新创业大赛】第七届芜湖大学生专利创新创新大赛开赛
我校三个科研项目通过评审获得芜湖市2018年度科技计划项目立项
英国克兰菲尔德大学何红梅教授应邀来我校举办专题讲座
我校在安徽省2018年度重点研究与开发计划项目中又实现新的突破
科技处带队参加人工智能助力芜湖智造专家报告会
【名师讲席】关于“人工智能和机器人——过去,现在和未来”的讲座
关于组织申报2018年度安徽省哲学社会科学规划项目的通知
校领导带队深入企业考察交流 促进产学研合作深度融合
关于开展2013~2016年度安徽省社会科学奖(社科类)评奖工作的通知
关于转发安徽省教育厅2018年度高校科学研究项目立项的通知
关于组织申报2018年市科技计划项目的通知
我院获批组建2个市级工程技术研究中心
我校获批芜湖市首个概念验证中心 打通科技成果转化“最初一公里”
安徽信息工程学院2022年度学术论文发表一览表
关于2022年度安徽信息工程学院科研团队和科技创新平台评审结果的公示
我校又新获5个芜湖市工程技术研究中心实现二级学院全覆盖
我校TISC知识产权信息服务案例获评2022年首批全国知识产权信息服务优秀案例
我校召开申报芜湖市工程技术研究中心工作推进会
安徽信息工程学院2016-2021年论文成果
我校现代制造业软件科技企业孵化器被认定为省级科技企业孵化器
我校牵头的一项地方标准获批立项
祝贺我校首个国家级创新平台 技术与创新支持中心(TISC)正式获批运行
我校被认定为首批安徽省知识产权信息公共服务网点单位
我校新增2个芜湖市工程技术研究中心
十三五积累显成效,发明专利进百强
又一新突破,安徽信息工程学院首获安徽省专利奖
领略创新魅力 感受专利乐趣 “社团干部培训之创业与专利” 专题讲座
专利管理系统使用说明
战疫情高校智慧校园信息化助力专利申请逆势增长
我校现代制造业软件科技企业孵化器被认列入2019年度省级科技企业孵化器培育名单
2016-2020年论文成果
我校发明专利授权数首次进入全省高校十强
我校首个安徽省教育厅工程技术研究中心获批立项建设
我校2个工程技术研究中心被列入2017年市级工程技术研究中心组建备案计划
我校1个工程技术研究中心被列入2017年市级工程技术研究中心组建备案计划
我校创业与就业竞争力促进中心被认定为2016年度第二批市级科技企业孵化器
创新教育结硕果:我院发明专利授权实现零的突破
【转发】2025经济专业技术资格考试知识产权专业知识和实务(初级) 考试大纲
【转发】《专利池建设运行工作指引》解读
【转发】国家知识产权局 科技部 工业和信息化部 国务院国资委 市场监管总局 中国科学院 《专利池建设运行工作指引》
【转发】国际专利分类使用指南(2025版)
【案例分享】中华全国专利代理师协会全国典型发明专利 撰写案例撰写经验分享系列三十
【案例分享】中华全国专利代理师协会全国典型发明专利 撰写案例撰写经验分享系列二十九
【案例分享】中华全国专利代理师协会全国典型发明专利 撰写案例撰写经验分享系列二十八
【案例分享】中华全国专利代理师协会全国典型发明专利 撰写案例撰写经验分享系列二十七
【案例分享】中华全国专利代理师协会全国典型发明专利 撰写案例撰写经验分享系列二十六
【案例分享】中华全国专利代理师协会全国典型发明专利 撰写案例撰写经验分享系列二十五
【案例分享】中华全国专利代理师协会全国典型发明专利撰写案例撰写经验分享系列二十四
中华全国专利代理师协会全国典型发明专利撰写案例撰写经验分享系列二十三
【案例分享】中华全国专利代理师协会全国典型发明专利撰写案例撰写经验分享系列二十二
【案例分享】中华全国专利代理师协会全国典型发明专利撰写案例撰写经验分享系列二十一
【案例分享】中华全国专利代理师协会全国典型发明专利撰写案例撰写经验分享系列二十
【转发】一文了解人工智能、大数据专利申请客体审查判断思路
【转发】《芜湖市支持“鸠兹科创湾”建设若干举措》发布
【转发】国知发服字〔2025〕5号 各省、自治区、直辖市和新疆生产建设兵团知识产权、教育、科技、市场监管、版权主管部门,金融监管总局各监管局,中国科学院院属各单位: 为深入贯彻落实党中央、国务院关于优化营商环境的决策部署和对知识产权工作的总体要求,及时响应社会公众和经营主体期盼,持续降低制度性交
【转发】芜湖市人民政府关于印发芜湖市加快推进智造名城建设若干举措的通知
【转发】国家知识产权局办公室关于印发《知识产权数据使用手册及开放目录》的通知
【转发】中共中央 国务院印发《教育强国建设规划纲要(2024-2035年)》
【转发】一文读懂2025年国家自然科学基金限项新旧政策对比
【转发】中共中央 国务院印发《教育强国建设规划纲要(2024—2035年)》
【转发】湾沚区人才招引政策十八条
【转发】芜湖市惠企政策精选
【转发】关于《专利风险预警工作规范》团体标准公开征求意见的通知
【转发】技术合同认定登记管理办法(征求意见稿)工科函〔2024〕986号
【案例分享】中华全国专利代理师协会全国典型发明专利撰写案例撰写经验分享系列十九
【案例分享】中华全国专利代理师协会全国典型发明专利撰写案例撰写经验分享系列十八
【案例分享】中华全国专利代理师协会全国典型发明专利撰写案例撰写经验分享系列十七
【案例分享】中华全国专利代理师协会全国典型发明专利撰写案例撰写经验分享系列十六
【案例分享】中华全国专利代理师协会全国典型发明专利撰写案例撰写经验分享系列十五
【案例分享】中华全国专利代理师协会全国典型发明专利撰写案例撰写经验分享系列十四
【案例分享】中华全国专利代理师协会全国典型发明专利撰写案例撰写经验分享系列十三
【案例分享】中华全国专利代理师协会全国典型发明专利撰写案例撰写经验分享系列十二
【案例分享】中华全国专利代理师协会全国典型发明专利撰写案例撰写经验分享系列十一
【案例分享】中华全国专利代理师协会全国典型发明专利撰写案例撰写经验分享系列十
【案例分享】中华全国专利代理师协会全国典型发明专利撰写案例撰写经验分享系列九
【案例分享】中华全国专利代理师协会全国典型发明专利撰写案例撰写经验分享系列八
【案例分享】中华全国专利代理师协会全国典型发明专利撰写案例撰写经验分享系列七
【案例分享】中华全国专利代理师协会全国典型发明专利撰写案例撰写经验分享系列六
【案例分享】中华全国专利代理师协会全国典型发明专利撰写案例撰写经验分享系列五
【案例分享】中华全国专利代理师协会全国典型发明专利撰写案例撰写经验分享系列四
【案例分享】中华全国专利代理师协会全国典型发明专利撰写案例撰写经验分享系列三
【案例分享】中华全国专利代理师协会全国典型发明专利撰写案例撰写经验分享系列二
【案例分享】中华全国专利代理师协会全国典型发明专利撰写案例撰写经验分享系列一
【转发】国知局:关于发布修订版专利申请请求类表格和电子申请数据标准规范的通知
【转发】《科技成果转化常见问题工作手册(2024年版)》
【转发】《科研单位科研诚信管理制度示范文本》及解读
【转发】【图解】国家知识产权局专利信息公共服务资源
【转发】【图解】国家知识产权局专利信息公共服务资源
【政策解读】《芜湖市深化科技创新体制机制改革加快科技成果转化应用体系建设行动实施方案(试行)》解读
【转发】芜湖市人民政府关于印发《芜湖市深化科技创新体制机制改革加快科技成果转化应用体系建设行动实施方案(试行)》的通知 芜政〔2023〕6号
【转发】2024年度芜湖市高等研究院产学研合作项目申报指南
【转发】《关于推进重点产业知识产权强链增效的若干措施》
【转发】《关于推进重点产业知识产权强链增效的若干措施》解读
【转发】《专利开放许可实施纠纷调解工作办法(试行)》
【转发】《专利开放许可实施纠纷调解工作办法(试行)》解读
【政策解读】专利开放许可业务常见问题解答①丨专利开放许可声明的提出
【政策解读】专利开放许可业务常见问题解答②丨专利开放许可实施合同备案
【政策解读】专利开放许可业务常见问题解答③丨专利开放许可声明的撤回
【政策解读】专利开放许可业务常见问题解答④丨相关法律手续业务的办理
【转发】安徽省未来产业发展行动方案(征求意见稿)
【转发】《关于规范和加强高校横向科研项目管理的指导意见 ( 暂行 )》
【转发】国知局:全面推进专利开放许可制度实施工作
【转发】《2023年全球知识产权保护指数报告》全文发布
【转发】国家知识产权局发布2023年度知识产权行政保护典型案例
【转发】芜湖市2024年市级财政支持产业科技若干政策 芜政【2024】50号
【转发】国家知识产权信息公共服务网点备案实施办法(修订)
【转发】湾沚区“产学研创”人才政策有新变
【转发】《国家科学技术奖励条例》 中华人民共和国国务院令 第782号
【转发】《安徽省数据知识产权登记办法(试行)》
【转发】《2024年知识产权强国建设推进计划》
【转发】国知局:关于专利证书改版的公告(第581号)
【转发】《安徽省教育科学研究项目实施办法》 皖教办〔2024〕27号
【转发】【政策解读】《专利产业化促进中小企业成长计划实施方案》解读
【转发】《安徽省高等学校年度科研计划编制与管理办法(试行)》的通知 皖教科〔2024〕2号
【转发】《安徽省开展高校科研机构存量专利筛选推介工作实施方案(2023-2025年)》皖市监知促函〔2024〕4号
【转发】高校和科研机构存量专利盘活工作方案 国知发运字〔2024〕5号
【转发】芜湖市湾沚区人民政府办公室:湾沚区建设科技创新新高地若干政策
【转发】专利和集成电路布图设计缴费服务指南
【转发】专利开放许可
【转发】芜湖市湾沚区促进航空航天(低空经济)高质量发展扶持政策
【转发】湾沚区关于促进人才安居乐业推进航空新城建设的意见
【转发】规范申请专利行为的规定(2023)
【转发】规范申请专利行为的规定(2023)
【转发】安徽高校服务新能源汽车产业集群建设三年行动方案(2023-2025年)
【转发】《湾沚区“产学研创”人才政策18条实施细则》
【转发】【政策解读】《负责任研究行为规范指引(2023)》的解读
【转发】《负责任研究行为规范指引(2023)》
【转发】专利审查指南(2023)
【转发】专利审查指南(2023)
【转发】李强签署国务院令 公布《国务院关于修改〈中华人民共和国专利法实施细则〉的决定》
【转发】《关于施行修改后的专利法及其实施细则相关审查业务处理的过渡办法》解读
【转发】【政策解读】《关于施行修改后的专利法及其实施细则相关审查业务处理的过渡办法》解读
【转发】关于专利权期限补偿和专利开放许可相关行政复议事项的公告(第560号)
【转发】《施行修改后的专利法及其实施细则相关审查业务处理过渡办法》
【转发】《施行修改后的专利法及其实施细则相关审查业务处理过渡办法》
【转发】《中华人民共和国专利法实施细则》2023
【转发】《中华人民共和国专利法实施细则》2023
【转发】安徽省科技成果登记填报、审核细则(20221128)
【转发】安徽省科技成果登记明白纸(试行)202308
【转发】国家知识产权局2022年度报告
【转发】《专利转化运用专项行动方案(2023—2025年)》(图解)
【转发】《高价值专利价值评估规范》(DB32/T 4585—2023)
【转发】《高价值专利价值评估规范》(DB32/T 4585—2023)
【转发】《关于实用新型专利保护客体判断的指引》
【转发】国知局:《关于实用新型专利保护客体判断的指引》发布
【转发】国知局:《关于外观设计国际注册申请的指引》发布
【转发】《知识产权专员工作指南》(DB34/T 4549—2023)
【转发】国家知识产权局办公室关于公布2022年度及近五年备案的专利实施许可合同有关数据的通知
【转发】国家知识产权局 司法部关于加强新时代专利侵权纠纷行政裁决工作的意见
【转发】知识产权公共服务普惠工程实施方案(2023—2025年)
【转发】知识产权公共服务普惠工程实施方案(2023—2025年)
【转发】安徽省知识产权保护中心关于开展专利快速预审服务首批申请主体备案及代理机构注册工作的通知
【转发】绿色技术专利分类体系 国知办发规字〔2023〕30号
【转发】关于支持直播电商产业高质量发展的若干政策规定
【转发】芜湖市促进商贸流通业发展若干政策规定
【转发】芜湖市促进现代服务业发展政策规定
【转发】芜湖市重大招商项目“一事一议”实施办法
【转发】芜湖市扶持高层次科技人才团队创新创业实施办法
【转发】关于加快推进芜湖市国家自主创新示范区建设的若干政策规定
【转发】芜湖市扶持产业发展政策(2022-2023年)
【转发】《知识产权助力产业创新发展行动方案(2023─2027年)》
【转发】《知识产权助力产业创新发展行动方案(2023─2027年)》
【转发】专利评估指引
专利评估指引(标准号:GB/T 42748-2023)
【转发】芜湖市湾沚区科技创新奖励政策“二十条”
【转发】芜湖市科技项目管理办法(修订) 芜科办〔2023〕12号
【转发】芜湖市科技项目实施验收细则(修订) 芜科办〔2023〕13号
浅析实用新型的保护客体问题
【政策解读】高校、科研院所薪酬改革启动,薪酬分配向两类人员倾斜
【政策解读】科技部等联合发布《研发费用加计扣除政策执行指引(2.0版)》
【转发】研发费用加计扣除政策执行指引(2.0版)
【转发】专利和集成电路布图设计缴费服务指南
【转发】高价值专利培育布局工作指南
【转发】《禁止滥用知识产权排除、限制竞争行为规定》 国家市场监督管理总局令第79号
【转发】ISO 56005《创新管理 - 知识产权管理指南》快问快答
【转发】高价值专利评价方法
【转发】高价值专利培育工作规范
专利权无效有哪些原因,企业如何用宣告专利权无效制度
地理标志商标注册申请15问
市场监管总局关于《关于标准必要专利领域的反垄断指南(征求意见稿)》公开征求意见的公告
2022年度执行的PCT申请国际阶段费用的人民币标准
澳门特区申请人在内地发明专利优先审查申请试点项目将于2023年7月正式实施
《专利(申请)权转让合同模板及签订指引》《专利实施许可合同模板及签订指引》解读
国家知识产权局办公室关于印发专利转让许可合同模板及签订指引的通知
【转发】《芜湖市湾沚区科技创新体系建设若干政策》湾科字〔2022〕5号
【转发】湾沚区“产学研创”人才政策十八条
非正常申请专利行为认定及认定后的办事指南
国家知识产权局2023年工作要点
专利代理师资格考试办法(国家市场监督管理总局令第7号)
国知局:关于规范提交专利电子申请指引的通知
安徽省开展专利侵权纠纷先裁决后调解省级试点
国知局:关于规范提交专利电子申请指引的通知
国家知识产权局办公室 工业和信息化部办公厅关于组织开展创新管理知识产权国际标准实施试点的通知
国家知识产权局关于印发《系统治理商标恶意注册促进高质量发展工作方案(2023—2025年)》的通知
经济专业技术资格考试知识产权专业知识和实务(初级)考试大纲
经济专业技术资格考试经济基础知识(初级)考试大纲
经济专业技术资格考试经济基础知识(中级)考试大纲
经济专业技术资格考试知识产权专业知识和实务(中级)考试大纲
【图解】一同见证,安徽省知识产权新时代十年!
【转发】《安徽省级实验室体系重组行动实施方案(试行)》
国家知识产权局关于印发“千企百城”商标品牌价值提升行动方案(2023—2025年)的通知
2023年全国知识产权宣传周活动主题海报发布
最高人民法院知识产权法庭典型案例(2022)
2023年度专利代理师资格考试公告(第525号)
关于公布《2023年专利代理师资格考试大纲》的通知
国家知识产权局关于印发《专利代理信用评价管理办法(试行)》的通知
【转发】高校知识产权管理规范
【图解】2023年,这样推动知识产权高质量发展
《推动知识产权高质量发展年度工作指引(2023)》印发
【转发】《推动知识产权高质量发展年度工作指引(2023)》印发
国家知识产权局:《2023年全国知识产权行政保护工作方案》
国家知识产权局:《知识产权政务服务事项办事指南》的公告(第519号)
国家知识产权局:关于印发2023年全国知识产权行政保护工作方案的通知 国知发保字〔2023〕4号
【转发】国家知识产权局:关于印发2023年全国知识产权行政保护工作方案的通知 国知发保字〔2023〕4号
国知局:关于全面推行专利证书电子化的公告(第515号)
国家知识产权局举办2023年2月例行新闻发布会
经济专业技术资格考试 高级经济实务(知识产权) 考试大纲
《质量强国建设纲要》印发,涉及这些知识产权内容
【转发】国家知识产权局办公室:关于印发专利导航工程实施评价方案的通知 国知办发运字〔2023〕4号
【转发】国家知识产权局办公室关于印发专利导航工程实施评价方案的通知 国知办发运字〔2023〕4号
【转发】17部门印发《关于加快推动知识产权服务业高质量发展的意见》 国知发运字〔2022〕47号
【政策解读】一图读懂 17部门联合印发意见 加快推动知识产权服务业高质量发展
【转发】《芜湖市常态化产学研合作工作方案》 芜科办〔2022〕74号
浅谈高价值专利培育中的“布局”和“挖掘”
《2022年中国专利调查报告》全文发布!
《绿色低碳技术专利分类体系》
【转发】《绿色低碳技术专利分类体系》 国知办函规字〔2022〕1044号
《知识产权保护规范化市场创建示范管理办法》
【转发】《知识产权保护规范化市场创建示范管理办法》 国知办发保字〔2022〕64号
【政策解读】《知识产权保护规范化市场创建示范管理办法》解读
《知识产权行政保护案件请示办理工作办法》印发
【政策解读】专利产品备案常见问题解答
【政策解读】《关于加强知识产权鉴定工作衔接的意见》
再谈外观设计专利之“组件产品”和“套件产品”
功能性特征专利规则的统一性研究
国家知识产权局办公室:关于组织开展专利产品备案工作的通知
国家知识产权局办公室:关于公布2022年知识产权信息服务优秀案例的通知
国家知识产权局 国家市场监督管理总局:关于开展商标代理行业专项整治行动的通知
国家知识产权局办公室 司法部办公厅:关于推介第二批全国专利侵权纠纷行政裁决建设典型经验做法的通知
【转发】国家知识产权局:《商标代理监督管理规定》
【政策解读】图解:13条知识产权措施助力专精特新中小企业创新发展
专利导航,企业能拿它来做什么?
专利开放许可十问十答
国务院,知识产权战略实施工作部际联席会议办公室:关于印送知识产权强国建设第一批典型案例的函
国知局:拟增加商标依职权撤销规定
【转发】国家知识产权局:《专利开放许可使用费估算指引》(试行) 国知办发运字〔2022〕56号
【转发】国知局 工信部:《关于知识产权助力专精特新中小企业创新发展的若干措施》 国知发运字〔2022〕38号
国知局 工信部:知识产权助力专精特新中小企业创新发展若干措施!
国家知识产权局:编制印发《专利开放许可使用费估算指引》
专利开放许可九问答
浅议专利侵权诉讼中赔偿数额的计算及证明责任
国家知识产权局行政裁决案件线上口头审理办法(征求意见稿)公开征求意见
国知局:将专利质量和转化运用等指标作为职称晋升、绩效考核、岗位聘任等重要依据!
商标局:地理标志商标注册申请15问
数看知识产权这十年丨一图读懂
【政策解读】《安徽省深化科技创新体制机制改革加快科技成果转化应用体系建设行动方案》
关于就《专利代理信用评价管理办法(公开征求意见稿)》公开征求意见的通知
国家知识产权局办公室:关于确定首批国家级专利导航工程支撑服务机构的通知
【转发】《国家技术转移体系建设方案》 国发〔2017〕44号
国知局办公室:关于举办首届全国知识产权公共服务机构专利检索分析大赛的通知
【转发】《芜湖市工程技术研究中心认定管理办法》
图解:数说知识产权转化运用工作成效
【转发】科技部 财政部关于印发《企业技术创新能力提升行动方案(2022—2023年)》的通知 国科发区〔2022〕220号
【政策解读】安徽省深化科技创新体制机制改革加快科技成果转化应用体系建设行动方案
【政策解读】图解:安徽省深化科技创新体制机制改革加快科技成果转化应用体系建设行动方案
【转发】安徽省深化科技创新体制机制改革加快科技成果转化应用体系建设行动方案 皖政〔2022〕64号
【政策解读】推动高校支撑服务企业高质量发展 ——三部门解读“千校万企”协同创新伙伴行动
【转发】关于组织开展 “千校万企”协同创新伙伴行动的通知
9张图,带你了解2022年上半年知识产权相关工作统计数据
2022年专利代理师资格考试大纲
7月1日起,这些知识产权政策开始实施!
《国家知识产权保护示范区建设方案》解读
国知局:关于印发《国家知识产权保护示范区建设方案》的通知
专利代理师考试常见问题解答:2022年各考点及港澳地区联系方式及其他相关事宜
专利代理师考试常见问题解答:专利代理师资格授予
专利代理师考试常见问题解答:港澳台地区人员报名和考试
专利代理师考试常见问题解答:考试
专利申请12个关键流程点,把握好了事倍功半
官方解答:专利年费缴纳期限延长有关问题!
专利代理师考试常见问题解答:报名程序
专利代理师考试常见问题解答:报考条件
2022年专利代理师资格考试公告
这篇文章告诉您,商标注册没有捷径
【转发】《安徽省科学技术普及条例》
【转发】《安徽省科学技术进步条例》
【转发】《安徽创新型省份建设促进条例》及解读
【转发】《中华人民共和国科学技术普及法》
【转发】《中华人民共和国科学技术进步法 》 中华人民共和国主席令 第一〇三号
国知局:关于开通外观设计国际申请业务的通知
国知局:关于加入海牙协定后相关业务处理暂行办法的公告 | 附解读
中国已加入《海牙协定》,外观设计专利可通过海牙体系进入90+国家寻求保护
【政策解读】《海牙用户指南》(2022年2月修订)
一图概览《海牙协定》
【转发】《关于改革完善省级财政科研经费管理的若干措施》 国办发〔2021〕32号
强保护时代下,企业如何通过专利保护提高产品竞争力?
关注!《国家知识产权局知识产权信用管理规定》明确6种失信行为
国知局公布1-2月知识产权数据,实用新型专利授权量同比增长44.21%
【政策解读】《推动知识产权高质量发展年度工作指引(2022)》
国知局批复:外观设计专利权评价报告不能证明被控侵权设计与现有设计是否相同或实质相同
两会IP热点汇总
科技部:科技型中小企业评价知识产权有这些指标!
国家市场监管总局:《全国商业秘密保护创新试点工作方案》全文发布!
【政策解读】2022年度国家自然科学基金项目指南及申请规定发布
一图读懂《知识产权公共服务“十四五”规划》
一图读懂:2022年全国知识产权工作怎么做?8个方面重点工作
《知识产权人才“十四五”规划》发布!到2025年,执业代理师4万人,知识产权师2万人
2022.1.1日起施行,新修订《中华人民共和国科学技术进步法》多处提及知识产权
【转发】《中华人民共和国科学技术进步法》
国务院办公厅关于新形势下进一步加强督查激励的通知
教育部印发贯彻落实《三部委关于提升高等学校专利质量,促进转化运用的若干意见》典型经验的通知
我国已建成101家TISC和80家高校国家知识产权信息服务中心
《提升中小企业竞争力若干措施》印发,提出这些知识产权举措……
国家知识产权局公告 第四六二号《商标审查审理指南》全文发布
这7种行为被国知局认定为失信行为
【转发】国家知识产权局关于《专利权质押登记办法》的公告(第461号)
安徽省人民政府令第303号
【转发】国务院关于印发“十四五”国家知识产权保护和运用规划的通知
一图读懂“十四五”国家知识产权保护和运用规划
一文读懂《产学研合作协议知识产权相关条款制定指引(试行)》
三部门联合印发《产学研合作协议知识产权相关条款制定指引(试行)》
【转发】国办印发《关于进一步支持大学生创新创业的指导意见》,明确做好大学生创新项目的知识产权确权、保护等工作
和解!OPPO与夏普签订交叉许可协议,结束全球诉讼
一图读懂《知识产权强国建设纲要(2021-2035年)》
中共中央国务院印发《知识产权强国建设纲要(2021-2035年)》
芜湖“紫云英人才计划”(图解)
科技成果评价的主体包括哪些?
浅议专利侵权纠纷中的禁止反悔原则与“明确否定”情形
国家知识产权局:我国累计认定地理标志保护产品2482个
新学期已开始,软件类专利权人该学会面对“万物互联”时代了!
知识产权安全是国家安全的主战场
2022年申请国家高新技术企业,请从现在开始准备
专利,让城市“更智慧”
申长雨:发明专利做好控增量、提质量,实用新型做好制度改革
最高院知产法庭:公知常识性证据的认定
故意侵犯知识产权;提交非正常专利申请等将列入严重违法失信名单!2021.9.1日起施行
中汽咨询发布“2021汽车专利创新指数”
国家知识产权局何志敏:提高知识产权公共服务能力,助力汽车产业创新发展
加强科学发现权保护 促进基础研究蓬勃发展
【转发】安徽省财政厅 安徽省科学技术厅关于印发《安徽省支持科技创新若干政策专项资金管理办法》的通知
国家知识产权局关于印发《知识产权公共服务能力提升工程工作方案》的通知
国知局公布1-6月知识产权数据 发明授权量同比增长55.9%
你真的了解专利布局吗?总结五大专利布局方法及策略
国务院发文:评职称、评科技奖将纳入新指标!
国家知识产权局办公室关于加强专利导航工作的通知
2021年5月全国高校专利分析
3D打印已实现批量化制造的5个案例
中国高新技术企业认定需要15-18个专利?
2021年中国专利申请量和授权率增速放缓
《2021年专利代理师资格考试大纲》全文发布
国知局回复进一步加大知识产权保护力度
印花税法来了,明年7月实施:商标注册证和专利权证将不用交印花税了
严查国家高新技术企业!确保非正常专利不被利用骗取各类优惠政策!
专利惩罚性赔偿上岗!这些情形将会被判惩罚性赔偿
国家知识产权局进一步整治非正常专利申请代理行为
2021年知识产权贯标补贴政策汇总
《中华人民共和国专利法》2020全文
6月1日起施行《专利法》《著作权法》《专利导航指南》等新法规
知识产权不再是锦上添花,将决定企业的兴衰存亡
国知局:6月1日起,这4种情形属于重大专利侵权纠纷!
关于施行修改后专利法的9个问题
专利人成功之路专栏|技术转移和专利运营的关系是什么?
为什么有些科转人的科技成果转化会越做越“不自信”?!
国之功勋,院士千古!袁隆平先生的一生为人类留下了什么?
国知局2021年工作要点
6G通信技术专利发展状况报告》发布,有何亮点?
地方高校的破局!如何把科研成果转化为教学资源?
国知局:持续压缩商标专利审查周期、加强审查监管
国知局:合理调整专利收费有助于专利质量提升
科技成果转移转化有哪三个痛点?
国家知识产权局2020年度报告
高校5金8银! 第二十二届中国专利奖评审结果公布
国知局印发《通知》:不得直接将专利申请、授权数量作为享受奖励或资质资格评定政策的主要条件
国知局:《关于技术调查官参与专利、集成电路布图设计侵权纠纷行政裁决办案的若干规定(暂行)》全文发布!
国知局:6月底前各地要全面取消专利、商标申请阶段的资助和奖励
实用新型审查趋势:打击低质量申请,同日申请专利政策调整
国知局回应:如何界定“高价值发明专利”及实践中如何考核?
全球专利分析市场规模2027年将达16亿美元
2020年发明授权率为47.3%,实用新型授权率为90.4%,外观授权率为95.1%
2020年度专利复审无效十大案件来了
一图了解科交会成果
关注!知识产权信息赋能中小企业创新发展十大案例
市场监管总局:2020年知识产权执法行动典型案例
技术成果转化税收优惠政策,请收好!
爱迪生不是发明大王,而是成果转化的高手
如何落实“十四五”规划里的高价值专利目标?申局长回应
2020年中国知识产权保护状况白皮书发布
“专利泡沫”何其多 专利造假“产业链”
公安部发布打击侵犯知识产权犯罪典型案例
关于专利权作价入股的程序及相关注意事项
勾勒局部外观设计专利画像
2020年中国法院10大知识产权案件和50件典型案例
《产学研合作协议知识产权相关条款制定指引》及其使用指南解读
柔性制造下,AI+软件为中国机器人行业带来弯道超车新机遇!
产业|2021年AI将改变制造业的6大应用趋势
“小猪上吊”专利给我们的启示
高校科研成果转化合同额下降,中国科技成果转化难在哪?
黎子辉:高校专利申请前评估工作体系的构建
《关于推动科研组织知识产权高质量发展的指导意见》解读
关注!财政部 国家知识产权局实施专利转化专项计划政策解读
浅析专利申请前查新检索的意义及思路
国知局 中国科学院等四部门发布:推动科研组织知识产权高质量发展
@大学生们:一文看懂如何申请专利!
国知局明确5种“高价值发明专利”!
国家知识产权局关于进一步严格规范专利申请行为的通知
WIPO发布《世界知识产权指标》报告:2019年商标和工业品外观设计申请活动增加;专利申请呈现罕见的下降
【转发】《专利导航指南》系列国家标准解读
【转发】《专利导航指南》国家标准全文!2021.6.1日起实施
【转发】第四届全国机器人专利创新创业大赛复赛名单公布
【转发】国家知识产权局办公室关于印发《知识产权信息公共服务工作指引》的通知
【转发】国家知识产权局办公室关于印发《知识产权信息公共服务工作指引》的通知
【转发】聚焦新修改专利法之你问我答
【转发】国知局:《中华人民共和国专利法》二十九处修改全文
【政策解读】安徽省自然科学基金管理办法(修订)
【转发】关于印发《芜湖市工程技术研究中心认定管理办法》的通知
【转发】《关于规范高等学校 SCI论文相关指标使用 树立正确评价导向的若干意见》 教科技〔2020〕2号
【转发】安徽省人民政府关于支持人工智能产业创新发展若干政策的通知(皖政〔2020〕14号)
【转发】《高等学校区块链技术创新行动计划》
【转发】提升高等学校专利质量促进转化运用的若干意见
【论文期刊】2025年《国际期刊预警名单》
【论文期刊】中文核心期刊要目总览(2023版)
【论文期刊】中文核心期刊要目总览(2023版)
【校企合作】《安徽信息工程学院与企业共建联合实验室申请表(模版)》
【横向项目】技术咨询合同(模板)
【横向项目】技术开发(合作)合同(模板)
【横向项目】安徽信息工程学院横向项目全流程包
【横向项目】技术开发(委托)合同 (模板)
【横向项目】技术服务合同(模板)
【论文期刊】2024年《国际期刊预警名单》
【论文期刊】2023年《国际期刊预警名单(试行)》
【论文期刊】2021年《国际期刊预警名单(试行)》
【论文期刊】2020年《国际期刊预警名单(试行)》
【知识产权】安徽信息工程学院知识产权信息确认函(2024版)
【转发】安徽省科技成果登记系统操作手册
安徽信息工程学院劳务费发放表
【论文期刊】中国科学引文数据库(CSCD)来源期刊列表(2023-2024 年度)
【校企合作】校企合作项目合同(协议)审批表
【校企合作】校企合作项目立项申请书
【横向项目】横向项目验收合格绩效发放表
【知识产权】软件著作权申请表
【横向项目】安徽信息工程学院横向项目材料、设备采购(外协加工)申请表
【横向项目】安徽信息工程学院横向项目材料、设备采购(外协加工)采购记录审批表
【论文期刊】中文核心期刊要目总览(2020版)
【论文期刊】CSSCI扩展版来源期刊目录(2021-2022)
【论文期刊】CSSCI来源期刊目录(2021-2022)
【横向项目】产学合作协同育人项目平台学校用户操作指南
【孵化器】安信工科技企业孵化器入驻协议模板
【横向项目】安徽信息工程学院横向项目结题意见书
【横向项目】安徽信息工程学院技术合同审批单(模板)
【横向项目】产学研合作项目(横向课题)进展情况报告书(模版)
【横向项目】产学研合作项目真实性确认函(模版)
【成果登记】“羚羊”工业互联网平台成果登记
【论文期刊】中国科学引文数据库(CSCD)来源期刊列表(2021-2022年度)
【知识产权】专利技术交底材料填写模板(外观设计)
【知识产权】专利技术交底材料填写模板(发明或实用新型)
【论文期刊】《中文核心期刊要目总览》(2017年版)
【横向项目】安徽省科学技术情报研究所科技查新
【横向项目】芜湖市科技创新服务中心科技查新委托单
【论文期刊】CSSCI 来源期刊(2019-2020)目录
【论文期刊】CSSCI 扩展版来源期刊(2019 年-2020 年)目录
【论文期刊】中国科学引文数据库来源期刊列表(2019-2020年度)
【论文期刊】中文核心期刊目录(2014年版)
【论文期刊】中国科学引文数据库来源期刊列表(2017—2018 年度)
产学研及科研平台建设
产学研基地建设
关于组织申报2025年国家社会科学基金高校思想政治理论课研究专项的通知
校企协同育人才,走访关怀促成长 电气与电子工程学院开展实习走访活动
访企拓岗专项活动之艺术设计学院师生参与 “千名学子看繁昌”活动
关于组织申报2025年度芜湖市计划内自筹资金项目的通知
固高科技股份有限公司董事吕恕一行来校考察座谈
艺术设计学院成功开展2025年暑期企业实习走访专项活动
关于组织申报2025年度安徽信息工程学院高层次人才科研启动经费第一批项目的通知
关于公布安徽信息工程学院概念验证中心首批立项项目名单的通知
安徽信息工程学院赴宁波开展校企交流活动聚力拓展就业新空间
【论文期刊】中国科学引文数据库(CSCD)来源期刊列表(2025-2026 年度)
关于组织申报2025年度安徽省哲学社会科学规划项目的通知
实习走访促合作 就业领航谱新篇 计算机(大数据)学院顺利完成实习走访工作
精准对接企业需求 助力毕业生高质量就业 通识教育与外国语学院赴合肥启迪未来教育开展访企拓岗活动
访企拓岗促就业 合作共赢谋发展 管理工程学院赴长三角企业开展校企合作签约授牌
携手长三角 共育新英才 管理工程学院走访实习基地 深化校企协同育人
凝聚共识 深化互信 机械工程学院赴芜湖毅昌科技有限公司走访交流
安徽信息工程学院赴青阳县开展校企人才培养合作对接交流活动
关于组织申报2025年度芜湖市技术研发中心的通知
我校举办概念验证中心项目入库评审会
管理工程学院与合肥翎羊跨境电子商务有限公司开展校企合作交流
安徽信息工程学院与安徽飞数科技有限公司共探校企合作新路径
深化产教融合 共谱发展新篇 安徽信息工程学院与科大讯飞举行校企合作交流会
产教融合结硕果 校企携手育英才 第二届汇川生态链结业仪式暨校企实习双选会成功举办
通识教育与外国语学院赴企业开展校企合作英文配音实践活动
机械工程学院组织学子赴普莱默电子(芜湖)有限公司参观学习
数字王国与艺术设计学院共建岗前培训体系 校企协同培育数字创意产业新生力量
校企合作共助力 护航毕业生求职路
安徽信息工程学院科技成果登记统计表(2018年-2025年6月)
深化产教融合 共谱发展新篇 安徽信息工程学院与科大讯飞举行校企合作交流会
关于第十六届安徽省百所高校百万大学生科普创意创新大赛校赛推荐情况的通知
关于组织申报安徽省教育科学研究项目2025年度教育政策研究专项课题的通知
【校内文件】《安徽信息工程学院科学研究工作量管理办法》 校科字〔2025〕9号
关于印发《安徽信息工程学院科学研究工作量管理办法》的通知
2024年度安徽省科学技术奖项目公示(二)
2024年度安徽省科学技术奖项目公示(一)
【校内文件】《安徽信息工程学院技术研发工作量核算办法》 校科字〔2025〕8号
关于印发《安徽信息工程学院技术研发工作量核算办法》的通知
我校召开2025年上半年科研工作会议
校企合作创新初探:我校与安徽文化旅游投资集团有限责任公司举行首次合作专题交流会
芜湖市发改委、中国管理科学学会一行来校考察交流 共探低空经济合作新篇
深化产教融合 共筑创新生态 电气与电子工程学院赴科大讯飞硬件中心开展洽谈合作
校企协同再发力 实习通道启新程 电气与电子工程学院成功举办2022级企业实习专场宣讲会
企业进校 送岗上门 助力打通就业最后一公里
产教融合促发展 校企协同育人才 管理工程学院2022级企业实习双选会圆满落幕
【双百大赛】我校举办第十六届安徽省“双百大赛”专家宣讲会
我校举办第十六届安徽省“双百大赛”专家宣讲会
2024年度安徽省科学技术奖项目公示
芜湖市发改委、中国管理科学学会一行来校考察交流 共探低空经济合作新篇
关于2025年度安徽省自然科学基金项目推荐情况的公示
计算机(大数据)学院与深圳慧通商务有限公司开展合作交流
精准送岗助实习 校企共筑成才路 计算机(大数据)学院举办实习宣讲会
机械工程学院组织企业进校招聘
机械工程学院与芜湖中瑞弹簧有限公司开展校企合作交流
校企共筑育人梦 实习双选启新航
艺术设计学院赴繁昌区人力资源服务产业园深化校企合作 共绘产教融合新蓝图
校企携手深化产教融合 共育物流与供应链新人才
机械工程学院赴六安舒城、霍邱县开展“访企拓岗促就业”专项行动
机械工程学院走访芜湖古戈尔自动化科技有限公司
【校内文件】安徽信息工程学院高层次人才科研启动经费管理办法(2025年修订版) 校人字〔2025〕27 号
海螺集团与安信工开展校企合作座谈交流 共探产学研融合新路径
海螺集团与安信工开展校企合作座谈交流 共探产学研融合新路径
关于开展2024年度安徽省科学技术奖提名工作的通知
【转发】《中共安徽省委宣传部关于做好省重点培育智库申报工作的通知》
【双百大赛】《关于举办第十六届安徽省百所高校百万大学生科普创意创新大赛的通知》
【转发】《关于举办第十六届安徽省百所高校百万大学生科普创意创新大赛的通知》
关于组织申报2025年度安徽省科技创新战略与软科学研究专项重大项目的通知
【校内政策】《安徽信息工程学院教学科研软件使用与管理办法》校教字〔2025〕11号
深化产教融合 共筑人才桥梁 计算机(大数据)学院赴奇瑞信息技术有限公司开展校企合作交流
企业宣讲进校园 校企联动促就业 计算机(大数据)学院成功举办校园招聘宣讲会
我校2025届毕业生春季首场综合型双选会圆满落幕
机械工程学院携手人本股份有限公司成功举办校园招聘宣讲会
安徽信息工程学院赴苏州深化校企合作 校企协同共育智能制造新质人才
我校与安徽师范大学、科大讯飞共建“AI+高等教育研究院”签约仪式圆满举行
机械工程学院携手人本股份有限公司成功举办校园招聘宣讲会
芜湖市人民政府、海螺集团一行来访 共商产学研深度融合
关于公布2024年度安徽信息工程学院校级科技创新平台和科研团队立项建设名单的通知
关于组织申报2025年度安徽省自然科学基金项目的通知
管理工程学院与合肥顶津食品有限公司校外实习基地协议成功签订
机械工程学院与宝银特材科技股份有限公司开展校企合作交流
第二届“汇川生态链订单班·汇英行动”正式启动
安徽信息工程学院参加2025届上海高校春季促就业系列招聘会暨就业育人联盟专项活动
机械工程学院赴合肥地区企业走访调研
深化产教融合 校企合作共育英才 机械工程学院持续推进产教融合工作
强化校企联动 深化产教融合 机械工程学院走访芜湖联诺电器有限公司
通识教育与外国语学院赴湾沚开展访企拓岗专项行动 深化职业教育与语言服务协同创新
校企共话合作 携手共育英才 深圳慧通商务有限公司与计算机与软件工程学院开展合作交流
【转发】关于组织开展重点新材料研发及应用国家科技重大专项2025年度项目(公开竞争类)申报工作的通知
关于组织申报2025年全国教育科学规划年度项目的通知
关于开展概念验证中心项目遴选的通知
聚焦“知识产权与人工智能”,向侵权说“不” 我校举办2025年知识产权宣传周系列活动
聚焦“知识产权与人工智能”,向侵权说“不” 我校举办2025年知识产权宣传周系列活动
关于组织申报2025年度省领导圈定课题的通知
省哲社项目五连捷!艺术设计学院省级哲社项目立项再续华章
安徽信息工程学院赴义乌开展访企拓岗行动 探索“英语+职业技能”人才培养新路径
我校与德力西电气有限公司开展深度校企对接
安信工携手镜湖区打造城市艺术新地标 哪吒主题文化墙绘就文旅融合新图景
助力区域发展 深化产教融合育人模式 机械工程学院前往芜湖市企业调研
管理工程学院与美的集团呼叫中心举行校企合作洽谈会
校企携手探循环 同心共创筑未来 艺术设计学院开展校企合作专项行动
深化校企合作 共促产教融合 电气与电子工程学院赴安徽智质工程技术有限公司开展项目洽谈
广州仕霞网络科技有限公司来校深入交流横向项目合作
校企联动促就业 多元合作助发展 计算机(大数据)学院与多家知名企业开展系列交流活动
通识教育与外国语学院赴合肥企业开展访企拓岗行动
强合作 促就业 艺术设计学院开展访企拓岗就业专项行动
跨出校门挖需求 双向交流拓新途 机械工程学院开展系列访企拓岗
【校内文件】《安徽信息工程学院纵向科研项目及经费管理办法》 校科字〔2025〕5号
【校内文件】《安徽信息工程学院联合培养硕士研究生工作管理办法(试行)》 校科字〔2025〕4号
安徽信息工程学院科技成果登记统计表(2018年-2024年12月)
硬核科技,智创未来:信工学子“发明力”大揭秘!
硬核科技,智创未来:信工学子“发明力”大揭秘!
校企协同打造智能制造新标杆 安徽信息工程学院与汇川技术擘画智能制造产业学院蓝图
跨出校门挖需求 双向交流拓新途 机械工程学院开展系列访企拓岗
强合作 促就业 艺术设计学院开展访企拓岗就业专项行动
校企联袂育英才 产教融合助发展 通识教育与外国语学院赴弋江区商务局洽谈校企合作
关于安徽省教育厅科研项目、人才项目、校级青年科研基金项目和校级“三全育人”“管理改进”项目结题验收的通知
【论文期刊】关于规范各二级学院英文名称使用的通知
计算机(大数据)学院与合肥真萍电子科技有限公司开展交流座谈
关于转发《关于举办安徽省第七届大学生防震减灾科普作品大赛的通知》的通知
关于组织申报2025年度国家社会科学基金年度项目的通知
校企联袂育英才 产教融合助发展 通识教育与外国语学院赴弋江区商务局洽谈校企合作
计算机(大数据)学院走访外企德科与飞数科技开展专业建设与人才培养专题调研
主动出击拓岗位 校企携手促就业 计算机(大数据)学院赴合肥开展访企拓岗
通识教育与外国语学院赴合肥爱秀教育咨询有限公司开展访企拓岗暨授牌签约仪式
通识教育与外国语学院与德力西电气(芜湖)有限公司共商英语专业实习就业合作
精准对接促就业 产研融合谋发展 计算机(大数据)学院与安徽人励通科技有限公司开展合作交流
深化产教融合 赋能智造未来
深化校企合作 共探科技创新新路径 电气与电子工程学院走访调研黄山旭友电子科技有限公司
机械工程学院前往弋江区企业调研
安徽财经大学副校长王兵来我校调研交流
安徽信息工程学院2025年春季电子电气行业暨“沪宁杭皖”专场招聘会圆满举行
安徽信息工程学院发明专利数量位居全国民办本科院校第三
全国民办本科院校发明专利授权数量统计报告发布 安信工排名全国第三、全省第一
全国民办本科院校发明专利授权数量统计报告发布 安信工排名全国第三、全省第一
【论文期刊】被冒用期刊名录(持续更新中)
关于2024年度安徽信息工程学院高层次人才科研启动经费项目立项的通知
关于2024年度安徽信息工程学院青年科研基金项目立项的通知
安徽信息工程学院发明专利数量位居全国民办本科院校第三
【转发】教育部社科司关于征集2025年度教育部哲学社会科学研究重大课题攻关项目选题的通知
我校承办鸠兹科创湾场景应用发布会,推动校政企深度合作
政企校三方共筑智能制造人才高地 中科仙络与芜湖智能制造产业学院深化产教融合合作
【转发】教育部社科司关于2025年高校思政课教师研究专项一般项目申报工作的通知
义乌市卓毓网络科技有限公司到访通识教育与外国语学院开展校企合作座谈会
深化产教融合 共育智造人才
创新驱动 合作共赢 电气与电子工程学院与德孚公司共商产学研协同发展
【转发】2025年度国家社科基金艺术学重大项目招标公告
【转发】2025年度国家社科基金艺术学年度项目申报公告
深化校企合作 携手就业育人 艺术设计学院走访实习基地
关于组织申报2025年度教育部人文社会科学研究一般项目、中国特色社会主义理论体系研究专项、高校辅导员研究专项的通知
关于摸排申报2024年安徽省科学技术奖项目的通知
培育科研新生力 助推学科新高度 电气与电子工程学院举办国家自然科学基金申报专题讲座
电气与电子工程学院与联宝科技共探产教融合新路径:"联菁计划"赋能智能制造人才生态
纵向项目申报时间表(截至20250220)
紫云英创新创业学院实干迎新局 携手思贝克共铸高绩效团队新篇章
【转发】一文读懂2025年国家自然科学基金限项新旧政策对比
安徽信息工程学院2025年春季首场校园双选会成功举办 近千名毕业生与百家名企共启职场新篇章
关于成立安徽信息工程学院软件工程技术中心的通知
祝贺我校技术与创新支持中心(TISC)通过运行评估, 创新服务能力获认可
【转发】《关于2025年度公开征集市科技咨询专家及更新已入库专家信息的通知》的通知
我校荣登2024年安徽省发明专利百强榜第39名,展望未来新篇章
学校召开科研工作会议
关于表彰2024年度科研成果的决定
关于进一步规范职称评审申报资格及论文要求的通知
关于进一步规范职称评审申报资格及论文要求的通知
深化校企合作 共筑工业自动化人才高地 电气与电子工程学院与苏州迅德斯开展“汇川生态链”洽谈
李震副校长带队调研湾沚区企业,共谋校企合作新篇章
深化产教融合 电气与电子工程学院走访苏州企业探索校企合作新路径
我校计算机(大数据)学院与湾沚区数据资源管理局顺利开展合作签约
学校召开校级科研平台及团队答辩评审会
学校召开校级科研平台及团队答辩评审会
通识教育与外国语学院赴湾沚区志华教育开展访企拓岗行动
【专利创新创业大赛】关于安徽信息工程学院第九届大学生专利创新大赛奖励的决定
关于安徽信息工程学院第九届大学生专利创新大赛奖励的决定
我校科技创新成果在全国发明展览会·“一带一路”暨金砖国家技能发展与技术创新大赛荣获佳绩
我校科技创新成果在全国发明展览会·“一带一路”暨金砖国家技能发展与技术创新大赛荣获佳绩
我校科技创新成果在全国发明展览会·“一带一路”暨金砖国家技能发展与技术创新大赛荣获佳绩
【专利创新创业大赛】专利成就梦想,创新引领未来 我校成功举办第九届大学生专利创新大赛
专利成就梦想,创新引领未来 我校成功举办第九届大学生专利创新大赛
我校与科大讯飞共同揭牌鸿蒙人才培养基地
携手企业拓岗位 共谋发展促双赢 管理工程学院省外考察交流行
华为技术有限公司与爱上云(上海)技术有限公司来我校考察交流
副校长章敏凤一行赴滁州地区开展校企合作交流
【专利创新创业大赛】关于举行安徽信息工程学院第九届大学生专利创新大赛决赛的通知
关于举行安徽信息工程学院第九届大学生专利创新大赛决赛的通知
产教融合 创新驱动:赋能新质生产力 2024产教融合高质量发展论坛顺利召开
关于组织申报2024年度安徽信息工程学院青年科研基金项目的通知
学校举办省科技进步奖申报专题培训会
我校计算机与软件工程学院青年教师蔡兵在《IEEE Transactions on Multimedia》《Information Sciences》等国际权威期刊上发表重要研究成果
我校计算机与软件工程学院青年教师蔡兵在《IEEE Transactions on Multimedia》《Information Sciences》等国际权威期刊上发表重要研究成果
我校计算机与软件工程学院青年教师蔡兵在《IEEE Transactions on Multimedia》《Information Sciences》等国际权威期刊上发表重要研究成果
关于开展2024年度科研成果统计工作的通知
关于新版专利管理系统切换上线的通知
我校技术转移机构年度绩效考核获得良好
携手共建拓岗位 搭筑平台促发展 通识教育与外国语学院赴义乌访企拓岗
我校技术转移机构年度绩效考核获得良好
计算机(大数据)学院赴安徽中鑫航科技发展有限公司考察交流
计算机(大数据)学院赴三微电子科技(苏州)有限公司开展访企拓岗促就业
通识教育与外国语学院赴芜湖市教育培训协会开展访企拓岗暨实习基地共建座谈会
电子与电子工程学院开展系列实习走访调研
我校TISC举办“玩转专利——从专利看创新”专题讲座
安徽信息工程学院专利成果转化清单(2024.1-9)
我校科技创新成果在第76届德国纽伦堡国际发明展荣获佳绩
我校科技创新成果在第76届德国纽伦堡国际发明展荣获佳绩
我校科技创新成果在第76届德国纽伦堡国际发明展荣获佳绩
电气与电子工程学院赴苏州灵猴机器人有限公司开展访企拓岗活动
寻根溯源铭初心 开启智慧教育3.0 ——校领导班子和中层管理人员赴科大讯飞总部考察交流
“协同联动拓岗位 凝心聚力促就业” 安徽信息工程学院2025届毕业生“秋季校园招聘月” 首场招聘活动顺利举行
我校召开科研工作与学科建设会议
精准促进就业 学校联合芜湖湖南商会开展学生面对面交流活动
探索专业方向 拓宽认知维度 通识教育与外国语学院开展企业认知与实习走访活动
艺术设计学院成功举办2025届毕业生企业宣讲会
芜湖智能制造产业学院学子走进酷哇科技探索科技前沿
管理工程学院举办专利申报及专利创新创业大赛专题讲座
【专利创新创业大赛】关于组织参加全国机器人高价值专利创新创业大赛芜湖大学生分赛暨举办第九届安徽信息工程学院大学生专利创新大赛的通知
关于组织参加全国机器人高价值专利创新创业大赛芜湖大学生分赛暨举办第九届安徽信息工程学院大学生专利创新大赛的通知
科大讯飞高级副总裁、安徽信息工程学院董事长聂小林等一行来校调研
关于公布我校2024年度市技术研发中心备案名单的通知
关于公布我校2024年度市技术研发中心备案名单的通知
安徽信息工程学院科技成果登记统计表(2018年-2024年10月)
2024年软件著作权登记(1-9月)
通识教育与外国语学院与弋江区商务局及企业开展校政企合作对接活动
关于组织申报“十五五”芜湖市科技创新战略研究专项的通知
中国海峡(晋江)人才市场携晋江市重点企业来校开展校政企合作对接活动
关于组织申报“十五五”芜湖市科技创新战略研究专项的通知
关于2024年度江淮英才培养计划团队项目推荐情况的公示
关于2024年度江淮英才培养计划团队项目推荐情况的公示
关于组织申报教育部哲学社会科学研究专项(全国教育大会精神研究)的通知
电气与电子工程学院与埃夫特召开人才培养对接会
关于组织申报教育部哲学社会科学研究专项(全国教育大会精神研究)的通知
电气与电子工程学院走访芜湖威迈斯新能源有限公司共话校企合作新篇章
关于组织申报2024年度安徽省哲学社会科学规划项目的通知
关于组织申报2024年度安徽省哲学社会科学规划项目的通知
我校召开校企共建联合实验室论证会
我校召开校企共建联合实验室论证会
【双百大赛】关于第十五届安徽省百所高校百万大学生科普创意创新大赛校赛推荐情况的通知
我校首批教师获聘专业型硕士研究生导师
关于组织申报2024年度安徽省社会科学创新发展研究课题的通知
计算机(大数据)学院开展访企拓岗 深化校企合作新篇章
第二届芜湖智能制造产业学院学子深入伯泰克 共话职场第一步
“就”在你身边“职”为你服务 安徽信息工程学院2024年秋季芜湖市企业专场招聘会顺利举行
关于第十五届安徽省百所高校百万大学生科普创意创新大赛校赛推荐情况的通知
关于组织申报2024年度安徽省社会科学创新发展研究课题的通知
管理工程学院秋季首场招聘宣讲会圆满成功
我校与酷哇科技有限公司共建项目式实习基地校企合作再上新台阶
我校与芜湖埃泰克汽车电子股份有限公司共建项目式实习基地 推进校企合作新篇章
关于公布2024年度安徽省高校科研项目立项的通知
关于公布2024年度安徽省高校科研项目立项的通知
第二届芜湖智能制造产业学院正式开班
计算机(大数据)学院暑期开展访企拓岗 深化校企合作
安徽信息工程学院管理工程学院圆满举行教师挂职聘任仪式
筑梦未来 共绘卓越蓝图 管理工程学院深度探访实习基地 开启校企合作新篇章
管理工程学院与上海高顿集团共建项目式实习基地
关于2024年度安徽省自然科学基金项目推荐情况的公示
关于2024年度安徽省自然科学基金项目推荐情况的公示
管理工程学院与芜湖悠派护理用品科技股份有限公司开展校企合作交流
关于组织申报2024年芜湖市科技特派员的通知
电气与电子工程学院与苏州汇川技术有限公司、苏州迅德斯自动化科技有限公司顺利开展“汇川生态链”人才培养项目
关于组织申报2024年度安徽省自然科学基金项目的通知
关于组织申报2024年度安徽省自然科学基金项目的通知
关于组织申报2024年安徽省科技创新攻坚计划项目的通知
关于组织申报2024年安徽省科技创新攻坚计划项目的通知
关于组织申报2024年度芜湖市技术研发中心的通知
合肥工业大学计算机与信息系副主任刘建副教授一行受邀来我校开展科研交流讲座
芜湖市发明协会高校分会工作会议在我校召开
安徽信息工程学院科技成果登记统计表(2018年-2024年6月)
艺术设计学院开展访企拓岗专项活动
关于印发《安徽信息工程学院学术不端行为处理办法(2024年修订版)》的通知
【校内文件】《安徽信息工程学院学术不端行为处理办法(2024年修订版)》
我校参加长三角G60科创走廊科技成果转化概念验证中心交流与科创分享会
河海大学单连春教授受邀来我校开展科研讲座
科大讯飞获国家科学技术进步奖一等奖
科大讯飞获国家科学技术进步奖一等奖
2023年度国家科学技术奖励名单
【双百大赛】我校举办第十五届安徽省“双百大赛”宣讲会
我校举办第十五届安徽省“双百大赛”宣讲会
章敏凤副校长一行赴芜湖市弋江区开展新能源汽车产业学院建设研讨
2024年软件著作权登记(1-5月)
【双百大赛】关于举办第十五届安徽省百所高校百万大学生科普创意创新大赛的通知
校政企融合发展 助力高质量就业 我校与湾沚区人社局举办实习就业人才合作培养交流会
主动上门为企服务 精准开展海外知识产权纠纷应对指导工作
副校长汪忠国带队开展管理工程学院“访企拓岗”活动
艺术设计学院开展访企拓岗就业专项行动
关于组织申报2024年度教育部哲学社会科学研究后期资助项目的通知
学校召开概念验证中心建设专题研讨会 探索科技成果转化新路径
关于组织申报2024年度教育部哲学社会科学研究后期资助项目的通知
【芜湖日报】全市唯一 安信工入选首批“概念验证中心”名单
我校入选首批长三角G60科创走廊科技成果转化概念验证中心
关于2024年度省教育厅高校科研项目评审结果的公示
关于2024年度省教育厅高校科研项目评审结果的公示
我校暨芜湖市第一张“数据知识产权登记证书”诞生
【转发】关于举办第十五届安徽省百所高校百万大学生科普创意创新大赛的通知
【会议通知】科会字〔2024〕1号:关于举办“基金类项目申请撰写要领”讲座的通知
我校TISC承办芜湖市“专利转化运用”专题讲座
关于组织申报2024年度安徽省教育科学研究项目的通知
管理工程学院到安徽得壹能源科技有限公司走访交流
关于组织申报2024年度安徽省教育科学研究项目的通知
艺术设计学院赴宁国科技局及企业深入交流学习
关于组织申报2024年度全国教育科学规划项目的通知
芜湖智能制造产业学院组织学生深入企业参观学习
关于组织申报2024年度全国教育科学规划项目的通知
关于组织申报中共安徽省委教育工委 安徽省教育厅2024年高校“三全育人”综合改革和思想政治能力提升计划项目的通知
关于组织申报中共安徽省委教育工委 安徽省教育厅2024年高校“三全育人”综合改革和思想政治能力提升计划项目的通知
海外知识产权纠纷应对指导安徽分中心检索预警部在芜揭牌
中国版权保护中心:关于调整软件版权登记证书事项的通告
海外知识产权纠纷应对指导安徽分中心检索预警部在我校揭牌
我校知识产权工作入选安徽省知识产权公共服务十大典型案例
我校应邀参加2024年宁波前湾新区校企合作交流大会
我校参加安徽省乡村建设高校联盟第一届理事会
通识教育与外国语学院开展访企拓岗促就业专项行动
我校技术与创新支持中心加盟国内首个TISC联盟
我校与昆山旅游度假区管理委员会校地人才合作协议签约仪式顺利举行
管理工程学院邀请企业来校开展专场宣讲招聘活动
管理工程学院与蓓慈电器有限公司开展校企合作交流
亚信科技、迈特望科技有限公司一行来计算机(大数据)学院走访交流
关于公布我校新认定及复审认定的芜湖市技术研发中心的通知
广东利元亨智能装备股份有限公司研究院院长杜义贤教授应邀来校开展学术交流活动
【学习分享】国家社科基金申报培训会
关于组织申报2024年度国家社会科学基金年度项目的通知
关于组织申报2024年度国家社会科学基金年度项目的通知
搭校企供需对接平台 共促高质量充分就业
融合产教绘蓝图 共塑精英育才源 芜湖智能制造产业学院与安徽成飞集成瑞鹄汽车模具有限公司产教融合开新局
计算机(大数据)学院周鸣争院长一行走访芜湖捷讯信息技术有限公司
电气与电子工程学院诚邀合肥工业大学教授团队召开科研工作推进会
管理工程学院与芜湖飞科电器有限公司、芜湖天锐捷精密电子设备有限公司开展合作交流
浙江湾区机器人技术有限公司与机械工程学院、电气与电子工程学院工程师联合培养计划研讨交流会圆满结束
访企拓岗促就业 共建基地强培养
【论文】2024年《国际期刊预警名单》
校企合作谱新篇 共谋发展促就业 管理工程学院赴亚务航空科技(芜湖)有限公司交流考察
【转发】2024年《国际期刊预警名单》
【转发】《安徽省高等学校年度科研计划编制与管理办法(试行)》的通知 皖教科〔2024〕2号
【转发】关于举办安徽省第六届大学生防震减灾科普作品大赛的通知
章敏凤副校长一行赴芜湖市汽车产业生态建设发展中心深入调研
访企拓岗促合作 共谋发展绘新篇 管理工程学院走访奇瑞商用车与芜湖泰和管业
访企拓岗搭桥梁 校企合作谋发展 计算机(大数据)学院和芜湖奇瑞控股集团有限公司开展合作交流会谈
关于安徽省教育厅科研项目及人才项目到期结题和延期结题验收工作的通知
关于组织申报2024年度教育部人文社会科学研究一般项目、中国特色社会主义理论体系研究专项、高校辅导员研究专项及高校思政课教师研究专项一般项目的通知 科字〔2024〕3号
关于组织申报2024年度教育部人文社会科学研究一般项目、中国特色社会主义理论体系研究专项、高校辅导员研究专项及高校思政课教师研究专项一般项目的通知
深化合作 共育未来 管理工程学院到安徽楚江投资集团有限公司交流洽谈
关于安徽省教育厅科研项目及人才项目到期结题和延期结题验收工作的通知
关于开展安徽信息工程学院校级科技创新平台和科研团队阶段性检查的通知
安徽省知识产权事业发展中心、芜湖市市场监督管理局(知识产权局)领导莅临我校调研指导
校企携手 共谋发展 计算机(大数据)学院深入开展“访企拓岗促就业”专项行动
访企业以拓岗位 促就业而谋新篇 管理工程学院与安徽佩吉智能科技共绘校企合作新图景
携手共进 共塑未来 电气与电子工程学院开展系列访企拓岗专项行动(三)
校企携手 铸梦未来 电气与电子工程学院开展“博众订单班”宣讲活动
访企拓岗强化就业 校企合作共绘新篇 管理工程学院携手安徽智联达共绘人才培养就业新篇章
安徽大学知识产权信息服务中心主任储节旺一行来我校TISC考察交流
访企拓岗促合作 校企携手育英才 电气与电子工程学院开展系列访企拓岗专项行动(二)
访企拓岗促就业 合作共赢谋新篇 电气与电子工程学院开展系列访企拓岗专项行动(一)
安徽信息工程学院科技创新平台一览表
安徽信息工程学院专利成果转化清单(2023.9-12)
2023年软件著作权登记(1-12月)
艺术设计学院开展访企拓岗促就业专项行动
两项国际金奖!安信工科技创新成果闪耀德国纽伦堡国际发明展
破浪前行!我校跻身安徽省发明专利百强榜前50强
校企合作促双赢 向深向实育人才 电气与电子工程学院和中信科移动公司交流洽谈现代产业学院建设
破浪前行!我校跻身安徽省发明专利百强榜前50强
校企携手共发展 机械工程学院与宣城立讯精密工业有限公司举行合作交流会谈
关于表彰2023年度科研成果的决定
我校获批芜湖市首个概念验证中心 打通科技成果转化“最初一公里”
安徽信息工程学院科技成果登记统计表(2018年-2023年12月)
安徽信息工程学院与马瑞利汽车零部件(芜湖)有限公司举行校企合作交流会暨签约仪式
【转发】转发安徽省科技厅 教育厅关于征集担任科技企业科技副总意向人员的通知
【转发】关于转发国家知识产权局规范申请专利行为的规定的通知
关于组织申报2023年度安徽省哲学社会科学规划项目的通知
【转发】关于第十二届芜湖大学生专利创新创业大赛奖励的决定 芜专赛委〔2023〕6 号
【专利创新创业大赛】关于第十二届芜湖大学生专利创新创业大赛奖励的决定 芜专赛委〔2023〕6 号
第十二届芜湖市大学生专利创新创业大赛
关于2023年度安徽信息工程学院青年科研基金项目、“三全育人”“管理改进”科研专项项目立项的通知
深挖校企契合点 交流合作谋发展 电气与电子工程学院赴珠海迈科智能调研学习
关于2023年度安徽信息工程学院青年科研基金项目、三全育人管理改进科研专项项目评审结果的公示
关于组织申报2023年芜湖市科技特派员的通知
关于公布2023年度芜湖市科技项目立项的通知
关于安徽信息工程学院第八届大学生专利创新大赛奖励的决定
校企合作促发展 产教融合赢未来 吴敏校长一行赴楚江集团考察交流
【专利创新创业大赛】专利创新 竞争未来 学校成功举办第八届大学生专利创新大赛决赛暨第75届德国纽伦堡国际发明展获奖作品颁奖仪式
专利创新 竞争未来 学校成功举办第八届大学生专利创新大赛决赛暨第75届德国纽伦堡国际发明展获奖作品颁奖仪式
关于开展2023年度科研成果统计工作的通知
深挖校企契合点 交流合作谋发展 电气与电子工程学院赴珠海迈科智能调研学习
校企合作促发展 产教融合赢未来 吴敏校长一行赴楚江集团考察交流
【双百大赛】我校作品荣获第十四届安徽省百所高校百万大学生科普创意创新大赛一等奖
我校作品荣获第十四届安徽省百所高校百万大学生科普创意创新大赛一等奖
关于举行安徽信息工程学院第八届大学生专利创新大赛决赛暨第75届德国纽伦堡国际发明展获奖作品颁奖的通知
【芜湖日报】芜湖发明”闪耀第75届德国纽伦堡国际发明展
访企拓岗促就业 合作共赢谱新篇 通识学院赴江苏常州开展重点企业访企拓岗活动
关于组织申报2023年度芜湖市技术研发中心的通知
学科交流谋发展 开拓眼界促创新 艺术设计学院赴深圳大学与深圳职业技术大学考察交流
计算机(大数据)学院副教授朱洪军喜获国家重点实验室开放课题基金项目立项资助
两项国际金奖!我校科技创新成果闪耀德国纽伦堡国际发明展
【芜湖日报】安信工两项发明斩获国际金奖
计算机(大数据)学院副教授朱洪军喜获国家重点实验室开放课题基金项目立项资助
访企拓岗促就业 互利共赢促发展 管理工程学院赴省外企事业单位考察交流
两项国际金奖!安信工科技创新成果闪耀德国纽伦堡国际发明展
马鞍山学院科研工作负责人一行来访我校交流科研管理工作
企业参观提认知 实习实践富经验 通识教育与外国语学院开展2021级学生认知实习—企业游学沙龙活动
安徽信息工程学院专利成果转化清单(2023.4-8)
安徽信息工程学院科技成果登记统计表(2018年-2023年10月)
安徽发布《知识产权专员工作指南》地方标准
优秀企业进校园 双向交流促发展 管理学院校企深度融合交流会
关于组织申报2023年度安徽信息工程学院科研团队的通知
关于组织申报2023年度安徽信息工程学院校级科技创新平台的通知
工业互联网产业学院深入企业颁发“产业教授”聘书 推动产学研深度融合
我校技术与创新支持中心(TISC)牵头编制的安徽省地方标准《知识产权专员工作指南》正式发布
关于组织申报2023年度安徽省科技创新战略与软科学研究专项项目的通知
校企合作启新篇 实践育人创未来 管理工程学院与芜湖东昊网络科技有限公司进行深度合作
湾沚区市场监督局(知识产权局)领导莅临TISC调研
校领导带队走访芜湖经开区企业进一步推动智能制造产业学院与企业的深度合作
校领导带队走访芜湖经开区企业进一步推动智能制造产业学院与企业的深度合作
关于第十四届安徽省百所高校百万大学生科普创意创新大赛校赛推荐情况的通知
艺术设计学院赴厦门铂爵旅拍文化集团有限公司、通时迪力网络科技有限公司开展访企拓岗交流活动
关于组织申报2023年度安徽省教育厅高校协同创新项目的通知
筑梦科研 共谋发展 2023年度通识教育与外国语学院校级青年科研基金项目申报交流会顺利开展
我校赴芜湖经济技术开发区及鸠江区开展访企拓岗走访交流活动
筑梦科研 共谋发展 2023年度通识教育与外国语学院校级青年科研基金项目申报交流会顺利开展
关于公布2023年度安徽省高校科研项目立项的通知
关于组织申报教育部2024年度高校思想政治工作质量提升综合改革与精品建设项目的通知
关于组织申报2023年度安徽信息工程学院“三全育人”“管理改进”科研专项项目的通知
关于组织申报2023年度安徽信息工程学院青年科研基金项目的通知
关于组织申报教育部产学合作协同育人项目(2023年5月)的通知
关于公布2023年度安徽省高校科研项目立项的通知
关于组织申报教育部2024年度高校思想政治工作质量提升综合改革与精品建设项目的通知
电气与电子工程学院与东南大学毫米波全国重点实验室等单位洽谈合作
关于组织申报2023年度安徽信息工程学院“三全育人”“管理改进”科研专项项目的通知
关于组织申报2023年度安徽信息工程学院青年科研基金项目的通知
我校举办第十四届安徽省百所高校百万大学生科普创意创新大赛宣讲会
中国发明协会、芜湖市发明协会专家一行莅临我校参观指导
校企签约合作 推动实习就业 管理工程学院走访江苏每养科技有限公司
另辟蹊径探索 校企合作共赢 通识教育与外国语学院走访深圳火星语盟科技股份有限公司长沙翻译基地
【转发】关于2023年度公开征集市科技咨询专家及更新已入库专家信息的通知
深化产教融合 助推产业发展 安徽信息工程学院芜湖智能制造产业学院正式揭牌
深化产教融合 助推产业发展 安徽信息工程学院芜湖智能制造产业学院正式揭牌
探索校企合作 共谋人才培养 管理工程学院到南陵县走访企业
管理工程学院走访融汇、泰科、榫卯三家企业
我校受邀参加第二届元宇宙背景下人工智能产教融合论坛暨全国现代产业学院建设研讨会
产教融合深度推进 校企合作共同发展 通识教育与外国语学院走访芜湖禾田汽车工业有限公司
登记注册“直通车” 现场免费“帮代办”—— 湾沚区市场监管局受邀为我校学子提供创业服务
关于组织申报教育部产学合作协同育人项目(2023年5月)的通知
学校举办《人工智能技术变革对知识产权制度的影响:趋势与对策》专题讲座
关于开展论文学术不端自查和挂名现象清理工作的通知
计算机(大数据)学院代表参加2023年东莞市校企合作洽谈会
【智汇中江】关于第三届“智汇中江”芜湖市大学生科技创新创业大赛奖励的决定
关于举办《人工智能技术变革对知识产权制度的影响:趋势与对策》讲座的通知
我校学子在第二届芜湖马鞍山高校大学生专利检索分析大赛喜获佳绩
我校与安徽工程大学达成联合培养硕士研究生工作意向
吴敏校长带队前往江北新区进行考察交流
学校举办《星火认知大模型掀起人工智能全新浪潮》专题讲座
校企携手合作 助推地方产业发展 — 我校与协鑫集成科技股份有限公司签订战略合作协议
【智汇中江】我校学子在第三届“智汇中江”芜湖市大学生科技创新创业大赛中喜获佳绩
安徽信息工程学院科技成果登记统计表(2018年-2023年3月)
校企携手合作 助推地方产业发展 — 我校与协鑫集成科技股份有限公司签订战略合作协议
关于举办《星火认知大模型掀起人工智能全新浪潮》讲座的通知
访企拓岗促就业 校企合作谋新篇 汪忠国副校长带队前往安徽楚江科技新材料股份有限公司进行交流洽谈
第三届“智汇中江”芜湖市大学生科技创新创业大赛
我校学子在第三届“智汇中江”芜湖市大学生科技创新创业大赛中喜获佳绩
关于组织参加第十二届芜湖大学生专利创新创业大赛暨举办第八届安徽信息工程学院大学生专利创新大赛的通知
关于组织申报2023年安徽省劳动教育研究课题的通知
我校组织学子参加2050志愿者恳谈会
产业教授进课堂 产教融合新篇章 亚务集团董事长走进《新媒体营销》课堂
百舸争流奋楫先 蓄势扬帆破浪行 机械工程学院举办科研工作推进会
2023年度通识教育与外国语学院教科研项目申报交流会顺利举行
深化产教融合 推进校企合作 管理工程学院走访芜湖东昊网络科技有限公司
校企合作谋共赢 共谱创新新华章 芜湖市富鑫钢铁有限公司来管理工程学院交流洽谈
【转发】《关于举办第十四届安徽省百所高校百万大学生科普创意创新大赛的通知》的通知
关于组织申报2023年度芜湖市重点研发与成果转化、应用基础研究、科小、“两强一增”、研发平台、创新环境(软科学)研究六类项目的通知
访企拓岗促就业 校企合作共发展 管理工程学院到厦门市集美区企业交流校企合作
电气与电子工程学院同大唐移动通信设备有限公司开展校企合作交流
【专利检索分析大赛】2023年第二届“芜湖马鞍山高校大学生专利检索分析大赛”决赛入围名单
强化知识产权保护意识,激发自主研发创新热情 我校开展 “专利代理师进校园——专利咨询面对面”活动
北航芜湖通航创新产业园有限公司一行来管理工程学院洽谈产学研合作事宜
【转发】《关于发布2023年安徽省重大科技攻关专项“揭榜挂帅”类项目榜单的通知》
关于组织申报2023年度全国教育科学规划课题的通知
机械工程学院赴芜湖禾田汽车工业有限公司调研
关于组织申报2023年度安徽省重点研究与开发计划项目的通知
关于组织申报2023年度省重大基础研究项目的通知
关于组织申报2023年度安徽省自然科学基金项目的通知
【智汇中江】关于组织参加第三届“智汇中江”芜湖市大学生科技创新创业大赛的通知
面向市场 多方位对接合作 “访企拓岗”促就业 机械工程学院走访玉柴联合动力股份有限公司
安徽信息工程学院技术与创新支持中心(TISC)为安徽省知识产权“放管服”释放更多创新动能
我校技术与创新支持中心(TISC)代表参加中科大知识产权发展论坛(第十五期)交流活动
关于组织申报中共安徽省委教育工委 安徽省教育厅2023年高校“三全育人”综合改革和思想政治能力提升计划项目的通知
关于组织参加第三届“智汇中江”芜湖市大学生科技创新创业大赛的通知
【转发】关于《安徽省级实验室体系重组行动实施方案(试行)》的通知
关于2023年度安徽省教育厅高校科研项目评审结果的公示
学校召开科研工作座谈会
关于2023年度安徽省教育厅高校科研项目评审结果的公示
集思广益,共研共进——艺术设计学院举办教育部人文社科项目申报经验交流会
校企合作再深入,携手共进育人才——电气与电子工程学院积极推进校企合作交流
校携企,开新局——艺术设计学院联合安徽省电子竞技协会开展直播行业调研会
访企拓岗促就业,互利共赢向未来——电气与电子工程学院参加宁波前湾新区校企合作交流大会
关于组织申报2023年度国家社科基金项目的通知
安徽信息工程学院专利成果转化清单(2023.3)
校企对接促融合,协同育人谋发展——电气与电子工程学院举行校企合作对接会
连续七年芜湖高校第一 专利成果高居全省头部
亚信科技、迈特望科技有限公司一行来计算机(大数据)学院参观交流
关于组织申报2023年度教育部人文社会科学研究专项任务项目(高校辅导员研究)的通知
关于组织申报2023年度教育部人文社会科学研究一般项目的通知
【专利检索分析大赛】第二届芜湖马鞍山高校大学生专利检索分析大赛开始报名
强化交流合作,携手共同发展—— 滁州市市场监督管理局(知识产权局)、滁州学院领导 莅临我校考察技术与创新支持中心(TISC)
西南科技大学技术与创新支持中心(TISC)主任张勇一行来我校TISC考察交流
关于批准2022年度安徽信息工程学院校级科技创新平台和科研团队立项建设的通知
央视新闻频道报道我校师生科研创新活动
安徽信息工程学院科技成果登记统计表(2018年-2022年12月)
安徽信息工程学院专利成果转化清单(2019.4-2023.1)
安徽信息工程学院技术与创新支持中心(TISC)为安徽省知识产权“放管服”释放更多创新动能
校企座谈促发展,合作共赢谱新篇——艺术设计学院前往芜湖市东昊网络科技有限公司走访交流
深化校政企合作,共育产业人才—章敏凤副校长一行到经开区产教研融合基地考察
深化校政企合作,共育产业人才——章敏凤副校长一行到经开区产教研融合基地考察
凝聚共识鼓人心 踔厉奋发向未来——机械工程学院举办科研工作座谈会
访企拓岗促就业 校企融合谋发展——管理工程学院到芜湖市富鑫钢铁有限公司考察交流
关于安徽省教育厅科研项目及人才项目到期结题和延期结题验收工作的通知
我校举办《芜湖市工业互联网人才培育行动方案》 政策解读会
“校政企”三方合力 共谱发展新蓝图
“校政企”三方合力 共谱发展新蓝图
关于组织申报2023年度安徽省高校科研计划项目的通知
关于组织申报2023年度安徽省高校科研计划项目的通知
关于2022年度安徽信息工程学院科研团队和科技创新平台评审结果的公示
我校召开校级科研团队及平台答辩评审会
专利创新三年三大步 ——“2022年安徽省发明专利百强排行榜”我校跃升至第53位
专利创新三年三大步 ——“2022年安徽省发明专利百强排行榜”我校跃升至第53位
【转发】国家科学技术奖励条例(国务院令第731号第三次修订)
我校9个项目获得教育部2021年产学合作协同育人项目立项
2022年软件著作权登记(7-12月)
关于组织2023年度国家自然科学基金项目申请的通知
踔厉奋发新征程,校企合作开新篇——电气与电子工程学院举行校企合作对接会
合作求发展,创新赢未来 ——电气与电子工程学院与西电芜湖研究院展开深度合作
关于表彰2022年度科研成果的决定
【转发通知】“学习贯彻党的二十大精神”专项课题招标公告 皖社科规划办〔2022〕18号
新华网 | 东吴智库:中国应用型本科高校2022年度综合竞争力报告之二——发明专利授权报告
【转发通知】关于第十一届芜湖大学生专利创新创业大赛奖励的决定
【专利创新创业大赛】我校学生在第十一届芜湖大学生专利创新创业大赛中荣获佳绩
我校在全国应用型本科高校综合竞争力不断提升
我校学生在第十一届芜湖大学生专利创新创新大赛中荣获佳绩
TISC承办2022年芜湖市知识产权专员能力提升培训暨首届芜湖市知识产权专员专利检索大赛
关于公布2022年度安徽省高校科研项目立项的通知
关于2022年度安徽信息工程学院“三全育人”“管理改进”科研专项项目立项的通知
关于安徽信息工程学院第七届大学生专利创新大赛奖励的决定
【专利创新创业大赛】“专利创新 竞争未来” ——我校成功举办安信工第七届大学生专利创新大赛
“专利创新 竞争未来” ——我校成功举办安信工第七届大学生专利创新大赛
政校行企多方协同,共促产业学院发展 ——羚羊平台和产业学院一行赴芜湖市经信局交流
关于2022年度安徽信息工程学院“三全育人”“管理改进”科研专项评审结果的公示
关于2022年度省教育厅高校科研项目评审结果的公示
我校喜获教育部人文社会科学研究规划基金、青年基金项目
关于举行安徽信息工程学院第七届大学生专利创新大赛决赛的通知
【转发通知】关于组织申报2022年度安徽省科技创新战略与软科学研究专项第二批项目的通知
关于开展2022年度科研成果统计工作的通知
安徽信息工程学院科技成果登记统计表(2018年-2022年10月)
关于印发《安徽信息工程学院校企合作管理办法(暂行)》的通知
【校内文件】《安徽信息工程学院校企合作管理办法(暂行)》
助力科研,听其“自然”——电气与电子工程学院开展自然科学基金申请专题讲座
【转发通知】关于下达2022年度芜湖市科技项目的通知
【转发通知】教育部办公厅:关于启动2023年度高校思想政治工作质量提升综合改革与精品建设项目申报工作的通知
【转发通知】关于开展2022年度安徽省重点实验室申报工作的通知
我校首个牵头起草的安徽省地方标准制获批立项
我校举行科研工作布置会
埃泰克汽车电子(芜湖)有限公司副总经理陈湧一行来我校考察回访
关于2022年度安徽信息工程学院青年科研基金项目立项的通知
2022年软件著作权登记(4-9月)
安徽信息工程学院科技成果登记统计表(2018年-2022年9月)
关于2022年度安徽信息工程学院青年科研基金项目评审结果的公示
关于2022年度安徽信息工程学院青年科研基金项目评审结果的公示
加快产业学院建设,推动产教融合 ——章敏凤副校长一行赴安徽瑞祥工业有限公司调研
我校喜获教育部人文社会科学研究规划基金、青年基金项目
加快产业学院建设,推动产教融合 ——章敏凤副校长一行赴安徽瑞祥工业有限公司调研
合肥工业大学微电子学院及湾沚区政府一行来我校考察交流
深化产教融合协同育人 推进产业学院精准落地 吴敏校长一行赴埃泰克汽车电子(芜湖)有限公司调研
深度推进产业学院建设 吴敏校长一行赴埃夫特智能装备股份有限公司调研
安徽信息工程学院科技成果登记统计表(2018年-2022年8月)
关于2022年度省教育厅高校科研项目评审结果的公示
芜湖市“中国视谷”建设专项工作领导小组办公室副主任胡兴宏等一行来我校考察交流
【双百大赛】全国科普宣传周活动之第十三届安徽省百所高校百万大学生科普创意创新大赛专家宣讲会
全国科普宣传周活动之第十三届安徽省百所高校百万大学生科普创意创新大赛专家宣讲会
机械工程学院顺利举办2022年度高校科研计划项目评审会
关于公布我校新认定及复审认定的芜湖市工程技术研究中心的通知
我校又新获5个芜湖市工程技术研究中心实现二级学院全覆盖
【转发通知】关于公布教育部产学合作协同育人项目指南通过企业名单(2022年7月)的通知
关于组织申报2022年度安徽信息工程学院 “三全育人”“管理改进”科研专项项目的通知
【校内文件】《安徽信息工程学院 “三全育人”“管理改进”科研专项管理办法》
关于安徽信息工程学院第二届学术委员会成员调整的通知
关于组织申报2022年度安徽省高校科研计划项目的通知
湾沚区《中华人民共和国专利法》现场执法检查组一行来我校检查指导
关于组织填报《企业横向课题承接意向征集表》的通知
关于组织申报2022年度教育部哲学社会科学研究重大课题攻关项目和高校思想政治理论课教师研究专项重大课题攻关项目的通知
关于组织参加第十一届芜湖大学生专利创新创业大赛暨举办第七届安徽信息工程学院大学生专利创新大赛的通知
芜湖日报:知识产权赋能芜湖高质量发展
【转发通知】《关于发布2022年芜湖市重大科技成果工程化项目“揭榜挂帅”榜单的通知》的通知
【转发通知】《关于发布2022年度芜湖市核心技术攻关项目“揭榜挂帅”榜单的通知》的通知
【转发通知】关于“习近平生态文明思想的安徽实践”论文征集启事的通知
【转发通知】关于组织申报2022年度教育部 “春晖计划”合作科研项目的通知
关于组织申报2022年度安徽信息工程学院科研团队的通知
关于组织申报2022年度安徽信息工程学院校级科技创新平台的通知
【转发通知】关于公布教育部产学合作协同育人项目指南通过企业名单(2022年5月)的通知
我校牵头的一项地方标准顺利通过行业专家技术审查
安徽信息工程学院科技成果登记统计表(2018年-2022年6月)
【转发通知】关于举办第十三届安徽省百所高校百万大学生科普创意创新大赛的通知
计算机(大数据)学院顺利开展“羚羊科产进校园”校园经理人培训活动
【转发通知】关于第二届"智汇中江"芜湖市大学生科技创新创业大赛奖励的决定
我校承担的两个安徽省重点研究与开发计划项目顺利通过验收
“智汇中江”芜湖市大学生科技创新创业大赛
【智汇中江】我校在第二届“智汇中江”芜湖市大学生科技创新创业大赛喜获佳绩
我校在第二届“智汇中江”芜湖市大学生科技创新创业大赛喜获佳绩
首届芜湖马鞍山高校大学生专利检索分析大赛
【专利检索分析大赛】关于首届芜湖马鞍山高校大学生专利检索分析大赛奖励的决定
【转发通知】关于首届芜湖马鞍山高校大学生专利检索分析大赛奖励的决定
【转发通知】关于组织参加第二届“智汇中江”芜湖市大学生科技创新创业大赛决赛通知
管理工程学院与芜湖泰和管业股份有限公司校企合作签约仪式成功举行
我校成功举办2022年首届芜湖马鞍山高校大学生专利检索分析大赛
【专利检索分析大赛】我校成功举办2022年首届芜湖马鞍山高校大学生专利检索分析大赛
【专利检索分析大赛】2022年首届芜湖马鞍山高校大学生专利检索分析大赛决赛名单公布
关于组织申报2022年度安徽信息工程学院青年科研基金项目的通知
我校开展“标准化与科技创新”专题培训
走进科技,你我同行——艺术设计学院举办专题讲座
科技引领 “纵”“横”捭阖——电气与电子工程学院首届“科研活动月”拉开帷幕
关于组织参加第二届“智汇中江”芜湖市大学生科技创新创业大赛的通知
关于组织申报2022年度安徽省哲学社会科学规划项目的通知
深入推进校企合作——管理工程学院开展企业走访调研活动
关于组织申报2022年度安徽省科技创新战略与软科学研究专项项目的通知
大江晚报:安徽信息工程学院这个案例全国首批 全省唯一
副校长王彬深入计算机(大数据)学院开展软件工程学科建设指导工作
【校内文件】《安徽信息工程学院科研团队建设方案》
【校内文件】《安徽信息工程学院青年科研基金项目管理办法》
【校内文件】《安徽信息工程学院科技创新平台建设与管理办法》
我校组织参加省教育厅召开的哲学社会科学重点实验室建设专题辅导线上会
【专利检索分析大赛】2022年首届芜湖马鞍山高校大学生专利检索分析大赛安信工集训队名单公布
2022年软件著作权登记(1-3月)
计算机(大数据)学院组织召开横向科研项目及教科研奖励办法宣贯会
【专利检索分析大赛】关于组织参加2022年首届芜湖马鞍山高校大学生专利检索分析大赛的通知
2021年软件著作权登记(7-12月)
2021年度安徽信息工程学院专利统计分析
项目管理提质量 科研办法促发展——艺术设计学院召开横向项目及教科研奖励办法宣贯交流会
管理工程学院组织召开横向科研项目及教科研奖励办法宣贯会
我校TISC知识产权信息服务案例获评2022年首批全国知识产权信息服务优秀案例
关于组织申报2022年教育部产学合作协同育人项目(2022年3月)的通知
【专利检索分析大赛】我校参加2022年incoPat专利检索大赛“未来IP专家”高校精英赛决赛晋级名单公布
关于组织申报2022年度高等学校科学研究优秀成果奖(科学技术)的通知
关于组织参加2022年首届芜湖马鞍山高校大学生专利检索分析大赛的通知
机械工程学院召开横向项目管理办法和教科研奖励办法 ( 修订版 ) 宣贯会
2022年安徽信息工程学院知识产权宣传周系列活动方案
安徽信息工程学院科技成果登记统计表(2018年-2022年4月)
关于组织高校科研人员全面入驻工业互联网平台的通知
通识学院顺利召开横向项目管理办法和教科研奖励办法修订版宣贯交流会
“一体多翼”构建产学研合作新机制 ——电气与电子工程学院走访重点企业,推进产学研深入发展
【校内文件】《安徽信息工程学院教科研奖励办法》(2022年修订版)
【校内文件】《安徽信息工程学院横向科研项目及经费管理办法》(2022年修订版)
关于组织申报2022年度省领导圈定课题的通知
关于组织申报2022年芜湖市重点研发、科技成果转化、应用基础研究、创新环境(软科学)研究四类项目的通知
关于组织申报2022年度芜湖市地方标准制(修)订计划项目的通知
走访百年老店耿福兴 积极探求校企合作新路径
弘扬工匠精神,探寻深度合作——机械工程学院赴多家企业开展调研交流活动
创新校企融合发展新模式,打造校企融合育人新样板 ——我校入选2021年产教融合校企合作典型案例和2021-2022年度“校企合作·双百计划”典型案例
关于组织申报2022年度安徽省地方标准制(修)订计划项目的通知
关于组织申报2019-2020年度安徽省社会科学奖(社科类)的通知
【专利检索分析大赛】2022incoPat新科技检索大赛“未来IP专家”高校精英赛报名通道正式启动
“校政企”三方合力 共谱发展新蓝图
关于组织申报全市科技特派员及安徽省科技 特派员(团)备选入库的通知
我校召开申报芜湖市工程技术研究中心工作推进会
深化校企合作、推进协同育人—电气学院教师赴企业调研交流
关于组织申报芜湖市工程技术研究中心的通知
关于组织参加第八届全国青年科普创新实验暨作品大赛(安徽赛区)的通知
聚焦行业应用,深化校企合作——电气与电子工程学院赴伯泰克公司开展校企交流
【转发通知】安徽省教育厅:关于做好2022年度高校与合肥综合性国家科学中心协同创新项目申报的通知
关于组织参加2021年度安徽省优秀科普微视频的通知
关于组织申报2022年安徽省“三全育人”试点省建设暨高校思想政治能力提升计划项目的通知
校企合作,聚力共建—计算机(大数据)学院与南京释加软件科技有限公司举行校企合作座谈会
关于组织申报安徽省教育科学研究项目2022年度课题的通知
关于组织申报2022年度国家社科基金项目的通知
关于组织申报2022年度国家知识产权局暨省知识产权局课题研究项目的通知
电气与电子工程学院召开科研管理工作研讨会
【转发通知】《安徽省教育厅关于申报全国教育科学规划2022年度课题有关工作的通知》
【转发通知】安徽省教育厅关于申报全国教育科学规划2022年度课题有关工作的通知
围绕知识产权“十四五”规划目标,我校发明专利百强榜前进31位
围绕知识产权“十四五”规划目标,我校发明专利百强榜前进31位
【转发通知】《教育部社科司关于2022年度高校思想政治理论课教师研究专项一般项目申报工作的通知》的通知
【转发通知】《教育部社科司关于2022年度教育部人文社会科学研究项目(一般和专项任务)申报工作的通知》的通知
【转发通知】2021年安徽省发明专利百强排行榜公布
关于组织2022年度国家自然科学基金项目申请的通知
关于表彰2021年度科研成果的决定
【转发通知】关于2022年度国家自然科学基金项目申请与结题等有关事项的通告
关于组织申报第九届安徽省专利奖的通知
关于安徽信息工程学院2021年度高层次人才科研启动项目立项的通知
关于转发省教育厅2021年度高校科研项目立项的通知
安徽信息工程学院科技成果登记统计表(2018年-2021年12月)
【专利创新创业大赛】谱创新发展恢弘曲 筑知识产权强国梦 学校承办第十届芜湖大学生专利创新创业大赛决赛取得圆满成功
【转发】芜湖市产业创新中心成功举办中级技术经纪人培训班
【转发通知】关于第十届芜湖大学生专利创新创业大赛奖励的决定
安徽省市场监督管理局副局长、知识产权局局长程胤等一行来学校考察指导
连续六年芜湖高校第一 专利成果高居全省头部
谱创新发展恢弘曲 筑知识产权强国梦 学校承办第十届芜湖大学生专利创新创业大赛决赛取得圆满成功
关于开展2021年度科研成果统计工作的通知
芜湖市市场监督管理局(知识产权局)领导考察技术与创新支持中心(TISC)
教育部印发贯彻落实《三部委关于提升高等学校专利质量,促进转化运用的若干意见》典型经验的通知
【转发通知】关于举行第十届芜湖大学生专利创新创业大赛决赛暨颁奖大会的通知
关于安徽信息工程学院第六届大学生专利创新大赛奖励的决定
激发创意活力 增强创新动能 我校成功举办第六届大学生专利创新大赛
我校当选为芜湖市知识产权保护协会理事单位
我校参加全省知识产权公共服务体系建设 暨知识产权专员工作会议
校企合作 聚力共赢——艺术设计学院与芜湖东昊网络科技有限公司举行校企合作座谈会
关于组织申报2022年度省科技重大专项项目的通知
关于组织申报2022年安徽省重点研究与开发计划项目的通知
关于举行安徽信息工程学院第六届大学生专利创新大赛决赛的通知
我校牵头的一项地方标准获批立项
第十届芜湖市大学生专利创新创业大赛 复赛评审工作顺利结束
【专利创新创业大赛】第十届芜湖市大学生专利创新创业大赛 复赛评审工作顺利结束
【转发通知】关于发布2021年市重大科技成果工程化揭榜挂帅项目榜单的通知
祝贺我校首个国家级创新平台 技术与创新支持中心(TISC)正式获批运行
我校技术与创新支持中心(TISC) 承办芜湖市知识产权工作专题培训
【转发通知】2020年芜湖市工程技术研究中心创新能力评价工作开展
【转发通知】关于开展2021年市科技特派员选派推荐工作的通知
关于组织申报2022年度安徽省自然科学基金项目的通知
关于申请2021年度高层次人才科研项目 、预研资助经费的通知
关于组织申报2021年度安徽省高校科学研究项目的通知
2021年软件著作权登记(5-6月)
2021年软件著作权登记(3月下)
2021年软件著作权登记(3月上)
2021年软件著作权登记(2月)
2021年软件著作权(1月)
2020年软件著作权登记
2019年软件著作权(下半年)
2019年软件著作权(上半年)
2018年软件著作权登记
【转发通知】第五届全国机器人专利创新创业大赛公告
成果转移转化存在四大堵点,打造四大科创平台,助力科技成果转移转化
转发《关于发布2021年度芜湖市核心技术攻关项目“揭榜挂帅”榜单的通知》的通知
安徽信息工程学院科技成果登记统计表(2018年-2021年8月)
关于组织高校科研人员认领企业技术需求的通知
关于组织申报2021年度安徽省科技创新战略与软科学研究专项项目的通知
科技处组织“教育部产学合作协同育人项目培训会”
我校被认定为首批安徽省知识产权信息公共服务网点单位
关于组织申报2021年教育部产学合作协同育人项目(2021年7月)的通知
关于组织申报国家教育考试科研规划2021年度课题的通知
关于组织申报2021年度安徽省社会科学创新发展研究课题的通知
【转发通知】“学习贯彻习近平总书记‘七一’重要讲话精神”专项课题招标公告
2020年度安徽信息工程学院专利统计分析
合格评估五说五讲活动之——科技处说部门
关于转发《关于举办第十二届安徽省百所高校 百万大学生科普创意创新大赛的通知》的通知
我校在首届“智汇中江”芜湖市科技创新创业大赛喜获佳绩
【智汇中江】我校在首届“智汇中江”芜湖市科技创新创业大赛喜获佳绩
首届“智汇中江”芜湖市大学生科技创新创业大赛校级选拔赛圆满落幕
安徽信息工程学院技术与创新支持中心(TISC)举办“专利检索运用能力”培训会
严查国家高新技术企业!确保非正常专利不被利用骗取各类优惠政策!
【校内文件】《安徽信息工程学院教科研奖励办法(2020年修订版)》
我校与安徽誉特双节能技术有限公司举行产学研合作签约仪式
关于安徽省版权局及安徽省教育厅关于开展第二届安徽省大学生版权征文活动的通知
我校首次申报的省领导圈定课题获得立项
我校学生作品荣获2020年安徽省优秀科普微视频
关于我校组织参加首届“智汇中江”芜湖市大学生科技创新创业大赛参赛项目汇总
关于组织申报2021年芜湖市科技计划应用基础及创新环境研究项目的通知
关于组织参加第十届芜湖大学生专利创新创业大赛暨举办第六届安徽信息工程学院大学生专利创新大赛的通知
专利转让的途径和注意事项
关于组织申报2021年度安徽省哲学社会科学规划项目的通知
我校参加第七届全国青年科普创新实验暨作品大赛安徽赛区获佳绩
【转发通知】关于转发全国社科工作办《2021年国家社科基金冷门绝学研究专项申报公告》的通知
【转发】关于转发全国社科工作办《2021年国家社科基金冷门绝学研究专项申报公告》的通知
我校组织第十届芜湖大学生专利创新创业大赛专利比赛管理系统培训会
【转发通知】关于增补省社科规划项目评审专家与补充已有专家信息的通知
【转发通知】关于贯彻国家自主创新示范区政策开展市重大科技项目申报工作的通知
【宣传海报】组织参加首届“智汇中江”芜湖市大学生科技创新创业大赛
关于组织参加首届“智汇中江”芜湖市大学生科技创新创业大赛的通知
关于组织申报2021年度省领导圈定课题的通知
我校参与完成的一项科技成果荣获安徽省科技进步一等奖
2020年全国高等院校英语教学优秀学术论文二等奖
2020年全国高等院校英语教学优秀学术论文一等奖
技术与创新支持安信工中心(TISC)联合北航芜湖通航创新园 2021年知识产权进企业活动圆满落幕
2021年知识产权周系列活动之知识产权进高校
安徽信息工程学院科技成果登记统计表(2018年-2021年4月)
关于组织申报2021年芜湖市科技计划重点研发和科技成果转化项目的通知
【转发通知】2020年度安徽省科学技术奖获奖项目(人员)名单公布
“技术与创新支持中心(TISC)” 举办中小企业创新过程中专利运用保护能力提升培训
关于开展安徽信息工程学院2021年知识产权宣传周系列活动的通知
第七届安徽省专利优秀奖
我校3个项目获得教育部2020年产学合作协同育人项目立项
我校积极协助省科技厅做好2021年度“双随机、一公开”项目检查工作
成果转化热浪来袭,唤醒"沉睡专利"的魔咒是什么?
科技项目“揭榜挂帅”是什么意思?
TISC中心举办“初识专利”专场培训
关于举办2021年中小企业创新过程中的专利运用保护 能力提升培训班的通知
关于规范申请专利行为的通知
关于组织申报2021年度高校思想政治理论课教师研究专项的通知
关于组织申报2021年度国家社会科学基金项目的通知
我校1项发明专利首获安徽省专利奖
关于组织申报2021年教育部人文社科研究高校辅导员专项的通知
关于组织申报2021年教育部人文社科研究一般项目的通知
关于组织申报2021年安徽省科技重大专项项目的通知
我校首个安徽省社科规划项目成果免于鉴定顺利通过结题验收
关于组织2021年度国家自然科学基金项目申请的通知
关于表彰2020年度科研成果的决定
十三五积累显成效,发明专利进百强
安徽信息工程学院科技成果登记统计表(2018年-2020年12月)
连续五年芜湖高校第一 专利成果高居全省头部
【专利创新创业大赛】关于第九届芜湖大学生专利创新创业大赛奖励的决定
【专利创新创业大赛】专利创新实力派 五项第一展风采 ——信工学子在第九届芜湖大学生专利创新创业大赛中再创佳绩
由我校自主研制的“6L-1130”型滤清器干式测漏设备顺利通过企业验收
送服务 纾困难 增实效 促发展 ——记我校三位专家参加安徽省“四送一服”双千工程
广泛开展校企合作 服务地方经济发展 ——我校校领导走访芜湖县科技企业
校领导再赴奇瑞 校企合作谋新篇
推校企合作上台阶 促产教融合上水平 ——校领导带队走访格力电器
格力牵手安信工 开启合作新征程 我校与格力电器(芜湖)有限公司举行校企合作签约仪式
我校2个安徽省社会科学创新发展研究课题顺利结项
【转发通知】关于开展第八届安徽省专利奖评选工作的通知
安徽省教育厅关于2020年度高校科学研究项目立项的通知
关于组织申报中国高校产学研创新基金2020年第二批课题的通知
【专利创新创业大赛】关于安徽信息工程学院第五届大学生专利创新大赛奖励的通知
关于安徽信息工程学院第五届大学生专利创新大赛奖励的通知
专利创新实力派 五项第一展风采 ——信工学子在第九届芜湖大学生专利创新创业大赛中再创佳绩
关于组织申报2021年度安徽省重点研究与开发计划项目的通知
【专利创新创业大赛】扬创新风帆 谱专利新篇 我校成功举办第五届大学生专利创新大赛
WIPO发布《世界知识产权指标》报告:2019年商标和工业品外观设计申请活动增加;专利申请呈现罕见的下降
我校技术与创新支持中心(TISC) 启动“高质量专利培养计划”专项培训
我校参与的国家“科技创新2030重大项目-智能语音开放创新平台”正式获批立项
关于开展2020年度科研成果统计工作的通知
关于举行安徽信息工程学院第五届大学生专利创新大赛决赛的通知
科技处组织2018年芜湖市科技计划重点研发项目验收评审会
科技处组织2018年芜湖市科技计划重点研发项目验收评审会
我校受邀参加2020年芜湖市大院大所合作暨科技成果对接会
我校受邀参加安徽省第九届装备制造产品(芜湖)产需对接会
【转发通知】第四届全国机器人专利创新创业大赛复赛名单公布
关于组织申报2021年度安徽省自然科学基金项目(第一批次)的通知
关于组织省教育厅高校科研项目、人才项目结题验收和开展中期检查的通知
安徽信息工程学院科技成果登记统计表(2018年-2020年10月)
中国知识产权报报道我校“营造氛围 助推创新创业”
我校首个安徽省科技重大专项项目通过验收
我校首个安徽省科技重大专项项目通过验收
【会议通知】关于参加2020年度安徽省教育厅高校科研项目评审会的通知
我校首个安徽省科技重大专项项目通过验收
“科普在身边”参观展示活动
我校顺利举办2020年湾沚区“全国科普日”主场活动启动仪式
人民网报道我校“产学研合作推动科研成果转化”
人民网报道我校“产学研合作推动科研成果转化”
人民网报道我校“产学研合作推动科研成果转化”
中国知识产权报报道我校知识产权创新创业工作
经济日报报道我校“打造产学研高地 促进知识产权转化运营”
【转发通知】安徽省教育厅关于2020年度高校科学研究项目申报工作的通知
经济日报报道我校“打造产学研高地 促进知识产权转化运营”
我校赴合肥汇众知识产权管理有限公司学习TISC筹建工作
【转发通知】国家知识产权局办公室关于启动第四批技术与创新支持中心(TISC)筹建工作的通知
又一新突破,安徽信息工程学院首获安徽省专利奖
关于组织申报2020年安徽省科技重大专项项目的通知
关于组织申报中国高校产学研创新基金2020年第一批课题的通知
转发省社科规划办关于增补省社科规划项目评审专家与补充已有专家信息通知的通知
关于组织申报2020年芜湖市工程技术研究中心的通知
关于组织申报2020年度高校思想政治理论课教师研究专项的通知
【转发通知】关于开展在孵企业购置研发仪器设备补助申报工作的通知
我校前往南陵县科技局参加 “四送一服”科技创新要素专项对接会暨科技成果对接会
我校3个项目获2020年芜湖市科技计划立项支持
【转发通知】关于做好2020年度安徽省哲学社会科学规划项目申报工作的通知
2020年我校省自然科学基金项目取得零的突破
2020年我校省自然科学基金项目取得零的突破
校政合作 推动共赢 我校与绩溪县人民政府签署战略合作协议
2017年软件著作权登记
【转发通知】关于第九届皖江地区历史文化研讨会的征文通知
我校赴安徽农业大学考察学习高校知识产权贯标工作
关于组织申报安徽省教育科学研究项目2020年度课题的通知
关于组织参加第九届芜湖大学生专利创新创业大赛暨举办安徽信息工程学院第五届大学生专利创新创业大赛的通知
我校赴安徽农业大学考察学习高校知识产权贯标工作
【转发通知】“红色文化研讨会”征文通知
关于组织申报2020年度文化艺术和旅游研究项目信息化发展专项的通知
【转发】关于发布安徽省企业技术难题和技术需求的通知
【转发通知】安徽省市场监管局 安徽省教育厅关于组织开展国家知识产权试点示范高校建设工作的通知
【转发通知】国家知识产权局办公室关于启动第四批技术与创新支持中心(TISC)候选机构推荐工作的通知
【转发通知】安徽省发展改革委关于开展2020年省工程研究中心和工程实验室申报及验收评估工作的通知
“安信工科技云讲堂”开讲
战疫情 高校智慧校园信息化助力安信工专利申请逆势增长
关于转发《安徽省科学技术厅关于征集高校、科研院所可研究与开发科学技术的通知》的通知
关于组织申报2020年芜湖市科技计划项目的通知
“科普中国”平台助推校园科普活动
【专利创新创业大赛】连续四年芜湖高校第一 专利成果高居全省头部
【专利创新创业大赛】创意迭出 精彩纷呈 我校成功举办第四届大学生专利创新大赛
【专利创新创业大赛】我校学子在第七届芜湖大学生专利创新创业大赛中连创佳绩
【专利创新创业大赛】凝聚力量 放飞梦想 我校第三届大学生专利创新大赛隆重举行
【专利创新创业大赛】第七届芜湖大学生专利创新创业大赛开赛
大学生创新能力培养的重要载体——专利
【专利创新创业大赛】我院芜湖大学生专利创新创业大赛再创佳绩、计算机系匡磊成功冲击特等奖
【专利创新创业大赛】第二届大学生专利创新创业大赛结硕果
【贺信】吴敏院长对我院在第五届芜湖大学生专利创新创业大赛取得的成绩表示祝贺
【专利创新创业大赛】我院学子在第五届芜湖大学生专利创新创业大赛中荣获佳绩
【媒体关注 ● 芜湖日报】大学生专利创新创业大赛落幕
【媒体关注 ● 大江晚报】第五届芜湖大学生专利创新大赛收官
【专利创新创业大赛】第五届芜湖大学生专利创新创业大赛圆满收官
【专利创新创业大赛】伴随式学习 个性化辅导
【专利创新创业大赛】微信投票火爆 第五届芜湖大学生专利创新创业大赛揭晓进入倒计时
【专利创新创业大赛】群策群力 紧密联动 我院积极筹备第五届芜湖大学生专利创新创业大赛决赛工作
【专利创新创业大赛】第五届芜湖大学生专利创新创业大赛复赛在我院文津校区顺利开赛
【专利创新创业大赛】我院举办首届大学生专利创新创业大赛
【专利创新创业大赛】第五届芜湖大学生专利创新创业大赛组委会第三次会议在我院召开
【专利创新创业大赛】提高效率 学业创新两不误:我院头脑风暴比赛优秀作品采访
【专利创新创业大赛】关注细节: “智佳优创”获“创意风暴”特等奖缘由解析
【专利创新创业大赛】专利大赛为培养人才注入新能量:基础教学部立德更树人
【专利创新创业大赛】让“智慧之火”照亮创新之路:计算机与软件工程系“四招”并进促大赛不断推进
【专利创新创业大赛】开篇寄语
【专利创新创业大赛】创意迭出 放飞梦想:我院专利大赛“创意”风暴震撼开启
【专利创新创业大赛】创新激荡 智慧迸发:管理工程系专利大赛不断向纵深推进
【专利创新创业大赛】重“量”求“质”:信息工程系全方位解读创新真谛
【专利创新创业大赛】创意赢发明 创新谋未来:机械工程系大赛组曲(通讯)
我院专利申请授权工作初显成效
【专利创新创业大赛】行动快 措施力 效果好:我院专利大赛的组织工作获市组委会好评
【专利创新创业大赛】我院召开“大学生专利创新创业大赛”工作推进会
连续四年芜湖高校第一 专利成果高居全省头部
【专利创新创业大赛】第五届芜湖大学生专利创新创业大赛工作推进会在我院召开
【专利创新创业大赛】我院学子在第四届芜湖大学生专利创新大赛中获历史最好成绩
关于组织2020年度安徽省高校科学研究项目预申报工作的通知
关于组织2020年度国家自然科学基金项目申请的通知
我校发明专利授权数首次进入全省高校十强
我校合作承办芜湖市技术经纪人培训会
我校合作承办芜湖市技术经纪人培训会
服务地方经济发展,推动产学研融合发展——我校参加2019芜湖县产学研合作暨科技成果发布会
【专利创新创业大赛】电气与电子工程学院举行第八届芜湖大学生专利创新大赛选拔赛
【专利创新创业大赛】我校启动第八届芜湖大学生专利创新大赛和安徽信息工程学院第四届大学生专利创新大赛的组织工作
我校师生在2018年第三届全国机器人专利创新创业大赛中获佳绩
我校受邀参加庆祝改革开放四十周年安徽省科技创新成果展
我校承担的16项省教育厅高校科学研究重点项目全部通过结题验收
科普协会招新活动圆满结束
电气与电子工程学院举行第八届芜湖大学生专利创新大赛选拔赛
我校启动第八届芜湖大学生专利创新大赛和安徽信息工程学院第四届大学生专利创新大赛的组织工作
我校承担的16项省教育厅高校科学研究重点项目全部通过结题验收
【校内文件】《安徽信息工程学院委托师生开发智慧校园及信息化项目专项管理暂行办法》
我校一项芜湖市重点研发计划项目通过验收
我校两项芜湖市创新环境软科学项目验收通过
我校2019年省高校科学研究项目立项数又有新突破
我校顺利完成2019年度省教育厅高校科学研究项目评审工作
我校两项芜湖市软科学项目顺利通过验收并获优秀等级
新年新突破——我校在2019年安徽省重点研究与开发计划项目面上攻关专项中又获新突破
关于举办安徽信息工程学院第四届大学生专利创新创业大赛的通知
关于组织申报2020年度教育部人文社会科学研究一般项目的通知
2019年校政企科技合作对接交流系列活动圆满落幕
2019年校政企科技合作对接交流系列活动圆满落幕
2019年安信工校政企科技合作对接交流系列活动持续开展
我校一项芜湖市重点研发计划项目通过验收
我校两项芜湖市创新环境软科学项目验收通过
关于组织申报2020年度安徽省自然科学基金项目的通知
安徽省教育厅关于下达2019年度高校优秀拔尖人才培养资助项目的通知
关于转发安徽省教育厅2019年度高校科学研究项目立项的通知
2019年校政企科技合作对接交流系列活动拉开序幕
我校2019年省高校科学研究项目立项数又有新突破
关于组织申报2019年安徽省社会科学创新发展研究课题的通知
关于组织申报2019年度安徽省哲学社会科学规划项目的通知
我校顺利完成2019年度省教育厅高校科学研究项目评审工作
关于组织申报2019年市科技计划项目的通知
我校两项芜湖市软科学项目顺利通过验收并获优秀等级
新年新突破——我校在2019年安徽省重点研究与开发计划项目面上攻关专项中又获新佳绩
关于组织申报2019年度安徽省高校科学研究项目的通知
关于组织国家自然科学基金区域创新发展联合基金2019年度项目申报的通知
关于组织第八届高等学校科学研究优秀成果奖(人文社会科学)申报的通知
关于组织2019年度国家社会科学基金项目申报的通知
关于组织2019年度国家自然科学基金项目申报的通知
科技处参加安徽省教育厅产教融合合作委员会第一次工作会议
安徽省教育厅关于2017年度高校人文社会科学研究项目立项的通知(皖教秘科【2017】11号)
安徽省教育厅关于2017年度高校自然科学研究项目立项的通知(皖教秘科【2017】12号)
关于下达芜湖市2016年度科技计划项目的通知(芜科计【2016】23号)
安徽省教育厅关于2016年度安徽高校自然科学研究项目立项的通知(皖教秘科【2016】11号 )
安徽省教育厅关于2016年度安徽高校人文社会科学研究项目立项的通知(皖教秘科【2016】10号 )
关于下达芜湖市2015年度科技计划项目的通知(芜科计【2015】18号)
安徽省教育厅关于下达2015年度高校自然科学研究项目及经费的通知(皖教秘科【2015】33号)
安徽省教育厅关于2015年度高校人文社科研究项目立项的通知(皖教秘科【2015】30号)
【校内文件】安徽信息工程学院科技成果转化管理暂行办法
【校内文件】安徽信息工程学院专利管理暂行办法
联系我们
科技处职责
关于转发安徽省教育厅2018年度高校科学研究项目立项的通知
2018年安徽省社会科学创新发展研究课题我校又获新的突破
【专利创新创业大赛】第七届芜湖大学生专利创新创新大赛开赛
我校三个科研项目通过评审获得芜湖市2018年度科技计划项目立项
英国克兰菲尔德大学何红梅教授应邀来我校举办专题讲座
我校在安徽省2018年度重点研究与开发计划项目中又实现新的突破
科技处带队参加人工智能助力芜湖智造专家报告会
【名师讲席】关于“人工智能和机器人——过去,现在和未来”的讲座
关于组织申报2018年度安徽省哲学社会科学规划项目的通知
校领导带队深入企业考察交流 促进产学研合作深度融合
关于开展2013~2016年度安徽省社会科学奖(社科类)评奖工作的通知
关于转发安徽省教育厅2018年度高校科学研究项目立项的通知
关于组织申报2018年市科技计划项目的通知
我院获批组建2个市级工程技术研究中心
我校获批芜湖市首个概念验证中心 打通科技成果转化“最初一公里”
安徽信息工程学院2022年度学术论文发表一览表
关于2022年度安徽信息工程学院科研团队和科技创新平台评审结果的公示
我校又新获5个芜湖市工程技术研究中心实现二级学院全覆盖
我校TISC知识产权信息服务案例获评2022年首批全国知识产权信息服务优秀案例
我校召开申报芜湖市工程技术研究中心工作推进会
安徽信息工程学院2016-2021年论文成果
我校现代制造业软件科技企业孵化器被认定为省级科技企业孵化器
我校牵头的一项地方标准获批立项
祝贺我校首个国家级创新平台 技术与创新支持中心(TISC)正式获批运行
我校被认定为首批安徽省知识产权信息公共服务网点单位
我校新增2个芜湖市工程技术研究中心
十三五积累显成效,发明专利进百强
又一新突破,安徽信息工程学院首获安徽省专利奖
领略创新魅力 感受专利乐趣 “社团干部培训之创业与专利” 专题讲座
专利管理系统使用说明
战疫情高校智慧校园信息化助力专利申请逆势增长
我校现代制造业软件科技企业孵化器被认列入2019年度省级科技企业孵化器培育名单
2016-2020年论文成果
我校发明专利授权数首次进入全省高校十强
我校首个安徽省教育厅工程技术研究中心获批立项建设
我校2个工程技术研究中心被列入2017年市级工程技术研究中心组建备案计划
我校1个工程技术研究中心被列入2017年市级工程技术研究中心组建备案计划
我校创业与就业竞争力促进中心被认定为2016年度第二批市级科技企业孵化器
创新教育结硕果:我院发明专利授权实现零的突破
【转发】2025经济专业技术资格考试知识产权专业知识和实务(初级) 考试大纲
【转发】《专利池建设运行工作指引》解读
【转发】国家知识产权局 科技部 工业和信息化部 国务院国资委 市场监管总局 中国科学院 《专利池建设运行工作指引》
【转发】国际专利分类使用指南(2025版)
【案例分享】中华全国专利代理师协会全国典型发明专利 撰写案例撰写经验分享系列三十
【案例分享】中华全国专利代理师协会全国典型发明专利 撰写案例撰写经验分享系列二十九
【案例分享】中华全国专利代理师协会全国典型发明专利 撰写案例撰写经验分享系列二十八
【案例分享】中华全国专利代理师协会全国典型发明专利 撰写案例撰写经验分享系列二十七
【案例分享】中华全国专利代理师协会全国典型发明专利 撰写案例撰写经验分享系列二十六
【案例分享】中华全国专利代理师协会全国典型发明专利 撰写案例撰写经验分享系列二十五
【案例分享】中华全国专利代理师协会全国典型发明专利撰写案例撰写经验分享系列二十四
中华全国专利代理师协会全国典型发明专利撰写案例撰写经验分享系列二十三
【案例分享】中华全国专利代理师协会全国典型发明专利撰写案例撰写经验分享系列二十二
【案例分享】中华全国专利代理师协会全国典型发明专利撰写案例撰写经验分享系列二十一
【案例分享】中华全国专利代理师协会全国典型发明专利撰写案例撰写经验分享系列二十
【转发】一文了解人工智能、大数据专利申请客体审查判断思路
【转发】《芜湖市支持“鸠兹科创湾”建设若干举措》发布
【转发】国知发服字〔2025〕5号 各省、自治区、直辖市和新疆生产建设兵团知识产权、教育、科技、市场监管、版权主管部门,金融监管总局各监管局,中国科学院院属各单位: 为深入贯彻落实党中央、国务院关于优化营商环境的决策部署和对知识产权工作的总体要求,及时响应社会公众和经营主体期盼,持续降低制度性交
【转发】芜湖市人民政府关于印发芜湖市加快推进智造名城建设若干举措的通知
【转发】国家知识产权局办公室关于印发《知识产权数据使用手册及开放目录》的通知
【转发】中共中央 国务院印发《教育强国建设规划纲要(2024-2035年)》
【转发】一文读懂2025年国家自然科学基金限项新旧政策对比
【转发】中共中央 国务院印发《教育强国建设规划纲要(2024—2035年)》
【转发】湾沚区人才招引政策十八条
【转发】芜湖市惠企政策精选
【转发】关于《专利风险预警工作规范》团体标准公开征求意见的通知
【转发】技术合同认定登记管理办法(征求意见稿)工科函〔2024〕986号
【案例分享】中华全国专利代理师协会全国典型发明专利撰写案例撰写经验分享系列十九
【案例分享】中华全国专利代理师协会全国典型发明专利撰写案例撰写经验分享系列十八
【案例分享】中华全国专利代理师协会全国典型发明专利撰写案例撰写经验分享系列十七
【案例分享】中华全国专利代理师协会全国典型发明专利撰写案例撰写经验分享系列十六
【案例分享】中华全国专利代理师协会全国典型发明专利撰写案例撰写经验分享系列十五
【案例分享】中华全国专利代理师协会全国典型发明专利撰写案例撰写经验分享系列十四
【案例分享】中华全国专利代理师协会全国典型发明专利撰写案例撰写经验分享系列十三
【案例分享】中华全国专利代理师协会全国典型发明专利撰写案例撰写经验分享系列十二
【案例分享】中华全国专利代理师协会全国典型发明专利撰写案例撰写经验分享系列十一
【案例分享】中华全国专利代理师协会全国典型发明专利撰写案例撰写经验分享系列十
【案例分享】中华全国专利代理师协会全国典型发明专利撰写案例撰写经验分享系列九
【案例分享】中华全国专利代理师协会全国典型发明专利撰写案例撰写经验分享系列八
【案例分享】中华全国专利代理师协会全国典型发明专利撰写案例撰写经验分享系列七
【案例分享】中华全国专利代理师协会全国典型发明专利撰写案例撰写经验分享系列六
【案例分享】中华全国专利代理师协会全国典型发明专利撰写案例撰写经验分享系列五
【案例分享】中华全国专利代理师协会全国典型发明专利撰写案例撰写经验分享系列四
【案例分享】中华全国专利代理师协会全国典型发明专利撰写案例撰写经验分享系列三
【案例分享】中华全国专利代理师协会全国典型发明专利撰写案例撰写经验分享系列二
【案例分享】中华全国专利代理师协会全国典型发明专利撰写案例撰写经验分享系列一
【转发】国知局:关于发布修订版专利申请请求类表格和电子申请数据标准规范的通知
【转发】《科技成果转化常见问题工作手册(2024年版)》
【转发】《科研单位科研诚信管理制度示范文本》及解读
【转发】【图解】国家知识产权局专利信息公共服务资源
【转发】【图解】国家知识产权局专利信息公共服务资源
【政策解读】《芜湖市深化科技创新体制机制改革加快科技成果转化应用体系建设行动实施方案(试行)》解读
【转发】芜湖市人民政府关于印发《芜湖市深化科技创新体制机制改革加快科技成果转化应用体系建设行动实施方案(试行)》的通知 芜政〔2023〕6号
【转发】2024年度芜湖市高等研究院产学研合作项目申报指南
【转发】《关于推进重点产业知识产权强链增效的若干措施》
【转发】《关于推进重点产业知识产权强链增效的若干措施》解读
【转发】《专利开放许可实施纠纷调解工作办法(试行)》
【转发】《专利开放许可实施纠纷调解工作办法(试行)》解读
【政策解读】专利开放许可业务常见问题解答①丨专利开放许可声明的提出
【政策解读】专利开放许可业务常见问题解答②丨专利开放许可实施合同备案
【政策解读】专利开放许可业务常见问题解答③丨专利开放许可声明的撤回
【政策解读】专利开放许可业务常见问题解答④丨相关法律手续业务的办理
【转发】安徽省未来产业发展行动方案(征求意见稿)
【转发】《关于规范和加强高校横向科研项目管理的指导意见 ( 暂行 )》
【转发】国知局:全面推进专利开放许可制度实施工作
【转发】《2023年全球知识产权保护指数报告》全文发布
【转发】国家知识产权局发布2023年度知识产权行政保护典型案例
【转发】芜湖市2024年市级财政支持产业科技若干政策 芜政【2024】50号
【转发】国家知识产权信息公共服务网点备案实施办法(修订)
【转发】湾沚区“产学研创”人才政策有新变
【转发】《国家科学技术奖励条例》 中华人民共和国国务院令 第782号
【转发】《安徽省数据知识产权登记办法(试行)》
【转发】《2024年知识产权强国建设推进计划》
【转发】国知局:关于专利证书改版的公告(第581号)
【转发】《安徽省教育科学研究项目实施办法》 皖教办〔2024〕27号
【转发】【政策解读】《专利产业化促进中小企业成长计划实施方案》解读
【转发】《安徽省高等学校年度科研计划编制与管理办法(试行)》的通知 皖教科〔2024〕2号
【转发】《安徽省开展高校科研机构存量专利筛选推介工作实施方案(2023-2025年)》皖市监知促函〔2024〕4号
【转发】高校和科研机构存量专利盘活工作方案 国知发运字〔2024〕5号
【转发】芜湖市湾沚区人民政府办公室:湾沚区建设科技创新新高地若干政策
【转发】专利和集成电路布图设计缴费服务指南
【转发】专利开放许可
【转发】芜湖市湾沚区促进航空航天(低空经济)高质量发展扶持政策
【转发】湾沚区关于促进人才安居乐业推进航空新城建设的意见
【转发】规范申请专利行为的规定(2023)
【转发】规范申请专利行为的规定(2023)
【转发】安徽高校服务新能源汽车产业集群建设三年行动方案(2023-2025年)
【转发】《湾沚区“产学研创”人才政策18条实施细则》
【转发】【政策解读】《负责任研究行为规范指引(2023)》的解读
【转发】《负责任研究行为规范指引(2023)》
【转发】专利审查指南(2023)
【转发】专利审查指南(2023)
【转发】李强签署国务院令 公布《国务院关于修改〈中华人民共和国专利法实施细则〉的决定》
【转发】《关于施行修改后的专利法及其实施细则相关审查业务处理的过渡办法》解读
【转发】【政策解读】《关于施行修改后的专利法及其实施细则相关审查业务处理的过渡办法》解读
【转发】关于专利权期限补偿和专利开放许可相关行政复议事项的公告(第560号)
【转发】《施行修改后的专利法及其实施细则相关审查业务处理过渡办法》
【转发】《施行修改后的专利法及其实施细则相关审查业务处理过渡办法》
【转发】《中华人民共和国专利法实施细则》2023
【转发】《中华人民共和国专利法实施细则》2023
【转发】安徽省科技成果登记填报、审核细则(20221128)
【转发】安徽省科技成果登记明白纸(试行)202308
【转发】国家知识产权局2022年度报告
【转发】《专利转化运用专项行动方案(2023—2025年)》(图解)
【转发】《高价值专利价值评估规范》(DB32/T 4585—2023)
【转发】《高价值专利价值评估规范》(DB32/T 4585—2023)
【转发】《关于实用新型专利保护客体判断的指引》
【转发】国知局:《关于实用新型专利保护客体判断的指引》发布
【转发】国知局:《关于外观设计国际注册申请的指引》发布
【转发】《知识产权专员工作指南》(DB34/T 4549—2023)
【转发】国家知识产权局办公室关于公布2022年度及近五年备案的专利实施许可合同有关数据的通知
【转发】国家知识产权局 司法部关于加强新时代专利侵权纠纷行政裁决工作的意见
【转发】知识产权公共服务普惠工程实施方案(2023—2025年)
【转发】知识产权公共服务普惠工程实施方案(2023—2025年)
【转发】安徽省知识产权保护中心关于开展专利快速预审服务首批申请主体备案及代理机构注册工作的通知
【转发】绿色技术专利分类体系 国知办发规字〔2023〕30号
【转发】关于支持直播电商产业高质量发展的若干政策规定
【转发】芜湖市促进商贸流通业发展若干政策规定
【转发】芜湖市促进现代服务业发展政策规定
【转发】芜湖市重大招商项目“一事一议”实施办法
【转发】芜湖市扶持高层次科技人才团队创新创业实施办法
【转发】关于加快推进芜湖市国家自主创新示范区建设的若干政策规定
【转发】芜湖市扶持产业发展政策(2022-2023年)
【转发】《知识产权助力产业创新发展行动方案(2023─2027年)》
【转发】《知识产权助力产业创新发展行动方案(2023─2027年)》
【转发】专利评估指引
专利评估指引(标准号:GB/T 42748-2023)
【转发】芜湖市湾沚区科技创新奖励政策“二十条”
【转发】芜湖市科技项目管理办法(修订) 芜科办〔2023〕12号
【转发】芜湖市科技项目实施验收细则(修订) 芜科办〔2023〕13号
浅析实用新型的保护客体问题
【政策解读】高校、科研院所薪酬改革启动,薪酬分配向两类人员倾斜
【政策解读】科技部等联合发布《研发费用加计扣除政策执行指引(2.0版)》
【转发】研发费用加计扣除政策执行指引(2.0版)
【转发】专利和集成电路布图设计缴费服务指南
【转发】高价值专利培育布局工作指南
【转发】《禁止滥用知识产权排除、限制竞争行为规定》 国家市场监督管理总局令第79号
【转发】ISO 56005《创新管理 - 知识产权管理指南》快问快答
【转发】高价值专利评价方法
【转发】高价值专利培育工作规范
专利权无效有哪些原因,企业如何用宣告专利权无效制度
地理标志商标注册申请15问
市场监管总局关于《关于标准必要专利领域的反垄断指南(征求意见稿)》公开征求意见的公告
2022年度执行的PCT申请国际阶段费用的人民币标准
澳门特区申请人在内地发明专利优先审查申请试点项目将于2023年7月正式实施
《专利(申请)权转让合同模板及签订指引》《专利实施许可合同模板及签订指引》解读
国家知识产权局办公室关于印发专利转让许可合同模板及签订指引的通知
【转发】《芜湖市湾沚区科技创新体系建设若干政策》湾科字〔2022〕5号
【转发】湾沚区“产学研创”人才政策十八条
非正常申请专利行为认定及认定后的办事指南
国家知识产权局2023年工作要点
专利代理师资格考试办法(国家市场监督管理总局令第7号)
国知局:关于规范提交专利电子申请指引的通知
安徽省开展专利侵权纠纷先裁决后调解省级试点
国知局:关于规范提交专利电子申请指引的通知
国家知识产权局办公室 工业和信息化部办公厅关于组织开展创新管理知识产权国际标准实施试点的通知
国家知识产权局关于印发《系统治理商标恶意注册促进高质量发展工作方案(2023—2025年)》的通知
经济专业技术资格考试知识产权专业知识和实务(初级)考试大纲
经济专业技术资格考试经济基础知识(初级)考试大纲
经济专业技术资格考试经济基础知识(中级)考试大纲
经济专业技术资格考试知识产权专业知识和实务(中级)考试大纲
【图解】一同见证,安徽省知识产权新时代十年!
【转发】《安徽省级实验室体系重组行动实施方案(试行)》
国家知识产权局关于印发“千企百城”商标品牌价值提升行动方案(2023—2025年)的通知
2023年全国知识产权宣传周活动主题海报发布
最高人民法院知识产权法庭典型案例(2022)
2023年度专利代理师资格考试公告(第525号)
关于公布《2023年专利代理师资格考试大纲》的通知
国家知识产权局关于印发《专利代理信用评价管理办法(试行)》的通知
【转发】高校知识产权管理规范
【图解】2023年,这样推动知识产权高质量发展
《推动知识产权高质量发展年度工作指引(2023)》印发
【转发】《推动知识产权高质量发展年度工作指引(2023)》印发
国家知识产权局:《2023年全国知识产权行政保护工作方案》
国家知识产权局:《知识产权政务服务事项办事指南》的公告(第519号)
国家知识产权局:关于印发2023年全国知识产权行政保护工作方案的通知 国知发保字〔2023〕4号
【转发】国家知识产权局:关于印发2023年全国知识产权行政保护工作方案的通知 国知发保字〔2023〕4号
国知局:关于全面推行专利证书电子化的公告(第515号)
国家知识产权局举办2023年2月例行新闻发布会
经济专业技术资格考试 高级经济实务(知识产权) 考试大纲
《质量强国建设纲要》印发,涉及这些知识产权内容
【转发】国家知识产权局办公室:关于印发专利导航工程实施评价方案的通知 国知办发运字〔2023〕4号
【转发】国家知识产权局办公室关于印发专利导航工程实施评价方案的通知 国知办发运字〔2023〕4号
【转发】17部门印发《关于加快推动知识产权服务业高质量发展的意见》 国知发运字〔2022〕47号
【政策解读】一图读懂 17部门联合印发意见 加快推动知识产权服务业高质量发展
【转发】《芜湖市常态化产学研合作工作方案》 芜科办〔2022〕74号
浅谈高价值专利培育中的“布局”和“挖掘”
《2022年中国专利调查报告》全文发布!
《绿色低碳技术专利分类体系》
【转发】《绿色低碳技术专利分类体系》 国知办函规字〔2022〕1044号
《知识产权保护规范化市场创建示范管理办法》
【转发】《知识产权保护规范化市场创建示范管理办法》 国知办发保字〔2022〕64号
【政策解读】《知识产权保护规范化市场创建示范管理办法》解读
《知识产权行政保护案件请示办理工作办法》印发
【政策解读】专利产品备案常见问题解答
【政策解读】《关于加强知识产权鉴定工作衔接的意见》
再谈外观设计专利之“组件产品”和“套件产品”
功能性特征专利规则的统一性研究
国家知识产权局办公室:关于组织开展专利产品备案工作的通知
国家知识产权局办公室:关于公布2022年知识产权信息服务优秀案例的通知
国家知识产权局 国家市场监督管理总局:关于开展商标代理行业专项整治行动的通知
国家知识产权局办公室 司法部办公厅:关于推介第二批全国专利侵权纠纷行政裁决建设典型经验做法的通知
【转发】国家知识产权局:《商标代理监督管理规定》
【政策解读】图解:13条知识产权措施助力专精特新中小企业创新发展
专利导航,企业能拿它来做什么?
专利开放许可十问十答
国务院,知识产权战略实施工作部际联席会议办公室:关于印送知识产权强国建设第一批典型案例的函
国知局:拟增加商标依职权撤销规定
【转发】国家知识产权局:《专利开放许可使用费估算指引》(试行) 国知办发运字〔2022〕56号
【转发】国知局 工信部:《关于知识产权助力专精特新中小企业创新发展的若干措施》 国知发运字〔2022〕38号
国知局 工信部:知识产权助力专精特新中小企业创新发展若干措施!
国家知识产权局:编制印发《专利开放许可使用费估算指引》
专利开放许可九问答
浅议专利侵权诉讼中赔偿数额的计算及证明责任
国家知识产权局行政裁决案件线上口头审理办法(征求意见稿)公开征求意见
国知局:将专利质量和转化运用等指标作为职称晋升、绩效考核、岗位聘任等重要依据!
商标局:地理标志商标注册申请15问
数看知识产权这十年丨一图读懂
【政策解读】《安徽省深化科技创新体制机制改革加快科技成果转化应用体系建设行动方案》
关于就《专利代理信用评价管理办法(公开征求意见稿)》公开征求意见的通知
国家知识产权局办公室:关于确定首批国家级专利导航工程支撑服务机构的通知
【转发】《国家技术转移体系建设方案》 国发〔2017〕44号
国知局办公室:关于举办首届全国知识产权公共服务机构专利检索分析大赛的通知
【转发】《芜湖市工程技术研究中心认定管理办法》
图解:数说知识产权转化运用工作成效
【转发】科技部 财政部关于印发《企业技术创新能力提升行动方案(2022—2023年)》的通知 国科发区〔2022〕220号
【政策解读】安徽省深化科技创新体制机制改革加快科技成果转化应用体系建设行动方案
【政策解读】图解:安徽省深化科技创新体制机制改革加快科技成果转化应用体系建设行动方案
【转发】安徽省深化科技创新体制机制改革加快科技成果转化应用体系建设行动方案 皖政〔2022〕64号
【政策解读】推动高校支撑服务企业高质量发展 ——三部门解读“千校万企”协同创新伙伴行动
【转发】关于组织开展 “千校万企”协同创新伙伴行动的通知
9张图,带你了解2022年上半年知识产权相关工作统计数据
2022年专利代理师资格考试大纲
7月1日起,这些知识产权政策开始实施!
《国家知识产权保护示范区建设方案》解读
国知局:关于印发《国家知识产权保护示范区建设方案》的通知
专利代理师考试常见问题解答:2022年各考点及港澳地区联系方式及其他相关事宜
专利代理师考试常见问题解答:专利代理师资格授予
专利代理师考试常见问题解答:港澳台地区人员报名和考试
专利代理师考试常见问题解答:考试
专利申请12个关键流程点,把握好了事倍功半
官方解答:专利年费缴纳期限延长有关问题!
专利代理师考试常见问题解答:报名程序
专利代理师考试常见问题解答:报考条件
2022年专利代理师资格考试公告
这篇文章告诉您,商标注册没有捷径
【转发】《安徽省科学技术普及条例》
【转发】《安徽省科学技术进步条例》
【转发】《安徽创新型省份建设促进条例》及解读
【转发】《中华人民共和国科学技术普及法》
【转发】《中华人民共和国科学技术进步法 》 中华人民共和国主席令 第一〇三号
国知局:关于开通外观设计国际申请业务的通知
国知局:关于加入海牙协定后相关业务处理暂行办法的公告 | 附解读
中国已加入《海牙协定》,外观设计专利可通过海牙体系进入90+国家寻求保护
【政策解读】《海牙用户指南》(2022年2月修订)
一图概览《海牙协定》
【转发】《关于改革完善省级财政科研经费管理的若干措施》 国办发〔2021〕32号
强保护时代下,企业如何通过专利保护提高产品竞争力?
关注!《国家知识产权局知识产权信用管理规定》明确6种失信行为
国知局公布1-2月知识产权数据,实用新型专利授权量同比增长44.21%
【政策解读】《推动知识产权高质量发展年度工作指引(2022)》
国知局批复:外观设计专利权评价报告不能证明被控侵权设计与现有设计是否相同或实质相同
两会IP热点汇总
科技部:科技型中小企业评价知识产权有这些指标!
国家市场监管总局:《全国商业秘密保护创新试点工作方案》全文发布!
【政策解读】2022年度国家自然科学基金项目指南及申请规定发布
一图读懂《知识产权公共服务“十四五”规划》
一图读懂:2022年全国知识产权工作怎么做?8个方面重点工作
《知识产权人才“十四五”规划》发布!到2025年,执业代理师4万人,知识产权师2万人
2022.1.1日起施行,新修订《中华人民共和国科学技术进步法》多处提及知识产权
【转发】《中华人民共和国科学技术进步法》
国务院办公厅关于新形势下进一步加强督查激励的通知
教育部印发贯彻落实《三部委关于提升高等学校专利质量,促进转化运用的若干意见》典型经验的通知
我国已建成101家TISC和80家高校国家知识产权信息服务中心
《提升中小企业竞争力若干措施》印发,提出这些知识产权举措……
国家知识产权局公告 第四六二号《商标审查审理指南》全文发布
这7种行为被国知局认定为失信行为
【转发】国家知识产权局关于《专利权质押登记办法》的公告(第461号)
安徽省人民政府令第303号
【转发】国务院关于印发“十四五”国家知识产权保护和运用规划的通知
一图读懂“十四五”国家知识产权保护和运用规划
一文读懂《产学研合作协议知识产权相关条款制定指引(试行)》
三部门联合印发《产学研合作协议知识产权相关条款制定指引(试行)》
【转发】国办印发《关于进一步支持大学生创新创业的指导意见》,明确做好大学生创新项目的知识产权确权、保护等工作
和解!OPPO与夏普签订交叉许可协议,结束全球诉讼
一图读懂《知识产权强国建设纲要(2021-2035年)》
中共中央国务院印发《知识产权强国建设纲要(2021-2035年)》
芜湖“紫云英人才计划”(图解)
科技成果评价的主体包括哪些?
浅议专利侵权纠纷中的禁止反悔原则与“明确否定”情形
国家知识产权局:我国累计认定地理标志保护产品2482个
新学期已开始,软件类专利权人该学会面对“万物互联”时代了!
知识产权安全是国家安全的主战场
2022年申请国家高新技术企业,请从现在开始准备
专利,让城市“更智慧”
申长雨:发明专利做好控增量、提质量,实用新型做好制度改革
最高院知产法庭:公知常识性证据的认定
故意侵犯知识产权;提交非正常专利申请等将列入严重违法失信名单!2021.9.1日起施行
中汽咨询发布“2021汽车专利创新指数”
国家知识产权局何志敏:提高知识产权公共服务能力,助力汽车产业创新发展
加强科学发现权保护 促进基础研究蓬勃发展
【转发】安徽省财政厅 安徽省科学技术厅关于印发《安徽省支持科技创新若干政策专项资金管理办法》的通知
国家知识产权局关于印发《知识产权公共服务能力提升工程工作方案》的通知
国知局公布1-6月知识产权数据 发明授权量同比增长55.9%
你真的了解专利布局吗?总结五大专利布局方法及策略
国务院发文:评职称、评科技奖将纳入新指标!
国家知识产权局办公室关于加强专利导航工作的通知
2021年5月全国高校专利分析
3D打印已实现批量化制造的5个案例
中国高新技术企业认定需要15-18个专利?
2021年中国专利申请量和授权率增速放缓
《2021年专利代理师资格考试大纲》全文发布
国知局回复进一步加大知识产权保护力度
印花税法来了,明年7月实施:商标注册证和专利权证将不用交印花税了
严查国家高新技术企业!确保非正常专利不被利用骗取各类优惠政策!
专利惩罚性赔偿上岗!这些情形将会被判惩罚性赔偿
国家知识产权局进一步整治非正常专利申请代理行为
2021年知识产权贯标补贴政策汇总
《中华人民共和国专利法》2020全文
6月1日起施行《专利法》《著作权法》《专利导航指南》等新法规
知识产权不再是锦上添花,将决定企业的兴衰存亡
国知局:6月1日起,这4种情形属于重大专利侵权纠纷!
关于施行修改后专利法的9个问题
专利人成功之路专栏|技术转移和专利运营的关系是什么?
为什么有些科转人的科技成果转化会越做越“不自信”?!
国之功勋,院士千古!袁隆平先生的一生为人类留下了什么?
国知局2021年工作要点
6G通信技术专利发展状况报告》发布,有何亮点?
地方高校的破局!如何把科研成果转化为教学资源?
国知局:持续压缩商标专利审查周期、加强审查监管
国知局:合理调整专利收费有助于专利质量提升
科技成果转移转化有哪三个痛点?
国家知识产权局2020年度报告
高校5金8银! 第二十二届中国专利奖评审结果公布
国知局印发《通知》:不得直接将专利申请、授权数量作为享受奖励或资质资格评定政策的主要条件
国知局:《关于技术调查官参与专利、集成电路布图设计侵权纠纷行政裁决办案的若干规定(暂行)》全文发布!
国知局:6月底前各地要全面取消专利、商标申请阶段的资助和奖励
实用新型审查趋势:打击低质量申请,同日申请专利政策调整
国知局回应:如何界定“高价值发明专利”及实践中如何考核?
全球专利分析市场规模2027年将达16亿美元
2020年发明授权率为47.3%,实用新型授权率为90.4%,外观授权率为95.1%
2020年度专利复审无效十大案件来了
一图了解科交会成果
关注!知识产权信息赋能中小企业创新发展十大案例
市场监管总局:2020年知识产权执法行动典型案例
技术成果转化税收优惠政策,请收好!
爱迪生不是发明大王,而是成果转化的高手
如何落实“十四五”规划里的高价值专利目标?申局长回应
2020年中国知识产权保护状况白皮书发布
“专利泡沫”何其多 专利造假“产业链”
公安部发布打击侵犯知识产权犯罪典型案例
关于专利权作价入股的程序及相关注意事项
勾勒局部外观设计专利画像
2020年中国法院10大知识产权案件和50件典型案例
《产学研合作协议知识产权相关条款制定指引》及其使用指南解读
柔性制造下,AI+软件为中国机器人行业带来弯道超车新机遇!
产业|2021年AI将改变制造业的6大应用趋势
“小猪上吊”专利给我们的启示
高校科研成果转化合同额下降,中国科技成果转化难在哪?
黎子辉:高校专利申请前评估工作体系的构建
《关于推动科研组织知识产权高质量发展的指导意见》解读
关注!财政部 国家知识产权局实施专利转化专项计划政策解读
浅析专利申请前查新检索的意义及思路
国知局 中国科学院等四部门发布:推动科研组织知识产权高质量发展
@大学生们:一文看懂如何申请专利!
国知局明确5种“高价值发明专利”!
国家知识产权局关于进一步严格规范专利申请行为的通知
WIPO发布《世界知识产权指标》报告:2019年商标和工业品外观设计申请活动增加;专利申请呈现罕见的下降
【转发】《专利导航指南》系列国家标准解读
【转发】《专利导航指南》国家标准全文!2021.6.1日起实施
【转发】第四届全国机器人专利创新创业大赛复赛名单公布
【转发】国家知识产权局办公室关于印发《知识产权信息公共服务工作指引》的通知
【转发】国家知识产权局办公室关于印发《知识产权信息公共服务工作指引》的通知
【转发】聚焦新修改专利法之你问我答
【转发】国知局:《中华人民共和国专利法》二十九处修改全文
【政策解读】安徽省自然科学基金管理办法(修订)
【转发】关于印发《芜湖市工程技术研究中心认定管理办法》的通知
【转发】《关于规范高等学校 SCI论文相关指标使用 树立正确评价导向的若干意见》 教科技〔2020〕2号
【转发】安徽省人民政府关于支持人工智能产业创新发展若干政策的通知(皖政〔2020〕14号)
【转发】《高等学校区块链技术创新行动计划》
【转发】提升高等学校专利质量促进转化运用的若干意见
【论文期刊】2025年《国际期刊预警名单》
【论文期刊】中文核心期刊要目总览(2023版)
【论文期刊】中文核心期刊要目总览(2023版)
【校企合作】《安徽信息工程学院与企业共建联合实验室申请表(模版)》
【横向项目】技术咨询合同(模板)
【横向项目】技术开发(合作)合同(模板)
【横向项目】安徽信息工程学院横向项目全流程包
【横向项目】技术开发(委托)合同 (模板)
【横向项目】技术服务合同(模板)
【论文期刊】2024年《国际期刊预警名单》
【论文期刊】2023年《国际期刊预警名单(试行)》
【论文期刊】2021年《国际期刊预警名单(试行)》
【论文期刊】2020年《国际期刊预警名单(试行)》
【知识产权】安徽信息工程学院知识产权信息确认函(2024版)
【转发】安徽省科技成果登记系统操作手册
安徽信息工程学院劳务费发放表
【论文期刊】中国科学引文数据库(CSCD)来源期刊列表(2023-2024 年度)
【校企合作】校企合作项目合同(协议)审批表
【校企合作】校企合作项目立项申请书
【横向项目】横向项目验收合格绩效发放表
【知识产权】软件著作权申请表
【横向项目】安徽信息工程学院横向项目材料、设备采购(外协加工)申请表
【横向项目】安徽信息工程学院横向项目材料、设备采购(外协加工)采购记录审批表
【论文期刊】中文核心期刊要目总览(2020版)
【论文期刊】CSSCI扩展版来源期刊目录(2021-2022)
【论文期刊】CSSCI来源期刊目录(2021-2022)
【横向项目】产学合作协同育人项目平台学校用户操作指南
【孵化器】安信工科技企业孵化器入驻协议模板
【横向项目】安徽信息工程学院横向项目结题意见书
【横向项目】安徽信息工程学院技术合同审批单(模板)
【横向项目】产学研合作项目(横向课题)进展情况报告书(模版)
【横向项目】产学研合作项目真实性确认函(模版)
【成果登记】“羚羊”工业互联网平台成果登记
【论文期刊】中国科学引文数据库(CSCD)来源期刊列表(2021-2022年度)
【知识产权】专利技术交底材料填写模板(外观设计)
【知识产权】专利技术交底材料填写模板(发明或实用新型)
【论文期刊】《中文核心期刊要目总览》(2017年版)
【横向项目】安徽省科学技术情报研究所科技查新
【横向项目】芜湖市科技创新服务中心科技查新委托单
【论文期刊】CSSCI 来源期刊(2019-2020)目录
【论文期刊】CSSCI 扩展版来源期刊(2019 年-2020 年)目录
【论文期刊】中国科学引文数据库来源期刊列表(2019-2020年度)
【论文期刊】中文核心期刊目录(2014年版)
【论文期刊】中国科学引文数据库来源期刊列表(2017—2018 年度)
科研平台建设
关于组织申报2025年国家社会科学基金高校思想政治理论课研究专项的通知
校企协同育人才,走访关怀促成长 电气与电子工程学院开展实习走访活动
访企拓岗专项活动之艺术设计学院师生参与 “千名学子看繁昌”活动
关于组织申报2025年度芜湖市计划内自筹资金项目的通知
固高科技股份有限公司董事吕恕一行来校考察座谈
艺术设计学院成功开展2025年暑期企业实习走访专项活动
关于组织申报2025年度安徽信息工程学院高层次人才科研启动经费第一批项目的通知
关于公布安徽信息工程学院概念验证中心首批立项项目名单的通知
安徽信息工程学院赴宁波开展校企交流活动聚力拓展就业新空间
【论文期刊】中国科学引文数据库(CSCD)来源期刊列表(2025-2026 年度)
关于组织申报2025年度安徽省哲学社会科学规划项目的通知
实习走访促合作 就业领航谱新篇 计算机(大数据)学院顺利完成实习走访工作
精准对接企业需求 助力毕业生高质量就业 通识教育与外国语学院赴合肥启迪未来教育开展访企拓岗活动
访企拓岗促就业 合作共赢谋发展 管理工程学院赴长三角企业开展校企合作签约授牌
携手长三角 共育新英才 管理工程学院走访实习基地 深化校企协同育人
凝聚共识 深化互信 机械工程学院赴芜湖毅昌科技有限公司走访交流
安徽信息工程学院赴青阳县开展校企人才培养合作对接交流活动
关于组织申报2025年度芜湖市技术研发中心的通知
我校举办概念验证中心项目入库评审会
管理工程学院与合肥翎羊跨境电子商务有限公司开展校企合作交流
安徽信息工程学院与安徽飞数科技有限公司共探校企合作新路径
深化产教融合 共谱发展新篇 安徽信息工程学院与科大讯飞举行校企合作交流会
产教融合结硕果 校企携手育英才 第二届汇川生态链结业仪式暨校企实习双选会成功举办
通识教育与外国语学院赴企业开展校企合作英文配音实践活动
机械工程学院组织学子赴普莱默电子(芜湖)有限公司参观学习
数字王国与艺术设计学院共建岗前培训体系 校企协同培育数字创意产业新生力量
校企合作共助力 护航毕业生求职路
安徽信息工程学院科技成果登记统计表(2018年-2025年6月)
深化产教融合 共谱发展新篇 安徽信息工程学院与科大讯飞举行校企合作交流会
关于第十六届安徽省百所高校百万大学生科普创意创新大赛校赛推荐情况的通知
关于组织申报安徽省教育科学研究项目2025年度教育政策研究专项课题的通知
【校内文件】《安徽信息工程学院科学研究工作量管理办法》 校科字〔2025〕9号
关于印发《安徽信息工程学院科学研究工作量管理办法》的通知
2024年度安徽省科学技术奖项目公示(二)
2024年度安徽省科学技术奖项目公示(一)
【校内文件】《安徽信息工程学院技术研发工作量核算办法》 校科字〔2025〕8号
关于印发《安徽信息工程学院技术研发工作量核算办法》的通知
我校召开2025年上半年科研工作会议
校企合作创新初探:我校与安徽文化旅游投资集团有限责任公司举行首次合作专题交流会
芜湖市发改委、中国管理科学学会一行来校考察交流 共探低空经济合作新篇
深化产教融合 共筑创新生态 电气与电子工程学院赴科大讯飞硬件中心开展洽谈合作
校企协同再发力 实习通道启新程 电气与电子工程学院成功举办2022级企业实习专场宣讲会
企业进校 送岗上门 助力打通就业最后一公里
产教融合促发展 校企协同育人才 管理工程学院2022级企业实习双选会圆满落幕
【双百大赛】我校举办第十六届安徽省“双百大赛”专家宣讲会
我校举办第十六届安徽省“双百大赛”专家宣讲会
2024年度安徽省科学技术奖项目公示
芜湖市发改委、中国管理科学学会一行来校考察交流 共探低空经济合作新篇
关于2025年度安徽省自然科学基金项目推荐情况的公示
计算机(大数据)学院与深圳慧通商务有限公司开展合作交流
精准送岗助实习 校企共筑成才路 计算机(大数据)学院举办实习宣讲会
机械工程学院组织企业进校招聘
机械工程学院与芜湖中瑞弹簧有限公司开展校企合作交流
校企共筑育人梦 实习双选启新航
艺术设计学院赴繁昌区人力资源服务产业园深化校企合作 共绘产教融合新蓝图
校企携手深化产教融合 共育物流与供应链新人才
机械工程学院赴六安舒城、霍邱县开展“访企拓岗促就业”专项行动
机械工程学院走访芜湖古戈尔自动化科技有限公司
【校内文件】安徽信息工程学院高层次人才科研启动经费管理办法(2025年修订版) 校人字〔2025〕27 号
海螺集团与安信工开展校企合作座谈交流 共探产学研融合新路径
海螺集团与安信工开展校企合作座谈交流 共探产学研融合新路径
关于开展2024年度安徽省科学技术奖提名工作的通知
【转发】《中共安徽省委宣传部关于做好省重点培育智库申报工作的通知》
【双百大赛】《关于举办第十六届安徽省百所高校百万大学生科普创意创新大赛的通知》
【转发】《关于举办第十六届安徽省百所高校百万大学生科普创意创新大赛的通知》
关于组织申报2025年度安徽省科技创新战略与软科学研究专项重大项目的通知
【校内政策】《安徽信息工程学院教学科研软件使用与管理办法》校教字〔2025〕11号
深化产教融合 共筑人才桥梁 计算机(大数据)学院赴奇瑞信息技术有限公司开展校企合作交流
企业宣讲进校园 校企联动促就业 计算机(大数据)学院成功举办校园招聘宣讲会
我校2025届毕业生春季首场综合型双选会圆满落幕
机械工程学院携手人本股份有限公司成功举办校园招聘宣讲会
安徽信息工程学院赴苏州深化校企合作 校企协同共育智能制造新质人才
我校与安徽师范大学、科大讯飞共建“AI+高等教育研究院”签约仪式圆满举行
机械工程学院携手人本股份有限公司成功举办校园招聘宣讲会
芜湖市人民政府、海螺集团一行来访 共商产学研深度融合
关于公布2024年度安徽信息工程学院校级科技创新平台和科研团队立项建设名单的通知
关于组织申报2025年度安徽省自然科学基金项目的通知
管理工程学院与合肥顶津食品有限公司校外实习基地协议成功签订
机械工程学院与宝银特材科技股份有限公司开展校企合作交流
第二届“汇川生态链订单班·汇英行动”正式启动
安徽信息工程学院参加2025届上海高校春季促就业系列招聘会暨就业育人联盟专项活动
机械工程学院赴合肥地区企业走访调研
深化产教融合 校企合作共育英才 机械工程学院持续推进产教融合工作
强化校企联动 深化产教融合 机械工程学院走访芜湖联诺电器有限公司
通识教育与外国语学院赴湾沚开展访企拓岗专项行动 深化职业教育与语言服务协同创新
校企共话合作 携手共育英才 深圳慧通商务有限公司与计算机与软件工程学院开展合作交流
【转发】关于组织开展重点新材料研发及应用国家科技重大专项2025年度项目(公开竞争类)申报工作的通知
关于组织申报2025年全国教育科学规划年度项目的通知
关于开展概念验证中心项目遴选的通知
聚焦“知识产权与人工智能”,向侵权说“不” 我校举办2025年知识产权宣传周系列活动
聚焦“知识产权与人工智能”,向侵权说“不” 我校举办2025年知识产权宣传周系列活动
关于组织申报2025年度省领导圈定课题的通知
省哲社项目五连捷!艺术设计学院省级哲社项目立项再续华章
安徽信息工程学院赴义乌开展访企拓岗行动 探索“英语+职业技能”人才培养新路径
我校与德力西电气有限公司开展深度校企对接
安信工携手镜湖区打造城市艺术新地标 哪吒主题文化墙绘就文旅融合新图景
助力区域发展 深化产教融合育人模式 机械工程学院前往芜湖市企业调研
管理工程学院与美的集团呼叫中心举行校企合作洽谈会
校企携手探循环 同心共创筑未来 艺术设计学院开展校企合作专项行动
深化校企合作 共促产教融合 电气与电子工程学院赴安徽智质工程技术有限公司开展项目洽谈
广州仕霞网络科技有限公司来校深入交流横向项目合作
校企联动促就业 多元合作助发展 计算机(大数据)学院与多家知名企业开展系列交流活动
通识教育与外国语学院赴合肥企业开展访企拓岗行动
强合作 促就业 艺术设计学院开展访企拓岗就业专项行动
跨出校门挖需求 双向交流拓新途 机械工程学院开展系列访企拓岗
【校内文件】《安徽信息工程学院纵向科研项目及经费管理办法》 校科字〔2025〕5号
【校内文件】《安徽信息工程学院联合培养硕士研究生工作管理办法(试行)》 校科字〔2025〕4号
安徽信息工程学院科技成果登记统计表(2018年-2024年12月)
硬核科技,智创未来:信工学子“发明力”大揭秘!
硬核科技,智创未来:信工学子“发明力”大揭秘!
校企协同打造智能制造新标杆 安徽信息工程学院与汇川技术擘画智能制造产业学院蓝图
跨出校门挖需求 双向交流拓新途 机械工程学院开展系列访企拓岗
强合作 促就业 艺术设计学院开展访企拓岗就业专项行动
校企联袂育英才 产教融合助发展 通识教育与外国语学院赴弋江区商务局洽谈校企合作
关于安徽省教育厅科研项目、人才项目、校级青年科研基金项目和校级“三全育人”“管理改进”项目结题验收的通知
【论文期刊】关于规范各二级学院英文名称使用的通知
计算机(大数据)学院与合肥真萍电子科技有限公司开展交流座谈
关于转发《关于举办安徽省第七届大学生防震减灾科普作品大赛的通知》的通知
关于组织申报2025年度国家社会科学基金年度项目的通知
校企联袂育英才 产教融合助发展 通识教育与外国语学院赴弋江区商务局洽谈校企合作
计算机(大数据)学院走访外企德科与飞数科技开展专业建设与人才培养专题调研
主动出击拓岗位 校企携手促就业 计算机(大数据)学院赴合肥开展访企拓岗
通识教育与外国语学院赴合肥爱秀教育咨询有限公司开展访企拓岗暨授牌签约仪式
通识教育与外国语学院与德力西电气(芜湖)有限公司共商英语专业实习就业合作
精准对接促就业 产研融合谋发展 计算机(大数据)学院与安徽人励通科技有限公司开展合作交流
深化产教融合 赋能智造未来
深化校企合作 共探科技创新新路径 电气与电子工程学院走访调研黄山旭友电子科技有限公司
机械工程学院前往弋江区企业调研
安徽财经大学副校长王兵来我校调研交流
安徽信息工程学院2025年春季电子电气行业暨“沪宁杭皖”专场招聘会圆满举行
安徽信息工程学院发明专利数量位居全国民办本科院校第三
全国民办本科院校发明专利授权数量统计报告发布 安信工排名全国第三、全省第一
全国民办本科院校发明专利授权数量统计报告发布 安信工排名全国第三、全省第一
【论文期刊】被冒用期刊名录(持续更新中)
关于2024年度安徽信息工程学院高层次人才科研启动经费项目立项的通知
关于2024年度安徽信息工程学院青年科研基金项目立项的通知
安徽信息工程学院发明专利数量位居全国民办本科院校第三
【转发】教育部社科司关于征集2025年度教育部哲学社会科学研究重大课题攻关项目选题的通知
我校承办鸠兹科创湾场景应用发布会,推动校政企深度合作
政企校三方共筑智能制造人才高地 中科仙络与芜湖智能制造产业学院深化产教融合合作
【转发】教育部社科司关于2025年高校思政课教师研究专项一般项目申报工作的通知
义乌市卓毓网络科技有限公司到访通识教育与外国语学院开展校企合作座谈会
深化产教融合 共育智造人才
创新驱动 合作共赢 电气与电子工程学院与德孚公司共商产学研协同发展
【转发】2025年度国家社科基金艺术学重大项目招标公告
【转发】2025年度国家社科基金艺术学年度项目申报公告
深化校企合作 携手就业育人 艺术设计学院走访实习基地
关于组织申报2025年度教育部人文社会科学研究一般项目、中国特色社会主义理论体系研究专项、高校辅导员研究专项的通知
关于摸排申报2024年安徽省科学技术奖项目的通知
培育科研新生力 助推学科新高度 电气与电子工程学院举办国家自然科学基金申报专题讲座
电气与电子工程学院与联宝科技共探产教融合新路径:"联菁计划"赋能智能制造人才生态
纵向项目申报时间表(截至20250220)
紫云英创新创业学院实干迎新局 携手思贝克共铸高绩效团队新篇章
【转发】一文读懂2025年国家自然科学基金限项新旧政策对比
安徽信息工程学院2025年春季首场校园双选会成功举办 近千名毕业生与百家名企共启职场新篇章
关于成立安徽信息工程学院软件工程技术中心的通知
祝贺我校技术与创新支持中心(TISC)通过运行评估, 创新服务能力获认可
【转发】《关于2025年度公开征集市科技咨询专家及更新已入库专家信息的通知》的通知
我校荣登2024年安徽省发明专利百强榜第39名,展望未来新篇章
学校召开科研工作会议
关于表彰2024年度科研成果的决定
关于进一步规范职称评审申报资格及论文要求的通知
关于进一步规范职称评审申报资格及论文要求的通知
深化校企合作 共筑工业自动化人才高地 电气与电子工程学院与苏州迅德斯开展“汇川生态链”洽谈
李震副校长带队调研湾沚区企业,共谋校企合作新篇章
深化产教融合 电气与电子工程学院走访苏州企业探索校企合作新路径
我校计算机(大数据)学院与湾沚区数据资源管理局顺利开展合作签约
学校召开校级科研平台及团队答辩评审会
学校召开校级科研平台及团队答辩评审会
通识教育与外国语学院赴湾沚区志华教育开展访企拓岗行动
【专利创新创业大赛】关于安徽信息工程学院第九届大学生专利创新大赛奖励的决定
关于安徽信息工程学院第九届大学生专利创新大赛奖励的决定
我校科技创新成果在全国发明展览会·“一带一路”暨金砖国家技能发展与技术创新大赛荣获佳绩
我校科技创新成果在全国发明展览会·“一带一路”暨金砖国家技能发展与技术创新大赛荣获佳绩
我校科技创新成果在全国发明展览会·“一带一路”暨金砖国家技能发展与技术创新大赛荣获佳绩
【专利创新创业大赛】专利成就梦想,创新引领未来 我校成功举办第九届大学生专利创新大赛
专利成就梦想,创新引领未来 我校成功举办第九届大学生专利创新大赛
我校与科大讯飞共同揭牌鸿蒙人才培养基地
携手企业拓岗位 共谋发展促双赢 管理工程学院省外考察交流行
华为技术有限公司与爱上云(上海)技术有限公司来我校考察交流
副校长章敏凤一行赴滁州地区开展校企合作交流
【专利创新创业大赛】关于举行安徽信息工程学院第九届大学生专利创新大赛决赛的通知
关于举行安徽信息工程学院第九届大学生专利创新大赛决赛的通知
产教融合 创新驱动:赋能新质生产力 2024产教融合高质量发展论坛顺利召开
关于组织申报2024年度安徽信息工程学院青年科研基金项目的通知
学校举办省科技进步奖申报专题培训会
我校计算机与软件工程学院青年教师蔡兵在《IEEE Transactions on Multimedia》《Information Sciences》等国际权威期刊上发表重要研究成果
我校计算机与软件工程学院青年教师蔡兵在《IEEE Transactions on Multimedia》《Information Sciences》等国际权威期刊上发表重要研究成果
我校计算机与软件工程学院青年教师蔡兵在《IEEE Transactions on Multimedia》《Information Sciences》等国际权威期刊上发表重要研究成果
关于开展2024年度科研成果统计工作的通知
关于新版专利管理系统切换上线的通知
我校技术转移机构年度绩效考核获得良好
携手共建拓岗位 搭筑平台促发展 通识教育与外国语学院赴义乌访企拓岗
我校技术转移机构年度绩效考核获得良好
计算机(大数据)学院赴安徽中鑫航科技发展有限公司考察交流
计算机(大数据)学院赴三微电子科技(苏州)有限公司开展访企拓岗促就业
通识教育与外国语学院赴芜湖市教育培训协会开展访企拓岗暨实习基地共建座谈会
电子与电子工程学院开展系列实习走访调研
我校TISC举办“玩转专利——从专利看创新”专题讲座
安徽信息工程学院专利成果转化清单(2024.1-9)
我校科技创新成果在第76届德国纽伦堡国际发明展荣获佳绩
我校科技创新成果在第76届德国纽伦堡国际发明展荣获佳绩
我校科技创新成果在第76届德国纽伦堡国际发明展荣获佳绩
电气与电子工程学院赴苏州灵猴机器人有限公司开展访企拓岗活动
寻根溯源铭初心 开启智慧教育3.0 ——校领导班子和中层管理人员赴科大讯飞总部考察交流
“协同联动拓岗位 凝心聚力促就业” 安徽信息工程学院2025届毕业生“秋季校园招聘月” 首场招聘活动顺利举行
我校召开科研工作与学科建设会议
精准促进就业 学校联合芜湖湖南商会开展学生面对面交流活动
探索专业方向 拓宽认知维度 通识教育与外国语学院开展企业认知与实习走访活动
艺术设计学院成功举办2025届毕业生企业宣讲会
芜湖智能制造产业学院学子走进酷哇科技探索科技前沿
管理工程学院举办专利申报及专利创新创业大赛专题讲座
【专利创新创业大赛】关于组织参加全国机器人高价值专利创新创业大赛芜湖大学生分赛暨举办第九届安徽信息工程学院大学生专利创新大赛的通知
关于组织参加全国机器人高价值专利创新创业大赛芜湖大学生分赛暨举办第九届安徽信息工程学院大学生专利创新大赛的通知
科大讯飞高级副总裁、安徽信息工程学院董事长聂小林等一行来校调研
关于公布我校2024年度市技术研发中心备案名单的通知
关于公布我校2024年度市技术研发中心备案名单的通知
安徽信息工程学院科技成果登记统计表(2018年-2024年10月)
2024年软件著作权登记(1-9月)
通识教育与外国语学院与弋江区商务局及企业开展校政企合作对接活动
关于组织申报“十五五”芜湖市科技创新战略研究专项的通知
中国海峡(晋江)人才市场携晋江市重点企业来校开展校政企合作对接活动
关于组织申报“十五五”芜湖市科技创新战略研究专项的通知
关于2024年度江淮英才培养计划团队项目推荐情况的公示
关于2024年度江淮英才培养计划团队项目推荐情况的公示
关于组织申报教育部哲学社会科学研究专项(全国教育大会精神研究)的通知
电气与电子工程学院与埃夫特召开人才培养对接会
关于组织申报教育部哲学社会科学研究专项(全国教育大会精神研究)的通知
电气与电子工程学院走访芜湖威迈斯新能源有限公司共话校企合作新篇章
关于组织申报2024年度安徽省哲学社会科学规划项目的通知
关于组织申报2024年度安徽省哲学社会科学规划项目的通知
我校召开校企共建联合实验室论证会
我校召开校企共建联合实验室论证会
【双百大赛】关于第十五届安徽省百所高校百万大学生科普创意创新大赛校赛推荐情况的通知
我校首批教师获聘专业型硕士研究生导师
关于组织申报2024年度安徽省社会科学创新发展研究课题的通知
计算机(大数据)学院开展访企拓岗 深化校企合作新篇章
第二届芜湖智能制造产业学院学子深入伯泰克 共话职场第一步
“就”在你身边“职”为你服务 安徽信息工程学院2024年秋季芜湖市企业专场招聘会顺利举行
关于第十五届安徽省百所高校百万大学生科普创意创新大赛校赛推荐情况的通知
关于组织申报2024年度安徽省社会科学创新发展研究课题的通知
管理工程学院秋季首场招聘宣讲会圆满成功
我校与酷哇科技有限公司共建项目式实习基地校企合作再上新台阶
我校与芜湖埃泰克汽车电子股份有限公司共建项目式实习基地 推进校企合作新篇章
关于公布2024年度安徽省高校科研项目立项的通知
关于公布2024年度安徽省高校科研项目立项的通知
第二届芜湖智能制造产业学院正式开班
计算机(大数据)学院暑期开展访企拓岗 深化校企合作
安徽信息工程学院管理工程学院圆满举行教师挂职聘任仪式
筑梦未来 共绘卓越蓝图 管理工程学院深度探访实习基地 开启校企合作新篇章
管理工程学院与上海高顿集团共建项目式实习基地
关于2024年度安徽省自然科学基金项目推荐情况的公示
关于2024年度安徽省自然科学基金项目推荐情况的公示
管理工程学院与芜湖悠派护理用品科技股份有限公司开展校企合作交流
关于组织申报2024年芜湖市科技特派员的通知
电气与电子工程学院与苏州汇川技术有限公司、苏州迅德斯自动化科技有限公司顺利开展“汇川生态链”人才培养项目
关于组织申报2024年度安徽省自然科学基金项目的通知
关于组织申报2024年度安徽省自然科学基金项目的通知
关于组织申报2024年安徽省科技创新攻坚计划项目的通知
关于组织申报2024年安徽省科技创新攻坚计划项目的通知
关于组织申报2024年度芜湖市技术研发中心的通知
合肥工业大学计算机与信息系副主任刘建副教授一行受邀来我校开展科研交流讲座
芜湖市发明协会高校分会工作会议在我校召开
安徽信息工程学院科技成果登记统计表(2018年-2024年6月)
艺术设计学院开展访企拓岗专项活动
关于印发《安徽信息工程学院学术不端行为处理办法(2024年修订版)》的通知
【校内文件】《安徽信息工程学院学术不端行为处理办法(2024年修订版)》
我校参加长三角G60科创走廊科技成果转化概念验证中心交流与科创分享会
河海大学单连春教授受邀来我校开展科研讲座
科大讯飞获国家科学技术进步奖一等奖
科大讯飞获国家科学技术进步奖一等奖
2023年度国家科学技术奖励名单
【双百大赛】我校举办第十五届安徽省“双百大赛”宣讲会
我校举办第十五届安徽省“双百大赛”宣讲会
章敏凤副校长一行赴芜湖市弋江区开展新能源汽车产业学院建设研讨
2024年软件著作权登记(1-5月)
【双百大赛】关于举办第十五届安徽省百所高校百万大学生科普创意创新大赛的通知
校政企融合发展 助力高质量就业 我校与湾沚区人社局举办实习就业人才合作培养交流会
主动上门为企服务 精准开展海外知识产权纠纷应对指导工作
副校长汪忠国带队开展管理工程学院“访企拓岗”活动
艺术设计学院开展访企拓岗就业专项行动
关于组织申报2024年度教育部哲学社会科学研究后期资助项目的通知
学校召开概念验证中心建设专题研讨会 探索科技成果转化新路径
关于组织申报2024年度教育部哲学社会科学研究后期资助项目的通知
【芜湖日报】全市唯一 安信工入选首批“概念验证中心”名单
我校入选首批长三角G60科创走廊科技成果转化概念验证中心
关于2024年度省教育厅高校科研项目评审结果的公示
关于2024年度省教育厅高校科研项目评审结果的公示
我校暨芜湖市第一张“数据知识产权登记证书”诞生
【转发】关于举办第十五届安徽省百所高校百万大学生科普创意创新大赛的通知
【会议通知】科会字〔2024〕1号:关于举办“基金类项目申请撰写要领”讲座的通知
我校TISC承办芜湖市“专利转化运用”专题讲座
关于组织申报2024年度安徽省教育科学研究项目的通知
管理工程学院到安徽得壹能源科技有限公司走访交流
关于组织申报2024年度安徽省教育科学研究项目的通知
艺术设计学院赴宁国科技局及企业深入交流学习
关于组织申报2024年度全国教育科学规划项目的通知
芜湖智能制造产业学院组织学生深入企业参观学习
关于组织申报2024年度全国教育科学规划项目的通知
关于组织申报中共安徽省委教育工委 安徽省教育厅2024年高校“三全育人”综合改革和思想政治能力提升计划项目的通知
关于组织申报中共安徽省委教育工委 安徽省教育厅2024年高校“三全育人”综合改革和思想政治能力提升计划项目的通知
海外知识产权纠纷应对指导安徽分中心检索预警部在芜揭牌
中国版权保护中心:关于调整软件版权登记证书事项的通告
海外知识产权纠纷应对指导安徽分中心检索预警部在我校揭牌
我校知识产权工作入选安徽省知识产权公共服务十大典型案例
我校应邀参加2024年宁波前湾新区校企合作交流大会
我校参加安徽省乡村建设高校联盟第一届理事会
通识教育与外国语学院开展访企拓岗促就业专项行动
我校技术与创新支持中心加盟国内首个TISC联盟
我校与昆山旅游度假区管理委员会校地人才合作协议签约仪式顺利举行
管理工程学院邀请企业来校开展专场宣讲招聘活动
管理工程学院与蓓慈电器有限公司开展校企合作交流
亚信科技、迈特望科技有限公司一行来计算机(大数据)学院走访交流
关于公布我校新认定及复审认定的芜湖市技术研发中心的通知
广东利元亨智能装备股份有限公司研究院院长杜义贤教授应邀来校开展学术交流活动
【学习分享】国家社科基金申报培训会
关于组织申报2024年度国家社会科学基金年度项目的通知
关于组织申报2024年度国家社会科学基金年度项目的通知
搭校企供需对接平台 共促高质量充分就业
融合产教绘蓝图 共塑精英育才源 芜湖智能制造产业学院与安徽成飞集成瑞鹄汽车模具有限公司产教融合开新局
计算机(大数据)学院周鸣争院长一行走访芜湖捷讯信息技术有限公司
电气与电子工程学院诚邀合肥工业大学教授团队召开科研工作推进会
管理工程学院与芜湖飞科电器有限公司、芜湖天锐捷精密电子设备有限公司开展合作交流
浙江湾区机器人技术有限公司与机械工程学院、电气与电子工程学院工程师联合培养计划研讨交流会圆满结束
访企拓岗促就业 共建基地强培养
【论文】2024年《国际期刊预警名单》
校企合作谱新篇 共谋发展促就业 管理工程学院赴亚务航空科技(芜湖)有限公司交流考察
【转发】2024年《国际期刊预警名单》
【转发】《安徽省高等学校年度科研计划编制与管理办法(试行)》的通知 皖教科〔2024〕2号
【转发】关于举办安徽省第六届大学生防震减灾科普作品大赛的通知
章敏凤副校长一行赴芜湖市汽车产业生态建设发展中心深入调研
访企拓岗促合作 共谋发展绘新篇 管理工程学院走访奇瑞商用车与芜湖泰和管业
访企拓岗搭桥梁 校企合作谋发展 计算机(大数据)学院和芜湖奇瑞控股集团有限公司开展合作交流会谈
关于安徽省教育厅科研项目及人才项目到期结题和延期结题验收工作的通知
关于组织申报2024年度教育部人文社会科学研究一般项目、中国特色社会主义理论体系研究专项、高校辅导员研究专项及高校思政课教师研究专项一般项目的通知 科字〔2024〕3号
关于组织申报2024年度教育部人文社会科学研究一般项目、中国特色社会主义理论体系研究专项、高校辅导员研究专项及高校思政课教师研究专项一般项目的通知
深化合作 共育未来 管理工程学院到安徽楚江投资集团有限公司交流洽谈
关于安徽省教育厅科研项目及人才项目到期结题和延期结题验收工作的通知
关于开展安徽信息工程学院校级科技创新平台和科研团队阶段性检查的通知
安徽省知识产权事业发展中心、芜湖市市场监督管理局(知识产权局)领导莅临我校调研指导
校企携手 共谋发展 计算机(大数据)学院深入开展“访企拓岗促就业”专项行动
访企业以拓岗位 促就业而谋新篇 管理工程学院与安徽佩吉智能科技共绘校企合作新图景
携手共进 共塑未来 电气与电子工程学院开展系列访企拓岗专项行动(三)
校企携手 铸梦未来 电气与电子工程学院开展“博众订单班”宣讲活动
访企拓岗强化就业 校企合作共绘新篇 管理工程学院携手安徽智联达共绘人才培养就业新篇章
安徽大学知识产权信息服务中心主任储节旺一行来我校TISC考察交流
访企拓岗促合作 校企携手育英才 电气与电子工程学院开展系列访企拓岗专项行动(二)
访企拓岗促就业 合作共赢谋新篇 电气与电子工程学院开展系列访企拓岗专项行动(一)
安徽信息工程学院科技创新平台一览表
安徽信息工程学院专利成果转化清单(2023.9-12)
2023年软件著作权登记(1-12月)
艺术设计学院开展访企拓岗促就业专项行动
两项国际金奖!安信工科技创新成果闪耀德国纽伦堡国际发明展
破浪前行!我校跻身安徽省发明专利百强榜前50强
校企合作促双赢 向深向实育人才 电气与电子工程学院和中信科移动公司交流洽谈现代产业学院建设
破浪前行!我校跻身安徽省发明专利百强榜前50强
校企携手共发展 机械工程学院与宣城立讯精密工业有限公司举行合作交流会谈
关于表彰2023年度科研成果的决定
我校获批芜湖市首个概念验证中心 打通科技成果转化“最初一公里”
安徽信息工程学院科技成果登记统计表(2018年-2023年12月)
安徽信息工程学院与马瑞利汽车零部件(芜湖)有限公司举行校企合作交流会暨签约仪式
【转发】转发安徽省科技厅 教育厅关于征集担任科技企业科技副总意向人员的通知
【转发】关于转发国家知识产权局规范申请专利行为的规定的通知
关于组织申报2023年度安徽省哲学社会科学规划项目的通知
【转发】关于第十二届芜湖大学生专利创新创业大赛奖励的决定 芜专赛委〔2023〕6 号
【专利创新创业大赛】关于第十二届芜湖大学生专利创新创业大赛奖励的决定 芜专赛委〔2023〕6 号
第十二届芜湖市大学生专利创新创业大赛
关于2023年度安徽信息工程学院青年科研基金项目、“三全育人”“管理改进”科研专项项目立项的通知
深挖校企契合点 交流合作谋发展 电气与电子工程学院赴珠海迈科智能调研学习
关于2023年度安徽信息工程学院青年科研基金项目、三全育人管理改进科研专项项目评审结果的公示
关于组织申报2023年芜湖市科技特派员的通知
关于公布2023年度芜湖市科技项目立项的通知
关于安徽信息工程学院第八届大学生专利创新大赛奖励的决定
校企合作促发展 产教融合赢未来 吴敏校长一行赴楚江集团考察交流
【专利创新创业大赛】专利创新 竞争未来 学校成功举办第八届大学生专利创新大赛决赛暨第75届德国纽伦堡国际发明展获奖作品颁奖仪式
专利创新 竞争未来 学校成功举办第八届大学生专利创新大赛决赛暨第75届德国纽伦堡国际发明展获奖作品颁奖仪式
关于开展2023年度科研成果统计工作的通知
深挖校企契合点 交流合作谋发展 电气与电子工程学院赴珠海迈科智能调研学习
校企合作促发展 产教融合赢未来 吴敏校长一行赴楚江集团考察交流
【双百大赛】我校作品荣获第十四届安徽省百所高校百万大学生科普创意创新大赛一等奖
我校作品荣获第十四届安徽省百所高校百万大学生科普创意创新大赛一等奖
关于举行安徽信息工程学院第八届大学生专利创新大赛决赛暨第75届德国纽伦堡国际发明展获奖作品颁奖的通知
【芜湖日报】芜湖发明”闪耀第75届德国纽伦堡国际发明展
访企拓岗促就业 合作共赢谱新篇 通识学院赴江苏常州开展重点企业访企拓岗活动
关于组织申报2023年度芜湖市技术研发中心的通知
学科交流谋发展 开拓眼界促创新 艺术设计学院赴深圳大学与深圳职业技术大学考察交流
计算机(大数据)学院副教授朱洪军喜获国家重点实验室开放课题基金项目立项资助
两项国际金奖!我校科技创新成果闪耀德国纽伦堡国际发明展
【芜湖日报】安信工两项发明斩获国际金奖
计算机(大数据)学院副教授朱洪军喜获国家重点实验室开放课题基金项目立项资助
访企拓岗促就业 互利共赢促发展 管理工程学院赴省外企事业单位考察交流
两项国际金奖!安信工科技创新成果闪耀德国纽伦堡国际发明展
马鞍山学院科研工作负责人一行来访我校交流科研管理工作
企业参观提认知 实习实践富经验 通识教育与外国语学院开展2021级学生认知实习—企业游学沙龙活动
安徽信息工程学院专利成果转化清单(2023.4-8)
安徽信息工程学院科技成果登记统计表(2018年-2023年10月)
安徽发布《知识产权专员工作指南》地方标准
优秀企业进校园 双向交流促发展 管理学院校企深度融合交流会
关于组织申报2023年度安徽信息工程学院科研团队的通知
关于组织申报2023年度安徽信息工程学院校级科技创新平台的通知
工业互联网产业学院深入企业颁发“产业教授”聘书 推动产学研深度融合
我校技术与创新支持中心(TISC)牵头编制的安徽省地方标准《知识产权专员工作指南》正式发布
关于组织申报2023年度安徽省科技创新战略与软科学研究专项项目的通知
校企合作启新篇 实践育人创未来 管理工程学院与芜湖东昊网络科技有限公司进行深度合作
湾沚区市场监督局(知识产权局)领导莅临TISC调研
校领导带队走访芜湖经开区企业进一步推动智能制造产业学院与企业的深度合作
校领导带队走访芜湖经开区企业进一步推动智能制造产业学院与企业的深度合作
关于第十四届安徽省百所高校百万大学生科普创意创新大赛校赛推荐情况的通知
艺术设计学院赴厦门铂爵旅拍文化集团有限公司、通时迪力网络科技有限公司开展访企拓岗交流活动
关于组织申报2023年度安徽省教育厅高校协同创新项目的通知
筑梦科研 共谋发展 2023年度通识教育与外国语学院校级青年科研基金项目申报交流会顺利开展
我校赴芜湖经济技术开发区及鸠江区开展访企拓岗走访交流活动
筑梦科研 共谋发展 2023年度通识教育与外国语学院校级青年科研基金项目申报交流会顺利开展
关于公布2023年度安徽省高校科研项目立项的通知
关于组织申报教育部2024年度高校思想政治工作质量提升综合改革与精品建设项目的通知
关于组织申报2023年度安徽信息工程学院“三全育人”“管理改进”科研专项项目的通知
关于组织申报2023年度安徽信息工程学院青年科研基金项目的通知
关于组织申报教育部产学合作协同育人项目(2023年5月)的通知
关于公布2023年度安徽省高校科研项目立项的通知
关于组织申报教育部2024年度高校思想政治工作质量提升综合改革与精品建设项目的通知
电气与电子工程学院与东南大学毫米波全国重点实验室等单位洽谈合作
关于组织申报2023年度安徽信息工程学院“三全育人”“管理改进”科研专项项目的通知
关于组织申报2023年度安徽信息工程学院青年科研基金项目的通知
我校举办第十四届安徽省百所高校百万大学生科普创意创新大赛宣讲会
中国发明协会、芜湖市发明协会专家一行莅临我校参观指导
校企签约合作 推动实习就业 管理工程学院走访江苏每养科技有限公司
另辟蹊径探索 校企合作共赢 通识教育与外国语学院走访深圳火星语盟科技股份有限公司长沙翻译基地
【转发】关于2023年度公开征集市科技咨询专家及更新已入库专家信息的通知
深化产教融合 助推产业发展 安徽信息工程学院芜湖智能制造产业学院正式揭牌
深化产教融合 助推产业发展 安徽信息工程学院芜湖智能制造产业学院正式揭牌
探索校企合作 共谋人才培养 管理工程学院到南陵县走访企业
管理工程学院走访融汇、泰科、榫卯三家企业
我校受邀参加第二届元宇宙背景下人工智能产教融合论坛暨全国现代产业学院建设研讨会
产教融合深度推进 校企合作共同发展 通识教育与外国语学院走访芜湖禾田汽车工业有限公司
登记注册“直通车” 现场免费“帮代办”—— 湾沚区市场监管局受邀为我校学子提供创业服务
关于组织申报教育部产学合作协同育人项目(2023年5月)的通知
学校举办《人工智能技术变革对知识产权制度的影响:趋势与对策》专题讲座
关于开展论文学术不端自查和挂名现象清理工作的通知
计算机(大数据)学院代表参加2023年东莞市校企合作洽谈会
【智汇中江】关于第三届“智汇中江”芜湖市大学生科技创新创业大赛奖励的决定
关于举办《人工智能技术变革对知识产权制度的影响:趋势与对策》讲座的通知
我校学子在第二届芜湖马鞍山高校大学生专利检索分析大赛喜获佳绩
我校与安徽工程大学达成联合培养硕士研究生工作意向
吴敏校长带队前往江北新区进行考察交流
学校举办《星火认知大模型掀起人工智能全新浪潮》专题讲座
校企携手合作 助推地方产业发展 — 我校与协鑫集成科技股份有限公司签订战略合作协议
【智汇中江】我校学子在第三届“智汇中江”芜湖市大学生科技创新创业大赛中喜获佳绩
安徽信息工程学院科技成果登记统计表(2018年-2023年3月)
校企携手合作 助推地方产业发展 — 我校与协鑫集成科技股份有限公司签订战略合作协议
关于举办《星火认知大模型掀起人工智能全新浪潮》讲座的通知
访企拓岗促就业 校企合作谋新篇 汪忠国副校长带队前往安徽楚江科技新材料股份有限公司进行交流洽谈
第三届“智汇中江”芜湖市大学生科技创新创业大赛
我校学子在第三届“智汇中江”芜湖市大学生科技创新创业大赛中喜获佳绩
关于组织参加第十二届芜湖大学生专利创新创业大赛暨举办第八届安徽信息工程学院大学生专利创新大赛的通知
关于组织申报2023年安徽省劳动教育研究课题的通知
我校组织学子参加2050志愿者恳谈会
产业教授进课堂 产教融合新篇章 亚务集团董事长走进《新媒体营销》课堂
百舸争流奋楫先 蓄势扬帆破浪行 机械工程学院举办科研工作推进会
2023年度通识教育与外国语学院教科研项目申报交流会顺利举行
深化产教融合 推进校企合作 管理工程学院走访芜湖东昊网络科技有限公司
校企合作谋共赢 共谱创新新华章 芜湖市富鑫钢铁有限公司来管理工程学院交流洽谈
【转发】《关于举办第十四届安徽省百所高校百万大学生科普创意创新大赛的通知》的通知
关于组织申报2023年度芜湖市重点研发与成果转化、应用基础研究、科小、“两强一增”、研发平台、创新环境(软科学)研究六类项目的通知
访企拓岗促就业 校企合作共发展 管理工程学院到厦门市集美区企业交流校企合作
电气与电子工程学院同大唐移动通信设备有限公司开展校企合作交流
【专利检索分析大赛】2023年第二届“芜湖马鞍山高校大学生专利检索分析大赛”决赛入围名单
强化知识产权保护意识,激发自主研发创新热情 我校开展 “专利代理师进校园——专利咨询面对面”活动
北航芜湖通航创新产业园有限公司一行来管理工程学院洽谈产学研合作事宜
【转发】《关于发布2023年安徽省重大科技攻关专项“揭榜挂帅”类项目榜单的通知》
关于组织申报2023年度全国教育科学规划课题的通知
机械工程学院赴芜湖禾田汽车工业有限公司调研
关于组织申报2023年度安徽省重点研究与开发计划项目的通知
关于组织申报2023年度省重大基础研究项目的通知
关于组织申报2023年度安徽省自然科学基金项目的通知
【智汇中江】关于组织参加第三届“智汇中江”芜湖市大学生科技创新创业大赛的通知
面向市场 多方位对接合作 “访企拓岗”促就业 机械工程学院走访玉柴联合动力股份有限公司
安徽信息工程学院技术与创新支持中心(TISC)为安徽省知识产权“放管服”释放更多创新动能
我校技术与创新支持中心(TISC)代表参加中科大知识产权发展论坛(第十五期)交流活动
关于组织申报中共安徽省委教育工委 安徽省教育厅2023年高校“三全育人”综合改革和思想政治能力提升计划项目的通知
关于组织参加第三届“智汇中江”芜湖市大学生科技创新创业大赛的通知
【转发】关于《安徽省级实验室体系重组行动实施方案(试行)》的通知
关于2023年度安徽省教育厅高校科研项目评审结果的公示
学校召开科研工作座谈会
关于2023年度安徽省教育厅高校科研项目评审结果的公示
集思广益,共研共进——艺术设计学院举办教育部人文社科项目申报经验交流会
校企合作再深入,携手共进育人才——电气与电子工程学院积极推进校企合作交流
校携企,开新局——艺术设计学院联合安徽省电子竞技协会开展直播行业调研会
访企拓岗促就业,互利共赢向未来——电气与电子工程学院参加宁波前湾新区校企合作交流大会
关于组织申报2023年度国家社科基金项目的通知
安徽信息工程学院专利成果转化清单(2023.3)
校企对接促融合,协同育人谋发展——电气与电子工程学院举行校企合作对接会
连续七年芜湖高校第一 专利成果高居全省头部
亚信科技、迈特望科技有限公司一行来计算机(大数据)学院参观交流
关于组织申报2023年度教育部人文社会科学研究专项任务项目(高校辅导员研究)的通知
关于组织申报2023年度教育部人文社会科学研究一般项目的通知
【专利检索分析大赛】第二届芜湖马鞍山高校大学生专利检索分析大赛开始报名
强化交流合作,携手共同发展—— 滁州市市场监督管理局(知识产权局)、滁州学院领导 莅临我校考察技术与创新支持中心(TISC)
西南科技大学技术与创新支持中心(TISC)主任张勇一行来我校TISC考察交流
关于批准2022年度安徽信息工程学院校级科技创新平台和科研团队立项建设的通知
央视新闻频道报道我校师生科研创新活动
安徽信息工程学院科技成果登记统计表(2018年-2022年12月)
安徽信息工程学院专利成果转化清单(2019.4-2023.1)
安徽信息工程学院技术与创新支持中心(TISC)为安徽省知识产权“放管服”释放更多创新动能
校企座谈促发展,合作共赢谱新篇——艺术设计学院前往芜湖市东昊网络科技有限公司走访交流
深化校政企合作,共育产业人才—章敏凤副校长一行到经开区产教研融合基地考察
深化校政企合作,共育产业人才——章敏凤副校长一行到经开区产教研融合基地考察
凝聚共识鼓人心 踔厉奋发向未来——机械工程学院举办科研工作座谈会
访企拓岗促就业 校企融合谋发展——管理工程学院到芜湖市富鑫钢铁有限公司考察交流
关于安徽省教育厅科研项目及人才项目到期结题和延期结题验收工作的通知
我校举办《芜湖市工业互联网人才培育行动方案》 政策解读会
“校政企”三方合力 共谱发展新蓝图
“校政企”三方合力 共谱发展新蓝图
关于组织申报2023年度安徽省高校科研计划项目的通知
关于组织申报2023年度安徽省高校科研计划项目的通知
关于2022年度安徽信息工程学院科研团队和科技创新平台评审结果的公示
我校召开校级科研团队及平台答辩评审会
专利创新三年三大步 ——“2022年安徽省发明专利百强排行榜”我校跃升至第53位
专利创新三年三大步 ——“2022年安徽省发明专利百强排行榜”我校跃升至第53位
【转发】国家科学技术奖励条例(国务院令第731号第三次修订)
我校9个项目获得教育部2021年产学合作协同育人项目立项
2022年软件著作权登记(7-12月)
关于组织2023年度国家自然科学基金项目申请的通知
踔厉奋发新征程,校企合作开新篇——电气与电子工程学院举行校企合作对接会
合作求发展,创新赢未来 ——电气与电子工程学院与西电芜湖研究院展开深度合作
关于表彰2022年度科研成果的决定
【转发通知】“学习贯彻党的二十大精神”专项课题招标公告 皖社科规划办〔2022〕18号
新华网 | 东吴智库:中国应用型本科高校2022年度综合竞争力报告之二——发明专利授权报告
【转发通知】关于第十一届芜湖大学生专利创新创业大赛奖励的决定
【专利创新创业大赛】我校学生在第十一届芜湖大学生专利创新创业大赛中荣获佳绩
我校在全国应用型本科高校综合竞争力不断提升
我校学生在第十一届芜湖大学生专利创新创新大赛中荣获佳绩
TISC承办2022年芜湖市知识产权专员能力提升培训暨首届芜湖市知识产权专员专利检索大赛
关于公布2022年度安徽省高校科研项目立项的通知
关于2022年度安徽信息工程学院“三全育人”“管理改进”科研专项项目立项的通知
关于安徽信息工程学院第七届大学生专利创新大赛奖励的决定
【专利创新创业大赛】“专利创新 竞争未来” ——我校成功举办安信工第七届大学生专利创新大赛
“专利创新 竞争未来” ——我校成功举办安信工第七届大学生专利创新大赛
政校行企多方协同,共促产业学院发展 ——羚羊平台和产业学院一行赴芜湖市经信局交流
关于2022年度安徽信息工程学院“三全育人”“管理改进”科研专项评审结果的公示
关于2022年度省教育厅高校科研项目评审结果的公示
我校喜获教育部人文社会科学研究规划基金、青年基金项目
关于举行安徽信息工程学院第七届大学生专利创新大赛决赛的通知
【转发通知】关于组织申报2022年度安徽省科技创新战略与软科学研究专项第二批项目的通知
关于开展2022年度科研成果统计工作的通知
安徽信息工程学院科技成果登记统计表(2018年-2022年10月)
关于印发《安徽信息工程学院校企合作管理办法(暂行)》的通知
【校内文件】《安徽信息工程学院校企合作管理办法(暂行)》
助力科研,听其“自然”——电气与电子工程学院开展自然科学基金申请专题讲座
【转发通知】关于下达2022年度芜湖市科技项目的通知
【转发通知】教育部办公厅:关于启动2023年度高校思想政治工作质量提升综合改革与精品建设项目申报工作的通知
【转发通知】关于开展2022年度安徽省重点实验室申报工作的通知
我校首个牵头起草的安徽省地方标准制获批立项
我校举行科研工作布置会
埃泰克汽车电子(芜湖)有限公司副总经理陈湧一行来我校考察回访
关于2022年度安徽信息工程学院青年科研基金项目立项的通知
2022年软件著作权登记(4-9月)
安徽信息工程学院科技成果登记统计表(2018年-2022年9月)
关于2022年度安徽信息工程学院青年科研基金项目评审结果的公示
关于2022年度安徽信息工程学院青年科研基金项目评审结果的公示
加快产业学院建设,推动产教融合 ——章敏凤副校长一行赴安徽瑞祥工业有限公司调研
我校喜获教育部人文社会科学研究规划基金、青年基金项目
加快产业学院建设,推动产教融合 ——章敏凤副校长一行赴安徽瑞祥工业有限公司调研
合肥工业大学微电子学院及湾沚区政府一行来我校考察交流
深化产教融合协同育人 推进产业学院精准落地 吴敏校长一行赴埃泰克汽车电子(芜湖)有限公司调研
深度推进产业学院建设 吴敏校长一行赴埃夫特智能装备股份有限公司调研
安徽信息工程学院科技成果登记统计表(2018年-2022年8月)
关于2022年度省教育厅高校科研项目评审结果的公示
芜湖市“中国视谷”建设专项工作领导小组办公室副主任胡兴宏等一行来我校考察交流
【双百大赛】全国科普宣传周活动之第十三届安徽省百所高校百万大学生科普创意创新大赛专家宣讲会
全国科普宣传周活动之第十三届安徽省百所高校百万大学生科普创意创新大赛专家宣讲会
机械工程学院顺利举办2022年度高校科研计划项目评审会
关于公布我校新认定及复审认定的芜湖市工程技术研究中心的通知
我校又新获5个芜湖市工程技术研究中心实现二级学院全覆盖
【转发通知】关于公布教育部产学合作协同育人项目指南通过企业名单(2022年7月)的通知
关于组织申报2022年度安徽信息工程学院 “三全育人”“管理改进”科研专项项目的通知
【校内文件】《安徽信息工程学院 “三全育人”“管理改进”科研专项管理办法》
关于安徽信息工程学院第二届学术委员会成员调整的通知
关于组织申报2022年度安徽省高校科研计划项目的通知
湾沚区《中华人民共和国专利法》现场执法检查组一行来我校检查指导
关于组织填报《企业横向课题承接意向征集表》的通知
关于组织申报2022年度教育部哲学社会科学研究重大课题攻关项目和高校思想政治理论课教师研究专项重大课题攻关项目的通知
关于组织参加第十一届芜湖大学生专利创新创业大赛暨举办第七届安徽信息工程学院大学生专利创新大赛的通知
芜湖日报:知识产权赋能芜湖高质量发展
【转发通知】《关于发布2022年芜湖市重大科技成果工程化项目“揭榜挂帅”榜单的通知》的通知
【转发通知】《关于发布2022年度芜湖市核心技术攻关项目“揭榜挂帅”榜单的通知》的通知
【转发通知】关于“习近平生态文明思想的安徽实践”论文征集启事的通知
【转发通知】关于组织申报2022年度教育部 “春晖计划”合作科研项目的通知
关于组织申报2022年度安徽信息工程学院科研团队的通知
关于组织申报2022年度安徽信息工程学院校级科技创新平台的通知
【转发通知】关于公布教育部产学合作协同育人项目指南通过企业名单(2022年5月)的通知
我校牵头的一项地方标准顺利通过行业专家技术审查
安徽信息工程学院科技成果登记统计表(2018年-2022年6月)
【转发通知】关于举办第十三届安徽省百所高校百万大学生科普创意创新大赛的通知
计算机(大数据)学院顺利开展“羚羊科产进校园”校园经理人培训活动
【转发通知】关于第二届"智汇中江"芜湖市大学生科技创新创业大赛奖励的决定
我校承担的两个安徽省重点研究与开发计划项目顺利通过验收
“智汇中江”芜湖市大学生科技创新创业大赛
【智汇中江】我校在第二届“智汇中江”芜湖市大学生科技创新创业大赛喜获佳绩
我校在第二届“智汇中江”芜湖市大学生科技创新创业大赛喜获佳绩
首届芜湖马鞍山高校大学生专利检索分析大赛
【专利检索分析大赛】关于首届芜湖马鞍山高校大学生专利检索分析大赛奖励的决定
【转发通知】关于首届芜湖马鞍山高校大学生专利检索分析大赛奖励的决定
【转发通知】关于组织参加第二届“智汇中江”芜湖市大学生科技创新创业大赛决赛通知
管理工程学院与芜湖泰和管业股份有限公司校企合作签约仪式成功举行
我校成功举办2022年首届芜湖马鞍山高校大学生专利检索分析大赛
【专利检索分析大赛】我校成功举办2022年首届芜湖马鞍山高校大学生专利检索分析大赛
【专利检索分析大赛】2022年首届芜湖马鞍山高校大学生专利检索分析大赛决赛名单公布
关于组织申报2022年度安徽信息工程学院青年科研基金项目的通知
我校开展“标准化与科技创新”专题培训
走进科技,你我同行——艺术设计学院举办专题讲座
科技引领 “纵”“横”捭阖——电气与电子工程学院首届“科研活动月”拉开帷幕
关于组织参加第二届“智汇中江”芜湖市大学生科技创新创业大赛的通知
关于组织申报2022年度安徽省哲学社会科学规划项目的通知
深入推进校企合作——管理工程学院开展企业走访调研活动
关于组织申报2022年度安徽省科技创新战略与软科学研究专项项目的通知
大江晚报:安徽信息工程学院这个案例全国首批 全省唯一
副校长王彬深入计算机(大数据)学院开展软件工程学科建设指导工作
【校内文件】《安徽信息工程学院科研团队建设方案》
【校内文件】《安徽信息工程学院青年科研基金项目管理办法》
【校内文件】《安徽信息工程学院科技创新平台建设与管理办法》
我校组织参加省教育厅召开的哲学社会科学重点实验室建设专题辅导线上会
【专利检索分析大赛】2022年首届芜湖马鞍山高校大学生专利检索分析大赛安信工集训队名单公布
2022年软件著作权登记(1-3月)
计算机(大数据)学院组织召开横向科研项目及教科研奖励办法宣贯会
【专利检索分析大赛】关于组织参加2022年首届芜湖马鞍山高校大学生专利检索分析大赛的通知
2021年软件著作权登记(7-12月)
2021年度安徽信息工程学院专利统计分析
项目管理提质量 科研办法促发展——艺术设计学院召开横向项目及教科研奖励办法宣贯交流会
管理工程学院组织召开横向科研项目及教科研奖励办法宣贯会
我校TISC知识产权信息服务案例获评2022年首批全国知识产权信息服务优秀案例
关于组织申报2022年教育部产学合作协同育人项目(2022年3月)的通知
【专利检索分析大赛】我校参加2022年incoPat专利检索大赛“未来IP专家”高校精英赛决赛晋级名单公布
关于组织申报2022年度高等学校科学研究优秀成果奖(科学技术)的通知
关于组织参加2022年首届芜湖马鞍山高校大学生专利检索分析大赛的通知
机械工程学院召开横向项目管理办法和教科研奖励办法 ( 修订版 ) 宣贯会
2022年安徽信息工程学院知识产权宣传周系列活动方案
安徽信息工程学院科技成果登记统计表(2018年-2022年4月)
关于组织高校科研人员全面入驻工业互联网平台的通知
通识学院顺利召开横向项目管理办法和教科研奖励办法修订版宣贯交流会
“一体多翼”构建产学研合作新机制 ——电气与电子工程学院走访重点企业,推进产学研深入发展
【校内文件】《安徽信息工程学院教科研奖励办法》(2022年修订版)
【校内文件】《安徽信息工程学院横向科研项目及经费管理办法》(2022年修订版)
关于组织申报2022年度省领导圈定课题的通知
关于组织申报2022年芜湖市重点研发、科技成果转化、应用基础研究、创新环境(软科学)研究四类项目的通知
关于组织申报2022年度芜湖市地方标准制(修)订计划项目的通知
走访百年老店耿福兴 积极探求校企合作新路径
弘扬工匠精神,探寻深度合作——机械工程学院赴多家企业开展调研交流活动
创新校企融合发展新模式,打造校企融合育人新样板 ——我校入选2021年产教融合校企合作典型案例和2021-2022年度“校企合作·双百计划”典型案例
关于组织申报2022年度安徽省地方标准制(修)订计划项目的通知
关于组织申报2019-2020年度安徽省社会科学奖(社科类)的通知
【专利检索分析大赛】2022incoPat新科技检索大赛“未来IP专家”高校精英赛报名通道正式启动
“校政企”三方合力 共谱发展新蓝图
关于组织申报全市科技特派员及安徽省科技 特派员(团)备选入库的通知
我校召开申报芜湖市工程技术研究中心工作推进会
深化校企合作、推进协同育人—电气学院教师赴企业调研交流
关于组织申报芜湖市工程技术研究中心的通知
关于组织参加第八届全国青年科普创新实验暨作品大赛(安徽赛区)的通知
聚焦行业应用,深化校企合作——电气与电子工程学院赴伯泰克公司开展校企交流
【转发通知】安徽省教育厅:关于做好2022年度高校与合肥综合性国家科学中心协同创新项目申报的通知
关于组织参加2021年度安徽省优秀科普微视频的通知
关于组织申报2022年安徽省“三全育人”试点省建设暨高校思想政治能力提升计划项目的通知
校企合作,聚力共建—计算机(大数据)学院与南京释加软件科技有限公司举行校企合作座谈会
关于组织申报安徽省教育科学研究项目2022年度课题的通知
关于组织申报2022年度国家社科基金项目的通知
关于组织申报2022年度国家知识产权局暨省知识产权局课题研究项目的通知
电气与电子工程学院召开科研管理工作研讨会
【转发通知】《安徽省教育厅关于申报全国教育科学规划2022年度课题有关工作的通知》
【转发通知】安徽省教育厅关于申报全国教育科学规划2022年度课题有关工作的通知
围绕知识产权“十四五”规划目标,我校发明专利百强榜前进31位
围绕知识产权“十四五”规划目标,我校发明专利百强榜前进31位
【转发通知】《教育部社科司关于2022年度高校思想政治理论课教师研究专项一般项目申报工作的通知》的通知
【转发通知】《教育部社科司关于2022年度教育部人文社会科学研究项目(一般和专项任务)申报工作的通知》的通知
【转发通知】2021年安徽省发明专利百强排行榜公布
关于组织2022年度国家自然科学基金项目申请的通知
关于表彰2021年度科研成果的决定
【转发通知】关于2022年度国家自然科学基金项目申请与结题等有关事项的通告
关于组织申报第九届安徽省专利奖的通知
关于安徽信息工程学院2021年度高层次人才科研启动项目立项的通知
关于转发省教育厅2021年度高校科研项目立项的通知
安徽信息工程学院科技成果登记统计表(2018年-2021年12月)
【专利创新创业大赛】谱创新发展恢弘曲 筑知识产权强国梦 学校承办第十届芜湖大学生专利创新创业大赛决赛取得圆满成功
【转发】芜湖市产业创新中心成功举办中级技术经纪人培训班
【转发通知】关于第十届芜湖大学生专利创新创业大赛奖励的决定
安徽省市场监督管理局副局长、知识产权局局长程胤等一行来学校考察指导
连续六年芜湖高校第一 专利成果高居全省头部
谱创新发展恢弘曲 筑知识产权强国梦 学校承办第十届芜湖大学生专利创新创业大赛决赛取得圆满成功
关于开展2021年度科研成果统计工作的通知
芜湖市市场监督管理局(知识产权局)领导考察技术与创新支持中心(TISC)
教育部印发贯彻落实《三部委关于提升高等学校专利质量,促进转化运用的若干意见》典型经验的通知
【转发通知】关于举行第十届芜湖大学生专利创新创业大赛决赛暨颁奖大会的通知
关于安徽信息工程学院第六届大学生专利创新大赛奖励的决定
激发创意活力 增强创新动能 我校成功举办第六届大学生专利创新大赛
我校当选为芜湖市知识产权保护协会理事单位
我校参加全省知识产权公共服务体系建设 暨知识产权专员工作会议
校企合作 聚力共赢——艺术设计学院与芜湖东昊网络科技有限公司举行校企合作座谈会
关于组织申报2022年度省科技重大专项项目的通知
关于组织申报2022年安徽省重点研究与开发计划项目的通知
关于举行安徽信息工程学院第六届大学生专利创新大赛决赛的通知
我校牵头的一项地方标准获批立项
第十届芜湖市大学生专利创新创业大赛 复赛评审工作顺利结束
【专利创新创业大赛】第十届芜湖市大学生专利创新创业大赛 复赛评审工作顺利结束
【转发通知】关于发布2021年市重大科技成果工程化揭榜挂帅项目榜单的通知
祝贺我校首个国家级创新平台 技术与创新支持中心(TISC)正式获批运行
我校技术与创新支持中心(TISC) 承办芜湖市知识产权工作专题培训
【转发通知】2020年芜湖市工程技术研究中心创新能力评价工作开展
【转发通知】关于开展2021年市科技特派员选派推荐工作的通知
关于组织申报2022年度安徽省自然科学基金项目的通知
关于申请2021年度高层次人才科研项目 、预研资助经费的通知
关于组织申报2021年度安徽省高校科学研究项目的通知
2021年软件著作权登记(5-6月)
2021年软件著作权登记(3月下)
2021年软件著作权登记(3月上)
2021年软件著作权登记(2月)
2021年软件著作权(1月)
2020年软件著作权登记
2019年软件著作权(下半年)
2019年软件著作权(上半年)
2018年软件著作权登记
【转发通知】第五届全国机器人专利创新创业大赛公告
成果转移转化存在四大堵点,打造四大科创平台,助力科技成果转移转化
转发《关于发布2021年度芜湖市核心技术攻关项目“揭榜挂帅”榜单的通知》的通知
安徽信息工程学院科技成果登记统计表(2018年-2021年8月)
关于组织高校科研人员认领企业技术需求的通知
关于组织申报2021年度安徽省科技创新战略与软科学研究专项项目的通知
科技处组织“教育部产学合作协同育人项目培训会”
我校被认定为首批安徽省知识产权信息公共服务网点单位
关于组织申报2021年教育部产学合作协同育人项目(2021年7月)的通知
关于组织申报国家教育考试科研规划2021年度课题的通知
关于组织申报2021年度安徽省社会科学创新发展研究课题的通知
【转发通知】“学习贯彻习近平总书记‘七一’重要讲话精神”专项课题招标公告
2020年度安徽信息工程学院专利统计分析
合格评估五说五讲活动之——科技处说部门
关于转发《关于举办第十二届安徽省百所高校 百万大学生科普创意创新大赛的通知》的通知
我校在首届“智汇中江”芜湖市科技创新创业大赛喜获佳绩
【智汇中江】我校在首届“智汇中江”芜湖市科技创新创业大赛喜获佳绩
首届“智汇中江”芜湖市大学生科技创新创业大赛校级选拔赛圆满落幕
安徽信息工程学院技术与创新支持中心(TISC)举办“专利检索运用能力”培训会
严查国家高新技术企业!确保非正常专利不被利用骗取各类优惠政策!
【校内文件】《安徽信息工程学院教科研奖励办法(2020年修订版)》
我校与安徽誉特双节能技术有限公司举行产学研合作签约仪式
关于安徽省版权局及安徽省教育厅关于开展第二届安徽省大学生版权征文活动的通知
我校首次申报的省领导圈定课题获得立项
我校学生作品荣获2020年安徽省优秀科普微视频
关于我校组织参加首届“智汇中江”芜湖市大学生科技创新创业大赛参赛项目汇总
关于组织申报2021年芜湖市科技计划应用基础及创新环境研究项目的通知
关于组织参加第十届芜湖大学生专利创新创业大赛暨举办第六届安徽信息工程学院大学生专利创新大赛的通知
专利转让的途径和注意事项
关于组织申报2021年度安徽省哲学社会科学规划项目的通知
我校参加第七届全国青年科普创新实验暨作品大赛安徽赛区获佳绩
【转发通知】关于转发全国社科工作办《2021年国家社科基金冷门绝学研究专项申报公告》的通知
【转发】关于转发全国社科工作办《2021年国家社科基金冷门绝学研究专项申报公告》的通知
我校组织第十届芜湖大学生专利创新创业大赛专利比赛管理系统培训会
【转发通知】关于增补省社科规划项目评审专家与补充已有专家信息的通知
【转发通知】关于贯彻国家自主创新示范区政策开展市重大科技项目申报工作的通知
【宣传海报】组织参加首届“智汇中江”芜湖市大学生科技创新创业大赛
关于组织参加首届“智汇中江”芜湖市大学生科技创新创业大赛的通知
关于组织申报2021年度省领导圈定课题的通知
我校参与完成的一项科技成果荣获安徽省科技进步一等奖
2020年全国高等院校英语教学优秀学术论文二等奖
2020年全国高等院校英语教学优秀学术论文一等奖
技术与创新支持安信工中心(TISC)联合北航芜湖通航创新园 2021年知识产权进企业活动圆满落幕
2021年知识产权周系列活动之知识产权进高校
安徽信息工程学院科技成果登记统计表(2018年-2021年4月)
关于组织申报2021年芜湖市科技计划重点研发和科技成果转化项目的通知
【转发通知】2020年度安徽省科学技术奖获奖项目(人员)名单公布
“技术与创新支持中心(TISC)” 举办中小企业创新过程中专利运用保护能力提升培训
关于开展安徽信息工程学院2021年知识产权宣传周系列活动的通知
第七届安徽省专利优秀奖
我校3个项目获得教育部2020年产学合作协同育人项目立项
我校积极协助省科技厅做好2021年度“双随机、一公开”项目检查工作
成果转化热浪来袭,唤醒"沉睡专利"的魔咒是什么?
科技项目“揭榜挂帅”是什么意思?
TISC中心举办“初识专利”专场培训
关于举办2021年中小企业创新过程中的专利运用保护 能力提升培训班的通知
关于规范申请专利行为的通知
关于组织申报2021年度高校思想政治理论课教师研究专项的通知
关于组织申报2021年度国家社会科学基金项目的通知
我校1项发明专利首获安徽省专利奖
关于组织申报2021年教育部人文社科研究高校辅导员专项的通知
关于组织申报2021年教育部人文社科研究一般项目的通知
关于组织申报2021年安徽省科技重大专项项目的通知
我校首个安徽省社科规划项目成果免于鉴定顺利通过结题验收
关于组织2021年度国家自然科学基金项目申请的通知
关于表彰2020年度科研成果的决定
十三五积累显成效,发明专利进百强
安徽信息工程学院科技成果登记统计表(2018年-2020年12月)
连续五年芜湖高校第一 专利成果高居全省头部
【专利创新创业大赛】关于第九届芜湖大学生专利创新创业大赛奖励的决定
【专利创新创业大赛】专利创新实力派 五项第一展风采 ——信工学子在第九届芜湖大学生专利创新创业大赛中再创佳绩
由我校自主研制的“6L-1130”型滤清器干式测漏设备顺利通过企业验收
送服务 纾困难 增实效 促发展 ——记我校三位专家参加安徽省“四送一服”双千工程
广泛开展校企合作 服务地方经济发展 ——我校校领导走访芜湖县科技企业
校领导再赴奇瑞 校企合作谋新篇
推校企合作上台阶 促产教融合上水平 ——校领导带队走访格力电器
格力牵手安信工 开启合作新征程 我校与格力电器(芜湖)有限公司举行校企合作签约仪式
我校2个安徽省社会科学创新发展研究课题顺利结项
【转发通知】关于开展第八届安徽省专利奖评选工作的通知
安徽省教育厅关于2020年度高校科学研究项目立项的通知
关于组织申报中国高校产学研创新基金2020年第二批课题的通知
【专利创新创业大赛】关于安徽信息工程学院第五届大学生专利创新大赛奖励的通知
关于安徽信息工程学院第五届大学生专利创新大赛奖励的通知
专利创新实力派 五项第一展风采 ——信工学子在第九届芜湖大学生专利创新创业大赛中再创佳绩
关于组织申报2021年度安徽省重点研究与开发计划项目的通知
【专利创新创业大赛】扬创新风帆 谱专利新篇 我校成功举办第五届大学生专利创新大赛
WIPO发布《世界知识产权指标》报告:2019年商标和工业品外观设计申请活动增加;专利申请呈现罕见的下降
我校技术与创新支持中心(TISC) 启动“高质量专利培养计划”专项培训
我校参与的国家“科技创新2030重大项目-智能语音开放创新平台”正式获批立项
关于开展2020年度科研成果统计工作的通知
关于举行安徽信息工程学院第五届大学生专利创新大赛决赛的通知
科技处组织2018年芜湖市科技计划重点研发项目验收评审会
科技处组织2018年芜湖市科技计划重点研发项目验收评审会
我校受邀参加2020年芜湖市大院大所合作暨科技成果对接会
我校受邀参加安徽省第九届装备制造产品(芜湖)产需对接会
【转发通知】第四届全国机器人专利创新创业大赛复赛名单公布
关于组织申报2021年度安徽省自然科学基金项目(第一批次)的通知
关于组织省教育厅高校科研项目、人才项目结题验收和开展中期检查的通知
安徽信息工程学院科技成果登记统计表(2018年-2020年10月)
中国知识产权报报道我校“营造氛围 助推创新创业”
我校首个安徽省科技重大专项项目通过验收
我校首个安徽省科技重大专项项目通过验收
【会议通知】关于参加2020年度安徽省教育厅高校科研项目评审会的通知
我校首个安徽省科技重大专项项目通过验收
“科普在身边”参观展示活动
我校顺利举办2020年湾沚区“全国科普日”主场活动启动仪式
人民网报道我校“产学研合作推动科研成果转化”
人民网报道我校“产学研合作推动科研成果转化”
人民网报道我校“产学研合作推动科研成果转化”
中国知识产权报报道我校知识产权创新创业工作
经济日报报道我校“打造产学研高地 促进知识产权转化运营”
【转发通知】安徽省教育厅关于2020年度高校科学研究项目申报工作的通知
经济日报报道我校“打造产学研高地 促进知识产权转化运营”
我校赴合肥汇众知识产权管理有限公司学习TISC筹建工作
【转发通知】国家知识产权局办公室关于启动第四批技术与创新支持中心(TISC)筹建工作的通知
又一新突破,安徽信息工程学院首获安徽省专利奖
关于组织申报2020年安徽省科技重大专项项目的通知
关于组织申报中国高校产学研创新基金2020年第一批课题的通知
转发省社科规划办关于增补省社科规划项目评审专家与补充已有专家信息通知的通知
关于组织申报2020年芜湖市工程技术研究中心的通知
关于组织申报2020年度高校思想政治理论课教师研究专项的通知
【转发通知】关于开展在孵企业购置研发仪器设备补助申报工作的通知
我校前往南陵县科技局参加 “四送一服”科技创新要素专项对接会暨科技成果对接会
我校3个项目获2020年芜湖市科技计划立项支持
【转发通知】关于做好2020年度安徽省哲学社会科学规划项目申报工作的通知
2020年我校省自然科学基金项目取得零的突破
2020年我校省自然科学基金项目取得零的突破
校政合作 推动共赢 我校与绩溪县人民政府签署战略合作协议
2017年软件著作权登记
【转发通知】关于第九届皖江地区历史文化研讨会的征文通知
我校赴安徽农业大学考察学习高校知识产权贯标工作
关于组织申报安徽省教育科学研究项目2020年度课题的通知
关于组织参加第九届芜湖大学生专利创新创业大赛暨举办安徽信息工程学院第五届大学生专利创新创业大赛的通知
我校赴安徽农业大学考察学习高校知识产权贯标工作
【转发通知】“红色文化研讨会”征文通知
关于组织申报2020年度文化艺术和旅游研究项目信息化发展专项的通知
【转发】关于发布安徽省企业技术难题和技术需求的通知
【转发通知】安徽省市场监管局 安徽省教育厅关于组织开展国家知识产权试点示范高校建设工作的通知
【转发通知】国家知识产权局办公室关于启动第四批技术与创新支持中心(TISC)候选机构推荐工作的通知
【转发通知】安徽省发展改革委关于开展2020年省工程研究中心和工程实验室申报及验收评估工作的通知
“安信工科技云讲堂”开讲
战疫情 高校智慧校园信息化助力安信工专利申请逆势增长
关于转发《安徽省科学技术厅关于征集高校、科研院所可研究与开发科学技术的通知》的通知
关于组织申报2020年芜湖市科技计划项目的通知
“科普中国”平台助推校园科普活动
【专利创新创业大赛】连续四年芜湖高校第一 专利成果高居全省头部
【专利创新创业大赛】创意迭出 精彩纷呈 我校成功举办第四届大学生专利创新大赛
【专利创新创业大赛】我校学子在第七届芜湖大学生专利创新创业大赛中连创佳绩
【专利创新创业大赛】凝聚力量 放飞梦想 我校第三届大学生专利创新大赛隆重举行
【专利创新创业大赛】第七届芜湖大学生专利创新创业大赛开赛
大学生创新能力培养的重要载体——专利
【专利创新创业大赛】我院芜湖大学生专利创新创业大赛再创佳绩、计算机系匡磊成功冲击特等奖
【专利创新创业大赛】第二届大学生专利创新创业大赛结硕果
【贺信】吴敏院长对我院在第五届芜湖大学生专利创新创业大赛取得的成绩表示祝贺
【专利创新创业大赛】我院学子在第五届芜湖大学生专利创新创业大赛中荣获佳绩
【媒体关注 ● 芜湖日报】大学生专利创新创业大赛落幕
【媒体关注 ● 大江晚报】第五届芜湖大学生专利创新大赛收官
【专利创新创业大赛】第五届芜湖大学生专利创新创业大赛圆满收官
【专利创新创业大赛】伴随式学习 个性化辅导
【专利创新创业大赛】微信投票火爆 第五届芜湖大学生专利创新创业大赛揭晓进入倒计时
【专利创新创业大赛】群策群力 紧密联动 我院积极筹备第五届芜湖大学生专利创新创业大赛决赛工作
【专利创新创业大赛】第五届芜湖大学生专利创新创业大赛复赛在我院文津校区顺利开赛
【专利创新创业大赛】我院举办首届大学生专利创新创业大赛
【专利创新创业大赛】第五届芜湖大学生专利创新创业大赛组委会第三次会议在我院召开
【专利创新创业大赛】提高效率 学业创新两不误:我院头脑风暴比赛优秀作品采访
【专利创新创业大赛】关注细节: “智佳优创”获“创意风暴”特等奖缘由解析
【专利创新创业大赛】专利大赛为培养人才注入新能量:基础教学部立德更树人
【专利创新创业大赛】让“智慧之火”照亮创新之路:计算机与软件工程系“四招”并进促大赛不断推进
【专利创新创业大赛】开篇寄语
【专利创新创业大赛】创意迭出 放飞梦想:我院专利大赛“创意”风暴震撼开启
【专利创新创业大赛】创新激荡 智慧迸发:管理工程系专利大赛不断向纵深推进
【专利创新创业大赛】重“量”求“质”:信息工程系全方位解读创新真谛
【专利创新创业大赛】创意赢发明 创新谋未来:机械工程系大赛组曲(通讯)
我院专利申请授权工作初显成效
【专利创新创业大赛】行动快 措施力 效果好:我院专利大赛的组织工作获市组委会好评
【专利创新创业大赛】我院召开“大学生专利创新创业大赛”工作推进会
连续四年芜湖高校第一 专利成果高居全省头部
【专利创新创业大赛】第五届芜湖大学生专利创新创业大赛工作推进会在我院召开
【专利创新创业大赛】我院学子在第四届芜湖大学生专利创新大赛中获历史最好成绩
关于组织2020年度安徽省高校科学研究项目预申报工作的通知
关于组织2020年度国家自然科学基金项目申请的通知
我校发明专利授权数首次进入全省高校十强
我校合作承办芜湖市技术经纪人培训会
我校合作承办芜湖市技术经纪人培训会
服务地方经济发展,推动产学研融合发展——我校参加2019芜湖县产学研合作暨科技成果发布会
【专利创新创业大赛】电气与电子工程学院举行第八届芜湖大学生专利创新大赛选拔赛
【专利创新创业大赛】我校启动第八届芜湖大学生专利创新大赛和安徽信息工程学院第四届大学生专利创新大赛的组织工作
我校师生在2018年第三届全国机器人专利创新创业大赛中获佳绩
我校受邀参加庆祝改革开放四十周年安徽省科技创新成果展
我校承担的16项省教育厅高校科学研究重点项目全部通过结题验收
科普协会招新活动圆满结束
电气与电子工程学院举行第八届芜湖大学生专利创新大赛选拔赛
我校启动第八届芜湖大学生专利创新大赛和安徽信息工程学院第四届大学生专利创新大赛的组织工作
我校承担的16项省教育厅高校科学研究重点项目全部通过结题验收
【校内文件】《安徽信息工程学院委托师生开发智慧校园及信息化项目专项管理暂行办法》
我校一项芜湖市重点研发计划项目通过验收
我校两项芜湖市创新环境软科学项目验收通过
我校2019年省高校科学研究项目立项数又有新突破
我校顺利完成2019年度省教育厅高校科学研究项目评审工作
我校两项芜湖市软科学项目顺利通过验收并获优秀等级
新年新突破——我校在2019年安徽省重点研究与开发计划项目面上攻关专项中又获新突破
关于举办安徽信息工程学院第四届大学生专利创新创业大赛的通知
关于组织申报2020年度教育部人文社会科学研究一般项目的通知
2019年校政企科技合作对接交流系列活动圆满落幕
2019年校政企科技合作对接交流系列活动圆满落幕
2019年安信工校政企科技合作对接交流系列活动持续开展
我校一项芜湖市重点研发计划项目通过验收
我校两项芜湖市创新环境软科学项目验收通过
关于组织申报2020年度安徽省自然科学基金项目的通知
安徽省教育厅关于下达2019年度高校优秀拔尖人才培养资助项目的通知
关于转发安徽省教育厅2019年度高校科学研究项目立项的通知
2019年校政企科技合作对接交流系列活动拉开序幕
我校2019年省高校科学研究项目立项数又有新突破
关于组织申报2019年安徽省社会科学创新发展研究课题的通知
关于组织申报2019年度安徽省哲学社会科学规划项目的通知
我校顺利完成2019年度省教育厅高校科学研究项目评审工作
关于组织申报2019年市科技计划项目的通知
我校两项芜湖市软科学项目顺利通过验收并获优秀等级
新年新突破——我校在2019年安徽省重点研究与开发计划项目面上攻关专项中又获新佳绩
关于组织申报2019年度安徽省高校科学研究项目的通知
关于组织国家自然科学基金区域创新发展联合基金2019年度项目申报的通知
关于组织第八届高等学校科学研究优秀成果奖(人文社会科学)申报的通知
关于组织2019年度国家社会科学基金项目申报的通知
关于组织2019年度国家自然科学基金项目申报的通知
科技处参加安徽省教育厅产教融合合作委员会第一次工作会议
安徽省教育厅关于2017年度高校人文社会科学研究项目立项的通知(皖教秘科【2017】11号)
安徽省教育厅关于2017年度高校自然科学研究项目立项的通知(皖教秘科【2017】12号)
关于下达芜湖市2016年度科技计划项目的通知(芜科计【2016】23号)
安徽省教育厅关于2016年度安徽高校自然科学研究项目立项的通知(皖教秘科【2016】11号 )
安徽省教育厅关于2016年度安徽高校人文社会科学研究项目立项的通知(皖教秘科【2016】10号 )
关于下达芜湖市2015年度科技计划项目的通知(芜科计【2015】18号)
安徽省教育厅关于下达2015年度高校自然科学研究项目及经费的通知(皖教秘科【2015】33号)
安徽省教育厅关于2015年度高校人文社科研究项目立项的通知(皖教秘科【2015】30号)
【校内文件】安徽信息工程学院科技成果转化管理暂行办法
【校内文件】安徽信息工程学院专利管理暂行办法
联系我们
科技处职责
关于转发安徽省教育厅2018年度高校科学研究项目立项的通知
2018年安徽省社会科学创新发展研究课题我校又获新的突破
【专利创新创业大赛】第七届芜湖大学生专利创新创新大赛开赛
我校三个科研项目通过评审获得芜湖市2018年度科技计划项目立项
英国克兰菲尔德大学何红梅教授应邀来我校举办专题讲座
我校在安徽省2018年度重点研究与开发计划项目中又实现新的突破
科技处带队参加人工智能助力芜湖智造专家报告会
【名师讲席】关于“人工智能和机器人——过去,现在和未来”的讲座
关于组织申报2018年度安徽省哲学社会科学规划项目的通知
校领导带队深入企业考察交流 促进产学研合作深度融合
关于开展2013~2016年度安徽省社会科学奖(社科类)评奖工作的通知
关于转发安徽省教育厅2018年度高校科学研究项目立项的通知
关于组织申报2018年市科技计划项目的通知
我院获批组建2个市级工程技术研究中心
我校获批芜湖市首个概念验证中心 打通科技成果转化“最初一公里”
安徽信息工程学院2022年度学术论文发表一览表
关于2022年度安徽信息工程学院科研团队和科技创新平台评审结果的公示
我校又新获5个芜湖市工程技术研究中心实现二级学院全覆盖
我校TISC知识产权信息服务案例获评2022年首批全国知识产权信息服务优秀案例
我校召开申报芜湖市工程技术研究中心工作推进会
安徽信息工程学院2016-2021年论文成果
我校现代制造业软件科技企业孵化器被认定为省级科技企业孵化器
我校牵头的一项地方标准获批立项
祝贺我校首个国家级创新平台 技术与创新支持中心(TISC)正式获批运行
我校被认定为首批安徽省知识产权信息公共服务网点单位
我校新增2个芜湖市工程技术研究中心
十三五积累显成效,发明专利进百强
又一新突破,安徽信息工程学院首获安徽省专利奖
领略创新魅力 感受专利乐趣 “社团干部培训之创业与专利” 专题讲座
专利管理系统使用说明
战疫情高校智慧校园信息化助力专利申请逆势增长
我校现代制造业软件科技企业孵化器被认列入2019年度省级科技企业孵化器培育名单
2016-2020年论文成果
我校发明专利授权数首次进入全省高校十强
我校首个安徽省教育厅工程技术研究中心获批立项建设
我校2个工程技术研究中心被列入2017年市级工程技术研究中心组建备案计划
我校1个工程技术研究中心被列入2017年市级工程技术研究中心组建备案计划
我校创业与就业竞争力促进中心被认定为2016年度第二批市级科技企业孵化器
创新教育结硕果:我院发明专利授权实现零的突破
【转发】2025经济专业技术资格考试知识产权专业知识和实务(初级) 考试大纲
【转发】《专利池建设运行工作指引》解读
【转发】国家知识产权局 科技部 工业和信息化部 国务院国资委 市场监管总局 中国科学院 《专利池建设运行工作指引》
【转发】国际专利分类使用指南(2025版)
【案例分享】中华全国专利代理师协会全国典型发明专利 撰写案例撰写经验分享系列三十
【案例分享】中华全国专利代理师协会全国典型发明专利 撰写案例撰写经验分享系列二十九
【案例分享】中华全国专利代理师协会全国典型发明专利 撰写案例撰写经验分享系列二十八
【案例分享】中华全国专利代理师协会全国典型发明专利 撰写案例撰写经验分享系列二十七
【案例分享】中华全国专利代理师协会全国典型发明专利 撰写案例撰写经验分享系列二十六
【案例分享】中华全国专利代理师协会全国典型发明专利 撰写案例撰写经验分享系列二十五
【案例分享】中华全国专利代理师协会全国典型发明专利撰写案例撰写经验分享系列二十四
中华全国专利代理师协会全国典型发明专利撰写案例撰写经验分享系列二十三
【案例分享】中华全国专利代理师协会全国典型发明专利撰写案例撰写经验分享系列二十二
【案例分享】中华全国专利代理师协会全国典型发明专利撰写案例撰写经验分享系列二十一
【案例分享】中华全国专利代理师协会全国典型发明专利撰写案例撰写经验分享系列二十
【转发】一文了解人工智能、大数据专利申请客体审查判断思路
【转发】《芜湖市支持“鸠兹科创湾”建设若干举措》发布
【转发】国知发服字〔2025〕5号 各省、自治区、直辖市和新疆生产建设兵团知识产权、教育、科技、市场监管、版权主管部门,金融监管总局各监管局,中国科学院院属各单位: 为深入贯彻落实党中央、国务院关于优化营商环境的决策部署和对知识产权工作的总体要求,及时响应社会公众和经营主体期盼,持续降低制度性交
【转发】芜湖市人民政府关于印发芜湖市加快推进智造名城建设若干举措的通知
【转发】国家知识产权局办公室关于印发《知识产权数据使用手册及开放目录》的通知
【转发】中共中央 国务院印发《教育强国建设规划纲要(2024-2035年)》
【转发】一文读懂2025年国家自然科学基金限项新旧政策对比
【转发】中共中央 国务院印发《教育强国建设规划纲要(2024—2035年)》
【转发】湾沚区人才招引政策十八条
【转发】芜湖市惠企政策精选
【转发】关于《专利风险预警工作规范》团体标准公开征求意见的通知
【转发】技术合同认定登记管理办法(征求意见稿)工科函〔2024〕986号
【案例分享】中华全国专利代理师协会全国典型发明专利撰写案例撰写经验分享系列十九
【案例分享】中华全国专利代理师协会全国典型发明专利撰写案例撰写经验分享系列十八
【案例分享】中华全国专利代理师协会全国典型发明专利撰写案例撰写经验分享系列十七
【案例分享】中华全国专利代理师协会全国典型发明专利撰写案例撰写经验分享系列十六
【案例分享】中华全国专利代理师协会全国典型发明专利撰写案例撰写经验分享系列十五
【案例分享】中华全国专利代理师协会全国典型发明专利撰写案例撰写经验分享系列十四
【案例分享】中华全国专利代理师协会全国典型发明专利撰写案例撰写经验分享系列十三
【案例分享】中华全国专利代理师协会全国典型发明专利撰写案例撰写经验分享系列十二
【案例分享】中华全国专利代理师协会全国典型发明专利撰写案例撰写经验分享系列十一
【案例分享】中华全国专利代理师协会全国典型发明专利撰写案例撰写经验分享系列十
【案例分享】中华全国专利代理师协会全国典型发明专利撰写案例撰写经验分享系列九
【案例分享】中华全国专利代理师协会全国典型发明专利撰写案例撰写经验分享系列八
【案例分享】中华全国专利代理师协会全国典型发明专利撰写案例撰写经验分享系列七
【案例分享】中华全国专利代理师协会全国典型发明专利撰写案例撰写经验分享系列六
【案例分享】中华全国专利代理师协会全国典型发明专利撰写案例撰写经验分享系列五
【案例分享】中华全国专利代理师协会全国典型发明专利撰写案例撰写经验分享系列四
【案例分享】中华全国专利代理师协会全国典型发明专利撰写案例撰写经验分享系列三
【案例分享】中华全国专利代理师协会全国典型发明专利撰写案例撰写经验分享系列二
【案例分享】中华全国专利代理师协会全国典型发明专利撰写案例撰写经验分享系列一
【转发】国知局:关于发布修订版专利申请请求类表格和电子申请数据标准规范的通知
【转发】《科技成果转化常见问题工作手册(2024年版)》
【转发】《科研单位科研诚信管理制度示范文本》及解读
【转发】【图解】国家知识产权局专利信息公共服务资源
【转发】【图解】国家知识产权局专利信息公共服务资源
【政策解读】《芜湖市深化科技创新体制机制改革加快科技成果转化应用体系建设行动实施方案(试行)》解读
【转发】芜湖市人民政府关于印发《芜湖市深化科技创新体制机制改革加快科技成果转化应用体系建设行动实施方案(试行)》的通知 芜政〔2023〕6号
【转发】2024年度芜湖市高等研究院产学研合作项目申报指南
【转发】《关于推进重点产业知识产权强链增效的若干措施》
【转发】《关于推进重点产业知识产权强链增效的若干措施》解读
【转发】《专利开放许可实施纠纷调解工作办法(试行)》
【转发】《专利开放许可实施纠纷调解工作办法(试行)》解读
【政策解读】专利开放许可业务常见问题解答①丨专利开放许可声明的提出
【政策解读】专利开放许可业务常见问题解答②丨专利开放许可实施合同备案
【政策解读】专利开放许可业务常见问题解答③丨专利开放许可声明的撤回
【政策解读】专利开放许可业务常见问题解答④丨相关法律手续业务的办理
【转发】安徽省未来产业发展行动方案(征求意见稿)
【转发】《关于规范和加强高校横向科研项目管理的指导意见 ( 暂行 )》
【转发】国知局:全面推进专利开放许可制度实施工作
【转发】《2023年全球知识产权保护指数报告》全文发布
【转发】国家知识产权局发布2023年度知识产权行政保护典型案例
【转发】芜湖市2024年市级财政支持产业科技若干政策 芜政【2024】50号
【转发】国家知识产权信息公共服务网点备案实施办法(修订)
【转发】湾沚区“产学研创”人才政策有新变
【转发】《国家科学技术奖励条例》 中华人民共和国国务院令 第782号
【转发】《安徽省数据知识产权登记办法(试行)》
【转发】《2024年知识产权强国建设推进计划》
【转发】国知局:关于专利证书改版的公告(第581号)
【转发】《安徽省教育科学研究项目实施办法》 皖教办〔2024〕27号
【转发】【政策解读】《专利产业化促进中小企业成长计划实施方案》解读
【转发】《安徽省高等学校年度科研计划编制与管理办法(试行)》的通知 皖教科〔2024〕2号
【转发】《安徽省开展高校科研机构存量专利筛选推介工作实施方案(2023-2025年)》皖市监知促函〔2024〕4号
【转发】高校和科研机构存量专利盘活工作方案 国知发运字〔2024〕5号
【转发】芜湖市湾沚区人民政府办公室:湾沚区建设科技创新新高地若干政策
【转发】专利和集成电路布图设计缴费服务指南
【转发】专利开放许可
【转发】芜湖市湾沚区促进航空航天(低空经济)高质量发展扶持政策
【转发】湾沚区关于促进人才安居乐业推进航空新城建设的意见
【转发】规范申请专利行为的规定(2023)
【转发】规范申请专利行为的规定(2023)
【转发】安徽高校服务新能源汽车产业集群建设三年行动方案(2023-2025年)
【转发】《湾沚区“产学研创”人才政策18条实施细则》
【转发】【政策解读】《负责任研究行为规范指引(2023)》的解读
【转发】《负责任研究行为规范指引(2023)》
【转发】专利审查指南(2023)
【转发】专利审查指南(2023)
【转发】李强签署国务院令 公布《国务院关于修改〈中华人民共和国专利法实施细则〉的决定》
【转发】《关于施行修改后的专利法及其实施细则相关审查业务处理的过渡办法》解读
【转发】【政策解读】《关于施行修改后的专利法及其实施细则相关审查业务处理的过渡办法》解读
【转发】关于专利权期限补偿和专利开放许可相关行政复议事项的公告(第560号)
【转发】《施行修改后的专利法及其实施细则相关审查业务处理过渡办法》
【转发】《施行修改后的专利法及其实施细则相关审查业务处理过渡办法》
【转发】《中华人民共和国专利法实施细则》2023
【转发】《中华人民共和国专利法实施细则》2023
【转发】安徽省科技成果登记填报、审核细则(20221128)
【转发】安徽省科技成果登记明白纸(试行)202308
【转发】国家知识产权局2022年度报告
【转发】《专利转化运用专项行动方案(2023—2025年)》(图解)
【转发】《高价值专利价值评估规范》(DB32/T 4585—2023)
【转发】《高价值专利价值评估规范》(DB32/T 4585—2023)
【转发】《关于实用新型专利保护客体判断的指引》
【转发】国知局:《关于实用新型专利保护客体判断的指引》发布
【转发】国知局:《关于外观设计国际注册申请的指引》发布
【转发】《知识产权专员工作指南》(DB34/T 4549—2023)
【转发】国家知识产权局办公室关于公布2022年度及近五年备案的专利实施许可合同有关数据的通知
【转发】国家知识产权局 司法部关于加强新时代专利侵权纠纷行政裁决工作的意见
【转发】知识产权公共服务普惠工程实施方案(2023—2025年)
【转发】知识产权公共服务普惠工程实施方案(2023—2025年)
【转发】安徽省知识产权保护中心关于开展专利快速预审服务首批申请主体备案及代理机构注册工作的通知
【转发】绿色技术专利分类体系 国知办发规字〔2023〕30号
【转发】关于支持直播电商产业高质量发展的若干政策规定
【转发】芜湖市促进商贸流通业发展若干政策规定
【转发】芜湖市促进现代服务业发展政策规定
【转发】芜湖市重大招商项目“一事一议”实施办法
【转发】芜湖市扶持高层次科技人才团队创新创业实施办法
【转发】关于加快推进芜湖市国家自主创新示范区建设的若干政策规定
【转发】芜湖市扶持产业发展政策(2022-2023年)
【转发】《知识产权助力产业创新发展行动方案(2023─2027年)》
【转发】《知识产权助力产业创新发展行动方案(2023─2027年)》
【转发】专利评估指引
专利评估指引(标准号:GB/T 42748-2023)
【转发】芜湖市湾沚区科技创新奖励政策“二十条”
【转发】芜湖市科技项目管理办法(修订) 芜科办〔2023〕12号
【转发】芜湖市科技项目实施验收细则(修订) 芜科办〔2023〕13号
浅析实用新型的保护客体问题
【政策解读】高校、科研院所薪酬改革启动,薪酬分配向两类人员倾斜
【政策解读】科技部等联合发布《研发费用加计扣除政策执行指引(2.0版)》
【转发】研发费用加计扣除政策执行指引(2.0版)
【转发】专利和集成电路布图设计缴费服务指南
【转发】高价值专利培育布局工作指南
【转发】《禁止滥用知识产权排除、限制竞争行为规定》 国家市场监督管理总局令第79号
【转发】ISO 56005《创新管理 - 知识产权管理指南》快问快答
【转发】高价值专利评价方法
【转发】高价值专利培育工作规范
专利权无效有哪些原因,企业如何用宣告专利权无效制度
地理标志商标注册申请15问
市场监管总局关于《关于标准必要专利领域的反垄断指南(征求意见稿)》公开征求意见的公告
2022年度执行的PCT申请国际阶段费用的人民币标准
澳门特区申请人在内地发明专利优先审查申请试点项目将于2023年7月正式实施
《专利(申请)权转让合同模板及签订指引》《专利实施许可合同模板及签订指引》解读
国家知识产权局办公室关于印发专利转让许可合同模板及签订指引的通知
【转发】《芜湖市湾沚区科技创新体系建设若干政策》湾科字〔2022〕5号
【转发】湾沚区“产学研创”人才政策十八条
非正常申请专利行为认定及认定后的办事指南
国家知识产权局2023年工作要点
专利代理师资格考试办法(国家市场监督管理总局令第7号)
国知局:关于规范提交专利电子申请指引的通知
安徽省开展专利侵权纠纷先裁决后调解省级试点
国知局:关于规范提交专利电子申请指引的通知
国家知识产权局办公室 工业和信息化部办公厅关于组织开展创新管理知识产权国际标准实施试点的通知
国家知识产权局关于印发《系统治理商标恶意注册促进高质量发展工作方案(2023—2025年)》的通知
经济专业技术资格考试知识产权专业知识和实务(初级)考试大纲
经济专业技术资格考试经济基础知识(初级)考试大纲
经济专业技术资格考试经济基础知识(中级)考试大纲
经济专业技术资格考试知识产权专业知识和实务(中级)考试大纲
【图解】一同见证,安徽省知识产权新时代十年!
【转发】《安徽省级实验室体系重组行动实施方案(试行)》
国家知识产权局关于印发“千企百城”商标品牌价值提升行动方案(2023—2025年)的通知
2023年全国知识产权宣传周活动主题海报发布
最高人民法院知识产权法庭典型案例(2022)
2023年度专利代理师资格考试公告(第525号)
关于公布《2023年专利代理师资格考试大纲》的通知
国家知识产权局关于印发《专利代理信用评价管理办法(试行)》的通知
【转发】高校知识产权管理规范
【图解】2023年,这样推动知识产权高质量发展
《推动知识产权高质量发展年度工作指引(2023)》印发
【转发】《推动知识产权高质量发展年度工作指引(2023)》印发
国家知识产权局:《2023年全国知识产权行政保护工作方案》
国家知识产权局:《知识产权政务服务事项办事指南》的公告(第519号)
国家知识产权局:关于印发2023年全国知识产权行政保护工作方案的通知 国知发保字〔2023〕4号
【转发】国家知识产权局:关于印发2023年全国知识产权行政保护工作方案的通知 国知发保字〔2023〕4号
国知局:关于全面推行专利证书电子化的公告(第515号)
国家知识产权局举办2023年2月例行新闻发布会
经济专业技术资格考试 高级经济实务(知识产权) 考试大纲
《质量强国建设纲要》印发,涉及这些知识产权内容
【转发】国家知识产权局办公室:关于印发专利导航工程实施评价方案的通知 国知办发运字〔2023〕4号
【转发】国家知识产权局办公室关于印发专利导航工程实施评价方案的通知 国知办发运字〔2023〕4号
【转发】17部门印发《关于加快推动知识产权服务业高质量发展的意见》 国知发运字〔2022〕47号
【政策解读】一图读懂 17部门联合印发意见 加快推动知识产权服务业高质量发展
【转发】《芜湖市常态化产学研合作工作方案》 芜科办〔2022〕74号
浅谈高价值专利培育中的“布局”和“挖掘”
《2022年中国专利调查报告》全文发布!
《绿色低碳技术专利分类体系》
【转发】《绿色低碳技术专利分类体系》 国知办函规字〔2022〕1044号
《知识产权保护规范化市场创建示范管理办法》
【转发】《知识产权保护规范化市场创建示范管理办法》 国知办发保字〔2022〕64号
【政策解读】《知识产权保护规范化市场创建示范管理办法》解读
《知识产权行政保护案件请示办理工作办法》印发
【政策解读】专利产品备案常见问题解答
【政策解读】《关于加强知识产权鉴定工作衔接的意见》
再谈外观设计专利之“组件产品”和“套件产品”
功能性特征专利规则的统一性研究
国家知识产权局办公室:关于组织开展专利产品备案工作的通知
国家知识产权局办公室:关于公布2022年知识产权信息服务优秀案例的通知
国家知识产权局 国家市场监督管理总局:关于开展商标代理行业专项整治行动的通知
国家知识产权局办公室 司法部办公厅:关于推介第二批全国专利侵权纠纷行政裁决建设典型经验做法的通知
【转发】国家知识产权局:《商标代理监督管理规定》
【政策解读】图解:13条知识产权措施助力专精特新中小企业创新发展
专利导航,企业能拿它来做什么?
专利开放许可十问十答
国务院,知识产权战略实施工作部际联席会议办公室:关于印送知识产权强国建设第一批典型案例的函
国知局:拟增加商标依职权撤销规定
【转发】国家知识产权局:《专利开放许可使用费估算指引》(试行) 国知办发运字〔2022〕56号
【转发】国知局 工信部:《关于知识产权助力专精特新中小企业创新发展的若干措施》 国知发运字〔2022〕38号
国知局 工信部:知识产权助力专精特新中小企业创新发展若干措施!
国家知识产权局:编制印发《专利开放许可使用费估算指引》
专利开放许可九问答
浅议专利侵权诉讼中赔偿数额的计算及证明责任
国家知识产权局行政裁决案件线上口头审理办法(征求意见稿)公开征求意见
国知局:将专利质量和转化运用等指标作为职称晋升、绩效考核、岗位聘任等重要依据!
商标局:地理标志商标注册申请15问
数看知识产权这十年丨一图读懂
【政策解读】《安徽省深化科技创新体制机制改革加快科技成果转化应用体系建设行动方案》
关于就《专利代理信用评价管理办法(公开征求意见稿)》公开征求意见的通知
国家知识产权局办公室:关于确定首批国家级专利导航工程支撑服务机构的通知
【转发】《国家技术转移体系建设方案》 国发〔2017〕44号
国知局办公室:关于举办首届全国知识产权公共服务机构专利检索分析大赛的通知
【转发】《芜湖市工程技术研究中心认定管理办法》
图解:数说知识产权转化运用工作成效
【转发】科技部 财政部关于印发《企业技术创新能力提升行动方案(2022—2023年)》的通知 国科发区〔2022〕220号
【政策解读】安徽省深化科技创新体制机制改革加快科技成果转化应用体系建设行动方案
【政策解读】图解:安徽省深化科技创新体制机制改革加快科技成果转化应用体系建设行动方案
【转发】安徽省深化科技创新体制机制改革加快科技成果转化应用体系建设行动方案 皖政〔2022〕64号
【政策解读】推动高校支撑服务企业高质量发展 ——三部门解读“千校万企”协同创新伙伴行动
【转发】关于组织开展 “千校万企”协同创新伙伴行动的通知
9张图,带你了解2022年上半年知识产权相关工作统计数据
2022年专利代理师资格考试大纲
7月1日起,这些知识产权政策开始实施!
《国家知识产权保护示范区建设方案》解读
国知局:关于印发《国家知识产权保护示范区建设方案》的通知
专利代理师考试常见问题解答:2022年各考点及港澳地区联系方式及其他相关事宜
专利代理师考试常见问题解答:专利代理师资格授予
专利代理师考试常见问题解答:港澳台地区人员报名和考试
专利代理师考试常见问题解答:考试
专利申请12个关键流程点,把握好了事倍功半
官方解答:专利年费缴纳期限延长有关问题!
专利代理师考试常见问题解答:报名程序
专利代理师考试常见问题解答:报考条件
2022年专利代理师资格考试公告
这篇文章告诉您,商标注册没有捷径
【转发】《安徽省科学技术普及条例》
【转发】《安徽省科学技术进步条例》
【转发】《安徽创新型省份建设促进条例》及解读
【转发】《中华人民共和国科学技术普及法》
【转发】《中华人民共和国科学技术进步法 》 中华人民共和国主席令 第一〇三号
国知局:关于开通外观设计国际申请业务的通知
国知局:关于加入海牙协定后相关业务处理暂行办法的公告 | 附解读
中国已加入《海牙协定》,外观设计专利可通过海牙体系进入90+国家寻求保护
【政策解读】《海牙用户指南》(2022年2月修订)
一图概览《海牙协定》
【转发】《关于改革完善省级财政科研经费管理的若干措施》 国办发〔2021〕32号
强保护时代下,企业如何通过专利保护提高产品竞争力?
关注!《国家知识产权局知识产权信用管理规定》明确6种失信行为
国知局公布1-2月知识产权数据,实用新型专利授权量同比增长44.21%
【政策解读】《推动知识产权高质量发展年度工作指引(2022)》
国知局批复:外观设计专利权评价报告不能证明被控侵权设计与现有设计是否相同或实质相同
两会IP热点汇总
科技部:科技型中小企业评价知识产权有这些指标!
国家市场监管总局:《全国商业秘密保护创新试点工作方案》全文发布!
【政策解读】2022年度国家自然科学基金项目指南及申请规定发布
一图读懂《知识产权公共服务“十四五”规划》
一图读懂:2022年全国知识产权工作怎么做?8个方面重点工作
《知识产权人才“十四五”规划》发布!到2025年,执业代理师4万人,知识产权师2万人
2022.1.1日起施行,新修订《中华人民共和国科学技术进步法》多处提及知识产权
【转发】《中华人民共和国科学技术进步法》
国务院办公厅关于新形势下进一步加强督查激励的通知
教育部印发贯彻落实《三部委关于提升高等学校专利质量,促进转化运用的若干意见》典型经验的通知
我国已建成101家TISC和80家高校国家知识产权信息服务中心
《提升中小企业竞争力若干措施》印发,提出这些知识产权举措……
国家知识产权局公告 第四六二号《商标审查审理指南》全文发布
这7种行为被国知局认定为失信行为
【转发】国家知识产权局关于《专利权质押登记办法》的公告(第461号)
安徽省人民政府令第303号
【转发】国务院关于印发“十四五”国家知识产权保护和运用规划的通知
一图读懂“十四五”国家知识产权保护和运用规划
一文读懂《产学研合作协议知识产权相关条款制定指引(试行)》
三部门联合印发《产学研合作协议知识产权相关条款制定指引(试行)》
【转发】国办印发《关于进一步支持大学生创新创业的指导意见》,明确做好大学生创新项目的知识产权确权、保护等工作
和解!OPPO与夏普签订交叉许可协议,结束全球诉讼
一图读懂《知识产权强国建设纲要(2021-2035年)》
中共中央国务院印发《知识产权强国建设纲要(2021-2035年)》
芜湖“紫云英人才计划”(图解)
科技成果评价的主体包括哪些?
浅议专利侵权纠纷中的禁止反悔原则与“明确否定”情形
国家知识产权局:我国累计认定地理标志保护产品2482个
新学期已开始,软件类专利权人该学会面对“万物互联”时代了!
知识产权安全是国家安全的主战场
2022年申请国家高新技术企业,请从现在开始准备
专利,让城市“更智慧”
申长雨:发明专利做好控增量、提质量,实用新型做好制度改革
最高院知产法庭:公知常识性证据的认定
故意侵犯知识产权;提交非正常专利申请等将列入严重违法失信名单!2021.9.1日起施行
中汽咨询发布“2021汽车专利创新指数”
国家知识产权局何志敏:提高知识产权公共服务能力,助力汽车产业创新发展
加强科学发现权保护 促进基础研究蓬勃发展
【转发】安徽省财政厅 安徽省科学技术厅关于印发《安徽省支持科技创新若干政策专项资金管理办法》的通知
国家知识产权局关于印发《知识产权公共服务能力提升工程工作方案》的通知
国知局公布1-6月知识产权数据 发明授权量同比增长55.9%
你真的了解专利布局吗?总结五大专利布局方法及策略
国务院发文:评职称、评科技奖将纳入新指标!
国家知识产权局办公室关于加强专利导航工作的通知
2021年5月全国高校专利分析
3D打印已实现批量化制造的5个案例
中国高新技术企业认定需要15-18个专利?
2021年中国专利申请量和授权率增速放缓
《2021年专利代理师资格考试大纲》全文发布
国知局回复进一步加大知识产权保护力度
印花税法来了,明年7月实施:商标注册证和专利权证将不用交印花税了
严查国家高新技术企业!确保非正常专利不被利用骗取各类优惠政策!
专利惩罚性赔偿上岗!这些情形将会被判惩罚性赔偿
国家知识产权局进一步整治非正常专利申请代理行为
2021年知识产权贯标补贴政策汇总
《中华人民共和国专利法》2020全文
6月1日起施行《专利法》《著作权法》《专利导航指南》等新法规
知识产权不再是锦上添花,将决定企业的兴衰存亡
国知局:6月1日起,这4种情形属于重大专利侵权纠纷!
关于施行修改后专利法的9个问题
专利人成功之路专栏|技术转移和专利运营的关系是什么?
为什么有些科转人的科技成果转化会越做越“不自信”?!
国之功勋,院士千古!袁隆平先生的一生为人类留下了什么?
国知局2021年工作要点
6G通信技术专利发展状况报告》发布,有何亮点?
地方高校的破局!如何把科研成果转化为教学资源?
国知局:持续压缩商标专利审查周期、加强审查监管
国知局:合理调整专利收费有助于专利质量提升
科技成果转移转化有哪三个痛点?
国家知识产权局2020年度报告
高校5金8银! 第二十二届中国专利奖评审结果公布
国知局印发《通知》:不得直接将专利申请、授权数量作为享受奖励或资质资格评定政策的主要条件
国知局:《关于技术调查官参与专利、集成电路布图设计侵权纠纷行政裁决办案的若干规定(暂行)》全文发布!
国知局:6月底前各地要全面取消专利、商标申请阶段的资助和奖励
实用新型审查趋势:打击低质量申请,同日申请专利政策调整
国知局回应:如何界定“高价值发明专利”及实践中如何考核?
全球专利分析市场规模2027年将达16亿美元
2020年发明授权率为47.3%,实用新型授权率为90.4%,外观授权率为95.1%
2020年度专利复审无效十大案件来了
一图了解科交会成果
关注!知识产权信息赋能中小企业创新发展十大案例
市场监管总局:2020年知识产权执法行动典型案例
技术成果转化税收优惠政策,请收好!
爱迪生不是发明大王,而是成果转化的高手
如何落实“十四五”规划里的高价值专利目标?申局长回应
2020年中国知识产权保护状况白皮书发布
“专利泡沫”何其多 专利造假“产业链”
公安部发布打击侵犯知识产权犯罪典型案例
关于专利权作价入股的程序及相关注意事项
勾勒局部外观设计专利画像
2020年中国法院10大知识产权案件和50件典型案例
《产学研合作协议知识产权相关条款制定指引》及其使用指南解读
柔性制造下,AI+软件为中国机器人行业带来弯道超车新机遇!
产业|2021年AI将改变制造业的6大应用趋势
“小猪上吊”专利给我们的启示
高校科研成果转化合同额下降,中国科技成果转化难在哪?
黎子辉:高校专利申请前评估工作体系的构建
《关于推动科研组织知识产权高质量发展的指导意见》解读
关注!财政部 国家知识产权局实施专利转化专项计划政策解读
浅析专利申请前查新检索的意义及思路
国知局 中国科学院等四部门发布:推动科研组织知识产权高质量发展
@大学生们:一文看懂如何申请专利!
国知局明确5种“高价值发明专利”!
国家知识产权局关于进一步严格规范专利申请行为的通知
WIPO发布《世界知识产权指标》报告:2019年商标和工业品外观设计申请活动增加;专利申请呈现罕见的下降
【转发】《专利导航指南》系列国家标准解读
【转发】《专利导航指南》国家标准全文!2021.6.1日起实施
【转发】第四届全国机器人专利创新创业大赛复赛名单公布
【转发】国家知识产权局办公室关于印发《知识产权信息公共服务工作指引》的通知
【转发】国家知识产权局办公室关于印发《知识产权信息公共服务工作指引》的通知
【转发】聚焦新修改专利法之你问我答
【转发】国知局:《中华人民共和国专利法》二十九处修改全文
【政策解读】安徽省自然科学基金管理办法(修订)
【转发】关于印发《芜湖市工程技术研究中心认定管理办法》的通知
【转发】《关于规范高等学校 SCI论文相关指标使用 树立正确评价导向的若干意见》 教科技〔2020〕2号
【转发】安徽省人民政府关于支持人工智能产业创新发展若干政策的通知(皖政〔2020〕14号)
【转发】《高等学校区块链技术创新行动计划》
【转发】提升高等学校专利质量促进转化运用的若干意见
【论文期刊】2025年《国际期刊预警名单》
【论文期刊】中文核心期刊要目总览(2023版)
【论文期刊】中文核心期刊要目总览(2023版)
【校企合作】《安徽信息工程学院与企业共建联合实验室申请表(模版)》
【横向项目】技术咨询合同(模板)
【横向项目】技术开发(合作)合同(模板)
【横向项目】安徽信息工程学院横向项目全流程包
【横向项目】技术开发(委托)合同 (模板)
【横向项目】技术服务合同(模板)
【论文期刊】2024年《国际期刊预警名单》
【论文期刊】2023年《国际期刊预警名单(试行)》
【论文期刊】2021年《国际期刊预警名单(试行)》
【论文期刊】2020年《国际期刊预警名单(试行)》
【知识产权】安徽信息工程学院知识产权信息确认函(2024版)
【转发】安徽省科技成果登记系统操作手册
安徽信息工程学院劳务费发放表
【论文期刊】中国科学引文数据库(CSCD)来源期刊列表(2023-2024 年度)
【校企合作】校企合作项目合同(协议)审批表
【校企合作】校企合作项目立项申请书
【横向项目】横向项目验收合格绩效发放表
【知识产权】软件著作权申请表
【横向项目】安徽信息工程学院横向项目材料、设备采购(外协加工)申请表
【横向项目】安徽信息工程学院横向项目材料、设备采购(外协加工)采购记录审批表
【论文期刊】中文核心期刊要目总览(2020版)
【论文期刊】CSSCI扩展版来源期刊目录(2021-2022)
【论文期刊】CSSCI来源期刊目录(2021-2022)
【横向项目】产学合作协同育人项目平台学校用户操作指南
【孵化器】安信工科技企业孵化器入驻协议模板
【横向项目】安徽信息工程学院横向项目结题意见书
【横向项目】安徽信息工程学院技术合同审批单(模板)
【横向项目】产学研合作项目(横向课题)进展情况报告书(模版)
【横向项目】产学研合作项目真实性确认函(模版)
【成果登记】“羚羊”工业互联网平台成果登记
【论文期刊】中国科学引文数据库(CSCD)来源期刊列表(2021-2022年度)
【知识产权】专利技术交底材料填写模板(外观设计)
【知识产权】专利技术交底材料填写模板(发明或实用新型)
【论文期刊】《中文核心期刊要目总览》(2017年版)
【横向项目】安徽省科学技术情报研究所科技查新
【横向项目】芜湖市科技创新服务中心科技查新委托单
【论文期刊】CSSCI 来源期刊(2019-2020)目录
【论文期刊】CSSCI 扩展版来源期刊(2019 年-2020 年)目录
【论文期刊】中国科学引文数据库来源期刊列表(2019-2020年度)
【论文期刊】中文核心期刊目录(2014年版)
【论文期刊】中国科学引文数据库来源期刊列表(2017—2018 年度)
科研服务及成果转化
政策法规
关于组织申报2025年国家社会科学基金高校思想政治理论课研究专项的通知
校企协同育人才,走访关怀促成长 电气与电子工程学院开展实习走访活动
访企拓岗专项活动之艺术设计学院师生参与 “千名学子看繁昌”活动
关于组织申报2025年度芜湖市计划内自筹资金项目的通知
固高科技股份有限公司董事吕恕一行来校考察座谈
艺术设计学院成功开展2025年暑期企业实习走访专项活动
关于组织申报2025年度安徽信息工程学院高层次人才科研启动经费第一批项目的通知
关于公布安徽信息工程学院概念验证中心首批立项项目名单的通知
安徽信息工程学院赴宁波开展校企交流活动聚力拓展就业新空间
【论文期刊】中国科学引文数据库(CSCD)来源期刊列表(2025-2026 年度)
关于组织申报2025年度安徽省哲学社会科学规划项目的通知
实习走访促合作 就业领航谱新篇 计算机(大数据)学院顺利完成实习走访工作
精准对接企业需求 助力毕业生高质量就业 通识教育与外国语学院赴合肥启迪未来教育开展访企拓岗活动
访企拓岗促就业 合作共赢谋发展 管理工程学院赴长三角企业开展校企合作签约授牌
携手长三角 共育新英才 管理工程学院走访实习基地 深化校企协同育人
凝聚共识 深化互信 机械工程学院赴芜湖毅昌科技有限公司走访交流
安徽信息工程学院赴青阳县开展校企人才培养合作对接交流活动
关于组织申报2025年度芜湖市技术研发中心的通知
我校举办概念验证中心项目入库评审会
管理工程学院与合肥翎羊跨境电子商务有限公司开展校企合作交流
安徽信息工程学院与安徽飞数科技有限公司共探校企合作新路径
深化产教融合 共谱发展新篇 安徽信息工程学院与科大讯飞举行校企合作交流会
产教融合结硕果 校企携手育英才 第二届汇川生态链结业仪式暨校企实习双选会成功举办
通识教育与外国语学院赴企业开展校企合作英文配音实践活动
机械工程学院组织学子赴普莱默电子(芜湖)有限公司参观学习
数字王国与艺术设计学院共建岗前培训体系 校企协同培育数字创意产业新生力量
校企合作共助力 护航毕业生求职路
安徽信息工程学院科技成果登记统计表(2018年-2025年6月)
深化产教融合 共谱发展新篇 安徽信息工程学院与科大讯飞举行校企合作交流会
关于第十六届安徽省百所高校百万大学生科普创意创新大赛校赛推荐情况的通知
关于组织申报安徽省教育科学研究项目2025年度教育政策研究专项课题的通知
【校内文件】《安徽信息工程学院科学研究工作量管理办法》 校科字〔2025〕9号
关于印发《安徽信息工程学院科学研究工作量管理办法》的通知
2024年度安徽省科学技术奖项目公示(二)
2024年度安徽省科学技术奖项目公示(一)
【校内文件】《安徽信息工程学院技术研发工作量核算办法》 校科字〔2025〕8号
关于印发《安徽信息工程学院技术研发工作量核算办法》的通知
我校召开2025年上半年科研工作会议
校企合作创新初探:我校与安徽文化旅游投资集团有限责任公司举行首次合作专题交流会
芜湖市发改委、中国管理科学学会一行来校考察交流 共探低空经济合作新篇
深化产教融合 共筑创新生态 电气与电子工程学院赴科大讯飞硬件中心开展洽谈合作
校企协同再发力 实习通道启新程 电气与电子工程学院成功举办2022级企业实习专场宣讲会
企业进校 送岗上门 助力打通就业最后一公里
产教融合促发展 校企协同育人才 管理工程学院2022级企业实习双选会圆满落幕
【双百大赛】我校举办第十六届安徽省“双百大赛”专家宣讲会
我校举办第十六届安徽省“双百大赛”专家宣讲会
2024年度安徽省科学技术奖项目公示
芜湖市发改委、中国管理科学学会一行来校考察交流 共探低空经济合作新篇
关于2025年度安徽省自然科学基金项目推荐情况的公示
计算机(大数据)学院与深圳慧通商务有限公司开展合作交流
精准送岗助实习 校企共筑成才路 计算机(大数据)学院举办实习宣讲会
机械工程学院组织企业进校招聘
机械工程学院与芜湖中瑞弹簧有限公司开展校企合作交流
校企共筑育人梦 实习双选启新航
艺术设计学院赴繁昌区人力资源服务产业园深化校企合作 共绘产教融合新蓝图
校企携手深化产教融合 共育物流与供应链新人才
机械工程学院赴六安舒城、霍邱县开展“访企拓岗促就业”专项行动
机械工程学院走访芜湖古戈尔自动化科技有限公司
【校内文件】安徽信息工程学院高层次人才科研启动经费管理办法(2025年修订版) 校人字〔2025〕27 号
海螺集团与安信工开展校企合作座谈交流 共探产学研融合新路径
海螺集团与安信工开展校企合作座谈交流 共探产学研融合新路径
关于开展2024年度安徽省科学技术奖提名工作的通知
【转发】《中共安徽省委宣传部关于做好省重点培育智库申报工作的通知》
【双百大赛】《关于举办第十六届安徽省百所高校百万大学生科普创意创新大赛的通知》
【转发】《关于举办第十六届安徽省百所高校百万大学生科普创意创新大赛的通知》
关于组织申报2025年度安徽省科技创新战略与软科学研究专项重大项目的通知
【校内政策】《安徽信息工程学院教学科研软件使用与管理办法》校教字〔2025〕11号
深化产教融合 共筑人才桥梁 计算机(大数据)学院赴奇瑞信息技术有限公司开展校企合作交流
企业宣讲进校园 校企联动促就业 计算机(大数据)学院成功举办校园招聘宣讲会
我校2025届毕业生春季首场综合型双选会圆满落幕
机械工程学院携手人本股份有限公司成功举办校园招聘宣讲会
安徽信息工程学院赴苏州深化校企合作 校企协同共育智能制造新质人才
我校与安徽师范大学、科大讯飞共建“AI+高等教育研究院”签约仪式圆满举行
机械工程学院携手人本股份有限公司成功举办校园招聘宣讲会
芜湖市人民政府、海螺集团一行来访 共商产学研深度融合
关于公布2024年度安徽信息工程学院校级科技创新平台和科研团队立项建设名单的通知
关于组织申报2025年度安徽省自然科学基金项目的通知
管理工程学院与合肥顶津食品有限公司校外实习基地协议成功签订
机械工程学院与宝银特材科技股份有限公司开展校企合作交流
第二届“汇川生态链订单班·汇英行动”正式启动
安徽信息工程学院参加2025届上海高校春季促就业系列招聘会暨就业育人联盟专项活动
机械工程学院赴合肥地区企业走访调研
深化产教融合 校企合作共育英才 机械工程学院持续推进产教融合工作
强化校企联动 深化产教融合 机械工程学院走访芜湖联诺电器有限公司
通识教育与外国语学院赴湾沚开展访企拓岗专项行动 深化职业教育与语言服务协同创新
校企共话合作 携手共育英才 深圳慧通商务有限公司与计算机与软件工程学院开展合作交流
【转发】关于组织开展重点新材料研发及应用国家科技重大专项2025年度项目(公开竞争类)申报工作的通知
关于组织申报2025年全国教育科学规划年度项目的通知
关于开展概念验证中心项目遴选的通知
聚焦“知识产权与人工智能”,向侵权说“不” 我校举办2025年知识产权宣传周系列活动
聚焦“知识产权与人工智能”,向侵权说“不” 我校举办2025年知识产权宣传周系列活动
关于组织申报2025年度省领导圈定课题的通知
省哲社项目五连捷!艺术设计学院省级哲社项目立项再续华章
安徽信息工程学院赴义乌开展访企拓岗行动 探索“英语+职业技能”人才培养新路径
我校与德力西电气有限公司开展深度校企对接
安信工携手镜湖区打造城市艺术新地标 哪吒主题文化墙绘就文旅融合新图景
助力区域发展 深化产教融合育人模式 机械工程学院前往芜湖市企业调研
管理工程学院与美的集团呼叫中心举行校企合作洽谈会
校企携手探循环 同心共创筑未来 艺术设计学院开展校企合作专项行动
深化校企合作 共促产教融合 电气与电子工程学院赴安徽智质工程技术有限公司开展项目洽谈
广州仕霞网络科技有限公司来校深入交流横向项目合作
校企联动促就业 多元合作助发展 计算机(大数据)学院与多家知名企业开展系列交流活动
通识教育与外国语学院赴合肥企业开展访企拓岗行动
强合作 促就业 艺术设计学院开展访企拓岗就业专项行动
跨出校门挖需求 双向交流拓新途 机械工程学院开展系列访企拓岗
【校内文件】《安徽信息工程学院纵向科研项目及经费管理办法》 校科字〔2025〕5号
【校内文件】《安徽信息工程学院联合培养硕士研究生工作管理办法(试行)》 校科字〔2025〕4号
安徽信息工程学院科技成果登记统计表(2018年-2024年12月)
硬核科技,智创未来:信工学子“发明力”大揭秘!
硬核科技,智创未来:信工学子“发明力”大揭秘!
校企协同打造智能制造新标杆 安徽信息工程学院与汇川技术擘画智能制造产业学院蓝图
跨出校门挖需求 双向交流拓新途 机械工程学院开展系列访企拓岗
强合作 促就业 艺术设计学院开展访企拓岗就业专项行动
校企联袂育英才 产教融合助发展 通识教育与外国语学院赴弋江区商务局洽谈校企合作
关于安徽省教育厅科研项目、人才项目、校级青年科研基金项目和校级“三全育人”“管理改进”项目结题验收的通知
【论文期刊】关于规范各二级学院英文名称使用的通知
计算机(大数据)学院与合肥真萍电子科技有限公司开展交流座谈
关于转发《关于举办安徽省第七届大学生防震减灾科普作品大赛的通知》的通知
关于组织申报2025年度国家社会科学基金年度项目的通知
校企联袂育英才 产教融合助发展 通识教育与外国语学院赴弋江区商务局洽谈校企合作
计算机(大数据)学院走访外企德科与飞数科技开展专业建设与人才培养专题调研
主动出击拓岗位 校企携手促就业 计算机(大数据)学院赴合肥开展访企拓岗
通识教育与外国语学院赴合肥爱秀教育咨询有限公司开展访企拓岗暨授牌签约仪式
通识教育与外国语学院与德力西电气(芜湖)有限公司共商英语专业实习就业合作
精准对接促就业 产研融合谋发展 计算机(大数据)学院与安徽人励通科技有限公司开展合作交流
深化产教融合 赋能智造未来
深化校企合作 共探科技创新新路径 电气与电子工程学院走访调研黄山旭友电子科技有限公司
机械工程学院前往弋江区企业调研
安徽财经大学副校长王兵来我校调研交流
安徽信息工程学院2025年春季电子电气行业暨“沪宁杭皖”专场招聘会圆满举行
安徽信息工程学院发明专利数量位居全国民办本科院校第三
全国民办本科院校发明专利授权数量统计报告发布 安信工排名全国第三、全省第一
全国民办本科院校发明专利授权数量统计报告发布 安信工排名全国第三、全省第一
【论文期刊】被冒用期刊名录(持续更新中)
关于2024年度安徽信息工程学院高层次人才科研启动经费项目立项的通知
关于2024年度安徽信息工程学院青年科研基金项目立项的通知
安徽信息工程学院发明专利数量位居全国民办本科院校第三
【转发】教育部社科司关于征集2025年度教育部哲学社会科学研究重大课题攻关项目选题的通知
我校承办鸠兹科创湾场景应用发布会,推动校政企深度合作
政企校三方共筑智能制造人才高地 中科仙络与芜湖智能制造产业学院深化产教融合合作
【转发】教育部社科司关于2025年高校思政课教师研究专项一般项目申报工作的通知
义乌市卓毓网络科技有限公司到访通识教育与外国语学院开展校企合作座谈会
深化产教融合 共育智造人才
创新驱动 合作共赢 电气与电子工程学院与德孚公司共商产学研协同发展
【转发】2025年度国家社科基金艺术学重大项目招标公告
【转发】2025年度国家社科基金艺术学年度项目申报公告
深化校企合作 携手就业育人 艺术设计学院走访实习基地
关于组织申报2025年度教育部人文社会科学研究一般项目、中国特色社会主义理论体系研究专项、高校辅导员研究专项的通知
关于摸排申报2024年安徽省科学技术奖项目的通知
培育科研新生力 助推学科新高度 电气与电子工程学院举办国家自然科学基金申报专题讲座
电气与电子工程学院与联宝科技共探产教融合新路径:"联菁计划"赋能智能制造人才生态
纵向项目申报时间表(截至20250220)
紫云英创新创业学院实干迎新局 携手思贝克共铸高绩效团队新篇章
【转发】一文读懂2025年国家自然科学基金限项新旧政策对比
安徽信息工程学院2025年春季首场校园双选会成功举办 近千名毕业生与百家名企共启职场新篇章
关于成立安徽信息工程学院软件工程技术中心的通知
祝贺我校技术与创新支持中心(TISC)通过运行评估, 创新服务能力获认可
【转发】《关于2025年度公开征集市科技咨询专家及更新已入库专家信息的通知》的通知
我校荣登2024年安徽省发明专利百强榜第39名,展望未来新篇章
学校召开科研工作会议
关于表彰2024年度科研成果的决定
关于进一步规范职称评审申报资格及论文要求的通知
关于进一步规范职称评审申报资格及论文要求的通知
深化校企合作 共筑工业自动化人才高地 电气与电子工程学院与苏州迅德斯开展“汇川生态链”洽谈
李震副校长带队调研湾沚区企业,共谋校企合作新篇章
深化产教融合 电气与电子工程学院走访苏州企业探索校企合作新路径
我校计算机(大数据)学院与湾沚区数据资源管理局顺利开展合作签约
学校召开校级科研平台及团队答辩评审会
学校召开校级科研平台及团队答辩评审会
通识教育与外国语学院赴湾沚区志华教育开展访企拓岗行动
【专利创新创业大赛】关于安徽信息工程学院第九届大学生专利创新大赛奖励的决定
关于安徽信息工程学院第九届大学生专利创新大赛奖励的决定
我校科技创新成果在全国发明展览会·“一带一路”暨金砖国家技能发展与技术创新大赛荣获佳绩
我校科技创新成果在全国发明展览会·“一带一路”暨金砖国家技能发展与技术创新大赛荣获佳绩
我校科技创新成果在全国发明展览会·“一带一路”暨金砖国家技能发展与技术创新大赛荣获佳绩
【专利创新创业大赛】专利成就梦想,创新引领未来 我校成功举办第九届大学生专利创新大赛
专利成就梦想,创新引领未来 我校成功举办第九届大学生专利创新大赛
我校与科大讯飞共同揭牌鸿蒙人才培养基地
携手企业拓岗位 共谋发展促双赢 管理工程学院省外考察交流行
华为技术有限公司与爱上云(上海)技术有限公司来我校考察交流
副校长章敏凤一行赴滁州地区开展校企合作交流
【专利创新创业大赛】关于举行安徽信息工程学院第九届大学生专利创新大赛决赛的通知
关于举行安徽信息工程学院第九届大学生专利创新大赛决赛的通知
产教融合 创新驱动:赋能新质生产力 2024产教融合高质量发展论坛顺利召开
关于组织申报2024年度安徽信息工程学院青年科研基金项目的通知
学校举办省科技进步奖申报专题培训会
我校计算机与软件工程学院青年教师蔡兵在《IEEE Transactions on Multimedia》《Information Sciences》等国际权威期刊上发表重要研究成果
我校计算机与软件工程学院青年教师蔡兵在《IEEE Transactions on Multimedia》《Information Sciences》等国际权威期刊上发表重要研究成果
我校计算机与软件工程学院青年教师蔡兵在《IEEE Transactions on Multimedia》《Information Sciences》等国际权威期刊上发表重要研究成果
关于开展2024年度科研成果统计工作的通知
关于新版专利管理系统切换上线的通知
我校技术转移机构年度绩效考核获得良好
携手共建拓岗位 搭筑平台促发展 通识教育与外国语学院赴义乌访企拓岗
我校技术转移机构年度绩效考核获得良好
计算机(大数据)学院赴安徽中鑫航科技发展有限公司考察交流
计算机(大数据)学院赴三微电子科技(苏州)有限公司开展访企拓岗促就业
通识教育与外国语学院赴芜湖市教育培训协会开展访企拓岗暨实习基地共建座谈会
电子与电子工程学院开展系列实习走访调研
我校TISC举办“玩转专利——从专利看创新”专题讲座
安徽信息工程学院专利成果转化清单(2024.1-9)
我校科技创新成果在第76届德国纽伦堡国际发明展荣获佳绩
我校科技创新成果在第76届德国纽伦堡国际发明展荣获佳绩
我校科技创新成果在第76届德国纽伦堡国际发明展荣获佳绩
电气与电子工程学院赴苏州灵猴机器人有限公司开展访企拓岗活动
寻根溯源铭初心 开启智慧教育3.0 ——校领导班子和中层管理人员赴科大讯飞总部考察交流
“协同联动拓岗位 凝心聚力促就业” 安徽信息工程学院2025届毕业生“秋季校园招聘月” 首场招聘活动顺利举行
我校召开科研工作与学科建设会议
精准促进就业 学校联合芜湖湖南商会开展学生面对面交流活动
探索专业方向 拓宽认知维度 通识教育与外国语学院开展企业认知与实习走访活动
艺术设计学院成功举办2025届毕业生企业宣讲会
芜湖智能制造产业学院学子走进酷哇科技探索科技前沿
管理工程学院举办专利申报及专利创新创业大赛专题讲座
【专利创新创业大赛】关于组织参加全国机器人高价值专利创新创业大赛芜湖大学生分赛暨举办第九届安徽信息工程学院大学生专利创新大赛的通知
关于组织参加全国机器人高价值专利创新创业大赛芜湖大学生分赛暨举办第九届安徽信息工程学院大学生专利创新大赛的通知
科大讯飞高级副总裁、安徽信息工程学院董事长聂小林等一行来校调研
关于公布我校2024年度市技术研发中心备案名单的通知
关于公布我校2024年度市技术研发中心备案名单的通知
安徽信息工程学院科技成果登记统计表(2018年-2024年10月)
2024年软件著作权登记(1-9月)
通识教育与外国语学院与弋江区商务局及企业开展校政企合作对接活动
关于组织申报“十五五”芜湖市科技创新战略研究专项的通知
中国海峡(晋江)人才市场携晋江市重点企业来校开展校政企合作对接活动
关于组织申报“十五五”芜湖市科技创新战略研究专项的通知
关于2024年度江淮英才培养计划团队项目推荐情况的公示
关于2024年度江淮英才培养计划团队项目推荐情况的公示
关于组织申报教育部哲学社会科学研究专项(全国教育大会精神研究)的通知
电气与电子工程学院与埃夫特召开人才培养对接会
关于组织申报教育部哲学社会科学研究专项(全国教育大会精神研究)的通知
电气与电子工程学院走访芜湖威迈斯新能源有限公司共话校企合作新篇章
关于组织申报2024年度安徽省哲学社会科学规划项目的通知
关于组织申报2024年度安徽省哲学社会科学规划项目的通知
我校召开校企共建联合实验室论证会
我校召开校企共建联合实验室论证会
【双百大赛】关于第十五届安徽省百所高校百万大学生科普创意创新大赛校赛推荐情况的通知
我校首批教师获聘专业型硕士研究生导师
关于组织申报2024年度安徽省社会科学创新发展研究课题的通知
计算机(大数据)学院开展访企拓岗 深化校企合作新篇章
第二届芜湖智能制造产业学院学子深入伯泰克 共话职场第一步
“就”在你身边“职”为你服务 安徽信息工程学院2024年秋季芜湖市企业专场招聘会顺利举行
关于第十五届安徽省百所高校百万大学生科普创意创新大赛校赛推荐情况的通知
关于组织申报2024年度安徽省社会科学创新发展研究课题的通知
管理工程学院秋季首场招聘宣讲会圆满成功
我校与酷哇科技有限公司共建项目式实习基地校企合作再上新台阶
我校与芜湖埃泰克汽车电子股份有限公司共建项目式实习基地 推进校企合作新篇章
关于公布2024年度安徽省高校科研项目立项的通知
关于公布2024年度安徽省高校科研项目立项的通知
第二届芜湖智能制造产业学院正式开班
计算机(大数据)学院暑期开展访企拓岗 深化校企合作
安徽信息工程学院管理工程学院圆满举行教师挂职聘任仪式
筑梦未来 共绘卓越蓝图 管理工程学院深度探访实习基地 开启校企合作新篇章
管理工程学院与上海高顿集团共建项目式实习基地
关于2024年度安徽省自然科学基金项目推荐情况的公示
关于2024年度安徽省自然科学基金项目推荐情况的公示
管理工程学院与芜湖悠派护理用品科技股份有限公司开展校企合作交流
关于组织申报2024年芜湖市科技特派员的通知
电气与电子工程学院与苏州汇川技术有限公司、苏州迅德斯自动化科技有限公司顺利开展“汇川生态链”人才培养项目
关于组织申报2024年度安徽省自然科学基金项目的通知
关于组织申报2024年度安徽省自然科学基金项目的通知
关于组织申报2024年安徽省科技创新攻坚计划项目的通知
关于组织申报2024年安徽省科技创新攻坚计划项目的通知
关于组织申报2024年度芜湖市技术研发中心的通知
合肥工业大学计算机与信息系副主任刘建副教授一行受邀来我校开展科研交流讲座
芜湖市发明协会高校分会工作会议在我校召开
安徽信息工程学院科技成果登记统计表(2018年-2024年6月)
艺术设计学院开展访企拓岗专项活动
关于印发《安徽信息工程学院学术不端行为处理办法(2024年修订版)》的通知
【校内文件】《安徽信息工程学院学术不端行为处理办法(2024年修订版)》
我校参加长三角G60科创走廊科技成果转化概念验证中心交流与科创分享会
河海大学单连春教授受邀来我校开展科研讲座
科大讯飞获国家科学技术进步奖一等奖
科大讯飞获国家科学技术进步奖一等奖
2023年度国家科学技术奖励名单
【双百大赛】我校举办第十五届安徽省“双百大赛”宣讲会
我校举办第十五届安徽省“双百大赛”宣讲会
章敏凤副校长一行赴芜湖市弋江区开展新能源汽车产业学院建设研讨
2024年软件著作权登记(1-5月)
【双百大赛】关于举办第十五届安徽省百所高校百万大学生科普创意创新大赛的通知
校政企融合发展 助力高质量就业 我校与湾沚区人社局举办实习就业人才合作培养交流会
主动上门为企服务 精准开展海外知识产权纠纷应对指导工作
副校长汪忠国带队开展管理工程学院“访企拓岗”活动
艺术设计学院开展访企拓岗就业专项行动
关于组织申报2024年度教育部哲学社会科学研究后期资助项目的通知
学校召开概念验证中心建设专题研讨会 探索科技成果转化新路径
关于组织申报2024年度教育部哲学社会科学研究后期资助项目的通知
【芜湖日报】全市唯一 安信工入选首批“概念验证中心”名单
我校入选首批长三角G60科创走廊科技成果转化概念验证中心
关于2024年度省教育厅高校科研项目评审结果的公示
关于2024年度省教育厅高校科研项目评审结果的公示
我校暨芜湖市第一张“数据知识产权登记证书”诞生
【转发】关于举办第十五届安徽省百所高校百万大学生科普创意创新大赛的通知
【会议通知】科会字〔2024〕1号:关于举办“基金类项目申请撰写要领”讲座的通知
我校TISC承办芜湖市“专利转化运用”专题讲座
关于组织申报2024年度安徽省教育科学研究项目的通知
管理工程学院到安徽得壹能源科技有限公司走访交流
关于组织申报2024年度安徽省教育科学研究项目的通知
艺术设计学院赴宁国科技局及企业深入交流学习
关于组织申报2024年度全国教育科学规划项目的通知
芜湖智能制造产业学院组织学生深入企业参观学习
关于组织申报2024年度全国教育科学规划项目的通知
关于组织申报中共安徽省委教育工委 安徽省教育厅2024年高校“三全育人”综合改革和思想政治能力提升计划项目的通知
关于组织申报中共安徽省委教育工委 安徽省教育厅2024年高校“三全育人”综合改革和思想政治能力提升计划项目的通知
海外知识产权纠纷应对指导安徽分中心检索预警部在芜揭牌
中国版权保护中心:关于调整软件版权登记证书事项的通告
海外知识产权纠纷应对指导安徽分中心检索预警部在我校揭牌
我校知识产权工作入选安徽省知识产权公共服务十大典型案例
我校应邀参加2024年宁波前湾新区校企合作交流大会
我校参加安徽省乡村建设高校联盟第一届理事会
通识教育与外国语学院开展访企拓岗促就业专项行动
我校技术与创新支持中心加盟国内首个TISC联盟
我校与昆山旅游度假区管理委员会校地人才合作协议签约仪式顺利举行
管理工程学院邀请企业来校开展专场宣讲招聘活动
管理工程学院与蓓慈电器有限公司开展校企合作交流
亚信科技、迈特望科技有限公司一行来计算机(大数据)学院走访交流
关于公布我校新认定及复审认定的芜湖市技术研发中心的通知
广东利元亨智能装备股份有限公司研究院院长杜义贤教授应邀来校开展学术交流活动
【学习分享】国家社科基金申报培训会
关于组织申报2024年度国家社会科学基金年度项目的通知
关于组织申报2024年度国家社会科学基金年度项目的通知
搭校企供需对接平台 共促高质量充分就业
融合产教绘蓝图 共塑精英育才源 芜湖智能制造产业学院与安徽成飞集成瑞鹄汽车模具有限公司产教融合开新局
计算机(大数据)学院周鸣争院长一行走访芜湖捷讯信息技术有限公司
电气与电子工程学院诚邀合肥工业大学教授团队召开科研工作推进会
管理工程学院与芜湖飞科电器有限公司、芜湖天锐捷精密电子设备有限公司开展合作交流
浙江湾区机器人技术有限公司与机械工程学院、电气与电子工程学院工程师联合培养计划研讨交流会圆满结束
访企拓岗促就业 共建基地强培养
【论文】2024年《国际期刊预警名单》
校企合作谱新篇 共谋发展促就业 管理工程学院赴亚务航空科技(芜湖)有限公司交流考察
【转发】2024年《国际期刊预警名单》
【转发】《安徽省高等学校年度科研计划编制与管理办法(试行)》的通知 皖教科〔2024〕2号
【转发】关于举办安徽省第六届大学生防震减灾科普作品大赛的通知
章敏凤副校长一行赴芜湖市汽车产业生态建设发展中心深入调研
访企拓岗促合作 共谋发展绘新篇 管理工程学院走访奇瑞商用车与芜湖泰和管业
访企拓岗搭桥梁 校企合作谋发展 计算机(大数据)学院和芜湖奇瑞控股集团有限公司开展合作交流会谈
关于安徽省教育厅科研项目及人才项目到期结题和延期结题验收工作的通知
关于组织申报2024年度教育部人文社会科学研究一般项目、中国特色社会主义理论体系研究专项、高校辅导员研究专项及高校思政课教师研究专项一般项目的通知 科字〔2024〕3号
关于组织申报2024年度教育部人文社会科学研究一般项目、中国特色社会主义理论体系研究专项、高校辅导员研究专项及高校思政课教师研究专项一般项目的通知
深化合作 共育未来 管理工程学院到安徽楚江投资集团有限公司交流洽谈
关于安徽省教育厅科研项目及人才项目到期结题和延期结题验收工作的通知
关于开展安徽信息工程学院校级科技创新平台和科研团队阶段性检查的通知
安徽省知识产权事业发展中心、芜湖市市场监督管理局(知识产权局)领导莅临我校调研指导
校企携手 共谋发展 计算机(大数据)学院深入开展“访企拓岗促就业”专项行动
访企业以拓岗位 促就业而谋新篇 管理工程学院与安徽佩吉智能科技共绘校企合作新图景
携手共进 共塑未来 电气与电子工程学院开展系列访企拓岗专项行动(三)
校企携手 铸梦未来 电气与电子工程学院开展“博众订单班”宣讲活动
访企拓岗强化就业 校企合作共绘新篇 管理工程学院携手安徽智联达共绘人才培养就业新篇章
安徽大学知识产权信息服务中心主任储节旺一行来我校TISC考察交流
访企拓岗促合作 校企携手育英才 电气与电子工程学院开展系列访企拓岗专项行动(二)
访企拓岗促就业 合作共赢谋新篇 电气与电子工程学院开展系列访企拓岗专项行动(一)
安徽信息工程学院科技创新平台一览表
安徽信息工程学院专利成果转化清单(2023.9-12)
2023年软件著作权登记(1-12月)
艺术设计学院开展访企拓岗促就业专项行动
两项国际金奖!安信工科技创新成果闪耀德国纽伦堡国际发明展
破浪前行!我校跻身安徽省发明专利百强榜前50强
校企合作促双赢 向深向实育人才 电气与电子工程学院和中信科移动公司交流洽谈现代产业学院建设
破浪前行!我校跻身安徽省发明专利百强榜前50强
校企携手共发展 机械工程学院与宣城立讯精密工业有限公司举行合作交流会谈
关于表彰2023年度科研成果的决定
我校获批芜湖市首个概念验证中心 打通科技成果转化“最初一公里”
安徽信息工程学院科技成果登记统计表(2018年-2023年12月)
安徽信息工程学院与马瑞利汽车零部件(芜湖)有限公司举行校企合作交流会暨签约仪式
【转发】转发安徽省科技厅 教育厅关于征集担任科技企业科技副总意向人员的通知
【转发】关于转发国家知识产权局规范申请专利行为的规定的通知
关于组织申报2023年度安徽省哲学社会科学规划项目的通知
【转发】关于第十二届芜湖大学生专利创新创业大赛奖励的决定 芜专赛委〔2023〕6 号
【专利创新创业大赛】关于第十二届芜湖大学生专利创新创业大赛奖励的决定 芜专赛委〔2023〕6 号
第十二届芜湖市大学生专利创新创业大赛
关于2023年度安徽信息工程学院青年科研基金项目、“三全育人”“管理改进”科研专项项目立项的通知
深挖校企契合点 交流合作谋发展 电气与电子工程学院赴珠海迈科智能调研学习
关于2023年度安徽信息工程学院青年科研基金项目、三全育人管理改进科研专项项目评审结果的公示
关于组织申报2023年芜湖市科技特派员的通知
关于公布2023年度芜湖市科技项目立项的通知
关于安徽信息工程学院第八届大学生专利创新大赛奖励的决定
校企合作促发展 产教融合赢未来 吴敏校长一行赴楚江集团考察交流
【专利创新创业大赛】专利创新 竞争未来 学校成功举办第八届大学生专利创新大赛决赛暨第75届德国纽伦堡国际发明展获奖作品颁奖仪式
专利创新 竞争未来 学校成功举办第八届大学生专利创新大赛决赛暨第75届德国纽伦堡国际发明展获奖作品颁奖仪式
关于开展2023年度科研成果统计工作的通知
深挖校企契合点 交流合作谋发展 电气与电子工程学院赴珠海迈科智能调研学习
校企合作促发展 产教融合赢未来 吴敏校长一行赴楚江集团考察交流
【双百大赛】我校作品荣获第十四届安徽省百所高校百万大学生科普创意创新大赛一等奖
我校作品荣获第十四届安徽省百所高校百万大学生科普创意创新大赛一等奖
关于举行安徽信息工程学院第八届大学生专利创新大赛决赛暨第75届德国纽伦堡国际发明展获奖作品颁奖的通知
【芜湖日报】芜湖发明”闪耀第75届德国纽伦堡国际发明展
访企拓岗促就业 合作共赢谱新篇 通识学院赴江苏常州开展重点企业访企拓岗活动
关于组织申报2023年度芜湖市技术研发中心的通知
学科交流谋发展 开拓眼界促创新 艺术设计学院赴深圳大学与深圳职业技术大学考察交流
计算机(大数据)学院副教授朱洪军喜获国家重点实验室开放课题基金项目立项资助
两项国际金奖!我校科技创新成果闪耀德国纽伦堡国际发明展
【芜湖日报】安信工两项发明斩获国际金奖
计算机(大数据)学院副教授朱洪军喜获国家重点实验室开放课题基金项目立项资助
访企拓岗促就业 互利共赢促发展 管理工程学院赴省外企事业单位考察交流
两项国际金奖!安信工科技创新成果闪耀德国纽伦堡国际发明展
马鞍山学院科研工作负责人一行来访我校交流科研管理工作
企业参观提认知 实习实践富经验 通识教育与外国语学院开展2021级学生认知实习—企业游学沙龙活动
安徽信息工程学院专利成果转化清单(2023.4-8)
安徽信息工程学院科技成果登记统计表(2018年-2023年10月)
安徽发布《知识产权专员工作指南》地方标准
优秀企业进校园 双向交流促发展 管理学院校企深度融合交流会
关于组织申报2023年度安徽信息工程学院科研团队的通知
关于组织申报2023年度安徽信息工程学院校级科技创新平台的通知
工业互联网产业学院深入企业颁发“产业教授”聘书 推动产学研深度融合
我校技术与创新支持中心(TISC)牵头编制的安徽省地方标准《知识产权专员工作指南》正式发布
关于组织申报2023年度安徽省科技创新战略与软科学研究专项项目的通知
校企合作启新篇 实践育人创未来 管理工程学院与芜湖东昊网络科技有限公司进行深度合作
湾沚区市场监督局(知识产权局)领导莅临TISC调研
校领导带队走访芜湖经开区企业进一步推动智能制造产业学院与企业的深度合作
校领导带队走访芜湖经开区企业进一步推动智能制造产业学院与企业的深度合作
关于第十四届安徽省百所高校百万大学生科普创意创新大赛校赛推荐情况的通知
艺术设计学院赴厦门铂爵旅拍文化集团有限公司、通时迪力网络科技有限公司开展访企拓岗交流活动
关于组织申报2023年度安徽省教育厅高校协同创新项目的通知
筑梦科研 共谋发展 2023年度通识教育与外国语学院校级青年科研基金项目申报交流会顺利开展
我校赴芜湖经济技术开发区及鸠江区开展访企拓岗走访交流活动
筑梦科研 共谋发展 2023年度通识教育与外国语学院校级青年科研基金项目申报交流会顺利开展
关于公布2023年度安徽省高校科研项目立项的通知
关于组织申报教育部2024年度高校思想政治工作质量提升综合改革与精品建设项目的通知
关于组织申报2023年度安徽信息工程学院“三全育人”“管理改进”科研专项项目的通知
关于组织申报2023年度安徽信息工程学院青年科研基金项目的通知
关于组织申报教育部产学合作协同育人项目(2023年5月)的通知
关于公布2023年度安徽省高校科研项目立项的通知
关于组织申报教育部2024年度高校思想政治工作质量提升综合改革与精品建设项目的通知
电气与电子工程学院与东南大学毫米波全国重点实验室等单位洽谈合作
关于组织申报2023年度安徽信息工程学院“三全育人”“管理改进”科研专项项目的通知
关于组织申报2023年度安徽信息工程学院青年科研基金项目的通知
我校举办第十四届安徽省百所高校百万大学生科普创意创新大赛宣讲会
中国发明协会、芜湖市发明协会专家一行莅临我校参观指导
校企签约合作 推动实习就业 管理工程学院走访江苏每养科技有限公司
另辟蹊径探索 校企合作共赢 通识教育与外国语学院走访深圳火星语盟科技股份有限公司长沙翻译基地
【转发】关于2023年度公开征集市科技咨询专家及更新已入库专家信息的通知
深化产教融合 助推产业发展 安徽信息工程学院芜湖智能制造产业学院正式揭牌
深化产教融合 助推产业发展 安徽信息工程学院芜湖智能制造产业学院正式揭牌
探索校企合作 共谋人才培养 管理工程学院到南陵县走访企业
管理工程学院走访融汇、泰科、榫卯三家企业
我校受邀参加第二届元宇宙背景下人工智能产教融合论坛暨全国现代产业学院建设研讨会
产教融合深度推进 校企合作共同发展 通识教育与外国语学院走访芜湖禾田汽车工业有限公司
登记注册“直通车” 现场免费“帮代办”—— 湾沚区市场监管局受邀为我校学子提供创业服务
关于组织申报教育部产学合作协同育人项目(2023年5月)的通知
学校举办《人工智能技术变革对知识产权制度的影响:趋势与对策》专题讲座
关于开展论文学术不端自查和挂名现象清理工作的通知
计算机(大数据)学院代表参加2023年东莞市校企合作洽谈会
【智汇中江】关于第三届“智汇中江”芜湖市大学生科技创新创业大赛奖励的决定
关于举办《人工智能技术变革对知识产权制度的影响:趋势与对策》讲座的通知
我校学子在第二届芜湖马鞍山高校大学生专利检索分析大赛喜获佳绩
我校与安徽工程大学达成联合培养硕士研究生工作意向
吴敏校长带队前往江北新区进行考察交流
学校举办《星火认知大模型掀起人工智能全新浪潮》专题讲座
校企携手合作 助推地方产业发展 — 我校与协鑫集成科技股份有限公司签订战略合作协议
【智汇中江】我校学子在第三届“智汇中江”芜湖市大学生科技创新创业大赛中喜获佳绩
安徽信息工程学院科技成果登记统计表(2018年-2023年3月)
校企携手合作 助推地方产业发展 — 我校与协鑫集成科技股份有限公司签订战略合作协议
关于举办《星火认知大模型掀起人工智能全新浪潮》讲座的通知
访企拓岗促就业 校企合作谋新篇 汪忠国副校长带队前往安徽楚江科技新材料股份有限公司进行交流洽谈
第三届“智汇中江”芜湖市大学生科技创新创业大赛
我校学子在第三届“智汇中江”芜湖市大学生科技创新创业大赛中喜获佳绩
关于组织参加第十二届芜湖大学生专利创新创业大赛暨举办第八届安徽信息工程学院大学生专利创新大赛的通知
关于组织申报2023年安徽省劳动教育研究课题的通知
我校组织学子参加2050志愿者恳谈会
产业教授进课堂 产教融合新篇章 亚务集团董事长走进《新媒体营销》课堂
百舸争流奋楫先 蓄势扬帆破浪行 机械工程学院举办科研工作推进会
2023年度通识教育与外国语学院教科研项目申报交流会顺利举行
深化产教融合 推进校企合作 管理工程学院走访芜湖东昊网络科技有限公司
校企合作谋共赢 共谱创新新华章 芜湖市富鑫钢铁有限公司来管理工程学院交流洽谈
【转发】《关于举办第十四届安徽省百所高校百万大学生科普创意创新大赛的通知》的通知
关于组织申报2023年度芜湖市重点研发与成果转化、应用基础研究、科小、“两强一增”、研发平台、创新环境(软科学)研究六类项目的通知
访企拓岗促就业 校企合作共发展 管理工程学院到厦门市集美区企业交流校企合作
电气与电子工程学院同大唐移动通信设备有限公司开展校企合作交流
【专利检索分析大赛】2023年第二届“芜湖马鞍山高校大学生专利检索分析大赛”决赛入围名单
强化知识产权保护意识,激发自主研发创新热情 我校开展 “专利代理师进校园——专利咨询面对面”活动
北航芜湖通航创新产业园有限公司一行来管理工程学院洽谈产学研合作事宜
【转发】《关于发布2023年安徽省重大科技攻关专项“揭榜挂帅”类项目榜单的通知》
关于组织申报2023年度全国教育科学规划课题的通知
机械工程学院赴芜湖禾田汽车工业有限公司调研
关于组织申报2023年度安徽省重点研究与开发计划项目的通知
关于组织申报2023年度省重大基础研究项目的通知
关于组织申报2023年度安徽省自然科学基金项目的通知
【智汇中江】关于组织参加第三届“智汇中江”芜湖市大学生科技创新创业大赛的通知
面向市场 多方位对接合作 “访企拓岗”促就业 机械工程学院走访玉柴联合动力股份有限公司
安徽信息工程学院技术与创新支持中心(TISC)为安徽省知识产权“放管服”释放更多创新动能
我校技术与创新支持中心(TISC)代表参加中科大知识产权发展论坛(第十五期)交流活动
关于组织申报中共安徽省委教育工委 安徽省教育厅2023年高校“三全育人”综合改革和思想政治能力提升计划项目的通知
关于组织参加第三届“智汇中江”芜湖市大学生科技创新创业大赛的通知
【转发】关于《安徽省级实验室体系重组行动实施方案(试行)》的通知
关于2023年度安徽省教育厅高校科研项目评审结果的公示
学校召开科研工作座谈会
关于2023年度安徽省教育厅高校科研项目评审结果的公示
集思广益,共研共进——艺术设计学院举办教育部人文社科项目申报经验交流会
校企合作再深入,携手共进育人才——电气与电子工程学院积极推进校企合作交流
校携企,开新局——艺术设计学院联合安徽省电子竞技协会开展直播行业调研会
访企拓岗促就业,互利共赢向未来——电气与电子工程学院参加宁波前湾新区校企合作交流大会
关于组织申报2023年度国家社科基金项目的通知
安徽信息工程学院专利成果转化清单(2023.3)
校企对接促融合,协同育人谋发展——电气与电子工程学院举行校企合作对接会
连续七年芜湖高校第一 专利成果高居全省头部
亚信科技、迈特望科技有限公司一行来计算机(大数据)学院参观交流
关于组织申报2023年度教育部人文社会科学研究专项任务项目(高校辅导员研究)的通知
关于组织申报2023年度教育部人文社会科学研究一般项目的通知
【专利检索分析大赛】第二届芜湖马鞍山高校大学生专利检索分析大赛开始报名
强化交流合作,携手共同发展—— 滁州市市场监督管理局(知识产权局)、滁州学院领导 莅临我校考察技术与创新支持中心(TISC)
西南科技大学技术与创新支持中心(TISC)主任张勇一行来我校TISC考察交流
关于批准2022年度安徽信息工程学院校级科技创新平台和科研团队立项建设的通知
央视新闻频道报道我校师生科研创新活动
安徽信息工程学院科技成果登记统计表(2018年-2022年12月)
安徽信息工程学院专利成果转化清单(2019.4-2023.1)
安徽信息工程学院技术与创新支持中心(TISC)为安徽省知识产权“放管服”释放更多创新动能
校企座谈促发展,合作共赢谱新篇——艺术设计学院前往芜湖市东昊网络科技有限公司走访交流
深化校政企合作,共育产业人才—章敏凤副校长一行到经开区产教研融合基地考察
深化校政企合作,共育产业人才——章敏凤副校长一行到经开区产教研融合基地考察
凝聚共识鼓人心 踔厉奋发向未来——机械工程学院举办科研工作座谈会
访企拓岗促就业 校企融合谋发展——管理工程学院到芜湖市富鑫钢铁有限公司考察交流
关于安徽省教育厅科研项目及人才项目到期结题和延期结题验收工作的通知
我校举办《芜湖市工业互联网人才培育行动方案》 政策解读会
“校政企”三方合力 共谱发展新蓝图
“校政企”三方合力 共谱发展新蓝图
关于组织申报2023年度安徽省高校科研计划项目的通知
关于组织申报2023年度安徽省高校科研计划项目的通知
关于2022年度安徽信息工程学院科研团队和科技创新平台评审结果的公示
我校召开校级科研团队及平台答辩评审会
专利创新三年三大步 ——“2022年安徽省发明专利百强排行榜”我校跃升至第53位
专利创新三年三大步 ——“2022年安徽省发明专利百强排行榜”我校跃升至第53位
【转发】国家科学技术奖励条例(国务院令第731号第三次修订)
我校9个项目获得教育部2021年产学合作协同育人项目立项
2022年软件著作权登记(7-12月)
关于组织2023年度国家自然科学基金项目申请的通知
踔厉奋发新征程,校企合作开新篇——电气与电子工程学院举行校企合作对接会
合作求发展,创新赢未来 ——电气与电子工程学院与西电芜湖研究院展开深度合作
关于表彰2022年度科研成果的决定
【转发通知】“学习贯彻党的二十大精神”专项课题招标公告 皖社科规划办〔2022〕18号
新华网 | 东吴智库:中国应用型本科高校2022年度综合竞争力报告之二——发明专利授权报告
【转发通知】关于第十一届芜湖大学生专利创新创业大赛奖励的决定
【专利创新创业大赛】我校学生在第十一届芜湖大学生专利创新创业大赛中荣获佳绩
我校在全国应用型本科高校综合竞争力不断提升
我校学生在第十一届芜湖大学生专利创新创新大赛中荣获佳绩
TISC承办2022年芜湖市知识产权专员能力提升培训暨首届芜湖市知识产权专员专利检索大赛
关于公布2022年度安徽省高校科研项目立项的通知
关于2022年度安徽信息工程学院“三全育人”“管理改进”科研专项项目立项的通知
关于安徽信息工程学院第七届大学生专利创新大赛奖励的决定
【专利创新创业大赛】“专利创新 竞争未来” ——我校成功举办安信工第七届大学生专利创新大赛
“专利创新 竞争未来” ——我校成功举办安信工第七届大学生专利创新大赛
政校行企多方协同,共促产业学院发展 ——羚羊平台和产业学院一行赴芜湖市经信局交流
关于2022年度安徽信息工程学院“三全育人”“管理改进”科研专项评审结果的公示
关于2022年度省教育厅高校科研项目评审结果的公示
我校喜获教育部人文社会科学研究规划基金、青年基金项目
关于举行安徽信息工程学院第七届大学生专利创新大赛决赛的通知
【转发通知】关于组织申报2022年度安徽省科技创新战略与软科学研究专项第二批项目的通知
关于开展2022年度科研成果统计工作的通知
安徽信息工程学院科技成果登记统计表(2018年-2022年10月)
关于印发《安徽信息工程学院校企合作管理办法(暂行)》的通知
【校内文件】《安徽信息工程学院校企合作管理办法(暂行)》
助力科研,听其“自然”——电气与电子工程学院开展自然科学基金申请专题讲座
【转发通知】关于下达2022年度芜湖市科技项目的通知
【转发通知】教育部办公厅:关于启动2023年度高校思想政治工作质量提升综合改革与精品建设项目申报工作的通知
【转发通知】关于开展2022年度安徽省重点实验室申报工作的通知
我校首个牵头起草的安徽省地方标准制获批立项
我校举行科研工作布置会
埃泰克汽车电子(芜湖)有限公司副总经理陈湧一行来我校考察回访
关于2022年度安徽信息工程学院青年科研基金项目立项的通知
2022年软件著作权登记(4-9月)
安徽信息工程学院科技成果登记统计表(2018年-2022年9月)
关于2022年度安徽信息工程学院青年科研基金项目评审结果的公示
关于2022年度安徽信息工程学院青年科研基金项目评审结果的公示
加快产业学院建设,推动产教融合 ——章敏凤副校长一行赴安徽瑞祥工业有限公司调研
我校喜获教育部人文社会科学研究规划基金、青年基金项目
加快产业学院建设,推动产教融合 ——章敏凤副校长一行赴安徽瑞祥工业有限公司调研
合肥工业大学微电子学院及湾沚区政府一行来我校考察交流
深化产教融合协同育人 推进产业学院精准落地 吴敏校长一行赴埃泰克汽车电子(芜湖)有限公司调研
深度推进产业学院建设 吴敏校长一行赴埃夫特智能装备股份有限公司调研
安徽信息工程学院科技成果登记统计表(2018年-2022年8月)
关于2022年度省教育厅高校科研项目评审结果的公示
芜湖市“中国视谷”建设专项工作领导小组办公室副主任胡兴宏等一行来我校考察交流
【双百大赛】全国科普宣传周活动之第十三届安徽省百所高校百万大学生科普创意创新大赛专家宣讲会
全国科普宣传周活动之第十三届安徽省百所高校百万大学生科普创意创新大赛专家宣讲会
机械工程学院顺利举办2022年度高校科研计划项目评审会
关于公布我校新认定及复审认定的芜湖市工程技术研究中心的通知
我校又新获5个芜湖市工程技术研究中心实现二级学院全覆盖
【转发通知】关于公布教育部产学合作协同育人项目指南通过企业名单(2022年7月)的通知
关于组织申报2022年度安徽信息工程学院 “三全育人”“管理改进”科研专项项目的通知
【校内文件】《安徽信息工程学院 “三全育人”“管理改进”科研专项管理办法》
关于安徽信息工程学院第二届学术委员会成员调整的通知
关于组织申报2022年度安徽省高校科研计划项目的通知
湾沚区《中华人民共和国专利法》现场执法检查组一行来我校检查指导
关于组织填报《企业横向课题承接意向征集表》的通知
关于组织申报2022年度教育部哲学社会科学研究重大课题攻关项目和高校思想政治理论课教师研究专项重大课题攻关项目的通知
关于组织参加第十一届芜湖大学生专利创新创业大赛暨举办第七届安徽信息工程学院大学生专利创新大赛的通知
芜湖日报:知识产权赋能芜湖高质量发展
【转发通知】《关于发布2022年芜湖市重大科技成果工程化项目“揭榜挂帅”榜单的通知》的通知
【转发通知】《关于发布2022年度芜湖市核心技术攻关项目“揭榜挂帅”榜单的通知》的通知
【转发通知】关于“习近平生态文明思想的安徽实践”论文征集启事的通知
【转发通知】关于组织申报2022年度教育部 “春晖计划”合作科研项目的通知
关于组织申报2022年度安徽信息工程学院科研团队的通知
关于组织申报2022年度安徽信息工程学院校级科技创新平台的通知
【转发通知】关于公布教育部产学合作协同育人项目指南通过企业名单(2022年5月)的通知
我校牵头的一项地方标准顺利通过行业专家技术审查
安徽信息工程学院科技成果登记统计表(2018年-2022年6月)
【转发通知】关于举办第十三届安徽省百所高校百万大学生科普创意创新大赛的通知
计算机(大数据)学院顺利开展“羚羊科产进校园”校园经理人培训活动
【转发通知】关于第二届"智汇中江"芜湖市大学生科技创新创业大赛奖励的决定
我校承担的两个安徽省重点研究与开发计划项目顺利通过验收
“智汇中江”芜湖市大学生科技创新创业大赛
【智汇中江】我校在第二届“智汇中江”芜湖市大学生科技创新创业大赛喜获佳绩
我校在第二届“智汇中江”芜湖市大学生科技创新创业大赛喜获佳绩
首届芜湖马鞍山高校大学生专利检索分析大赛
【专利检索分析大赛】关于首届芜湖马鞍山高校大学生专利检索分析大赛奖励的决定
【转发通知】关于首届芜湖马鞍山高校大学生专利检索分析大赛奖励的决定
【转发通知】关于组织参加第二届“智汇中江”芜湖市大学生科技创新创业大赛决赛通知
管理工程学院与芜湖泰和管业股份有限公司校企合作签约仪式成功举行
我校成功举办2022年首届芜湖马鞍山高校大学生专利检索分析大赛
【专利检索分析大赛】我校成功举办2022年首届芜湖马鞍山高校大学生专利检索分析大赛
【专利检索分析大赛】2022年首届芜湖马鞍山高校大学生专利检索分析大赛决赛名单公布
关于组织申报2022年度安徽信息工程学院青年科研基金项目的通知
我校开展“标准化与科技创新”专题培训
走进科技,你我同行——艺术设计学院举办专题讲座
科技引领 “纵”“横”捭阖——电气与电子工程学院首届“科研活动月”拉开帷幕
关于组织参加第二届“智汇中江”芜湖市大学生科技创新创业大赛的通知
关于组织申报2022年度安徽省哲学社会科学规划项目的通知
深入推进校企合作——管理工程学院开展企业走访调研活动
关于组织申报2022年度安徽省科技创新战略与软科学研究专项项目的通知
大江晚报:安徽信息工程学院这个案例全国首批 全省唯一
副校长王彬深入计算机(大数据)学院开展软件工程学科建设指导工作
【校内文件】《安徽信息工程学院科研团队建设方案》
【校内文件】《安徽信息工程学院青年科研基金项目管理办法》
【校内文件】《安徽信息工程学院科技创新平台建设与管理办法》
我校组织参加省教育厅召开的哲学社会科学重点实验室建设专题辅导线上会
【专利检索分析大赛】2022年首届芜湖马鞍山高校大学生专利检索分析大赛安信工集训队名单公布
2022年软件著作权登记(1-3月)
计算机(大数据)学院组织召开横向科研项目及教科研奖励办法宣贯会
【专利检索分析大赛】关于组织参加2022年首届芜湖马鞍山高校大学生专利检索分析大赛的通知
2021年软件著作权登记(7-12月)
2021年度安徽信息工程学院专利统计分析
项目管理提质量 科研办法促发展——艺术设计学院召开横向项目及教科研奖励办法宣贯交流会
管理工程学院组织召开横向科研项目及教科研奖励办法宣贯会
我校TISC知识产权信息服务案例获评2022年首批全国知识产权信息服务优秀案例
关于组织申报2022年教育部产学合作协同育人项目(2022年3月)的通知
【专利检索分析大赛】我校参加2022年incoPat专利检索大赛“未来IP专家”高校精英赛决赛晋级名单公布
关于组织申报2022年度高等学校科学研究优秀成果奖(科学技术)的通知
关于组织参加2022年首届芜湖马鞍山高校大学生专利检索分析大赛的通知
机械工程学院召开横向项目管理办法和教科研奖励办法 ( 修订版 ) 宣贯会
2022年安徽信息工程学院知识产权宣传周系列活动方案
安徽信息工程学院科技成果登记统计表(2018年-2022年4月)
关于组织高校科研人员全面入驻工业互联网平台的通知
通识学院顺利召开横向项目管理办法和教科研奖励办法修订版宣贯交流会
“一体多翼”构建产学研合作新机制 ——电气与电子工程学院走访重点企业,推进产学研深入发展
【校内文件】《安徽信息工程学院教科研奖励办法》(2022年修订版)
【校内文件】《安徽信息工程学院横向科研项目及经费管理办法》(2022年修订版)
关于组织申报2022年度省领导圈定课题的通知
关于组织申报2022年芜湖市重点研发、科技成果转化、应用基础研究、创新环境(软科学)研究四类项目的通知
关于组织申报2022年度芜湖市地方标准制(修)订计划项目的通知
走访百年老店耿福兴 积极探求校企合作新路径
弘扬工匠精神,探寻深度合作——机械工程学院赴多家企业开展调研交流活动
创新校企融合发展新模式,打造校企融合育人新样板 ——我校入选2021年产教融合校企合作典型案例和2021-2022年度“校企合作·双百计划”典型案例
关于组织申报2022年度安徽省地方标准制(修)订计划项目的通知
关于组织申报2019-2020年度安徽省社会科学奖(社科类)的通知
【专利检索分析大赛】2022incoPat新科技检索大赛“未来IP专家”高校精英赛报名通道正式启动
“校政企”三方合力 共谱发展新蓝图
关于组织申报全市科技特派员及安徽省科技 特派员(团)备选入库的通知
我校召开申报芜湖市工程技术研究中心工作推进会
深化校企合作、推进协同育人—电气学院教师赴企业调研交流
关于组织申报芜湖市工程技术研究中心的通知
关于组织参加第八届全国青年科普创新实验暨作品大赛(安徽赛区)的通知
聚焦行业应用,深化校企合作——电气与电子工程学院赴伯泰克公司开展校企交流
【转发通知】安徽省教育厅:关于做好2022年度高校与合肥综合性国家科学中心协同创新项目申报的通知
关于组织参加2021年度安徽省优秀科普微视频的通知
关于组织申报2022年安徽省“三全育人”试点省建设暨高校思想政治能力提升计划项目的通知
校企合作,聚力共建—计算机(大数据)学院与南京释加软件科技有限公司举行校企合作座谈会
关于组织申报安徽省教育科学研究项目2022年度课题的通知
关于组织申报2022年度国家社科基金项目的通知
关于组织申报2022年度国家知识产权局暨省知识产权局课题研究项目的通知
电气与电子工程学院召开科研管理工作研讨会
【转发通知】《安徽省教育厅关于申报全国教育科学规划2022年度课题有关工作的通知》
【转发通知】安徽省教育厅关于申报全国教育科学规划2022年度课题有关工作的通知
围绕知识产权“十四五”规划目标,我校发明专利百强榜前进31位
围绕知识产权“十四五”规划目标,我校发明专利百强榜前进31位
【转发通知】《教育部社科司关于2022年度高校思想政治理论课教师研究专项一般项目申报工作的通知》的通知
【转发通知】《教育部社科司关于2022年度教育部人文社会科学研究项目(一般和专项任务)申报工作的通知》的通知
【转发通知】2021年安徽省发明专利百强排行榜公布
关于组织2022年度国家自然科学基金项目申请的通知
关于表彰2021年度科研成果的决定
【转发通知】关于2022年度国家自然科学基金项目申请与结题等有关事项的通告
关于组织申报第九届安徽省专利奖的通知
关于安徽信息工程学院2021年度高层次人才科研启动项目立项的通知
关于转发省教育厅2021年度高校科研项目立项的通知
安徽信息工程学院科技成果登记统计表(2018年-2021年12月)
【专利创新创业大赛】谱创新发展恢弘曲 筑知识产权强国梦 学校承办第十届芜湖大学生专利创新创业大赛决赛取得圆满成功
【转发】芜湖市产业创新中心成功举办中级技术经纪人培训班
【转发通知】关于第十届芜湖大学生专利创新创业大赛奖励的决定
安徽省市场监督管理局副局长、知识产权局局长程胤等一行来学校考察指导
连续六年芜湖高校第一 专利成果高居全省头部
谱创新发展恢弘曲 筑知识产权强国梦 学校承办第十届芜湖大学生专利创新创业大赛决赛取得圆满成功
关于开展2021年度科研成果统计工作的通知
芜湖市市场监督管理局(知识产权局)领导考察技术与创新支持中心(TISC)
教育部印发贯彻落实《三部委关于提升高等学校专利质量,促进转化运用的若干意见》典型经验的通知
【转发通知】关于举行第十届芜湖大学生专利创新创业大赛决赛暨颁奖大会的通知
关于安徽信息工程学院第六届大学生专利创新大赛奖励的决定
激发创意活力 增强创新动能 我校成功举办第六届大学生专利创新大赛
我校当选为芜湖市知识产权保护协会理事单位
我校参加全省知识产权公共服务体系建设 暨知识产权专员工作会议
校企合作 聚力共赢——艺术设计学院与芜湖东昊网络科技有限公司举行校企合作座谈会
关于组织申报2022年度省科技重大专项项目的通知
关于组织申报2022年安徽省重点研究与开发计划项目的通知
关于举行安徽信息工程学院第六届大学生专利创新大赛决赛的通知
我校牵头的一项地方标准获批立项
第十届芜湖市大学生专利创新创业大赛 复赛评审工作顺利结束
【专利创新创业大赛】第十届芜湖市大学生专利创新创业大赛 复赛评审工作顺利结束
【转发通知】关于发布2021年市重大科技成果工程化揭榜挂帅项目榜单的通知
祝贺我校首个国家级创新平台 技术与创新支持中心(TISC)正式获批运行
我校技术与创新支持中心(TISC) 承办芜湖市知识产权工作专题培训
【转发通知】2020年芜湖市工程技术研究中心创新能力评价工作开展
【转发通知】关于开展2021年市科技特派员选派推荐工作的通知
关于组织申报2022年度安徽省自然科学基金项目的通知
关于申请2021年度高层次人才科研项目 、预研资助经费的通知
关于组织申报2021年度安徽省高校科学研究项目的通知
2021年软件著作权登记(5-6月)
2021年软件著作权登记(3月下)
2021年软件著作权登记(3月上)
2021年软件著作权登记(2月)
2021年软件著作权(1月)
2020年软件著作权登记
2019年软件著作权(下半年)
2019年软件著作权(上半年)
2018年软件著作权登记
【转发通知】第五届全国机器人专利创新创业大赛公告
成果转移转化存在四大堵点,打造四大科创平台,助力科技成果转移转化
转发《关于发布2021年度芜湖市核心技术攻关项目“揭榜挂帅”榜单的通知》的通知
安徽信息工程学院科技成果登记统计表(2018年-2021年8月)
关于组织高校科研人员认领企业技术需求的通知
关于组织申报2021年度安徽省科技创新战略与软科学研究专项项目的通知
科技处组织“教育部产学合作协同育人项目培训会”
我校被认定为首批安徽省知识产权信息公共服务网点单位
关于组织申报2021年教育部产学合作协同育人项目(2021年7月)的通知
关于组织申报国家教育考试科研规划2021年度课题的通知
关于组织申报2021年度安徽省社会科学创新发展研究课题的通知
【转发通知】“学习贯彻习近平总书记‘七一’重要讲话精神”专项课题招标公告
2020年度安徽信息工程学院专利统计分析
合格评估五说五讲活动之——科技处说部门
关于转发《关于举办第十二届安徽省百所高校 百万大学生科普创意创新大赛的通知》的通知
我校在首届“智汇中江”芜湖市科技创新创业大赛喜获佳绩
【智汇中江】我校在首届“智汇中江”芜湖市科技创新创业大赛喜获佳绩
首届“智汇中江”芜湖市大学生科技创新创业大赛校级选拔赛圆满落幕
安徽信息工程学院技术与创新支持中心(TISC)举办“专利检索运用能力”培训会
严查国家高新技术企业!确保非正常专利不被利用骗取各类优惠政策!
【校内文件】《安徽信息工程学院教科研奖励办法(2020年修订版)》
我校与安徽誉特双节能技术有限公司举行产学研合作签约仪式
关于安徽省版权局及安徽省教育厅关于开展第二届安徽省大学生版权征文活动的通知
我校首次申报的省领导圈定课题获得立项
我校学生作品荣获2020年安徽省优秀科普微视频
关于我校组织参加首届“智汇中江”芜湖市大学生科技创新创业大赛参赛项目汇总
关于组织申报2021年芜湖市科技计划应用基础及创新环境研究项目的通知
关于组织参加第十届芜湖大学生专利创新创业大赛暨举办第六届安徽信息工程学院大学生专利创新大赛的通知
专利转让的途径和注意事项
关于组织申报2021年度安徽省哲学社会科学规划项目的通知
我校参加第七届全国青年科普创新实验暨作品大赛安徽赛区获佳绩
【转发通知】关于转发全国社科工作办《2021年国家社科基金冷门绝学研究专项申报公告》的通知
【转发】关于转发全国社科工作办《2021年国家社科基金冷门绝学研究专项申报公告》的通知
我校组织第十届芜湖大学生专利创新创业大赛专利比赛管理系统培训会
【转发通知】关于增补省社科规划项目评审专家与补充已有专家信息的通知
【转发通知】关于贯彻国家自主创新示范区政策开展市重大科技项目申报工作的通知
【宣传海报】组织参加首届“智汇中江”芜湖市大学生科技创新创业大赛
关于组织参加首届“智汇中江”芜湖市大学生科技创新创业大赛的通知
关于组织申报2021年度省领导圈定课题的通知
我校参与完成的一项科技成果荣获安徽省科技进步一等奖
2020年全国高等院校英语教学优秀学术论文二等奖
2020年全国高等院校英语教学优秀学术论文一等奖
技术与创新支持安信工中心(TISC)联合北航芜湖通航创新园 2021年知识产权进企业活动圆满落幕
2021年知识产权周系列活动之知识产权进高校
安徽信息工程学院科技成果登记统计表(2018年-2021年4月)
关于组织申报2021年芜湖市科技计划重点研发和科技成果转化项目的通知
【转发通知】2020年度安徽省科学技术奖获奖项目(人员)名单公布
“技术与创新支持中心(TISC)” 举办中小企业创新过程中专利运用保护能力提升培训
关于开展安徽信息工程学院2021年知识产权宣传周系列活动的通知
第七届安徽省专利优秀奖
我校3个项目获得教育部2020年产学合作协同育人项目立项
我校积极协助省科技厅做好2021年度“双随机、一公开”项目检查工作
成果转化热浪来袭,唤醒"沉睡专利"的魔咒是什么?
科技项目“揭榜挂帅”是什么意思?
TISC中心举办“初识专利”专场培训
关于举办2021年中小企业创新过程中的专利运用保护 能力提升培训班的通知
关于规范申请专利行为的通知
关于组织申报2021年度高校思想政治理论课教师研究专项的通知
关于组织申报2021年度国家社会科学基金项目的通知
我校1项发明专利首获安徽省专利奖
关于组织申报2021年教育部人文社科研究高校辅导员专项的通知
关于组织申报2021年教育部人文社科研究一般项目的通知
关于组织申报2021年安徽省科技重大专项项目的通知
我校首个安徽省社科规划项目成果免于鉴定顺利通过结题验收
关于组织2021年度国家自然科学基金项目申请的通知
关于表彰2020年度科研成果的决定
十三五积累显成效,发明专利进百强
安徽信息工程学院科技成果登记统计表(2018年-2020年12月)
连续五年芜湖高校第一 专利成果高居全省头部
【专利创新创业大赛】关于第九届芜湖大学生专利创新创业大赛奖励的决定
【专利创新创业大赛】专利创新实力派 五项第一展风采 ——信工学子在第九届芜湖大学生专利创新创业大赛中再创佳绩
由我校自主研制的“6L-1130”型滤清器干式测漏设备顺利通过企业验收
送服务 纾困难 增实效 促发展 ——记我校三位专家参加安徽省“四送一服”双千工程
广泛开展校企合作 服务地方经济发展 ——我校校领导走访芜湖县科技企业
校领导再赴奇瑞 校企合作谋新篇
推校企合作上台阶 促产教融合上水平 ——校领导带队走访格力电器
格力牵手安信工 开启合作新征程 我校与格力电器(芜湖)有限公司举行校企合作签约仪式
我校2个安徽省社会科学创新发展研究课题顺利结项
【转发通知】关于开展第八届安徽省专利奖评选工作的通知
安徽省教育厅关于2020年度高校科学研究项目立项的通知
关于组织申报中国高校产学研创新基金2020年第二批课题的通知
【专利创新创业大赛】关于安徽信息工程学院第五届大学生专利创新大赛奖励的通知
关于安徽信息工程学院第五届大学生专利创新大赛奖励的通知
专利创新实力派 五项第一展风采 ——信工学子在第九届芜湖大学生专利创新创业大赛中再创佳绩
关于组织申报2021年度安徽省重点研究与开发计划项目的通知
【专利创新创业大赛】扬创新风帆 谱专利新篇 我校成功举办第五届大学生专利创新大赛
WIPO发布《世界知识产权指标》报告:2019年商标和工业品外观设计申请活动增加;专利申请呈现罕见的下降
我校技术与创新支持中心(TISC) 启动“高质量专利培养计划”专项培训
我校参与的国家“科技创新2030重大项目-智能语音开放创新平台”正式获批立项
关于开展2020年度科研成果统计工作的通知
关于举行安徽信息工程学院第五届大学生专利创新大赛决赛的通知
科技处组织2018年芜湖市科技计划重点研发项目验收评审会
科技处组织2018年芜湖市科技计划重点研发项目验收评审会
我校受邀参加2020年芜湖市大院大所合作暨科技成果对接会
我校受邀参加安徽省第九届装备制造产品(芜湖)产需对接会
【转发通知】第四届全国机器人专利创新创业大赛复赛名单公布
关于组织申报2021年度安徽省自然科学基金项目(第一批次)的通知
关于组织省教育厅高校科研项目、人才项目结题验收和开展中期检查的通知
安徽信息工程学院科技成果登记统计表(2018年-2020年10月)
中国知识产权报报道我校“营造氛围 助推创新创业”
我校首个安徽省科技重大专项项目通过验收
我校首个安徽省科技重大专项项目通过验收
【会议通知】关于参加2020年度安徽省教育厅高校科研项目评审会的通知
我校首个安徽省科技重大专项项目通过验收
“科普在身边”参观展示活动
我校顺利举办2020年湾沚区“全国科普日”主场活动启动仪式
人民网报道我校“产学研合作推动科研成果转化”
人民网报道我校“产学研合作推动科研成果转化”
人民网报道我校“产学研合作推动科研成果转化”
中国知识产权报报道我校知识产权创新创业工作
经济日报报道我校“打造产学研高地 促进知识产权转化运营”
【转发通知】安徽省教育厅关于2020年度高校科学研究项目申报工作的通知
经济日报报道我校“打造产学研高地 促进知识产权转化运营”
我校赴合肥汇众知识产权管理有限公司学习TISC筹建工作
【转发通知】国家知识产权局办公室关于启动第四批技术与创新支持中心(TISC)筹建工作的通知
又一新突破,安徽信息工程学院首获安徽省专利奖
关于组织申报2020年安徽省科技重大专项项目的通知
关于组织申报中国高校产学研创新基金2020年第一批课题的通知
转发省社科规划办关于增补省社科规划项目评审专家与补充已有专家信息通知的通知
关于组织申报2020年芜湖市工程技术研究中心的通知
关于组织申报2020年度高校思想政治理论课教师研究专项的通知
【转发通知】关于开展在孵企业购置研发仪器设备补助申报工作的通知
我校前往南陵县科技局参加 “四送一服”科技创新要素专项对接会暨科技成果对接会
我校3个项目获2020年芜湖市科技计划立项支持
【转发通知】关于做好2020年度安徽省哲学社会科学规划项目申报工作的通知
2020年我校省自然科学基金项目取得零的突破
2020年我校省自然科学基金项目取得零的突破
校政合作 推动共赢 我校与绩溪县人民政府签署战略合作协议
2017年软件著作权登记
【转发通知】关于第九届皖江地区历史文化研讨会的征文通知
我校赴安徽农业大学考察学习高校知识产权贯标工作
关于组织申报安徽省教育科学研究项目2020年度课题的通知
关于组织参加第九届芜湖大学生专利创新创业大赛暨举办安徽信息工程学院第五届大学生专利创新创业大赛的通知
我校赴安徽农业大学考察学习高校知识产权贯标工作
【转发通知】“红色文化研讨会”征文通知
关于组织申报2020年度文化艺术和旅游研究项目信息化发展专项的通知
【转发】关于发布安徽省企业技术难题和技术需求的通知
【转发通知】安徽省市场监管局 安徽省教育厅关于组织开展国家知识产权试点示范高校建设工作的通知
【转发通知】国家知识产权局办公室关于启动第四批技术与创新支持中心(TISC)候选机构推荐工作的通知
【转发通知】安徽省发展改革委关于开展2020年省工程研究中心和工程实验室申报及验收评估工作的通知
“安信工科技云讲堂”开讲
战疫情 高校智慧校园信息化助力安信工专利申请逆势增长
关于转发《安徽省科学技术厅关于征集高校、科研院所可研究与开发科学技术的通知》的通知
关于组织申报2020年芜湖市科技计划项目的通知
“科普中国”平台助推校园科普活动
【专利创新创业大赛】连续四年芜湖高校第一 专利成果高居全省头部
【专利创新创业大赛】创意迭出 精彩纷呈 我校成功举办第四届大学生专利创新大赛
【专利创新创业大赛】我校学子在第七届芜湖大学生专利创新创业大赛中连创佳绩
【专利创新创业大赛】凝聚力量 放飞梦想 我校第三届大学生专利创新大赛隆重举行
【专利创新创业大赛】第七届芜湖大学生专利创新创业大赛开赛
大学生创新能力培养的重要载体——专利
【专利创新创业大赛】我院芜湖大学生专利创新创业大赛再创佳绩、计算机系匡磊成功冲击特等奖
【专利创新创业大赛】第二届大学生专利创新创业大赛结硕果
【贺信】吴敏院长对我院在第五届芜湖大学生专利创新创业大赛取得的成绩表示祝贺
【专利创新创业大赛】我院学子在第五届芜湖大学生专利创新创业大赛中荣获佳绩
【媒体关注 ● 芜湖日报】大学生专利创新创业大赛落幕
【媒体关注 ● 大江晚报】第五届芜湖大学生专利创新大赛收官
【专利创新创业大赛】第五届芜湖大学生专利创新创业大赛圆满收官
【专利创新创业大赛】伴随式学习 个性化辅导
【专利创新创业大赛】微信投票火爆 第五届芜湖大学生专利创新创业大赛揭晓进入倒计时
【专利创新创业大赛】群策群力 紧密联动 我院积极筹备第五届芜湖大学生专利创新创业大赛决赛工作
【专利创新创业大赛】第五届芜湖大学生专利创新创业大赛复赛在我院文津校区顺利开赛
【专利创新创业大赛】我院举办首届大学生专利创新创业大赛
【专利创新创业大赛】第五届芜湖大学生专利创新创业大赛组委会第三次会议在我院召开
【专利创新创业大赛】提高效率 学业创新两不误:我院头脑风暴比赛优秀作品采访
【专利创新创业大赛】关注细节: “智佳优创”获“创意风暴”特等奖缘由解析
【专利创新创业大赛】专利大赛为培养人才注入新能量:基础教学部立德更树人
【专利创新创业大赛】让“智慧之火”照亮创新之路:计算机与软件工程系“四招”并进促大赛不断推进
【专利创新创业大赛】开篇寄语
【专利创新创业大赛】创意迭出 放飞梦想:我院专利大赛“创意”风暴震撼开启
【专利创新创业大赛】创新激荡 智慧迸发:管理工程系专利大赛不断向纵深推进
【专利创新创业大赛】重“量”求“质”:信息工程系全方位解读创新真谛
【专利创新创业大赛】创意赢发明 创新谋未来:机械工程系大赛组曲(通讯)
我院专利申请授权工作初显成效
【专利创新创业大赛】行动快 措施力 效果好:我院专利大赛的组织工作获市组委会好评
【专利创新创业大赛】我院召开“大学生专利创新创业大赛”工作推进会
连续四年芜湖高校第一 专利成果高居全省头部
【专利创新创业大赛】第五届芜湖大学生专利创新创业大赛工作推进会在我院召开
【专利创新创业大赛】我院学子在第四届芜湖大学生专利创新大赛中获历史最好成绩
关于组织2020年度安徽省高校科学研究项目预申报工作的通知
关于组织2020年度国家自然科学基金项目申请的通知
我校发明专利授权数首次进入全省高校十强
我校合作承办芜湖市技术经纪人培训会
我校合作承办芜湖市技术经纪人培训会
服务地方经济发展,推动产学研融合发展——我校参加2019芜湖县产学研合作暨科技成果发布会
【专利创新创业大赛】电气与电子工程学院举行第八届芜湖大学生专利创新大赛选拔赛
【专利创新创业大赛】我校启动第八届芜湖大学生专利创新大赛和安徽信息工程学院第四届大学生专利创新大赛的组织工作
我校师生在2018年第三届全国机器人专利创新创业大赛中获佳绩
我校受邀参加庆祝改革开放四十周年安徽省科技创新成果展
我校承担的16项省教育厅高校科学研究重点项目全部通过结题验收
科普协会招新活动圆满结束
电气与电子工程学院举行第八届芜湖大学生专利创新大赛选拔赛
我校启动第八届芜湖大学生专利创新大赛和安徽信息工程学院第四届大学生专利创新大赛的组织工作
我校承担的16项省教育厅高校科学研究重点项目全部通过结题验收
【校内文件】《安徽信息工程学院委托师生开发智慧校园及信息化项目专项管理暂行办法》
我校一项芜湖市重点研发计划项目通过验收
我校两项芜湖市创新环境软科学项目验收通过
我校2019年省高校科学研究项目立项数又有新突破
我校顺利完成2019年度省教育厅高校科学研究项目评审工作
我校两项芜湖市软科学项目顺利通过验收并获优秀等级
新年新突破——我校在2019年安徽省重点研究与开发计划项目面上攻关专项中又获新突破
关于举办安徽信息工程学院第四届大学生专利创新创业大赛的通知
关于组织申报2020年度教育部人文社会科学研究一般项目的通知
2019年校政企科技合作对接交流系列活动圆满落幕
2019年校政企科技合作对接交流系列活动圆满落幕
2019年安信工校政企科技合作对接交流系列活动持续开展
我校一项芜湖市重点研发计划项目通过验收
我校两项芜湖市创新环境软科学项目验收通过
关于组织申报2020年度安徽省自然科学基金项目的通知
安徽省教育厅关于下达2019年度高校优秀拔尖人才培养资助项目的通知
关于转发安徽省教育厅2019年度高校科学研究项目立项的通知
2019年校政企科技合作对接交流系列活动拉开序幕
我校2019年省高校科学研究项目立项数又有新突破
关于组织申报2019年安徽省社会科学创新发展研究课题的通知
关于组织申报2019年度安徽省哲学社会科学规划项目的通知
我校顺利完成2019年度省教育厅高校科学研究项目评审工作
关于组织申报2019年市科技计划项目的通知
我校两项芜湖市软科学项目顺利通过验收并获优秀等级
新年新突破——我校在2019年安徽省重点研究与开发计划项目面上攻关专项中又获新佳绩
关于组织申报2019年度安徽省高校科学研究项目的通知
关于组织国家自然科学基金区域创新发展联合基金2019年度项目申报的通知
关于组织第八届高等学校科学研究优秀成果奖(人文社会科学)申报的通知
关于组织2019年度国家社会科学基金项目申报的通知
关于组织2019年度国家自然科学基金项目申报的通知
科技处参加安徽省教育厅产教融合合作委员会第一次工作会议
安徽省教育厅关于2017年度高校人文社会科学研究项目立项的通知(皖教秘科【2017】11号)
安徽省教育厅关于2017年度高校自然科学研究项目立项的通知(皖教秘科【2017】12号)
关于下达芜湖市2016年度科技计划项目的通知(芜科计【2016】23号)
安徽省教育厅关于2016年度安徽高校自然科学研究项目立项的通知(皖教秘科【2016】11号 )
安徽省教育厅关于2016年度安徽高校人文社会科学研究项目立项的通知(皖教秘科【2016】10号 )
关于下达芜湖市2015年度科技计划项目的通知(芜科计【2015】18号)
安徽省教育厅关于下达2015年度高校自然科学研究项目及经费的通知(皖教秘科【2015】33号)
安徽省教育厅关于2015年度高校人文社科研究项目立项的通知(皖教秘科【2015】30号)
【校内文件】安徽信息工程学院科技成果转化管理暂行办法
【校内文件】安徽信息工程学院专利管理暂行办法
联系我们
科技处职责
关于转发安徽省教育厅2018年度高校科学研究项目立项的通知
2018年安徽省社会科学创新发展研究课题我校又获新的突破
【专利创新创业大赛】第七届芜湖大学生专利创新创新大赛开赛
我校三个科研项目通过评审获得芜湖市2018年度科技计划项目立项
英国克兰菲尔德大学何红梅教授应邀来我校举办专题讲座
我校在安徽省2018年度重点研究与开发计划项目中又实现新的突破
科技处带队参加人工智能助力芜湖智造专家报告会
【名师讲席】关于“人工智能和机器人——过去,现在和未来”的讲座
关于组织申报2018年度安徽省哲学社会科学规划项目的通知
校领导带队深入企业考察交流 促进产学研合作深度融合
关于开展2013~2016年度安徽省社会科学奖(社科类)评奖工作的通知
关于转发安徽省教育厅2018年度高校科学研究项目立项的通知
关于组织申报2018年市科技计划项目的通知
我院获批组建2个市级工程技术研究中心
我校获批芜湖市首个概念验证中心 打通科技成果转化“最初一公里”
安徽信息工程学院2022年度学术论文发表一览表
关于2022年度安徽信息工程学院科研团队和科技创新平台评审结果的公示
我校又新获5个芜湖市工程技术研究中心实现二级学院全覆盖
我校TISC知识产权信息服务案例获评2022年首批全国知识产权信息服务优秀案例
我校召开申报芜湖市工程技术研究中心工作推进会
安徽信息工程学院2016-2021年论文成果
我校现代制造业软件科技企业孵化器被认定为省级科技企业孵化器
我校牵头的一项地方标准获批立项
祝贺我校首个国家级创新平台 技术与创新支持中心(TISC)正式获批运行
我校被认定为首批安徽省知识产权信息公共服务网点单位
我校新增2个芜湖市工程技术研究中心
十三五积累显成效,发明专利进百强
又一新突破,安徽信息工程学院首获安徽省专利奖
领略创新魅力 感受专利乐趣 “社团干部培训之创业与专利” 专题讲座
专利管理系统使用说明
战疫情高校智慧校园信息化助力专利申请逆势增长
我校现代制造业软件科技企业孵化器被认列入2019年度省级科技企业孵化器培育名单
2016-2020年论文成果
我校发明专利授权数首次进入全省高校十强
我校首个安徽省教育厅工程技术研究中心获批立项建设
我校2个工程技术研究中心被列入2017年市级工程技术研究中心组建备案计划
我校1个工程技术研究中心被列入2017年市级工程技术研究中心组建备案计划
我校创业与就业竞争力促进中心被认定为2016年度第二批市级科技企业孵化器
创新教育结硕果:我院发明专利授权实现零的突破
【转发】2025经济专业技术资格考试知识产权专业知识和实务(初级) 考试大纲
【转发】《专利池建设运行工作指引》解读
【转发】国家知识产权局 科技部 工业和信息化部 国务院国资委 市场监管总局 中国科学院 《专利池建设运行工作指引》
【转发】国际专利分类使用指南(2025版)
【案例分享】中华全国专利代理师协会全国典型发明专利 撰写案例撰写经验分享系列三十
【案例分享】中华全国专利代理师协会全国典型发明专利 撰写案例撰写经验分享系列二十九
【案例分享】中华全国专利代理师协会全国典型发明专利 撰写案例撰写经验分享系列二十八
【案例分享】中华全国专利代理师协会全国典型发明专利 撰写案例撰写经验分享系列二十七
【案例分享】中华全国专利代理师协会全国典型发明专利 撰写案例撰写经验分享系列二十六
【案例分享】中华全国专利代理师协会全国典型发明专利 撰写案例撰写经验分享系列二十五
【案例分享】中华全国专利代理师协会全国典型发明专利撰写案例撰写经验分享系列二十四
中华全国专利代理师协会全国典型发明专利撰写案例撰写经验分享系列二十三
【案例分享】中华全国专利代理师协会全国典型发明专利撰写案例撰写经验分享系列二十二
【案例分享】中华全国专利代理师协会全国典型发明专利撰写案例撰写经验分享系列二十一
【案例分享】中华全国专利代理师协会全国典型发明专利撰写案例撰写经验分享系列二十
【转发】一文了解人工智能、大数据专利申请客体审查判断思路
【转发】《芜湖市支持“鸠兹科创湾”建设若干举措》发布
【转发】国知发服字〔2025〕5号 各省、自治区、直辖市和新疆生产建设兵团知识产权、教育、科技、市场监管、版权主管部门,金融监管总局各监管局,中国科学院院属各单位: 为深入贯彻落实党中央、国务院关于优化营商环境的决策部署和对知识产权工作的总体要求,及时响应社会公众和经营主体期盼,持续降低制度性交
【转发】芜湖市人民政府关于印发芜湖市加快推进智造名城建设若干举措的通知
【转发】国家知识产权局办公室关于印发《知识产权数据使用手册及开放目录》的通知
【转发】中共中央 国务院印发《教育强国建设规划纲要(2024-2035年)》
【转发】一文读懂2025年国家自然科学基金限项新旧政策对比
【转发】中共中央 国务院印发《教育强国建设规划纲要(2024—2035年)》
【转发】湾沚区人才招引政策十八条
【转发】芜湖市惠企政策精选
【转发】关于《专利风险预警工作规范》团体标准公开征求意见的通知
【转发】技术合同认定登记管理办法(征求意见稿)工科函〔2024〕986号
【案例分享】中华全国专利代理师协会全国典型发明专利撰写案例撰写经验分享系列十九
【案例分享】中华全国专利代理师协会全国典型发明专利撰写案例撰写经验分享系列十八
【案例分享】中华全国专利代理师协会全国典型发明专利撰写案例撰写经验分享系列十七
【案例分享】中华全国专利代理师协会全国典型发明专利撰写案例撰写经验分享系列十六
【案例分享】中华全国专利代理师协会全国典型发明专利撰写案例撰写经验分享系列十五
【案例分享】中华全国专利代理师协会全国典型发明专利撰写案例撰写经验分享系列十四
【案例分享】中华全国专利代理师协会全国典型发明专利撰写案例撰写经验分享系列十三
【案例分享】中华全国专利代理师协会全国典型发明专利撰写案例撰写经验分享系列十二
【案例分享】中华全国专利代理师协会全国典型发明专利撰写案例撰写经验分享系列十一
【案例分享】中华全国专利代理师协会全国典型发明专利撰写案例撰写经验分享系列十
【案例分享】中华全国专利代理师协会全国典型发明专利撰写案例撰写经验分享系列九
【案例分享】中华全国专利代理师协会全国典型发明专利撰写案例撰写经验分享系列八
【案例分享】中华全国专利代理师协会全国典型发明专利撰写案例撰写经验分享系列七
【案例分享】中华全国专利代理师协会全国典型发明专利撰写案例撰写经验分享系列六
【案例分享】中华全国专利代理师协会全国典型发明专利撰写案例撰写经验分享系列五
【案例分享】中华全国专利代理师协会全国典型发明专利撰写案例撰写经验分享系列四
【案例分享】中华全国专利代理师协会全国典型发明专利撰写案例撰写经验分享系列三
【案例分享】中华全国专利代理师协会全国典型发明专利撰写案例撰写经验分享系列二
【案例分享】中华全国专利代理师协会全国典型发明专利撰写案例撰写经验分享系列一
【转发】国知局:关于发布修订版专利申请请求类表格和电子申请数据标准规范的通知
【转发】《科技成果转化常见问题工作手册(2024年版)》
【转发】《科研单位科研诚信管理制度示范文本》及解读
【转发】【图解】国家知识产权局专利信息公共服务资源
【转发】【图解】国家知识产权局专利信息公共服务资源
【政策解读】《芜湖市深化科技创新体制机制改革加快科技成果转化应用体系建设行动实施方案(试行)》解读
【转发】芜湖市人民政府关于印发《芜湖市深化科技创新体制机制改革加快科技成果转化应用体系建设行动实施方案(试行)》的通知 芜政〔2023〕6号
【转发】2024年度芜湖市高等研究院产学研合作项目申报指南
【转发】《关于推进重点产业知识产权强链增效的若干措施》
【转发】《关于推进重点产业知识产权强链增效的若干措施》解读
【转发】《专利开放许可实施纠纷调解工作办法(试行)》
【转发】《专利开放许可实施纠纷调解工作办法(试行)》解读
【政策解读】专利开放许可业务常见问题解答①丨专利开放许可声明的提出
【政策解读】专利开放许可业务常见问题解答②丨专利开放许可实施合同备案
【政策解读】专利开放许可业务常见问题解答③丨专利开放许可声明的撤回
【政策解读】专利开放许可业务常见问题解答④丨相关法律手续业务的办理
【转发】安徽省未来产业发展行动方案(征求意见稿)
【转发】《关于规范和加强高校横向科研项目管理的指导意见 ( 暂行 )》
【转发】国知局:全面推进专利开放许可制度实施工作
【转发】《2023年全球知识产权保护指数报告》全文发布
【转发】国家知识产权局发布2023年度知识产权行政保护典型案例
【转发】芜湖市2024年市级财政支持产业科技若干政策 芜政【2024】50号
【转发】国家知识产权信息公共服务网点备案实施办法(修订)
【转发】湾沚区“产学研创”人才政策有新变
【转发】《国家科学技术奖励条例》 中华人民共和国国务院令 第782号
【转发】《安徽省数据知识产权登记办法(试行)》
【转发】《2024年知识产权强国建设推进计划》
【转发】国知局:关于专利证书改版的公告(第581号)
【转发】《安徽省教育科学研究项目实施办法》 皖教办〔2024〕27号
【转发】【政策解读】《专利产业化促进中小企业成长计划实施方案》解读
【转发】《安徽省高等学校年度科研计划编制与管理办法(试行)》的通知 皖教科〔2024〕2号
【转发】《安徽省开展高校科研机构存量专利筛选推介工作实施方案(2023-2025年)》皖市监知促函〔2024〕4号
【转发】高校和科研机构存量专利盘活工作方案 国知发运字〔2024〕5号
【转发】芜湖市湾沚区人民政府办公室:湾沚区建设科技创新新高地若干政策
【转发】专利和集成电路布图设计缴费服务指南
【转发】专利开放许可
【转发】芜湖市湾沚区促进航空航天(低空经济)高质量发展扶持政策
【转发】湾沚区关于促进人才安居乐业推进航空新城建设的意见
【转发】规范申请专利行为的规定(2023)
【转发】规范申请专利行为的规定(2023)
【转发】安徽高校服务新能源汽车产业集群建设三年行动方案(2023-2025年)
【转发】《湾沚区“产学研创”人才政策18条实施细则》
【转发】【政策解读】《负责任研究行为规范指引(2023)》的解读
【转发】《负责任研究行为规范指引(2023)》
【转发】专利审查指南(2023)
【转发】专利审查指南(2023)
【转发】李强签署国务院令 公布《国务院关于修改〈中华人民共和国专利法实施细则〉的决定》
【转发】《关于施行修改后的专利法及其实施细则相关审查业务处理的过渡办法》解读
【转发】【政策解读】《关于施行修改后的专利法及其实施细则相关审查业务处理的过渡办法》解读
【转发】关于专利权期限补偿和专利开放许可相关行政复议事项的公告(第560号)
【转发】《施行修改后的专利法及其实施细则相关审查业务处理过渡办法》
【转发】《施行修改后的专利法及其实施细则相关审查业务处理过渡办法》
【转发】《中华人民共和国专利法实施细则》2023
【转发】《中华人民共和国专利法实施细则》2023
【转发】安徽省科技成果登记填报、审核细则(20221128)
【转发】安徽省科技成果登记明白纸(试行)202308
【转发】国家知识产权局2022年度报告
【转发】《专利转化运用专项行动方案(2023—2025年)》(图解)
【转发】《高价值专利价值评估规范》(DB32/T 4585—2023)
【转发】《高价值专利价值评估规范》(DB32/T 4585—2023)
【转发】《关于实用新型专利保护客体判断的指引》
【转发】国知局:《关于实用新型专利保护客体判断的指引》发布
【转发】国知局:《关于外观设计国际注册申请的指引》发布
【转发】《知识产权专员工作指南》(DB34/T 4549—2023)
【转发】国家知识产权局办公室关于公布2022年度及近五年备案的专利实施许可合同有关数据的通知
【转发】国家知识产权局 司法部关于加强新时代专利侵权纠纷行政裁决工作的意见
【转发】知识产权公共服务普惠工程实施方案(2023—2025年)
【转发】知识产权公共服务普惠工程实施方案(2023—2025年)
【转发】安徽省知识产权保护中心关于开展专利快速预审服务首批申请主体备案及代理机构注册工作的通知
【转发】绿色技术专利分类体系 国知办发规字〔2023〕30号
【转发】关于支持直播电商产业高质量发展的若干政策规定
【转发】芜湖市促进商贸流通业发展若干政策规定
【转发】芜湖市促进现代服务业发展政策规定
【转发】芜湖市重大招商项目“一事一议”实施办法
【转发】芜湖市扶持高层次科技人才团队创新创业实施办法
【转发】关于加快推进芜湖市国家自主创新示范区建设的若干政策规定
【转发】芜湖市扶持产业发展政策(2022-2023年)
【转发】《知识产权助力产业创新发展行动方案(2023─2027年)》
【转发】《知识产权助力产业创新发展行动方案(2023─2027年)》
【转发】专利评估指引
专利评估指引(标准号:GB/T 42748-2023)
【转发】芜湖市湾沚区科技创新奖励政策“二十条”
【转发】芜湖市科技项目管理办法(修订) 芜科办〔2023〕12号
【转发】芜湖市科技项目实施验收细则(修订) 芜科办〔2023〕13号
浅析实用新型的保护客体问题
【政策解读】高校、科研院所薪酬改革启动,薪酬分配向两类人员倾斜
【政策解读】科技部等联合发布《研发费用加计扣除政策执行指引(2.0版)》
【转发】研发费用加计扣除政策执行指引(2.0版)
【转发】专利和集成电路布图设计缴费服务指南
【转发】高价值专利培育布局工作指南
【转发】《禁止滥用知识产权排除、限制竞争行为规定》 国家市场监督管理总局令第79号
【转发】ISO 56005《创新管理 - 知识产权管理指南》快问快答
【转发】高价值专利评价方法
【转发】高价值专利培育工作规范
专利权无效有哪些原因,企业如何用宣告专利权无效制度
地理标志商标注册申请15问
市场监管总局关于《关于标准必要专利领域的反垄断指南(征求意见稿)》公开征求意见的公告
2022年度执行的PCT申请国际阶段费用的人民币标准
澳门特区申请人在内地发明专利优先审查申请试点项目将于2023年7月正式实施
《专利(申请)权转让合同模板及签订指引》《专利实施许可合同模板及签订指引》解读
国家知识产权局办公室关于印发专利转让许可合同模板及签订指引的通知
【转发】《芜湖市湾沚区科技创新体系建设若干政策》湾科字〔2022〕5号
【转发】湾沚区“产学研创”人才政策十八条
非正常申请专利行为认定及认定后的办事指南
国家知识产权局2023年工作要点
专利代理师资格考试办法(国家市场监督管理总局令第7号)
国知局:关于规范提交专利电子申请指引的通知
安徽省开展专利侵权纠纷先裁决后调解省级试点
国知局:关于规范提交专利电子申请指引的通知
国家知识产权局办公室 工业和信息化部办公厅关于组织开展创新管理知识产权国际标准实施试点的通知
国家知识产权局关于印发《系统治理商标恶意注册促进高质量发展工作方案(2023—2025年)》的通知
经济专业技术资格考试知识产权专业知识和实务(初级)考试大纲
经济专业技术资格考试经济基础知识(初级)考试大纲
经济专业技术资格考试经济基础知识(中级)考试大纲
经济专业技术资格考试知识产权专业知识和实务(中级)考试大纲
【图解】一同见证,安徽省知识产权新时代十年!
【转发】《安徽省级实验室体系重组行动实施方案(试行)》
国家知识产权局关于印发“千企百城”商标品牌价值提升行动方案(2023—2025年)的通知
2023年全国知识产权宣传周活动主题海报发布
最高人民法院知识产权法庭典型案例(2022)
2023年度专利代理师资格考试公告(第525号)
关于公布《2023年专利代理师资格考试大纲》的通知
国家知识产权局关于印发《专利代理信用评价管理办法(试行)》的通知
【转发】高校知识产权管理规范
【图解】2023年,这样推动知识产权高质量发展
《推动知识产权高质量发展年度工作指引(2023)》印发
【转发】《推动知识产权高质量发展年度工作指引(2023)》印发
国家知识产权局:《2023年全国知识产权行政保护工作方案》
国家知识产权局:《知识产权政务服务事项办事指南》的公告(第519号)
国家知识产权局:关于印发2023年全国知识产权行政保护工作方案的通知 国知发保字〔2023〕4号
【转发】国家知识产权局:关于印发2023年全国知识产权行政保护工作方案的通知 国知发保字〔2023〕4号
国知局:关于全面推行专利证书电子化的公告(第515号)
国家知识产权局举办2023年2月例行新闻发布会
经济专业技术资格考试 高级经济实务(知识产权) 考试大纲
《质量强国建设纲要》印发,涉及这些知识产权内容
【转发】国家知识产权局办公室:关于印发专利导航工程实施评价方案的通知 国知办发运字〔2023〕4号
【转发】国家知识产权局办公室关于印发专利导航工程实施评价方案的通知 国知办发运字〔2023〕4号
【转发】17部门印发《关于加快推动知识产权服务业高质量发展的意见》 国知发运字〔2022〕47号
【政策解读】一图读懂 17部门联合印发意见 加快推动知识产权服务业高质量发展
【转发】《芜湖市常态化产学研合作工作方案》 芜科办〔2022〕74号
浅谈高价值专利培育中的“布局”和“挖掘”
《2022年中国专利调查报告》全文发布!
《绿色低碳技术专利分类体系》
【转发】《绿色低碳技术专利分类体系》 国知办函规字〔2022〕1044号
《知识产权保护规范化市场创建示范管理办法》
【转发】《知识产权保护规范化市场创建示范管理办法》 国知办发保字〔2022〕64号
【政策解读】《知识产权保护规范化市场创建示范管理办法》解读
《知识产权行政保护案件请示办理工作办法》印发
【政策解读】专利产品备案常见问题解答
【政策解读】《关于加强知识产权鉴定工作衔接的意见》
再谈外观设计专利之“组件产品”和“套件产品”
功能性特征专利规则的统一性研究
国家知识产权局办公室:关于组织开展专利产品备案工作的通知
国家知识产权局办公室:关于公布2022年知识产权信息服务优秀案例的通知
国家知识产权局 国家市场监督管理总局:关于开展商标代理行业专项整治行动的通知
国家知识产权局办公室 司法部办公厅:关于推介第二批全国专利侵权纠纷行政裁决建设典型经验做法的通知
【转发】国家知识产权局:《商标代理监督管理规定》
【政策解读】图解:13条知识产权措施助力专精特新中小企业创新发展
专利导航,企业能拿它来做什么?
专利开放许可十问十答
国务院,知识产权战略实施工作部际联席会议办公室:关于印送知识产权强国建设第一批典型案例的函
国知局:拟增加商标依职权撤销规定
【转发】国家知识产权局:《专利开放许可使用费估算指引》(试行) 国知办发运字〔2022〕56号
【转发】国知局 工信部:《关于知识产权助力专精特新中小企业创新发展的若干措施》 国知发运字〔2022〕38号
国知局 工信部:知识产权助力专精特新中小企业创新发展若干措施!
国家知识产权局:编制印发《专利开放许可使用费估算指引》
专利开放许可九问答
浅议专利侵权诉讼中赔偿数额的计算及证明责任
国家知识产权局行政裁决案件线上口头审理办法(征求意见稿)公开征求意见
国知局:将专利质量和转化运用等指标作为职称晋升、绩效考核、岗位聘任等重要依据!
商标局:地理标志商标注册申请15问
数看知识产权这十年丨一图读懂
【政策解读】《安徽省深化科技创新体制机制改革加快科技成果转化应用体系建设行动方案》
关于就《专利代理信用评价管理办法(公开征求意见稿)》公开征求意见的通知
国家知识产权局办公室:关于确定首批国家级专利导航工程支撑服务机构的通知
【转发】《国家技术转移体系建设方案》 国发〔2017〕44号
国知局办公室:关于举办首届全国知识产权公共服务机构专利检索分析大赛的通知
【转发】《芜湖市工程技术研究中心认定管理办法》
图解:数说知识产权转化运用工作成效
【转发】科技部 财政部关于印发《企业技术创新能力提升行动方案(2022—2023年)》的通知 国科发区〔2022〕220号
【政策解读】安徽省深化科技创新体制机制改革加快科技成果转化应用体系建设行动方案
【政策解读】图解:安徽省深化科技创新体制机制改革加快科技成果转化应用体系建设行动方案
【转发】安徽省深化科技创新体制机制改革加快科技成果转化应用体系建设行动方案 皖政〔2022〕64号
【政策解读】推动高校支撑服务企业高质量发展 ——三部门解读“千校万企”协同创新伙伴行动
【转发】关于组织开展 “千校万企”协同创新伙伴行动的通知
9张图,带你了解2022年上半年知识产权相关工作统计数据
2022年专利代理师资格考试大纲
7月1日起,这些知识产权政策开始实施!
《国家知识产权保护示范区建设方案》解读
国知局:关于印发《国家知识产权保护示范区建设方案》的通知
专利代理师考试常见问题解答:2022年各考点及港澳地区联系方式及其他相关事宜
专利代理师考试常见问题解答:专利代理师资格授予
专利代理师考试常见问题解答:港澳台地区人员报名和考试
专利代理师考试常见问题解答:考试
专利申请12个关键流程点,把握好了事倍功半
官方解答:专利年费缴纳期限延长有关问题!
专利代理师考试常见问题解答:报名程序
专利代理师考试常见问题解答:报考条件
2022年专利代理师资格考试公告
这篇文章告诉您,商标注册没有捷径
【转发】《安徽省科学技术普及条例》
【转发】《安徽省科学技术进步条例》
【转发】《安徽创新型省份建设促进条例》及解读
【转发】《中华人民共和国科学技术普及法》
【转发】《中华人民共和国科学技术进步法 》 中华人民共和国主席令 第一〇三号
国知局:关于开通外观设计国际申请业务的通知
国知局:关于加入海牙协定后相关业务处理暂行办法的公告 | 附解读
中国已加入《海牙协定》,外观设计专利可通过海牙体系进入90+国家寻求保护
【政策解读】《海牙用户指南》(2022年2月修订)
一图概览《海牙协定》
【转发】《关于改革完善省级财政科研经费管理的若干措施》 国办发〔2021〕32号
强保护时代下,企业如何通过专利保护提高产品竞争力?
关注!《国家知识产权局知识产权信用管理规定》明确6种失信行为
国知局公布1-2月知识产权数据,实用新型专利授权量同比增长44.21%
【政策解读】《推动知识产权高质量发展年度工作指引(2022)》
国知局批复:外观设计专利权评价报告不能证明被控侵权设计与现有设计是否相同或实质相同
两会IP热点汇总
科技部:科技型中小企业评价知识产权有这些指标!
国家市场监管总局:《全国商业秘密保护创新试点工作方案》全文发布!
【政策解读】2022年度国家自然科学基金项目指南及申请规定发布
一图读懂《知识产权公共服务“十四五”规划》
一图读懂:2022年全国知识产权工作怎么做?8个方面重点工作
《知识产权人才“十四五”规划》发布!到2025年,执业代理师4万人,知识产权师2万人
2022.1.1日起施行,新修订《中华人民共和国科学技术进步法》多处提及知识产权
【转发】《中华人民共和国科学技术进步法》
国务院办公厅关于新形势下进一步加强督查激励的通知
教育部印发贯彻落实《三部委关于提升高等学校专利质量,促进转化运用的若干意见》典型经验的通知
我国已建成101家TISC和80家高校国家知识产权信息服务中心
《提升中小企业竞争力若干措施》印发,提出这些知识产权举措……
国家知识产权局公告 第四六二号《商标审查审理指南》全文发布
这7种行为被国知局认定为失信行为
【转发】国家知识产权局关于《专利权质押登记办法》的公告(第461号)
安徽省人民政府令第303号
【转发】国务院关于印发“十四五”国家知识产权保护和运用规划的通知
一图读懂“十四五”国家知识产权保护和运用规划
一文读懂《产学研合作协议知识产权相关条款制定指引(试行)》
三部门联合印发《产学研合作协议知识产权相关条款制定指引(试行)》
【转发】国办印发《关于进一步支持大学生创新创业的指导意见》,明确做好大学生创新项目的知识产权确权、保护等工作
和解!OPPO与夏普签订交叉许可协议,结束全球诉讼
一图读懂《知识产权强国建设纲要(2021-2035年)》
中共中央国务院印发《知识产权强国建设纲要(2021-2035年)》
芜湖“紫云英人才计划”(图解)
科技成果评价的主体包括哪些?
浅议专利侵权纠纷中的禁止反悔原则与“明确否定”情形
国家知识产权局:我国累计认定地理标志保护产品2482个
新学期已开始,软件类专利权人该学会面对“万物互联”时代了!
知识产权安全是国家安全的主战场
2022年申请国家高新技术企业,请从现在开始准备
专利,让城市“更智慧”
申长雨:发明专利做好控增量、提质量,实用新型做好制度改革
最高院知产法庭:公知常识性证据的认定
故意侵犯知识产权;提交非正常专利申请等将列入严重违法失信名单!2021.9.1日起施行
中汽咨询发布“2021汽车专利创新指数”
国家知识产权局何志敏:提高知识产权公共服务能力,助力汽车产业创新发展
加强科学发现权保护 促进基础研究蓬勃发展
【转发】安徽省财政厅 安徽省科学技术厅关于印发《安徽省支持科技创新若干政策专项资金管理办法》的通知
国家知识产权局关于印发《知识产权公共服务能力提升工程工作方案》的通知
国知局公布1-6月知识产权数据 发明授权量同比增长55.9%
你真的了解专利布局吗?总结五大专利布局方法及策略
国务院发文:评职称、评科技奖将纳入新指标!
国家知识产权局办公室关于加强专利导航工作的通知
2021年5月全国高校专利分析
3D打印已实现批量化制造的5个案例
中国高新技术企业认定需要15-18个专利?
2021年中国专利申请量和授权率增速放缓
《2021年专利代理师资格考试大纲》全文发布
国知局回复进一步加大知识产权保护力度
印花税法来了,明年7月实施:商标注册证和专利权证将不用交印花税了
严查国家高新技术企业!确保非正常专利不被利用骗取各类优惠政策!
专利惩罚性赔偿上岗!这些情形将会被判惩罚性赔偿
国家知识产权局进一步整治非正常专利申请代理行为
2021年知识产权贯标补贴政策汇总
《中华人民共和国专利法》2020全文
6月1日起施行《专利法》《著作权法》《专利导航指南》等新法规
知识产权不再是锦上添花,将决定企业的兴衰存亡
国知局:6月1日起,这4种情形属于重大专利侵权纠纷!
关于施行修改后专利法的9个问题
专利人成功之路专栏|技术转移和专利运营的关系是什么?
为什么有些科转人的科技成果转化会越做越“不自信”?!
国之功勋,院士千古!袁隆平先生的一生为人类留下了什么?
国知局2021年工作要点
6G通信技术专利发展状况报告》发布,有何亮点?
地方高校的破局!如何把科研成果转化为教学资源?
国知局:持续压缩商标专利审查周期、加强审查监管
国知局:合理调整专利收费有助于专利质量提升
科技成果转移转化有哪三个痛点?
国家知识产权局2020年度报告
高校5金8银! 第二十二届中国专利奖评审结果公布
国知局印发《通知》:不得直接将专利申请、授权数量作为享受奖励或资质资格评定政策的主要条件
国知局:《关于技术调查官参与专利、集成电路布图设计侵权纠纷行政裁决办案的若干规定(暂行)》全文发布!
国知局:6月底前各地要全面取消专利、商标申请阶段的资助和奖励
实用新型审查趋势:打击低质量申请,同日申请专利政策调整
国知局回应:如何界定“高价值发明专利”及实践中如何考核?
全球专利分析市场规模2027年将达16亿美元
2020年发明授权率为47.3%,实用新型授权率为90.4%,外观授权率为95.1%
2020年度专利复审无效十大案件来了
一图了解科交会成果
关注!知识产权信息赋能中小企业创新发展十大案例
市场监管总局:2020年知识产权执法行动典型案例
技术成果转化税收优惠政策,请收好!
爱迪生不是发明大王,而是成果转化的高手
如何落实“十四五”规划里的高价值专利目标?申局长回应
2020年中国知识产权保护状况白皮书发布
“专利泡沫”何其多 专利造假“产业链”
公安部发布打击侵犯知识产权犯罪典型案例
关于专利权作价入股的程序及相关注意事项
勾勒局部外观设计专利画像
2020年中国法院10大知识产权案件和50件典型案例
《产学研合作协议知识产权相关条款制定指引》及其使用指南解读
柔性制造下,AI+软件为中国机器人行业带来弯道超车新机遇!
产业|2021年AI将改变制造业的6大应用趋势
“小猪上吊”专利给我们的启示
高校科研成果转化合同额下降,中国科技成果转化难在哪?
黎子辉:高校专利申请前评估工作体系的构建
《关于推动科研组织知识产权高质量发展的指导意见》解读
关注!财政部 国家知识产权局实施专利转化专项计划政策解读
浅析专利申请前查新检索的意义及思路
国知局 中国科学院等四部门发布:推动科研组织知识产权高质量发展
@大学生们:一文看懂如何申请专利!
国知局明确5种“高价值发明专利”!
国家知识产权局关于进一步严格规范专利申请行为的通知
WIPO发布《世界知识产权指标》报告:2019年商标和工业品外观设计申请活动增加;专利申请呈现罕见的下降
【转发】《专利导航指南》系列国家标准解读
【转发】《专利导航指南》国家标准全文!2021.6.1日起实施
【转发】第四届全国机器人专利创新创业大赛复赛名单公布
【转发】国家知识产权局办公室关于印发《知识产权信息公共服务工作指引》的通知
【转发】国家知识产权局办公室关于印发《知识产权信息公共服务工作指引》的通知
【转发】聚焦新修改专利法之你问我答
【转发】国知局:《中华人民共和国专利法》二十九处修改全文
【政策解读】安徽省自然科学基金管理办法(修订)
【转发】关于印发《芜湖市工程技术研究中心认定管理办法》的通知
【转发】《关于规范高等学校 SCI论文相关指标使用 树立正确评价导向的若干意见》 教科技〔2020〕2号
【转发】安徽省人民政府关于支持人工智能产业创新发展若干政策的通知(皖政〔2020〕14号)
【转发】《高等学校区块链技术创新行动计划》
【转发】提升高等学校专利质量促进转化运用的若干意见
【论文期刊】2025年《国际期刊预警名单》
【论文期刊】中文核心期刊要目总览(2023版)
【论文期刊】中文核心期刊要目总览(2023版)
【校企合作】《安徽信息工程学院与企业共建联合实验室申请表(模版)》
【横向项目】技术咨询合同(模板)
【横向项目】技术开发(合作)合同(模板)
【横向项目】安徽信息工程学院横向项目全流程包
【横向项目】技术开发(委托)合同 (模板)
【横向项目】技术服务合同(模板)
【论文期刊】2024年《国际期刊预警名单》
【论文期刊】2023年《国际期刊预警名单(试行)》
【论文期刊】2021年《国际期刊预警名单(试行)》
【论文期刊】2020年《国际期刊预警名单(试行)》
【知识产权】安徽信息工程学院知识产权信息确认函(2024版)
【转发】安徽省科技成果登记系统操作手册
安徽信息工程学院劳务费发放表
【论文期刊】中国科学引文数据库(CSCD)来源期刊列表(2023-2024 年度)
【校企合作】校企合作项目合同(协议)审批表
【校企合作】校企合作项目立项申请书
【横向项目】横向项目验收合格绩效发放表
【知识产权】软件著作权申请表
【横向项目】安徽信息工程学院横向项目材料、设备采购(外协加工)申请表
【横向项目】安徽信息工程学院横向项目材料、设备采购(外协加工)采购记录审批表
【论文期刊】中文核心期刊要目总览(2020版)
【论文期刊】CSSCI扩展版来源期刊目录(2021-2022)
【论文期刊】CSSCI来源期刊目录(2021-2022)
【横向项目】产学合作协同育人项目平台学校用户操作指南
【孵化器】安信工科技企业孵化器入驻协议模板
【横向项目】安徽信息工程学院横向项目结题意见书
【横向项目】安徽信息工程学院技术合同审批单(模板)
【横向项目】产学研合作项目(横向课题)进展情况报告书(模版)
【横向项目】产学研合作项目真实性确认函(模版)
【成果登记】“羚羊”工业互联网平台成果登记
【论文期刊】中国科学引文数据库(CSCD)来源期刊列表(2021-2022年度)
【知识产权】专利技术交底材料填写模板(外观设计)
【知识产权】专利技术交底材料填写模板(发明或实用新型)
【论文期刊】《中文核心期刊要目总览》(2017年版)
【横向项目】安徽省科学技术情报研究所科技查新
【横向项目】芜湖市科技创新服务中心科技查新委托单
【论文期刊】CSSCI 来源期刊(2019-2020)目录
【论文期刊】CSSCI 扩展版来源期刊(2019 年-2020 年)目录
【论文期刊】中国科学引文数据库来源期刊列表(2019-2020年度)
【论文期刊】中文核心期刊目录(2014年版)
【论文期刊】中国科学引文数据库来源期刊列表(2017—2018 年度)
成果转化
关于组织申报2025年国家社会科学基金高校思想政治理论课研究专项的通知
校企协同育人才,走访关怀促成长 电气与电子工程学院开展实习走访活动
访企拓岗专项活动之艺术设计学院师生参与 “千名学子看繁昌”活动
关于组织申报2025年度芜湖市计划内自筹资金项目的通知
固高科技股份有限公司董事吕恕一行来校考察座谈
艺术设计学院成功开展2025年暑期企业实习走访专项活动
关于组织申报2025年度安徽信息工程学院高层次人才科研启动经费第一批项目的通知
关于公布安徽信息工程学院概念验证中心首批立项项目名单的通知
安徽信息工程学院赴宁波开展校企交流活动聚力拓展就业新空间
【论文期刊】中国科学引文数据库(CSCD)来源期刊列表(2025-2026 年度)
关于组织申报2025年度安徽省哲学社会科学规划项目的通知
实习走访促合作 就业领航谱新篇 计算机(大数据)学院顺利完成实习走访工作
精准对接企业需求 助力毕业生高质量就业 通识教育与外国语学院赴合肥启迪未来教育开展访企拓岗活动
访企拓岗促就业 合作共赢谋发展 管理工程学院赴长三角企业开展校企合作签约授牌
携手长三角 共育新英才 管理工程学院走访实习基地 深化校企协同育人
凝聚共识 深化互信 机械工程学院赴芜湖毅昌科技有限公司走访交流
安徽信息工程学院赴青阳县开展校企人才培养合作对接交流活动
关于组织申报2025年度芜湖市技术研发中心的通知
我校举办概念验证中心项目入库评审会
管理工程学院与合肥翎羊跨境电子商务有限公司开展校企合作交流
安徽信息工程学院与安徽飞数科技有限公司共探校企合作新路径
深化产教融合 共谱发展新篇 安徽信息工程学院与科大讯飞举行校企合作交流会
产教融合结硕果 校企携手育英才 第二届汇川生态链结业仪式暨校企实习双选会成功举办
通识教育与外国语学院赴企业开展校企合作英文配音实践活动
机械工程学院组织学子赴普莱默电子(芜湖)有限公司参观学习
数字王国与艺术设计学院共建岗前培训体系 校企协同培育数字创意产业新生力量
校企合作共助力 护航毕业生求职路
安徽信息工程学院科技成果登记统计表(2018年-2025年6月)
深化产教融合 共谱发展新篇 安徽信息工程学院与科大讯飞举行校企合作交流会
关于第十六届安徽省百所高校百万大学生科普创意创新大赛校赛推荐情况的通知
关于组织申报安徽省教育科学研究项目2025年度教育政策研究专项课题的通知
【校内文件】《安徽信息工程学院科学研究工作量管理办法》 校科字〔2025〕9号
关于印发《安徽信息工程学院科学研究工作量管理办法》的通知
2024年度安徽省科学技术奖项目公示(二)
2024年度安徽省科学技术奖项目公示(一)
【校内文件】《安徽信息工程学院技术研发工作量核算办法》 校科字〔2025〕8号
关于印发《安徽信息工程学院技术研发工作量核算办法》的通知
我校召开2025年上半年科研工作会议
校企合作创新初探:我校与安徽文化旅游投资集团有限责任公司举行首次合作专题交流会
芜湖市发改委、中国管理科学学会一行来校考察交流 共探低空经济合作新篇
深化产教融合 共筑创新生态 电气与电子工程学院赴科大讯飞硬件中心开展洽谈合作
校企协同再发力 实习通道启新程 电气与电子工程学院成功举办2022级企业实习专场宣讲会
企业进校 送岗上门 助力打通就业最后一公里
产教融合促发展 校企协同育人才 管理工程学院2022级企业实习双选会圆满落幕
【双百大赛】我校举办第十六届安徽省“双百大赛”专家宣讲会
我校举办第十六届安徽省“双百大赛”专家宣讲会
2024年度安徽省科学技术奖项目公示
芜湖市发改委、中国管理科学学会一行来校考察交流 共探低空经济合作新篇
关于2025年度安徽省自然科学基金项目推荐情况的公示
计算机(大数据)学院与深圳慧通商务有限公司开展合作交流
精准送岗助实习 校企共筑成才路 计算机(大数据)学院举办实习宣讲会
机械工程学院组织企业进校招聘
机械工程学院与芜湖中瑞弹簧有限公司开展校企合作交流
校企共筑育人梦 实习双选启新航
艺术设计学院赴繁昌区人力资源服务产业园深化校企合作 共绘产教融合新蓝图
校企携手深化产教融合 共育物流与供应链新人才
机械工程学院赴六安舒城、霍邱县开展“访企拓岗促就业”专项行动
机械工程学院走访芜湖古戈尔自动化科技有限公司
【校内文件】安徽信息工程学院高层次人才科研启动经费管理办法(2025年修订版) 校人字〔2025〕27 号
海螺集团与安信工开展校企合作座谈交流 共探产学研融合新路径
海螺集团与安信工开展校企合作座谈交流 共探产学研融合新路径
关于开展2024年度安徽省科学技术奖提名工作的通知
【转发】《中共安徽省委宣传部关于做好省重点培育智库申报工作的通知》
【双百大赛】《关于举办第十六届安徽省百所高校百万大学生科普创意创新大赛的通知》
【转发】《关于举办第十六届安徽省百所高校百万大学生科普创意创新大赛的通知》
关于组织申报2025年度安徽省科技创新战略与软科学研究专项重大项目的通知
【校内政策】《安徽信息工程学院教学科研软件使用与管理办法》校教字〔2025〕11号
深化产教融合 共筑人才桥梁 计算机(大数据)学院赴奇瑞信息技术有限公司开展校企合作交流
企业宣讲进校园 校企联动促就业 计算机(大数据)学院成功举办校园招聘宣讲会
我校2025届毕业生春季首场综合型双选会圆满落幕
机械工程学院携手人本股份有限公司成功举办校园招聘宣讲会
安徽信息工程学院赴苏州深化校企合作 校企协同共育智能制造新质人才
我校与安徽师范大学、科大讯飞共建“AI+高等教育研究院”签约仪式圆满举行
机械工程学院携手人本股份有限公司成功举办校园招聘宣讲会
芜湖市人民政府、海螺集团一行来访 共商产学研深度融合
关于公布2024年度安徽信息工程学院校级科技创新平台和科研团队立项建设名单的通知
关于组织申报2025年度安徽省自然科学基金项目的通知
管理工程学院与合肥顶津食品有限公司校外实习基地协议成功签订
机械工程学院与宝银特材科技股份有限公司开展校企合作交流
第二届“汇川生态链订单班·汇英行动”正式启动
安徽信息工程学院参加2025届上海高校春季促就业系列招聘会暨就业育人联盟专项活动
机械工程学院赴合肥地区企业走访调研
深化产教融合 校企合作共育英才 机械工程学院持续推进产教融合工作
强化校企联动 深化产教融合 机械工程学院走访芜湖联诺电器有限公司
通识教育与外国语学院赴湾沚开展访企拓岗专项行动 深化职业教育与语言服务协同创新
校企共话合作 携手共育英才 深圳慧通商务有限公司与计算机与软件工程学院开展合作交流
【转发】关于组织开展重点新材料研发及应用国家科技重大专项2025年度项目(公开竞争类)申报工作的通知
关于组织申报2025年全国教育科学规划年度项目的通知
关于开展概念验证中心项目遴选的通知
聚焦“知识产权与人工智能”,向侵权说“不” 我校举办2025年知识产权宣传周系列活动
聚焦“知识产权与人工智能”,向侵权说“不” 我校举办2025年知识产权宣传周系列活动
关于组织申报2025年度省领导圈定课题的通知
省哲社项目五连捷!艺术设计学院省级哲社项目立项再续华章
安徽信息工程学院赴义乌开展访企拓岗行动 探索“英语+职业技能”人才培养新路径
我校与德力西电气有限公司开展深度校企对接
安信工携手镜湖区打造城市艺术新地标 哪吒主题文化墙绘就文旅融合新图景
助力区域发展 深化产教融合育人模式 机械工程学院前往芜湖市企业调研
管理工程学院与美的集团呼叫中心举行校企合作洽谈会
校企携手探循环 同心共创筑未来 艺术设计学院开展校企合作专项行动
深化校企合作 共促产教融合 电气与电子工程学院赴安徽智质工程技术有限公司开展项目洽谈
广州仕霞网络科技有限公司来校深入交流横向项目合作
校企联动促就业 多元合作助发展 计算机(大数据)学院与多家知名企业开展系列交流活动
通识教育与外国语学院赴合肥企业开展访企拓岗行动
强合作 促就业 艺术设计学院开展访企拓岗就业专项行动
跨出校门挖需求 双向交流拓新途 机械工程学院开展系列访企拓岗
【校内文件】《安徽信息工程学院纵向科研项目及经费管理办法》 校科字〔2025〕5号
【校内文件】《安徽信息工程学院联合培养硕士研究生工作管理办法(试行)》 校科字〔2025〕4号
安徽信息工程学院科技成果登记统计表(2018年-2024年12月)
硬核科技,智创未来:信工学子“发明力”大揭秘!
硬核科技,智创未来:信工学子“发明力”大揭秘!
校企协同打造智能制造新标杆 安徽信息工程学院与汇川技术擘画智能制造产业学院蓝图
跨出校门挖需求 双向交流拓新途 机械工程学院开展系列访企拓岗
强合作 促就业 艺术设计学院开展访企拓岗就业专项行动
校企联袂育英才 产教融合助发展 通识教育与外国语学院赴弋江区商务局洽谈校企合作
关于安徽省教育厅科研项目、人才项目、校级青年科研基金项目和校级“三全育人”“管理改进”项目结题验收的通知
【论文期刊】关于规范各二级学院英文名称使用的通知
计算机(大数据)学院与合肥真萍电子科技有限公司开展交流座谈
关于转发《关于举办安徽省第七届大学生防震减灾科普作品大赛的通知》的通知
关于组织申报2025年度国家社会科学基金年度项目的通知
校企联袂育英才 产教融合助发展 通识教育与外国语学院赴弋江区商务局洽谈校企合作
计算机(大数据)学院走访外企德科与飞数科技开展专业建设与人才培养专题调研
主动出击拓岗位 校企携手促就业 计算机(大数据)学院赴合肥开展访企拓岗
通识教育与外国语学院赴合肥爱秀教育咨询有限公司开展访企拓岗暨授牌签约仪式
通识教育与外国语学院与德力西电气(芜湖)有限公司共商英语专业实习就业合作
精准对接促就业 产研融合谋发展 计算机(大数据)学院与安徽人励通科技有限公司开展合作交流
深化产教融合 赋能智造未来
深化校企合作 共探科技创新新路径 电气与电子工程学院走访调研黄山旭友电子科技有限公司
机械工程学院前往弋江区企业调研
安徽财经大学副校长王兵来我校调研交流
安徽信息工程学院2025年春季电子电气行业暨“沪宁杭皖”专场招聘会圆满举行
安徽信息工程学院发明专利数量位居全国民办本科院校第三
全国民办本科院校发明专利授权数量统计报告发布 安信工排名全国第三、全省第一
全国民办本科院校发明专利授权数量统计报告发布 安信工排名全国第三、全省第一
【论文期刊】被冒用期刊名录(持续更新中)
关于2024年度安徽信息工程学院高层次人才科研启动经费项目立项的通知
关于2024年度安徽信息工程学院青年科研基金项目立项的通知
安徽信息工程学院发明专利数量位居全国民办本科院校第三
【转发】教育部社科司关于征集2025年度教育部哲学社会科学研究重大课题攻关项目选题的通知
我校承办鸠兹科创湾场景应用发布会,推动校政企深度合作
政企校三方共筑智能制造人才高地 中科仙络与芜湖智能制造产业学院深化产教融合合作
【转发】教育部社科司关于2025年高校思政课教师研究专项一般项目申报工作的通知
义乌市卓毓网络科技有限公司到访通识教育与外国语学院开展校企合作座谈会
深化产教融合 共育智造人才
创新驱动 合作共赢 电气与电子工程学院与德孚公司共商产学研协同发展
【转发】2025年度国家社科基金艺术学重大项目招标公告
【转发】2025年度国家社科基金艺术学年度项目申报公告
深化校企合作 携手就业育人 艺术设计学院走访实习基地
关于组织申报2025年度教育部人文社会科学研究一般项目、中国特色社会主义理论体系研究专项、高校辅导员研究专项的通知
关于摸排申报2024年安徽省科学技术奖项目的通知
培育科研新生力 助推学科新高度 电气与电子工程学院举办国家自然科学基金申报专题讲座
电气与电子工程学院与联宝科技共探产教融合新路径:"联菁计划"赋能智能制造人才生态
纵向项目申报时间表(截至20250220)
紫云英创新创业学院实干迎新局 携手思贝克共铸高绩效团队新篇章
【转发】一文读懂2025年国家自然科学基金限项新旧政策对比
安徽信息工程学院2025年春季首场校园双选会成功举办 近千名毕业生与百家名企共启职场新篇章
关于成立安徽信息工程学院软件工程技术中心的通知
祝贺我校技术与创新支持中心(TISC)通过运行评估, 创新服务能力获认可
【转发】《关于2025年度公开征集市科技咨询专家及更新已入库专家信息的通知》的通知
我校荣登2024年安徽省发明专利百强榜第39名,展望未来新篇章
学校召开科研工作会议
关于表彰2024年度科研成果的决定
关于进一步规范职称评审申报资格及论文要求的通知
关于进一步规范职称评审申报资格及论文要求的通知
深化校企合作 共筑工业自动化人才高地 电气与电子工程学院与苏州迅德斯开展“汇川生态链”洽谈
李震副校长带队调研湾沚区企业,共谋校企合作新篇章
深化产教融合 电气与电子工程学院走访苏州企业探索校企合作新路径
我校计算机(大数据)学院与湾沚区数据资源管理局顺利开展合作签约
学校召开校级科研平台及团队答辩评审会
学校召开校级科研平台及团队答辩评审会
通识教育与外国语学院赴湾沚区志华教育开展访企拓岗行动
【专利创新创业大赛】关于安徽信息工程学院第九届大学生专利创新大赛奖励的决定
关于安徽信息工程学院第九届大学生专利创新大赛奖励的决定
我校科技创新成果在全国发明展览会·“一带一路”暨金砖国家技能发展与技术创新大赛荣获佳绩
我校科技创新成果在全国发明展览会·“一带一路”暨金砖国家技能发展与技术创新大赛荣获佳绩
我校科技创新成果在全国发明展览会·“一带一路”暨金砖国家技能发展与技术创新大赛荣获佳绩
【专利创新创业大赛】专利成就梦想,创新引领未来 我校成功举办第九届大学生专利创新大赛
专利成就梦想,创新引领未来 我校成功举办第九届大学生专利创新大赛
我校与科大讯飞共同揭牌鸿蒙人才培养基地
携手企业拓岗位 共谋发展促双赢 管理工程学院省外考察交流行
华为技术有限公司与爱上云(上海)技术有限公司来我校考察交流
副校长章敏凤一行赴滁州地区开展校企合作交流
【专利创新创业大赛】关于举行安徽信息工程学院第九届大学生专利创新大赛决赛的通知
关于举行安徽信息工程学院第九届大学生专利创新大赛决赛的通知
产教融合 创新驱动:赋能新质生产力 2024产教融合高质量发展论坛顺利召开
关于组织申报2024年度安徽信息工程学院青年科研基金项目的通知
学校举办省科技进步奖申报专题培训会
我校计算机与软件工程学院青年教师蔡兵在《IEEE Transactions on Multimedia》《Information Sciences》等国际权威期刊上发表重要研究成果
我校计算机与软件工程学院青年教师蔡兵在《IEEE Transactions on Multimedia》《Information Sciences》等国际权威期刊上发表重要研究成果
我校计算机与软件工程学院青年教师蔡兵在《IEEE Transactions on Multimedia》《Information Sciences》等国际权威期刊上发表重要研究成果
关于开展2024年度科研成果统计工作的通知
关于新版专利管理系统切换上线的通知
我校技术转移机构年度绩效考核获得良好
携手共建拓岗位 搭筑平台促发展 通识教育与外国语学院赴义乌访企拓岗
我校技术转移机构年度绩效考核获得良好
计算机(大数据)学院赴安徽中鑫航科技发展有限公司考察交流
计算机(大数据)学院赴三微电子科技(苏州)有限公司开展访企拓岗促就业
通识教育与外国语学院赴芜湖市教育培训协会开展访企拓岗暨实习基地共建座谈会
电子与电子工程学院开展系列实习走访调研
我校TISC举办“玩转专利——从专利看创新”专题讲座
安徽信息工程学院专利成果转化清单(2024.1-9)
我校科技创新成果在第76届德国纽伦堡国际发明展荣获佳绩
我校科技创新成果在第76届德国纽伦堡国际发明展荣获佳绩
我校科技创新成果在第76届德国纽伦堡国际发明展荣获佳绩
电气与电子工程学院赴苏州灵猴机器人有限公司开展访企拓岗活动
寻根溯源铭初心 开启智慧教育3.0 ——校领导班子和中层管理人员赴科大讯飞总部考察交流
“协同联动拓岗位 凝心聚力促就业” 安徽信息工程学院2025届毕业生“秋季校园招聘月” 首场招聘活动顺利举行
我校召开科研工作与学科建设会议
精准促进就业 学校联合芜湖湖南商会开展学生面对面交流活动
探索专业方向 拓宽认知维度 通识教育与外国语学院开展企业认知与实习走访活动
艺术设计学院成功举办2025届毕业生企业宣讲会
芜湖智能制造产业学院学子走进酷哇科技探索科技前沿
管理工程学院举办专利申报及专利创新创业大赛专题讲座
【专利创新创业大赛】关于组织参加全国机器人高价值专利创新创业大赛芜湖大学生分赛暨举办第九届安徽信息工程学院大学生专利创新大赛的通知
关于组织参加全国机器人高价值专利创新创业大赛芜湖大学生分赛暨举办第九届安徽信息工程学院大学生专利创新大赛的通知
科大讯飞高级副总裁、安徽信息工程学院董事长聂小林等一行来校调研
关于公布我校2024年度市技术研发中心备案名单的通知
关于公布我校2024年度市技术研发中心备案名单的通知
安徽信息工程学院科技成果登记统计表(2018年-2024年10月)
2024年软件著作权登记(1-9月)
通识教育与外国语学院与弋江区商务局及企业开展校政企合作对接活动
关于组织申报“十五五”芜湖市科技创新战略研究专项的通知
中国海峡(晋江)人才市场携晋江市重点企业来校开展校政企合作对接活动
关于组织申报“十五五”芜湖市科技创新战略研究专项的通知
关于2024年度江淮英才培养计划团队项目推荐情况的公示
关于2024年度江淮英才培养计划团队项目推荐情况的公示
关于组织申报教育部哲学社会科学研究专项(全国教育大会精神研究)的通知
电气与电子工程学院与埃夫特召开人才培养对接会
关于组织申报教育部哲学社会科学研究专项(全国教育大会精神研究)的通知
电气与电子工程学院走访芜湖威迈斯新能源有限公司共话校企合作新篇章
关于组织申报2024年度安徽省哲学社会科学规划项目的通知
关于组织申报2024年度安徽省哲学社会科学规划项目的通知
我校召开校企共建联合实验室论证会
我校召开校企共建联合实验室论证会
【双百大赛】关于第十五届安徽省百所高校百万大学生科普创意创新大赛校赛推荐情况的通知
我校首批教师获聘专业型硕士研究生导师
关于组织申报2024年度安徽省社会科学创新发展研究课题的通知
计算机(大数据)学院开展访企拓岗 深化校企合作新篇章
第二届芜湖智能制造产业学院学子深入伯泰克 共话职场第一步
“就”在你身边“职”为你服务 安徽信息工程学院2024年秋季芜湖市企业专场招聘会顺利举行
关于第十五届安徽省百所高校百万大学生科普创意创新大赛校赛推荐情况的通知
关于组织申报2024年度安徽省社会科学创新发展研究课题的通知
管理工程学院秋季首场招聘宣讲会圆满成功
我校与酷哇科技有限公司共建项目式实习基地校企合作再上新台阶
我校与芜湖埃泰克汽车电子股份有限公司共建项目式实习基地 推进校企合作新篇章
关于公布2024年度安徽省高校科研项目立项的通知
关于公布2024年度安徽省高校科研项目立项的通知
第二届芜湖智能制造产业学院正式开班
计算机(大数据)学院暑期开展访企拓岗 深化校企合作
安徽信息工程学院管理工程学院圆满举行教师挂职聘任仪式
筑梦未来 共绘卓越蓝图 管理工程学院深度探访实习基地 开启校企合作新篇章
管理工程学院与上海高顿集团共建项目式实习基地
关于2024年度安徽省自然科学基金项目推荐情况的公示
关于2024年度安徽省自然科学基金项目推荐情况的公示
管理工程学院与芜湖悠派护理用品科技股份有限公司开展校企合作交流
关于组织申报2024年芜湖市科技特派员的通知
电气与电子工程学院与苏州汇川技术有限公司、苏州迅德斯自动化科技有限公司顺利开展“汇川生态链”人才培养项目
关于组织申报2024年度安徽省自然科学基金项目的通知
关于组织申报2024年度安徽省自然科学基金项目的通知
关于组织申报2024年安徽省科技创新攻坚计划项目的通知
关于组织申报2024年安徽省科技创新攻坚计划项目的通知
关于组织申报2024年度芜湖市技术研发中心的通知
合肥工业大学计算机与信息系副主任刘建副教授一行受邀来我校开展科研交流讲座
芜湖市发明协会高校分会工作会议在我校召开
安徽信息工程学院科技成果登记统计表(2018年-2024年6月)
艺术设计学院开展访企拓岗专项活动
关于印发《安徽信息工程学院学术不端行为处理办法(2024年修订版)》的通知
【校内文件】《安徽信息工程学院学术不端行为处理办法(2024年修订版)》
我校参加长三角G60科创走廊科技成果转化概念验证中心交流与科创分享会
河海大学单连春教授受邀来我校开展科研讲座
科大讯飞获国家科学技术进步奖一等奖
科大讯飞获国家科学技术进步奖一等奖
2023年度国家科学技术奖励名单
【双百大赛】我校举办第十五届安徽省“双百大赛”宣讲会
我校举办第十五届安徽省“双百大赛”宣讲会
章敏凤副校长一行赴芜湖市弋江区开展新能源汽车产业学院建设研讨
2024年软件著作权登记(1-5月)
【双百大赛】关于举办第十五届安徽省百所高校百万大学生科普创意创新大赛的通知
校政企融合发展 助力高质量就业 我校与湾沚区人社局举办实习就业人才合作培养交流会
主动上门为企服务 精准开展海外知识产权纠纷应对指导工作
副校长汪忠国带队开展管理工程学院“访企拓岗”活动
艺术设计学院开展访企拓岗就业专项行动
关于组织申报2024年度教育部哲学社会科学研究后期资助项目的通知
学校召开概念验证中心建设专题研讨会 探索科技成果转化新路径
关于组织申报2024年度教育部哲学社会科学研究后期资助项目的通知
【芜湖日报】全市唯一 安信工入选首批“概念验证中心”名单
我校入选首批长三角G60科创走廊科技成果转化概念验证中心
关于2024年度省教育厅高校科研项目评审结果的公示
关于2024年度省教育厅高校科研项目评审结果的公示
我校暨芜湖市第一张“数据知识产权登记证书”诞生
【转发】关于举办第十五届安徽省百所高校百万大学生科普创意创新大赛的通知
【会议通知】科会字〔2024〕1号:关于举办“基金类项目申请撰写要领”讲座的通知
我校TISC承办芜湖市“专利转化运用”专题讲座
关于组织申报2024年度安徽省教育科学研究项目的通知
管理工程学院到安徽得壹能源科技有限公司走访交流
关于组织申报2024年度安徽省教育科学研究项目的通知
艺术设计学院赴宁国科技局及企业深入交流学习
关于组织申报2024年度全国教育科学规划项目的通知
芜湖智能制造产业学院组织学生深入企业参观学习
关于组织申报2024年度全国教育科学规划项目的通知
关于组织申报中共安徽省委教育工委 安徽省教育厅2024年高校“三全育人”综合改革和思想政治能力提升计划项目的通知
关于组织申报中共安徽省委教育工委 安徽省教育厅2024年高校“三全育人”综合改革和思想政治能力提升计划项目的通知
海外知识产权纠纷应对指导安徽分中心检索预警部在芜揭牌
中国版权保护中心:关于调整软件版权登记证书事项的通告
海外知识产权纠纷应对指导安徽分中心检索预警部在我校揭牌
我校知识产权工作入选安徽省知识产权公共服务十大典型案例
我校应邀参加2024年宁波前湾新区校企合作交流大会
我校参加安徽省乡村建设高校联盟第一届理事会
通识教育与外国语学院开展访企拓岗促就业专项行动
我校技术与创新支持中心加盟国内首个TISC联盟
我校与昆山旅游度假区管理委员会校地人才合作协议签约仪式顺利举行
管理工程学院邀请企业来校开展专场宣讲招聘活动
管理工程学院与蓓慈电器有限公司开展校企合作交流
亚信科技、迈特望科技有限公司一行来计算机(大数据)学院走访交流
关于公布我校新认定及复审认定的芜湖市技术研发中心的通知
广东利元亨智能装备股份有限公司研究院院长杜义贤教授应邀来校开展学术交流活动
【学习分享】国家社科基金申报培训会
关于组织申报2024年度国家社会科学基金年度项目的通知
关于组织申报2024年度国家社会科学基金年度项目的通知
搭校企供需对接平台 共促高质量充分就业
融合产教绘蓝图 共塑精英育才源 芜湖智能制造产业学院与安徽成飞集成瑞鹄汽车模具有限公司产教融合开新局
计算机(大数据)学院周鸣争院长一行走访芜湖捷讯信息技术有限公司
电气与电子工程学院诚邀合肥工业大学教授团队召开科研工作推进会
管理工程学院与芜湖飞科电器有限公司、芜湖天锐捷精密电子设备有限公司开展合作交流
浙江湾区机器人技术有限公司与机械工程学院、电气与电子工程学院工程师联合培养计划研讨交流会圆满结束
访企拓岗促就业 共建基地强培养
【论文】2024年《国际期刊预警名单》
校企合作谱新篇 共谋发展促就业 管理工程学院赴亚务航空科技(芜湖)有限公司交流考察
【转发】2024年《国际期刊预警名单》
【转发】《安徽省高等学校年度科研计划编制与管理办法(试行)》的通知 皖教科〔2024〕2号
【转发】关于举办安徽省第六届大学生防震减灾科普作品大赛的通知
章敏凤副校长一行赴芜湖市汽车产业生态建设发展中心深入调研
访企拓岗促合作 共谋发展绘新篇 管理工程学院走访奇瑞商用车与芜湖泰和管业
访企拓岗搭桥梁 校企合作谋发展 计算机(大数据)学院和芜湖奇瑞控股集团有限公司开展合作交流会谈
关于安徽省教育厅科研项目及人才项目到期结题和延期结题验收工作的通知
关于组织申报2024年度教育部人文社会科学研究一般项目、中国特色社会主义理论体系研究专项、高校辅导员研究专项及高校思政课教师研究专项一般项目的通知 科字〔2024〕3号
关于组织申报2024年度教育部人文社会科学研究一般项目、中国特色社会主义理论体系研究专项、高校辅导员研究专项及高校思政课教师研究专项一般项目的通知
深化合作 共育未来 管理工程学院到安徽楚江投资集团有限公司交流洽谈
关于安徽省教育厅科研项目及人才项目到期结题和延期结题验收工作的通知
关于开展安徽信息工程学院校级科技创新平台和科研团队阶段性检查的通知
安徽省知识产权事业发展中心、芜湖市市场监督管理局(知识产权局)领导莅临我校调研指导
校企携手 共谋发展 计算机(大数据)学院深入开展“访企拓岗促就业”专项行动
访企业以拓岗位 促就业而谋新篇 管理工程学院与安徽佩吉智能科技共绘校企合作新图景
携手共进 共塑未来 电气与电子工程学院开展系列访企拓岗专项行动(三)
校企携手 铸梦未来 电气与电子工程学院开展“博众订单班”宣讲活动
访企拓岗强化就业 校企合作共绘新篇 管理工程学院携手安徽智联达共绘人才培养就业新篇章
安徽大学知识产权信息服务中心主任储节旺一行来我校TISC考察交流
访企拓岗促合作 校企携手育英才 电气与电子工程学院开展系列访企拓岗专项行动(二)
访企拓岗促就业 合作共赢谋新篇 电气与电子工程学院开展系列访企拓岗专项行动(一)
安徽信息工程学院科技创新平台一览表
安徽信息工程学院专利成果转化清单(2023.9-12)
2023年软件著作权登记(1-12月)
艺术设计学院开展访企拓岗促就业专项行动
两项国际金奖!安信工科技创新成果闪耀德国纽伦堡国际发明展
破浪前行!我校跻身安徽省发明专利百强榜前50强
校企合作促双赢 向深向实育人才 电气与电子工程学院和中信科移动公司交流洽谈现代产业学院建设
破浪前行!我校跻身安徽省发明专利百强榜前50强
校企携手共发展 机械工程学院与宣城立讯精密工业有限公司举行合作交流会谈
关于表彰2023年度科研成果的决定
我校获批芜湖市首个概念验证中心 打通科技成果转化“最初一公里”
安徽信息工程学院科技成果登记统计表(2018年-2023年12月)
安徽信息工程学院与马瑞利汽车零部件(芜湖)有限公司举行校企合作交流会暨签约仪式
【转发】转发安徽省科技厅 教育厅关于征集担任科技企业科技副总意向人员的通知
【转发】关于转发国家知识产权局规范申请专利行为的规定的通知
关于组织申报2023年度安徽省哲学社会科学规划项目的通知
【转发】关于第十二届芜湖大学生专利创新创业大赛奖励的决定 芜专赛委〔2023〕6 号
【专利创新创业大赛】关于第十二届芜湖大学生专利创新创业大赛奖励的决定 芜专赛委〔2023〕6 号
第十二届芜湖市大学生专利创新创业大赛
关于2023年度安徽信息工程学院青年科研基金项目、“三全育人”“管理改进”科研专项项目立项的通知
深挖校企契合点 交流合作谋发展 电气与电子工程学院赴珠海迈科智能调研学习
关于2023年度安徽信息工程学院青年科研基金项目、三全育人管理改进科研专项项目评审结果的公示
关于组织申报2023年芜湖市科技特派员的通知
关于公布2023年度芜湖市科技项目立项的通知
关于安徽信息工程学院第八届大学生专利创新大赛奖励的决定
校企合作促发展 产教融合赢未来 吴敏校长一行赴楚江集团考察交流
【专利创新创业大赛】专利创新 竞争未来 学校成功举办第八届大学生专利创新大赛决赛暨第75届德国纽伦堡国际发明展获奖作品颁奖仪式
专利创新 竞争未来 学校成功举办第八届大学生专利创新大赛决赛暨第75届德国纽伦堡国际发明展获奖作品颁奖仪式
关于开展2023年度科研成果统计工作的通知
深挖校企契合点 交流合作谋发展 电气与电子工程学院赴珠海迈科智能调研学习
校企合作促发展 产教融合赢未来 吴敏校长一行赴楚江集团考察交流
【双百大赛】我校作品荣获第十四届安徽省百所高校百万大学生科普创意创新大赛一等奖
我校作品荣获第十四届安徽省百所高校百万大学生科普创意创新大赛一等奖
关于举行安徽信息工程学院第八届大学生专利创新大赛决赛暨第75届德国纽伦堡国际发明展获奖作品颁奖的通知
【芜湖日报】芜湖发明”闪耀第75届德国纽伦堡国际发明展
访企拓岗促就业 合作共赢谱新篇 通识学院赴江苏常州开展重点企业访企拓岗活动
关于组织申报2023年度芜湖市技术研发中心的通知
学科交流谋发展 开拓眼界促创新 艺术设计学院赴深圳大学与深圳职业技术大学考察交流
计算机(大数据)学院副教授朱洪军喜获国家重点实验室开放课题基金项目立项资助
两项国际金奖!我校科技创新成果闪耀德国纽伦堡国际发明展
【芜湖日报】安信工两项发明斩获国际金奖
计算机(大数据)学院副教授朱洪军喜获国家重点实验室开放课题基金项目立项资助
访企拓岗促就业 互利共赢促发展 管理工程学院赴省外企事业单位考察交流
两项国际金奖!安信工科技创新成果闪耀德国纽伦堡国际发明展
马鞍山学院科研工作负责人一行来访我校交流科研管理工作
企业参观提认知 实习实践富经验 通识教育与外国语学院开展2021级学生认知实习—企业游学沙龙活动
安徽信息工程学院专利成果转化清单(2023.4-8)
安徽信息工程学院科技成果登记统计表(2018年-2023年10月)
安徽发布《知识产权专员工作指南》地方标准
优秀企业进校园 双向交流促发展 管理学院校企深度融合交流会
关于组织申报2023年度安徽信息工程学院科研团队的通知
关于组织申报2023年度安徽信息工程学院校级科技创新平台的通知
工业互联网产业学院深入企业颁发“产业教授”聘书 推动产学研深度融合
我校技术与创新支持中心(TISC)牵头编制的安徽省地方标准《知识产权专员工作指南》正式发布
关于组织申报2023年度安徽省科技创新战略与软科学研究专项项目的通知
校企合作启新篇 实践育人创未来 管理工程学院与芜湖东昊网络科技有限公司进行深度合作
湾沚区市场监督局(知识产权局)领导莅临TISC调研
校领导带队走访芜湖经开区企业进一步推动智能制造产业学院与企业的深度合作
校领导带队走访芜湖经开区企业进一步推动智能制造产业学院与企业的深度合作
关于第十四届安徽省百所高校百万大学生科普创意创新大赛校赛推荐情况的通知
艺术设计学院赴厦门铂爵旅拍文化集团有限公司、通时迪力网络科技有限公司开展访企拓岗交流活动
关于组织申报2023年度安徽省教育厅高校协同创新项目的通知
筑梦科研 共谋发展 2023年度通识教育与外国语学院校级青年科研基金项目申报交流会顺利开展
我校赴芜湖经济技术开发区及鸠江区开展访企拓岗走访交流活动
筑梦科研 共谋发展 2023年度通识教育与外国语学院校级青年科研基金项目申报交流会顺利开展
关于公布2023年度安徽省高校科研项目立项的通知
关于组织申报教育部2024年度高校思想政治工作质量提升综合改革与精品建设项目的通知
关于组织申报2023年度安徽信息工程学院“三全育人”“管理改进”科研专项项目的通知
关于组织申报2023年度安徽信息工程学院青年科研基金项目的通知
关于组织申报教育部产学合作协同育人项目(2023年5月)的通知
关于公布2023年度安徽省高校科研项目立项的通知
关于组织申报教育部2024年度高校思想政治工作质量提升综合改革与精品建设项目的通知
电气与电子工程学院与东南大学毫米波全国重点实验室等单位洽谈合作
关于组织申报2023年度安徽信息工程学院“三全育人”“管理改进”科研专项项目的通知
关于组织申报2023年度安徽信息工程学院青年科研基金项目的通知
我校举办第十四届安徽省百所高校百万大学生科普创意创新大赛宣讲会
中国发明协会、芜湖市发明协会专家一行莅临我校参观指导
校企签约合作 推动实习就业 管理工程学院走访江苏每养科技有限公司
另辟蹊径探索 校企合作共赢 通识教育与外国语学院走访深圳火星语盟科技股份有限公司长沙翻译基地
【转发】关于2023年度公开征集市科技咨询专家及更新已入库专家信息的通知
深化产教融合 助推产业发展 安徽信息工程学院芜湖智能制造产业学院正式揭牌
深化产教融合 助推产业发展 安徽信息工程学院芜湖智能制造产业学院正式揭牌
探索校企合作 共谋人才培养 管理工程学院到南陵县走访企业
管理工程学院走访融汇、泰科、榫卯三家企业
我校受邀参加第二届元宇宙背景下人工智能产教融合论坛暨全国现代产业学院建设研讨会
产教融合深度推进 校企合作共同发展 通识教育与外国语学院走访芜湖禾田汽车工业有限公司
登记注册“直通车” 现场免费“帮代办”—— 湾沚区市场监管局受邀为我校学子提供创业服务
关于组织申报教育部产学合作协同育人项目(2023年5月)的通知
学校举办《人工智能技术变革对知识产权制度的影响:趋势与对策》专题讲座
关于开展论文学术不端自查和挂名现象清理工作的通知
计算机(大数据)学院代表参加2023年东莞市校企合作洽谈会
【智汇中江】关于第三届“智汇中江”芜湖市大学生科技创新创业大赛奖励的决定
关于举办《人工智能技术变革对知识产权制度的影响:趋势与对策》讲座的通知
我校学子在第二届芜湖马鞍山高校大学生专利检索分析大赛喜获佳绩
我校与安徽工程大学达成联合培养硕士研究生工作意向
吴敏校长带队前往江北新区进行考察交流
学校举办《星火认知大模型掀起人工智能全新浪潮》专题讲座
校企携手合作 助推地方产业发展 — 我校与协鑫集成科技股份有限公司签订战略合作协议
【智汇中江】我校学子在第三届“智汇中江”芜湖市大学生科技创新创业大赛中喜获佳绩
安徽信息工程学院科技成果登记统计表(2018年-2023年3月)
校企携手合作 助推地方产业发展 — 我校与协鑫集成科技股份有限公司签订战略合作协议
关于举办《星火认知大模型掀起人工智能全新浪潮》讲座的通知
访企拓岗促就业 校企合作谋新篇 汪忠国副校长带队前往安徽楚江科技新材料股份有限公司进行交流洽谈
第三届“智汇中江”芜湖市大学生科技创新创业大赛
我校学子在第三届“智汇中江”芜湖市大学生科技创新创业大赛中喜获佳绩
关于组织参加第十二届芜湖大学生专利创新创业大赛暨举办第八届安徽信息工程学院大学生专利创新大赛的通知
关于组织申报2023年安徽省劳动教育研究课题的通知
我校组织学子参加2050志愿者恳谈会
产业教授进课堂 产教融合新篇章 亚务集团董事长走进《新媒体营销》课堂
百舸争流奋楫先 蓄势扬帆破浪行 机械工程学院举办科研工作推进会
2023年度通识教育与外国语学院教科研项目申报交流会顺利举行
深化产教融合 推进校企合作 管理工程学院走访芜湖东昊网络科技有限公司
校企合作谋共赢 共谱创新新华章 芜湖市富鑫钢铁有限公司来管理工程学院交流洽谈
【转发】《关于举办第十四届安徽省百所高校百万大学生科普创意创新大赛的通知》的通知
关于组织申报2023年度芜湖市重点研发与成果转化、应用基础研究、科小、“两强一增”、研发平台、创新环境(软科学)研究六类项目的通知
访企拓岗促就业 校企合作共发展 管理工程学院到厦门市集美区企业交流校企合作
电气与电子工程学院同大唐移动通信设备有限公司开展校企合作交流
【专利检索分析大赛】2023年第二届“芜湖马鞍山高校大学生专利检索分析大赛”决赛入围名单
强化知识产权保护意识,激发自主研发创新热情 我校开展 “专利代理师进校园——专利咨询面对面”活动
北航芜湖通航创新产业园有限公司一行来管理工程学院洽谈产学研合作事宜
【转发】《关于发布2023年安徽省重大科技攻关专项“揭榜挂帅”类项目榜单的通知》
关于组织申报2023年度全国教育科学规划课题的通知
机械工程学院赴芜湖禾田汽车工业有限公司调研
关于组织申报2023年度安徽省重点研究与开发计划项目的通知
关于组织申报2023年度省重大基础研究项目的通知
关于组织申报2023年度安徽省自然科学基金项目的通知
【智汇中江】关于组织参加第三届“智汇中江”芜湖市大学生科技创新创业大赛的通知
面向市场 多方位对接合作 “访企拓岗”促就业 机械工程学院走访玉柴联合动力股份有限公司
安徽信息工程学院技术与创新支持中心(TISC)为安徽省知识产权“放管服”释放更多创新动能
我校技术与创新支持中心(TISC)代表参加中科大知识产权发展论坛(第十五期)交流活动
关于组织申报中共安徽省委教育工委 安徽省教育厅2023年高校“三全育人”综合改革和思想政治能力提升计划项目的通知
关于组织参加第三届“智汇中江”芜湖市大学生科技创新创业大赛的通知
【转发】关于《安徽省级实验室体系重组行动实施方案(试行)》的通知
关于2023年度安徽省教育厅高校科研项目评审结果的公示
学校召开科研工作座谈会
关于2023年度安徽省教育厅高校科研项目评审结果的公示
集思广益,共研共进——艺术设计学院举办教育部人文社科项目申报经验交流会
校企合作再深入,携手共进育人才——电气与电子工程学院积极推进校企合作交流
校携企,开新局——艺术设计学院联合安徽省电子竞技协会开展直播行业调研会
访企拓岗促就业,互利共赢向未来——电气与电子工程学院参加宁波前湾新区校企合作交流大会
关于组织申报2023年度国家社科基金项目的通知
安徽信息工程学院专利成果转化清单(2023.3)
校企对接促融合,协同育人谋发展——电气与电子工程学院举行校企合作对接会
连续七年芜湖高校第一 专利成果高居全省头部
亚信科技、迈特望科技有限公司一行来计算机(大数据)学院参观交流
关于组织申报2023年度教育部人文社会科学研究专项任务项目(高校辅导员研究)的通知
关于组织申报2023年度教育部人文社会科学研究一般项目的通知
【专利检索分析大赛】第二届芜湖马鞍山高校大学生专利检索分析大赛开始报名
强化交流合作,携手共同发展—— 滁州市市场监督管理局(知识产权局)、滁州学院领导 莅临我校考察技术与创新支持中心(TISC)
西南科技大学技术与创新支持中心(TISC)主任张勇一行来我校TISC考察交流
关于批准2022年度安徽信息工程学院校级科技创新平台和科研团队立项建设的通知
央视新闻频道报道我校师生科研创新活动
安徽信息工程学院科技成果登记统计表(2018年-2022年12月)
安徽信息工程学院专利成果转化清单(2019.4-2023.1)
安徽信息工程学院技术与创新支持中心(TISC)为安徽省知识产权“放管服”释放更多创新动能
校企座谈促发展,合作共赢谱新篇——艺术设计学院前往芜湖市东昊网络科技有限公司走访交流
深化校政企合作,共育产业人才—章敏凤副校长一行到经开区产教研融合基地考察
深化校政企合作,共育产业人才——章敏凤副校长一行到经开区产教研融合基地考察
凝聚共识鼓人心 踔厉奋发向未来——机械工程学院举办科研工作座谈会
访企拓岗促就业 校企融合谋发展——管理工程学院到芜湖市富鑫钢铁有限公司考察交流
关于安徽省教育厅科研项目及人才项目到期结题和延期结题验收工作的通知
我校举办《芜湖市工业互联网人才培育行动方案》 政策解读会
“校政企”三方合力 共谱发展新蓝图
“校政企”三方合力 共谱发展新蓝图
关于组织申报2023年度安徽省高校科研计划项目的通知
关于组织申报2023年度安徽省高校科研计划项目的通知
关于2022年度安徽信息工程学院科研团队和科技创新平台评审结果的公示
我校召开校级科研团队及平台答辩评审会
专利创新三年三大步 ——“2022年安徽省发明专利百强排行榜”我校跃升至第53位
专利创新三年三大步 ——“2022年安徽省发明专利百强排行榜”我校跃升至第53位
【转发】国家科学技术奖励条例(国务院令第731号第三次修订)
我校9个项目获得教育部2021年产学合作协同育人项目立项
2022年软件著作权登记(7-12月)
关于组织2023年度国家自然科学基金项目申请的通知
踔厉奋发新征程,校企合作开新篇——电气与电子工程学院举行校企合作对接会
合作求发展,创新赢未来 ——电气与电子工程学院与西电芜湖研究院展开深度合作
关于表彰2022年度科研成果的决定
【转发通知】“学习贯彻党的二十大精神”专项课题招标公告 皖社科规划办〔2022〕18号
新华网 | 东吴智库:中国应用型本科高校2022年度综合竞争力报告之二——发明专利授权报告
【转发通知】关于第十一届芜湖大学生专利创新创业大赛奖励的决定
【专利创新创业大赛】我校学生在第十一届芜湖大学生专利创新创业大赛中荣获佳绩
我校在全国应用型本科高校综合竞争力不断提升
我校学生在第十一届芜湖大学生专利创新创新大赛中荣获佳绩
TISC承办2022年芜湖市知识产权专员能力提升培训暨首届芜湖市知识产权专员专利检索大赛
关于公布2022年度安徽省高校科研项目立项的通知
关于2022年度安徽信息工程学院“三全育人”“管理改进”科研专项项目立项的通知
关于安徽信息工程学院第七届大学生专利创新大赛奖励的决定
【专利创新创业大赛】“专利创新 竞争未来” ——我校成功举办安信工第七届大学生专利创新大赛
“专利创新 竞争未来” ——我校成功举办安信工第七届大学生专利创新大赛
政校行企多方协同,共促产业学院发展 ——羚羊平台和产业学院一行赴芜湖市经信局交流
关于2022年度安徽信息工程学院“三全育人”“管理改进”科研专项评审结果的公示
关于2022年度省教育厅高校科研项目评审结果的公示
我校喜获教育部人文社会科学研究规划基金、青年基金项目
关于举行安徽信息工程学院第七届大学生专利创新大赛决赛的通知
【转发通知】关于组织申报2022年度安徽省科技创新战略与软科学研究专项第二批项目的通知
关于开展2022年度科研成果统计工作的通知
安徽信息工程学院科技成果登记统计表(2018年-2022年10月)
关于印发《安徽信息工程学院校企合作管理办法(暂行)》的通知
【校内文件】《安徽信息工程学院校企合作管理办法(暂行)》
助力科研,听其“自然”——电气与电子工程学院开展自然科学基金申请专题讲座
【转发通知】关于下达2022年度芜湖市科技项目的通知
【转发通知】教育部办公厅:关于启动2023年度高校思想政治工作质量提升综合改革与精品建设项目申报工作的通知
【转发通知】关于开展2022年度安徽省重点实验室申报工作的通知
我校首个牵头起草的安徽省地方标准制获批立项
我校举行科研工作布置会
埃泰克汽车电子(芜湖)有限公司副总经理陈湧一行来我校考察回访
关于2022年度安徽信息工程学院青年科研基金项目立项的通知
2022年软件著作权登记(4-9月)
安徽信息工程学院科技成果登记统计表(2018年-2022年9月)
关于2022年度安徽信息工程学院青年科研基金项目评审结果的公示
关于2022年度安徽信息工程学院青年科研基金项目评审结果的公示
加快产业学院建设,推动产教融合 ——章敏凤副校长一行赴安徽瑞祥工业有限公司调研
我校喜获教育部人文社会科学研究规划基金、青年基金项目
加快产业学院建设,推动产教融合 ——章敏凤副校长一行赴安徽瑞祥工业有限公司调研
合肥工业大学微电子学院及湾沚区政府一行来我校考察交流
深化产教融合协同育人 推进产业学院精准落地 吴敏校长一行赴埃泰克汽车电子(芜湖)有限公司调研
深度推进产业学院建设 吴敏校长一行赴埃夫特智能装备股份有限公司调研
安徽信息工程学院科技成果登记统计表(2018年-2022年8月)
关于2022年度省教育厅高校科研项目评审结果的公示
芜湖市“中国视谷”建设专项工作领导小组办公室副主任胡兴宏等一行来我校考察交流
【双百大赛】全国科普宣传周活动之第十三届安徽省百所高校百万大学生科普创意创新大赛专家宣讲会
全国科普宣传周活动之第十三届安徽省百所高校百万大学生科普创意创新大赛专家宣讲会
机械工程学院顺利举办2022年度高校科研计划项目评审会
关于公布我校新认定及复审认定的芜湖市工程技术研究中心的通知
我校又新获5个芜湖市工程技术研究中心实现二级学院全覆盖
【转发通知】关于公布教育部产学合作协同育人项目指南通过企业名单(2022年7月)的通知
关于组织申报2022年度安徽信息工程学院 “三全育人”“管理改进”科研专项项目的通知
【校内文件】《安徽信息工程学院 “三全育人”“管理改进”科研专项管理办法》
关于安徽信息工程学院第二届学术委员会成员调整的通知
关于组织申报2022年度安徽省高校科研计划项目的通知
湾沚区《中华人民共和国专利法》现场执法检查组一行来我校检查指导
关于组织填报《企业横向课题承接意向征集表》的通知
关于组织申报2022年度教育部哲学社会科学研究重大课题攻关项目和高校思想政治理论课教师研究专项重大课题攻关项目的通知
关于组织参加第十一届芜湖大学生专利创新创业大赛暨举办第七届安徽信息工程学院大学生专利创新大赛的通知
芜湖日报:知识产权赋能芜湖高质量发展
【转发通知】《关于发布2022年芜湖市重大科技成果工程化项目“揭榜挂帅”榜单的通知》的通知
【转发通知】《关于发布2022年度芜湖市核心技术攻关项目“揭榜挂帅”榜单的通知》的通知
【转发通知】关于“习近平生态文明思想的安徽实践”论文征集启事的通知
【转发通知】关于组织申报2022年度教育部 “春晖计划”合作科研项目的通知
关于组织申报2022年度安徽信息工程学院科研团队的通知
关于组织申报2022年度安徽信息工程学院校级科技创新平台的通知
【转发通知】关于公布教育部产学合作协同育人项目指南通过企业名单(2022年5月)的通知
我校牵头的一项地方标准顺利通过行业专家技术审查
安徽信息工程学院科技成果登记统计表(2018年-2022年6月)
【转发通知】关于举办第十三届安徽省百所高校百万大学生科普创意创新大赛的通知
计算机(大数据)学院顺利开展“羚羊科产进校园”校园经理人培训活动
【转发通知】关于第二届"智汇中江"芜湖市大学生科技创新创业大赛奖励的决定
我校承担的两个安徽省重点研究与开发计划项目顺利通过验收
“智汇中江”芜湖市大学生科技创新创业大赛
【智汇中江】我校在第二届“智汇中江”芜湖市大学生科技创新创业大赛喜获佳绩
我校在第二届“智汇中江”芜湖市大学生科技创新创业大赛喜获佳绩
首届芜湖马鞍山高校大学生专利检索分析大赛
【专利检索分析大赛】关于首届芜湖马鞍山高校大学生专利检索分析大赛奖励的决定
【转发通知】关于首届芜湖马鞍山高校大学生专利检索分析大赛奖励的决定
【转发通知】关于组织参加第二届“智汇中江”芜湖市大学生科技创新创业大赛决赛通知
管理工程学院与芜湖泰和管业股份有限公司校企合作签约仪式成功举行
我校成功举办2022年首届芜湖马鞍山高校大学生专利检索分析大赛
【专利检索分析大赛】我校成功举办2022年首届芜湖马鞍山高校大学生专利检索分析大赛
【专利检索分析大赛】2022年首届芜湖马鞍山高校大学生专利检索分析大赛决赛名单公布
关于组织申报2022年度安徽信息工程学院青年科研基金项目的通知
我校开展“标准化与科技创新”专题培训
走进科技,你我同行——艺术设计学院举办专题讲座
科技引领 “纵”“横”捭阖——电气与电子工程学院首届“科研活动月”拉开帷幕
关于组织参加第二届“智汇中江”芜湖市大学生科技创新创业大赛的通知
关于组织申报2022年度安徽省哲学社会科学规划项目的通知
深入推进校企合作——管理工程学院开展企业走访调研活动
关于组织申报2022年度安徽省科技创新战略与软科学研究专项项目的通知
大江晚报:安徽信息工程学院这个案例全国首批 全省唯一
副校长王彬深入计算机(大数据)学院开展软件工程学科建设指导工作
【校内文件】《安徽信息工程学院科研团队建设方案》
【校内文件】《安徽信息工程学院青年科研基金项目管理办法》
【校内文件】《安徽信息工程学院科技创新平台建设与管理办法》
我校组织参加省教育厅召开的哲学社会科学重点实验室建设专题辅导线上会
【专利检索分析大赛】2022年首届芜湖马鞍山高校大学生专利检索分析大赛安信工集训队名单公布
2022年软件著作权登记(1-3月)
计算机(大数据)学院组织召开横向科研项目及教科研奖励办法宣贯会
【专利检索分析大赛】关于组织参加2022年首届芜湖马鞍山高校大学生专利检索分析大赛的通知
2021年软件著作权登记(7-12月)
2021年度安徽信息工程学院专利统计分析
项目管理提质量 科研办法促发展——艺术设计学院召开横向项目及教科研奖励办法宣贯交流会
管理工程学院组织召开横向科研项目及教科研奖励办法宣贯会
我校TISC知识产权信息服务案例获评2022年首批全国知识产权信息服务优秀案例
关于组织申报2022年教育部产学合作协同育人项目(2022年3月)的通知
【专利检索分析大赛】我校参加2022年incoPat专利检索大赛“未来IP专家”高校精英赛决赛晋级名单公布
关于组织申报2022年度高等学校科学研究优秀成果奖(科学技术)的通知
关于组织参加2022年首届芜湖马鞍山高校大学生专利检索分析大赛的通知
机械工程学院召开横向项目管理办法和教科研奖励办法 ( 修订版 ) 宣贯会
2022年安徽信息工程学院知识产权宣传周系列活动方案
安徽信息工程学院科技成果登记统计表(2018年-2022年4月)
关于组织高校科研人员全面入驻工业互联网平台的通知
通识学院顺利召开横向项目管理办法和教科研奖励办法修订版宣贯交流会
“一体多翼”构建产学研合作新机制 ——电气与电子工程学院走访重点企业,推进产学研深入发展
【校内文件】《安徽信息工程学院教科研奖励办法》(2022年修订版)
【校内文件】《安徽信息工程学院横向科研项目及经费管理办法》(2022年修订版)
关于组织申报2022年度省领导圈定课题的通知
关于组织申报2022年芜湖市重点研发、科技成果转化、应用基础研究、创新环境(软科学)研究四类项目的通知
关于组织申报2022年度芜湖市地方标准制(修)订计划项目的通知
走访百年老店耿福兴 积极探求校企合作新路径
弘扬工匠精神,探寻深度合作——机械工程学院赴多家企业开展调研交流活动
创新校企融合发展新模式,打造校企融合育人新样板 ——我校入选2021年产教融合校企合作典型案例和2021-2022年度“校企合作·双百计划”典型案例
关于组织申报2022年度安徽省地方标准制(修)订计划项目的通知
关于组织申报2019-2020年度安徽省社会科学奖(社科类)的通知
【专利检索分析大赛】2022incoPat新科技检索大赛“未来IP专家”高校精英赛报名通道正式启动
“校政企”三方合力 共谱发展新蓝图
关于组织申报全市科技特派员及安徽省科技 特派员(团)备选入库的通知
我校召开申报芜湖市工程技术研究中心工作推进会
深化校企合作、推进协同育人—电气学院教师赴企业调研交流
关于组织申报芜湖市工程技术研究中心的通知
关于组织参加第八届全国青年科普创新实验暨作品大赛(安徽赛区)的通知
聚焦行业应用,深化校企合作——电气与电子工程学院赴伯泰克公司开展校企交流
【转发通知】安徽省教育厅:关于做好2022年度高校与合肥综合性国家科学中心协同创新项目申报的通知
关于组织参加2021年度安徽省优秀科普微视频的通知
关于组织申报2022年安徽省“三全育人”试点省建设暨高校思想政治能力提升计划项目的通知
校企合作,聚力共建—计算机(大数据)学院与南京释加软件科技有限公司举行校企合作座谈会
关于组织申报安徽省教育科学研究项目2022年度课题的通知
关于组织申报2022年度国家社科基金项目的通知
关于组织申报2022年度国家知识产权局暨省知识产权局课题研究项目的通知
电气与电子工程学院召开科研管理工作研讨会
【转发通知】《安徽省教育厅关于申报全国教育科学规划2022年度课题有关工作的通知》
【转发通知】安徽省教育厅关于申报全国教育科学规划2022年度课题有关工作的通知
围绕知识产权“十四五”规划目标,我校发明专利百强榜前进31位
围绕知识产权“十四五”规划目标,我校发明专利百强榜前进31位
【转发通知】《教育部社科司关于2022年度高校思想政治理论课教师研究专项一般项目申报工作的通知》的通知
【转发通知】《教育部社科司关于2022年度教育部人文社会科学研究项目(一般和专项任务)申报工作的通知》的通知
【转发通知】2021年安徽省发明专利百强排行榜公布
关于组织2022年度国家自然科学基金项目申请的通知
关于表彰2021年度科研成果的决定
【转发通知】关于2022年度国家自然科学基金项目申请与结题等有关事项的通告
关于组织申报第九届安徽省专利奖的通知
关于安徽信息工程学院2021年度高层次人才科研启动项目立项的通知
关于转发省教育厅2021年度高校科研项目立项的通知
安徽信息工程学院科技成果登记统计表(2018年-2021年12月)
【专利创新创业大赛】谱创新发展恢弘曲 筑知识产权强国梦 学校承办第十届芜湖大学生专利创新创业大赛决赛取得圆满成功
【转发】芜湖市产业创新中心成功举办中级技术经纪人培训班
【转发通知】关于第十届芜湖大学生专利创新创业大赛奖励的决定
安徽省市场监督管理局副局长、知识产权局局长程胤等一行来学校考察指导
连续六年芜湖高校第一 专利成果高居全省头部
谱创新发展恢弘曲 筑知识产权强国梦 学校承办第十届芜湖大学生专利创新创业大赛决赛取得圆满成功
关于开展2021年度科研成果统计工作的通知
芜湖市市场监督管理局(知识产权局)领导考察技术与创新支持中心(TISC)
教育部印发贯彻落实《三部委关于提升高等学校专利质量,促进转化运用的若干意见》典型经验的通知
【转发通知】关于举行第十届芜湖大学生专利创新创业大赛决赛暨颁奖大会的通知
关于安徽信息工程学院第六届大学生专利创新大赛奖励的决定
激发创意活力 增强创新动能 我校成功举办第六届大学生专利创新大赛
我校当选为芜湖市知识产权保护协会理事单位
我校参加全省知识产权公共服务体系建设 暨知识产权专员工作会议
校企合作 聚力共赢——艺术设计学院与芜湖东昊网络科技有限公司举行校企合作座谈会
关于组织申报2022年度省科技重大专项项目的通知
关于组织申报2022年安徽省重点研究与开发计划项目的通知
关于举行安徽信息工程学院第六届大学生专利创新大赛决赛的通知
我校牵头的一项地方标准获批立项
第十届芜湖市大学生专利创新创业大赛 复赛评审工作顺利结束
【专利创新创业大赛】第十届芜湖市大学生专利创新创业大赛 复赛评审工作顺利结束
【转发通知】关于发布2021年市重大科技成果工程化揭榜挂帅项目榜单的通知
祝贺我校首个国家级创新平台 技术与创新支持中心(TISC)正式获批运行
我校技术与创新支持中心(TISC) 承办芜湖市知识产权工作专题培训
【转发通知】2020年芜湖市工程技术研究中心创新能力评价工作开展
【转发通知】关于开展2021年市科技特派员选派推荐工作的通知
关于组织申报2022年度安徽省自然科学基金项目的通知
关于申请2021年度高层次人才科研项目 、预研资助经费的通知
关于组织申报2021年度安徽省高校科学研究项目的通知
2021年软件著作权登记(5-6月)
2021年软件著作权登记(3月下)
2021年软件著作权登记(3月上)
2021年软件著作权登记(2月)
2021年软件著作权(1月)
2020年软件著作权登记
2019年软件著作权(下半年)
2019年软件著作权(上半年)
2018年软件著作权登记
【转发通知】第五届全国机器人专利创新创业大赛公告
成果转移转化存在四大堵点,打造四大科创平台,助力科技成果转移转化
转发《关于发布2021年度芜湖市核心技术攻关项目“揭榜挂帅”榜单的通知》的通知
安徽信息工程学院科技成果登记统计表(2018年-2021年8月)
关于组织高校科研人员认领企业技术需求的通知
关于组织申报2021年度安徽省科技创新战略与软科学研究专项项目的通知
科技处组织“教育部产学合作协同育人项目培训会”
我校被认定为首批安徽省知识产权信息公共服务网点单位
关于组织申报2021年教育部产学合作协同育人项目(2021年7月)的通知
关于组织申报国家教育考试科研规划2021年度课题的通知
关于组织申报2021年度安徽省社会科学创新发展研究课题的通知
【转发通知】“学习贯彻习近平总书记‘七一’重要讲话精神”专项课题招标公告
2020年度安徽信息工程学院专利统计分析
合格评估五说五讲活动之——科技处说部门
关于转发《关于举办第十二届安徽省百所高校 百万大学生科普创意创新大赛的通知》的通知
我校在首届“智汇中江”芜湖市科技创新创业大赛喜获佳绩
【智汇中江】我校在首届“智汇中江”芜湖市科技创新创业大赛喜获佳绩
首届“智汇中江”芜湖市大学生科技创新创业大赛校级选拔赛圆满落幕
安徽信息工程学院技术与创新支持中心(TISC)举办“专利检索运用能力”培训会
严查国家高新技术企业!确保非正常专利不被利用骗取各类优惠政策!
【校内文件】《安徽信息工程学院教科研奖励办法(2020年修订版)》
我校与安徽誉特双节能技术有限公司举行产学研合作签约仪式
关于安徽省版权局及安徽省教育厅关于开展第二届安徽省大学生版权征文活动的通知
我校首次申报的省领导圈定课题获得立项
我校学生作品荣获2020年安徽省优秀科普微视频
关于我校组织参加首届“智汇中江”芜湖市大学生科技创新创业大赛参赛项目汇总
关于组织申报2021年芜湖市科技计划应用基础及创新环境研究项目的通知
关于组织参加第十届芜湖大学生专利创新创业大赛暨举办第六届安徽信息工程学院大学生专利创新大赛的通知
专利转让的途径和注意事项
关于组织申报2021年度安徽省哲学社会科学规划项目的通知
我校参加第七届全国青年科普创新实验暨作品大赛安徽赛区获佳绩
【转发通知】关于转发全国社科工作办《2021年国家社科基金冷门绝学研究专项申报公告》的通知
【转发】关于转发全国社科工作办《2021年国家社科基金冷门绝学研究专项申报公告》的通知
我校组织第十届芜湖大学生专利创新创业大赛专利比赛管理系统培训会
【转发通知】关于增补省社科规划项目评审专家与补充已有专家信息的通知
【转发通知】关于贯彻国家自主创新示范区政策开展市重大科技项目申报工作的通知
【宣传海报】组织参加首届“智汇中江”芜湖市大学生科技创新创业大赛
关于组织参加首届“智汇中江”芜湖市大学生科技创新创业大赛的通知
关于组织申报2021年度省领导圈定课题的通知
我校参与完成的一项科技成果荣获安徽省科技进步一等奖
2020年全国高等院校英语教学优秀学术论文二等奖
2020年全国高等院校英语教学优秀学术论文一等奖
技术与创新支持安信工中心(TISC)联合北航芜湖通航创新园 2021年知识产权进企业活动圆满落幕
2021年知识产权周系列活动之知识产权进高校
安徽信息工程学院科技成果登记统计表(2018年-2021年4月)
关于组织申报2021年芜湖市科技计划重点研发和科技成果转化项目的通知
【转发通知】2020年度安徽省科学技术奖获奖项目(人员)名单公布
“技术与创新支持中心(TISC)” 举办中小企业创新过程中专利运用保护能力提升培训
关于开展安徽信息工程学院2021年知识产权宣传周系列活动的通知
第七届安徽省专利优秀奖
我校3个项目获得教育部2020年产学合作协同育人项目立项
我校积极协助省科技厅做好2021年度“双随机、一公开”项目检查工作
成果转化热浪来袭,唤醒"沉睡专利"的魔咒是什么?
科技项目“揭榜挂帅”是什么意思?
TISC中心举办“初识专利”专场培训
关于举办2021年中小企业创新过程中的专利运用保护 能力提升培训班的通知
关于规范申请专利行为的通知
关于组织申报2021年度高校思想政治理论课教师研究专项的通知
关于组织申报2021年度国家社会科学基金项目的通知
我校1项发明专利首获安徽省专利奖
关于组织申报2021年教育部人文社科研究高校辅导员专项的通知
关于组织申报2021年教育部人文社科研究一般项目的通知
关于组织申报2021年安徽省科技重大专项项目的通知
我校首个安徽省社科规划项目成果免于鉴定顺利通过结题验收
关于组织2021年度国家自然科学基金项目申请的通知
关于表彰2020年度科研成果的决定
十三五积累显成效,发明专利进百强
安徽信息工程学院科技成果登记统计表(2018年-2020年12月)
连续五年芜湖高校第一 专利成果高居全省头部
【专利创新创业大赛】关于第九届芜湖大学生专利创新创业大赛奖励的决定
【专利创新创业大赛】专利创新实力派 五项第一展风采 ——信工学子在第九届芜湖大学生专利创新创业大赛中再创佳绩
由我校自主研制的“6L-1130”型滤清器干式测漏设备顺利通过企业验收
送服务 纾困难 增实效 促发展 ——记我校三位专家参加安徽省“四送一服”双千工程
广泛开展校企合作 服务地方经济发展 ——我校校领导走访芜湖县科技企业
校领导再赴奇瑞 校企合作谋新篇
推校企合作上台阶 促产教融合上水平 ——校领导带队走访格力电器
格力牵手安信工 开启合作新征程 我校与格力电器(芜湖)有限公司举行校企合作签约仪式
我校2个安徽省社会科学创新发展研究课题顺利结项
【转发通知】关于开展第八届安徽省专利奖评选工作的通知
安徽省教育厅关于2020年度高校科学研究项目立项的通知
关于组织申报中国高校产学研创新基金2020年第二批课题的通知
【专利创新创业大赛】关于安徽信息工程学院第五届大学生专利创新大赛奖励的通知
关于安徽信息工程学院第五届大学生专利创新大赛奖励的通知
专利创新实力派 五项第一展风采 ——信工学子在第九届芜湖大学生专利创新创业大赛中再创佳绩
关于组织申报2021年度安徽省重点研究与开发计划项目的通知
【专利创新创业大赛】扬创新风帆 谱专利新篇 我校成功举办第五届大学生专利创新大赛
WIPO发布《世界知识产权指标》报告:2019年商标和工业品外观设计申请活动增加;专利申请呈现罕见的下降
我校技术与创新支持中心(TISC) 启动“高质量专利培养计划”专项培训
我校参与的国家“科技创新2030重大项目-智能语音开放创新平台”正式获批立项
关于开展2020年度科研成果统计工作的通知
关于举行安徽信息工程学院第五届大学生专利创新大赛决赛的通知
科技处组织2018年芜湖市科技计划重点研发项目验收评审会
科技处组织2018年芜湖市科技计划重点研发项目验收评审会
我校受邀参加2020年芜湖市大院大所合作暨科技成果对接会
我校受邀参加安徽省第九届装备制造产品(芜湖)产需对接会
【转发通知】第四届全国机器人专利创新创业大赛复赛名单公布
关于组织申报2021年度安徽省自然科学基金项目(第一批次)的通知
关于组织省教育厅高校科研项目、人才项目结题验收和开展中期检查的通知
安徽信息工程学院科技成果登记统计表(2018年-2020年10月)
中国知识产权报报道我校“营造氛围 助推创新创业”
我校首个安徽省科技重大专项项目通过验收
我校首个安徽省科技重大专项项目通过验收
【会议通知】关于参加2020年度安徽省教育厅高校科研项目评审会的通知
我校首个安徽省科技重大专项项目通过验收
“科普在身边”参观展示活动
我校顺利举办2020年湾沚区“全国科普日”主场活动启动仪式
人民网报道我校“产学研合作推动科研成果转化”
人民网报道我校“产学研合作推动科研成果转化”
人民网报道我校“产学研合作推动科研成果转化”
中国知识产权报报道我校知识产权创新创业工作
经济日报报道我校“打造产学研高地 促进知识产权转化运营”
【转发通知】安徽省教育厅关于2020年度高校科学研究项目申报工作的通知
经济日报报道我校“打造产学研高地 促进知识产权转化运营”
我校赴合肥汇众知识产权管理有限公司学习TISC筹建工作
【转发通知】国家知识产权局办公室关于启动第四批技术与创新支持中心(TISC)筹建工作的通知
又一新突破,安徽信息工程学院首获安徽省专利奖
关于组织申报2020年安徽省科技重大专项项目的通知
关于组织申报中国高校产学研创新基金2020年第一批课题的通知
转发省社科规划办关于增补省社科规划项目评审专家与补充已有专家信息通知的通知
关于组织申报2020年芜湖市工程技术研究中心的通知
关于组织申报2020年度高校思想政治理论课教师研究专项的通知
【转发通知】关于开展在孵企业购置研发仪器设备补助申报工作的通知
我校前往南陵县科技局参加 “四送一服”科技创新要素专项对接会暨科技成果对接会
我校3个项目获2020年芜湖市科技计划立项支持
【转发通知】关于做好2020年度安徽省哲学社会科学规划项目申报工作的通知
2020年我校省自然科学基金项目取得零的突破
2020年我校省自然科学基金项目取得零的突破
校政合作 推动共赢 我校与绩溪县人民政府签署战略合作协议
2017年软件著作权登记
【转发通知】关于第九届皖江地区历史文化研讨会的征文通知
我校赴安徽农业大学考察学习高校知识产权贯标工作
关于组织申报安徽省教育科学研究项目2020年度课题的通知
关于组织参加第九届芜湖大学生专利创新创业大赛暨举办安徽信息工程学院第五届大学生专利创新创业大赛的通知
我校赴安徽农业大学考察学习高校知识产权贯标工作
【转发通知】“红色文化研讨会”征文通知
关于组织申报2020年度文化艺术和旅游研究项目信息化发展专项的通知
【转发】关于发布安徽省企业技术难题和技术需求的通知
【转发通知】安徽省市场监管局 安徽省教育厅关于组织开展国家知识产权试点示范高校建设工作的通知
【转发通知】国家知识产权局办公室关于启动第四批技术与创新支持中心(TISC)候选机构推荐工作的通知
【转发通知】安徽省发展改革委关于开展2020年省工程研究中心和工程实验室申报及验收评估工作的通知
“安信工科技云讲堂”开讲
战疫情 高校智慧校园信息化助力安信工专利申请逆势增长
关于转发《安徽省科学技术厅关于征集高校、科研院所可研究与开发科学技术的通知》的通知
关于组织申报2020年芜湖市科技计划项目的通知
“科普中国”平台助推校园科普活动
【专利创新创业大赛】连续四年芜湖高校第一 专利成果高居全省头部
【专利创新创业大赛】创意迭出 精彩纷呈 我校成功举办第四届大学生专利创新大赛
【专利创新创业大赛】我校学子在第七届芜湖大学生专利创新创业大赛中连创佳绩
【专利创新创业大赛】凝聚力量 放飞梦想 我校第三届大学生专利创新大赛隆重举行
【专利创新创业大赛】第七届芜湖大学生专利创新创业大赛开赛
大学生创新能力培养的重要载体——专利
【专利创新创业大赛】我院芜湖大学生专利创新创业大赛再创佳绩、计算机系匡磊成功冲击特等奖
【专利创新创业大赛】第二届大学生专利创新创业大赛结硕果
【贺信】吴敏院长对我院在第五届芜湖大学生专利创新创业大赛取得的成绩表示祝贺
【专利创新创业大赛】我院学子在第五届芜湖大学生专利创新创业大赛中荣获佳绩
【媒体关注 ● 芜湖日报】大学生专利创新创业大赛落幕
【媒体关注 ● 大江晚报】第五届芜湖大学生专利创新大赛收官
【专利创新创业大赛】第五届芜湖大学生专利创新创业大赛圆满收官
【专利创新创业大赛】伴随式学习 个性化辅导
【专利创新创业大赛】微信投票火爆 第五届芜湖大学生专利创新创业大赛揭晓进入倒计时
【专利创新创业大赛】群策群力 紧密联动 我院积极筹备第五届芜湖大学生专利创新创业大赛决赛工作
【专利创新创业大赛】第五届芜湖大学生专利创新创业大赛复赛在我院文津校区顺利开赛
【专利创新创业大赛】我院举办首届大学生专利创新创业大赛
【专利创新创业大赛】第五届芜湖大学生专利创新创业大赛组委会第三次会议在我院召开
【专利创新创业大赛】提高效率 学业创新两不误:我院头脑风暴比赛优秀作品采访
【专利创新创业大赛】关注细节: “智佳优创”获“创意风暴”特等奖缘由解析
【专利创新创业大赛】专利大赛为培养人才注入新能量:基础教学部立德更树人
【专利创新创业大赛】让“智慧之火”照亮创新之路:计算机与软件工程系“四招”并进促大赛不断推进
【专利创新创业大赛】开篇寄语
【专利创新创业大赛】创意迭出 放飞梦想:我院专利大赛“创意”风暴震撼开启
【专利创新创业大赛】创新激荡 智慧迸发:管理工程系专利大赛不断向纵深推进
【专利创新创业大赛】重“量”求“质”:信息工程系全方位解读创新真谛
【专利创新创业大赛】创意赢发明 创新谋未来:机械工程系大赛组曲(通讯)
我院专利申请授权工作初显成效
【专利创新创业大赛】行动快 措施力 效果好:我院专利大赛的组织工作获市组委会好评
【专利创新创业大赛】我院召开“大学生专利创新创业大赛”工作推进会
连续四年芜湖高校第一 专利成果高居全省头部
【专利创新创业大赛】第五届芜湖大学生专利创新创业大赛工作推进会在我院召开
【专利创新创业大赛】我院学子在第四届芜湖大学生专利创新大赛中获历史最好成绩
关于组织2020年度安徽省高校科学研究项目预申报工作的通知
关于组织2020年度国家自然科学基金项目申请的通知
我校发明专利授权数首次进入全省高校十强
我校合作承办芜湖市技术经纪人培训会
我校合作承办芜湖市技术经纪人培训会
服务地方经济发展,推动产学研融合发展——我校参加2019芜湖县产学研合作暨科技成果发布会
【专利创新创业大赛】电气与电子工程学院举行第八届芜湖大学生专利创新大赛选拔赛
【专利创新创业大赛】我校启动第八届芜湖大学生专利创新大赛和安徽信息工程学院第四届大学生专利创新大赛的组织工作
我校师生在2018年第三届全国机器人专利创新创业大赛中获佳绩
我校受邀参加庆祝改革开放四十周年安徽省科技创新成果展
我校承担的16项省教育厅高校科学研究重点项目全部通过结题验收
科普协会招新活动圆满结束
电气与电子工程学院举行第八届芜湖大学生专利创新大赛选拔赛
我校启动第八届芜湖大学生专利创新大赛和安徽信息工程学院第四届大学生专利创新大赛的组织工作
我校承担的16项省教育厅高校科学研究重点项目全部通过结题验收
【校内文件】《安徽信息工程学院委托师生开发智慧校园及信息化项目专项管理暂行办法》
我校一项芜湖市重点研发计划项目通过验收
我校两项芜湖市创新环境软科学项目验收通过
我校2019年省高校科学研究项目立项数又有新突破
我校顺利完成2019年度省教育厅高校科学研究项目评审工作
我校两项芜湖市软科学项目顺利通过验收并获优秀等级
新年新突破——我校在2019年安徽省重点研究与开发计划项目面上攻关专项中又获新突破
关于举办安徽信息工程学院第四届大学生专利创新创业大赛的通知
关于组织申报2020年度教育部人文社会科学研究一般项目的通知
2019年校政企科技合作对接交流系列活动圆满落幕
2019年校政企科技合作对接交流系列活动圆满落幕
2019年安信工校政企科技合作对接交流系列活动持续开展
我校一项芜湖市重点研发计划项目通过验收
我校两项芜湖市创新环境软科学项目验收通过
关于组织申报2020年度安徽省自然科学基金项目的通知
安徽省教育厅关于下达2019年度高校优秀拔尖人才培养资助项目的通知
关于转发安徽省教育厅2019年度高校科学研究项目立项的通知
2019年校政企科技合作对接交流系列活动拉开序幕
我校2019年省高校科学研究项目立项数又有新突破
关于组织申报2019年安徽省社会科学创新发展研究课题的通知
关于组织申报2019年度安徽省哲学社会科学规划项目的通知
我校顺利完成2019年度省教育厅高校科学研究项目评审工作
关于组织申报2019年市科技计划项目的通知
我校两项芜湖市软科学项目顺利通过验收并获优秀等级
新年新突破——我校在2019年安徽省重点研究与开发计划项目面上攻关专项中又获新佳绩
关于组织申报2019年度安徽省高校科学研究项目的通知
关于组织国家自然科学基金区域创新发展联合基金2019年度项目申报的通知
关于组织第八届高等学校科学研究优秀成果奖(人文社会科学)申报的通知
关于组织2019年度国家社会科学基金项目申报的通知
关于组织2019年度国家自然科学基金项目申报的通知
科技处参加安徽省教育厅产教融合合作委员会第一次工作会议
安徽省教育厅关于2017年度高校人文社会科学研究项目立项的通知(皖教秘科【2017】11号)
安徽省教育厅关于2017年度高校自然科学研究项目立项的通知(皖教秘科【2017】12号)
关于下达芜湖市2016年度科技计划项目的通知(芜科计【2016】23号)
安徽省教育厅关于2016年度安徽高校自然科学研究项目立项的通知(皖教秘科【2016】11号 )
安徽省教育厅关于2016年度安徽高校人文社会科学研究项目立项的通知(皖教秘科【2016】10号 )
关于下达芜湖市2015年度科技计划项目的通知(芜科计【2015】18号)
安徽省教育厅关于下达2015年度高校自然科学研究项目及经费的通知(皖教秘科【2015】33号)
安徽省教育厅关于2015年度高校人文社科研究项目立项的通知(皖教秘科【2015】30号)
【校内文件】安徽信息工程学院科技成果转化管理暂行办法
【校内文件】安徽信息工程学院专利管理暂行办法
联系我们
科技处职责
关于转发安徽省教育厅2018年度高校科学研究项目立项的通知
2018年安徽省社会科学创新发展研究课题我校又获新的突破
【专利创新创业大赛】第七届芜湖大学生专利创新创新大赛开赛
我校三个科研项目通过评审获得芜湖市2018年度科技计划项目立项
英国克兰菲尔德大学何红梅教授应邀来我校举办专题讲座
我校在安徽省2018年度重点研究与开发计划项目中又实现新的突破
科技处带队参加人工智能助力芜湖智造专家报告会
【名师讲席】关于“人工智能和机器人——过去,现在和未来”的讲座
关于组织申报2018年度安徽省哲学社会科学规划项目的通知
校领导带队深入企业考察交流 促进产学研合作深度融合
关于开展2013~2016年度安徽省社会科学奖(社科类)评奖工作的通知
关于转发安徽省教育厅2018年度高校科学研究项目立项的通知
关于组织申报2018年市科技计划项目的通知
我院获批组建2个市级工程技术研究中心
我校获批芜湖市首个概念验证中心 打通科技成果转化“最初一公里”
安徽信息工程学院2022年度学术论文发表一览表
关于2022年度安徽信息工程学院科研团队和科技创新平台评审结果的公示
我校又新获5个芜湖市工程技术研究中心实现二级学院全覆盖
我校TISC知识产权信息服务案例获评2022年首批全国知识产权信息服务优秀案例
我校召开申报芜湖市工程技术研究中心工作推进会
安徽信息工程学院2016-2021年论文成果
我校现代制造业软件科技企业孵化器被认定为省级科技企业孵化器
我校牵头的一项地方标准获批立项
祝贺我校首个国家级创新平台 技术与创新支持中心(TISC)正式获批运行
我校被认定为首批安徽省知识产权信息公共服务网点单位
我校新增2个芜湖市工程技术研究中心
十三五积累显成效,发明专利进百强
又一新突破,安徽信息工程学院首获安徽省专利奖
领略创新魅力 感受专利乐趣 “社团干部培训之创业与专利” 专题讲座
专利管理系统使用说明
战疫情高校智慧校园信息化助力专利申请逆势增长
我校现代制造业软件科技企业孵化器被认列入2019年度省级科技企业孵化器培育名单
2016-2020年论文成果
我校发明专利授权数首次进入全省高校十强
我校首个安徽省教育厅工程技术研究中心获批立项建设
我校2个工程技术研究中心被列入2017年市级工程技术研究中心组建备案计划
我校1个工程技术研究中心被列入2017年市级工程技术研究中心组建备案计划
我校创业与就业竞争力促进中心被认定为2016年度第二批市级科技企业孵化器
创新教育结硕果:我院发明专利授权实现零的突破
【转发】2025经济专业技术资格考试知识产权专业知识和实务(初级) 考试大纲
【转发】《专利池建设运行工作指引》解读
【转发】国家知识产权局 科技部 工业和信息化部 国务院国资委 市场监管总局 中国科学院 《专利池建设运行工作指引》
【转发】国际专利分类使用指南(2025版)
【案例分享】中华全国专利代理师协会全国典型发明专利 撰写案例撰写经验分享系列三十
【案例分享】中华全国专利代理师协会全国典型发明专利 撰写案例撰写经验分享系列二十九
【案例分享】中华全国专利代理师协会全国典型发明专利 撰写案例撰写经验分享系列二十八
【案例分享】中华全国专利代理师协会全国典型发明专利 撰写案例撰写经验分享系列二十七
【案例分享】中华全国专利代理师协会全国典型发明专利 撰写案例撰写经验分享系列二十六
【案例分享】中华全国专利代理师协会全国典型发明专利 撰写案例撰写经验分享系列二十五
【案例分享】中华全国专利代理师协会全国典型发明专利撰写案例撰写经验分享系列二十四
中华全国专利代理师协会全国典型发明专利撰写案例撰写经验分享系列二十三
【案例分享】中华全国专利代理师协会全国典型发明专利撰写案例撰写经验分享系列二十二
【案例分享】中华全国专利代理师协会全国典型发明专利撰写案例撰写经验分享系列二十一
【案例分享】中华全国专利代理师协会全国典型发明专利撰写案例撰写经验分享系列二十
【转发】一文了解人工智能、大数据专利申请客体审查判断思路
【转发】《芜湖市支持“鸠兹科创湾”建设若干举措》发布
【转发】国知发服字〔2025〕5号 各省、自治区、直辖市和新疆生产建设兵团知识产权、教育、科技、市场监管、版权主管部门,金融监管总局各监管局,中国科学院院属各单位: 为深入贯彻落实党中央、国务院关于优化营商环境的决策部署和对知识产权工作的总体要求,及时响应社会公众和经营主体期盼,持续降低制度性交
【转发】芜湖市人民政府关于印发芜湖市加快推进智造名城建设若干举措的通知
【转发】国家知识产权局办公室关于印发《知识产权数据使用手册及开放目录》的通知
【转发】中共中央 国务院印发《教育强国建设规划纲要(2024-2035年)》
【转发】一文读懂2025年国家自然科学基金限项新旧政策对比
【转发】中共中央 国务院印发《教育强国建设规划纲要(2024—2035年)》
【转发】湾沚区人才招引政策十八条
【转发】芜湖市惠企政策精选
【转发】关于《专利风险预警工作规范》团体标准公开征求意见的通知
【转发】技术合同认定登记管理办法(征求意见稿)工科函〔2024〕986号
【案例分享】中华全国专利代理师协会全国典型发明专利撰写案例撰写经验分享系列十九
【案例分享】中华全国专利代理师协会全国典型发明专利撰写案例撰写经验分享系列十八
【案例分享】中华全国专利代理师协会全国典型发明专利撰写案例撰写经验分享系列十七
【案例分享】中华全国专利代理师协会全国典型发明专利撰写案例撰写经验分享系列十六
【案例分享】中华全国专利代理师协会全国典型发明专利撰写案例撰写经验分享系列十五
【案例分享】中华全国专利代理师协会全国典型发明专利撰写案例撰写经验分享系列十四
【案例分享】中华全国专利代理师协会全国典型发明专利撰写案例撰写经验分享系列十三
【案例分享】中华全国专利代理师协会全国典型发明专利撰写案例撰写经验分享系列十二
【案例分享】中华全国专利代理师协会全国典型发明专利撰写案例撰写经验分享系列十一
【案例分享】中华全国专利代理师协会全国典型发明专利撰写案例撰写经验分享系列十
【案例分享】中华全国专利代理师协会全国典型发明专利撰写案例撰写经验分享系列九
【案例分享】中华全国专利代理师协会全国典型发明专利撰写案例撰写经验分享系列八
【案例分享】中华全国专利代理师协会全国典型发明专利撰写案例撰写经验分享系列七
【案例分享】中华全国专利代理师协会全国典型发明专利撰写案例撰写经验分享系列六
【案例分享】中华全国专利代理师协会全国典型发明专利撰写案例撰写经验分享系列五
【案例分享】中华全国专利代理师协会全国典型发明专利撰写案例撰写经验分享系列四
【案例分享】中华全国专利代理师协会全国典型发明专利撰写案例撰写经验分享系列三
【案例分享】中华全国专利代理师协会全国典型发明专利撰写案例撰写经验分享系列二
【案例分享】中华全国专利代理师协会全国典型发明专利撰写案例撰写经验分享系列一
【转发】国知局:关于发布修订版专利申请请求类表格和电子申请数据标准规范的通知
【转发】《科技成果转化常见问题工作手册(2024年版)》
【转发】《科研单位科研诚信管理制度示范文本》及解读
【转发】【图解】国家知识产权局专利信息公共服务资源
【转发】【图解】国家知识产权局专利信息公共服务资源
【政策解读】《芜湖市深化科技创新体制机制改革加快科技成果转化应用体系建设行动实施方案(试行)》解读
【转发】芜湖市人民政府关于印发《芜湖市深化科技创新体制机制改革加快科技成果转化应用体系建设行动实施方案(试行)》的通知 芜政〔2023〕6号
【转发】2024年度芜湖市高等研究院产学研合作项目申报指南
【转发】《关于推进重点产业知识产权强链增效的若干措施》
【转发】《关于推进重点产业知识产权强链增效的若干措施》解读
【转发】《专利开放许可实施纠纷调解工作办法(试行)》
【转发】《专利开放许可实施纠纷调解工作办法(试行)》解读
【政策解读】专利开放许可业务常见问题解答①丨专利开放许可声明的提出
【政策解读】专利开放许可业务常见问题解答②丨专利开放许可实施合同备案
【政策解读】专利开放许可业务常见问题解答③丨专利开放许可声明的撤回
【政策解读】专利开放许可业务常见问题解答④丨相关法律手续业务的办理
【转发】安徽省未来产业发展行动方案(征求意见稿)
【转发】《关于规范和加强高校横向科研项目管理的指导意见 ( 暂行 )》
【转发】国知局:全面推进专利开放许可制度实施工作
【转发】《2023年全球知识产权保护指数报告》全文发布
【转发】国家知识产权局发布2023年度知识产权行政保护典型案例
【转发】芜湖市2024年市级财政支持产业科技若干政策 芜政【2024】50号
【转发】国家知识产权信息公共服务网点备案实施办法(修订)
【转发】湾沚区“产学研创”人才政策有新变
【转发】《国家科学技术奖励条例》 中华人民共和国国务院令 第782号
【转发】《安徽省数据知识产权登记办法(试行)》
【转发】《2024年知识产权强国建设推进计划》
【转发】国知局:关于专利证书改版的公告(第581号)
【转发】《安徽省教育科学研究项目实施办法》 皖教办〔2024〕27号
【转发】【政策解读】《专利产业化促进中小企业成长计划实施方案》解读
【转发】《安徽省高等学校年度科研计划编制与管理办法(试行)》的通知 皖教科〔2024〕2号
【转发】《安徽省开展高校科研机构存量专利筛选推介工作实施方案(2023-2025年)》皖市监知促函〔2024〕4号
【转发】高校和科研机构存量专利盘活工作方案 国知发运字〔2024〕5号
【转发】芜湖市湾沚区人民政府办公室:湾沚区建设科技创新新高地若干政策
【转发】专利和集成电路布图设计缴费服务指南
【转发】专利开放许可
【转发】芜湖市湾沚区促进航空航天(低空经济)高质量发展扶持政策
【转发】湾沚区关于促进人才安居乐业推进航空新城建设的意见
【转发】规范申请专利行为的规定(2023)
【转发】规范申请专利行为的规定(2023)
【转发】安徽高校服务新能源汽车产业集群建设三年行动方案(2023-2025年)
【转发】《湾沚区“产学研创”人才政策18条实施细则》
【转发】【政策解读】《负责任研究行为规范指引(2023)》的解读
【转发】《负责任研究行为规范指引(2023)》
【转发】专利审查指南(2023)
【转发】专利审查指南(2023)
【转发】李强签署国务院令 公布《国务院关于修改〈中华人民共和国专利法实施细则〉的决定》
【转发】《关于施行修改后的专利法及其实施细则相关审查业务处理的过渡办法》解读
【转发】【政策解读】《关于施行修改后的专利法及其实施细则相关审查业务处理的过渡办法》解读
【转发】关于专利权期限补偿和专利开放许可相关行政复议事项的公告(第560号)
【转发】《施行修改后的专利法及其实施细则相关审查业务处理过渡办法》
【转发】《施行修改后的专利法及其实施细则相关审查业务处理过渡办法》
【转发】《中华人民共和国专利法实施细则》2023
【转发】《中华人民共和国专利法实施细则》2023
【转发】安徽省科技成果登记填报、审核细则(20221128)
【转发】安徽省科技成果登记明白纸(试行)202308
【转发】国家知识产权局2022年度报告
【转发】《专利转化运用专项行动方案(2023—2025年)》(图解)
【转发】《高价值专利价值评估规范》(DB32/T 4585—2023)
【转发】《高价值专利价值评估规范》(DB32/T 4585—2023)
【转发】《关于实用新型专利保护客体判断的指引》
【转发】国知局:《关于实用新型专利保护客体判断的指引》发布
【转发】国知局:《关于外观设计国际注册申请的指引》发布
【转发】《知识产权专员工作指南》(DB34/T 4549—2023)
【转发】国家知识产权局办公室关于公布2022年度及近五年备案的专利实施许可合同有关数据的通知
【转发】国家知识产权局 司法部关于加强新时代专利侵权纠纷行政裁决工作的意见
【转发】知识产权公共服务普惠工程实施方案(2023—2025年)
【转发】知识产权公共服务普惠工程实施方案(2023—2025年)
【转发】安徽省知识产权保护中心关于开展专利快速预审服务首批申请主体备案及代理机构注册工作的通知
【转发】绿色技术专利分类体系 国知办发规字〔2023〕30号
【转发】关于支持直播电商产业高质量发展的若干政策规定
【转发】芜湖市促进商贸流通业发展若干政策规定
【转发】芜湖市促进现代服务业发展政策规定
【转发】芜湖市重大招商项目“一事一议”实施办法
【转发】芜湖市扶持高层次科技人才团队创新创业实施办法
【转发】关于加快推进芜湖市国家自主创新示范区建设的若干政策规定
【转发】芜湖市扶持产业发展政策(2022-2023年)
【转发】《知识产权助力产业创新发展行动方案(2023─2027年)》
【转发】《知识产权助力产业创新发展行动方案(2023─2027年)》
【转发】专利评估指引
专利评估指引(标准号:GB/T 42748-2023)
【转发】芜湖市湾沚区科技创新奖励政策“二十条”
【转发】芜湖市科技项目管理办法(修订) 芜科办〔2023〕12号
【转发】芜湖市科技项目实施验收细则(修订) 芜科办〔2023〕13号
浅析实用新型的保护客体问题
【政策解读】高校、科研院所薪酬改革启动,薪酬分配向两类人员倾斜
【政策解读】科技部等联合发布《研发费用加计扣除政策执行指引(2.0版)》
【转发】研发费用加计扣除政策执行指引(2.0版)
【转发】专利和集成电路布图设计缴费服务指南
【转发】高价值专利培育布局工作指南
【转发】《禁止滥用知识产权排除、限制竞争行为规定》 国家市场监督管理总局令第79号
【转发】ISO 56005《创新管理 - 知识产权管理指南》快问快答
【转发】高价值专利评价方法
【转发】高价值专利培育工作规范
专利权无效有哪些原因,企业如何用宣告专利权无效制度
地理标志商标注册申请15问
市场监管总局关于《关于标准必要专利领域的反垄断指南(征求意见稿)》公开征求意见的公告
2022年度执行的PCT申请国际阶段费用的人民币标准
澳门特区申请人在内地发明专利优先审查申请试点项目将于2023年7月正式实施
《专利(申请)权转让合同模板及签订指引》《专利实施许可合同模板及签订指引》解读
国家知识产权局办公室关于印发专利转让许可合同模板及签订指引的通知
【转发】《芜湖市湾沚区科技创新体系建设若干政策》湾科字〔2022〕5号
【转发】湾沚区“产学研创”人才政策十八条
非正常申请专利行为认定及认定后的办事指南
国家知识产权局2023年工作要点
专利代理师资格考试办法(国家市场监督管理总局令第7号)
国知局:关于规范提交专利电子申请指引的通知
安徽省开展专利侵权纠纷先裁决后调解省级试点
国知局:关于规范提交专利电子申请指引的通知
国家知识产权局办公室 工业和信息化部办公厅关于组织开展创新管理知识产权国际标准实施试点的通知
国家知识产权局关于印发《系统治理商标恶意注册促进高质量发展工作方案(2023—2025年)》的通知
经济专业技术资格考试知识产权专业知识和实务(初级)考试大纲
经济专业技术资格考试经济基础知识(初级)考试大纲
经济专业技术资格考试经济基础知识(中级)考试大纲
经济专业技术资格考试知识产权专业知识和实务(中级)考试大纲
【图解】一同见证,安徽省知识产权新时代十年!
【转发】《安徽省级实验室体系重组行动实施方案(试行)》
国家知识产权局关于印发“千企百城”商标品牌价值提升行动方案(2023—2025年)的通知
2023年全国知识产权宣传周活动主题海报发布
最高人民法院知识产权法庭典型案例(2022)
2023年度专利代理师资格考试公告(第525号)
关于公布《2023年专利代理师资格考试大纲》的通知
国家知识产权局关于印发《专利代理信用评价管理办法(试行)》的通知
【转发】高校知识产权管理规范
【图解】2023年,这样推动知识产权高质量发展
《推动知识产权高质量发展年度工作指引(2023)》印发
【转发】《推动知识产权高质量发展年度工作指引(2023)》印发
国家知识产权局:《2023年全国知识产权行政保护工作方案》
国家知识产权局:《知识产权政务服务事项办事指南》的公告(第519号)
国家知识产权局:关于印发2023年全国知识产权行政保护工作方案的通知 国知发保字〔2023〕4号
【转发】国家知识产权局:关于印发2023年全国知识产权行政保护工作方案的通知 国知发保字〔2023〕4号
国知局:关于全面推行专利证书电子化的公告(第515号)
国家知识产权局举办2023年2月例行新闻发布会
经济专业技术资格考试 高级经济实务(知识产权) 考试大纲
《质量强国建设纲要》印发,涉及这些知识产权内容
【转发】国家知识产权局办公室:关于印发专利导航工程实施评价方案的通知 国知办发运字〔2023〕4号
【转发】国家知识产权局办公室关于印发专利导航工程实施评价方案的通知 国知办发运字〔2023〕4号
【转发】17部门印发《关于加快推动知识产权服务业高质量发展的意见》 国知发运字〔2022〕47号
【政策解读】一图读懂 17部门联合印发意见 加快推动知识产权服务业高质量发展
【转发】《芜湖市常态化产学研合作工作方案》 芜科办〔2022〕74号
浅谈高价值专利培育中的“布局”和“挖掘”
《2022年中国专利调查报告》全文发布!
《绿色低碳技术专利分类体系》
【转发】《绿色低碳技术专利分类体系》 国知办函规字〔2022〕1044号
《知识产权保护规范化市场创建示范管理办法》
【转发】《知识产权保护规范化市场创建示范管理办法》 国知办发保字〔2022〕64号
【政策解读】《知识产权保护规范化市场创建示范管理办法》解读
《知识产权行政保护案件请示办理工作办法》印发
【政策解读】专利产品备案常见问题解答
【政策解读】《关于加强知识产权鉴定工作衔接的意见》
再谈外观设计专利之“组件产品”和“套件产品”
功能性特征专利规则的统一性研究
国家知识产权局办公室:关于组织开展专利产品备案工作的通知
国家知识产权局办公室:关于公布2022年知识产权信息服务优秀案例的通知
国家知识产权局 国家市场监督管理总局:关于开展商标代理行业专项整治行动的通知
国家知识产权局办公室 司法部办公厅:关于推介第二批全国专利侵权纠纷行政裁决建设典型经验做法的通知
【转发】国家知识产权局:《商标代理监督管理规定》
【政策解读】图解:13条知识产权措施助力专精特新中小企业创新发展
专利导航,企业能拿它来做什么?
专利开放许可十问十答
国务院,知识产权战略实施工作部际联席会议办公室:关于印送知识产权强国建设第一批典型案例的函
国知局:拟增加商标依职权撤销规定
【转发】国家知识产权局:《专利开放许可使用费估算指引》(试行) 国知办发运字〔2022〕56号
【转发】国知局 工信部:《关于知识产权助力专精特新中小企业创新发展的若干措施》 国知发运字〔2022〕38号
国知局 工信部:知识产权助力专精特新中小企业创新发展若干措施!
国家知识产权局:编制印发《专利开放许可使用费估算指引》
专利开放许可九问答
浅议专利侵权诉讼中赔偿数额的计算及证明责任
国家知识产权局行政裁决案件线上口头审理办法(征求意见稿)公开征求意见
国知局:将专利质量和转化运用等指标作为职称晋升、绩效考核、岗位聘任等重要依据!
商标局:地理标志商标注册申请15问
数看知识产权这十年丨一图读懂
【政策解读】《安徽省深化科技创新体制机制改革加快科技成果转化应用体系建设行动方案》
关于就《专利代理信用评价管理办法(公开征求意见稿)》公开征求意见的通知
国家知识产权局办公室:关于确定首批国家级专利导航工程支撑服务机构的通知
【转发】《国家技术转移体系建设方案》 国发〔2017〕44号
国知局办公室:关于举办首届全国知识产权公共服务机构专利检索分析大赛的通知
【转发】《芜湖市工程技术研究中心认定管理办法》
图解:数说知识产权转化运用工作成效
【转发】科技部 财政部关于印发《企业技术创新能力提升行动方案(2022—2023年)》的通知 国科发区〔2022〕220号
【政策解读】安徽省深化科技创新体制机制改革加快科技成果转化应用体系建设行动方案
【政策解读】图解:安徽省深化科技创新体制机制改革加快科技成果转化应用体系建设行动方案
【转发】安徽省深化科技创新体制机制改革加快科技成果转化应用体系建设行动方案 皖政〔2022〕64号
【政策解读】推动高校支撑服务企业高质量发展 ——三部门解读“千校万企”协同创新伙伴行动
【转发】关于组织开展 “千校万企”协同创新伙伴行动的通知
9张图,带你了解2022年上半年知识产权相关工作统计数据
2022年专利代理师资格考试大纲
7月1日起,这些知识产权政策开始实施!
《国家知识产权保护示范区建设方案》解读
国知局:关于印发《国家知识产权保护示范区建设方案》的通知
专利代理师考试常见问题解答:2022年各考点及港澳地区联系方式及其他相关事宜
专利代理师考试常见问题解答:专利代理师资格授予
专利代理师考试常见问题解答:港澳台地区人员报名和考试
专利代理师考试常见问题解答:考试
专利申请12个关键流程点,把握好了事倍功半
官方解答:专利年费缴纳期限延长有关问题!
专利代理师考试常见问题解答:报名程序
专利代理师考试常见问题解答:报考条件
2022年专利代理师资格考试公告
这篇文章告诉您,商标注册没有捷径
【转发】《安徽省科学技术普及条例》
【转发】《安徽省科学技术进步条例》
【转发】《安徽创新型省份建设促进条例》及解读
【转发】《中华人民共和国科学技术普及法》
【转发】《中华人民共和国科学技术进步法 》 中华人民共和国主席令 第一〇三号
国知局:关于开通外观设计国际申请业务的通知
国知局:关于加入海牙协定后相关业务处理暂行办法的公告 | 附解读
中国已加入《海牙协定》,外观设计专利可通过海牙体系进入90+国家寻求保护
【政策解读】《海牙用户指南》(2022年2月修订)
一图概览《海牙协定》
【转发】《关于改革完善省级财政科研经费管理的若干措施》 国办发〔2021〕32号
强保护时代下,企业如何通过专利保护提高产品竞争力?
关注!《国家知识产权局知识产权信用管理规定》明确6种失信行为
国知局公布1-2月知识产权数据,实用新型专利授权量同比增长44.21%
【政策解读】《推动知识产权高质量发展年度工作指引(2022)》
国知局批复:外观设计专利权评价报告不能证明被控侵权设计与现有设计是否相同或实质相同
两会IP热点汇总
科技部:科技型中小企业评价知识产权有这些指标!
国家市场监管总局:《全国商业秘密保护创新试点工作方案》全文发布!
【政策解读】2022年度国家自然科学基金项目指南及申请规定发布
一图读懂《知识产权公共服务“十四五”规划》
一图读懂:2022年全国知识产权工作怎么做?8个方面重点工作
《知识产权人才“十四五”规划》发布!到2025年,执业代理师4万人,知识产权师2万人
2022.1.1日起施行,新修订《中华人民共和国科学技术进步法》多处提及知识产权
【转发】《中华人民共和国科学技术进步法》
国务院办公厅关于新形势下进一步加强督查激励的通知
教育部印发贯彻落实《三部委关于提升高等学校专利质量,促进转化运用的若干意见》典型经验的通知
我国已建成101家TISC和80家高校国家知识产权信息服务中心
《提升中小企业竞争力若干措施》印发,提出这些知识产权举措……
国家知识产权局公告 第四六二号《商标审查审理指南》全文发布
这7种行为被国知局认定为失信行为
【转发】国家知识产权局关于《专利权质押登记办法》的公告(第461号)
安徽省人民政府令第303号
【转发】国务院关于印发“十四五”国家知识产权保护和运用规划的通知
一图读懂“十四五”国家知识产权保护和运用规划
一文读懂《产学研合作协议知识产权相关条款制定指引(试行)》
三部门联合印发《产学研合作协议知识产权相关条款制定指引(试行)》
【转发】国办印发《关于进一步支持大学生创新创业的指导意见》,明确做好大学生创新项目的知识产权确权、保护等工作
和解!OPPO与夏普签订交叉许可协议,结束全球诉讼
一图读懂《知识产权强国建设纲要(2021-2035年)》
中共中央国务院印发《知识产权强国建设纲要(2021-2035年)》
芜湖“紫云英人才计划”(图解)
科技成果评价的主体包括哪些?
浅议专利侵权纠纷中的禁止反悔原则与“明确否定”情形
国家知识产权局:我国累计认定地理标志保护产品2482个
新学期已开始,软件类专利权人该学会面对“万物互联”时代了!
知识产权安全是国家安全的主战场
2022年申请国家高新技术企业,请从现在开始准备
专利,让城市“更智慧”
申长雨:发明专利做好控增量、提质量,实用新型做好制度改革
最高院知产法庭:公知常识性证据的认定
故意侵犯知识产权;提交非正常专利申请等将列入严重违法失信名单!2021.9.1日起施行
中汽咨询发布“2021汽车专利创新指数”
国家知识产权局何志敏:提高知识产权公共服务能力,助力汽车产业创新发展
加强科学发现权保护 促进基础研究蓬勃发展
【转发】安徽省财政厅 安徽省科学技术厅关于印发《安徽省支持科技创新若干政策专项资金管理办法》的通知
国家知识产权局关于印发《知识产权公共服务能力提升工程工作方案》的通知
国知局公布1-6月知识产权数据 发明授权量同比增长55.9%
你真的了解专利布局吗?总结五大专利布局方法及策略
国务院发文:评职称、评科技奖将纳入新指标!
国家知识产权局办公室关于加强专利导航工作的通知
2021年5月全国高校专利分析
3D打印已实现批量化制造的5个案例
中国高新技术企业认定需要15-18个专利?
2021年中国专利申请量和授权率增速放缓
《2021年专利代理师资格考试大纲》全文发布
国知局回复进一步加大知识产权保护力度
印花税法来了,明年7月实施:商标注册证和专利权证将不用交印花税了
严查国家高新技术企业!确保非正常专利不被利用骗取各类优惠政策!
专利惩罚性赔偿上岗!这些情形将会被判惩罚性赔偿
国家知识产权局进一步整治非正常专利申请代理行为
2021年知识产权贯标补贴政策汇总
《中华人民共和国专利法》2020全文
6月1日起施行《专利法》《著作权法》《专利导航指南》等新法规
知识产权不再是锦上添花,将决定企业的兴衰存亡
国知局:6月1日起,这4种情形属于重大专利侵权纠纷!
关于施行修改后专利法的9个问题
专利人成功之路专栏|技术转移和专利运营的关系是什么?
为什么有些科转人的科技成果转化会越做越“不自信”?!
国之功勋,院士千古!袁隆平先生的一生为人类留下了什么?
国知局2021年工作要点
6G通信技术专利发展状况报告》发布,有何亮点?
地方高校的破局!如何把科研成果转化为教学资源?
国知局:持续压缩商标专利审查周期、加强审查监管
国知局:合理调整专利收费有助于专利质量提升
科技成果转移转化有哪三个痛点?
国家知识产权局2020年度报告
高校5金8银! 第二十二届中国专利奖评审结果公布
国知局印发《通知》:不得直接将专利申请、授权数量作为享受奖励或资质资格评定政策的主要条件
国知局:《关于技术调查官参与专利、集成电路布图设计侵权纠纷行政裁决办案的若干规定(暂行)》全文发布!
国知局:6月底前各地要全面取消专利、商标申请阶段的资助和奖励
实用新型审查趋势:打击低质量申请,同日申请专利政策调整
国知局回应:如何界定“高价值发明专利”及实践中如何考核?
全球专利分析市场规模2027年将达16亿美元
2020年发明授权率为47.3%,实用新型授权率为90.4%,外观授权率为95.1%
2020年度专利复审无效十大案件来了
一图了解科交会成果
关注!知识产权信息赋能中小企业创新发展十大案例
市场监管总局:2020年知识产权执法行动典型案例
技术成果转化税收优惠政策,请收好!
爱迪生不是发明大王,而是成果转化的高手
如何落实“十四五”规划里的高价值专利目标?申局长回应
2020年中国知识产权保护状况白皮书发布
“专利泡沫”何其多 专利造假“产业链”
公安部发布打击侵犯知识产权犯罪典型案例
关于专利权作价入股的程序及相关注意事项
勾勒局部外观设计专利画像
2020年中国法院10大知识产权案件和50件典型案例
《产学研合作协议知识产权相关条款制定指引》及其使用指南解读
柔性制造下,AI+软件为中国机器人行业带来弯道超车新机遇!
产业|2021年AI将改变制造业的6大应用趋势
“小猪上吊”专利给我们的启示
高校科研成果转化合同额下降,中国科技成果转化难在哪?
黎子辉:高校专利申请前评估工作体系的构建
《关于推动科研组织知识产权高质量发展的指导意见》解读
关注!财政部 国家知识产权局实施专利转化专项计划政策解读
浅析专利申请前查新检索的意义及思路
国知局 中国科学院等四部门发布:推动科研组织知识产权高质量发展
@大学生们:一文看懂如何申请专利!
国知局明确5种“高价值发明专利”!
国家知识产权局关于进一步严格规范专利申请行为的通知
WIPO发布《世界知识产权指标》报告:2019年商标和工业品外观设计申请活动增加;专利申请呈现罕见的下降
【转发】《专利导航指南》系列国家标准解读
【转发】《专利导航指南》国家标准全文!2021.6.1日起实施
【转发】第四届全国机器人专利创新创业大赛复赛名单公布
【转发】国家知识产权局办公室关于印发《知识产权信息公共服务工作指引》的通知
【转发】国家知识产权局办公室关于印发《知识产权信息公共服务工作指引》的通知
【转发】聚焦新修改专利法之你问我答
【转发】国知局:《中华人民共和国专利法》二十九处修改全文
【政策解读】安徽省自然科学基金管理办法(修订)
【转发】关于印发《芜湖市工程技术研究中心认定管理办法》的通知
【转发】《关于规范高等学校 SCI论文相关指标使用 树立正确评价导向的若干意见》 教科技〔2020〕2号
【转发】安徽省人民政府关于支持人工智能产业创新发展若干政策的通知(皖政〔2020〕14号)
【转发】《高等学校区块链技术创新行动计划》
【转发】提升高等学校专利质量促进转化运用的若干意见
【论文期刊】2025年《国际期刊预警名单》
【论文期刊】中文核心期刊要目总览(2023版)
【论文期刊】中文核心期刊要目总览(2023版)
【校企合作】《安徽信息工程学院与企业共建联合实验室申请表(模版)》
【横向项目】技术咨询合同(模板)
【横向项目】技术开发(合作)合同(模板)
【横向项目】安徽信息工程学院横向项目全流程包
【横向项目】技术开发(委托)合同 (模板)
【横向项目】技术服务合同(模板)
【论文期刊】2024年《国际期刊预警名单》
【论文期刊】2023年《国际期刊预警名单(试行)》
【论文期刊】2021年《国际期刊预警名单(试行)》
【论文期刊】2020年《国际期刊预警名单(试行)》
【知识产权】安徽信息工程学院知识产权信息确认函(2024版)
【转发】安徽省科技成果登记系统操作手册
安徽信息工程学院劳务费发放表
【论文期刊】中国科学引文数据库(CSCD)来源期刊列表(2023-2024 年度)
【校企合作】校企合作项目合同(协议)审批表
【校企合作】校企合作项目立项申请书
【横向项目】横向项目验收合格绩效发放表
【知识产权】软件著作权申请表
【横向项目】安徽信息工程学院横向项目材料、设备采购(外协加工)申请表
【横向项目】安徽信息工程学院横向项目材料、设备采购(外协加工)采购记录审批表
【论文期刊】中文核心期刊要目总览(2020版)
【论文期刊】CSSCI扩展版来源期刊目录(2021-2022)
【论文期刊】CSSCI来源期刊目录(2021-2022)
【横向项目】产学合作协同育人项目平台学校用户操作指南
【孵化器】安信工科技企业孵化器入驻协议模板
【横向项目】安徽信息工程学院横向项目结题意见书
【横向项目】安徽信息工程学院技术合同审批单(模板)
【横向项目】产学研合作项目(横向课题)进展情况报告书(模版)
【横向项目】产学研合作项目真实性确认函(模版)
【成果登记】“羚羊”工业互联网平台成果登记
【论文期刊】中国科学引文数据库(CSCD)来源期刊列表(2021-2022年度)
【知识产权】专利技术交底材料填写模板(外观设计)
【知识产权】专利技术交底材料填写模板(发明或实用新型)
【论文期刊】《中文核心期刊要目总览》(2017年版)
【横向项目】安徽省科学技术情报研究所科技查新
【横向项目】芜湖市科技创新服务中心科技查新委托单
【论文期刊】CSSCI 来源期刊(2019-2020)目录
【论文期刊】CSSCI 扩展版来源期刊(2019 年-2020 年)目录
【论文期刊】中国科学引文数据库来源期刊列表(2019-2020年度)
【论文期刊】中文核心期刊目录(2014年版)
【论文期刊】中国科学引文数据库来源期刊列表(2017—2018 年度)
相关下载
关于组织申报2025年国家社会科学基金高校思想政治理论课研究专项的通知
校企协同育人才,走访关怀促成长 电气与电子工程学院开展实习走访活动
访企拓岗专项活动之艺术设计学院师生参与 “千名学子看繁昌”活动
关于组织申报2025年度芜湖市计划内自筹资金项目的通知
固高科技股份有限公司董事吕恕一行来校考察座谈
艺术设计学院成功开展2025年暑期企业实习走访专项活动
关于组织申报2025年度安徽信息工程学院高层次人才科研启动经费第一批项目的通知
关于公布安徽信息工程学院概念验证中心首批立项项目名单的通知
安徽信息工程学院赴宁波开展校企交流活动聚力拓展就业新空间
【论文期刊】中国科学引文数据库(CSCD)来源期刊列表(2025-2026 年度)
关于组织申报2025年度安徽省哲学社会科学规划项目的通知
实习走访促合作 就业领航谱新篇 计算机(大数据)学院顺利完成实习走访工作
精准对接企业需求 助力毕业生高质量就业 通识教育与外国语学院赴合肥启迪未来教育开展访企拓岗活动
访企拓岗促就业 合作共赢谋发展 管理工程学院赴长三角企业开展校企合作签约授牌
携手长三角 共育新英才 管理工程学院走访实习基地 深化校企协同育人
凝聚共识 深化互信 机械工程学院赴芜湖毅昌科技有限公司走访交流
安徽信息工程学院赴青阳县开展校企人才培养合作对接交流活动
关于组织申报2025年度芜湖市技术研发中心的通知
我校举办概念验证中心项目入库评审会
管理工程学院与合肥翎羊跨境电子商务有限公司开展校企合作交流
安徽信息工程学院与安徽飞数科技有限公司共探校企合作新路径
深化产教融合 共谱发展新篇 安徽信息工程学院与科大讯飞举行校企合作交流会
产教融合结硕果 校企携手育英才 第二届汇川生态链结业仪式暨校企实习双选会成功举办
通识教育与外国语学院赴企业开展校企合作英文配音实践活动
机械工程学院组织学子赴普莱默电子(芜湖)有限公司参观学习
数字王国与艺术设计学院共建岗前培训体系 校企协同培育数字创意产业新生力量
校企合作共助力 护航毕业生求职路
安徽信息工程学院科技成果登记统计表(2018年-2025年6月)
深化产教融合 共谱发展新篇 安徽信息工程学院与科大讯飞举行校企合作交流会
关于第十六届安徽省百所高校百万大学生科普创意创新大赛校赛推荐情况的通知
关于组织申报安徽省教育科学研究项目2025年度教育政策研究专项课题的通知
【校内文件】《安徽信息工程学院科学研究工作量管理办法》 校科字〔2025〕9号
关于印发《安徽信息工程学院科学研究工作量管理办法》的通知
2024年度安徽省科学技术奖项目公示(二)
2024年度安徽省科学技术奖项目公示(一)
【校内文件】《安徽信息工程学院技术研发工作量核算办法》 校科字〔2025〕8号
关于印发《安徽信息工程学院技术研发工作量核算办法》的通知
我校召开2025年上半年科研工作会议
校企合作创新初探:我校与安徽文化旅游投资集团有限责任公司举行首次合作专题交流会
芜湖市发改委、中国管理科学学会一行来校考察交流 共探低空经济合作新篇
深化产教融合 共筑创新生态 电气与电子工程学院赴科大讯飞硬件中心开展洽谈合作
校企协同再发力 实习通道启新程 电气与电子工程学院成功举办2022级企业实习专场宣讲会
企业进校 送岗上门 助力打通就业最后一公里
产教融合促发展 校企协同育人才 管理工程学院2022级企业实习双选会圆满落幕
【双百大赛】我校举办第十六届安徽省“双百大赛”专家宣讲会
我校举办第十六届安徽省“双百大赛”专家宣讲会
2024年度安徽省科学技术奖项目公示
芜湖市发改委、中国管理科学学会一行来校考察交流 共探低空经济合作新篇
关于2025年度安徽省自然科学基金项目推荐情况的公示
计算机(大数据)学院与深圳慧通商务有限公司开展合作交流
精准送岗助实习 校企共筑成才路 计算机(大数据)学院举办实习宣讲会
机械工程学院组织企业进校招聘
机械工程学院与芜湖中瑞弹簧有限公司开展校企合作交流
校企共筑育人梦 实习双选启新航
艺术设计学院赴繁昌区人力资源服务产业园深化校企合作 共绘产教融合新蓝图
校企携手深化产教融合 共育物流与供应链新人才
机械工程学院赴六安舒城、霍邱县开展“访企拓岗促就业”专项行动
机械工程学院走访芜湖古戈尔自动化科技有限公司
【校内文件】安徽信息工程学院高层次人才科研启动经费管理办法(2025年修订版) 校人字〔2025〕27 号
海螺集团与安信工开展校企合作座谈交流 共探产学研融合新路径
海螺集团与安信工开展校企合作座谈交流 共探产学研融合新路径
关于开展2024年度安徽省科学技术奖提名工作的通知
【转发】《中共安徽省委宣传部关于做好省重点培育智库申报工作的通知》
【双百大赛】《关于举办第十六届安徽省百所高校百万大学生科普创意创新大赛的通知》
【转发】《关于举办第十六届安徽省百所高校百万大学生科普创意创新大赛的通知》
关于组织申报2025年度安徽省科技创新战略与软科学研究专项重大项目的通知
【校内政策】《安徽信息工程学院教学科研软件使用与管理办法》校教字〔2025〕11号
深化产教融合 共筑人才桥梁 计算机(大数据)学院赴奇瑞信息技术有限公司开展校企合作交流
企业宣讲进校园 校企联动促就业 计算机(大数据)学院成功举办校园招聘宣讲会
我校2025届毕业生春季首场综合型双选会圆满落幕
机械工程学院携手人本股份有限公司成功举办校园招聘宣讲会
安徽信息工程学院赴苏州深化校企合作 校企协同共育智能制造新质人才
我校与安徽师范大学、科大讯飞共建“AI+高等教育研究院”签约仪式圆满举行
机械工程学院携手人本股份有限公司成功举办校园招聘宣讲会
芜湖市人民政府、海螺集团一行来访 共商产学研深度融合
关于公布2024年度安徽信息工程学院校级科技创新平台和科研团队立项建设名单的通知
关于组织申报2025年度安徽省自然科学基金项目的通知
管理工程学院与合肥顶津食品有限公司校外实习基地协议成功签订
机械工程学院与宝银特材科技股份有限公司开展校企合作交流
第二届“汇川生态链订单班·汇英行动”正式启动
安徽信息工程学院参加2025届上海高校春季促就业系列招聘会暨就业育人联盟专项活动
机械工程学院赴合肥地区企业走访调研
深化产教融合 校企合作共育英才 机械工程学院持续推进产教融合工作
强化校企联动 深化产教融合 机械工程学院走访芜湖联诺电器有限公司
通识教育与外国语学院赴湾沚开展访企拓岗专项行动 深化职业教育与语言服务协同创新
校企共话合作 携手共育英才 深圳慧通商务有限公司与计算机与软件工程学院开展合作交流
【转发】关于组织开展重点新材料研发及应用国家科技重大专项2025年度项目(公开竞争类)申报工作的通知
关于组织申报2025年全国教育科学规划年度项目的通知
关于开展概念验证中心项目遴选的通知
聚焦“知识产权与人工智能”,向侵权说“不” 我校举办2025年知识产权宣传周系列活动
聚焦“知识产权与人工智能”,向侵权说“不” 我校举办2025年知识产权宣传周系列活动
关于组织申报2025年度省领导圈定课题的通知
省哲社项目五连捷!艺术设计学院省级哲社项目立项再续华章
安徽信息工程学院赴义乌开展访企拓岗行动 探索“英语+职业技能”人才培养新路径
我校与德力西电气有限公司开展深度校企对接
安信工携手镜湖区打造城市艺术新地标 哪吒主题文化墙绘就文旅融合新图景
助力区域发展 深化产教融合育人模式 机械工程学院前往芜湖市企业调研
管理工程学院与美的集团呼叫中心举行校企合作洽谈会
校企携手探循环 同心共创筑未来 艺术设计学院开展校企合作专项行动
深化校企合作 共促产教融合 电气与电子工程学院赴安徽智质工程技术有限公司开展项目洽谈
广州仕霞网络科技有限公司来校深入交流横向项目合作
校企联动促就业 多元合作助发展 计算机(大数据)学院与多家知名企业开展系列交流活动
通识教育与外国语学院赴合肥企业开展访企拓岗行动
强合作 促就业 艺术设计学院开展访企拓岗就业专项行动
跨出校门挖需求 双向交流拓新途 机械工程学院开展系列访企拓岗
【校内文件】《安徽信息工程学院纵向科研项目及经费管理办法》 校科字〔2025〕5号
【校内文件】《安徽信息工程学院联合培养硕士研究生工作管理办法(试行)》 校科字〔2025〕4号
安徽信息工程学院科技成果登记统计表(2018年-2024年12月)
硬核科技,智创未来:信工学子“发明力”大揭秘!
硬核科技,智创未来:信工学子“发明力”大揭秘!
校企协同打造智能制造新标杆 安徽信息工程学院与汇川技术擘画智能制造产业学院蓝图
跨出校门挖需求 双向交流拓新途 机械工程学院开展系列访企拓岗
强合作 促就业 艺术设计学院开展访企拓岗就业专项行动
校企联袂育英才 产教融合助发展 通识教育与外国语学院赴弋江区商务局洽谈校企合作
关于安徽省教育厅科研项目、人才项目、校级青年科研基金项目和校级“三全育人”“管理改进”项目结题验收的通知
【论文期刊】关于规范各二级学院英文名称使用的通知
计算机(大数据)学院与合肥真萍电子科技有限公司开展交流座谈
关于转发《关于举办安徽省第七届大学生防震减灾科普作品大赛的通知》的通知
关于组织申报2025年度国家社会科学基金年度项目的通知
校企联袂育英才 产教融合助发展 通识教育与外国语学院赴弋江区商务局洽谈校企合作
计算机(大数据)学院走访外企德科与飞数科技开展专业建设与人才培养专题调研
主动出击拓岗位 校企携手促就业 计算机(大数据)学院赴合肥开展访企拓岗
通识教育与外国语学院赴合肥爱秀教育咨询有限公司开展访企拓岗暨授牌签约仪式
通识教育与外国语学院与德力西电气(芜湖)有限公司共商英语专业实习就业合作
精准对接促就业 产研融合谋发展 计算机(大数据)学院与安徽人励通科技有限公司开展合作交流
深化产教融合 赋能智造未来
深化校企合作 共探科技创新新路径 电气与电子工程学院走访调研黄山旭友电子科技有限公司
机械工程学院前往弋江区企业调研
安徽财经大学副校长王兵来我校调研交流
安徽信息工程学院2025年春季电子电气行业暨“沪宁杭皖”专场招聘会圆满举行
安徽信息工程学院发明专利数量位居全国民办本科院校第三
全国民办本科院校发明专利授权数量统计报告发布 安信工排名全国第三、全省第一
全国民办本科院校发明专利授权数量统计报告发布 安信工排名全国第三、全省第一
【论文期刊】被冒用期刊名录(持续更新中)
关于2024年度安徽信息工程学院高层次人才科研启动经费项目立项的通知
关于2024年度安徽信息工程学院青年科研基金项目立项的通知
安徽信息工程学院发明专利数量位居全国民办本科院校第三
【转发】教育部社科司关于征集2025年度教育部哲学社会科学研究重大课题攻关项目选题的通知
我校承办鸠兹科创湾场景应用发布会,推动校政企深度合作
政企校三方共筑智能制造人才高地 中科仙络与芜湖智能制造产业学院深化产教融合合作
【转发】教育部社科司关于2025年高校思政课教师研究专项一般项目申报工作的通知
义乌市卓毓网络科技有限公司到访通识教育与外国语学院开展校企合作座谈会
深化产教融合 共育智造人才
创新驱动 合作共赢 电气与电子工程学院与德孚公司共商产学研协同发展
【转发】2025年度国家社科基金艺术学重大项目招标公告
【转发】2025年度国家社科基金艺术学年度项目申报公告
深化校企合作 携手就业育人 艺术设计学院走访实习基地
关于组织申报2025年度教育部人文社会科学研究一般项目、中国特色社会主义理论体系研究专项、高校辅导员研究专项的通知
关于摸排申报2024年安徽省科学技术奖项目的通知
培育科研新生力 助推学科新高度 电气与电子工程学院举办国家自然科学基金申报专题讲座
电气与电子工程学院与联宝科技共探产教融合新路径:"联菁计划"赋能智能制造人才生态
纵向项目申报时间表(截至20250220)
紫云英创新创业学院实干迎新局 携手思贝克共铸高绩效团队新篇章
【转发】一文读懂2025年国家自然科学基金限项新旧政策对比
安徽信息工程学院2025年春季首场校园双选会成功举办 近千名毕业生与百家名企共启职场新篇章
关于成立安徽信息工程学院软件工程技术中心的通知
祝贺我校技术与创新支持中心(TISC)通过运行评估, 创新服务能力获认可
【转发】《关于2025年度公开征集市科技咨询专家及更新已入库专家信息的通知》的通知
我校荣登2024年安徽省发明专利百强榜第39名,展望未来新篇章
学校召开科研工作会议
关于表彰2024年度科研成果的决定
关于进一步规范职称评审申报资格及论文要求的通知
关于进一步规范职称评审申报资格及论文要求的通知
深化校企合作 共筑工业自动化人才高地 电气与电子工程学院与苏州迅德斯开展“汇川生态链”洽谈
李震副校长带队调研湾沚区企业,共谋校企合作新篇章
深化产教融合 电气与电子工程学院走访苏州企业探索校企合作新路径
我校计算机(大数据)学院与湾沚区数据资源管理局顺利开展合作签约
学校召开校级科研平台及团队答辩评审会
学校召开校级科研平台及团队答辩评审会
通识教育与外国语学院赴湾沚区志华教育开展访企拓岗行动
【专利创新创业大赛】关于安徽信息工程学院第九届大学生专利创新大赛奖励的决定
关于安徽信息工程学院第九届大学生专利创新大赛奖励的决定
我校科技创新成果在全国发明展览会·“一带一路”暨金砖国家技能发展与技术创新大赛荣获佳绩
我校科技创新成果在全国发明展览会·“一带一路”暨金砖国家技能发展与技术创新大赛荣获佳绩
我校科技创新成果在全国发明展览会·“一带一路”暨金砖国家技能发展与技术创新大赛荣获佳绩
【专利创新创业大赛】专利成就梦想,创新引领未来 我校成功举办第九届大学生专利创新大赛
专利成就梦想,创新引领未来 我校成功举办第九届大学生专利创新大赛
我校与科大讯飞共同揭牌鸿蒙人才培养基地
携手企业拓岗位 共谋发展促双赢 管理工程学院省外考察交流行
华为技术有限公司与爱上云(上海)技术有限公司来我校考察交流
副校长章敏凤一行赴滁州地区开展校企合作交流
【专利创新创业大赛】关于举行安徽信息工程学院第九届大学生专利创新大赛决赛的通知
关于举行安徽信息工程学院第九届大学生专利创新大赛决赛的通知
产教融合 创新驱动:赋能新质生产力 2024产教融合高质量发展论坛顺利召开
关于组织申报2024年度安徽信息工程学院青年科研基金项目的通知
学校举办省科技进步奖申报专题培训会
我校计算机与软件工程学院青年教师蔡兵在《IEEE Transactions on Multimedia》《Information Sciences》等国际权威期刊上发表重要研究成果
我校计算机与软件工程学院青年教师蔡兵在《IEEE Transactions on Multimedia》《Information Sciences》等国际权威期刊上发表重要研究成果
我校计算机与软件工程学院青年教师蔡兵在《IEEE Transactions on Multimedia》《Information Sciences》等国际权威期刊上发表重要研究成果
关于开展2024年度科研成果统计工作的通知
关于新版专利管理系统切换上线的通知
我校技术转移机构年度绩效考核获得良好
携手共建拓岗位 搭筑平台促发展 通识教育与外国语学院赴义乌访企拓岗
我校技术转移机构年度绩效考核获得良好
计算机(大数据)学院赴安徽中鑫航科技发展有限公司考察交流
计算机(大数据)学院赴三微电子科技(苏州)有限公司开展访企拓岗促就业
通识教育与外国语学院赴芜湖市教育培训协会开展访企拓岗暨实习基地共建座谈会
电子与电子工程学院开展系列实习走访调研
我校TISC举办“玩转专利——从专利看创新”专题讲座
安徽信息工程学院专利成果转化清单(2024.1-9)
我校科技创新成果在第76届德国纽伦堡国际发明展荣获佳绩
我校科技创新成果在第76届德国纽伦堡国际发明展荣获佳绩
我校科技创新成果在第76届德国纽伦堡国际发明展荣获佳绩
电气与电子工程学院赴苏州灵猴机器人有限公司开展访企拓岗活动
寻根溯源铭初心 开启智慧教育3.0 ——校领导班子和中层管理人员赴科大讯飞总部考察交流
“协同联动拓岗位 凝心聚力促就业” 安徽信息工程学院2025届毕业生“秋季校园招聘月” 首场招聘活动顺利举行
我校召开科研工作与学科建设会议
精准促进就业 学校联合芜湖湖南商会开展学生面对面交流活动
探索专业方向 拓宽认知维度 通识教育与外国语学院开展企业认知与实习走访活动
艺术设计学院成功举办2025届毕业生企业宣讲会
芜湖智能制造产业学院学子走进酷哇科技探索科技前沿
管理工程学院举办专利申报及专利创新创业大赛专题讲座
【专利创新创业大赛】关于组织参加全国机器人高价值专利创新创业大赛芜湖大学生分赛暨举办第九届安徽信息工程学院大学生专利创新大赛的通知
关于组织参加全国机器人高价值专利创新创业大赛芜湖大学生分赛暨举办第九届安徽信息工程学院大学生专利创新大赛的通知
科大讯飞高级副总裁、安徽信息工程学院董事长聂小林等一行来校调研
关于公布我校2024年度市技术研发中心备案名单的通知
关于公布我校2024年度市技术研发中心备案名单的通知
安徽信息工程学院科技成果登记统计表(2018年-2024年10月)
2024年软件著作权登记(1-9月)
通识教育与外国语学院与弋江区商务局及企业开展校政企合作对接活动
关于组织申报“十五五”芜湖市科技创新战略研究专项的通知
中国海峡(晋江)人才市场携晋江市重点企业来校开展校政企合作对接活动
关于组织申报“十五五”芜湖市科技创新战略研究专项的通知
关于2024年度江淮英才培养计划团队项目推荐情况的公示
关于2024年度江淮英才培养计划团队项目推荐情况的公示
关于组织申报教育部哲学社会科学研究专项(全国教育大会精神研究)的通知
电气与电子工程学院与埃夫特召开人才培养对接会
关于组织申报教育部哲学社会科学研究专项(全国教育大会精神研究)的通知
电气与电子工程学院走访芜湖威迈斯新能源有限公司共话校企合作新篇章
关于组织申报2024年度安徽省哲学社会科学规划项目的通知
关于组织申报2024年度安徽省哲学社会科学规划项目的通知
我校召开校企共建联合实验室论证会
我校召开校企共建联合实验室论证会
【双百大赛】关于第十五届安徽省百所高校百万大学生科普创意创新大赛校赛推荐情况的通知
我校首批教师获聘专业型硕士研究生导师
关于组织申报2024年度安徽省社会科学创新发展研究课题的通知
计算机(大数据)学院开展访企拓岗 深化校企合作新篇章
第二届芜湖智能制造产业学院学子深入伯泰克 共话职场第一步
“就”在你身边“职”为你服务 安徽信息工程学院2024年秋季芜湖市企业专场招聘会顺利举行
关于第十五届安徽省百所高校百万大学生科普创意创新大赛校赛推荐情况的通知
关于组织申报2024年度安徽省社会科学创新发展研究课题的通知
管理工程学院秋季首场招聘宣讲会圆满成功
我校与酷哇科技有限公司共建项目式实习基地校企合作再上新台阶
我校与芜湖埃泰克汽车电子股份有限公司共建项目式实习基地 推进校企合作新篇章
关于公布2024年度安徽省高校科研项目立项的通知
关于公布2024年度安徽省高校科研项目立项的通知
第二届芜湖智能制造产业学院正式开班
计算机(大数据)学院暑期开展访企拓岗 深化校企合作
安徽信息工程学院管理工程学院圆满举行教师挂职聘任仪式
筑梦未来 共绘卓越蓝图 管理工程学院深度探访实习基地 开启校企合作新篇章
管理工程学院与上海高顿集团共建项目式实习基地
关于2024年度安徽省自然科学基金项目推荐情况的公示
关于2024年度安徽省自然科学基金项目推荐情况的公示
管理工程学院与芜湖悠派护理用品科技股份有限公司开展校企合作交流
关于组织申报2024年芜湖市科技特派员的通知
电气与电子工程学院与苏州汇川技术有限公司、苏州迅德斯自动化科技有限公司顺利开展“汇川生态链”人才培养项目
关于组织申报2024年度安徽省自然科学基金项目的通知
关于组织申报2024年度安徽省自然科学基金项目的通知
关于组织申报2024年安徽省科技创新攻坚计划项目的通知
关于组织申报2024年安徽省科技创新攻坚计划项目的通知
关于组织申报2024年度芜湖市技术研发中心的通知
合肥工业大学计算机与信息系副主任刘建副教授一行受邀来我校开展科研交流讲座
芜湖市发明协会高校分会工作会议在我校召开
安徽信息工程学院科技成果登记统计表(2018年-2024年6月)
艺术设计学院开展访企拓岗专项活动
关于印发《安徽信息工程学院学术不端行为处理办法(2024年修订版)》的通知
【校内文件】《安徽信息工程学院学术不端行为处理办法(2024年修订版)》
我校参加长三角G60科创走廊科技成果转化概念验证中心交流与科创分享会
河海大学单连春教授受邀来我校开展科研讲座
科大讯飞获国家科学技术进步奖一等奖
科大讯飞获国家科学技术进步奖一等奖
2023年度国家科学技术奖励名单
【双百大赛】我校举办第十五届安徽省“双百大赛”宣讲会
我校举办第十五届安徽省“双百大赛”宣讲会
章敏凤副校长一行赴芜湖市弋江区开展新能源汽车产业学院建设研讨
2024年软件著作权登记(1-5月)
【双百大赛】关于举办第十五届安徽省百所高校百万大学生科普创意创新大赛的通知
校政企融合发展 助力高质量就业 我校与湾沚区人社局举办实习就业人才合作培养交流会
主动上门为企服务 精准开展海外知识产权纠纷应对指导工作
副校长汪忠国带队开展管理工程学院“访企拓岗”活动
艺术设计学院开展访企拓岗就业专项行动
关于组织申报2024年度教育部哲学社会科学研究后期资助项目的通知
学校召开概念验证中心建设专题研讨会 探索科技成果转化新路径
关于组织申报2024年度教育部哲学社会科学研究后期资助项目的通知
【芜湖日报】全市唯一 安信工入选首批“概念验证中心”名单
我校入选首批长三角G60科创走廊科技成果转化概念验证中心
关于2024年度省教育厅高校科研项目评审结果的公示
关于2024年度省教育厅高校科研项目评审结果的公示
我校暨芜湖市第一张“数据知识产权登记证书”诞生
【转发】关于举办第十五届安徽省百所高校百万大学生科普创意创新大赛的通知
【会议通知】科会字〔2024〕1号:关于举办“基金类项目申请撰写要领”讲座的通知
我校TISC承办芜湖市“专利转化运用”专题讲座
关于组织申报2024年度安徽省教育科学研究项目的通知
管理工程学院到安徽得壹能源科技有限公司走访交流
关于组织申报2024年度安徽省教育科学研究项目的通知
艺术设计学院赴宁国科技局及企业深入交流学习
关于组织申报2024年度全国教育科学规划项目的通知
芜湖智能制造产业学院组织学生深入企业参观学习
关于组织申报2024年度全国教育科学规划项目的通知
关于组织申报中共安徽省委教育工委 安徽省教育厅2024年高校“三全育人”综合改革和思想政治能力提升计划项目的通知
关于组织申报中共安徽省委教育工委 安徽省教育厅2024年高校“三全育人”综合改革和思想政治能力提升计划项目的通知
海外知识产权纠纷应对指导安徽分中心检索预警部在芜揭牌
中国版权保护中心:关于调整软件版权登记证书事项的通告
海外知识产权纠纷应对指导安徽分中心检索预警部在我校揭牌
我校知识产权工作入选安徽省知识产权公共服务十大典型案例
我校应邀参加2024年宁波前湾新区校企合作交流大会
我校参加安徽省乡村建设高校联盟第一届理事会
通识教育与外国语学院开展访企拓岗促就业专项行动
我校技术与创新支持中心加盟国内首个TISC联盟
我校与昆山旅游度假区管理委员会校地人才合作协议签约仪式顺利举行
管理工程学院邀请企业来校开展专场宣讲招聘活动
管理工程学院与蓓慈电器有限公司开展校企合作交流
亚信科技、迈特望科技有限公司一行来计算机(大数据)学院走访交流
关于公布我校新认定及复审认定的芜湖市技术研发中心的通知
广东利元亨智能装备股份有限公司研究院院长杜义贤教授应邀来校开展学术交流活动
【学习分享】国家社科基金申报培训会
关于组织申报2024年度国家社会科学基金年度项目的通知
关于组织申报2024年度国家社会科学基金年度项目的通知
搭校企供需对接平台 共促高质量充分就业
融合产教绘蓝图 共塑精英育才源 芜湖智能制造产业学院与安徽成飞集成瑞鹄汽车模具有限公司产教融合开新局
计算机(大数据)学院周鸣争院长一行走访芜湖捷讯信息技术有限公司
电气与电子工程学院诚邀合肥工业大学教授团队召开科研工作推进会
管理工程学院与芜湖飞科电器有限公司、芜湖天锐捷精密电子设备有限公司开展合作交流
浙江湾区机器人技术有限公司与机械工程学院、电气与电子工程学院工程师联合培养计划研讨交流会圆满结束
访企拓岗促就业 共建基地强培养
【论文】2024年《国际期刊预警名单》
校企合作谱新篇 共谋发展促就业 管理工程学院赴亚务航空科技(芜湖)有限公司交流考察
【转发】2024年《国际期刊预警名单》
【转发】《安徽省高等学校年度科研计划编制与管理办法(试行)》的通知 皖教科〔2024〕2号
【转发】关于举办安徽省第六届大学生防震减灾科普作品大赛的通知
章敏凤副校长一行赴芜湖市汽车产业生态建设发展中心深入调研
访企拓岗促合作 共谋发展绘新篇 管理工程学院走访奇瑞商用车与芜湖泰和管业
访企拓岗搭桥梁 校企合作谋发展 计算机(大数据)学院和芜湖奇瑞控股集团有限公司开展合作交流会谈
关于安徽省教育厅科研项目及人才项目到期结题和延期结题验收工作的通知
关于组织申报2024年度教育部人文社会科学研究一般项目、中国特色社会主义理论体系研究专项、高校辅导员研究专项及高校思政课教师研究专项一般项目的通知 科字〔2024〕3号
关于组织申报2024年度教育部人文社会科学研究一般项目、中国特色社会主义理论体系研究专项、高校辅导员研究专项及高校思政课教师研究专项一般项目的通知
深化合作 共育未来 管理工程学院到安徽楚江投资集团有限公司交流洽谈
关于安徽省教育厅科研项目及人才项目到期结题和延期结题验收工作的通知
关于开展安徽信息工程学院校级科技创新平台和科研团队阶段性检查的通知
安徽省知识产权事业发展中心、芜湖市市场监督管理局(知识产权局)领导莅临我校调研指导
校企携手 共谋发展 计算机(大数据)学院深入开展“访企拓岗促就业”专项行动
访企业以拓岗位 促就业而谋新篇 管理工程学院与安徽佩吉智能科技共绘校企合作新图景
携手共进 共塑未来 电气与电子工程学院开展系列访企拓岗专项行动(三)
校企携手 铸梦未来 电气与电子工程学院开展“博众订单班”宣讲活动
访企拓岗强化就业 校企合作共绘新篇 管理工程学院携手安徽智联达共绘人才培养就业新篇章
安徽大学知识产权信息服务中心主任储节旺一行来我校TISC考察交流
访企拓岗促合作 校企携手育英才 电气与电子工程学院开展系列访企拓岗专项行动(二)
访企拓岗促就业 合作共赢谋新篇 电气与电子工程学院开展系列访企拓岗专项行动(一)
安徽信息工程学院科技创新平台一览表
安徽信息工程学院专利成果转化清单(2023.9-12)
2023年软件著作权登记(1-12月)
艺术设计学院开展访企拓岗促就业专项行动
两项国际金奖!安信工科技创新成果闪耀德国纽伦堡国际发明展
破浪前行!我校跻身安徽省发明专利百强榜前50强
校企合作促双赢 向深向实育人才 电气与电子工程学院和中信科移动公司交流洽谈现代产业学院建设
破浪前行!我校跻身安徽省发明专利百强榜前50强
校企携手共发展 机械工程学院与宣城立讯精密工业有限公司举行合作交流会谈
关于表彰2023年度科研成果的决定
我校获批芜湖市首个概念验证中心 打通科技成果转化“最初一公里”
安徽信息工程学院科技成果登记统计表(2018年-2023年12月)
安徽信息工程学院与马瑞利汽车零部件(芜湖)有限公司举行校企合作交流会暨签约仪式
【转发】转发安徽省科技厅 教育厅关于征集担任科技企业科技副总意向人员的通知
【转发】关于转发国家知识产权局规范申请专利行为的规定的通知
关于组织申报2023年度安徽省哲学社会科学规划项目的通知
【转发】关于第十二届芜湖大学生专利创新创业大赛奖励的决定 芜专赛委〔2023〕6 号
【专利创新创业大赛】关于第十二届芜湖大学生专利创新创业大赛奖励的决定 芜专赛委〔2023〕6 号
第十二届芜湖市大学生专利创新创业大赛
关于2023年度安徽信息工程学院青年科研基金项目、“三全育人”“管理改进”科研专项项目立项的通知
深挖校企契合点 交流合作谋发展 电气与电子工程学院赴珠海迈科智能调研学习
关于2023年度安徽信息工程学院青年科研基金项目、三全育人管理改进科研专项项目评审结果的公示
关于组织申报2023年芜湖市科技特派员的通知
关于公布2023年度芜湖市科技项目立项的通知
关于安徽信息工程学院第八届大学生专利创新大赛奖励的决定
校企合作促发展 产教融合赢未来 吴敏校长一行赴楚江集团考察交流
【专利创新创业大赛】专利创新 竞争未来 学校成功举办第八届大学生专利创新大赛决赛暨第75届德国纽伦堡国际发明展获奖作品颁奖仪式
专利创新 竞争未来 学校成功举办第八届大学生专利创新大赛决赛暨第75届德国纽伦堡国际发明展获奖作品颁奖仪式
关于开展2023年度科研成果统计工作的通知
深挖校企契合点 交流合作谋发展 电气与电子工程学院赴珠海迈科智能调研学习
校企合作促发展 产教融合赢未来 吴敏校长一行赴楚江集团考察交流
【双百大赛】我校作品荣获第十四届安徽省百所高校百万大学生科普创意创新大赛一等奖
我校作品荣获第十四届安徽省百所高校百万大学生科普创意创新大赛一等奖
关于举行安徽信息工程学院第八届大学生专利创新大赛决赛暨第75届德国纽伦堡国际发明展获奖作品颁奖的通知
【芜湖日报】芜湖发明”闪耀第75届德国纽伦堡国际发明展
访企拓岗促就业 合作共赢谱新篇 通识学院赴江苏常州开展重点企业访企拓岗活动
关于组织申报2023年度芜湖市技术研发中心的通知
学科交流谋发展 开拓眼界促创新 艺术设计学院赴深圳大学与深圳职业技术大学考察交流
计算机(大数据)学院副教授朱洪军喜获国家重点实验室开放课题基金项目立项资助
两项国际金奖!我校科技创新成果闪耀德国纽伦堡国际发明展
【芜湖日报】安信工两项发明斩获国际金奖
计算机(大数据)学院副教授朱洪军喜获国家重点实验室开放课题基金项目立项资助
访企拓岗促就业 互利共赢促发展 管理工程学院赴省外企事业单位考察交流
两项国际金奖!安信工科技创新成果闪耀德国纽伦堡国际发明展
马鞍山学院科研工作负责人一行来访我校交流科研管理工作
企业参观提认知 实习实践富经验 通识教育与外国语学院开展2021级学生认知实习—企业游学沙龙活动
安徽信息工程学院专利成果转化清单(2023.4-8)
安徽信息工程学院科技成果登记统计表(2018年-2023年10月)
安徽发布《知识产权专员工作指南》地方标准
优秀企业进校园 双向交流促发展 管理学院校企深度融合交流会
关于组织申报2023年度安徽信息工程学院科研团队的通知
关于组织申报2023年度安徽信息工程学院校级科技创新平台的通知
工业互联网产业学院深入企业颁发“产业教授”聘书 推动产学研深度融合
我校技术与创新支持中心(TISC)牵头编制的安徽省地方标准《知识产权专员工作指南》正式发布
关于组织申报2023年度安徽省科技创新战略与软科学研究专项项目的通知
校企合作启新篇 实践育人创未来 管理工程学院与芜湖东昊网络科技有限公司进行深度合作
湾沚区市场监督局(知识产权局)领导莅临TISC调研
校领导带队走访芜湖经开区企业进一步推动智能制造产业学院与企业的深度合作
校领导带队走访芜湖经开区企业进一步推动智能制造产业学院与企业的深度合作
关于第十四届安徽省百所高校百万大学生科普创意创新大赛校赛推荐情况的通知
艺术设计学院赴厦门铂爵旅拍文化集团有限公司、通时迪力网络科技有限公司开展访企拓岗交流活动
关于组织申报2023年度安徽省教育厅高校协同创新项目的通知
筑梦科研 共谋发展 2023年度通识教育与外国语学院校级青年科研基金项目申报交流会顺利开展
我校赴芜湖经济技术开发区及鸠江区开展访企拓岗走访交流活动
筑梦科研 共谋发展 2023年度通识教育与外国语学院校级青年科研基金项目申报交流会顺利开展
关于公布2023年度安徽省高校科研项目立项的通知
关于组织申报教育部2024年度高校思想政治工作质量提升综合改革与精品建设项目的通知
关于组织申报2023年度安徽信息工程学院“三全育人”“管理改进”科研专项项目的通知
关于组织申报2023年度安徽信息工程学院青年科研基金项目的通知
关于组织申报教育部产学合作协同育人项目(2023年5月)的通知
关于公布2023年度安徽省高校科研项目立项的通知
关于组织申报教育部2024年度高校思想政治工作质量提升综合改革与精品建设项目的通知
电气与电子工程学院与东南大学毫米波全国重点实验室等单位洽谈合作
关于组织申报2023年度安徽信息工程学院“三全育人”“管理改进”科研专项项目的通知
关于组织申报2023年度安徽信息工程学院青年科研基金项目的通知
我校举办第十四届安徽省百所高校百万大学生科普创意创新大赛宣讲会
中国发明协会、芜湖市发明协会专家一行莅临我校参观指导
校企签约合作 推动实习就业 管理工程学院走访江苏每养科技有限公司
另辟蹊径探索 校企合作共赢 通识教育与外国语学院走访深圳火星语盟科技股份有限公司长沙翻译基地
【转发】关于2023年度公开征集市科技咨询专家及更新已入库专家信息的通知
深化产教融合 助推产业发展 安徽信息工程学院芜湖智能制造产业学院正式揭牌
深化产教融合 助推产业发展 安徽信息工程学院芜湖智能制造产业学院正式揭牌
探索校企合作 共谋人才培养 管理工程学院到南陵县走访企业
管理工程学院走访融汇、泰科、榫卯三家企业
我校受邀参加第二届元宇宙背景下人工智能产教融合论坛暨全国现代产业学院建设研讨会
产教融合深度推进 校企合作共同发展 通识教育与外国语学院走访芜湖禾田汽车工业有限公司
登记注册“直通车” 现场免费“帮代办”—— 湾沚区市场监管局受邀为我校学子提供创业服务
关于组织申报教育部产学合作协同育人项目(2023年5月)的通知
学校举办《人工智能技术变革对知识产权制度的影响:趋势与对策》专题讲座
关于开展论文学术不端自查和挂名现象清理工作的通知
计算机(大数据)学院代表参加2023年东莞市校企合作洽谈会
【智汇中江】关于第三届“智汇中江”芜湖市大学生科技创新创业大赛奖励的决定
关于举办《人工智能技术变革对知识产权制度的影响:趋势与对策》讲座的通知
我校学子在第二届芜湖马鞍山高校大学生专利检索分析大赛喜获佳绩
我校与安徽工程大学达成联合培养硕士研究生工作意向
吴敏校长带队前往江北新区进行考察交流
学校举办《星火认知大模型掀起人工智能全新浪潮》专题讲座
校企携手合作 助推地方产业发展 — 我校与协鑫集成科技股份有限公司签订战略合作协议
【智汇中江】我校学子在第三届“智汇中江”芜湖市大学生科技创新创业大赛中喜获佳绩
安徽信息工程学院科技成果登记统计表(2018年-2023年3月)
校企携手合作 助推地方产业发展 — 我校与协鑫集成科技股份有限公司签订战略合作协议
关于举办《星火认知大模型掀起人工智能全新浪潮》讲座的通知
访企拓岗促就业 校企合作谋新篇 汪忠国副校长带队前往安徽楚江科技新材料股份有限公司进行交流洽谈
第三届“智汇中江”芜湖市大学生科技创新创业大赛
我校学子在第三届“智汇中江”芜湖市大学生科技创新创业大赛中喜获佳绩
关于组织参加第十二届芜湖大学生专利创新创业大赛暨举办第八届安徽信息工程学院大学生专利创新大赛的通知
关于组织申报2023年安徽省劳动教育研究课题的通知
我校组织学子参加2050志愿者恳谈会
产业教授进课堂 产教融合新篇章 亚务集团董事长走进《新媒体营销》课堂
百舸争流奋楫先 蓄势扬帆破浪行 机械工程学院举办科研工作推进会
2023年度通识教育与外国语学院教科研项目申报交流会顺利举行
深化产教融合 推进校企合作 管理工程学院走访芜湖东昊网络科技有限公司
校企合作谋共赢 共谱创新新华章 芜湖市富鑫钢铁有限公司来管理工程学院交流洽谈
【转发】《关于举办第十四届安徽省百所高校百万大学生科普创意创新大赛的通知》的通知
关于组织申报2023年度芜湖市重点研发与成果转化、应用基础研究、科小、“两强一增”、研发平台、创新环境(软科学)研究六类项目的通知
访企拓岗促就业 校企合作共发展 管理工程学院到厦门市集美区企业交流校企合作
电气与电子工程学院同大唐移动通信设备有限公司开展校企合作交流
【专利检索分析大赛】2023年第二届“芜湖马鞍山高校大学生专利检索分析大赛”决赛入围名单
强化知识产权保护意识,激发自主研发创新热情 我校开展 “专利代理师进校园——专利咨询面对面”活动
北航芜湖通航创新产业园有限公司一行来管理工程学院洽谈产学研合作事宜
【转发】《关于发布2023年安徽省重大科技攻关专项“揭榜挂帅”类项目榜单的通知》
关于组织申报2023年度全国教育科学规划课题的通知
机械工程学院赴芜湖禾田汽车工业有限公司调研
关于组织申报2023年度安徽省重点研究与开发计划项目的通知
关于组织申报2023年度省重大基础研究项目的通知
关于组织申报2023年度安徽省自然科学基金项目的通知
【智汇中江】关于组织参加第三届“智汇中江”芜湖市大学生科技创新创业大赛的通知
面向市场 多方位对接合作 “访企拓岗”促就业 机械工程学院走访玉柴联合动力股份有限公司
安徽信息工程学院技术与创新支持中心(TISC)为安徽省知识产权“放管服”释放更多创新动能
我校技术与创新支持中心(TISC)代表参加中科大知识产权发展论坛(第十五期)交流活动
关于组织申报中共安徽省委教育工委 安徽省教育厅2023年高校“三全育人”综合改革和思想政治能力提升计划项目的通知
关于组织参加第三届“智汇中江”芜湖市大学生科技创新创业大赛的通知
【转发】关于《安徽省级实验室体系重组行动实施方案(试行)》的通知
关于2023年度安徽省教育厅高校科研项目评审结果的公示
学校召开科研工作座谈会
关于2023年度安徽省教育厅高校科研项目评审结果的公示
集思广益,共研共进——艺术设计学院举办教育部人文社科项目申报经验交流会
校企合作再深入,携手共进育人才——电气与电子工程学院积极推进校企合作交流
校携企,开新局——艺术设计学院联合安徽省电子竞技协会开展直播行业调研会
访企拓岗促就业,互利共赢向未来——电气与电子工程学院参加宁波前湾新区校企合作交流大会
关于组织申报2023年度国家社科基金项目的通知
安徽信息工程学院专利成果转化清单(2023.3)
校企对接促融合,协同育人谋发展——电气与电子工程学院举行校企合作对接会
连续七年芜湖高校第一 专利成果高居全省头部
亚信科技、迈特望科技有限公司一行来计算机(大数据)学院参观交流
关于组织申报2023年度教育部人文社会科学研究专项任务项目(高校辅导员研究)的通知
关于组织申报2023年度教育部人文社会科学研究一般项目的通知
【专利检索分析大赛】第二届芜湖马鞍山高校大学生专利检索分析大赛开始报名
强化交流合作,携手共同发展—— 滁州市市场监督管理局(知识产权局)、滁州学院领导 莅临我校考察技术与创新支持中心(TISC)
西南科技大学技术与创新支持中心(TISC)主任张勇一行来我校TISC考察交流
关于批准2022年度安徽信息工程学院校级科技创新平台和科研团队立项建设的通知
央视新闻频道报道我校师生科研创新活动
安徽信息工程学院科技成果登记统计表(2018年-2022年12月)
安徽信息工程学院专利成果转化清单(2019.4-2023.1)
安徽信息工程学院技术与创新支持中心(TISC)为安徽省知识产权“放管服”释放更多创新动能
校企座谈促发展,合作共赢谱新篇——艺术设计学院前往芜湖市东昊网络科技有限公司走访交流
深化校政企合作,共育产业人才—章敏凤副校长一行到经开区产教研融合基地考察
深化校政企合作,共育产业人才——章敏凤副校长一行到经开区产教研融合基地考察
凝聚共识鼓人心 踔厉奋发向未来——机械工程学院举办科研工作座谈会
访企拓岗促就业 校企融合谋发展——管理工程学院到芜湖市富鑫钢铁有限公司考察交流
关于安徽省教育厅科研项目及人才项目到期结题和延期结题验收工作的通知
我校举办《芜湖市工业互联网人才培育行动方案》 政策解读会
“校政企”三方合力 共谱发展新蓝图
“校政企”三方合力 共谱发展新蓝图
关于组织申报2023年度安徽省高校科研计划项目的通知
关于组织申报2023年度安徽省高校科研计划项目的通知
关于2022年度安徽信息工程学院科研团队和科技创新平台评审结果的公示
我校召开校级科研团队及平台答辩评审会
专利创新三年三大步 ——“2022年安徽省发明专利百强排行榜”我校跃升至第53位
专利创新三年三大步 ——“2022年安徽省发明专利百强排行榜”我校跃升至第53位
【转发】国家科学技术奖励条例(国务院令第731号第三次修订)
我校9个项目获得教育部2021年产学合作协同育人项目立项
2022年软件著作权登记(7-12月)
关于组织2023年度国家自然科学基金项目申请的通知
踔厉奋发新征程,校企合作开新篇——电气与电子工程学院举行校企合作对接会
合作求发展,创新赢未来 ——电气与电子工程学院与西电芜湖研究院展开深度合作
关于表彰2022年度科研成果的决定
【转发通知】“学习贯彻党的二十大精神”专项课题招标公告 皖社科规划办〔2022〕18号
新华网 | 东吴智库:中国应用型本科高校2022年度综合竞争力报告之二——发明专利授权报告
【转发通知】关于第十一届芜湖大学生专利创新创业大赛奖励的决定
【专利创新创业大赛】我校学生在第十一届芜湖大学生专利创新创业大赛中荣获佳绩
我校在全国应用型本科高校综合竞争力不断提升
我校学生在第十一届芜湖大学生专利创新创新大赛中荣获佳绩
TISC承办2022年芜湖市知识产权专员能力提升培训暨首届芜湖市知识产权专员专利检索大赛
关于公布2022年度安徽省高校科研项目立项的通知
关于2022年度安徽信息工程学院“三全育人”“管理改进”科研专项项目立项的通知
关于安徽信息工程学院第七届大学生专利创新大赛奖励的决定
【专利创新创业大赛】“专利创新 竞争未来” ——我校成功举办安信工第七届大学生专利创新大赛
“专利创新 竞争未来” ——我校成功举办安信工第七届大学生专利创新大赛
政校行企多方协同,共促产业学院发展 ——羚羊平台和产业学院一行赴芜湖市经信局交流
关于2022年度安徽信息工程学院“三全育人”“管理改进”科研专项评审结果的公示
关于2022年度省教育厅高校科研项目评审结果的公示
我校喜获教育部人文社会科学研究规划基金、青年基金项目
关于举行安徽信息工程学院第七届大学生专利创新大赛决赛的通知
【转发通知】关于组织申报2022年度安徽省科技创新战略与软科学研究专项第二批项目的通知
关于开展2022年度科研成果统计工作的通知
安徽信息工程学院科技成果登记统计表(2018年-2022年10月)
关于印发《安徽信息工程学院校企合作管理办法(暂行)》的通知
【校内文件】《安徽信息工程学院校企合作管理办法(暂行)》
助力科研,听其“自然”——电气与电子工程学院开展自然科学基金申请专题讲座
【转发通知】关于下达2022年度芜湖市科技项目的通知
【转发通知】教育部办公厅:关于启动2023年度高校思想政治工作质量提升综合改革与精品建设项目申报工作的通知
【转发通知】关于开展2022年度安徽省重点实验室申报工作的通知
我校首个牵头起草的安徽省地方标准制获批立项
我校举行科研工作布置会
埃泰克汽车电子(芜湖)有限公司副总经理陈湧一行来我校考察回访
关于2022年度安徽信息工程学院青年科研基金项目立项的通知
2022年软件著作权登记(4-9月)
安徽信息工程学院科技成果登记统计表(2018年-2022年9月)
关于2022年度安徽信息工程学院青年科研基金项目评审结果的公示
关于2022年度安徽信息工程学院青年科研基金项目评审结果的公示
加快产业学院建设,推动产教融合 ——章敏凤副校长一行赴安徽瑞祥工业有限公司调研
我校喜获教育部人文社会科学研究规划基金、青年基金项目
加快产业学院建设,推动产教融合 ——章敏凤副校长一行赴安徽瑞祥工业有限公司调研
合肥工业大学微电子学院及湾沚区政府一行来我校考察交流
深化产教融合协同育人 推进产业学院精准落地 吴敏校长一行赴埃泰克汽车电子(芜湖)有限公司调研
深度推进产业学院建设 吴敏校长一行赴埃夫特智能装备股份有限公司调研
安徽信息工程学院科技成果登记统计表(2018年-2022年8月)
关于2022年度省教育厅高校科研项目评审结果的公示
芜湖市“中国视谷”建设专项工作领导小组办公室副主任胡兴宏等一行来我校考察交流
【双百大赛】全国科普宣传周活动之第十三届安徽省百所高校百万大学生科普创意创新大赛专家宣讲会
全国科普宣传周活动之第十三届安徽省百所高校百万大学生科普创意创新大赛专家宣讲会
机械工程学院顺利举办2022年度高校科研计划项目评审会
关于公布我校新认定及复审认定的芜湖市工程技术研究中心的通知
我校又新获5个芜湖市工程技术研究中心实现二级学院全覆盖
【转发通知】关于公布教育部产学合作协同育人项目指南通过企业名单(2022年7月)的通知
关于组织申报2022年度安徽信息工程学院 “三全育人”“管理改进”科研专项项目的通知
【校内文件】《安徽信息工程学院 “三全育人”“管理改进”科研专项管理办法》
关于安徽信息工程学院第二届学术委员会成员调整的通知
关于组织申报2022年度安徽省高校科研计划项目的通知
湾沚区《中华人民共和国专利法》现场执法检查组一行来我校检查指导
关于组织填报《企业横向课题承接意向征集表》的通知
关于组织申报2022年度教育部哲学社会科学研究重大课题攻关项目和高校思想政治理论课教师研究专项重大课题攻关项目的通知
关于组织参加第十一届芜湖大学生专利创新创业大赛暨举办第七届安徽信息工程学院大学生专利创新大赛的通知
芜湖日报:知识产权赋能芜湖高质量发展
【转发通知】《关于发布2022年芜湖市重大科技成果工程化项目“揭榜挂帅”榜单的通知》的通知
【转发通知】《关于发布2022年度芜湖市核心技术攻关项目“揭榜挂帅”榜单的通知》的通知
【转发通知】关于“习近平生态文明思想的安徽实践”论文征集启事的通知
【转发通知】关于组织申报2022年度教育部 “春晖计划”合作科研项目的通知
关于组织申报2022年度安徽信息工程学院科研团队的通知
关于组织申报2022年度安徽信息工程学院校级科技创新平台的通知
【转发通知】关于公布教育部产学合作协同育人项目指南通过企业名单(2022年5月)的通知
我校牵头的一项地方标准顺利通过行业专家技术审查
安徽信息工程学院科技成果登记统计表(2018年-2022年6月)
【转发通知】关于举办第十三届安徽省百所高校百万大学生科普创意创新大赛的通知
计算机(大数据)学院顺利开展“羚羊科产进校园”校园经理人培训活动
【转发通知】关于第二届"智汇中江"芜湖市大学生科技创新创业大赛奖励的决定
我校承担的两个安徽省重点研究与开发计划项目顺利通过验收
“智汇中江”芜湖市大学生科技创新创业大赛
【智汇中江】我校在第二届“智汇中江”芜湖市大学生科技创新创业大赛喜获佳绩
我校在第二届“智汇中江”芜湖市大学生科技创新创业大赛喜获佳绩
首届芜湖马鞍山高校大学生专利检索分析大赛
【专利检索分析大赛】关于首届芜湖马鞍山高校大学生专利检索分析大赛奖励的决定
【转发通知】关于首届芜湖马鞍山高校大学生专利检索分析大赛奖励的决定
【转发通知】关于组织参加第二届“智汇中江”芜湖市大学生科技创新创业大赛决赛通知
管理工程学院与芜湖泰和管业股份有限公司校企合作签约仪式成功举行
我校成功举办2022年首届芜湖马鞍山高校大学生专利检索分析大赛
【专利检索分析大赛】我校成功举办2022年首届芜湖马鞍山高校大学生专利检索分析大赛
【专利检索分析大赛】2022年首届芜湖马鞍山高校大学生专利检索分析大赛决赛名单公布
关于组织申报2022年度安徽信息工程学院青年科研基金项目的通知
我校开展“标准化与科技创新”专题培训
走进科技,你我同行——艺术设计学院举办专题讲座
科技引领 “纵”“横”捭阖——电气与电子工程学院首届“科研活动月”拉开帷幕
关于组织参加第二届“智汇中江”芜湖市大学生科技创新创业大赛的通知
关于组织申报2022年度安徽省哲学社会科学规划项目的通知
深入推进校企合作——管理工程学院开展企业走访调研活动
关于组织申报2022年度安徽省科技创新战略与软科学研究专项项目的通知
大江晚报:安徽信息工程学院这个案例全国首批 全省唯一
副校长王彬深入计算机(大数据)学院开展软件工程学科建设指导工作
【校内文件】《安徽信息工程学院科研团队建设方案》
【校内文件】《安徽信息工程学院青年科研基金项目管理办法》
【校内文件】《安徽信息工程学院科技创新平台建设与管理办法》
我校组织参加省教育厅召开的哲学社会科学重点实验室建设专题辅导线上会
【专利检索分析大赛】2022年首届芜湖马鞍山高校大学生专利检索分析大赛安信工集训队名单公布
2022年软件著作权登记(1-3月)
计算机(大数据)学院组织召开横向科研项目及教科研奖励办法宣贯会
【专利检索分析大赛】关于组织参加2022年首届芜湖马鞍山高校大学生专利检索分析大赛的通知
2021年软件著作权登记(7-12月)
2021年度安徽信息工程学院专利统计分析
项目管理提质量 科研办法促发展——艺术设计学院召开横向项目及教科研奖励办法宣贯交流会
管理工程学院组织召开横向科研项目及教科研奖励办法宣贯会
我校TISC知识产权信息服务案例获评2022年首批全国知识产权信息服务优秀案例
关于组织申报2022年教育部产学合作协同育人项目(2022年3月)的通知
【专利检索分析大赛】我校参加2022年incoPat专利检索大赛“未来IP专家”高校精英赛决赛晋级名单公布
关于组织申报2022年度高等学校科学研究优秀成果奖(科学技术)的通知
关于组织参加2022年首届芜湖马鞍山高校大学生专利检索分析大赛的通知
机械工程学院召开横向项目管理办法和教科研奖励办法 ( 修订版 ) 宣贯会
2022年安徽信息工程学院知识产权宣传周系列活动方案
安徽信息工程学院科技成果登记统计表(2018年-2022年4月)
关于组织高校科研人员全面入驻工业互联网平台的通知
通识学院顺利召开横向项目管理办法和教科研奖励办法修订版宣贯交流会
“一体多翼”构建产学研合作新机制 ——电气与电子工程学院走访重点企业,推进产学研深入发展
【校内文件】《安徽信息工程学院教科研奖励办法》(2022年修订版)
【校内文件】《安徽信息工程学院横向科研项目及经费管理办法》(2022年修订版)
关于组织申报2022年度省领导圈定课题的通知
关于组织申报2022年芜湖市重点研发、科技成果转化、应用基础研究、创新环境(软科学)研究四类项目的通知
关于组织申报2022年度芜湖市地方标准制(修)订计划项目的通知
走访百年老店耿福兴 积极探求校企合作新路径
弘扬工匠精神,探寻深度合作——机械工程学院赴多家企业开展调研交流活动
创新校企融合发展新模式,打造校企融合育人新样板 ——我校入选2021年产教融合校企合作典型案例和2021-2022年度“校企合作·双百计划”典型案例
关于组织申报2022年度安徽省地方标准制(修)订计划项目的通知
关于组织申报2019-2020年度安徽省社会科学奖(社科类)的通知
【专利检索分析大赛】2022incoPat新科技检索大赛“未来IP专家”高校精英赛报名通道正式启动
“校政企”三方合力 共谱发展新蓝图
关于组织申报全市科技特派员及安徽省科技 特派员(团)备选入库的通知
我校召开申报芜湖市工程技术研究中心工作推进会
深化校企合作、推进协同育人—电气学院教师赴企业调研交流
关于组织申报芜湖市工程技术研究中心的通知
关于组织参加第八届全国青年科普创新实验暨作品大赛(安徽赛区)的通知
聚焦行业应用,深化校企合作——电气与电子工程学院赴伯泰克公司开展校企交流
【转发通知】安徽省教育厅:关于做好2022年度高校与合肥综合性国家科学中心协同创新项目申报的通知
关于组织参加2021年度安徽省优秀科普微视频的通知
关于组织申报2022年安徽省“三全育人”试点省建设暨高校思想政治能力提升计划项目的通知
校企合作,聚力共建—计算机(大数据)学院与南京释加软件科技有限公司举行校企合作座谈会
关于组织申报安徽省教育科学研究项目2022年度课题的通知
关于组织申报2022年度国家社科基金项目的通知
关于组织申报2022年度国家知识产权局暨省知识产权局课题研究项目的通知
电气与电子工程学院召开科研管理工作研讨会
【转发通知】《安徽省教育厅关于申报全国教育科学规划2022年度课题有关工作的通知》
【转发通知】安徽省教育厅关于申报全国教育科学规划2022年度课题有关工作的通知
围绕知识产权“十四五”规划目标,我校发明专利百强榜前进31位
围绕知识产权“十四五”规划目标,我校发明专利百强榜前进31位
【转发通知】《教育部社科司关于2022年度高校思想政治理论课教师研究专项一般项目申报工作的通知》的通知
【转发通知】《教育部社科司关于2022年度教育部人文社会科学研究项目(一般和专项任务)申报工作的通知》的通知
【转发通知】2021年安徽省发明专利百强排行榜公布
关于组织2022年度国家自然科学基金项目申请的通知
关于表彰2021年度科研成果的决定
【转发通知】关于2022年度国家自然科学基金项目申请与结题等有关事项的通告
关于组织申报第九届安徽省专利奖的通知
关于安徽信息工程学院2021年度高层次人才科研启动项目立项的通知
关于转发省教育厅2021年度高校科研项目立项的通知
安徽信息工程学院科技成果登记统计表(2018年-2021年12月)
【专利创新创业大赛】谱创新发展恢弘曲 筑知识产权强国梦 学校承办第十届芜湖大学生专利创新创业大赛决赛取得圆满成功
【转发】芜湖市产业创新中心成功举办中级技术经纪人培训班
【转发通知】关于第十届芜湖大学生专利创新创业大赛奖励的决定
安徽省市场监督管理局副局长、知识产权局局长程胤等一行来学校考察指导
连续六年芜湖高校第一 专利成果高居全省头部
谱创新发展恢弘曲 筑知识产权强国梦 学校承办第十届芜湖大学生专利创新创业大赛决赛取得圆满成功
关于开展2021年度科研成果统计工作的通知
芜湖市市场监督管理局(知识产权局)领导考察技术与创新支持中心(TISC)
教育部印发贯彻落实《三部委关于提升高等学校专利质量,促进转化运用的若干意见》典型经验的通知
【转发通知】关于举行第十届芜湖大学生专利创新创业大赛决赛暨颁奖大会的通知
关于安徽信息工程学院第六届大学生专利创新大赛奖励的决定
激发创意活力 增强创新动能 我校成功举办第六届大学生专利创新大赛
我校当选为芜湖市知识产权保护协会理事单位
我校参加全省知识产权公共服务体系建设 暨知识产权专员工作会议
校企合作 聚力共赢——艺术设计学院与芜湖东昊网络科技有限公司举行校企合作座谈会
关于组织申报2022年度省科技重大专项项目的通知
关于组织申报2022年安徽省重点研究与开发计划项目的通知
关于举行安徽信息工程学院第六届大学生专利创新大赛决赛的通知
我校牵头的一项地方标准获批立项
第十届芜湖市大学生专利创新创业大赛 复赛评审工作顺利结束
【专利创新创业大赛】第十届芜湖市大学生专利创新创业大赛 复赛评审工作顺利结束
【转发通知】关于发布2021年市重大科技成果工程化揭榜挂帅项目榜单的通知
祝贺我校首个国家级创新平台 技术与创新支持中心(TISC)正式获批运行
我校技术与创新支持中心(TISC) 承办芜湖市知识产权工作专题培训
【转发通知】2020年芜湖市工程技术研究中心创新能力评价工作开展
【转发通知】关于开展2021年市科技特派员选派推荐工作的通知
关于组织申报2022年度安徽省自然科学基金项目的通知
关于申请2021年度高层次人才科研项目 、预研资助经费的通知
关于组织申报2021年度安徽省高校科学研究项目的通知
2021年软件著作权登记(5-6月)
2021年软件著作权登记(3月下)
2021年软件著作权登记(3月上)
2021年软件著作权登记(2月)
2021年软件著作权(1月)
2020年软件著作权登记
2019年软件著作权(下半年)
2019年软件著作权(上半年)
2018年软件著作权登记
【转发通知】第五届全国机器人专利创新创业大赛公告
成果转移转化存在四大堵点,打造四大科创平台,助力科技成果转移转化
转发《关于发布2021年度芜湖市核心技术攻关项目“揭榜挂帅”榜单的通知》的通知
安徽信息工程学院科技成果登记统计表(2018年-2021年8月)
关于组织高校科研人员认领企业技术需求的通知
关于组织申报2021年度安徽省科技创新战略与软科学研究专项项目的通知
科技处组织“教育部产学合作协同育人项目培训会”
我校被认定为首批安徽省知识产权信息公共服务网点单位
关于组织申报2021年教育部产学合作协同育人项目(2021年7月)的通知
关于组织申报国家教育考试科研规划2021年度课题的通知
关于组织申报2021年度安徽省社会科学创新发展研究课题的通知
【转发通知】“学习贯彻习近平总书记‘七一’重要讲话精神”专项课题招标公告
2020年度安徽信息工程学院专利统计分析
合格评估五说五讲活动之——科技处说部门
关于转发《关于举办第十二届安徽省百所高校 百万大学生科普创意创新大赛的通知》的通知
我校在首届“智汇中江”芜湖市科技创新创业大赛喜获佳绩
【智汇中江】我校在首届“智汇中江”芜湖市科技创新创业大赛喜获佳绩
首届“智汇中江”芜湖市大学生科技创新创业大赛校级选拔赛圆满落幕
安徽信息工程学院技术与创新支持中心(TISC)举办“专利检索运用能力”培训会
严查国家高新技术企业!确保非正常专利不被利用骗取各类优惠政策!
【校内文件】《安徽信息工程学院教科研奖励办法(2020年修订版)》
我校与安徽誉特双节能技术有限公司举行产学研合作签约仪式
关于安徽省版权局及安徽省教育厅关于开展第二届安徽省大学生版权征文活动的通知
我校首次申报的省领导圈定课题获得立项
我校学生作品荣获2020年安徽省优秀科普微视频
关于我校组织参加首届“智汇中江”芜湖市大学生科技创新创业大赛参赛项目汇总
关于组织申报2021年芜湖市科技计划应用基础及创新环境研究项目的通知
关于组织参加第十届芜湖大学生专利创新创业大赛暨举办第六届安徽信息工程学院大学生专利创新大赛的通知
专利转让的途径和注意事项
关于组织申报2021年度安徽省哲学社会科学规划项目的通知
我校参加第七届全国青年科普创新实验暨作品大赛安徽赛区获佳绩
【转发通知】关于转发全国社科工作办《2021年国家社科基金冷门绝学研究专项申报公告》的通知
【转发】关于转发全国社科工作办《2021年国家社科基金冷门绝学研究专项申报公告》的通知
我校组织第十届芜湖大学生专利创新创业大赛专利比赛管理系统培训会
【转发通知】关于增补省社科规划项目评审专家与补充已有专家信息的通知
【转发通知】关于贯彻国家自主创新示范区政策开展市重大科技项目申报工作的通知
【宣传海报】组织参加首届“智汇中江”芜湖市大学生科技创新创业大赛
关于组织参加首届“智汇中江”芜湖市大学生科技创新创业大赛的通知
关于组织申报2021年度省领导圈定课题的通知
我校参与完成的一项科技成果荣获安徽省科技进步一等奖
2020年全国高等院校英语教学优秀学术论文二等奖
2020年全国高等院校英语教学优秀学术论文一等奖
技术与创新支持安信工中心(TISC)联合北航芜湖通航创新园 2021年知识产权进企业活动圆满落幕
2021年知识产权周系列活动之知识产权进高校
安徽信息工程学院科技成果登记统计表(2018年-2021年4月)
关于组织申报2021年芜湖市科技计划重点研发和科技成果转化项目的通知
【转发通知】2020年度安徽省科学技术奖获奖项目(人员)名单公布
“技术与创新支持中心(TISC)” 举办中小企业创新过程中专利运用保护能力提升培训
关于开展安徽信息工程学院2021年知识产权宣传周系列活动的通知
第七届安徽省专利优秀奖
我校3个项目获得教育部2020年产学合作协同育人项目立项
我校积极协助省科技厅做好2021年度“双随机、一公开”项目检查工作
成果转化热浪来袭,唤醒"沉睡专利"的魔咒是什么?
科技项目“揭榜挂帅”是什么意思?
TISC中心举办“初识专利”专场培训
关于举办2021年中小企业创新过程中的专利运用保护 能力提升培训班的通知
关于规范申请专利行为的通知
关于组织申报2021年度高校思想政治理论课教师研究专项的通知
关于组织申报2021年度国家社会科学基金项目的通知
我校1项发明专利首获安徽省专利奖
关于组织申报2021年教育部人文社科研究高校辅导员专项的通知
关于组织申报2021年教育部人文社科研究一般项目的通知
关于组织申报2021年安徽省科技重大专项项目的通知
我校首个安徽省社科规划项目成果免于鉴定顺利通过结题验收
关于组织2021年度国家自然科学基金项目申请的通知
关于表彰2020年度科研成果的决定
十三五积累显成效,发明专利进百强
安徽信息工程学院科技成果登记统计表(2018年-2020年12月)
连续五年芜湖高校第一 专利成果高居全省头部
【专利创新创业大赛】关于第九届芜湖大学生专利创新创业大赛奖励的决定
【专利创新创业大赛】专利创新实力派 五项第一展风采 ——信工学子在第九届芜湖大学生专利创新创业大赛中再创佳绩
由我校自主研制的“6L-1130”型滤清器干式测漏设备顺利通过企业验收
送服务 纾困难 增实效 促发展 ——记我校三位专家参加安徽省“四送一服”双千工程
广泛开展校企合作 服务地方经济发展 ——我校校领导走访芜湖县科技企业
校领导再赴奇瑞 校企合作谋新篇
推校企合作上台阶 促产教融合上水平 ——校领导带队走访格力电器
格力牵手安信工 开启合作新征程 我校与格力电器(芜湖)有限公司举行校企合作签约仪式
我校2个安徽省社会科学创新发展研究课题顺利结项
【转发通知】关于开展第八届安徽省专利奖评选工作的通知
安徽省教育厅关于2020年度高校科学研究项目立项的通知
关于组织申报中国高校产学研创新基金2020年第二批课题的通知
【专利创新创业大赛】关于安徽信息工程学院第五届大学生专利创新大赛奖励的通知
关于安徽信息工程学院第五届大学生专利创新大赛奖励的通知
专利创新实力派 五项第一展风采 ——信工学子在第九届芜湖大学生专利创新创业大赛中再创佳绩
关于组织申报2021年度安徽省重点研究与开发计划项目的通知
【专利创新创业大赛】扬创新风帆 谱专利新篇 我校成功举办第五届大学生专利创新大赛
WIPO发布《世界知识产权指标》报告:2019年商标和工业品外观设计申请活动增加;专利申请呈现罕见的下降
我校技术与创新支持中心(TISC) 启动“高质量专利培养计划”专项培训
我校参与的国家“科技创新2030重大项目-智能语音开放创新平台”正式获批立项
关于开展2020年度科研成果统计工作的通知
关于举行安徽信息工程学院第五届大学生专利创新大赛决赛的通知
科技处组织2018年芜湖市科技计划重点研发项目验收评审会
科技处组织2018年芜湖市科技计划重点研发项目验收评审会
我校受邀参加2020年芜湖市大院大所合作暨科技成果对接会
我校受邀参加安徽省第九届装备制造产品(芜湖)产需对接会
【转发通知】第四届全国机器人专利创新创业大赛复赛名单公布
关于组织申报2021年度安徽省自然科学基金项目(第一批次)的通知
关于组织省教育厅高校科研项目、人才项目结题验收和开展中期检查的通知
安徽信息工程学院科技成果登记统计表(2018年-2020年10月)
中国知识产权报报道我校“营造氛围 助推创新创业”
我校首个安徽省科技重大专项项目通过验收
我校首个安徽省科技重大专项项目通过验收
【会议通知】关于参加2020年度安徽省教育厅高校科研项目评审会的通知
我校首个安徽省科技重大专项项目通过验收
“科普在身边”参观展示活动
我校顺利举办2020年湾沚区“全国科普日”主场活动启动仪式
人民网报道我校“产学研合作推动科研成果转化”
人民网报道我校“产学研合作推动科研成果转化”
人民网报道我校“产学研合作推动科研成果转化”
中国知识产权报报道我校知识产权创新创业工作
经济日报报道我校“打造产学研高地 促进知识产权转化运营”
【转发通知】安徽省教育厅关于2020年度高校科学研究项目申报工作的通知
经济日报报道我校“打造产学研高地 促进知识产权转化运营”
我校赴合肥汇众知识产权管理有限公司学习TISC筹建工作
【转发通知】国家知识产权局办公室关于启动第四批技术与创新支持中心(TISC)筹建工作的通知
又一新突破,安徽信息工程学院首获安徽省专利奖
关于组织申报2020年安徽省科技重大专项项目的通知
关于组织申报中国高校产学研创新基金2020年第一批课题的通知
转发省社科规划办关于增补省社科规划项目评审专家与补充已有专家信息通知的通知
关于组织申报2020年芜湖市工程技术研究中心的通知
关于组织申报2020年度高校思想政治理论课教师研究专项的通知
【转发通知】关于开展在孵企业购置研发仪器设备补助申报工作的通知
我校前往南陵县科技局参加 “四送一服”科技创新要素专项对接会暨科技成果对接会
我校3个项目获2020年芜湖市科技计划立项支持
【转发通知】关于做好2020年度安徽省哲学社会科学规划项目申报工作的通知
2020年我校省自然科学基金项目取得零的突破
2020年我校省自然科学基金项目取得零的突破
校政合作 推动共赢 我校与绩溪县人民政府签署战略合作协议
2017年软件著作权登记
【转发通知】关于第九届皖江地区历史文化研讨会的征文通知
我校赴安徽农业大学考察学习高校知识产权贯标工作
关于组织申报安徽省教育科学研究项目2020年度课题的通知
关于组织参加第九届芜湖大学生专利创新创业大赛暨举办安徽信息工程学院第五届大学生专利创新创业大赛的通知
我校赴安徽农业大学考察学习高校知识产权贯标工作
【转发通知】“红色文化研讨会”征文通知
关于组织申报2020年度文化艺术和旅游研究项目信息化发展专项的通知
【转发】关于发布安徽省企业技术难题和技术需求的通知
【转发通知】安徽省市场监管局 安徽省教育厅关于组织开展国家知识产权试点示范高校建设工作的通知
【转发通知】国家知识产权局办公室关于启动第四批技术与创新支持中心(TISC)候选机构推荐工作的通知
【转发通知】安徽省发展改革委关于开展2020年省工程研究中心和工程实验室申报及验收评估工作的通知
“安信工科技云讲堂”开讲
战疫情 高校智慧校园信息化助力安信工专利申请逆势增长
关于转发《安徽省科学技术厅关于征集高校、科研院所可研究与开发科学技术的通知》的通知
关于组织申报2020年芜湖市科技计划项目的通知
“科普中国”平台助推校园科普活动
【专利创新创业大赛】连续四年芜湖高校第一 专利成果高居全省头部
【专利创新创业大赛】创意迭出 精彩纷呈 我校成功举办第四届大学生专利创新大赛
【专利创新创业大赛】我校学子在第七届芜湖大学生专利创新创业大赛中连创佳绩
【专利创新创业大赛】凝聚力量 放飞梦想 我校第三届大学生专利创新大赛隆重举行
【专利创新创业大赛】第七届芜湖大学生专利创新创业大赛开赛
大学生创新能力培养的重要载体——专利
【专利创新创业大赛】我院芜湖大学生专利创新创业大赛再创佳绩、计算机系匡磊成功冲击特等奖
【专利创新创业大赛】第二届大学生专利创新创业大赛结硕果
【贺信】吴敏院长对我院在第五届芜湖大学生专利创新创业大赛取得的成绩表示祝贺
【专利创新创业大赛】我院学子在第五届芜湖大学生专利创新创业大赛中荣获佳绩
【媒体关注 ● 芜湖日报】大学生专利创新创业大赛落幕
【媒体关注 ● 大江晚报】第五届芜湖大学生专利创新大赛收官
【专利创新创业大赛】第五届芜湖大学生专利创新创业大赛圆满收官
【专利创新创业大赛】伴随式学习 个性化辅导
【专利创新创业大赛】微信投票火爆 第五届芜湖大学生专利创新创业大赛揭晓进入倒计时
【专利创新创业大赛】群策群力 紧密联动 我院积极筹备第五届芜湖大学生专利创新创业大赛决赛工作
【专利创新创业大赛】第五届芜湖大学生专利创新创业大赛复赛在我院文津校区顺利开赛
【专利创新创业大赛】我院举办首届大学生专利创新创业大赛
【专利创新创业大赛】第五届芜湖大学生专利创新创业大赛组委会第三次会议在我院召开
【专利创新创业大赛】提高效率 学业创新两不误:我院头脑风暴比赛优秀作品采访
【专利创新创业大赛】关注细节: “智佳优创”获“创意风暴”特等奖缘由解析
【专利创新创业大赛】专利大赛为培养人才注入新能量:基础教学部立德更树人
【专利创新创业大赛】让“智慧之火”照亮创新之路:计算机与软件工程系“四招”并进促大赛不断推进
【专利创新创业大赛】开篇寄语
【专利创新创业大赛】创意迭出 放飞梦想:我院专利大赛“创意”风暴震撼开启
【专利创新创业大赛】创新激荡 智慧迸发:管理工程系专利大赛不断向纵深推进
【专利创新创业大赛】重“量”求“质”:信息工程系全方位解读创新真谛
【专利创新创业大赛】创意赢发明 创新谋未来:机械工程系大赛组曲(通讯)
我院专利申请授权工作初显成效
【专利创新创业大赛】行动快 措施力 效果好:我院专利大赛的组织工作获市组委会好评
【专利创新创业大赛】我院召开“大学生专利创新创业大赛”工作推进会
连续四年芜湖高校第一 专利成果高居全省头部
【专利创新创业大赛】第五届芜湖大学生专利创新创业大赛工作推进会在我院召开
【专利创新创业大赛】我院学子在第四届芜湖大学生专利创新大赛中获历史最好成绩
关于组织2020年度安徽省高校科学研究项目预申报工作的通知
关于组织2020年度国家自然科学基金项目申请的通知
我校发明专利授权数首次进入全省高校十强
我校合作承办芜湖市技术经纪人培训会
我校合作承办芜湖市技术经纪人培训会
服务地方经济发展,推动产学研融合发展——我校参加2019芜湖县产学研合作暨科技成果发布会
【专利创新创业大赛】电气与电子工程学院举行第八届芜湖大学生专利创新大赛选拔赛
【专利创新创业大赛】我校启动第八届芜湖大学生专利创新大赛和安徽信息工程学院第四届大学生专利创新大赛的组织工作
我校师生在2018年第三届全国机器人专利创新创业大赛中获佳绩
我校受邀参加庆祝改革开放四十周年安徽省科技创新成果展
我校承担的16项省教育厅高校科学研究重点项目全部通过结题验收
科普协会招新活动圆满结束
电气与电子工程学院举行第八届芜湖大学生专利创新大赛选拔赛
我校启动第八届芜湖大学生专利创新大赛和安徽信息工程学院第四届大学生专利创新大赛的组织工作
我校承担的16项省教育厅高校科学研究重点项目全部通过结题验收
【校内文件】《安徽信息工程学院委托师生开发智慧校园及信息化项目专项管理暂行办法》
我校一项芜湖市重点研发计划项目通过验收
我校两项芜湖市创新环境软科学项目验收通过
我校2019年省高校科学研究项目立项数又有新突破
我校顺利完成2019年度省教育厅高校科学研究项目评审工作
我校两项芜湖市软科学项目顺利通过验收并获优秀等级
新年新突破——我校在2019年安徽省重点研究与开发计划项目面上攻关专项中又获新突破
关于举办安徽信息工程学院第四届大学生专利创新创业大赛的通知
关于组织申报2020年度教育部人文社会科学研究一般项目的通知
2019年校政企科技合作对接交流系列活动圆满落幕
2019年校政企科技合作对接交流系列活动圆满落幕
2019年安信工校政企科技合作对接交流系列活动持续开展
我校一项芜湖市重点研发计划项目通过验收
我校两项芜湖市创新环境软科学项目验收通过
关于组织申报2020年度安徽省自然科学基金项目的通知
安徽省教育厅关于下达2019年度高校优秀拔尖人才培养资助项目的通知
关于转发安徽省教育厅2019年度高校科学研究项目立项的通知
2019年校政企科技合作对接交流系列活动拉开序幕
我校2019年省高校科学研究项目立项数又有新突破
关于组织申报2019年安徽省社会科学创新发展研究课题的通知
关于组织申报2019年度安徽省哲学社会科学规划项目的通知
我校顺利完成2019年度省教育厅高校科学研究项目评审工作
关于组织申报2019年市科技计划项目的通知
我校两项芜湖市软科学项目顺利通过验收并获优秀等级
新年新突破——我校在2019年安徽省重点研究与开发计划项目面上攻关专项中又获新佳绩
关于组织申报2019年度安徽省高校科学研究项目的通知
关于组织国家自然科学基金区域创新发展联合基金2019年度项目申报的通知
关于组织第八届高等学校科学研究优秀成果奖(人文社会科学)申报的通知
关于组织2019年度国家社会科学基金项目申报的通知
关于组织2019年度国家自然科学基金项目申报的通知
科技处参加安徽省教育厅产教融合合作委员会第一次工作会议
安徽省教育厅关于2017年度高校人文社会科学研究项目立项的通知(皖教秘科【2017】11号)
安徽省教育厅关于2017年度高校自然科学研究项目立项的通知(皖教秘科【2017】12号)
关于下达芜湖市2016年度科技计划项目的通知(芜科计【2016】23号)
安徽省教育厅关于2016年度安徽高校自然科学研究项目立项的通知(皖教秘科【2016】11号 )
安徽省教育厅关于2016年度安徽高校人文社会科学研究项目立项的通知(皖教秘科【2016】10号 )
关于下达芜湖市2015年度科技计划项目的通知(芜科计【2015】18号)
安徽省教育厅关于下达2015年度高校自然科学研究项目及经费的通知(皖教秘科【2015】33号)
安徽省教育厅关于2015年度高校人文社科研究项目立项的通知(皖教秘科【2015】30号)
【校内文件】安徽信息工程学院科技成果转化管理暂行办法
【校内文件】安徽信息工程学院专利管理暂行办法
联系我们
科技处职责
关于转发安徽省教育厅2018年度高校科学研究项目立项的通知
2018年安徽省社会科学创新发展研究课题我校又获新的突破
【专利创新创业大赛】第七届芜湖大学生专利创新创新大赛开赛
我校三个科研项目通过评审获得芜湖市2018年度科技计划项目立项
英国克兰菲尔德大学何红梅教授应邀来我校举办专题讲座
我校在安徽省2018年度重点研究与开发计划项目中又实现新的突破
科技处带队参加人工智能助力芜湖智造专家报告会
【名师讲席】关于“人工智能和机器人——过去,现在和未来”的讲座
关于组织申报2018年度安徽省哲学社会科学规划项目的通知
校领导带队深入企业考察交流 促进产学研合作深度融合
关于开展2013~2016年度安徽省社会科学奖(社科类)评奖工作的通知
关于转发安徽省教育厅2018年度高校科学研究项目立项的通知
关于组织申报2018年市科技计划项目的通知
我院获批组建2个市级工程技术研究中心
我校获批芜湖市首个概念验证中心 打通科技成果转化“最初一公里”
安徽信息工程学院2022年度学术论文发表一览表
关于2022年度安徽信息工程学院科研团队和科技创新平台评审结果的公示
我校又新获5个芜湖市工程技术研究中心实现二级学院全覆盖
我校TISC知识产权信息服务案例获评2022年首批全国知识产权信息服务优秀案例
我校召开申报芜湖市工程技术研究中心工作推进会
安徽信息工程学院2016-2021年论文成果
我校现代制造业软件科技企业孵化器被认定为省级科技企业孵化器
我校牵头的一项地方标准获批立项
祝贺我校首个国家级创新平台 技术与创新支持中心(TISC)正式获批运行
我校被认定为首批安徽省知识产权信息公共服务网点单位
我校新增2个芜湖市工程技术研究中心
十三五积累显成效,发明专利进百强
又一新突破,安徽信息工程学院首获安徽省专利奖
领略创新魅力 感受专利乐趣 “社团干部培训之创业与专利” 专题讲座
专利管理系统使用说明
战疫情高校智慧校园信息化助力专利申请逆势增长
我校现代制造业软件科技企业孵化器被认列入2019年度省级科技企业孵化器培育名单
2016-2020年论文成果
我校发明专利授权数首次进入全省高校十强
我校首个安徽省教育厅工程技术研究中心获批立项建设
我校2个工程技术研究中心被列入2017年市级工程技术研究中心组建备案计划
我校1个工程技术研究中心被列入2017年市级工程技术研究中心组建备案计划
我校创业与就业竞争力促进中心被认定为2016年度第二批市级科技企业孵化器
创新教育结硕果:我院发明专利授权实现零的突破
【转发】2025经济专业技术资格考试知识产权专业知识和实务(初级) 考试大纲
【转发】《专利池建设运行工作指引》解读
【转发】国家知识产权局 科技部 工业和信息化部 国务院国资委 市场监管总局 中国科学院 《专利池建设运行工作指引》
【转发】国际专利分类使用指南(2025版)
【案例分享】中华全国专利代理师协会全国典型发明专利 撰写案例撰写经验分享系列三十
【案例分享】中华全国专利代理师协会全国典型发明专利 撰写案例撰写经验分享系列二十九
【案例分享】中华全国专利代理师协会全国典型发明专利 撰写案例撰写经验分享系列二十八
【案例分享】中华全国专利代理师协会全国典型发明专利 撰写案例撰写经验分享系列二十七
【案例分享】中华全国专利代理师协会全国典型发明专利 撰写案例撰写经验分享系列二十六
【案例分享】中华全国专利代理师协会全国典型发明专利 撰写案例撰写经验分享系列二十五
【案例分享】中华全国专利代理师协会全国典型发明专利撰写案例撰写经验分享系列二十四
中华全国专利代理师协会全国典型发明专利撰写案例撰写经验分享系列二十三
【案例分享】中华全国专利代理师协会全国典型发明专利撰写案例撰写经验分享系列二十二
【案例分享】中华全国专利代理师协会全国典型发明专利撰写案例撰写经验分享系列二十一
【案例分享】中华全国专利代理师协会全国典型发明专利撰写案例撰写经验分享系列二十
【转发】一文了解人工智能、大数据专利申请客体审查判断思路
【转发】《芜湖市支持“鸠兹科创湾”建设若干举措》发布
【转发】国知发服字〔2025〕5号 各省、自治区、直辖市和新疆生产建设兵团知识产权、教育、科技、市场监管、版权主管部门,金融监管总局各监管局,中国科学院院属各单位: 为深入贯彻落实党中央、国务院关于优化营商环境的决策部署和对知识产权工作的总体要求,及时响应社会公众和经营主体期盼,持续降低制度性交
【转发】芜湖市人民政府关于印发芜湖市加快推进智造名城建设若干举措的通知
【转发】国家知识产权局办公室关于印发《知识产权数据使用手册及开放目录》的通知
【转发】中共中央 国务院印发《教育强国建设规划纲要(2024-2035年)》
【转发】一文读懂2025年国家自然科学基金限项新旧政策对比
【转发】中共中央 国务院印发《教育强国建设规划纲要(2024—2035年)》
【转发】湾沚区人才招引政策十八条
【转发】芜湖市惠企政策精选
【转发】关于《专利风险预警工作规范》团体标准公开征求意见的通知
【转发】技术合同认定登记管理办法(征求意见稿)工科函〔2024〕986号
【案例分享】中华全国专利代理师协会全国典型发明专利撰写案例撰写经验分享系列十九
【案例分享】中华全国专利代理师协会全国典型发明专利撰写案例撰写经验分享系列十八
【案例分享】中华全国专利代理师协会全国典型发明专利撰写案例撰写经验分享系列十七
【案例分享】中华全国专利代理师协会全国典型发明专利撰写案例撰写经验分享系列十六
【案例分享】中华全国专利代理师协会全国典型发明专利撰写案例撰写经验分享系列十五
【案例分享】中华全国专利代理师协会全国典型发明专利撰写案例撰写经验分享系列十四
【案例分享】中华全国专利代理师协会全国典型发明专利撰写案例撰写经验分享系列十三
【案例分享】中华全国专利代理师协会全国典型发明专利撰写案例撰写经验分享系列十二
【案例分享】中华全国专利代理师协会全国典型发明专利撰写案例撰写经验分享系列十一
【案例分享】中华全国专利代理师协会全国典型发明专利撰写案例撰写经验分享系列十
【案例分享】中华全国专利代理师协会全国典型发明专利撰写案例撰写经验分享系列九
【案例分享】中华全国专利代理师协会全国典型发明专利撰写案例撰写经验分享系列八
【案例分享】中华全国专利代理师协会全国典型发明专利撰写案例撰写经验分享系列七
【案例分享】中华全国专利代理师协会全国典型发明专利撰写案例撰写经验分享系列六
【案例分享】中华全国专利代理师协会全国典型发明专利撰写案例撰写经验分享系列五
【案例分享】中华全国专利代理师协会全国典型发明专利撰写案例撰写经验分享系列四
【案例分享】中华全国专利代理师协会全国典型发明专利撰写案例撰写经验分享系列三
【案例分享】中华全国专利代理师协会全国典型发明专利撰写案例撰写经验分享系列二
【案例分享】中华全国专利代理师协会全国典型发明专利撰写案例撰写经验分享系列一
【转发】国知局:关于发布修订版专利申请请求类表格和电子申请数据标准规范的通知
【转发】《科技成果转化常见问题工作手册(2024年版)》
【转发】《科研单位科研诚信管理制度示范文本》及解读
【转发】【图解】国家知识产权局专利信息公共服务资源
【转发】【图解】国家知识产权局专利信息公共服务资源
【政策解读】《芜湖市深化科技创新体制机制改革加快科技成果转化应用体系建设行动实施方案(试行)》解读
【转发】芜湖市人民政府关于印发《芜湖市深化科技创新体制机制改革加快科技成果转化应用体系建设行动实施方案(试行)》的通知 芜政〔2023〕6号
【转发】2024年度芜湖市高等研究院产学研合作项目申报指南
【转发】《关于推进重点产业知识产权强链增效的若干措施》
【转发】《关于推进重点产业知识产权强链增效的若干措施》解读
【转发】《专利开放许可实施纠纷调解工作办法(试行)》
【转发】《专利开放许可实施纠纷调解工作办法(试行)》解读
【政策解读】专利开放许可业务常见问题解答①丨专利开放许可声明的提出
【政策解读】专利开放许可业务常见问题解答②丨专利开放许可实施合同备案
【政策解读】专利开放许可业务常见问题解答③丨专利开放许可声明的撤回
【政策解读】专利开放许可业务常见问题解答④丨相关法律手续业务的办理
【转发】安徽省未来产业发展行动方案(征求意见稿)
【转发】《关于规范和加强高校横向科研项目管理的指导意见 ( 暂行 )》
【转发】国知局:全面推进专利开放许可制度实施工作
【转发】《2023年全球知识产权保护指数报告》全文发布
【转发】国家知识产权局发布2023年度知识产权行政保护典型案例
【转发】芜湖市2024年市级财政支持产业科技若干政策 芜政【2024】50号
【转发】国家知识产权信息公共服务网点备案实施办法(修订)
【转发】湾沚区“产学研创”人才政策有新变
【转发】《国家科学技术奖励条例》 中华人民共和国国务院令 第782号
【转发】《安徽省数据知识产权登记办法(试行)》
【转发】《2024年知识产权强国建设推进计划》
【转发】国知局:关于专利证书改版的公告(第581号)
【转发】《安徽省教育科学研究项目实施办法》 皖教办〔2024〕27号
【转发】【政策解读】《专利产业化促进中小企业成长计划实施方案》解读
【转发】《安徽省高等学校年度科研计划编制与管理办法(试行)》的通知 皖教科〔2024〕2号
【转发】《安徽省开展高校科研机构存量专利筛选推介工作实施方案(2023-2025年)》皖市监知促函〔2024〕4号
【转发】高校和科研机构存量专利盘活工作方案 国知发运字〔2024〕5号
【转发】芜湖市湾沚区人民政府办公室:湾沚区建设科技创新新高地若干政策
【转发】专利和集成电路布图设计缴费服务指南
【转发】专利开放许可
【转发】芜湖市湾沚区促进航空航天(低空经济)高质量发展扶持政策
【转发】湾沚区关于促进人才安居乐业推进航空新城建设的意见
【转发】规范申请专利行为的规定(2023)
【转发】规范申请专利行为的规定(2023)
【转发】安徽高校服务新能源汽车产业集群建设三年行动方案(2023-2025年)
【转发】《湾沚区“产学研创”人才政策18条实施细则》
【转发】【政策解读】《负责任研究行为规范指引(2023)》的解读
【转发】《负责任研究行为规范指引(2023)》
【转发】专利审查指南(2023)
【转发】专利审查指南(2023)
【转发】李强签署国务院令 公布《国务院关于修改〈中华人民共和国专利法实施细则〉的决定》
【转发】《关于施行修改后的专利法及其实施细则相关审查业务处理的过渡办法》解读
【转发】【政策解读】《关于施行修改后的专利法及其实施细则相关审查业务处理的过渡办法》解读
【转发】关于专利权期限补偿和专利开放许可相关行政复议事项的公告(第560号)
【转发】《施行修改后的专利法及其实施细则相关审查业务处理过渡办法》
【转发】《施行修改后的专利法及其实施细则相关审查业务处理过渡办法》
【转发】《中华人民共和国专利法实施细则》2023
【转发】《中华人民共和国专利法实施细则》2023
【转发】安徽省科技成果登记填报、审核细则(20221128)
【转发】安徽省科技成果登记明白纸(试行)202308
【转发】国家知识产权局2022年度报告
【转发】《专利转化运用专项行动方案(2023—2025年)》(图解)
【转发】《高价值专利价值评估规范》(DB32/T 4585—2023)
【转发】《高价值专利价值评估规范》(DB32/T 4585—2023)
【转发】《关于实用新型专利保护客体判断的指引》
【转发】国知局:《关于实用新型专利保护客体判断的指引》发布
【转发】国知局:《关于外观设计国际注册申请的指引》发布
【转发】《知识产权专员工作指南》(DB34/T 4549—2023)
【转发】国家知识产权局办公室关于公布2022年度及近五年备案的专利实施许可合同有关数据的通知
【转发】国家知识产权局 司法部关于加强新时代专利侵权纠纷行政裁决工作的意见
【转发】知识产权公共服务普惠工程实施方案(2023—2025年)
【转发】知识产权公共服务普惠工程实施方案(2023—2025年)
【转发】安徽省知识产权保护中心关于开展专利快速预审服务首批申请主体备案及代理机构注册工作的通知
【转发】绿色技术专利分类体系 国知办发规字〔2023〕30号
【转发】关于支持直播电商产业高质量发展的若干政策规定
【转发】芜湖市促进商贸流通业发展若干政策规定
【转发】芜湖市促进现代服务业发展政策规定
【转发】芜湖市重大招商项目“一事一议”实施办法
【转发】芜湖市扶持高层次科技人才团队创新创业实施办法
【转发】关于加快推进芜湖市国家自主创新示范区建设的若干政策规定
【转发】芜湖市扶持产业发展政策(2022-2023年)
【转发】《知识产权助力产业创新发展行动方案(2023─2027年)》
【转发】《知识产权助力产业创新发展行动方案(2023─2027年)》
【转发】专利评估指引
专利评估指引(标准号:GB/T 42748-2023)
【转发】芜湖市湾沚区科技创新奖励政策“二十条”
【转发】芜湖市科技项目管理办法(修订) 芜科办〔2023〕12号
【转发】芜湖市科技项目实施验收细则(修订) 芜科办〔2023〕13号
浅析实用新型的保护客体问题
【政策解读】高校、科研院所薪酬改革启动,薪酬分配向两类人员倾斜
【政策解读】科技部等联合发布《研发费用加计扣除政策执行指引(2.0版)》
【转发】研发费用加计扣除政策执行指引(2.0版)
【转发】专利和集成电路布图设计缴费服务指南
【转发】高价值专利培育布局工作指南
【转发】《禁止滥用知识产权排除、限制竞争行为规定》 国家市场监督管理总局令第79号
【转发】ISO 56005《创新管理 - 知识产权管理指南》快问快答
【转发】高价值专利评价方法
【转发】高价值专利培育工作规范
专利权无效有哪些原因,企业如何用宣告专利权无效制度
地理标志商标注册申请15问
市场监管总局关于《关于标准必要专利领域的反垄断指南(征求意见稿)》公开征求意见的公告
2022年度执行的PCT申请国际阶段费用的人民币标准
澳门特区申请人在内地发明专利优先审查申请试点项目将于2023年7月正式实施
《专利(申请)权转让合同模板及签订指引》《专利实施许可合同模板及签订指引》解读
国家知识产权局办公室关于印发专利转让许可合同模板及签订指引的通知
【转发】《芜湖市湾沚区科技创新体系建设若干政策》湾科字〔2022〕5号
【转发】湾沚区“产学研创”人才政策十八条
非正常申请专利行为认定及认定后的办事指南
国家知识产权局2023年工作要点
专利代理师资格考试办法(国家市场监督管理总局令第7号)
国知局:关于规范提交专利电子申请指引的通知
安徽省开展专利侵权纠纷先裁决后调解省级试点
国知局:关于规范提交专利电子申请指引的通知
国家知识产权局办公室 工业和信息化部办公厅关于组织开展创新管理知识产权国际标准实施试点的通知
国家知识产权局关于印发《系统治理商标恶意注册促进高质量发展工作方案(2023—2025年)》的通知
经济专业技术资格考试知识产权专业知识和实务(初级)考试大纲
经济专业技术资格考试经济基础知识(初级)考试大纲
经济专业技术资格考试经济基础知识(中级)考试大纲
经济专业技术资格考试知识产权专业知识和实务(中级)考试大纲
【图解】一同见证,安徽省知识产权新时代十年!
【转发】《安徽省级实验室体系重组行动实施方案(试行)》
国家知识产权局关于印发“千企百城”商标品牌价值提升行动方案(2023—2025年)的通知
2023年全国知识产权宣传周活动主题海报发布
最高人民法院知识产权法庭典型案例(2022)
2023年度专利代理师资格考试公告(第525号)
关于公布《2023年专利代理师资格考试大纲》的通知
国家知识产权局关于印发《专利代理信用评价管理办法(试行)》的通知
【转发】高校知识产权管理规范
【图解】2023年,这样推动知识产权高质量发展
《推动知识产权高质量发展年度工作指引(2023)》印发
【转发】《推动知识产权高质量发展年度工作指引(2023)》印发
国家知识产权局:《2023年全国知识产权行政保护工作方案》
国家知识产权局:《知识产权政务服务事项办事指南》的公告(第519号)
国家知识产权局:关于印发2023年全国知识产权行政保护工作方案的通知 国知发保字〔2023〕4号
【转发】国家知识产权局:关于印发2023年全国知识产权行政保护工作方案的通知 国知发保字〔2023〕4号
国知局:关于全面推行专利证书电子化的公告(第515号)
国家知识产权局举办2023年2月例行新闻发布会
经济专业技术资格考试 高级经济实务(知识产权) 考试大纲
《质量强国建设纲要》印发,涉及这些知识产权内容
【转发】国家知识产权局办公室:关于印发专利导航工程实施评价方案的通知 国知办发运字〔2023〕4号
【转发】国家知识产权局办公室关于印发专利导航工程实施评价方案的通知 国知办发运字〔2023〕4号
【转发】17部门印发《关于加快推动知识产权服务业高质量发展的意见》 国知发运字〔2022〕47号
【政策解读】一图读懂 17部门联合印发意见 加快推动知识产权服务业高质量发展
【转发】《芜湖市常态化产学研合作工作方案》 芜科办〔2022〕74号
浅谈高价值专利培育中的“布局”和“挖掘”
《2022年中国专利调查报告》全文发布!
《绿色低碳技术专利分类体系》
【转发】《绿色低碳技术专利分类体系》 国知办函规字〔2022〕1044号
《知识产权保护规范化市场创建示范管理办法》
【转发】《知识产权保护规范化市场创建示范管理办法》 国知办发保字〔2022〕64号
【政策解读】《知识产权保护规范化市场创建示范管理办法》解读
《知识产权行政保护案件请示办理工作办法》印发
【政策解读】专利产品备案常见问题解答
【政策解读】《关于加强知识产权鉴定工作衔接的意见》
再谈外观设计专利之“组件产品”和“套件产品”
功能性特征专利规则的统一性研究
国家知识产权局办公室:关于组织开展专利产品备案工作的通知
国家知识产权局办公室:关于公布2022年知识产权信息服务优秀案例的通知
国家知识产权局 国家市场监督管理总局:关于开展商标代理行业专项整治行动的通知
国家知识产权局办公室 司法部办公厅:关于推介第二批全国专利侵权纠纷行政裁决建设典型经验做法的通知
【转发】国家知识产权局:《商标代理监督管理规定》
【政策解读】图解:13条知识产权措施助力专精特新中小企业创新发展
专利导航,企业能拿它来做什么?
专利开放许可十问十答
国务院,知识产权战略实施工作部际联席会议办公室:关于印送知识产权强国建设第一批典型案例的函
国知局:拟增加商标依职权撤销规定
【转发】国家知识产权局:《专利开放许可使用费估算指引》(试行) 国知办发运字〔2022〕56号
【转发】国知局 工信部:《关于知识产权助力专精特新中小企业创新发展的若干措施》 国知发运字〔2022〕38号
国知局 工信部:知识产权助力专精特新中小企业创新发展若干措施!
国家知识产权局:编制印发《专利开放许可使用费估算指引》
专利开放许可九问答
浅议专利侵权诉讼中赔偿数额的计算及证明责任
国家知识产权局行政裁决案件线上口头审理办法(征求意见稿)公开征求意见
国知局:将专利质量和转化运用等指标作为职称晋升、绩效考核、岗位聘任等重要依据!
商标局:地理标志商标注册申请15问
数看知识产权这十年丨一图读懂
【政策解读】《安徽省深化科技创新体制机制改革加快科技成果转化应用体系建设行动方案》
关于就《专利代理信用评价管理办法(公开征求意见稿)》公开征求意见的通知
国家知识产权局办公室:关于确定首批国家级专利导航工程支撑服务机构的通知
【转发】《国家技术转移体系建设方案》 国发〔2017〕44号
国知局办公室:关于举办首届全国知识产权公共服务机构专利检索分析大赛的通知
【转发】《芜湖市工程技术研究中心认定管理办法》
图解:数说知识产权转化运用工作成效
【转发】科技部 财政部关于印发《企业技术创新能力提升行动方案(2022—2023年)》的通知 国科发区〔2022〕220号
【政策解读】安徽省深化科技创新体制机制改革加快科技成果转化应用体系建设行动方案
【政策解读】图解:安徽省深化科技创新体制机制改革加快科技成果转化应用体系建设行动方案
【转发】安徽省深化科技创新体制机制改革加快科技成果转化应用体系建设行动方案 皖政〔2022〕64号
【政策解读】推动高校支撑服务企业高质量发展 ——三部门解读“千校万企”协同创新伙伴行动
【转发】关于组织开展 “千校万企”协同创新伙伴行动的通知
9张图,带你了解2022年上半年知识产权相关工作统计数据
2022年专利代理师资格考试大纲
7月1日起,这些知识产权政策开始实施!
《国家知识产权保护示范区建设方案》解读
国知局:关于印发《国家知识产权保护示范区建设方案》的通知
专利代理师考试常见问题解答:2022年各考点及港澳地区联系方式及其他相关事宜
专利代理师考试常见问题解答:专利代理师资格授予
专利代理师考试常见问题解答:港澳台地区人员报名和考试
专利代理师考试常见问题解答:考试
专利申请12个关键流程点,把握好了事倍功半
官方解答:专利年费缴纳期限延长有关问题!
专利代理师考试常见问题解答:报名程序
专利代理师考试常见问题解答:报考条件
2022年专利代理师资格考试公告
这篇文章告诉您,商标注册没有捷径
【转发】《安徽省科学技术普及条例》
【转发】《安徽省科学技术进步条例》
【转发】《安徽创新型省份建设促进条例》及解读
【转发】《中华人民共和国科学技术普及法》
【转发】《中华人民共和国科学技术进步法 》 中华人民共和国主席令 第一〇三号
国知局:关于开通外观设计国际申请业务的通知
国知局:关于加入海牙协定后相关业务处理暂行办法的公告 | 附解读
中国已加入《海牙协定》,外观设计专利可通过海牙体系进入90+国家寻求保护
【政策解读】《海牙用户指南》(2022年2月修订)
一图概览《海牙协定》
【转发】《关于改革完善省级财政科研经费管理的若干措施》 国办发〔2021〕32号
强保护时代下,企业如何通过专利保护提高产品竞争力?
关注!《国家知识产权局知识产权信用管理规定》明确6种失信行为
国知局公布1-2月知识产权数据,实用新型专利授权量同比增长44.21%
【政策解读】《推动知识产权高质量发展年度工作指引(2022)》
国知局批复:外观设计专利权评价报告不能证明被控侵权设计与现有设计是否相同或实质相同
两会IP热点汇总
科技部:科技型中小企业评价知识产权有这些指标!
国家市场监管总局:《全国商业秘密保护创新试点工作方案》全文发布!
【政策解读】2022年度国家自然科学基金项目指南及申请规定发布
一图读懂《知识产权公共服务“十四五”规划》
一图读懂:2022年全国知识产权工作怎么做?8个方面重点工作
《知识产权人才“十四五”规划》发布!到2025年,执业代理师4万人,知识产权师2万人
2022.1.1日起施行,新修订《中华人民共和国科学技术进步法》多处提及知识产权
【转发】《中华人民共和国科学技术进步法》
国务院办公厅关于新形势下进一步加强督查激励的通知
教育部印发贯彻落实《三部委关于提升高等学校专利质量,促进转化运用的若干意见》典型经验的通知
我国已建成101家TISC和80家高校国家知识产权信息服务中心
《提升中小企业竞争力若干措施》印发,提出这些知识产权举措……
国家知识产权局公告 第四六二号《商标审查审理指南》全文发布
这7种行为被国知局认定为失信行为
【转发】国家知识产权局关于《专利权质押登记办法》的公告(第461号)
安徽省人民政府令第303号
【转发】国务院关于印发“十四五”国家知识产权保护和运用规划的通知
一图读懂“十四五”国家知识产权保护和运用规划
一文读懂《产学研合作协议知识产权相关条款制定指引(试行)》
三部门联合印发《产学研合作协议知识产权相关条款制定指引(试行)》
【转发】国办印发《关于进一步支持大学生创新创业的指导意见》,明确做好大学生创新项目的知识产权确权、保护等工作
和解!OPPO与夏普签订交叉许可协议,结束全球诉讼
一图读懂《知识产权强国建设纲要(2021-2035年)》
中共中央国务院印发《知识产权强国建设纲要(2021-2035年)》
芜湖“紫云英人才计划”(图解)
科技成果评价的主体包括哪些?
浅议专利侵权纠纷中的禁止反悔原则与“明确否定”情形
国家知识产权局:我国累计认定地理标志保护产品2482个
新学期已开始,软件类专利权人该学会面对“万物互联”时代了!
知识产权安全是国家安全的主战场
2022年申请国家高新技术企业,请从现在开始准备
专利,让城市“更智慧”
申长雨:发明专利做好控增量、提质量,实用新型做好制度改革
最高院知产法庭:公知常识性证据的认定
故意侵犯知识产权;提交非正常专利申请等将列入严重违法失信名单!2021.9.1日起施行
中汽咨询发布“2021汽车专利创新指数”
国家知识产权局何志敏:提高知识产权公共服务能力,助力汽车产业创新发展
加强科学发现权保护 促进基础研究蓬勃发展
【转发】安徽省财政厅 安徽省科学技术厅关于印发《安徽省支持科技创新若干政策专项资金管理办法》的通知
国家知识产权局关于印发《知识产权公共服务能力提升工程工作方案》的通知
国知局公布1-6月知识产权数据 发明授权量同比增长55.9%
你真的了解专利布局吗?总结五大专利布局方法及策略
国务院发文:评职称、评科技奖将纳入新指标!
国家知识产权局办公室关于加强专利导航工作的通知
2021年5月全国高校专利分析
3D打印已实现批量化制造的5个案例
中国高新技术企业认定需要15-18个专利?
2021年中国专利申请量和授权率增速放缓
《2021年专利代理师资格考试大纲》全文发布
国知局回复进一步加大知识产权保护力度
印花税法来了,明年7月实施:商标注册证和专利权证将不用交印花税了
严查国家高新技术企业!确保非正常专利不被利用骗取各类优惠政策!
专利惩罚性赔偿上岗!这些情形将会被判惩罚性赔偿
国家知识产权局进一步整治非正常专利申请代理行为
2021年知识产权贯标补贴政策汇总
《中华人民共和国专利法》2020全文
6月1日起施行《专利法》《著作权法》《专利导航指南》等新法规
知识产权不再是锦上添花,将决定企业的兴衰存亡
国知局:6月1日起,这4种情形属于重大专利侵权纠纷!
关于施行修改后专利法的9个问题
专利人成功之路专栏|技术转移和专利运营的关系是什么?
为什么有些科转人的科技成果转化会越做越“不自信”?!
国之功勋,院士千古!袁隆平先生的一生为人类留下了什么?
国知局2021年工作要点
6G通信技术专利发展状况报告》发布,有何亮点?
地方高校的破局!如何把科研成果转化为教学资源?
国知局:持续压缩商标专利审查周期、加强审查监管
国知局:合理调整专利收费有助于专利质量提升
科技成果转移转化有哪三个痛点?
国家知识产权局2020年度报告
高校5金8银! 第二十二届中国专利奖评审结果公布
国知局印发《通知》:不得直接将专利申请、授权数量作为享受奖励或资质资格评定政策的主要条件
国知局:《关于技术调查官参与专利、集成电路布图设计侵权纠纷行政裁决办案的若干规定(暂行)》全文发布!
国知局:6月底前各地要全面取消专利、商标申请阶段的资助和奖励
实用新型审查趋势:打击低质量申请,同日申请专利政策调整
国知局回应:如何界定“高价值发明专利”及实践中如何考核?
全球专利分析市场规模2027年将达16亿美元
2020年发明授权率为47.3%,实用新型授权率为90.4%,外观授权率为95.1%
2020年度专利复审无效十大案件来了
一图了解科交会成果
关注!知识产权信息赋能中小企业创新发展十大案例
市场监管总局:2020年知识产权执法行动典型案例
技术成果转化税收优惠政策,请收好!
爱迪生不是发明大王,而是成果转化的高手
如何落实“十四五”规划里的高价值专利目标?申局长回应
2020年中国知识产权保护状况白皮书发布
“专利泡沫”何其多 专利造假“产业链”
公安部发布打击侵犯知识产权犯罪典型案例
关于专利权作价入股的程序及相关注意事项
勾勒局部外观设计专利画像
2020年中国法院10大知识产权案件和50件典型案例
《产学研合作协议知识产权相关条款制定指引》及其使用指南解读
柔性制造下,AI+软件为中国机器人行业带来弯道超车新机遇!
产业|2021年AI将改变制造业的6大应用趋势
“小猪上吊”专利给我们的启示
高校科研成果转化合同额下降,中国科技成果转化难在哪?
黎子辉:高校专利申请前评估工作体系的构建
《关于推动科研组织知识产权高质量发展的指导意见》解读
关注!财政部 国家知识产权局实施专利转化专项计划政策解读
浅析专利申请前查新检索的意义及思路
国知局 中国科学院等四部门发布:推动科研组织知识产权高质量发展
@大学生们:一文看懂如何申请专利!
国知局明确5种“高价值发明专利”!
国家知识产权局关于进一步严格规范专利申请行为的通知
WIPO发布《世界知识产权指标》报告:2019年商标和工业品外观设计申请活动增加;专利申请呈现罕见的下降
【转发】《专利导航指南》系列国家标准解读
【转发】《专利导航指南》国家标准全文!2021.6.1日起实施
【转发】第四届全国机器人专利创新创业大赛复赛名单公布
【转发】国家知识产权局办公室关于印发《知识产权信息公共服务工作指引》的通知
【转发】国家知识产权局办公室关于印发《知识产权信息公共服务工作指引》的通知
【转发】聚焦新修改专利法之你问我答
【转发】国知局:《中华人民共和国专利法》二十九处修改全文
【政策解读】安徽省自然科学基金管理办法(修订)
【转发】关于印发《芜湖市工程技术研究中心认定管理办法》的通知
【转发】《关于规范高等学校 SCI论文相关指标使用 树立正确评价导向的若干意见》 教科技〔2020〕2号
【转发】安徽省人民政府关于支持人工智能产业创新发展若干政策的通知(皖政〔2020〕14号)
【转发】《高等学校区块链技术创新行动计划》
【转发】提升高等学校专利质量促进转化运用的若干意见
【论文期刊】2025年《国际期刊预警名单》
【论文期刊】中文核心期刊要目总览(2023版)
【论文期刊】中文核心期刊要目总览(2023版)
【校企合作】《安徽信息工程学院与企业共建联合实验室申请表(模版)》
【横向项目】技术咨询合同(模板)
【横向项目】技术开发(合作)合同(模板)
【横向项目】安徽信息工程学院横向项目全流程包
【横向项目】技术开发(委托)合同 (模板)
【横向项目】技术服务合同(模板)
【论文期刊】2024年《国际期刊预警名单》
【论文期刊】2023年《国际期刊预警名单(试行)》
【论文期刊】2021年《国际期刊预警名单(试行)》
【论文期刊】2020年《国际期刊预警名单(试行)》
【知识产权】安徽信息工程学院知识产权信息确认函(2024版)
【转发】安徽省科技成果登记系统操作手册
安徽信息工程学院劳务费发放表
【论文期刊】中国科学引文数据库(CSCD)来源期刊列表(2023-2024 年度)
【校企合作】校企合作项目合同(协议)审批表
【校企合作】校企合作项目立项申请书
【横向项目】横向项目验收合格绩效发放表
【知识产权】软件著作权申请表
【横向项目】安徽信息工程学院横向项目材料、设备采购(外协加工)申请表
【横向项目】安徽信息工程学院横向项目材料、设备采购(外协加工)采购记录审批表
【论文期刊】中文核心期刊要目总览(2020版)
【论文期刊】CSSCI扩展版来源期刊目录(2021-2022)
【论文期刊】CSSCI来源期刊目录(2021-2022)
【横向项目】产学合作协同育人项目平台学校用户操作指南
【孵化器】安信工科技企业孵化器入驻协议模板
【横向项目】安徽信息工程学院横向项目结题意见书
【横向项目】安徽信息工程学院技术合同审批单(模板)
【横向项目】产学研合作项目(横向课题)进展情况报告书(模版)
【横向项目】产学研合作项目真实性确认函(模版)
【成果登记】“羚羊”工业互联网平台成果登记
【论文期刊】中国科学引文数据库(CSCD)来源期刊列表(2021-2022年度)
【知识产权】专利技术交底材料填写模板(外观设计)
【知识产权】专利技术交底材料填写模板(发明或实用新型)
【论文期刊】《中文核心期刊要目总览》(2017年版)
【横向项目】安徽省科学技术情报研究所科技查新
【横向项目】芜湖市科技创新服务中心科技查新委托单
【论文期刊】CSSCI 来源期刊(2019-2020)目录
【论文期刊】CSSCI 扩展版来源期刊(2019 年-2020 年)目录
【论文期刊】中国科学引文数据库来源期刊列表(2019-2020年度)
【论文期刊】中文核心期刊目录(2014年版)
【论文期刊】中国科学引文数据库来源期刊列表(2017—2018 年度)
技术与创新支持中心(TISC)
提示信息
您的提问已经提交成功
政策法规
成果转化
相关下载
科研服务及成果转化
首页
>
科研服务及成果转化
>
政策法规
>详情页
【转发】专利评估指引
科技处
2023-09-01
上一篇
【转发】《知识产权助力产业创新发展行动方案(2023─2027年)》
下一篇
【转发】芜湖市湾沚区科技创新奖励政策“二十条”